Nanoscale Refractive Index Sensors Based on Fano Resonance Phenomena
Abstract
1. Introduction
2. Materials and Methods
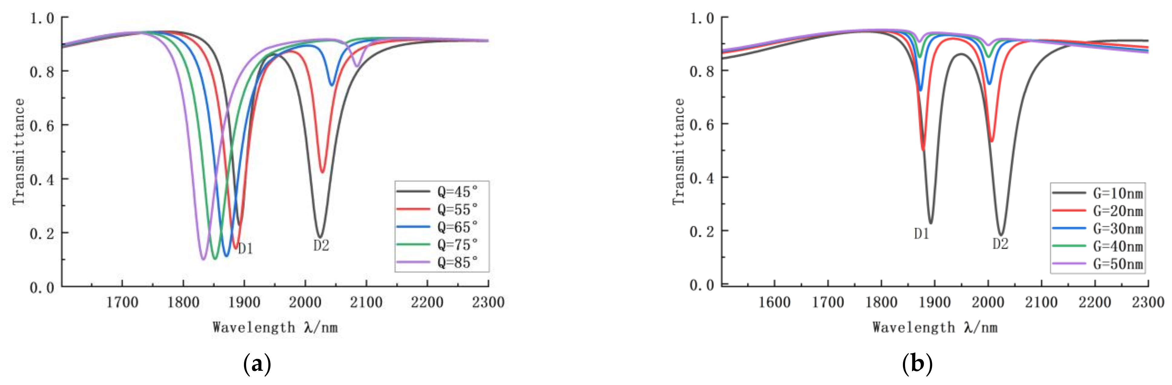
3. Results
4. Conclusions
Author Contributions
Funding
Institutional Review Board Statement
Informed Consent Statement
Data Availability Statement
Acknowledgments
Conflicts of Interest
References
- Dong, B.W.; Wang, S.H.; Dong, Z.Z.; Jie, J.C.; Wang, T.M.; Li, T.J. Novel insight into dry sliding behavior of Cu-Pb-Sn in-situ composite with secondary phase in different morphology. J. Mater. Sci. Technol. 2020, 40, 158–167. [Google Scholar] [CrossRef]
- Shi, J.; Yuan, F.; Shi, C.; Zhao, C.; Zhang, L.; Ren, L.; Zhu, Y.; Jiang, S.; Liu, Y. Statistical Evaluation of the Latest GPM-Era IMERG and GSMaP Satellite Precipitation Products in the Yellow River Source Region. Water 2020, 12, 1006. [Google Scholar] [CrossRef]
- He, M.-D.; Liu, J.-Q.; Gong, Z.-Q.; Luo, Y.-F.; Chen, X.; Lu, W. Plasmonic splitter based on the metal-insulator-metal waveguide with periodic grooves. Opt. Commun. 2010, 283, 1784–1787. [Google Scholar] [CrossRef]
- Jacob, J.; Babu, A.; Mathew, G.; Mathew, V. Propagation of surface plasmon polaritons in anisotropic MIM and IMI structures. Superlattices Microstruct. 2008, 44, 282–290. [Google Scholar] [CrossRef]
- Wang, L.; Wang, L.-L.; Zeng, Y.; Xiang, D.; Zhai, X.; Li, X.; Wan, Q.; Pan, A.-I. Trapping of surface plasmon polaritons in a multiple-teeth-shaped waveguide at visible wavelengths. Appl. Phys. A 2010, 103, 883–887. [Google Scholar] [CrossRef]
- Wang, L.; Wang, L.-L.; Zeng, Y.-P.; Xiang, D.; Zhai, X.; Li, X.-F.; Huang, W.-Q. A triangular shaped channel MIM waveguide filter. J. Mod. Opt. 2012, 59, 1686–1689. [Google Scholar] [CrossRef]
- Yang, H.; Li, J.; Xiao, G. A highly efficient surface plasmon polaritons excitation achieved with a metal-coupled metal-insulator-metal waveguide. AIP Adv. 2014, 4, 127114. [Google Scholar] [CrossRef]
- Zhang, Z.; Wang, H.; Zhao, Y.; Lu, D.; Zhang, Z. Transmission properties of the one-end-sealed metal–insulator–metal waveguide. Optik 2013, 124, 177–179. [Google Scholar] [CrossRef]
- Zhu, Q.; Wang, D.; Zhang, Y. Enlargement of the band gap in the metal–insulator–metal heterowaveguide. Opt. Commun. 2009, 282, 1116–1119. [Google Scholar] [CrossRef]
- Miroshnichenko, A.E.; Flach, S.; Kivshar, Y.S. Fano resonances in nanoscale structures. Rev. Mod. Phys. 2010, 82, 2257–2298. [Google Scholar] [CrossRef]
- Monticone, F.; Argyropoulos, C.; Alù, A. Layered plasmonic cloaks to tailor the optical scattering at the nanoscale. Sci. Rep. 2012, 2, 912. [Google Scholar] [CrossRef] [PubMed]
- Niu, L.; Zhang, J.B.; Fu, Y.H.; Kulkarni, S.; Luky`anchuk, B. Fano resonance in dual-disk ring plasmonic nanostructures. Opt. Express 2011, 19, 22974–22981. [Google Scholar] [CrossRef] [PubMed]
- Sekkat, Z.; Hayashi, S.; Nesterenko, D.V.; Rahmouni, A.; Refki, S.; Ishitobi, H.; Inouye, Y.; Kawata, S. Plasmonic coupled modes in metal-dielectric multilayer structures: Fano resonance and giant field enhancement. Opt. Express 2016, 24, 20080–20088. [Google Scholar] [CrossRef] [PubMed]
- Wang, S.; Zhao, T.; Yu, S.; Ma, W. High-Performance Nano-Sensing and Slow-Light Applications Based on Tunable Multiple Fano Resonances and EIT-Like Effects in Coupled Plasmonic Resonator System. IEEE Access 2020, 8, 40599–40611. [Google Scholar] [CrossRef]
- Wu, T.; Liu, Y.; Yu, Z.; Peng, Y.; Shu, C.; Ye, H. The sensing characteristics of plasmonic waveguide with a ring resonator. Opt. Express 2014, 22, 7669–7677. [Google Scholar] [CrossRef]
- Yu, S.; Zhao, T.; Yu, J.; Pan, D. Tuning Multiple Fano Resonances for On-Chip Sensors in a Plasmonic System. Sensors 2019, 19, 1559. [Google Scholar] [CrossRef]
- Zhang, Z.; Yang, J.; He, X.; Zhang, J.; Huang, J.; Chen, D.; Han, Y. Plasmonic Refractive Index Sensor with High Figure of Merit Based on Concentric-Rings Resonator. Sensors 2018, 18, 116. [Google Scholar] [CrossRef]
- Rahmatiyar, M.; Afsahi, M.; Danaie, M. Design of a Refractive Index Plasmonic Sensor Based on a Ring Resonator Coupled to a MIM Waveguide Containing Tapered Defects. Plasmonics 2020, 15, 2169–2176. [Google Scholar] [CrossRef]
- Chau, Y.-F.C.; Chao, C.-T.C.; Huang, H.J.; Kooh, M.R.R.; Kumara, N.T.R.N.; Lim, C.M.; Chiang, H.-P. Ultrawide Bandgap and High Sensitivity of a Plasmonic Metal-Insulator-Metal Waveguide Filter with Cavity and Baffles. Nanomaterials 2020, 10, 2030. [Google Scholar] [CrossRef]
- Zhu, J.; Jin, G. Detecting the temperature of ethanol based on Fano resonance spectra obtained using a metal-insulator-metal waveguide with SiO2 branches. Opt. Mater. Express 2021, 11, 2787. [Google Scholar] [CrossRef]
- Li, T.; Yan, S.; Liu, P.; Zhang, X.; Zhang, Y.; Shen, L.; Ren, Y.; Hua, E. A Nanoscale Structure Based on an MIM Waveguide Coupled with a Q Resonator for Monitoring Trace Element Concentration in the Human Body. Micromachines 2021, 12, 1384. [Google Scholar] [CrossRef] [PubMed]
- Liu, P.; Yan, S.; Ren, Y.; Zhang, X.; Li, T.; Wu, X.; Shen, L.; Hua, E. A MIM Waveguide Structure of a High-Performance Refractive Index and Temperature Sensor Based on Fano Resonance. Appl. Sci. 2021, 11, 10629. [Google Scholar] [CrossRef]
- Shi, H.; Yan, S.; Yang, X.; Su, H.; Wu, X.; Hua, E. Nanosensor Based on Fano resonance in a metal-insulator-metal waveguide structure coupled with a half-ring. Results Phys. 2021, 21, 103842. [Google Scholar] [CrossRef]
- Yang, X.; Hua, E.; Wang, M.; Wang, Y.; Wen, F.; Yan, S. Fano Resonance in a MIM Waveguide with Two Triangle Stubs Coupled with a Split-Ring Nanocavity for Sensing Application. Sensors 2019, 19, 4972. [Google Scholar] [CrossRef] [PubMed]
- Xu, Q.; Huang, J.; Yao, M.; Peng, S.; Zhang, J.; Peng, J.; Zhou, B.; Shen, J. Effect of S Addition on the Second Phase Particles of Zr-Sn-Nb-Fe Zirconium Alloy. Rare Met. Mater. Eng. 2015, 44, 122–125. [Google Scholar]
- Zhang, X.; Yan, S.; Chen, Z.; Ren, Y.; Zhang, Y.; Liu, P.; Shen, L.; Li, T. Refractive index sensor based on a ring with a disk-shaped cavity for temperature detection applications. Appl. Opt. 2022, 61, 3997. [Google Scholar] [CrossRef]
- Stocker, G.; Spettel, J.; Dao, T.D.; Tortschanoff, A.; Jannesari, R.; Pühringer, G.; Saeidi, P.; Dubois, F.; Fleury, C.; Consani, C.; et al. Ultra-Narrow SPP Generation from Ag Grating. Sensors 2021, 21, 6993. [Google Scholar] [CrossRef]
- Yan, S.; Su, H.; Zhang, X.; Zhang, Y.; Chen, Z.; Wu, X.; Hua, E. High-sensitivity refractive index sensors based on Fano resonance in a metal-insulator-metal based arc-shaped resonator coupled with a rectangular stub. Chin. Phys. B 2022, 31, 108103. [Google Scholar] [CrossRef]
- Kuo, C.-W.; Wang, S.-H.; Lo, S.-C.; Yong, W.-H.; Ho, Y.-L.; Delaunay, J.-J.; Tsai, W.-S.; Wei, P.-K. Sensitive Oligonucleotide Detection Using Resonant Coupling between Fano Resonance and Image Dipoles of Gold Nanoparticles. ACS Appl. Mater. Interfaces 2022, 14, 14012–14024. [Google Scholar] [CrossRef]
- Zhao, X.; Zhang, Z.; Yan, S. Tunable Fano Resonance in Asymmetric MIM Waveguide Structure. Sensors 2017, 17, 1494. [Google Scholar] [CrossRef]







| Name | Definition of Parameters |
|---|---|
| R | Radius of the outer ring |
| Width of waveguide | |
| P | Width of inner notch |
| G | Coupling distance between DNDCC structure and waveguide |
| L | Radius of the small convex ring |
| Q | The angle between the center line of the convex circle and the center line of the ring |
Publisher’s Note: MDPI stays neutral with regard to jurisdictional claims in published maps and institutional affiliations. |
© 2022 by the authors. Licensee MDPI, Basel, Switzerland. This article is an open access article distributed under the terms and conditions of the Creative Commons Attribution (CC BY) license (https://creativecommons.org/licenses/by/4.0/).
Share and Cite
Ren, Y.; Wang, Q.; Shen, L.; Liu, F.; Cui, Y.; Zhu, C.; Chen, Z.; Huang, B.; Yan, S. Nanoscale Refractive Index Sensors Based on Fano Resonance Phenomena. Photonics 2022, 9, 982. https://doi.org/10.3390/photonics9120982
Ren Y, Wang Q, Shen L, Liu F, Cui Y, Zhu C, Chen Z, Huang B, Yan S. Nanoscale Refractive Index Sensors Based on Fano Resonance Phenomena. Photonics. 2022; 9(12):982. https://doi.org/10.3390/photonics9120982
Chicago/Turabian StyleRen, Yifeng, Qiang Wang, Lifang Shen, Feng Liu, Yang Cui, Chuanhui Zhu, Zhanbo Chen, Biyi Huang, and Shubin Yan. 2022. "Nanoscale Refractive Index Sensors Based on Fano Resonance Phenomena" Photonics 9, no. 12: 982. https://doi.org/10.3390/photonics9120982
APA StyleRen, Y., Wang, Q., Shen, L., Liu, F., Cui, Y., Zhu, C., Chen, Z., Huang, B., & Yan, S. (2022). Nanoscale Refractive Index Sensors Based on Fano Resonance Phenomena. Photonics, 9(12), 982. https://doi.org/10.3390/photonics9120982

