Next Article in Journal
Molecular Alignment Under Strong Laser Pulses: Progress and Applications
Previous Article in Journal
Dual-Band Topological Valley Cavity in Mid-Infrared Range
 
 
Font Type:
Arial Georgia Verdana
Font Size:
Aa Aa Aa
Line Spacing:
Column Width:
Background:
Article

Feasibility and Safety of Endoscopic Balloon-Assisted Laser Treatment (EBLT) for Gastroesophageal Reflux Disease: Functional, Structural, and Gene Expression Analysis in Preclinical Model

1
Department of Internal Medicine, Inha University Hospital, Inha University School of Medicine, Incheon 22332, Republic of Korea
2
TeCure, Inc., Busan 48548, Republic of Korea
3
Department of Pathology, Kosin University College of Medicine, Busan 49267, Republic of Korea
4
Department of Biomedical Engineering, Marine-Integrated Biomedical Technology Center, Pukyong National University, Busan 48513, Republic of Korea
*
Authors to whom correspondence should be addressed.
The authors equally contributed to this work.
Photonics 2025, 12(5), 421; https://doi.org/10.3390/photonics12050421
Submission received: 6 March 2025 / Revised: 25 April 2025 / Accepted: 26 April 2025 / Published: 28 April 2025

Abstract

Gastroesophageal reflux disease (GERD) is a prevalent disorder caused by lower esophageal sphincter (LES) dysfunction, often requiring long-term treatment. This study assessed the feasibility of endoscopic balloon-assisted laser treatment (EBLT) using a porcine GERD model. One week after GERD induction, EBLT was performed on three animals, while one served as a control. A 980 nm continuous-wave laser was delivered at 30 W for 90 s (energy = 2700 J and power density = 2.17 W/cm2) in a circumferential, non-contact manner using a balloon-assisted catheter. Real-time mucosal temperature monitoring was achieved using a fiber Bragg grating (FBG) sensor integrated with the balloon, maintaining temperatures below 40 °C. Endoscopic ultrasound and manometry were used to evaluate LES thickness and pressure before and after treatment. After a 12-week observation period, esophageal tissues were harvested for histological and gene expression analysis. Compared to the control, the treated group showed an increase in LES thickness (3.6 ± 0.2 mm vs. 1.5 mm) and relative LES pressure changes (2.9 ± 1.6 vs. 0.6). Upregulation of fibrosis- and hypertrophy-related genes suggested structural remodeling of the LES. No adverse effects or mucosal injury were observed. These findings support EBLT as a promising and minimally invasive strategy for GERD treatment.

1. Introduction

Gastroesophageal reflux disease (GERD) is a common and persistent gastrointestinal condition characterized by the backflow of stomach acid into the esophagus, primarily due to impaired function or reduced tone of the lower esophageal sphincter (LES) [1]. The global incidence of GERD continues to grow, largely influenced by aging demographics and the rapidly rising prevalence of obesity. According to a meta-analysis published in Gut [2], GERD affects about 15–20% of individuals in North America and Europe, whereas in Asian countries, the prevalence is estimated at around 10%. In South Korea, diagnosed cases rose from 4.6% in 2005 to 7.3% in 2008 [3]. Symptoms include heartburn, regurgitation, chest discomfort, and dysphagia, which can severely impact quality of life and lead to complications like ulcers, strictures, and Barrett’s esophagus [1,4,5].
Management strategies for GERD include lifestyle modifications (e.g., dietary adjustments, weight loss, and smoking cessation) and the use of medications like antacids, H2 blockers, and proton pump inhibitors (PPIs) [6,7]. In the United States alone, PPI therapy costs over USD 10 billion annually [8]. However, despite the prevalent administration of PPIs as a primary treatment, 30–40% of GERD patients still have persistent symptoms [6,7], and long-term use has been linked to risks such as biliary tract cancer, arthritis, fractures, kidney disease, and vitamin deficiencies [1,4,5,8]. Furthermore, surgical interventions, such as anti-reflux procedures, may be required to reinforce the LES or repair hiatal hernias [9]. With the limitations of medication and surgery, endoscopic procedures have emerged as a substitute for conventional laparoscopic fundoplication and prolonged PPI use, aiming to improve LES function by strengthening its structure or adjusting its contractility. Currently, three major endoscopic therapies, namely EsoPhyX, MUSE, and Stretta, have received FDA approval and are commercially available in the United States. EsophyX and MUSE use transoral incisionless fundoplication (TIF) to mechanically reinforce the esophagogastric junction, reducing acid reflux [10,11,12].
In contrast, the Stretta system (Restech, Houston, TX, USA) delivers radiofrequency (RF) energy at temperatures ranging from 65 to 85 °C through multiple electrodes to thermally remodel the LES muscle in a controlled and localized manner [13,14,15]. This process enhances LES contractility and reduces esophageal sensitivity to gastric acid, effectively mitigating reflux-related symptoms. While the Stretta procedure offers less invasive alternatives to surgery, it comes with challenges, such as the need for anesthesia, technical complexity, long procedure times, and potential side effects, including dysphasia, chest pain, and, in rare cases, esophageal perforation. Long-term concerns include symptom recurrence and the durability of treatment effects.
Despite potential long-term cost-effectiveness compared to chronic PPI therapy (10–30 years) [16,17], endoscopic procedures still face limitations due to their high initial expenses, often estimated between USD 5000 and USD 10,000 per session [17,18]. In fact, many patients still prefer medication for immediate symptom relief due to its accessibility. To address these limitations, endoscopic balloon-assisted laser treatment (EBLT) has recently been introduced for the management of GERD [19,20,21,22]. EBLT offers a distinct therapeutic approach for GERD by delivering controlled, non-contact laser energy to the LES, promoting tissue remodeling while preserving mucosal integrity. Compared to EsophyX and MUSE, which rely on mechanical plication and are associated with complications such as dysphagia, bleeding, and procedural complexity, EBLT provides a simpler, energy-based solution. Unlike Stretta, which uses RF energy via submucosal needle electrodes, EBLT ensures uniform circumferential irradiation with real-time temperature monitoring to avoid mucosal injury. The approach of EBLT integrates circumferential laser irradiation with mechanical balloon expansion, facilitating precise tissue coagulation and structural remodeling while minimizing unintended damage. Additionally, the procedure can be performed within a short duration (<10 min), making it a promising alternative to existing treatments.
In addition, EBLT has previously been explored for other diseases, such as biliary strictures, where laser energy was used to ablate fibrotic tissue and restore ductal patency. In contrast, the present study targets functional enhancement of the LES in GERD, emphasizing mucosal preservation and controlled remodeling of deeper tissue layers. In our previous study, the potential of EBLT for the management of GERD was demonstrated [19,20]. While previous studies have demonstrated the clinical feasibility of EBLT in improving LES function, the precise mechanisms remain unclear. We hypothesized that controlled, circumferential laser irradiation delivered via EBLT would induce structural remodeling of the LES through localized fibrosis and muscle hypertrophy, thereby enhancing its function. The study protocol included inducing GERD via botulinum toxin injection into the LES, followed by EBLT treatment. The therapeutic effects of EBLT were then examined using endoscopic ultrasound, manometry, and histological analysis, alongside analyses of fibrosis-related pathways and potential neural damage in the surrounding tissues.

2. Materials and Methods

2.1. Laser System and Device

The current study employed a 980 nm continuous-wave laser system (EsoLight Z360, TeCure, Inc., Busan, Republic of Korea) for endoscopic treatment. A disposable endoscopic catheter (Z360 Catheter, TeCure, Inc., Busan, Republic of Korea) was used to deliver a laser power of 30 W to porcine esophagus tissue for 90 s, and laser energy (2700 J) was delivered through a balloon-integrated optical catheter, which enabled both precise positioning and uniform circumferential irradiation of the LES. The laser parameters applied in this study were derived from protocols that have been previously validated through published research [19,20]. During EBLT, a single-point-sensing quasi-distributed fiber Bragg grating (FBG) sensor (measurement precision = 0.1 °C, resolution = 0.0001 °C, sensitivity = 10 pm/°C, sensing points = 1, and grating length = 1 mm) equipped with the balloon catheter was used to monitor the temperature of the esophageal mucosa in real-time. The FBG sensor’s sensing point was located at the center of the balloon to capture the temperature changes at the LES region. The interrogator (sampling rate = 10 Hz, wavelength range = 808–880 nm, calibrated measurement precision = 0.1 °C at 10 Hz, strain precision = 1 µε, and thermal stability = ±5 pm/K) used for FBG signal acquisition was factory-calibrated and verified prior to the experiments. The positioning of the Z360 catheter during EBLT was verified under direct endoscopic visualization to ensure a uniform circumferential contact with the LES and minimize positional variability (Figure 1a).

2.2. In Vivo Experiments

Four male pigs (sus scrofa domesticus), each weighing between 30 and 35 kg, were enrolled in this study. The animals were obtained from a local livestock supplier (Kimhae, Republic of Korea) and acclimatized in individual cages under standard environmental conditions (temperature: 20–24 °C, humidity: 40–70%, 12 h light/dark cycle) for a week prior to the experiment. The animals were assigned to either a control group (CTRL, n = 1) or a treatment group (Treated, n = 3). General anesthesia was initiated with an intramuscular injection of a zoletil–xylazine combination (0.1 mL/kg, 1:1 ratio) and subsequently maintained using inhaled isoflurane (1–2%) delivered with 2 L/min of oxygen through mechanical ventilation. Initially, endoscopy was performed to confirm the baseline morphology of the esophagogastric (EG) junction. To stimulate GERD, botulinum toxin (BTX; 25 units per quadrant; Daewoong Pharmaceutical Co., Ltd., Seoul, Republic of Korea) was injected into the muscle layer at the EG junction [23]. One week after BTX injection, the GERD model was established through LES weakening. For treatment tests, a Z360 catheter was inserted into the esophagus through a guidewire, and the catheter tip was positioned at the EG junction under endoscopic guidance. The balloon component of the catheter was inflated using a chilled balloon fill media (distilled water) to secure the position of the catheter.
Laser energy of 2700 J was applied at two sites: directly at the EG junction and 2 cm proximal to the EG junction. For the CTRL, the catheter was inserted, but no laser treatment was conducted. Real-time temperature monitoring was continuously performed during two treatment sessions per animal using an FBG sensor. Each session produced a distinct temperature peak, and the temperature data collected from the sensing points along the fiber in three treated animals were averaged and reported with standard deviation. To quantitatively assess thermal safety, the cumulative equivalent minutes at 43 °C (CEM43) were calculated using temperature data recorded during the EBLT. CEM43 is defined as:
C E M 43 = i = 1 n R ( 43 T i ) · t i
where Ti is the temperature at time point i, ∆ti is the time interval (in minutes), and R is a constant (0.25 for T < 43 °C; 0.5 for T ≥ 43 °C). CEM43 estimates how long tissue would need to be exposed at 43 °C to cause thermal damage equivalent to that of the actual temperature exposure [24]. Interval and cumulative CEM43 values were calculated at 30 s intervals and presented as the mean ± standard deviation across the three treated animals to assess the thermal dose delivered during the EBLT procedure.
Post-treatment, the catheter was withdrawn following balloon deflation. All animals were monitored for 12 weeks post-procedure to evaluate the chronic tissue responses. Body weight measurements were taken at baseline and at the 12-week endpoint. All procedures were reviewed and approved by the Institutional Animal Care and Use Committee of Pusan University Hospital, Korea (permit number: P2023-002-A1C0) and complied with Korean National Institutes of Health (KNIH) guidelines for animal care and use.

2.3. Lower Esophageal Sphincter (LES) Function Examination

To evaluate the lower esophageal sphincter (LES) function after laser treatment, LES thickness and pressure were measured. A linear-array echo endoscope (GF-UCT260, Olympus Medical Co. Ltd., Tokyo, Japan) connected to an EU-ME2 ultrasound system (Olympus Medical Co. Ltd., Tokyo, Japan) was used to capture cross-sectional images for muscle thickness evaluation. Muscle thickness of the LES was quantified from the captured endoscopic ultrasound images using the built-in measurement tool of the endoscopy system software, enabling a comparison between the CTRL and treated groups before and 12 weeks after the laser treatment. Quantitative measurements were obtained on frozen B-mode images using the system’s caliper tool, which provides spatial resolution down to 0.1 mm. For reliability, measurements were performed in triplicate and averaged. Additionally, the LES pressure was evaluated via an esophageal manometry system (Manoscan, Medtronic, MN, USA), and data were analyzed using ManoView ESO software (v3.3, Medtronic, MN, USA). The software automatically identified the LES zone and calculated the average pressure during end-expiration over a 30 s resting period, excluding swallows. Measurements were adjusted relative to gastric baseline pressure to obtain the true LES pressure gradient. Then, each LES pressure was normalized by the initial pressure for comparison.

2.4. Histology Evaluation

Twelve weeks following treatment, the animals were euthanized using intravenous pentobarbital (100 mg/kg), and esophageal tissues were harvested for histological analysis. Tissues were fixed in 10% neutral buffered formalin (HT401128; Sigma-Aldrich, St. Louis, MO, USA) for at least two days. After the tissue fixation, all of the tissues were embedded in paraffin and sectioned at a 4 μm thickness. After deparaffinization using xylene and rehydration through a graded ethanol series, standard staining protocols were applied for hematoxylin and eosin (HE), Masson trichrome (MT), and immunohistochemistry (IHC).
For HE staining, the slides were stained with hematoxylin for 5 min to visualize the nuclei and rinsed under running tap water. Eosin was used as a counterstain for 1–2 min, followed by a brief rinse in tap water. For collagen visualization of MT staining, slides were stained with Weigert’s iron hematoxylin for 10 min to visualize the nuclei, followed by rinsing in tap water. Biebrich scarlet acid fuchsin solution was applied for 10 min to stain the cytoplasm and muscle fibers. Subsequently, sections were differentiated in phosphomolybdic–phosphotungstic acid for 10 min and counterstained with aniline blue for 5 min to highlight the collagen fibers. Then, both the HE- and MT-stained slides were rinsed, dehydrated in graded ethanol, cleared in xylene, and mounted with coverslips for microscopic examination. For IHC, antigen retrieval was achieved by incubating the sections with proteinase K in PBS at 37 °C for 20 min. Endogenous peroxidase activity was quenched by treating the slides with 3% hydrogen peroxide for 10 min at room temperature. Non-specific binding was blocked using 5% BSA for 30 min. The sections were then incubated overnight at 4 °C with primary antibodies against S100. The following day, HRP-conjugated secondary antibodies were applied for 1 h at room temperature. DAB chromogen was used to visualize antibody binding, and hematoxylin was used for nuclear counterstaining. After completing the IHC-staining process, the slides were dehydrated, cleared, and mounted with coverslips.
The HE analysis was conducted to confirm muscular layer changes and mucosa damage in esophagus tissue. MT staining was performed to quantitatively evaluate collagen formation in the muscle layer at the LES. Additionally, the S100 antibody was used for IHC staining to assess nerve damage in the mucosa layer. All the stained tissue slides were scanned using a digital slide scanner (Motic Easy Scan Pro Digital Slide Scanner, Motic Asia Corp., Kowloon, Hong Kong) and observed with DSAssistant software (v1.0.7.61b) to examine all the slides. Then, a pathologist evaluated five randomly selected areas from each independent sample to analyze the biological change and to quantify the degree of collagen deposition and color deconvolution of the nerve using Image J (v1.53k, National Institute of Health, Bethesda, MD, USA). For collagen deposition measurement, stained images were converted to RGB format and analyzed by extracting the blue channel to isolate collagen-rich areas. A consistent threshold was applied across all samples to calculate the collagen-positive area as a percentage of the selected area. For the IHC analysis, the color deconvolution plugin in Image J was used to separate the DAB staining from the hematoxylin counterstain. After deconvolution, the DAB channel image was converted to grayscale, and a fixed threshold was applied to quantify the positively stained area for comparison among groups.

2.5. Differentially Expressed Gene Analysis

The identification of differentially expressed genes (DEGs) in esophageal tissues from the CTRL and treated groups was conducted using the TruSeq Standed Total RNA Library Prep Gold Kit (Illumina, San Diego, CA, USA). Gene expression patterns were compared between the two groups, with a statistical significance assessment through p-value calculations. To minimize any false-positive results, the false discovery rate (FDR) correction was applied using the exactTest function in edgeR. Genes exhibiting a log2-fold change (logFC) greater than 2 or less than −2 (p < 0.05) were considered significantly upregulated or downregulated, respectively. To visualize the variations in gene expression, a heatmap plot was generated. The collected gene expression profiles were subsequently examined through bioinformatic analyses, incorporating publicly accessible datasets from the Gene Expression Omnibus (GEO) to extract pathway-associated information. DEGs were identified and quantified using the StiringTie program, ensuring accurate transcript assembly and expression level estimation. To better understand the biological implications of the differentially expressed genes, a gene ontology (GO) analysis was performed, classifying the genes into three functional categories: biological processes (BP), cellular components (CC), and molecular functions (MF). Additionally, a Kyoto Encyclopedia of Genes and Genomes (KEGG) pathway analysis was conducted to identify the key signaling pathways and functional interactions associated with the identified DEGs. Furthermore, the expression levels of genes related to proliferation, inflammation, and fibrosis were specifically examined to evaluate the biological effects of the treatment on esophageal tissues.

2.6. Statistical Analysis

Quantitative outcomes were reported as mean values with corresponding standard deviations. The Mann–Whitney U test with Bonferroni correction (MU) was used to evaluate statistical significance using the SPSS software (v22, IBM, Armonk, NY, USA), and p < 0.05 was considered statistically significant.

3. Results

Figure 1b shows real-time temperature variations in the esophageal mucosa during two rounds of laser treatment. During the laser treatments, the maximum temperature was 38 ± 4 °C, which is lower than the hyperthermia temperature [25]. Figure 1d,e illustrate the LES thickness, LES length, and relative LES pressure, respectively. The treated group demonstrated up to a 27% increase in the LES thickness (from 2.3 mm at Wk 0 to 2.9 mm at Wk 12; p < 0.05), whereas the CTRL group exhibited a slight change (from 1.8 mm at Wk 0 to 1.4 mm at Wk 12). The initial LES thickness at Wk 0 was comparable between the two groups. At Wk 12, the treated group yielded two-fold thick muscle, compared to the CTRL group (p < 0.05). The LES length remained relatively unchanged in both groups between WK 0 and Wk 12. In case of the LES pressure, the treated group showed a significant increase in pressure at Wk 12, while the CTRL group presented a gradual decrease in the LES pressure. Although the LES pressure of the measured parameters showed a relatively large standard deviation in the treated group, all values remained higher than those of the CTRL group. This result suggests that, despite some variability, the EBLT consistently induced a measurable effect.
Figure 2 presents the histological and semi-quantitative outcomes of the LES 12 weeks after laser treatment. An HE-staining analysis demonstrated structural changes in the LES muscle layers (Figure 2a,b). As shown in Figure 2a, the mucosal surface of the treated group exhibited a well-preserved architecture with minimal inflammatory response compared to the CTRL. No evidence of necrosis or tissue disruption was observed, suggesting that EBLT induced minimal thermal damage. These findings align with the controlled temperature maintained below 40 °C during the treatment sessions, supporting the thermal safety of the procedure. In addition, all CEM43 values were calculated at 30 s intervals (Supplementary Table S1), resulting in a cumulative CEM43 of 8.7 ± 19.3 min. The calculated CEM43 values exhibited a high standard deviation (8.7 ± 19.3 min) relative to the mean, primarily due to the majority of the values being near zero, with only transient elevations corresponding to peak temperatures. Notably, all values remained well below the 240 min threshold associated with thermal injury in soft tissues, confirming the thermal safety of the applied laser parameters.
The treated group demonstrated notable thickening of the muscularis mucosa (MM) and muscularis propria (MP) relative to the CTRL, with observed increases of 85% and 21%, respectively (310 µm/kg in CTRL vs. 574 µm/kg in treated for MM; 1628 µm/kg in CTRL vs. 1972 µm/kg in treated for MP; note that thickness was normalized to weight).
In Figure 2c, the treated group showed denser collagen distribution compared to the CTRL group. Semi-quantitative evaluations confirmed enhanced collagen remodeling (up to 40%) in the LES muscle layer from the treated group (p < 0.05; Figure 2d), contributing to LES thickening. According to the IHC staining with the S100 antibody, no nerve tissue damage around the esophagogastric (EG) junction was confirmed (Figure 2e,f). These histological findings confirm that EBLT selectively promoted the thickening of the LES muscle layer through collagen production with the mucosa layer preserved (i.e., no injury). To provide a complete overview, histological images from the individual porcine model are presented in the Supplementary Figure S1.
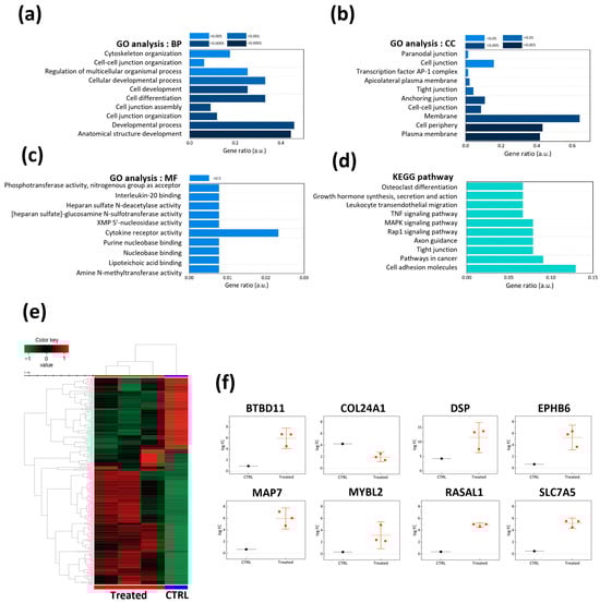
Figure 3 illustrates both the genetic and biological functional changes through RNA-sequencing pathway analysis between the CTRL and treated groups. Information on the expression levels of 14,875 genes in the extracted esophagus tissue was obtained using the HISAT2 program. The results of the GO terms associated with the DEGs in the CTRL and treated esophagi were identified as enriched, encompassing the categories of biological process (BP), cellular component (CC), and molecular function (MF) (Figure 3a–c). Regarding BP, the DEGs were predominantly enriched in processes associated with the development process and differentiation (Figure 3a). The CC analysis revealed enrichment in the membrane and the cell periphery (Figure 3b). In the MF category, DEGs were significantly enriched in cytokine receptor activity (Figure 3c). These findings suggest that fibrosis-related DEGs involved in cell proliferation were mainly associated with pathways promoting cell differentiation. In Figure 3d, the top 20 enriched pathways, which were statistically significant (i.e., corrected p-value threshold > 0.05), were selected for further analysis. These pathways revealed the involvement of a diverse range of DEGs in processes, such as cell adhesion molecules, the Rap1 signaling pathway, the MAPK-signaling pathway, and the TNF-signaling pathway, indicating proliferation-related fibrosis and tissue development [26,27,28]. Figure 3e illustrates the heatmap plot of the 265 most significantly differentially regulated genes in the two groups, and 256 DEGs were identified by comparing the CTRL to the treated tissues, comprising 173 up-regulated and 92 down-regulated genes (selection criteria: p < 0.05 and logFC > 2). Genes exhibiting similar expression profiles were grouped through hierarchical clustering, which illustrated clear transcriptional distinctions between the two groups. The color scale represents the relative expression levels (red = upregulation and green = downregulation). In Figure 3f, the eight most firmly fibrosis-related genes commonly identified through GO analysis and KEGG pathway analysis were compared with the CTRL group. A functional enrichment analysis suggests that eight of these DEGs are involved in the key biological processes, including inflammation, fibrosis, and cellular proliferation.
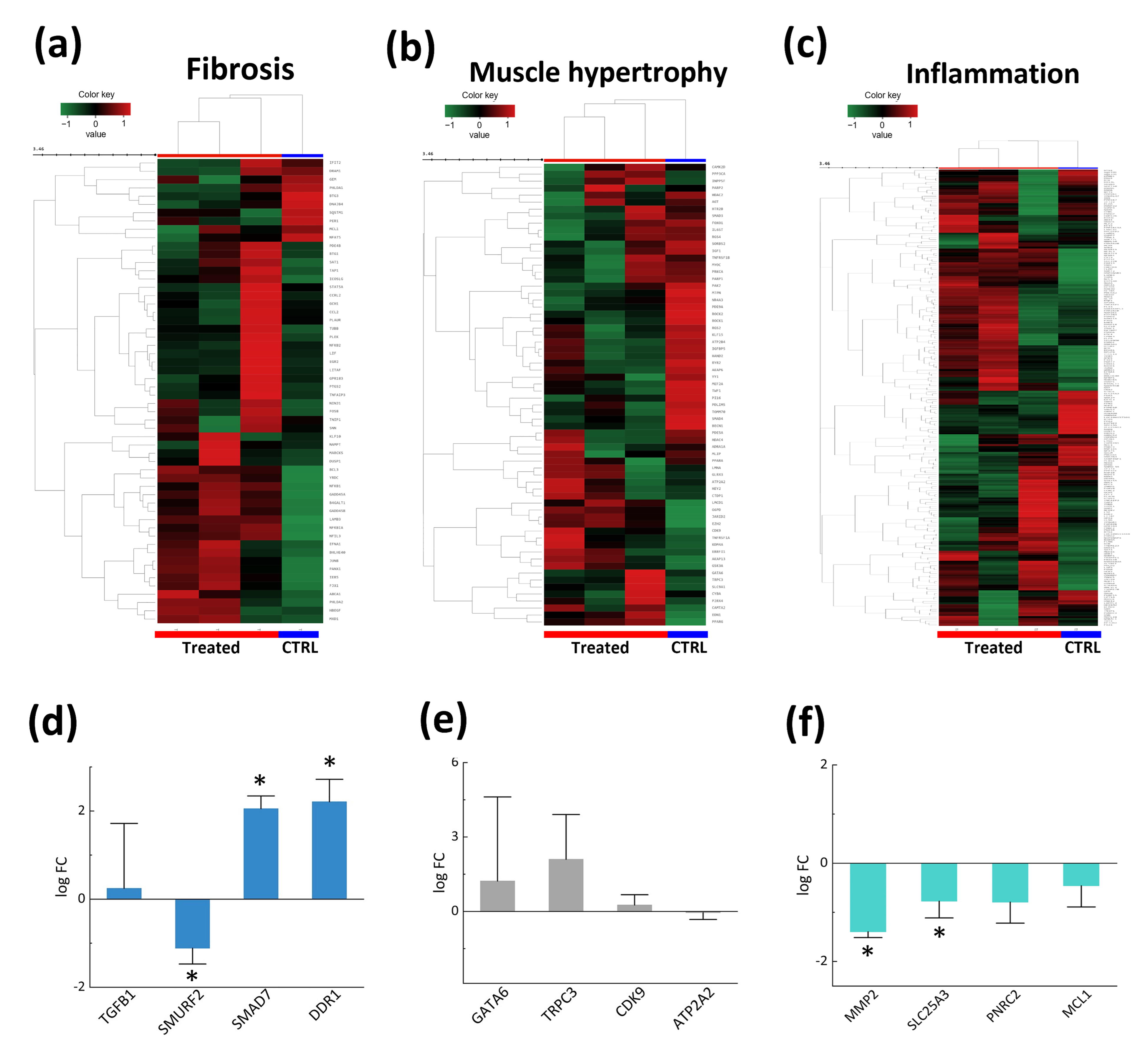
Figure 4 shows the gene expression differences related to fibrosis, muscle hypertrophy, and inflammation response between CTRL and treated groups, as confirmed by GO and KEGG analysis. In Figure 4a,d, significant differences in the fibrosis-related gene expression were identified between the two groups. Notably, TGFb1, SMAD7, and DDR1 were significantly upregulated, while SMRF2 was downregulated, indicating the promoted TGFb1-triggered gene expression of the fibrosis process [29,30]. The gene expression differences of muscle hypertrophy were noted between the CTRL and treated groups. GATA6, TRPC3, and CDK9 showed an increasing tendency [31,32,33], whereas ATP2A2 exhibited a slight decrease [34]. Additionally, inflammation-related gene expression revealed a reduced inflammatory response in the treated group, compared to the CTRL group [35,36,37,38]. These results confirmed that the proposed laser treatment was able to induce LES muscle thickening through fibrosis and muscle hypertrophy while minimizing inflammation and preserving mucosal integrity.

4. Discussion

The differential expression analysis revealed significant changes in the genes associated with fibrosis, muscle hypertrophy, and inflammation, highlighting the potential mechanisms of the therapeutic effects of EBLT. The upregulation of TGFβ, SMAD7, and DDR1, along with the downregulation of SMRF2, suggests that EBLT may promote controlled fibrosis, contributing to LES reinforcement [29,30]. Additionally, the increased expressions of GATA6, TRPC3, and CDK9 [31,32,33], coupled with the slight decrease in ATP2A2, indicate a potential role in muscle hypertrophy [34], which could enhance LES contractility and function. Notably, the downregulation of inflammation-related genes in the treated group suggests that EBLT induces structural remodeling with minimal inflammatory response [35,36,37,38], distinguishing it from the existing treatments, such as radiofrequency therapy, which often elicits a more pronounced inflammatory reaction. These findings suggest that EBLT could provide a durable therapeutic effect for GERD by simultaneously strengthening the LES through fibrosis and muscle hypertrophy while minimizing adverse inflammatory responses. However, further studies are required to validate, including comprehensive validation at both the transcript and protein levels to confirm the biological impact of these molecular alterations. Therefore, further investigations, such as qRT-PCR and Western blot, will be conducted to explore the potential functional improvements in LES contractility and barrier integrity and to verify any unintended side effects or adverse tissue responses.
GERD is regulated not only by mechanical factors, such as LES contractility and structural integrity, but also by neural mechanisms that modulate esophageal function. The coordination of LES tone and esophageal motility is largely controlled by the autonomic nervous system (ANS) and the enteric nervous system (ENS), with the vagus nerve playing a central role [39]. Dysfunction in vagal signaling imbalances between excitatory (cholinergic) and inhibitory (nitric oxide-mediated) neurotransmission, and dysfunction in sensory pathways have all been associated with GERD pathogenesis [40]. Given the critical role of neural regulation in esophageal motility and reflux control, it would be beneficial to investigate whether the proposed treatment also influences these neural pathways. Further studies should assess the key neurogenic markers, such as neuronal nitric oxide synthase (nNOS), calcitonin gene-related peptide (CGRP), and substance P, to clarify the role of neural regulation in mediating the observed therapeutic outcomes [41,42]. Additionally, employing neurophysiological assessments, including vagal nerve activity monitoring and high-resolution impedance manometry, could provide valuable insights into the interaction between muscle remodeling and neural control [43,44]. To establish clinical relevance, these investigations will be further explored in future clinical studies.
As existing mucosal injury may influence treatment outcomes, ensuring the safety of EBLT in patients with erosive GERD is essential. While EBLT is designed to avoid direct mucosal damage, underlying inflammation and tissue-remodeling processes in erosive GERD could influence its therapeutic outcomes. Persistent inflammation and repeated epithelial injury may affect how the esophageal muscle layer undergoes remodeling, potentially leading to unpredictable therapeutic effects [45]. Additionally, patients with erosive GERD often exhibit altered esophageal motility and dysregulated neural control, which could impact the overall efficacy of EBLT [46]. Therefore, additional investigation is needed to determine whether pre-existing mucosal damage impacts the biological response to EBLT, particularly regarding inflammatory signaling pathways and neuromuscular adaptation. To investigate these aspects, EBLT will be evaluated by using an experimental porcine model with erosive GERD. The diseased animal model will be created by inducing chronic acid and bile reflux through surgical partial pyloric obstruction, combined with repeated intra-esophageal exposure to acidic and enzymatic solutions (e.g., HCl and pepsin) to simulate ongoing mucosal injury [47]. By utilizing this model, we aim to assess how pre-existing mucosal damage influences EBLT-induced tissue remodeling, neural adaptation, and esophageal function, ultimately determining the feasibility of this approach for patients with erosive GERD.
The efficacy of EBLT as a long-term treatment for GERD remains an open question, particularly regarding the potential differences between a single-session treatment and a multi-session approach. While a single application of EBLT may induce the initial tissue remodeling and symptomatic relief, the long-term durability of these effects remains uncertain. According to the current study, a single treatment may provide sufficient reinforcement of the LES, leading to sustained symptom relief. However, for patients with severe or recurrent GERD, multiple treatment sessions could be necessary to achieve progressive muscle thickening, enhanced neuromuscular adaptation, and prolonged therapeutic benefits [48]. However, repeated interventions also raise concerns regarding safety, procedural feasibility, and potential adverse effects, such as excessive fibrosis and altered motility. To clarify these concerns, subsequent investigations should compare the long-term effects of single versus multiple EBLT sessions, evaluating the key parameters, such as LES function, symptom recurrence, histological changes, and inflammatory responses. Additionally, longitudinal assessments using endoscopic ultrasound, manometry, and molecular analyses will be crucial in determining the optimal treatment strategy. Furthermore, extending the observation period to six months or longer should be considered to assess symptom recurrence, LES contractility over time, and the durability of EBLT. In addition, incorporating intermediate measurements at multiple time points will be necessary to better understand the temporal progression of tissue remodeling and therapeutic response. These investigations will help establish the optimal frequency and the number of EBLT applications for refining clinical guidelines and improving patient selection criteria.
The limited spatial resolution of the temperature-monitoring system may have affected the accuracy of thermal assessment during the EBLT procedure. Although the Z360 catheter was equipped with a quasi-distributed FBG sensor that enabled real-time feedback, the number of sensing points was relatively sparse. This configuration allowed for the monitoring of general temperature trends, but it may not have been sufficient to detect small, localized variations in tissue heating. As undetected variations could influence the interpretation of thermal safety and the consistency of energy delivery, further studies should consider incorporating higher-density FBG arrays or fully distributed sensing techniques to improve spatial resolution and enable more detailed thermal mapping. Additionally, while the FBG sensor was utilized exclusively for temperature monitoring in the present study without applying strain compensation, follow-up studies should incorporate strain mitigation strategies and optimized sensor placement to improve the reliability of thermal measurement under in vivo conditions.
Lastly, the current study included only one control and three treated animals. Although the limited sample size was sufficient to address the primary research objective for feasibility, the unequal group size may reduce the statistical power of the analysis and limit the sensitivity to detect small differences. The Mann–Whitney U test is a non-parametric method that can still give reliable results, even when the data are not normally distributed or the group sizes are unequal. Nonetheless, the imbalance in sample size may have introduced potential bias or limited the applicability of the results. Further studies with a more balanced group size should be considered to validate and extend the present results.

5. Conclusions

The present study confirmed the therapeutic potential of EBLT for GERD by effectively inducing LES remodeling while preserving mucosal integrity. The treatment increased the LES thickness and pressure without causing thermal injury, suggesting its potential to improve reflux control. Additionally, a gene expression analysis highlighted the key pathways involved in fibrosis, muscle hypertrophy, and inflammatory modulation. To further establish its clinical relevance, additional investigations should assess the long-term outcomes, compare single versus multiple treatments, and evaluate its efficacy in erosive GERD models. These findings can support EBLT as a promising minimally invasive strategy for GERD management.

Supplementary Materials

The following supporting information can be downloaded at: https://www.mdpi.com/article/10.3390/photonics12050421/s1, Table S1: Calculated cumulative equivalent minutes at 43 °C (CEM43) during two treatment sessions. Figure S1: Histological images from individual porcine model.

Author Contributions

Conceptualization, B.C., S.J. and H.W.K.; methodology, B.C., S.-J.O., S.J. and H.W.K.; software, H.K. and V.G.T.; validation, H.K. and V.G.T.; formal analysis, B.C., H.K. and V.G.T.; investigation, B.C., H.K., S.-J.O. and V.G.T.; resources, S.J. and H.W.K.; data curation, B.C., H.K., S.-J.O. and V.G.T.; writing—original draft preparation, B.C. and H.K.; writing—review and editing, H.W.K.; supervision, S.J. and H.W.K.; project administration, S.J. and H.W.K.; funding acquisition, H.W.K. All authors have read and agreed to the published version of the manuscript.

Funding

This work was supported by the Starting Growth Technological R&D Program (RS-2024-00441548) funded by the Ministry of SMEs and Startups (MSS, Korea) and the Basic Science Research Program through the National Research Foundation of Korea (NRF) funded by the Ministry of Education (RS-2021-NR060118).

Institutional Review Board Statement

The animal study protocol was approved by the Institutional Animal Care and Use Committee of Pusan University Hospital, Korea (permit number: P2023-002-A1C0).

Informed Consent Statement

Not applicable.

Data Availability Statement

The original contributions presented in this study are included in the article/Supplementary Material. Further inquiries can be directed to the corresponding author.

Conflicts of Interest

C.B., O.S., and J.S. declare no known competing financial interests. H.K. and V.G.T. are employees of TeCure, Inc., and H.W.K. is the CEO of TeCure, Inc. TeCure, Inc. had no role in the decision to publish the results.

Abbreviations

The following abbreviations are used in this manuscript:
ANSAutonomic Nervous System
BPBiological Process
BTXBotulinum Toxin
CCCellular Component
CEM43Cumulative Equivalent Minutes at 43 °C
CTRLControl
DEGsDifferentially Expressed Genes
EBLTEndoscopic Balloon-assisted Laser Treatment
EGEsophagogatric
ENSEnteric Nervous System
GERDGastroesophageal Reflux Disease
GOGene Ontology
KEGGKyoto Encyclopedia of Genes and Genomes
LESLower Esophageal Sphincter
MFMolecular Function
PPIProton Pump Inhibitor
qRT-PCRQuantitative reverse transcription polymerase chain reaction

References

  1. Clarrett, D.M.; Hachem, C. Gastroesophageal reflux disease (GERD). Mo. Med. 2018, 115, 214. [Google Scholar] [PubMed]
  2. Eusebi, L.H.; Ratnakumaran, R.; Yuan, Y.; Solaymani-Dodaran, M.; Bazzoli, F.; Ford, A.C. Global prevalence of, and risk factors for, gastro-oesophageal reflux symptoms: A meta-analysis. Gut 2018, 67, 430–440. [Google Scholar] [CrossRef] [PubMed]
  3. Kim, K.; Cho, Y.K.; Bae, S.J.; Kim, D.; Shim, K.; Kim, J.; Jung, S.W.; Kim, N. Prevalence of gastroesophageal reflux disease in Korea and associated health-care utilization: A national population-based study. J. Gastroenterol. Hepatol. 2012, 27, 741–745. [Google Scholar] [CrossRef] [PubMed]
  4. Fass, R.; Boeckxstaens, G.E.; El-Serag, H.; Rosen, R.; Sifrim, D.; Vaezi, M.F. Gastro-oesophageal reflux disease. Nat. Rev. Dis. Primers 2021, 7, 55. [Google Scholar] [CrossRef]
  5. Kahrilas, P.J. Complications of Gastroesophageal Reflux in Adults. 2020. Available online: https://www.uptodate.com/contents/complications-of-gastroesophageal-reflux-in-adults (accessed on 25 April 2025).
  6. Sandhu, D.S.; Fass, R. Current trends in the management of gastroesophageal reflux disease. Gut Liver 2017, 12, 7. [Google Scholar] [CrossRef]
  7. Kroch, D.A.; Madanick, R.D. Medical treatment of gastroesophageal reflux disease. World J. Surg. 2017, 41, 1678–1684. [Google Scholar] [CrossRef]
  8. Jaynes, M.; Kumar, A.B. The risks of long-term use of proton pump inhibitors: A critical review. Ther. Adv. Drug Saf. 2019, 10, 2042098618809927. [Google Scholar] [CrossRef]
  9. Chang, P.; Friedenberg, F. Obesity & GERD. Gastroenterol. Clin. N. Am. 2013, 43, 161. [Google Scholar]
  10. Flores, L.; Krause, C.; Pokala, B.; Hosein, S.; Armijo, P.R.; Mishra, T.; Kothari, S.; Oleynikov, D. Novel therapies for gastroesophageal reflux disease. Curr. Probl. Surg. 2019, 56, 100692. [Google Scholar] [CrossRef]
  11. Lee, D.P.; Chang, K.J. Endoscopic management of GERD. Dig. Dis. Sci. 2022, 67, 1455–1468. [Google Scholar] [CrossRef]
  12. Shibli, F.; Fass, R. Endoscopic anti-reflux procedures: Ready for clinical use? Curr. Treat. Options Gastroenterol. 2021, 19, 399–420. [Google Scholar] [CrossRef]
  13. Nabi, Z.; Reddy, D.N. Update on endoscopic approaches for the management of gastroesophageal reflux disease. Gastroenterol. Hepatol. 2019, 15, 369. [Google Scholar]
  14. Sandhu, D.S.; Fass, R. Stretta therapy in the management of gastroesophageal reflux disease (GERD). Ann. Esophagus 2019, 2, 1. [Google Scholar] [CrossRef]
  15. Sowa, P.; Samarasena, J.B. Nonablative radiofrequency treatment for gastroesophageal reflux disease (STRETTA). Gastrointest. Endosc. Clin. 2020, 30, 253–265. [Google Scholar] [CrossRef] [PubMed]
  16. Park, S.; Park, S.; Park, J.M.; Ryu, S.; Hwang, J.; Kwon, J.W.; Seo, K.W. Anti-reflux surgery versus proton pump inhibitors for severe gastroesophageal reflux disease: A cost-effectiveness study in Korea. J. Neurogastroenterol. Motil. 2020, 26, 215. [Google Scholar] [CrossRef] [PubMed]
  17. Funk, L.M.; Zhang, J.Y.; Drosdeck, J.M.; Melvin, W.S.; Walker, J.P.; Perry, K.A. Long-term cost-effectiveness of medical, endoscopic and surgical management of gastroesophageal reflux disease. Surgery 2015, 157, 126–136. [Google Scholar] [CrossRef] [PubMed]
  18. Thosani, N.; Goodman, A.; Manfredi, M.; Navaneethan, U.; Parsi, M.A.; Smith, Z.L.; Sullivan, S.A.; Banerjee, S.; Maple, J.T. Endoscopic anti-reflux devices (with videos). Gastrointest. Endosc. 2017, 86, 931–948. [Google Scholar] [CrossRef][Green Version]
  19. Truong, V.G.; Kim, H.; Lee, B.-I.; Cha, B.; Jeong, S.; Oh, S.-J.; Kang, H.W. Development of Novel Balloon-Integrated Optical Catheter for Endoscopic and Circumferential Laser Application. Ann. Biomed. Eng. 2023, 51, 2021–2034. [Google Scholar] [CrossRef]
  20. Cha, B.; Kim, H.; Truong, V.G.; Oh, S.-J.; Jeong, S.; Kang, H.W. Feasibility study on endoscopic balloon-assisted laser treatment (EBLT) of gastroesophageal reflux disease (GERD) in in vivo porcine model. Biomedicines 2023, 11, 1656. [Google Scholar] [CrossRef]
  21. Jeong, S.; Bak, J.; Kim, S.M.; Kang, H.W. Feasibility study of endoscopic thermal coagulation with circumferential laser irradiation for treating esophageal tissue. Lasers Med. Sci. 2020, 35, 893–900. [Google Scholar] [CrossRef]
  22. Park, J.-S.; Jeong, S.; Lee, D.H.; Kim, J.M.; Kim, S.M.; Kang, H.W. The use of a 532-nm laser fitted with a balloon and a cylindrical light diffuser to treat benign biliary stricture: A pilot study. Lasers Med. Sci. 2021, 36, 25–31. [Google Scholar] [CrossRef]
  23. Utley, D.S.; Kim, M.; Vierra, M.A.; Triadafilopoulos, G. Augmentation of lower esophageal sphincter pressure and gastric yield pressure after radiofrequency energy delivery to the gastroesophageal junction: A porcine model. Gastrointest. Endosc. 2000, 52, 81–86. [Google Scholar] [CrossRef] [PubMed]
  24. Mouratidis, P.X.; Rivens, I.; Civale, J.; Symonds-Tayler, R.; Ter Haar, G. Relationship between thermal dose and cell death for “rapid” ablative and “slow” hyperthermic heating. Int. J. Hyperth. 2019, 36, 228–242. [Google Scholar] [CrossRef]
  25. Behrouzkia, Z.; Joveini, Z.; Keshavarzi, B.; Eyvazzadeh, N.; Aghdam, R.Z. Hyperthermia: How can it be used? Oman Med. J. 2016, 31, 89. [Google Scholar] [CrossRef] [PubMed]
  26. Wu, M.; Li, M.; Xie, H.-J.; Liu, H.-W. Hyperactivation of RAP1 and JAK/STAT Signaling Pathways Contributes to Fibrosis during the Formation of Nasal Capsular Contraction. Eur. Surg. Res. 2021, 62, 68–79. [Google Scholar] [CrossRef] [PubMed]
  27. Yuan, H.; Wu, X.; Wang, X.; Yuan, C. Chinese herbal decoction astragalus and angelica exerts its therapeutic effect on renal interstitial fibrosis through the inhibition of MAPK, PI3K-Akt and TNF signaling pathways. Genes Dis. 2022, 9, 510–521. [Google Scholar] [CrossRef]
  28. Wynn, T. Cellular and molecular mechanisms of fibrosis. J. Pathol. A J. Pathol. Soc. Great Br. Irel. 2008, 214, 199–210. [Google Scholar] [CrossRef]
  29. Zhang, Z.; Liu, C.; Chen, B.; Tang, W.; Liu, Z.; Cao, W.; Li, X. Smad7 down-regulation via ubiquitin degradation mediated by Smurf2 in fibroblasts of hypertrophic scars in burned patients. Burns 2021, 47, 1333–1341. [Google Scholar] [CrossRef]
  30. Borza, C.M.; Bolas, G.; Bock, F.; Zhang, X.; Akabogu, F.C.; Zhang, M.-Z.; de Caestecker, M.; Yang, M.; Yang, H.; Lee, E.; et al. DDR1 contributes to kidney inflammation and fibrosis by promoting the phosphorylation of BCR and STAT3. JCI Insight 2022, 7, e150887. [Google Scholar] [CrossRef]
  31. Van Berlo, J.H.; Elrod, J.W.; Van Den Hoogenhof, M.M.; York, A.J.; Aronow, B.J.; Duncan, S.A.; Molkentin, J.D. The transcription factor GATA-6 regulates pathological cardiac hypertrophy. Circ. Res. 2010, 107, 1032–1040. [Google Scholar] [CrossRef]
  32. Brenner, J.S.; Dolmetsch, R.E. TrpC3 regulates hypertrophy-associated gene expression without affecting myocyte beating or cell size. PLoS ONE 2007, 2, e802. [Google Scholar] [CrossRef] [PubMed]
  33. Sano, M.; Abdellatif, M.; Oh, H.; Xie, M.; Bagella, L.; Giordano, A.; Michael, L.H.; DeMayo, F.J.; Schneider, M.D. Activation and function of cyclin T–Cdk9 (positive transcription elongation factor-b) in cardiac muscle-cell hypertrophy. Nat. Med. 2002, 8, 1310–1317. [Google Scholar] [CrossRef] [PubMed]
  34. Wei, H.; Li, Z.; Wang, X.; Wang, J.; Pang, W.; Yang, G.; Shen, Q.W. microRNA-151-3p Regulates Slow Muscle Gene Expression by Targeting ATP2a2 in Skeletal Muscle Cells. J. Cell. Physiol. 2015, 230, 1003–1012. [Google Scholar] [CrossRef]
  35. Park, O.H.; Do, E.; Kim, Y.K. A new function of glucocorticoid receptor: Regulation of mRNA stability. BMB Rep. 2015, 48, 367. [Google Scholar] [CrossRef] [PubMed]
  36. Zhang, G.; Wang, N.; Ma, S.; Wei, Z.; Tao, P.; Cai, H. SLC25 family with energy metabolism and immunity in malignant tumors. Oncologie 2024, 26, 65–77. [Google Scholar] [CrossRef]
  37. Herouy, Y.; Mellios, P.; Bandemir, E.; Dichmann, S.; Nockowski, P.; Schöpf, E.; Norgauer, J. Inflammation in stasis dermatitis upregulates MMP-1, MMP-2 and MMP-13 expression. J. Dermatol. Sci. 2001, 25, 198–205. [Google Scholar] [CrossRef]
  38. Lucas, C.D.; Dorward, D.A.; Tait, M.A.; Fox, S.; A Marwick, J.; Allen, K.C.; Robb, C.T.; Hirani, N.; Haslett, C.; Duffin, R.; et al. Downregulation of Mcl-1 has anti-inflammatory pro-resolution effects and enhances bacterial clearance from the lung. Mucosal Immunol. 2014, 7, 857–868. [Google Scholar] [CrossRef]
  39. Waxenbaum, J.A.; Reddy, V.; Varacallo, M. Anatomy, autonomic nervous system. In StatPearls; StatPearls Publishing: Treasure Island, FL, USA, 2019. [Google Scholar]
  40. Triki, L.; Gammoudi, N.; Chtourou, L.; Gallas, S.; Tahri, N.; Zouari, H.G. Dysfunction of the autonomic nervous system in gastro-esophageal reflux disease: Consequences for the cardiovascular system. Neurophysiol. Clin. 2024, 54, 103009. [Google Scholar] [CrossRef]
  41. Xu, X.; Li, Z.; Zou, D.; Yang, M.; Liu, Z.; Wang, X. High expression of calcitonin gene-related peptide and substance P in esophageal mucosa of patients with non-erosive reflux disease. Dig. Dis. Sci. 2013, 58, 53–60. [Google Scholar] [CrossRef]
  42. Woodland, P.; Ooi, J.L.S.; Grassi, F.; Nikaki, K.; Lee, C.; Evans, J.A.; Koukias, N.; Triantos, C.; McDonald, S.A.; Peiris, M.; et al. Superficial esophageal mucosal afferent nerves may contribute to reflux hypersensitivity in nonerosive reflux disease. Gastroenterology 2017, 153, 1230–1239. [Google Scholar] [CrossRef]
  43. Kayali, S.; Calabrese, F.; Pasta, A.; Marabotto, E.; Bodini, G.; Furnari, M.; Savarino, E.V.; Savarino, V.; Giannini, E.G.; Zentilin, P. Effect of hiatal hernia and esophagogastric junction morphology on esophageal motility: Evidence from high-resolution manometry studies. Neurogastroenterol. Motil. 2024, 36, e14929. [Google Scholar] [CrossRef] [PubMed]
  44. Djeddi, D.-D.; Kongolo, G.; Stéphan-Blanchard, E.; Ammari, M.; Léké, A.; Delanaud, S.; Bach, V.; Telliez, F. Involvement of autonomic nervous activity changes in gastroesophageal reflux in neonates during sleep and wakefulness. PLoS ONE 2013, 8, e83464. [Google Scholar] [CrossRef] [PubMed]
  45. Tack, J.; Pandolfino, J.E. Pathophysiology of gastroesophageal reflux disease. Gastroenterology 2018, 154, 277–288. [Google Scholar] [CrossRef] [PubMed]
  46. Mittal, R.K.; Roman, S. Pathophysiology of gastroesophageal reflux disease: Motility factors. Esophagus 2021, 358–375. [Google Scholar]
  47. Lanas, A.; Royo, Y.; Ortego, J.; Molina, M.; Sáinz, R. Experimental esophagitis induced by acid and pepsin in rabbits mimicking human reflux esophagitis. Gastroenterology 1999, 116, 97–107. [Google Scholar] [CrossRef]
  48. Aziz, A.M.; El-Khayat, H.R.; Sadek, A.; Mattar, S.G.; McNulty, G.; Kongkam, P.; Guda, M.F.; Lehman, G.A. A prospective randomized trial of sham, single-dose Stretta, and double-dose Stretta for the treatment of gastroesophageal reflux disease. Surg. Endosc. 2010, 24, 818–825. [Google Scholar] [CrossRef]
Figure 1. In vivo endoscopic laser treatment: (a) illustration of Z360 catheter positioning during EBLT, (b) temperature variations in esophageal mucosa (yellow box means laser irradiation for 90 s) and quantitative comparison of (c) lower esophageal sphincter (LES) thickness, (d) LES length, and (e) LES pressure before and after the laser treatment (* p < 0.05).
Figure 1. In vivo endoscopic laser treatment: (a) illustration of Z360 catheter positioning during EBLT, (b) temperature variations in esophageal mucosa (yellow box means laser irradiation for 90 s) and quantitative comparison of (c) lower esophageal sphincter (LES) thickness, (d) LES length, and (e) LES pressure before and after the laser treatment (* p < 0.05).
Photonics 12 00421 g001
Figure 2. Histopathological evaluation of the porcine esophagus in CTRL and treated groups 12 weeks after laser treatment: (a) Representative microscopic images of HE-stained LES (scale bar = 600 μm; inset magnification = 10×), (b) comparison of body weight-normalized thickness of the muscularis mucosa (MM) and muscularis propria (MP), (c) Masson’s trichrome (MT)-staining of MM (scale bar = 100 μm), (d) quantification of fibrotic area in MM, (e) immunohistochemical (IHC) staining of S100 (scale bar = 100 μm), and (f) quantification of S100-positive area. (* p < 0.05). Yellow and black arrows represent collagen in MM and S100-positive nerves, respectively.
Figure 2. Histopathological evaluation of the porcine esophagus in CTRL and treated groups 12 weeks after laser treatment: (a) Representative microscopic images of HE-stained LES (scale bar = 600 μm; inset magnification = 10×), (b) comparison of body weight-normalized thickness of the muscularis mucosa (MM) and muscularis propria (MP), (c) Masson’s trichrome (MT)-staining of MM (scale bar = 100 μm), (d) quantification of fibrotic area in MM, (e) immunohistochemical (IHC) staining of S100 (scale bar = 100 μm), and (f) quantification of S100-positive area. (* p < 0.05). Yellow and black arrows represent collagen in MM and S100-positive nerves, respectively.
Photonics 12 00421 g002
Figure 3. RNA-sequencing (RNA-seq) pathway analysis of laser treatment on in vivo GERD model: Gene Ontology (GO) enrichment analyses for (a) biological process, (b) cellular component (CC), and (c) molecular function (MF), (d) Kyoto Encyclopedia of Genes and Genomes (KEGG) pathway enrichment analysis, (e) heatmap displaying 256 significantly expressed genes (p < 0.05 and logFC > 2), and (f) quantitative comparison of eight genes involved in fibrotic and collagen remodeling.
Figure 3. RNA-sequencing (RNA-seq) pathway analysis of laser treatment on in vivo GERD model: Gene Ontology (GO) enrichment analyses for (a) biological process, (b) cellular component (CC), and (c) molecular function (MF), (d) Kyoto Encyclopedia of Genes and Genomes (KEGG) pathway enrichment analysis, (e) heatmap displaying 256 significantly expressed genes (p < 0.05 and logFC > 2), and (f) quantitative comparison of eight genes involved in fibrotic and collagen remodeling.
Photonics 12 00421 g003
Figure 4. Heatmap of potential biomarkers after laser treatment: (a) fibrosis, (b) muscle hypertrophy, and (c) inflammation biomarkers from CTRL and treated groups and several mRNA levels related to (d) fibrosis, (e) muscle hypertrophy, and (f) inflammation compared with CTRL group (* p < 0.05).
Figure 4. Heatmap of potential biomarkers after laser treatment: (a) fibrosis, (b) muscle hypertrophy, and (c) inflammation biomarkers from CTRL and treated groups and several mRNA levels related to (d) fibrosis, (e) muscle hypertrophy, and (f) inflammation compared with CTRL group (* p < 0.05).
Photonics 12 00421 g004
Disclaimer/Publisher’s Note: The statements, opinions and data contained in all publications are solely those of the individual author(s) and contributor(s) and not of MDPI and/or the editor(s). MDPI and/or the editor(s) disclaim responsibility for any injury to people or property resulting from any ideas, methods, instructions or products referred to in the content.

Share and Cite

MDPI and ACS Style

Cha, B.; Kim, H.; Truong, V.G.; Oh, S.-J.; Jeong, S.; Kang, H.W. Feasibility and Safety of Endoscopic Balloon-Assisted Laser Treatment (EBLT) for Gastroesophageal Reflux Disease: Functional, Structural, and Gene Expression Analysis in Preclinical Model. Photonics 2025, 12, 421. https://doi.org/10.3390/photonics12050421

AMA Style

Cha B, Kim H, Truong VG, Oh S-J, Jeong S, Kang HW. Feasibility and Safety of Endoscopic Balloon-Assisted Laser Treatment (EBLT) for Gastroesophageal Reflux Disease: Functional, Structural, and Gene Expression Analysis in Preclinical Model. Photonics. 2025; 12(5):421. https://doi.org/10.3390/photonics12050421

Chicago/Turabian Style

Cha, Boram, Hyejin Kim, Van Gia Truong, Sun-Ju Oh, Seok Jeong, and Hyun Wook Kang. 2025. "Feasibility and Safety of Endoscopic Balloon-Assisted Laser Treatment (EBLT) for Gastroesophageal Reflux Disease: Functional, Structural, and Gene Expression Analysis in Preclinical Model" Photonics 12, no. 5: 421. https://doi.org/10.3390/photonics12050421

APA Style

Cha, B., Kim, H., Truong, V. G., Oh, S.-J., Jeong, S., & Kang, H. W. (2025). Feasibility and Safety of Endoscopic Balloon-Assisted Laser Treatment (EBLT) for Gastroesophageal Reflux Disease: Functional, Structural, and Gene Expression Analysis in Preclinical Model. Photonics, 12(5), 421. https://doi.org/10.3390/photonics12050421

Note that from the first issue of 2016, this journal uses article numbers instead of page numbers. See further details here.

Article Metrics

Back to TopTop