Next Issue
Volume 170, 01
Previous Issue
Volume 170, 01
 
 
Swiss Archives of Neurology, Psychiatry and Psychotherapy is published by MDPI from Volume 176 Issue 1 (2026). Previous articles were published by another publisher in Open Access under a CC-BY (or CC-BY-NC-ND) licence, and they are hosted by MDPI on mdpi.com as a courtesy and upon agreement with the previous journal publisher.

Swiss Arch. Neurol. Psychiatry Psychother., Volume 170, Issue 2 (01 2019) – 8 articles

  • Issues are regarded as officially published after their release is announced to the table of contents alert mailing list.
  • You may sign up for e-mail alerts to receive table of contents of newly released issues.
  • PDF is the official format for papers published in both, html and pdf forms. To view the papers in pdf format, click on the "PDF Full-text" link, and use the free Adobe Reader to open them.
Order results
Result details
Select all
Export citation of selected articles as:
402 KB  
Editorial
Highlights of the second issue
by Andreas Steck
Swiss Arch. Neurol. Psychiatry Psychother. 2019, 170(2), 1; https://doi.org/10.4414/sanp.2019.03029 (registering DOI) - 1 Jan 2019
Abstract
Diversity distinguishes the Swiss Archives of Neurology, Psychiatry and Psychotherapy and this is particular true for this issue, which will interest both psychiatrists and neurologists [...] Full article
870 KB  
Commentary
Les troubles anxieux dans le film Les émotifs anonymes
by Natacha Pougnier, Myriam de Perrot, Ariella Machado, Louise Penzenstadler and Gerard Calzada
Swiss Arch. Neurol. Psychiatry Psychother. 2019, 170(2), 1; https://doi.org/10.4414/sanp.2019.03028 - 1 Jan 2019
Abstract
Ce film permet de traiter des troubles anxieux généralisés et de la phobie sociale sous un ton comique à l’aide de situations cocasses. Full article
Show Figures

Figure 1

1701 KB  
Review
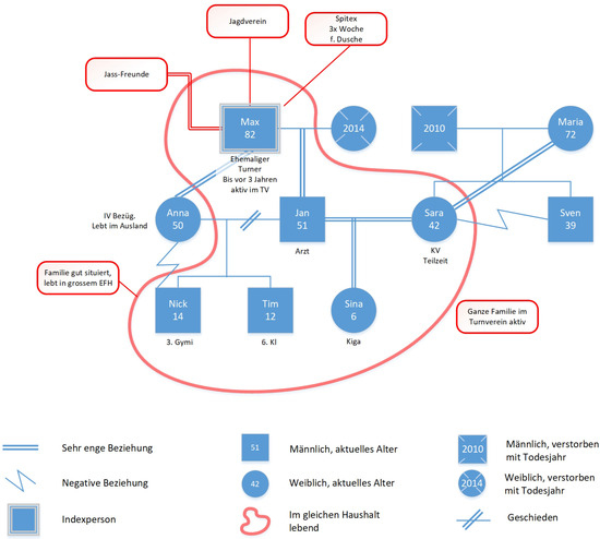
Die Arbeit mit Angehörigen in der Behandlung von Menschen mit Demenz
by Jacqueline Minder, Jeannette Cotar and Urs Hepp
Swiss Arch. Neurol. Psychiatry Psychother. 2019, 170(2), 1-8; https://doi.org/10.4414/sanp.2019.03025 (registering DOI) - 1 Jan 2019
Abstract
Families of people suffering from dementia carry a heavy load and are often at risk of becoming physically or mentally ill themselves. Over 50% of family members providing nursing care report a high level of stress that affects their quality of life. In [...] Read more.
Families of people suffering from dementia carry a heavy load and are often at risk of becoming physically or mentally ill themselves. Over 50% of family members providing nursing care report a high level of stress that affects their quality of life. In geriatric psychiatry, families often contribute to the challenging behaviour of the patient because of their pre-existing dysfunctional communication, behaviour patterns and family history, while at the same time they are only minimally able to accept external help. This further hinders cooperation with professional caregivers. In this article, the authors examine what the family members of persons suffering from dementia need in order to be able to accept professional help, while at the same time making a positive contribution as family members providing nursing care. The authors describe how to use integrative systems therapy and family-focused care to evaluate family systems and derive need-based, interprofessional intervention from these. A first step is system diagnosis. The assumption that the patient should not be viewed as separate from their family environment, but that the patient/ family environment should be considered as an entity, is crucial. Full article
Show Figures

Figure 1

445 KB  
Case Report
A young woman with dystonia of a foot
by Sanaz Attaripour Isfahani and Mark Hallett
Swiss Arch. Neurol. Psychiatry Psychother. 2019, 170(2), 1-2; https://doi.org/10.4414/sanp.2019.03020 - 1 Jan 2019
Abstract
Case history: A 16-year-old woman was referred to a neurology office by her psychiatrist who was following her for a diagnosis of social phobia [...] Full article
2164 KB  
Review
Introduction to medical orgone therapy
by Alberto Foglia
Swiss Arch. Neurol. Psychiatry Psychother. 2019, 170(2), 1-7; https://doi.org/10.4414/sanp.2019.03016 - 1 Jan 2019
Abstract
We introduce and present a medical psychotherapeutic technique initiated by Wilhelm Reich in the 1920's and thereafter expanded and refined with essential contributions by Elsworth Baker among others. We outline its theory and technical foundations and also provide an epistemological interpretation of its [...] Read more.
We introduce and present a medical psychotherapeutic technique initiated by Wilhelm Reich in the 1920's and thereafter expanded and refined with essential contributions by Elsworth Baker among others. We outline its theory and technical foundations and also provide an epistemological interpretation of its peculiar body-mind representation based on character- and muscular armoring as a reaction to suffering; armoring of the ocular segment in the aetiology of Bleuler's schizophrenic splitting; and finally the consequences of armoring on the energetic functions as the logical development of Freud's theory of libido, with significant theoretic, therapeutic and nosologic consequences. Full article
Show Figures

Figure 1

457 KB  
Article
Wie sieht die Zukunft der Weiterbildung zur Fachärztin für Psychiatrie und Psychotherapie aus?
by Lydia Maderthaner and Karl Studer
Swiss Arch. Neurol. Psychiatry Psychother. 2019, 170(2), 1-2; https://doi.org/10.4414/sanp.2019.03015 - 1 Jan 2019
Abstract
Karl Studer: Du lässt Dich an einer Universitätsklinik zur Fachärztin für Psychiatrie und Psychotherapie ausbilden [...] Full article
783 KB  
Case Report
Laparoscopy for relapsing paralytic ileus in multiple sclerosis: a video case report
by Giacomo Chiaro, Corneliu Fratila, Franz Martig, Chiara Zecca and Claudio Gobbi
Swiss Arch. Neurol. Psychiatry Psychother. 2019, 170(2), 1-4; https://doi.org/10.4414/sanp.2019.03012 - 1 Jan 2019
Abstract
Autonomic failure, especially of the gastrointestinal tract, has been detected in a wide range of multiple sclerosis patients with very variable frequencies. Acute manifestations of gastrointestinal dysfunction, however, are rarely reported. We describe an multiple sclerosis patient with a relapsing form of acute [...] Read more.
Autonomic failure, especially of the gastrointestinal tract, has been detected in a wide range of multiple sclerosis patients with very variable frequencies. Acute manifestations of gastrointestinal dysfunction, however, are rarely reported. We describe an multiple sclerosis patient with a relapsing form of acute paralytic ileus in the context of acute autonomic failure requiring surgery. Full article
Show Figures

Figure 1

899 KB  
Review
Novel mechanisms in peripheral neuropathic pain
by Patrick Carroll
Swiss Arch. Neurol. Psychiatry Psychother. 2019, 170(2), 1-4; https://doi.org/10.4414/sanp.2019.03010 - 1 Jan 2019
Abstract
Neuropathic pain is a chronic disease with an incidence of about 8% of the population and thus constitutes a major medical and socioeconomic problem [...] Full article
Show Figures

Figure 1

Previous Issue
Next Issue
Back to TopTop