Responses to the AI Revolution in Hospitality and Tourism Higher Education: The Perception of Students Towards Accepting and Using Microsoft Copilot
Abstract
1. Introduction
2. Literature Review and Hypotheses Development
2.1. Students’ Acceptance and Use of Microsoft Copilot and Behavioral Intention
2.2. Students’ Acceptance to Use of Microsoft Copilot
2.3. Students’ Behavioral Intention and Use of Microsoft Copilot
2.4. The Role of BI in the Connection Between Students’ Acceptance and Use of Microsoft Copilot
3. Methodology
3.1. Research Design and Population
3.2. Scale Measurement Development
3.3. Data Collection Procedures
3.4. Data Analysis
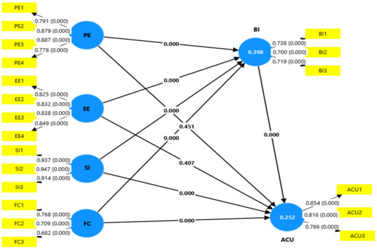
4. Results
5. Discussion and Implications
6. Conclusions
6.1. Study Limitations
6.2. Future Research
Funding
Institutional Review Board Statement
Informed Consent Statement
Data Availability Statement
Conflicts of Interest
List of Acronyms
| Acronym | Full form |
| AI | Artificial Intelligence |
| BI | Behavioral Intention |
| UTAUT | Unified Theory of Acceptance and Use of Technology |
| EE | Effort Expectancy |
| PE | Performance Expectancy |
| SI | Social Influence |
| FC | Facilitating Conditions |
Appendix A
Research Measurement Scale
| Study Constructs | Measurement Scale Items |
| Performance Expectancy (PE) | PE1: “I find Microsoft Copilot to be a useful tool for my academic activities.” |
| PE2: “By using Microsoft Copilot, you have a better chance of accomplishing important academic objectives.” | |
| PE3: “By accelerating task and project completion, Microsoft Copilot increases academic productivity.” | |
| PE4: “I can improve my academic performance by using Microsoft Copilot.” | |
| Effort Expectancy (EE) | EE1: “I find Microsoft Copilot to be easy to learn.” |
| EE2: “The exchanges with Microsoft Copilot are clear and understandable.” | |
| EE3: “Microsoft Copilot is intuitive and easy to use.” | |
| EE4: “I find it easy to become proficient with Microsoft Copilot.” | |
| Social Influence (SI) | SI1: “My close peers, believe that I should use Microsoft Copilot.” |
| SI2: “My classmates shape my behavior recommend the utilization of Microsoft Copilot.” | |
| SI3: “I’m advised to utilize Microsoft Copilot by people whose opinions I respect.” | |
| Facilitating Conditions (FC) | FC1: “I possess the resources I need to utilize Microsoft Copilot.” |
| FC2: “I have learnt how to use Microsoft Copilot, so I am proficient in it.” | |
| FC3: “My technology is compatible with Microsoft Copilot.” | |
| FC4: “External resources can provide support and assistance when encountering issues with Microsoft Copilot.” | |
| Behavioral Intention (BI) | BI1: “I decided to keep using Microsoft Copilot in the future.” |
| BI2: “I’m committed to using Microsoft Copilot as an academic tool.” | |
| BI3: “My goal is to keep using Microsoft Copilot regularly.” | |
| Actual Use (ACU) | ACU1: “I want to apply the information and abilities I gained from the Microsoft Copilot to my academic achievements.” |
| ACU2: “I find that the information and abilities I gained from the Microsoft Copilot will be helpful in the classroom.” | |
| ACU3: “Using Microsoft Copilot has helped to improve my academic performance.” |
References
- Adetayo, A. J., Aborisade, M. O., & Sanni, B. A. (2024). Microsoft copilot and anthropic claude AI in education and library service. Library Hi Tech News. [Google Scholar] [CrossRef]
- Ajzen, I., & Fishbein, M. (1972). Attitudes and normative beliefs as factors influencing behavioral intentions. Journal of Personality and Social Psychology, 21(1), 1–9. [Google Scholar] [CrossRef]
- Anditama, M. R., & Hidayanto, A. N. (2024). Analysis of factors influencing the adoption of artificial intelligence assistants among software developers. The Indonesian Journal of Computer Science, 13(4), 4425–4454. [Google Scholar]
- Asag, M. A., Al Mamun, M. A., & Hasan, M. (2024). Engineering students’ adoption of generative AI: The role of social influence and cognitive processes. Ascilite Publications, 483–489. [Google Scholar] [CrossRef]
- bin Mohamed Ismail, M. F., Crawford, J., Tan, S., Rudolph, J., Tan, E., Seah, P., Tang, F. X., Ng, F., Kaldenbach, L. V., Naidu, A., Stafford, V., & Kane, M. Artificial intelligence in higher education database (2024): Introducing an open-access repository. Journal of Applied Learning and Teaching, 7(1), 141–148. [CrossRef]
- Chen, W. Y. (2024). Intelligent tutor: Leveraging ChatGPT and microsoft copilot studio to deliver a generative AI student support and feedback system within teams. arXiv, arXiv:2405.13024. [Google Scholar]
- Chukwuere, J. E., & Handoko, B. L. (2024). The future of generative AI chatbots in higher education. Journal of Emerging Technologies, 4(1), 36–44. [Google Scholar]
- Dogru, T., Line, N., Hanks, L., Acikgoz, F., Abbott, J. A., Bakir, S., Berbekova, A., Bilgihan, A., Iskender, A., Kizildag, M., Lee, M., Lee, W., McGinley, S., Mody, M., Onder, I., Ozdemir, O., & Suess, C. (2024). The implications of generative artificial intelligence in academic research and higher education in tourism and hospitality. Tourism Economics, 30(5), 1083–1094. [Google Scholar] [CrossRef]
- Do Valle, P. O., & Assaker, G. (2016). Using partial least squares structural equation modeling in tourism research: A review of past research and recommendations for future applications. Journal of Travel Research, 55(6), 695–708. [Google Scholar] [CrossRef]
- Fornell, C., & Larcker, D. F. (1981). Structural Equation Models with unobservable variables and measurement error: Algebra and statistics. Journal of Marketing Research, 18, 382–388. [Google Scholar] [CrossRef]
- Hair, J., Black, W., Babin, B., & Anderson, R. (2013). Multivariate data analysis (7th ed.). Pearson Education. [Google Scholar]
- Hair, J. F., Jr., Matthews, L. M., Matthews, R. L., & Sarstedt, M. (2017). PLS-SEM or CB-SEM: Updated guidelines on which method to use. International Journal of Multivariate Data Analysis, 1(2), 107–123. [Google Scholar] [CrossRef]
- Hamed, A. G. (2024). Attitudes of Aswan university faculty members towards using artificial intelligence-powered tools in information processing: A field study. International Journal of Library and Information Sciences, 11(4), 157–226. [Google Scholar] [CrossRef]
- Hasanein, A. M., & Sobaih, A. E. E. (2023). Drivers and consequences of ChatGPT use in higher education: Key stakeholder perspectives. European Journal of Investigation in Health, Psychology and Education, 13(11), 2599–2614. [Google Scholar] [CrossRef] [PubMed]
- Hasanein, A., Sobaih, A., & Elshaer, I. (2024). Examining google gemini’s acceptance and usage in higher education. Journal of Applied Learning and Teaching, 7(2), 223–231. [Google Scholar]
- Helmy, F. A. (2024). Artificial intelligence applications: An approach to developing pre-university education in Egypt. International Journal of Recent Education Research, 1(1). [Google Scholar] [CrossRef]
- Henseler, J., Hubona, G., & Ray, P. A. (2016). Using PLS path modeling in new technology research: Updated guidelines. Industrial Management & Data Systems, 116(1), 2–20. [Google Scholar] [CrossRef]
- Henseler, J., Ringle, C. M., & Sinkovics, R. R. (2009). The use of partial least squares path modeling in international marketing. In New challenges to international marketing (pp. 277–319). Emerald Group Publishing Limited. [Google Scholar]
- Hutson, J., & Rains, T. J. (2024). Charting the AI transition in education and business environments: Navigating the generative inflection point for industry 4.0 success. Taylor & Francis. [Google Scholar]
- Kim, Y., Blazquez, V., & Oh, T. (2024). Determinants of generative AI system adoption and usage behavior in Korean companies: Applying the UTAUT model. Behavioral Sciences, 14(11), 1035. [Google Scholar] [CrossRef]
- Ma, X., & Huo, Y. (2023). Are users willing to embrace ChatGPT? Exploring the factors on the acceptance of chatbots from the perspective of AIDUA framework. Technology in Society, 75, 102362. [Google Scholar] [CrossRef]
- Marquis, Y., Oladoyinbo, T. O., Olabanji, S. O., Olaniyi, O. O., & Ajayi, S. A. (2024). Proliferation of AI tools: A multifaceted evaluation of user perceptions and emerging trend. Asian Journal of Advanced Research and Reports, 18(1), 30–55. [Google Scholar] [CrossRef]
- Menon, V. A., Thomas, J., Thomas, L. P., Kunnumpurath, B., & Mathew, R. (2025). Exploring VR and AI adoption with microsoft copilot. In Creating immersive learning experiences through virtual reality (VR) (pp. 177–200). IGI Global. [Google Scholar]
- Nik Harun, N. A., Md Syed, M. A., & Abdullah, F. (2024). Revolutionising costume design education: A case study on the impact of Microsoft Copilot. Quality Assurance in Education, 33(2), 321–335. [Google Scholar] [CrossRef]
- Nikolic, S., Sandison, C., Haque, R., Daniel, S., Grundy, S., Belkina, M., Lyden, S., Hassan, G. M., & Neal, P. (2024). ChatGPT, Copilot, Gemini, SciSpace and Wolfram versus higher education assessments: An updated multi-institutional study of the academic integrity impacts of Generative Artificial Intelligence (GenAI) on assessment, teaching and learning in engineering. Australasian Journal of Engineering Education, 29(2), 126–153. [Google Scholar] [CrossRef]
- Nunnally, J. C., & Bernstein, I. H. (1994). Psychometric theory (Vol. 3). McGraw-hill series in Psychology. McGraw-Hill. [Google Scholar]
- Pan, Z., Xie, Z., Liu, T., & Xia, T. (2024). Exploring the key factors influencing college students’ willingness to use AI coding assistant tools: An expanded technology acceptance model. Systems, 12(5), 176. [Google Scholar] [CrossRef]
- Podsakoff, P. M., MacKenzie, S. B., Lee, J. Y., & Podsakoff, N. P. (2003). Common method biases in behavioral research: A critical review of the literature and recommended remedies. Journal of Applied Psychology, 88(5), 879. [Google Scholar] [CrossRef]
- Popenici, S. (2023). The critique of AI as a foundation for judicious use in higher education. Journal of Applied Learning and Teaching, 6(2). [Google Scholar] [CrossRef]
- Popenici, S., Rudolph, J., Tan, S., & Tan, S. (2023). A critical perspective on generative AI and learning futures: An interview with Stefan Popenici. Journal of Applied Learning and Teaching, 6(2), 311–331. [Google Scholar] [CrossRef]
- Ringle, C. M., Sarstedt, M., Mitchell, R., & Gudergan, S. P. (2020). Partial least squares structural equation modeling in HRM research. The International Journal of Human Resource Management, 31(12), 1617–1643. [Google Scholar] [CrossRef]
- Rudolph, J., Tan, S., & Aspland, T. (2023). Editorial 6 (2): Personal digital assistant or job killer? Generative AI and the teaching profession in higher education. Journal of Applied Learning and Teaching, 6(2), 7–16. [Google Scholar]
- Schei, O. M., Møgelvang, A., & Ludvigsen, K. (2024). Perceptions and use of AI chatbots among students in higher education: A scoping review of empirical studies. Education Sciences, 14(8), 922. [Google Scholar] [CrossRef]
- Shahsavar, Y., & Choudhury, A. (2023). User intentions to use ChatGPT for self-diagnosis and health-Related purposes: Cross-sectional survey study. JMIR Human Factors, 10(1), e47564. [Google Scholar] [CrossRef]
- Shamsudin, N. M., & Hoon, T. S. (2024, 20–22 August). The Use of AI Copilot in Minecraft Education Edition for Teacher Training: Enhancing Pedagogical Practices and STEM Learning. International Conference on Innovation & Entrepreneurship in Computing, Engineering & Science Education (InvENT 2024) (pp. 525–531), Shah Alam, Malaysia. [Google Scholar]
- Shumeiko, N. V., & Osadcha, K. P. (2024). Application of artificial intelligence in higher education institutions for developing soft skills of future specialists in the sphere of information technology. Journal of Physics: Conference Series, 2871(1), 012027. [Google Scholar] [CrossRef]
- Sobaih, A. E. E., Algezawy, M., & Elshaer, I. A. (2023). Adopting an extended theory of planned behaviour to examine buying intention and behaviour of nutrition-labelled menu for healthy food choices in quick service restaurants: Does the culture of consumers really matter? International Journal of Environmental Research and Public Health, 20(5), 4498. [Google Scholar] [CrossRef] [PubMed]
- Sobaih, A. E. E., Elshaer, I. A., & Hasanein, A. M. (2024). Examining students’ acceptance and use of ChatGPT in Saudi Arabian higher education. European Journal of Investigation in Health, Psychology and Education, 14(3), 709–721. [Google Scholar] [CrossRef] [PubMed]
- Strzelecki, A. (2023). To use or not to use ChatGPT in higher education? A study of students’ acceptance and use of technology. Interactive Learning Environments, 32(9), 5142–5155. [Google Scholar] [CrossRef]
- Strzelecki, A., Cicha, K., Rizun, M., & Rutecka, P. (2024). Acceptance and use of ChatGPT in the academic community. Education and Information Technologies, 29(17), 22943–22968. [Google Scholar] [CrossRef]
- Tarek, A., & Abd El Hamid, M. N. M. (2025). Utilization of artificial intelligence tools by media students in Egyptian universities to enhance the performance of educational tasks. Journal of Mass Communication Research, 73(1), 345–458. [Google Scholar]
- Venkatesh, V. (2022). Adoption and use of AI tools: A research agenda grounded in UTAUT. Annals of Operations Research, 308(1–2), 641–652. [Google Scholar] [CrossRef]
- Venkatesh, V., Morris, M. G., Davis, G. B., & Davis, F. D. (2003). User acceptance of information technology: Toward a unified view. MIS Quarterly, 27, 425–478. [Google Scholar] [CrossRef]
- Venkatesh, V., Thong, J. Y., & Xu, X. (2012). Consumer acceptance and use of information technology: Extending the unified theory of acceptance and use of technology. MIS Quarterly, 36, 157–178. [Google Scholar] [CrossRef]
- Xia, Y., & Chen, Y. (2024). Driving factors of generative ai adoption in new product development teams from a UTAUT perspective. International Journal of Human–Computer Interaction, 1–22. [Google Scholar] [CrossRef]
- Yin, M., Han, B., Ryu, S., & Hua, M. (2023). Acceptance of generative AI in the creative industry: Examining the role of AI anxiety in the UTAUT2 model. In International conference on human-computer interaction (pp. 288–310). Springer. [Google Scholar]


| Scale Variables | λ | VIF |
|---|---|---|
| Performance Expectancy: (α = 0.891, CR = 0.892, AVE = 0.753) | ||
| PE1 | 0.791 | 1.822 |
| PE2 | 0.879 | 2.710 |
| PE3 | 0.887 | 2.707 |
| PE4 | 0.778 | 1.568 |
| Effort Expectancy: (α = 0.795, CR = 0.825, AVE = 0.862) | ||
| EE1 | 0.825 | 2.023 |
| EE2 | 0.832 | 1.756 |
| EE3 | 0.838 | 2.090 |
| EE4 | 0.849 | 2.351 |
| Social Influence: (α = 0.883, CR = 0.893, AVE = 0.862) | ||
| SI1 | 0.937 | 4.337 |
| SI2 | 0.947 | 4.234 |
| SI3 | 0.914 | 2.804 |
| Facilitating Conditions: (α = 0.942, CR = 0.806, AVE = 0.769) | ||
| FC1 | 0.768 | 1.045 |
| FC2 | 0.709 | 1.524 |
| FC3 | 0.682 | 1.504 |
| Behavioral Intention: (α = 0.793, CR = 0.762, AVE = 0.867) | ||
| BI1 | 0.738 | 1.207 |
| BI2 | 0.700 | 1.118 |
| BI3 | 0.719 | 1.132 |
| Actual Usage: (α = 0.856, CR = 0.959, AVE = 0.856) | ||
| ACU1 | 0.854 | 1.760 |
| ACU2 | 0.816 | 1.683 |
| ACU3 | 0.766 | 1.290 |
| BI | EE | FC | PE | SI | ACU | |
|---|---|---|---|---|---|---|
| BI | 0.719 | |||||
| EE | 0.505 | 0.836 | ||||
| FC | 0.477 | 0.490 | 0.721 | |||
| PE | 0.437 | 0.430 | 0.325 | 0.835 | ||
| SI | 0.366 | 0.243 | 0.238 | 0.323 | 0.933 | |
| ACU | 0.456 | 0.294 | 0.351 | 0.176 | 0.052 | 0.813 |
| BI | EE | FC | PE | SI | ACU | |
|---|---|---|---|---|---|---|
| BI | ||||||
| EE | 0.735 | |||||
| FC | 0.786 | 0.599 | ||||
| PE | 0.642 | 0.501 | 0.434 | |||
| SI | 0.521 | 0.270 | 0.317 | 0.361 | ||
| ACU | 0.725 | 0.362 | 0.536 | 0.248 | 0.068 |
| Paths | Path Coefficient | T Value | p Values |
|---|---|---|---|
| Direct Effect | |||
| [H1] PE ➜ BI. | 0.186 | 4.588 | 0.000 |
| [H2] EE ➜ BI. | 0.260 | 7.006 | 0.000 |
| [H3] SI ➜ BI. | 0.184 | 4.956 | 0.000 |
| [H4] FC ➜ BI. | 0.246 | 7.242 | 0.000 |
| [H5] PE ➜ ACU. | −0.038 | 0.753 | 0.451 |
| [H6] EE ➜ ACU. | 0.049 | 0.829 | 0.407 |
| [H7] SI ➜ ACU. | 0.142 | 3.529 | 0.000 |
| [H8] FC ➜ ACU. | 0.174 | 3.807 | 0.000 |
| [H9] BI ➜ ACU. | 0.417 | 8.166 | 0.000 |
| Indirect Effect | |||
| [H10] PE ➜ BI ➜ ACU. | 0.078 | 4.152 | 0.000 |
| [H11] EE ➜ BI ➜ ACU. | 0.108 | 4.979 | 0.000 |
| [H12] SI ➜ BI ➜ ACU. | 0.077 | 4.146 | 0.000 |
| [H13] FC ➜ BI ➜ ACU. | 0.103 | 5.419 | 0.000 |
Disclaimer/Publisher’s Note: The statements, opinions and data contained in all publications are solely those of the individual author(s) and contributor(s) and not of MDPI and/or the editor(s). MDPI and/or the editor(s) disclaim responsibility for any injury to people or property resulting from any ideas, methods, instructions or products referred to in the content. |
© 2025 by the author. Published by MDPI on behalf of the University Association of Education and Psychology. Licensee MDPI, Basel, Switzerland. This article is an open access article distributed under the terms and conditions of the Creative Commons Attribution (CC BY) license (https://creativecommons.org/licenses/by/4.0/).
Share and Cite
Hasanein, A.M. Responses to the AI Revolution in Hospitality and Tourism Higher Education: The Perception of Students Towards Accepting and Using Microsoft Copilot. Eur. J. Investig. Health Psychol. Educ. 2025, 15, 35. https://doi.org/10.3390/ejihpe15030035
Hasanein AM. Responses to the AI Revolution in Hospitality and Tourism Higher Education: The Perception of Students Towards Accepting and Using Microsoft Copilot. European Journal of Investigation in Health, Psychology and Education. 2025; 15(3):35. https://doi.org/10.3390/ejihpe15030035
Chicago/Turabian StyleHasanein, Ahmed Mohamed. 2025. "Responses to the AI Revolution in Hospitality and Tourism Higher Education: The Perception of Students Towards Accepting and Using Microsoft Copilot" European Journal of Investigation in Health, Psychology and Education 15, no. 3: 35. https://doi.org/10.3390/ejihpe15030035
APA StyleHasanein, A. M. (2025). Responses to the AI Revolution in Hospitality and Tourism Higher Education: The Perception of Students Towards Accepting and Using Microsoft Copilot. European Journal of Investigation in Health, Psychology and Education, 15(3), 35. https://doi.org/10.3390/ejihpe15030035
