Digital Play Addiction Tendency and Aggressive Behaviors Among Turkish Preschoolers: Evidence from Parent Reports
Abstract
1. Introduction
Current Study
2. Materials and Methods
2.1. Procedure
2.2. Participants
2.3. Measures
2.4. Data Analysis
3. Results
3.1. Preliminary Analysis
3.2. Measurement Model Assessment
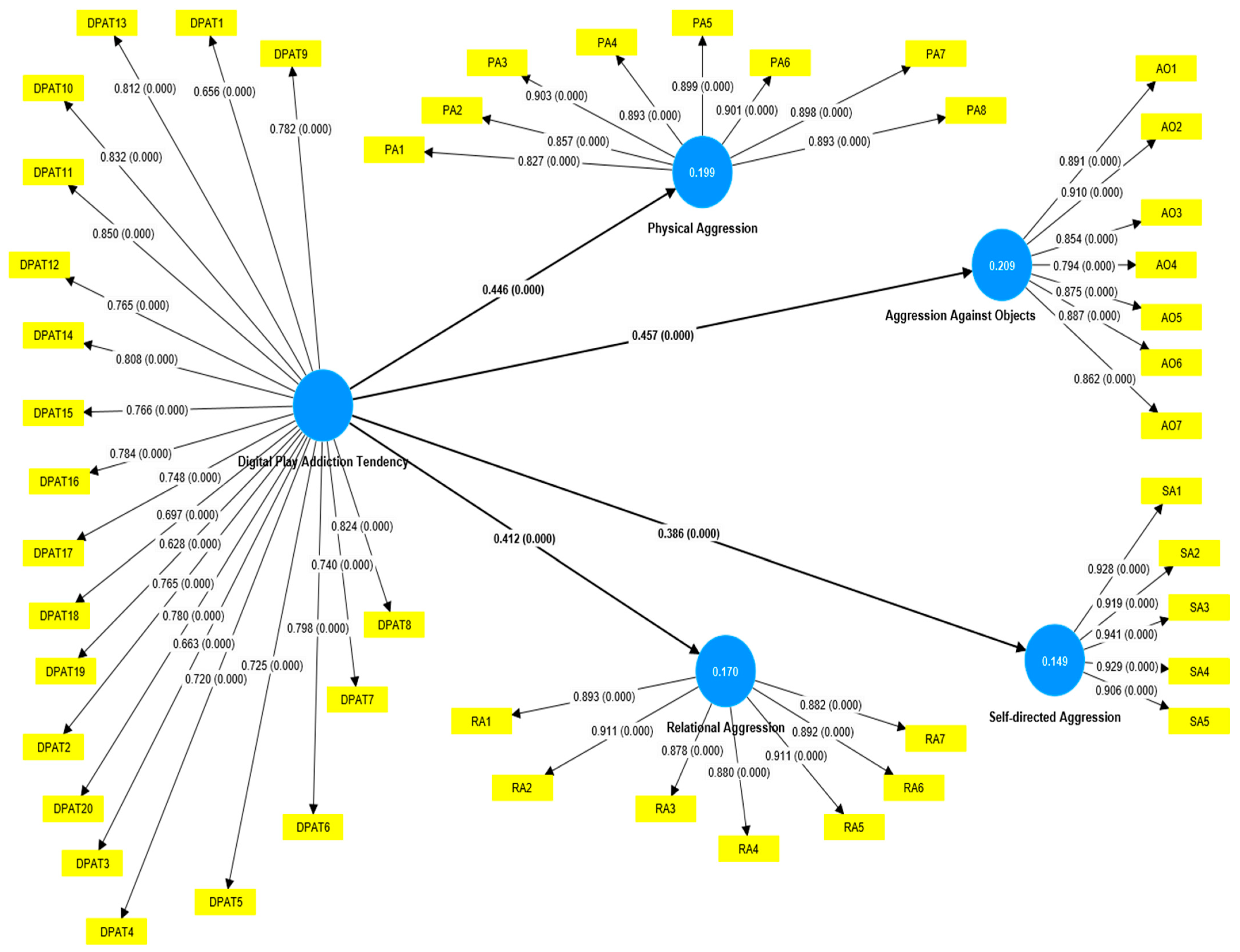
3.3. Structural Model Assessment
3.4. Multigroup Analysis

4. Discussion
4.1. Study Limitations
4.2. Implications for Practice
5. Conclusions
Author Contributions
Funding
Institutional Review Board Statement
Informed Consent Statement
Data Availability Statement
Conflicts of Interest
References
- American Academy of Pediatrics [AAP] Council of Communications and Media. (2016). Media and young minds. Pediatrics, 138(5), e20162591. [Google Scholar] [CrossRef] [PubMed]
- Bandura, A. (1986). Social foundations of thought and action (p. 2). Prentice-Hall. [Google Scholar]
- Bandura, A. (2001). Social cognitive theory: An agentic perspective. Annual Review of Psychology, 52(1), 1–26. [Google Scholar] [CrossRef] [PubMed]
- Boot, W. R., Kramer, A. F., Simons, D. J., Fabiani, M., & Gratton, G. (2008). The effects of video game playing on attention, memory, and executive function. Acta Psychologica, 129(3), 387–398. [Google Scholar] [CrossRef] [PubMed]
- Budak, K. S. (2020). Okul öncesi dönem çocukları için dijital oyun bağımlılık eğilimi ölçeğinin ve dijital oyun ebeveyn rehberlik stratejileri ölçeğinin geliştirilmesi, problem davranışlarla ilişkisinin incelenmesi [[Unpublished master’s thesis], Pamukkale University]. [Google Scholar]
- Budak, K. S., & Işıkoğlu, N. (2022). Development of children’s digital play addiction tendency and parental mediation scales. Ankara University Journal of Faculty of Educational Sciences (JFES), 55(3), 693–740. [Google Scholar] [CrossRef]
- Caner, N., & Evgin, D. (2021). Digital risks and adolescents: The relationships between digital game addiction, emotional eating, and aggression. International Journal of Mental Health Nursing, 30(6), 1599–1609. [Google Scholar] [CrossRef]
- Cowan, K., Potter, J., Olusoga, Y., Bannister, C., Bishop, J. C., Cannon, M., & Signorelli, V. (2021). Children’s digital play during the COVID-19 pandemic: Insights from the play observatory. Je-LKS: Journal of e-Learning and Knowledge Society, 17(3), 8–17. [Google Scholar] [CrossRef]
- Ekinci, N. E., Ustun, U. D., & Ozer, O. (2016). An investigation of the relationship between digital game addiction, gender, and regular sports participation. Journal of Educational and Cultural Studies, 7(2), 298–303. [Google Scholar] [CrossRef]
- Emiroğlu İlvan, T., & Ceylan, R. (2023). Predicting preschool children’s digital play addiction tendency during Covid-19 pandemic: Regarding the mother-child relationship, and child- and family-related factors. Education and Information Technologies, 28, 15687–15716. [Google Scholar] [CrossRef]
- Fornell, C., & Larcker, D. F. (1981). Evaluating structural equation models with unobservable variables and measurement error. Journal of Marketing Research, 18(1), 39–47. [Google Scholar] [CrossRef]
- Gansner, M. E. (2019). Gaming addiction in ICD-11: Issues and implications. Psychiatric Times, 36(9), 4. [Google Scholar]
- Gentile, D. A., Choo, H., Liau, A., Sim, T., Li, D., Fung, D., & Khoo, A. (2011). Pathological video game use among youths: A two-year longitudinal study. Pediatrics, 127(2), 319–329. [Google Scholar] [CrossRef]
- Granic, I., Morita, H., & Scholten, H. (2020). Beyond screen time: Identity development in the digital age. Psychological Inquiry, 31(3), 195–223. [Google Scholar] [CrossRef]
- Hair, J. F., Hult, G. T. M., Ringle, C. M., & Sarstedt, M. (2022). A primer on partial least squares structural equation modeling (PLS-SEM) (3rd ed.). SAGE Publications. [Google Scholar]
- Hastings, E. C., Karas, T. L., Winsler, A., Way, E., Madigan, A., & Tyler, S. (2009). Young children’s video/computer game use: Relations with school performance and behavior. Issues in Mental Health Nursing, 30(10), 638–649. [Google Scholar] [CrossRef] [PubMed]
- Hazar, Z. (2019). An analysis of the relationship between digital game playing motivation and digital game addiction among children. Asian Journal of Education and Training, 5(1), 31–38. [Google Scholar] [CrossRef]
- Henseler, J., Ringle, C. M., & Sarstedt, M. (2016). Testing measurement invariance of composites using partial least squares. International Marketing Review, 33(3), 405–431. [Google Scholar] [CrossRef]
- Hirsh-Pasek, K., Golinkoff, R. M., Berk, L. E., & Singer, D. G. (2009). A mandate for playful learning in preschool: Presenting the evidence. Oxford University Press. [Google Scholar]
- Işıkoğlu, N., Erol, A., Atan, A., & Aytekin, S. (2023). A qualitative case study about the overuse of digital play at home. Current Psychology, 42(3), 1676–1686. [Google Scholar] [CrossRef]
- Jeong, E. J., Kim, D. J., & Lee, D. M. (2017). Why do some people become addicted to digital games more easily? A study of digital game addiction from a psychosocial health perspective. International Journal of Human–Computer Interaction, 33(3), 199–214. [Google Scholar] [CrossRef]
- Johnston, K. (2021). Engagement and immersion in digital play: Supporting young children’s digital wellbeing. International Journal of Environmental Research and Public Health, 18(19), 10179. [Google Scholar] [CrossRef]
- Kaynak, B., Kan, A., & Kurtulmuş, Z. (2016). Development of “aggression tendency scale for 36–72 months-old children”. Journal of Turkish Studies, 11(3), 1457–1474. [Google Scholar] [CrossRef]
- Kesici, A. (2020). The effect of conscientiousness and gender on digital game addiction in high school students. Journal of Education and Future, 18, 43–53. [Google Scholar] [CrossRef]
- Ko, C. H., Yen, J. Y., Liu, S. C., Huang, C. F., & Yen, C. F. (2009). The associations between aggressive behaviors and internet addiction and online activities in adolescents. Journal of Adolescent Health, 44(6), 598–605. [Google Scholar] [CrossRef]
- Koran, N., Berkmen, B., & Adalıer, A. (2022). Mobile technology usage in early childhood: Pre-COVID-19 and the national lockdown period in North Cyprus. Education and Information Technologies, 27(1), 321–346. [Google Scholar] [CrossRef]
- Lee, G. L., & Morgan, H. (2018). Understanding children’s attraction toward digital games and preventing their gaming addiction. US-China Education Review A, 8(1), 11–17. [Google Scholar] [CrossRef]
- Limone, P., & Toto, G. (2021). Psychological and emotional effects of digital technology on children in COVID-19 pandemic. Brain Sciences, 11(9), 1126. [Google Scholar] [CrossRef] [PubMed]
- Marsh, J., Murris, K., Ng’ambi, D., Parry, R., Scott, F., Thomsen, B. S., Bishop, J., Bannister, C., Dixon, K., Giorza, T., Peers, J., Titus, S., Da Silva, H., Doyle, G., Driscoll, A., Hall, L., Hetherington, A., Krönke, M., Margary, T., … Woodgate, A. (2020). Children, technology and play. The LEGO Foundation. Available online: https://cms.learningthroughplay.com/media/rkzfgydz/children-tech-and-play_full-report.pdf (accessed on 18 September 2025).
- Mehroof, M., & Griffiths, M. D. (2010). Online gaming addiction: The role of sensation seeking, self-control, neuroticism, aggression, state anxiety, and trait anxiety. Cyberpsychology, Behavior, and Social Networking, 13(3), 313–316. [Google Scholar] [CrossRef] [PubMed]
- Mhurchú, C. N., Maddison, R., Jiang, Y., Jull, A., Prapavessis, H., & Rodgers, A. (2008). Couch potatoes to jumping beans: A pilot study of the effect of active video games on physical activity in children. International Journal of Behavioral Nutrition and Physical Activity, 5(1), 8. [Google Scholar] [CrossRef] [PubMed]
- Nagar, K., Patidar, A. K., Mudgal, S. K., Gaur, R., & Patidar, V. (2025). Relationship of digital game addiction with aggression and anger in the post COVID-19 era: A systematic review and meta-analysis. Investigación y Educación en Enfermería, 43(2), e13. [Google Scholar] [CrossRef]
- Organisation for Economic Co-Operation and Development (OECD). (2019). What do we know about children and technology? Available online: https://www.oecd.org/content/dam/oecd/en/about/projects/edu/21st-century-children/booklet-21st-century-children.pdf (accessed on 18 September 2025).
- Palaiologou, I. (2016). Children under five and digital technologies: Implications for early years pedagogy. European Early Childhood Education Research Journal, 24(1), 5–24. [Google Scholar] [CrossRef]
- Prescott, A. T., Sargent, J. D., & Hull, J. G. (2018). Meta-analysis of the relationship between violent video game play and physical aggression over time. Proceedings of the National Academy of Sciences of the United States of America, 115(40), 9882–9888. [Google Scholar] [CrossRef]
- Rahayu, I. S., Karana, I., Hardiansyah, M. A., Dewi, D. H., & Elihami, E. (2021). The relationship of online game addiction with learning motivation in school age children on COVID-19 pandemic. Linguistics and Culture Review, 5(1), 384–396. [Google Scholar] [CrossRef]
- Schettler, L. M., Thomasius, R., & Paschke, K. (2024). Emotional dysregulation predicts problematic gaming in children and youths: A cross-sectional and longitudinal approach. European Child & Adolescent Psychiatry, 33(2), 605–616. [Google Scholar] [CrossRef]
- Seo, M. Y., & Lim, E. M. (2010). Infants’ and low-grade elementary students’ internet game addiction tendency and the relationship between game addiction tendency and personality characteristic. The Journal of Child Education, 19(4), 163–175. [Google Scholar]
- Steinmetz, H. (2013). Analyzing observed composite differences across groups: Establishing partial measurement invariance by means of partial scalar invariance. Methods, Data, Analyses, 7(2), 89–112. [Google Scholar] [CrossRef]
- Şahin, F., Doğan, E., Yıldız, G., & Okur, M. R. (2022). University students with special needs: Investigating factors influencing e-learning adoption. Australasian Journal of Educational Technology, 38(5), 146–162. [Google Scholar] [CrossRef]
- Şenol, Y., Şenol, F. B., & Can Yaşar, M. (2023). Digital game addiction of preschool children in the COVID-19 pandemic: Social emotional development and parental guidance. Current Psychology, 43, 839–847. [Google Scholar] [CrossRef]
- Taylan, H., Kara, H., & Durğun, A. (2017). Ortaokul ve lise öğrencilerinin bilgisayar oyunu oynama alışkanlıkları ve oyun tercihleri üzerine bir araştırma. PESA Uluslararası Sosyal Araştırmalar Dergisi, 3(1), 78–87. [Google Scholar]
- Tena, R. R., Gutiérrez, M. P., & Cejudo, M. D. C. L. (2019). Technology use habits of children under six years of age at home. Ensaio: Avaliação e Políticas Públicas em Educação, 27, 340–362. [Google Scholar] [CrossRef]
- Turgut, M., & Yaşar, O. M. (2019). Playing digital game motivations of university students. Asian Journal of Education and Training, 5(4), 603–608. [Google Scholar] [CrossRef]
- Turkish Statistical Institute. (2013). Hanehalkı bilişim teknolojileri (BT) kullanım araştırması. Available online: https://data.tuik.gov.tr/Bulten/Index?p=Hanehalki-Bilisim-Teknolojileri-(BT)-Kullanim-Arastirmasi-2013-13569 (accessed on 18 September 2025).
- Turkish Statistical Institute. (2021a). Çocuklarda bilişim teknolojileri kullanım araştırması. Available online: https://data.tuik.gov.tr/Bulten/Index?p=Cocuklarda-Bilisim-Teknolojileri-Kullanim-Arastirmasi-2021-41132 (accessed on 18 September 2025).
- UNICEF. (2025). Calling for play in an increasingly digital world. Available online: https://www.unicef.org/digitaleducation/stories/calling-play-increasingly-digital-world (accessed on 18 September 2025).
- Weber, R., Ritterfeld, U., & Mathiak, K. (2006). Does playing violent video games induce aggression? Empirical evidence of a functional magnetic resonance imaging study. Media Psychology, 8(1), 39–60. [Google Scholar] [CrossRef]
- Weinstein, A. M. (2010). Computer and video game addiction: A comparison between game users and non-game users. The American Journal of Drug and Alcohol Abuse, 36(5), 268–276. [Google Scholar] [CrossRef]
- Žulec, A., Merkaš, M., & Varga, V. (2023). Screen-based activities among children in Croatia: A media diary approach. Journal of Psychological & Educational Research, 31(1), 63–83. [Google Scholar]
| Constructs | Item | Loading | VIF | α | CR | AVE |
|---|---|---|---|---|---|---|
| AO | AO1 | 0.891 | 4.103 | 0.945 | 0.955 | 0.754 |
| AO2 | 0.910 | 4.624 | ||||
| AO3 | 0.854 | 2.937 | ||||
| AO4 | 0.794 | 2.260 | ||||
| AO5 | 0.875 | 3.883 | ||||
| AO6 | 0.887 | 4.147 | ||||
| AO7 | 0.862 | 3.900 | ||||
| PA | PA1 | 0.827 | 2.665 | 0.960 | 0.966 | 0.782 |
| PA2 | 0.857 | 2.941 | ||||
| PA3 | 0.903 | 4.068 | ||||
| PA4 | 0.893 | 4.331 | ||||
| PA5 | 0.899 | 4.441 | ||||
| PA6 | 0.901 | 4.419 | ||||
| PA7 | 0.898 | 4.255 | ||||
| PA8 | 0.893 | 4.070 | ||||
| RA | RA1 | 0.893 | 3.804 | 0.957 | 0.965 | 0.797 |
| RA2 | 0.911 | 4.588 | ||||
| RA3 | 0.878 | 3.363 | ||||
| RA4 | 0.880 | 3.375 | ||||
| RA5 | 0.911 | 4.388 | ||||
| RA6 | 0.892 | 3.777 | ||||
| RA7 | 0.882 | 3.590 | ||||
| SA | SA1 | 0.928 | 5.182 | 0.958 | 0.967 | 0.855 |
| SA2 | 0.919 | 4.293 | ||||
| SA3 | 0.941 | 5.967 | ||||
| SA4 | 0.929 | 4.770 | ||||
| SA5 | 0.906 | 3.619 | ||||
| DPAT | DPAT1 | 0.656 | 1.893 | 0.961 | 0.964 | 0.577 |
| DPAT10 | 0.832 | 3.545 | ||||
| DPAT11 | 0.850 | 4.394 | ||||
| DPAT12 | 0.765 | 2.394 | ||||
| DPAT13 | 0.812 | 3.004 | ||||
| DPAT14 | 0.808 | 3.386 | ||||
| DPAT15 | 0.766 | 2.854 | ||||
| DPAT16 | 0.784 | 2.998 | ||||
| DPAT17 | 0.748 | 2.425 | ||||
| DPAT18 | 0.697 | 2.347 | ||||
| DPAT19 | 0.628 | 1.925 | ||||
| DPAT2 | 0.765 | 2.746 | ||||
| DPAT20 | 0.780 | 2.885 | ||||
| DPAT3 | 0.663 | 2.052 | ||||
| DPAT4 | 0.720 | 2.279 | ||||
| DPAT5 | 0.725 | 2.406 | ||||
| DPAT6 | 0.798 | 2.733 | ||||
| DPAT7 | 0.740 | 2.810 | ||||
| DPAT8 | 0.824 | 4.099 | ||||
| DPAT9 | 0.782 | 3.097 |
| Fornell-Larcker Criterion | |||||
|---|---|---|---|---|---|
| Variable | AO | DPAT | RA | PA | SA |
| AO | 0.868 | ||||
| DPAT | 0.457 | 0.759 | |||
| RA | 0.820 | 0.412 | 0.893 | ||
| PA | 0.845 | 0.446 | 0.863 | 0.884 | |
| SA | 0.867 | 0.386 | 0.859 | 0.832 | 0.925 |
| HTMT ratio | |||||
| AO | DPAT | PA | RA | SA | |
| AO | |||||
| DPAT | 0.470 | ||||
| PA | 0.888 | 0.455 | |||
| RA | 0.865 | 0.420 | 0.895 | ||
| SA | 0.898 | 0.392 | 0.868 | 0.897 | |
| Path | Coefficient | t Value | R2 | Adjusted R2 | f2 | Q2 |
|---|---|---|---|---|---|---|
| DPAT -> AO | 0.457 | 15.431 *** | 0.209 | 0.208 | 0.265 | 0.204 |
| DPAT -> PA | 0.446 | 13.886 *** | 0.199 | 0.198 | 0.248 | 0.194 |
| DPAT -> RA | 0.412 | 13.382 *** | 0.170 | 0.169 | 0.205 | 0.165 |
| DPAT -> SA | 0.386 | 12.426 *** | 0.149 | 0.148 | 0.175 | 0.144 |
| Compositional Invariance for Gender | |||||
| Factor | Original correlation | Correlation permutation mean | 5.0% | Permutation p-value | |
| AO | 1.000 | 1.000 | 0.999 | 0.260 | |
| DPAT | 1.000 | 1.000 | 0.999 | 0.798 | |
| IS | 1.000 | 1.000 | 1.000 | 0.650 | |
| PA | 1.000 | 1.000 | 1.000 | 0.906 | |
| SA | 1.000 | 1.000 | 1.000 | 0.800 | |
| Equality of Composite Mean Values for Gender | |||||
| Factor | Original difference | Permutation mean difference | 2.5% | 97.5% | Permutation p-value |
| AO | −0.122 | 0.003 | −0.133 | 0.141 | 0.085 |
| DPAT | −0.170 | 0.000 | −0.137 | 0.141 | 0.016 |
| IS | −0.022 | 0.005 | −0.134 | 0.150 | 0.751 |
| PA | −0.110 | 0.003 | −0.134 | 0.146 | 0.116 |
| SA | −0.059 | 0.004 | −0.136 | 0.149 | 0.393 |
| Equality of Composite Variance for Gender | |||||
| Factor | Original difference | Permutation mean difference | 2.5% | 97.5% | Permutation p-value |
| AO | −0.030 | 0.006 | −0.220 | 0.254 | 0.816 |
| DPAT | −0.033 | −0.004 | −0.160 | 0.150 | 0.672 |
| IS | −0.033 | 0.010 | −0.223 | 0.257 | 0.803 |
| PA | 0.009 | 0.007 | −0.226 | 0.250 | 0.940 |
| SA | −0.012 | 0.009 | −0.245 | 0.291 | 0.925 |
Disclaimer/Publisher’s Note: The statements, opinions and data contained in all publications are solely those of the individual author(s) and contributor(s) and not of MDPI and/or the editor(s). MDPI and/or the editor(s) disclaim responsibility for any injury to people or property resulting from any ideas, methods, instructions or products referred to in the content. |
© 2025 by the authors. Published by MDPI on behalf of the University Association of Education and Psychology. Licensee MDPI, Basel, Switzerland. This article is an open access article distributed under the terms and conditions of the Creative Commons Attribution (CC BY) license (https://creativecommons.org/licenses/by/4.0/).
Share and Cite
Semiz, S.; Aykanat, Y.B.Y.; Çoksağır, B.S.; Ali, A.M.; Laranjeira, C.; Yıldırım, M. Digital Play Addiction Tendency and Aggressive Behaviors Among Turkish Preschoolers: Evidence from Parent Reports. Eur. J. Investig. Health Psychol. Educ. 2025, 15, 233. https://doi.org/10.3390/ejihpe15110233
Semiz S, Aykanat YBY, Çoksağır BS, Ali AM, Laranjeira C, Yıldırım M. Digital Play Addiction Tendency and Aggressive Behaviors Among Turkish Preschoolers: Evidence from Parent Reports. European Journal of Investigation in Health, Psychology and Education. 2025; 15(11):233. https://doi.org/10.3390/ejihpe15110233
Chicago/Turabian StyleSemiz, Selahattin, Yüksel Büşra Yüksel Aykanat, Büşra Somuncu Çoksağır, Amira Mohammed Ali, Carlos Laranjeira, and Murat Yıldırım. 2025. "Digital Play Addiction Tendency and Aggressive Behaviors Among Turkish Preschoolers: Evidence from Parent Reports" European Journal of Investigation in Health, Psychology and Education 15, no. 11: 233. https://doi.org/10.3390/ejihpe15110233
APA StyleSemiz, S., Aykanat, Y. B. Y., Çoksağır, B. S., Ali, A. M., Laranjeira, C., & Yıldırım, M. (2025). Digital Play Addiction Tendency and Aggressive Behaviors Among Turkish Preschoolers: Evidence from Parent Reports. European Journal of Investigation in Health, Psychology and Education, 15(11), 233. https://doi.org/10.3390/ejihpe15110233

