Comparison of Single and Combined Use of Ergothioneine, Ferulic Acid, and Glutathione as Antioxidants for the Prevention of Ultraviolet B Radiation-Induced Photoaging Damage in Human Skin Fibroblasts
Abstract
:1. Introduction
2. Materials and Methods
2.1. Preparation of the Three Antioxidants
2.2. Cell Culture
2.3. UVB Irradiation
2.4. Cell Viability Assay
2.5. Intracellular Reactive Oxygen Species (ROS) Concentration
2.6. Measurement of IL-1 Alpha, Total Matrix Metalloproteinase-1 (MMP-1), and Type 1 Procollagen
2.7. Statistical Analysis
3. Results and Discussion
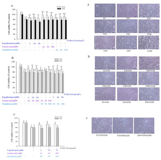
3.1. Cell Viability
3.2. Detection of ROS Production
3.3. Total MMP-1 Production and IL-1 Alpha
3.4. Quantitative Determination of Type I Collagen Secretion
4. Conclusions
Author Contributions
Funding
Institutional Review Board Statement
Informed Consent Statement
Data Availability Statement
Conflicts of Interest
Abbreviations
| AP-1 | Activator protein-1 |
| DMEM | Dulbecco’s Modified Eagle’s medium |
| ERG | Ergothioneine |
| FA | Ferulic acid |
| GSH | Glutathione |
| MMP-1 | Matrix metalloproteinase-1 |
| MTT | [3-(4,5-dimethyl -2-thiazolyl)-2,5-diphenyl-2H-tetrazo lium bromide |
| NF-kB | Nuclear factor-Kb |
| PBS | Phosphate-buffered saline |
| ROS | Reactive oxygen species |
| TGF-β1 | Transforming growth factor-β1 |
| UV | Ultraviolet |
References
- Zhang, S.; Duan, E. Fighting against skin aging: The way from bench to bedside. Cell Transplant. 2018, 27, 729–738. [Google Scholar] [CrossRef]
- Cao, C.; Xiao, Z.; Wu, Y.; Ge, C. Diet and skin aging—From the perspective of food nutrition. Nutrients 2020, 12, 870. [Google Scholar] [CrossRef] [Green Version]
- Poon, F.; Kang, S.; Chien, A.L. Mechanisms and treatments of photoaging. Photodermatol. Photoimmunol. Photomed. 2015, 31, 65–74. [Google Scholar] [CrossRef]
- Kurt-Celep, İ.; Celep, E.; Akyüz, S.; İnan, Y.; Barak, T.H.; Akaydın, G.; Telci, D.; Yesilada, E. Hypericum olympicum L. recovers DNA damage and prevents MMP–9 activation induced by UVB in human dermal fibroblasts. J. Ethnopharmacol. 2020, 246, 112202. [Google Scholar] [CrossRef] [PubMed]
- Huang, Y.H.; Wu, P.Y.; Wen, K.C.; Lin, C.Y.; Chiang, H.M. Protective effects and mechanisms of Terminalia catappa L. methenolic extract on hydrogen-peroxide-induced oxidative stress in human skin fibroblasts. BMC Complement. Altern. Med. 2018, 18, 1–9. [Google Scholar] [CrossRef]
- Wang, L.; Kim, H.S.; Je, J.G.; Oh, J.Y.; Kim, Y.S.; Cha, S.H.; Jeon, Y.J. Protective effect of diphlorethohydroxycarmalol isolated from Ishige okamurae against particulate matter-induced skin damage by regulation of NF-κB, AP-1, and MAPKs signaling pathways in vitro in human dermal fibroblasts. Molecules 2020, 25, 1055. [Google Scholar] [CrossRef] [PubMed] [Green Version]
- Wang, L.; Oh, J.Y.; Lee, W.; Jeon, Y.J. Fucoidan isolated from Hizikia fusiforme suppresses ultraviolet B-induced photodamage by down-regulating the expressions of matrix metalloproteinases and pro-inflammatory cytokines via inhibiting NF-κB, AP-1, and MAPK signaling pathways. Int. J. Biol. Macromol. 2021, 166, 751–759. [Google Scholar] [CrossRef]
- Wu, P.Y.; Huang, C.C.; Chu, Y.; Huang, Y.H.; Lin, P.; Liu, Y.H.; Wen, K.C.; Lin, C.Y.; Hsu, M.C.; Chiang, H.M. Alleviation of ultraviolet b-induced photodamage by coffea arabica extract in human skin fibroblasts and hairless mouse skin. Int. J. Mol. Sci. 2017, 18, 782. [Google Scholar] [CrossRef] [PubMed] [Green Version]
- Wu, P.Y.; Lin, T.Y.; Hou, C.W.; Chang, Q.X.; Wen, K.C.; Lin, C.Y.; Chiang, H.M. 1,2-bis[(3-methoxyphenyl) methyl] ethane-1, 2-dicarboxylic acid reduces UVB-induced photodamage in vitro and in vivo. Antioxidants 2019, 8, 452. [Google Scholar] [CrossRef] [PubMed] [Green Version]
- Ko, H.J.; Kim, J.; Ahn, M.; Kim, J.H.; Lee, G.S.; Shin, T. Ergothioneine alleviates senescence of fibroblasts induced by UVB damage of keratinocytes via activation of the Nrf2/HO-1 pathway and HSP70 in keratinocytes. Exp. Cell Res. 2021, 400, 112516. [Google Scholar] [CrossRef] [PubMed]
- Cheah, K.I.; Halliwell, B. Ergothioneine: Antioxidant potential, physiological function and role in disease. Biochim. Biophys. Acta 2012, 1822, 784–793. [Google Scholar] [CrossRef] [Green Version]
- Obayashi, K.; Kurihara, K.; Okano, Y.; Masaki, H.; Yarosh, D. L-Ergothioneine scavenges superoxide and singlet oxygen and suppresses TNF- and MMP-1 expression in UV-irradiated human dermal fibroblasts. J. Cosmet. Sci. 2005, 56, 17–27. [Google Scholar] [CrossRef] [PubMed]
- Dong, K.K.; Damaghi, N.; Kibitel, J.; Canning, M.T.; Smiles, K.A.; Yarosh, D.B. A comparison of the relative antioxidant potecy of L-ergothioneine and idebenone. J. Cosmet. Dermatol. 2007, 6, 183–188. [Google Scholar] [CrossRef] [PubMed]
- Markova, N.G.; Karaman-Jurukovska, N.; Dong, K.K.; Damaghi, N.; Smiles, K.A.; Yarosh, D.B. Skin cells and tissue are capable of using L-ergothioneine as an integral component of their antioxidant defense system. Free Radic. Biol. Med. 2009, 46, 1168–1176. [Google Scholar]
- Bazela, K.; Solyga-Zurek, A.; Debowska, R.; Rogiewicz, K.; Bartnik, E.; Eris, I. L-Ergothioneine protects skin cells against UV-induced damage—A preliminary study. Cosmetics 2014, 1, 51–60. [Google Scholar]
- Weschawalit, S.; Thongthip, S.; Phutrakool, P.; Asawanonda, P. Glutathuine and its antiaging and antimelanogenic effects. Clin. Cosmet. Investig. Dermatol. 2017, 10, 147–153. [Google Scholar]
- Panich, U.; Onkoksoong, T.; Limsaengurai, S.; Akarasereenont, P.; Wongka- jornsilp, A. UVA-induced melanogenesis and modulation of glutathione redox system in different melanoma cell lines: The protective effect of gallic acid. J. Photochem. Photobiol. B 2012, 108, 16–22. [Google Scholar] [CrossRef]
- Borges, A.; Maria, J.; Simoes, M. The activity of ferulic and gallic acids in biofilm prevention and control of pathogenic bacteria. Biofouling 2012, 28, 755–767. [Google Scholar] [CrossRef] [PubMed]
- Itagaki, S.; Kurokawa, T.; Nakata, C.; Saito, Y.; Oikawa, S.; Kobayashi, M.; Hirano, T.; Iseki, K. In vitro and in vivo antioxidant properties of ferulic acid: A comparative study with other natural oxidation inhibitors. Food Chem. 2009, 114, 466–471. [Google Scholar]
- Roy, S.; Metya, S.K.; Sannigrahi, S.; Rahaman, N.; Ahmed, F. Treatment with ferulic acid to rats with streptozotocin-induced diabetes: Effects on oxidative stress, pro-inflammatory cytokines, and apoptosis in the pancreatic β cell. Endocrine 2013, 44, 369–379. [Google Scholar] [CrossRef]
- Park, H.J.; Cho, J.H.; Hong, S.H.; Kim, D.H.; Jung, H.Y.; Kang, I.K.; Cho, Y.J. Whitening and anti-wrinkle activities of ferulic acid isolated from Tetragonia tetragonioides in B16F10 melanoma and CCD-986sk fibroblast cells. J. Nat. Med. 2018, 72, 127–135. [Google Scholar] [CrossRef] [PubMed]
- Lin, X.F.; Min, W.; Luo, D. Anticarcinogenic effect of ferulic acid on ultraviolet-B irradiated human keratinocyte HaCaT cells. J. Med. Plant Res. 2010, 4, 1686–1694. [Google Scholar]
- Saija, A.; Tomaino, A.; Trombetta, D.; De Pasquale, A.; Uccella, N.; Barbuzzi, T. In vitro and in vivo evaluation of caffeic and ferulic acids as topical photoprotective agents. Int. J. Pharm. 2000, 199, 39–47. [Google Scholar] [CrossRef]
- Lin, F.H.; Lin, J.Y.; Gupta, R.D.; Tournas, J.A.; Burch, J.A.; Selim, M.A. Monteiro-Riviere, N.A.; Grichnik, J.M.; Zielinski, J.; Pinnell, S.R. Ferulic acid stabilizes a solution of vitamins C and E and doubles its photoprotection of skin. J. Investig. Dermatol. 2005, 125, 826–832. [Google Scholar] [CrossRef] [PubMed] [Green Version]
- Burns, E.M.; Tober, K.L.; Riggenbach, A.; Kusewitt, D.; Young, G.S.; Oberyszyn, T.M. Differential effects of topical vitamin E and C E ferulic treatment on ultraviolet light B-induced cutaneous tumor development in Skh-1 mice. PLoS ONE 2013, 8, e63809. [Google Scholar] [CrossRef] [Green Version]
- Yang, Y.; Li, S. Dandelion extracts protect human skin fibroblasts from UVB damage and cellular senescence. Oxid. Med. Cell Longev. 2015, 2015, 619560. [Google Scholar] [CrossRef] [Green Version]
- Kim, J.M.; Noh, E.M.; Kwon, K.B.; Hwang, B.M.; Hwang, J.K.; You, Y.O.; Kim, M.S.; Lee, W.; Lee, J.H.; Kim, H.J.; et al. Dihydroavenanthramide D prevents UV-irradiated generation of reactive oxygen species and expression of matrix metalloproteinase-1 and -3 in human dermal fibroblasts. Exp. Dermatol. 2013, 22, 759–761. [Google Scholar] [CrossRef]
- Fisher, G.J.; Kang, S.; Varani, J. Mechanisms of photoaging and chronological skin aging. Arch. Dermatol. 2002, 138, 1462–1470. [Google Scholar] [CrossRef]
- Fisher, G.J.; Choi, H.C.; Bata-Csorgo, Z.; Shao, Y.; Datta, S.; Wang, Z.Q.; Kang, S.; Voorhees, J.J. Ultraviolet irradiation increases matrix metalloproteinase-8 protein in human skin in vivo. J. Investig. Dermatol. 2001, 117, 219–226. [Google Scholar] [CrossRef] [Green Version]
- Hwang, E.; Lee, T.H.; Park, S.Y.; Yi, T.H.; Kim, S.Y. Enzyme-modified Panax ginseng inhibits UVB-induced skin aging through the regulation of procollagen type I and MMP-1 expression. Food Funct. 2014, 5, 265–274. [Google Scholar] [CrossRef]
- Wang, X.Y.; Bi, Z.G. UVB-irradiated human keratinocytes and interleukin-1 alpha indirectly increase MAP kinase/AP-1 activation and MMP-1 production in UVA-irradiated fibroblast. Chin. Med. 2006, 119, 827–831. [Google Scholar] [CrossRef]
- Pomytkin, I. Interleukin-1 alpha, an epidermal cytokine critical for skin renewal. Cosmetics 2009, 13, 2–6. [Google Scholar]
- Lin, S.Y.; Tsai, S.Y.; Mau, J.L. Healing effect of ethanolic extracts from mycelia of the golden oyster mushroom, Pleurotus citrinopileatus (Agaricomycetes), with high ergothioneine content in UVB-irradiated human skin fibroblasts. Int. J. Med. Mushrooms 2019, 21, 429–442. [Google Scholar] [CrossRef]
- Hwang, Y.P.; Choi, J.H.; Kim, H.G.; Choi, J.M.; Hwang, S.K.; Chung, Y.C.; Jeong, H.G. Cultivated ginseng suppresses ultraviolet B-induced collagenase activation via mitogen-activated protein kinases and nuclear factor κB/activator protein-1-dependent signaling in human dermal fibroblasts. Nutr. Res. 2012, 32, 428–438. [Google Scholar] [CrossRef]
- Pacheco-Palencia, L.A.; Noratto, G.; Hingorani, L.; Talcott, S.T.; Mertens-Talcott, S.U. Protective effects of standardized pomegranate (Punica granatum L.) polyphenolic extract in ultraviolet-irradiated human skin fibroblasts. J. Agri. Food Chem. 2008, 56, 8434–8441. [Google Scholar] [CrossRef]







| Sample | Concentration (μM) | Abbreviation |
|---|---|---|
| Ergothioneine | 1 and 50 | E1, E10 and E50 |
| Ferulic acid | 10, 50 and 100 | F10, F50, and F100 |
| Glutathione | 10, 50 and 100 | G10, G50, and G100 |
| Ergothioneine + Ferulic acid | 1 and 50 + 10, 50 and 100 | E1, E10 and E50 + F10, F50, and F100 |
| Ferulic acid + Glutathione | 10, 50 and 100 + 10, 50 and 100 | F10, F50, and F100 + G10, G50, and G100 |
| Ergothioneine + Glutathione | 1 and 50 + 10, 50 and 100 | E1, E10 and E50 + G10, G50, and G100 |
| Ergothioneine + Ferulic acid + Glutathione | 1 and 50 + 10, 50 and 100 + 10, 50 and 100 | E1, E10 and E50 + F10, F50, and F100 + G10, G50, and G100 |
| Concentration (μM) | ROS(Inhibitory, %) a | Total MMP-1 (Inhibitory, %) b | Type 1 Procollagen (Recovery, %) c |
|---|---|---|---|
| Single antioxidant | |||
| E 1 | 109.45 * | 90.03 ***** | 77.36 **** |
| E 10 | 100.56 * | 82.14 ***** | 57.57 *** |
| E 50 | 106.07 * | 74.87 **** | 66.72 **** |
| F 10 | 112.19 ** | 71.36 **** | 46.02 *** |
| F 50 | 133.55 **** | 53.02 *** | 9.92 * |
| F 100 | 151.63 ***** | 42.70 *** | 24.61 ** |
| G 10 | 111.84 ** | 68.35 **** | 41.06 *** |
| G 50 | 105.74 * | 34.26 ** | −30.19 |
| G 100 | 112.82 ** | 22.15 ** | −28.15 |
| Combined two antioxidants | |||
| E 1 + F 10 | 112.23 ** | 23.14 ** | −5.50 |
| E 10 + F 50 | 115.76 ** | 51.74 *** | 18.05 * |
| E 50 + F 100 | 135.12 **** | 69.94 **** | 53.91 *** |
| F 10 + G 10 | 98.37 | 21.07 ** | −63.59 |
| F 50 + G 50 | 122.26 *** | 26.44 ** | −22.82 |
| F 100 + G 100 | 139.00 **** | 82.24 ***** | 41.15 *** |
| E 1 + G 10 | 101.95 * | 61.68 **** | 21.67 ** |
| E 10 + G 50 | 107.38 * | 32.09 ** | −3.16 |
| E 50 + G 100 | 108.14 * | 9.66 * | −29.21 |
| Combined three antioxidants | |||
| E 1 + F 10 + G 10 | 107.70 * | −10.94 | −69.42 |
| E 10 + F 50 + G 50 | 119.12 ** | 4.34 * | −15.83 |
| E 50 + F 100 + G 100 | 117.87 ** | 30.40 ** | 2.68 * |
Publisher’s Note: MDPI stays neutral with regard to jurisdictional claims in published maps and institutional affiliations. |
© 2021 by the authors. Licensee MDPI, Basel, Switzerland. This article is an open access article distributed under the terms and conditions of the Creative Commons Attribution (CC BY) license (https://creativecommons.org/licenses/by/4.0/).
Share and Cite
Tsay, G.J.; Lin, S.-Y.; Li, C.-Y.; Mau, J.-L.; Tsai, S.-Y. Comparison of Single and Combined Use of Ergothioneine, Ferulic Acid, and Glutathione as Antioxidants for the Prevention of Ultraviolet B Radiation-Induced Photoaging Damage in Human Skin Fibroblasts. Processes 2021, 9, 1204. https://doi.org/10.3390/pr9071204
Tsay GJ, Lin S-Y, Li C-Y, Mau J-L, Tsai S-Y. Comparison of Single and Combined Use of Ergothioneine, Ferulic Acid, and Glutathione as Antioxidants for the Prevention of Ultraviolet B Radiation-Induced Photoaging Damage in Human Skin Fibroblasts. Processes. 2021; 9(7):1204. https://doi.org/10.3390/pr9071204
Chicago/Turabian StyleTsay, Gregory J., Shin-Yi Lin, Chien-Yu Li, Jeng-Leun Mau, and Shu-Yao Tsai. 2021. "Comparison of Single and Combined Use of Ergothioneine, Ferulic Acid, and Glutathione as Antioxidants for the Prevention of Ultraviolet B Radiation-Induced Photoaging Damage in Human Skin Fibroblasts" Processes 9, no. 7: 1204. https://doi.org/10.3390/pr9071204
APA StyleTsay, G. J., Lin, S.-Y., Li, C.-Y., Mau, J.-L., & Tsai, S.-Y. (2021). Comparison of Single and Combined Use of Ergothioneine, Ferulic Acid, and Glutathione as Antioxidants for the Prevention of Ultraviolet B Radiation-Induced Photoaging Damage in Human Skin Fibroblasts. Processes, 9(7), 1204. https://doi.org/10.3390/pr9071204

