Palm Oil Mill Effluent Treatment Processes—A Review
Abstract
1. Introduction
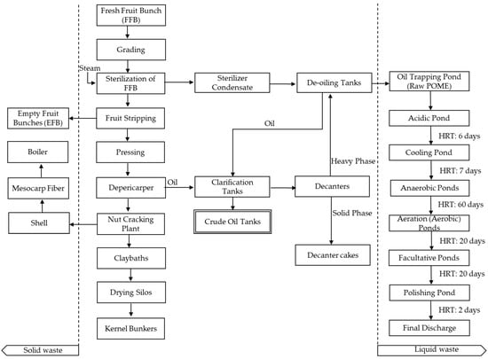
2. Palm Oil Production Process and Oil Trapping Pond System
3. Characteristics of Palm Oil Mill Effluent (POME)
4. POME Treatment Process
4.1. Ponding System or Land Application
4.2. Biological Treatment
| No. | Microbes or Biological Seeding | Concentration, mg/L or Removal Efficiency, % | Process Aspects | Ref. | ||||||||
|---|---|---|---|---|---|---|---|---|---|---|---|---|
| COD (mg/L) | BOD (mg/L) | TSS (mg/L) | Colour (mg/L) | Oil (mg/L) | CO2 Fixation (g CO2/L/day) | CH4 Release(%) | Working Volume (L) | HRT (days or h) | Treatment | |||
| 1. | Current standard discharge limit | 100 | 100 | 400 | 200 | 50 | - | - | - | - | - | DOE, 1982 |
| 2. | Future standard discharge limit | - | 20 | 200 | 100 | 5 | - | - | - | - | - | DOE, 2015 |
| 3. | Mesophilic-thermophilic bacterial seed | 99.60% | 99.00% | 99.00% | - | - | - | 45–68 | 75 | 115 d | Integrated anaerobic-aerobic bioreactor (IAAB). | [8] |
| 4. | Thermophilic mixed culture | 90.00% | - | - | - | - | - | 64 | 2.5 | 6 d | Anaerobic, Continuous stirred tank reactor (CSTR). | [40] |
| 5. | Activated sludge basins | 96.00% | 99.00% | 99.00% | - | - | - | - | 1.8 | 22 h | Aerobic, Sequencing batch reactor (SBR). | [2] |
| 6. | Anaerobic culture in POME | 98.90% | - | 93.00% | - | - | - | - | 200 | 7 d | Ultra-sonic-assisted Membrane Anaerobic System (UMAS). | [41] |
| 7. | Inoculum from open anaerobic ponds of POME | 94.89% | - | - | - | - | - | 65–70 | - | 9.8 d | Anaerobic expanded granular sludge bed (EGSB) reactor—Pilot scale steel tank (6 m × 16 m) | [61] |
| 8. | POME + inoculum from cow manure digester farm | 92.00% | - | - | - | - | - | 30 | 5 | 25 d | Anaerobic filter (AFR) with immobilized bio-balls with addition of Ni. | [62] |
| 9. | Microalgae (Chlorella spp. UKM 8 and Chlamydomonas sp. UKM 6) | 92.00% | - | - | - | - | 15.00% | - | 2 | 21 d | Anaerobic, Carbon dioxide fixation. | [53] |
| 10. | Micrococcus luteus 101PB, Stenotrophomonas maltophilia 102PB, Bacillus cereus 103PB, Providencia vermicola 104PB, Klebsiella pneumonia 105PB, Bacillus subtilis 106PB, Aspergillus fumigatus 107PF, Aspergillus nomius 108PF, Aspergillus niger 109PF, and Meyerozyma guilliermondii 110PF | 91.06% | 90.23% | 92.23% | - | - | - | - | 1 | 50 d | Aerobic mixed microbial consortium for all bacteria–fungi combination (ABFC). | [63] |
| 11. | Mixed culture: (Bacillus cereus 103 PB, and Bacillus subtilis 106 PB) | 90.64% | 93.11% | - | - | - | - | - | 0.25 | 5 d | Aerobic fermentation using single reactor. | [64] |
| 12. | Thermophilic mixed culture | 90.00% | 58.07% | 55.44% | 26.20 | - | - | 325 mL | - | - | Anaerobic digestion | [65] |
| 13. | Fungal strains Emericella ridulans NFCCI 3643 | 90.00% | 88.23% | - | - | 87.34% | - | - | 0.25 | 5 d | Aerobic Fermentation (Shake flasks) | [66] |
| 14. | Thermophilic mixed culture | 86.30% | 97.30% | 98.30% | - | - | - | 52 | 4.5 | 36 d | Anaerobic, Upflow anaerobic sludge blanket-hollow centred packed bed (UASB-HCPB) reactor | [9] |
| 15. | Saccharomyces cerevisiae strain | 85.00% | 91.00% | 89.00% | - | - | - | - | 2 | 17 d | Anaerobic fluidised bed reactor (AFBR) | [67] |
| 16. | Moringa oleifera extract | 76.00% | 94.00% | 92.24% | - | 91.90% | - | 69 | 0.45 | 30 d | Anaerobic co-digestion. | [68] |
| 17. | Microalgae (Scenedesmus sp. UKM9 and Chlorella sp. UKM2) | 71.00% | - | - | - | - | - | - | 2 | 25 d | Integrated 2 stage treatment. | [54] |
| 18. | Activated sludge treatment | 68.00% | 65.00% | - | - | - | - | - | 2 | 6 d | Anaerobic treatment | [69] |
| 19. | Raw POME | 59.00% | 80.76% | - | - | - | - | 57 | 5 m3 | 11 months | Aerobic BioAX treatment, AnaerobicEG bioreactors (Pilot scale bioreactor) | [70] |
| 20. | Thermophilic anaerobic-aerobic treated POME | 53.10% | - | 88.00% | 79.00% | - | - | - | 1 | - | Pectin and chitosan in Jar Test protocol. | [71] |
| 21. | POME + dairy manure | 48.00% | - | - | - | - | - | 59 | 7 | 10 d | Continous stirred tank reactor (CSTR). | [72] |
| 22. | 13 phyla of bacteria (Proteobacteria, Chloroflexi, Firmicutes, Bacteroidetes, and Nitrospirae) | 48.00% | - | - | - | - | - | - | 1 | 3 d | Moving bed biofilm reactor (MBBR). | [73] |
| 23. | Typha latifolia | 97.18% | - | - | - | - | - | - | - | 9 d | Phytoremediation using single plant. | [44] |
| 24. | Vetiveria zizanioides | 94.00% | 90.00% | - | - | - | - | - | 45 | 14 d | Phytoremediation using single plant. | [15] |
| 25. | Water spinach (Ipomoea aquatic Forsk) | 86.30% | - | - | 95.30% | - | - | - | 10 | 15 d | Phytoremediation using single plant. | [45] |
| 26. | Spirogyra sp. | 63.60% | - | - | - | - | - | - | 0.75 | 20 d | Phytoremediation using single plant. | [46] |
| 27. | Pistia stratoites | 30.00% | 93.00% | - | - | - | - | - | 6 | 15 d | Phytoremediation using single plant. | [51] |
| 28. | Eichorniacrassipes | 50.00% | 50.00% | - | - | - | - | - | 5 | 30 d | Phytoremediation using single plant. | [52] |
| 29. | Bacillus cereus MF661883 | 79.35% | 72.65% | - | - | - | - | - | 0.2 | 6 d | Batch fermentation mode, lipid accumulation and bioremediation. | [16] |
| 30. | Aspergillus niger ATCC 9642 | 63.00% | - | - | - | - | - | - | 1 | 7 d | Fermentation of POME into citric acid. | [56] |
| 31. | Raw POME and anaerobic sludge | 70.00% | - | - | - | - | - | - | 0.45 | 15 d | Microbial fuel cell-dual chamber | [59] |
| 32. | Anaerobic digestion and activated sludge from Gaopeidian sewage treatment plant | 96.50% | - | - | - | - | - | - | 2.36 | 10 d | Integrated two-staged MFCs coupled with the immobilised biological aerated filter | [60] |
4.3. Physicochemical Treatment
4.4. Thermochemical Treatment
| No. | Bioadsorbent Material | Bioadsorbent Dosage (g/L) | Concentration, mg/L or Removal Efficiency, % | Process Aspects | Ref. | |||||||
|---|---|---|---|---|---|---|---|---|---|---|---|---|
| COD (mg/L) | BOD (mg/L) | TSS (mg/L) | Colour (mg/L) | Oil (mg/L) | CH4 Release (%) | Working Volume (L) | HRT (day/h/min) | Treatment | ||||
| 1. | Standard discharge limit | - | 100 | 100 | 400 | 200 | 50 | - | - | - | - | DOE, 1982 |
| 2. | Future discharge limit | - | - | 20 | 200 | 100 | 5 | - | - | - | - | DOE, 2015 |
| 3. | Esterified sago bark fibre | 5 | - | - | - | - | 80.23% | - | 0.1 | 24 h | Ethyl acetate and calcium oxide. | [17] |
| 4. | Oil palm kernel shell | 5 g/100 mL | - | - | - | 100% | - | - | 0.1 | 14 h | Potassium hydroxide activation, and microwave. | [74] |
| 5. | Banana peel | 30 g/100 mL | 100% | 97.00% | 100% | 96.00% | - | - | 0.1 | 30 h | Activated carbon (AC). | [5] |
| 6. | Industrial grade alum | 10 | 98.00% | - | 99.00% | - | - | - | 1.0 | - | Adsorption-coagulation | [78] |
| 7. | Empty fruit bunch-based activated carbon | 20 | 98.00% | 88.00% | 96.00% | - | - | - | 0.1 | 30 min | Pyrolysis, followed by physical activation. | [79] |
| 8. | Oil palm kernel shell | 10 | 89.00% | 85.00% | 80.00% | 88.00% | - | - | - | - | Sodium-potassium hydroxide mixture (NaOH-KOH) activation. | [75] |
| 9. | Oil palm kernel shell | - | 80.00% | - | - | - | - | - | 0.25 | 24 h | Steaming | [76] |
| 10. | Coconut shell | 50 | 70.00% | - | 70.00% | 70.00% | - | - | - | 30 h | Commercial activated carbon | [80] |
| 11. | Oil palm mesocarp fibre | 10 | 70.00% | - | 88.00% | - | - | - | - | - | Consecutive treatments. | [82] |
| 12. | Coconut shell | 5 | 61.00% | - | 39.00% | 61.00% | - | - | 0.1 | 48 h | Acid-washed activated carbon (Kinetic models) | [81] |
| 13. | Fruit peel (banana and orange peels) | 10 | 52.00% | 46.00% | 18.00% | 57.00% | - | - | - | 3 days | Biochar from pyrolysis of fruit peels. | [77] |
| 14. | Palm oil mill effluent (POME) | - | 99.40% | 98.80% | 100% | - | - | - | 500 | 4 h | Integrated Membrane ultrafiltration + Reverse osmosis | [4] |
| 15. | Palm oil mill effluent (POME) | - | 90.00% | 90.00% | - | - | - | - | 0.18 | 1.5 days | Membrane ultrafiltration (MF) | [18] |
| 16. | Palm oil mill effluent (POME) | - | - | - | - | 97.90% | - | 0.15 | 4 h | Membrane ultrafiltration (MF) + Nanofiltration (NF) | [86] | |
| 17. | Rice husk | 50 | 41.00% | - | - | 88.00% | - | - | 10 | 18 h | Microwave incineration. | [83] |
| 18. | Cocoa peels | 1.5 | - | - | - | 83.45% | 80.88% | - | 0.05 | 5 h | Activated carbon with nitric acid (HNO3) | [84] |
| 19. | Modified cassava peel starch and alum | 7.5–50 | - | - | 92.75% | - | - | - | - | 30 min | Dual coagulation process | [87] |
| 20. | Alum | 2.12 | 59.00% | - | - | - | - | - | 1 | 30 min | Coagulation-flocculation | [88] |
| 21. | Mango pit and fly ash | 50 | 89.00% | - | 96.00% | - | - | - | 0.3 | 1 h | Coagulation-flocculation | [89] |
| 22. | Polyacrylamide (C-PAM, A-PAM) | 300 | 70.90% | - | 96.40% | - | - | - | - | 1 min | Coagulation-flocculation | [90] |
| 23. | Aluminium Electrode | - | 95.71% | - | 99.25% | - | - | - | - | 25 min | Electrocoagulation | [91] |
| 24. | Aluminium Electrode | - | 75.40% | - | - | 100% | - | - | 0.5 | 65 min | Electrocoagulation | [92] |
| 25. | Polyacrylamide | 1–3 | 70.00% | - | - | - | - | - | 3 | 6 h | Electrocoagulation | [93] |
| 26. | Calcium lactate-Polyacrylamide | 0.5 | 93.90% | 88.70% | - | >90.00% | - | - | 0.5 | 23 min | Coagulation-flocculation | [30] |
| 27. | H2O2 and Fe2+ | 1.33–5.67 1.12–4.48 | 85.00% | - | - | - | - | - | 0.25 | 90 min | Electron-fenton oxidation | [94] |
| 28. | H2O2 and Fe2+ | 5.0 mM, 1.0 mM | 82.00% | - | - | - | - | - | 0.25 | 30 min | Electron-fenton oxidation | [104] |
| 29. | H2O2 | 10 | 50.00% | - | - | - | - | - | 0.05 | 6 h | Ultrasonic cavitation coupled with H2O2 | [108] |
| 30. | TiO2 | 0.5 | 78.00% | - | - | - | - | - | 0.01 | 4 h | UV-TiO2 photocatalytic reaction | [111] |
| 31. | Cu/TiO2 | 0.83 | 40.00% | - | - | - | - | 0.3 | 7 h | Cu-TiO2 photocatalytic reaction | [112] | |
| 32. | Ni/Al2O3 | 0.1 | 93.80% | 93.70% | - | - | - | 0.6–3.3 | 40 | 5 h | Photocatalytic by steam (873 K) | [116] |
| 33. | Ni/Al2O3 | 0.1 | 99.70% | - | - | - | - | 0.28 | - | 1 h | Photocatalytic by steam (1173 K) | [117] |
| 34. | Palm oil mill effluent | 50 | 73.08% | - | 98.33% | - | - | - | - | 6 h | Activated carbon (AC) and ultrasound (US). | [119] |
| 35. | Cultures of Aspergillus fumigatus | 10% | 71.00% | - | - | 71.00% | - | - | 0.01 | 5 days | Different carbon sources—centrifugation. | [120] |
| 36. | Palm oil mill effluent (POME) | 5–20 | 46.00% | - | 61.00% | 39.00% | - | - | 0.1 | 6 h | Combined magnetic field and commercial activated carbon (adsorption) | [121] |
4.5. Torrefaction or Hydrothermal Treatment
5. Life Cycle Analysis of POME
6. Conclusions
Author Contributions
Funding
Institutional Review Board Statement
Informed Consent Statement
Data Availability Statement
Acknowledgments
Conflicts of Interest
Abbreviations
| POME | Palm oil mill effluent |
| IAAB | Integrated anaerobic-aerobic bioreactors |
| BOD | Biochemical oxygen demand |
| COD | Chemical oxygen demand |
| TSS | Total suspended solids |
References
- Kamyab, H.; Chelliapan, S.; Md Din, M.F.; Rezania, S.; Khademi, T.; Nadda, A. Palm Oil Mill Effluent as an Environmental Pollutant; IntechOpen: London, UK, 2018; pp. 13–28. ISBN 978-1-78923-426-8. [Google Scholar]
- Chan, Y.J.; Chong, M.F.; Law, C.L. Biological treatment of anaerobically digested Palm Oil Mill Effluent (POME) using a Lab-Scale Sequencing Batch Reactor (SBR). J. Environ. Manag. 2010, 91, 1738–1746. [Google Scholar] [CrossRef]
- Ma, A.N. Treatment of palm oil mill effluent. In Oil Palm and the Environment: A Malaysian Perspective; Singh, G., Lim, K.H., Leng, T., David, L.K., Eds.; Malaysian Oil Palm Growers’ Council: Kuala Lampur, Malaysia, 1999; pp. 113–126. [Google Scholar]
- Latif Ahmad, A.; Ismail, S.; Bhatia, S. Water recycling from Palm Oil Mill Effluent (POME) using membrane technology. Desalination 2003, 157, 87–95. [Google Scholar] [CrossRef]
- Mohammed, R.R.; Chong, M.F. Treatment and decolorization of biologically treated Palm Oil Mill Effluent (POME) using banana peel as novel biosorbent. J. Environ. Manag. 2014, 132, 237–249. [Google Scholar] [CrossRef]
- Hwang, T.K. Chemical composition of palm oil mill effluents. Planter 1978, 54, 749–756. [Google Scholar]
- Rana, S.; Singh, L.; Wahid, Z.; Liu, H. A recent overview of palm oil mill effluent management via bioreactor configurations. Curr. Pollut. Rep. 2017, 3, 254–267. [Google Scholar] [CrossRef]
- Chan, Y.; Chong, M.; Law, C. Start-up, steady state performance and kinetic evaluation of a thermophilic integrated anaerobic-aerobic bioreactor (IAAB). Bioresour. Technol. 2012, 125C, 145–157. [Google Scholar] [CrossRef] [PubMed]
- Poh, P.E.; Chong, M. Upflow anaerobic sludge blanket-hollow centered packed bed (UASB-HCPB) reactor for thermophilic palm oil mill effluent (POME) treatment. Biomass Bioenergy 2014, 67, 231–242. [Google Scholar] [CrossRef]
- Shafie, N.F.A.; Mansor, U.Q.A.; Yahya, A.; Som, A.M.; Nour, A.H.; Hassan, Z.; Yunus, R.M.A.R.M. The performance study of Ultrasonic-assisted Membrane Anaerobic System (UMAS) for Chemical Oxygen Demand (COD) removal efficiency and methane gas production in Palm Oil Mill Effluent (POME) treatment. In Proceedings of the 4th IET Clean Energy and Technology Conference, Kuala Lampur, Malaysia, 14–15 November 2016; pp. 1–5. [Google Scholar]
- Cheng, Y.; Chong, C.; Lam, M.; Leong, W.; Chuah, L.F.; Suzana, Y.; Setiabudi, H.; Tang, Y.; Lim, J.-W. Identification of microbial inhibitions and mitigation strategies towards cleaner bioconversions of Palm Oil Mill Effluent (POME): A review. J. Clean Prod. 2020, 280. [Google Scholar] [CrossRef]
- Bala, J.D.; Lalung, J.; Ismail, N. Biodegradation of Palm Oil Mill Effluent (POME) by bacterial. Int. J. Sci. Res. 2014, 4, 2250–3153. [Google Scholar]
- Affam, A. Conventional methods and emerging wastewater polishing technologies for palm oil effluent treatment—A review. J. Environ. Manag. 2015, 149, 222–235. [Google Scholar]
- Lee, Z.S.; Chin, S.Y.; Lim, J.W.; Witoon, T.; Cheng, C.K. Treatment technologies of Palm Oil Mill Effluent (POME) and olive mill wastewater (OMW): A brief review. Environ. Technol. Innov. 2019, 15, 100377. [Google Scholar] [CrossRef]
- Darajeh, N.; Idris, A.; Truong, P.; Aziz, H.; Bakar, R.; Che Man, H. phytoremediation potential of vetiver system technology for improving the quality of palm oil mill effluent. Adv. Mater. Sci. Eng. 2014, 2014. [Google Scholar] [CrossRef]
- Karim, A.; Islam, M.A.; Yousuf, A.; Khan, M.M.R.; Faizal, C.K.M. Microbial lipid accumulation through bioremediation of palm oil mill wastewater by bacillus cereus. ACS Sustain. Chem. Eng. 2019, 7, 14500–14508. [Google Scholar] [CrossRef]
- Wahi, R.; Luqman Chuah, A.; Mobarekeh, M.; Ngaini, Z.; Yaw, T. Utilization of esterified sago bark fibre waste for removal of oil from Palm Oil Mill Effluent. J. Environ. Chem. Eng. 2016, 5. [Google Scholar] [CrossRef]
- Azmi, N.; Yunos, K. Wastewater treatment of palm oil mill effluent (POME) by ultrafiltration membrane separation technique coupled with adsorption treatment as pretreatment. Agric. Agric. Sci. Proc. 2014, 2, 257–264. [Google Scholar] [CrossRef]
- Chairunnisak, A.; Arifin, B.; Sofyan, H.; Lubis, M.R. Darmadi Comparative study on the removal of COD from POME by electrocoagulation and electro-Fenton methods: Process optimization. IOP Conf. Ser. Mater. Sci. Eng. 2018, 334, 12026. [Google Scholar] [CrossRef]
- Ahmed, Y.; Yaakob, Z.; Akhtar, P.; Sopian, K. Production of biogas and performance evaluation of existing treatment processes in Palm Oil Mill Effluent (POME). Renew. Sustain. Energy Rev. 2015, 42, 1260–1278. [Google Scholar] [CrossRef]
- Iskandar, M.J.; Baharum, A.; Anuar, F.H.; Othaman, R. Palm oil industry in South East Asia and the effluent treatment technology—A review. Environ. Technol. Innov. 2018, 9, 169–185. [Google Scholar] [CrossRef]
- Wu, T.Y.; Mohammad, A.W.; Jahim, J.M.; Anuar, N. Pollution control technologies for the treatment of Palm Oil Mill Effluent (POME) through end-of-pipe processes. J. Environ. Manag. 2010, 91, 1467–1490. [Google Scholar] [CrossRef]
- Lam, M.K.; Lee, K.T. Renewable and sustainable bioenergies production from Palm Oil Mill Effluent (POME): Win-win strategies toward better environmental protection. Biotechnol. Adv. 2011, 29, 124–141. [Google Scholar] [CrossRef] [PubMed]
- Bello, M.; Nourouzi, M.; Luqman Chuah, A.; Choong, T.; Koay, Y.; Keshani, S. POME is treated for removal of color from biologically treated POME in fixed bed column: Applying wavelet neural network (WNN). J. Hazard. Mater. 2013, 262C, 106–113. [Google Scholar] [CrossRef]
- Santosa, S. Palm oil boom in Indonesia: From plantation to downstream products and biodiesel. Clean Soil Air Water 2008, 36, 453–465. [Google Scholar] [CrossRef]
- Ng, W.J.; Goh, A.C.C.; Tay, J.H. Palm Oil Mill Effluent (POME) treatment—An assessment of coagulants used to aid liquid-solid separation. Biol. Wastes 1987, 21, 237–248. [Google Scholar] [CrossRef]
- Kushairi, A.; Ong-Abdullah, M.; Nambiappan, B.; Hishamuddin, E.; Izuddin, Z.; Ghazali, R.; Subramaniam, V.; Sundram, S.; Ghulam Kadir, A.P. Oil palm economic performance in Malaysia and R&D progress in 2018. J. Oil Palm Res. 2019, 31, 165–194. [Google Scholar]
- Loh, S.K.; LAI, M.E.; Ngatiman, M.; Weng Soon, L.; Choo, Y.; Zhang, Z.; Salimon, J. Zero discharge treatment technology of palm oil mill effluent. J. Oil Palm Res. 2013, 25, 273–281. [Google Scholar]
- Hayawin, Z.; Astimar, A.A.; Idris, J.; Jalani, N.F.; Mamat, R.; Ibrahim, M.; Hassan, M.; Abd-Aziz, S. Reduction of POME final discharge residual using activated bioadsorbent from oil palm kernel shell. J. Clean. Prod. 2018, 182. [Google Scholar] [CrossRef]
- Zahrim, A.Y.; Nasimah, A.; Hilal, N. Pollutants analysis during conventional Palm Oil Mill Effluent (POME) ponding system and decolourisation of anaerobically treated POME via calcium lactate-polyacrylamide. J. Water Process. Eng. 2014, 4, 159–165. [Google Scholar] [CrossRef]
- Chin, M.; Poh, P.E.; Tey, B.T.; Chan, E.; Chin, K.L. Biogas from Palm Oil Mill Effluent (POME): Opportunities and challenges from Malaysia’s perspective. Renew. Sustain. Energ. Rev. 2013, 26, 717–726. [Google Scholar] [CrossRef]
- Laws of Malaysia. Environment Quality Act 1974-Environment Quality; International Law Book Services: Petaling Jaya, Malaysia, 2020; ISBN 978-967-89-2846-5. [Google Scholar]
- Yaser, A.; Mansa, R.; Menaka, S.; Su, S.Y.; Melvin, F.; Chan, E.S. Decolorisation of anaerobic palm oil mill effluent via activated sludge-granular activated carbon. World Appl. Sci. J. 2009, 5, 126–129. [Google Scholar]
- Tamrin, K.; Yaser, A. Determination of optimum polymeric coagulant in palm oil mill effluent coagulation using multiple-objective optimisation on the basis of ratio analysis (MOORA). Environ. Sci. Pollut. Res. 2017, 24. [Google Scholar] [CrossRef]
- Hosseini, S.E.; Wahid, M. Pollutant in palm oil production process. J. Air Waste Manag. Assoc. 2013, 65. [Google Scholar] [CrossRef]
- Nurliyana, M.; H’ng, P.S.; Rasmina, H.; Umi Kalsom, M.S.; Chin, K.L.; Lee, S.H.; Lum, W.C.; Khoo, G.D. Effect of C/N ratio in methane productivity and biodegradability during facultative co-digestion of palm oil mill effluent and empty fruit bunch. Ind. Crops Prod. 2015, 76, 409–415. [Google Scholar] [CrossRef]
- Yacob, S.; Hassan, M.; Shirai, Y.; Wakisaka, M.; Subash, S. Baseline study of methane emission from open digesting tanks of palm oil mill effluent treatment. Chemosphere 2005, 59, 1575–1581. [Google Scholar] [CrossRef]
- Hasanudin, U.; Sugiharto, R.; Haryanto, A.; Setiadi, T.; Fujie, K. Palm oil mill effluent treatment and utilization to ensure the sustainability of palm oil industries. Water Sci. Technol. 2015, 72. [Google Scholar] [CrossRef] [PubMed]
- Chan, Y.J.; Hue, F.S.; Chong, M.F.; Ng, D.K.S.; Lim, D.L.K. Pre-commercialized integrated anaerobic-aerobic bioreactor (IAAB) for Palm Oil Mill Effluent (POME) treatment and biogas generation. J. Oil Palm Environ. Health 2020, 11, 57–66. [Google Scholar]
- Poh, P.E.; Chong, M. Biomethanation of Palm Oil Mill Effluent (POME) with a thermophilic mixed culture cultivated using POME as a substrate. Chem. Eng. J. 2010, 164, 146–154. [Google Scholar] [CrossRef]
- Md. Som, A.; Yahya, A.; Shafie, N.F.A.; Mansor, U.Q.A.; Nour, N.H.; Yunus, R.; Hassan, Z. Performance of Ultrasonic-assisted Membrane Anaerobic System (UMAS) for Membrane Fouling Control in Palm Oil Mill Effluent (POME) treatment. Adv. Sci. Lett. 2017, 23, 3903–3906. [Google Scholar]
- Chou, K.W.; Tan, S.; Morad, N.; Teng, T.T.; Kadir, M.; Ismail, N. Aerobic post-treatment of different anaerobically digested Palm Oil Mill Effluent (POME). Int. J. Environ. Sci. Dev. 2016, 7, 511–515. [Google Scholar] [CrossRef]
- Sa’at, S.K.M.; Zaman, N.Q. Phytoremediation potential of palm oil mill effluent by constructed wetland treatment. Eng. Herit. J. 2017, 1, 49–54. [Google Scholar] [CrossRef]
- Purwanti, P.; Elystia, S.; Sasmita, A. Treatment of Palm Oil Mill Effluent through Phytoremediation Using Typha Latifolia. Ph.D. Thesis, Riau University, Riau, Indonesia, 2014. [Google Scholar]
- Zulfahmi, I.; Kandi, R.N.; Huslina, F.; Rahmawati, L.; Muliari, M.; Sumon, K.A.; Rahman, M.M. Phytoremediation of Palm Oil Mill Effluent (POME) using water spinach (Ipomoea aquatic Forsk). Environ. Technol. Innov. 2021, 21, 101260. [Google Scholar] [CrossRef]
- Baihaqi, B.; Rahmat, M.; Zulfahmi, I.; Muslich, H. Bioremediation of Palm Oil Mill Effluent (POME) using Spirogyra sp. J. Biot. 2017, 5, 125–134. [Google Scholar]
- Chen, J.-C.; Wang, K.-S.; Chen, H.; Lu, C.-Y.; Huang, L.-C.; Li, H.-C.; Peng, T.-H.; Chang, S.-H. Phytoremediation of Cr(III) by Ipomonea aquatica (water spinach) from water in the presence of EDTA and chloride: Effects of Cr speciation. Bioresour. Technol. 2010, 101, 3033–3039. [Google Scholar] [CrossRef] [PubMed]
- Bedabati Chanu, L.; Gupta, A. Phytoremediation of lead using Ipomoea aquatica Forsk. in hydroponic solution. Chemosphere 2016, 156, 407–411. [Google Scholar] [CrossRef]
- Chandanshive, V.V.; Kadam, S.K.; Khandare, R.V.; Kurade, M.B.; Jeon, B.-H.; Jadhav, J.P.; Govindwar, S.P. In situ phytoremediation of dyes from textile wastewater using garden ornamental plants, effect on soil quality and plant growth. Chemosphere 2018, 210, 968–976. [Google Scholar] [CrossRef]
- Effendi, H.; Margaretha, J.; Krisanti, M. Reducing ammonia and chromium concentration in batik wastewater by vetiver (Chrysopogon zizanioides L.) grown in floating wetland. Appl. Ecol. Environ. Res. 2018, 16, 2947–2956. [Google Scholar] [CrossRef]
- Hamzah, M.F.; Alimon, H.; Yusof, N. Phytoremediation of palm oil mill final discharge wastewater using aquatic macrophytes leersia oryzoides, pistia stratoites and ludwigia peploides. J. Sci. Math. Lett. 2019, 4, 23–31. [Google Scholar]
- Redzwan, O. The utilization of water hyacinth (Eichorniacrassipes) as aquatic macrophage treatment systems (AMATS) in phytoremediation for Palm Oil Mill Effluent (POME). Int. J. Sci. Basic Appl. Res. 2014, 13, 31–47. [Google Scholar]
- Hazman, N.; Nazlina Haiza, M.Y.; Takriff, M.; Abu Hasan, H.; Kamarudin, K.; Hakimi, N. Integrated palm oil mill effluent treatment and CO2 sequestration by microalgae. Sains Malays. 2018, 47, 1455–1464. [Google Scholar] [CrossRef]
- Hariz, H.B.; Takriff, M.S.; Mohd Yasin, N.H.; Ba-Abbad, M.M.; Mohd Hakimi, N.I.N. Potential of the microalgae-based integrated wastewater treatment and CO2 fixation system to treat Palm Oil Mill Effluent (POME) by indigenous microalgae; Scenedesmus sp. and Chlorella sp. J. Water Process Eng. 2019, 32, 100907. [Google Scholar] [CrossRef]
- Zubairi, T.D.S.; Mantalaris, A.; Bismarck, A.; Aizad, S. Polyhydroxyalkanoates (PHAs) for tissue engineering applications: Biotransformation of Palm Oil Mill Effluent (POME) to value-added polymers. J. Technol. 2016, 78, 13–29. [Google Scholar] [CrossRef][Green Version]
- Nwuche, C.; Aoyagi, H.; Ogbonna, J. Citric acid production from cellulase-digested palm oil mill effluent. Asian J. Biotechnol. 2013, 5, 51–60. [Google Scholar] [CrossRef][Green Version]
- Wakil, S.; Fasiku, S.; Adelabu, B.; Onilude, A. Production of bioethanol from spontaneous fermentation of Palm Oil Mill Effluent (POME). Researcher 2013, 5, 28–35. [Google Scholar]
- Islam, A.; Rahman, M.; Yousuf, A.; Cheng, C.K.; Woon, C. Performance of Klebsiella oxytoca to generate electricity from POME in microbial fuel cell. In MATEC Web of Conferences; EDP Sciences: Les Ulis, France, 2016; Volume 38. [Google Scholar]
- Baranitharan, E.; Khan, M.R.; Prasad, D.M.R.; Bin Salihon, J. Bioelectricity generation from Palm Oil Mill Effluent in microbial fuel cell using polacrylonitrile carbon felt as electrode. Water Air Soil Pollut. 2013, 224. [Google Scholar] [CrossRef]
- Cheng, J.; Zhu, X.; Ni, J.; Borthwick, A. Palm oil mill effluent treatment using a two-stage microbial fuel cells system integrated with immobilized biological aerated filters. Bioresour. Technol. 2010, 101, 2729–2734. [Google Scholar] [CrossRef]
- Wang, J.; Mahmood, Q.; Qiu, J.; Li, Y.-S.; Chang, Y.-S.; Li, X.-D. Anaerobic treatment of Palm Oil Mill Effluent in pilot-scale anaerobic EGSB reactor. BioMed. Res. Int. 2015, 2015, 398028. [Google Scholar] [CrossRef]
- Damayanti, S.; Bayonita, S.; Wiratni, W.; Sarto, S.; Mustika, I.; Purnomo, C. The study of immobilized media and ni ion addition effects on COD removal of POME using anaerobic filter reactor. Waste Biomass Valorization 2020, 11. [Google Scholar] [CrossRef]
- Bala, J.; Lalung, J.; Al-Gheethi, A.; Kaizar, H.; Ismail, N. Reduction of organic load and biodegradation of palm oil mill effluent by aerobic indigenous mixed microbial consortium isolated from Palm Oil Mill Effluent (POME). Water Conserv. Sci. Eng. 2018, 3. [Google Scholar] [CrossRef]
- Bala, J.; Lalung, J.; Ismail, N. Studies on the reduction of organic load from palm oil mill effluent (POME) by bacterial strains. Int. J. Recycl. Org. Waste Agric. 2014, 4. [Google Scholar] [CrossRef]
- Khadaroo, S.N.B.A.; Grassia, P.; Gouwanda, D.; Poh, P.E. The impact of thermal pretreatment on various solid-liquid ratios of Palm Oil Mill Effluent (POME) for enhanced thermophilic anaerobic digestion performance. J. Clean. Prod. 2020, 261, 121159. [Google Scholar] [CrossRef]
- Lanka, S.; Muralidhar, P. Reduction of organic load from palm oil mill effluent (POME) using selected fungal strains isolated from POME dump sites. Afr. J. Biotechnol. 2018, 17, 1138–1145. [Google Scholar] [CrossRef]
- Al-Mamun, A.; Idris, A. Treatment of POME by pilot plant anaerobic fluidised bed reactor. IIUM Eng. J. 2010, 9. [Google Scholar] [CrossRef]
- Yap, C.C.; Loh, S.K.; Chan, Y.J.; Supramaniam, C.V.; Chong, M.F.; Soh, A.C.; Lim, L.K.; Loo, L.S. Synergistic effect of anaerobic co-digestion of palm oil mill effluent (POME) with Moringa oleifera extract. Biomass Bioenergy 2021, 144, 105885. [Google Scholar] [CrossRef]
- Wun, W.; Chua, G.K.; Chin, S. Effect of palm oil mill effluent pome treatment by activated sludge. J. Clean WAS 2017, 1, 6–9. [Google Scholar] [CrossRef]
- Tabassum, S. An integrated method for Palm Oil Mill Effluent (POME) treatment for achieving zero liquid discharge—A pilot study. J. Clean. Prod. 2015, 95, 148–155. [Google Scholar] [CrossRef]
- Kamaruddin, M.; Ismail, N.; Kuen, T.H.; Alrozi, R. Sustainable treatment of Palm Oil Mill Effluent (POME) by using pectin and chitosan in jar test protocol—Sequential comparison. Int. J. Integr. Eng. 2018, 10, 163–169. [Google Scholar] [CrossRef]
- Krishnan, S.; Singh, L.; Mishra, P.; Nasrullah, M.; Sakinah, M.; Thakur, S.; Siddique, N.I.; Wahid, Z.A. Comparison of process stability in methane generation from palm oil mill effluent using dairy manure as inoculum. Environ. Technol. Innov. 2017, 8, 360–365. [Google Scholar] [CrossRef]
- Abu Bakar, S.N.H.; Abu Hasan, H.; Mohammad, A.W.; Abdullah, S.R.S.; Ngteni, R.; Yusof, K.M.M. Performance of a laboratory-scale moving bed biofilm reactor (MBBR) and its microbial diversity in Palm Oil Mill Effluent (POME) treatment. Process. Saf. Environ. Prot. 2020, 142, 325–335. [Google Scholar] [CrossRef]
- Mohammed, R. Decolorisation of biologically treated Palm Oil Mill Effluent (POME) using adsorption technique. Int. Ref. J. Eng. Sci. 2013, 2, 1–11. [Google Scholar]
- Liew, R.K.; Azwar, E.; Yek, P.N.Y.; Lim, X.Y.; Cheng, C.K.; Ng, J.-H.; Jusoh, A.; Lam, W.H.; Ibrahim, M.D.; Ma, N.L.; et al. Microwave pyrolysis with KOH/NaOH mixture activation: A new approach to produce micro-mesoporous activated carbon for textile dye adsorption. Bioresour. Technol. 2018, 266, 1–10. [Google Scholar] [CrossRef]
- Rugayah, A.F.; Astimar, A.A.; Ngadi, N. Preparation and characterisation of activated carbon from palm kernel shell by physical activation with steam. J. Oil Palm Res. 2014, 26, 251–264. [Google Scholar]
- Lam, S.S.; Liew, R.K.; Cheng, C.K.; Rasit, N.; Ooi, C.K.; Ma, N.L.; Ng, J.-H.; Lam, W.H.; Chong, C.T.; Chase, H. Pyrolysis production of fruit peel biochar for potential use in treatment of palm oil mill effluent. J. Environ. Manag. 2018, 213, 400–408. [Google Scholar] [CrossRef]
- Othman, M.; Hassan, M.; Shirai, Y.; Baharuddin, A.; Ali, A.; Idris, J. Treatment of effluents from palm oil mill process to achieve river water quality for reuse as recycled water in a zero emission system. J. Clean. Prod. 2014, 67, 58–61. [Google Scholar] [CrossRef]
- Abd Wafti, N.S.; Nang, H.; Loh, S.K.; Aziz, A.A.; Rahman, Z.A.; May, C.Y. Activated carbon from oil palm biomass as potential adsorbent for palm oil mill effluent treatment. J. Oil Palm Res. 2017, 29, 278–290. [Google Scholar] [CrossRef][Green Version]
- Deshon, S.; Tan, I.A.W.; Lim, L.L.P. Palm oil mill effluent treatment using coconut shell-based activated carbon: Adsorption equilibrium and isotherm. MATEC Web Conf. 2017, 87, 3009. [Google Scholar] [CrossRef]
- Yong Yin, S.; Tan, I.A.W.; Abdullah, M. Adsorption of colour, TSS and COD from Palm Oil Mill Effluent (POME) using acid-washed coconut shell activated carbon: Kinetic and mechanism studies. MATEC Web Conf. 2017, 87, 3010. [Google Scholar] [CrossRef]
- Ibrahim, I.; Hassan, M.A.; Abd-Aziz, S.; Shirai, Y.; Andou, Y.; Othman, M.R.; Ali, A.A.M.; Zakaria, M.R. Reduction of residual pollutants from biologically treated palm oil mill effluent final discharge by steam activated bioadsorbent from oil palm biomass. J. Clean. Prod. 2017, 141, 122–127. [Google Scholar] [CrossRef]
- Kutty, S.R.M.; Ngatenah, S.; Johan, N.; Amat, K. Removal of Zn(II), Cu(II), chemical oxygen demand (COD) and colour from anaerobically treated Palm Oil Mill Effluent (POME) using Microwave Incinerated Rice Husk ash (MIRHA). In Proceedings of the 2011 International Conference on Environment and Industrial Innovation, Kuala Lampur, Malaysia, 4–5 June 2011. [Google Scholar]
- Pandia, S.; Hutagalung, A.; Siahaan, A. Utilization of cocoa peel as biosorbent for oil and color removal in Palm Oil Mill Effluent (POME). IOP Conf. Ser. Mater. Sci. Eng. 2018, 300, 12066. [Google Scholar] [CrossRef]
- Wang, J.; Zheng, Y.; Wang, A. Effect of kapok fiber treated with various solvents on oil absorbency. Ind. Crops Prod. 2012, 40, 178–184. [Google Scholar] [CrossRef]
- Amat, N.; Tan, Y.I.H.; Lau, W.J.; Lai, G.S.; Chi Siang, O.; Mohd Mokhtar, N.; Sani, N.; Ismail, A.; Goh, P.; Chong, K.; et al. Tackling colour issue of anaerobically-treated Palm Oil Mill Effluent using membrane technology. J. Water Process Eng. 2015, 8, 221–226. [Google Scholar] [CrossRef]
- Mohd Asharuddin, S.; Othman, N.; Zin, N.; Tajarudin, H. Removal of total suspended solid by natural coagulant derived from cassava peel waste. J. Phys. Conf. Ser. 2018, 995, 12040. [Google Scholar] [CrossRef]
- Malakahmad, A.; Sim, Y. Application of response surface methodology to optimize coagulation–flocculation treatment of anaerobically digested Palm Oil Mill Effluent using alum. Desalin. Water Treat. 2013, 51. [Google Scholar] [CrossRef]
- Ullah, A.; Rathnasiri, P.G. Optimization of adsorption-coagulation process for treatment of Palm Oil Mill Effluent (POME) using alternative coagulant. In Proceedings of the International Research Symposium on Engineering Advancements, Malabe, Sri Lanka, 25 April 2015; pp. 68–71. [Google Scholar]
- Zinatizadeh, A.A.; Ibrahim, S.; Aghamohammadi, N.; Mohamed, A.; Zangeneh, H.; Mohammadi, P. Polyacrylamide induced coagulation process removing suspended solids from palm oil mill effluent. Sep. Sci. Technol. 2016, 52. [Google Scholar] [CrossRef]
- Sayuti, S.C.; Mohd Azoddein, A.A. Treatment of Palm Oil Mill Effluent (POME) by using electrocoagulation as an alternative method. Malays. J. Anal. Sci. 2015, 19, 663–668. [Google Scholar]
- Bashir, M.; Han, T.; Lim, J.-W.; Ng, C.; Abu Amr, S. Polishing of treated Palm Oil Mill Effluent (POME) from ponding system by electrocoagulation process. Water Sci. Technol. 2016, 73. [Google Scholar] [CrossRef]
- Ibrahim, S.; Aris, N.S.M.; Ariffin, B.; Hawari, Y.; Megat Hanafiah, M.A.K. Application of electrocoagulation process for decolourisation of Palm Oil Mill Effluent (POME). Nat. Environ. Pollut. Technol. 2018, 17, 1267–1271. [Google Scholar]
- Gamaralalage, D.; Sawai, O.; Nunoura, T. Degradation behavior of palm oil mill effluent in Fenton oxidation. J. Hazard. Mater. 2019, 364, 791–799. [Google Scholar] [CrossRef] [PubMed]
- Kanakaraju, D.; Ahmad, N.L.B.; Sedik, N.B.M.; Long, S.G.H.; Guan, T.M.; Chin, L.Y. Performance of solar photocatalysis and photo-fenton degradation of palm oil mill effluent. Malays. J. Anal. Sci. 2017, 21, 996–1007. [Google Scholar] [CrossRef]
- Sani, S.; Dashti, A.F.; Adnan, R. Applications of Fenton oxidation processes for decontamination of Palm Oil Mill Effluent: A review. Arab. J. Chem. 2020, 13, 7302–7323. [Google Scholar] [CrossRef]
- Alhaji, M.H.; Sanaullah, K.; Salleh, S.F.; Baini, R.; Lim, S.F.; Rigit, A.R.H.; Said, K.A.M.; Khan, A. Photo-oxidation of pre-treated palm oil mill Effluent using cylindrical column immobilized photoreactor. Process. Saf. Environ. Prot. 2018, 117, 180–189. [Google Scholar] [CrossRef]
- Fujihira, T.; Seo, S.; Yamaguchi, T.; Hatamoto, M.; Tanikawa, D. High-rate anaerobic treatment system for solid/lipid-rich wastewater using anaerobic baffled reactor with scum recovery. Bioresour. Technol. 2018, 263. [Google Scholar] [CrossRef]
- Jegatheesan, V.; Pramanik, B.K.; Chen, J.; Navaratna, D.; Chang, C.-Y.; Shu, L. Treatment of textile wastewater with membrane bioreactor: A critical review. Bioresour. Technol. 2016, 204, 202–212. [Google Scholar] [CrossRef]
- Said, M.; Ahmad, A.; Mohammad, A.W.; Nor, M.T.M.; Sheikh Abdullah, S.R. Blocking mechanism of PES membrane during ultrafiltration of POME. J. Ind. Eng. Chem. 2015, 21, 182–188. [Google Scholar] [CrossRef]
- Keeley, J.; Smith, A.D.; Judd, S.J.; Jarvis, P. Reuse of recovered coagulants in water treatment: An investigation on the effect coagulant purity has on treatment performance. Sep. Purif. Technol. 2014, 131, 69–78. [Google Scholar] [CrossRef]
- Agustin, M. Electrocoagulation of Palm Oil Mill Effluent. Int. J. Environ. Res. Public Health 2008, 5, 177–180. [Google Scholar] [CrossRef]
- Saeed, M.; Khairun Azizi, A.; Isa, M.H.; Henry Ezechi, E. Treatment of POME using Fenton oxidation process: Removal efficiency, optimization, and acidity condition. Desalin. Water Treat. 2016, 57, 1–10. [Google Scholar] [CrossRef]
- Kongnoo, A.; Suksaroj, T.; Intharapat, P.; Promtong, T.; Suksaroj, C. Decolorization and organic removal from Palm Oil Mill Effluent by fenton’s process. Environ. Eng. Sci. 2012, 29, 855–859. [Google Scholar] [CrossRef]
- Vajnhandl, S.; Marechal, A. Ultrasound in textile dyeing and the decolouration/mineralization of textile dyes. Dye. Pigment. 2005, 65, 89–101. [Google Scholar] [CrossRef]
- Dewil, R.; Baeyens, J.; Goutvrind, R. The use of ultrasonics in the treatment of waste activated sludge. Chin. J. Chem. Eng. 2006, 14, 105–113. [Google Scholar] [CrossRef]
- Chakinala, A.G.; Gogate, P.R.; Burgess, A.E.; Bremner, D.H. Industrial wastewater treatment using hydrodynamic cavitation and heterogeneous advanced Fenton processing. Chem. Eng. J. 2009, 152, 498–502. [Google Scholar] [CrossRef]
- Manickam, S.; Parthasarathy, S.; Alzorqi, I.; Ng, E.H.; Tiong, T.J.; Gomes, R.L.; Ali, A. Role of H2O2 in the fluctuating patterns of COD (chemical oxygen demand) during the treatment of Palm Oil Mill Effluent (POME) using pilot scale triple frequency ultrasound cavitation reactor. Ultrason. Sonochem. 2014, 21, 1519–1526. [Google Scholar] [CrossRef]
- Zheng, X.; Shen, Z.-P.; Shi, L.; Cheng, R.; Yuan, D.-H. Photocatalytic membrane reactors (PMRs) in water treatment: Configurations and influencing factors. Catalysts 2017, 7, 224. [Google Scholar] [CrossRef]
- Cheng, C.K.; Deraman, M.R.; Ng, K.H.; Khan, M.R. Preparation of titania doped argentum photocatalyst and its photoactivity towards palm oil mill effluent degradation. J. Clean. Prod. 2016, 112, 1128–1135. [Google Scholar] [CrossRef]
- Ng, K.; Cheng, C.K. A novel photomineralization of POME over UV-responsive TiO2 photocatalyst: Kinetics of POME degradation and gaseous product formations. RSC Adv. 2015, 5, 53100–53110. [Google Scholar] [CrossRef]
- Ng, K.; Deraman, M.; Ang, C.; Chong, S.; Kong, Z.; Khan, M.; Cheng, C. Phototreatment of Palm Oil Mill Effluent (POME) over Cu/TiO2 photocatalyst. Bull. Chem. React. Eng. Catal. 2014, 9. [Google Scholar] [CrossRef]
- Li, D.; Zheng, H.; Wang, Q.; Wang, X.; Jiang, W.; Zhang, Z.; Yang, Y. A novel double-cylindrical-shell photoreactor immobilized with monolayer TiO2-coated silica gel beads for photocatalytic degradation of Rhodamine B and Methyl Orange in aqueous solution. Sep. Purif. Technol. 2014, 123, 130–138. [Google Scholar] [CrossRef]
- Khatamian, M.; Hashemian, S.; Yavari, A.; Saket Osgouei, M. Preparation of metal ion (Fe3+ and Ni2+) doped TiO2 nanoparticles supported on ZSM-5 zeolite and investigation of its photocatalytic activity. Mater. Sci. Eng. B 2012, 177, 1623–1627. [Google Scholar] [CrossRef]
- Cheng, Y.W.; Lee, Z.S.; Chong, C.C.; Khan, M.R.; Cheng, C.K.; Ng, K.H.; Hossain, S.S. Hydrogen-rich syngas production via steam reforming of Palm Oil Mill Effluent (POME)—A thermodynamics analysis. Int. J. Hydrogen Energy 2019, 44, 20711–20724. [Google Scholar] [CrossRef]
- Ng, K.H.; Cheng, Y.W.; Lee, Z.S.; Khan, M.R.; Lam, S.S.; Cheng, C.K. Experimental evaluation and empirical modelling of palm oil mill effluent steam reforming. Int. J. Hydrogen Energy 2018, 43, 15784–15793. [Google Scholar] [CrossRef]
- Ng, K.H.; Cheng, Y.W.; Lee, Z.S.; Cheng, C.K. A study into syngas production from catalytic steam reforming of palm oil mill effluent (POME): A new treatment approach. Int. J. Hydrogen Energy 2019, 44, 20900–20913. [Google Scholar] [CrossRef]
- Sivasangar, S.; Zainal, Z.; Salmiaton, A.; Taufiq-Yap, Y.H. Supercritical water gasification of empty fruit bunches from oil palm for hydrogen production. Fuel 2015, 143, 563–569. [Google Scholar] [CrossRef]
- Parthasarathy, S.; Mohammed, R.R.; Fong, C.M.; Gomes, R.L.; Manickam, S. A novel hybrid approach of activated carbon and ultrasound cavitation for the intensification of Palm Oil Mill Effluent (POME) polishing. J. Clean. Prod. 2016, 112, 1218–1226. [Google Scholar] [CrossRef]
- Neoh, C.; Yahya, A.; Adnan, R.; Abdul Majid, Z.; Ibrahim, Z. Optimization of decolorization of Palm Oil Mill Effluent (POME) by growing cultures of Aspergillus fumigatus using response surface methodology. Environ. Sci. Pollut. Res. Int. 2012, 20. [Google Scholar] [CrossRef]
- Mohammed, R.; Ketabchi, M.R.; Mckay, G. Combined magnetic field and adsorption process for treatment of biologically treated palm oil mill effluent (POME). Chem. Eng. J. 2014, 243, 31–42. [Google Scholar] [CrossRef]
- Surup, G.R.; Leahy, J.J.; Timko, M.T.; Trubetskaya, A. Hydrothermal carbonization of olive wastes to produce renewable, binder-free pellets for use as metallurgical reducing agents. Renew. Energy 2020, 155, 347–357. [Google Scholar] [CrossRef]
- Trubetskaya, A.; Leahy, J.J.; Yazhenskikh, E.; Muller, M.; Layden, P.; Johnson, R.; Stahl, K.; Monaghan, R.F.D. Characterization of woodstove briquettes from torrefied biomass and coal. Energy 2019, 171, 853–865. [Google Scholar] [CrossRef]
- Hassan, S.; Kee, L.S.; Al-Kayiem, H.H. Experimental study of palm oil mill effluent and oil palm frond wastes mixtures as an alternative biomass fuel. J. Eng. Sci. Technol. 2013, 8, 703–712. [Google Scholar]

| Parameters | Concentration Range | Current Discharge Limit |
|---|---|---|
| Chemical oxygen demand (COD) | 15,000–100,000 | - |
| Biochemical oxygen demand (BOD) | 10,250–43,750 | 100 |
| Total suspended solids (TSS) | 5000–54,000 | 400 |
| Oil and grease | 130–18,000 | 50 |
| Temperature | 80–90 | 45 |
| pH | 3.4–5.2 | 5–9 |
Publisher’s Note: MDPI stays neutral with regard to jurisdictional claims in published maps and institutional affiliations. |
© 2021 by the authors. Licensee MDPI, Basel, Switzerland. This article is an open access article distributed under the terms and conditions of the Creative Commons Attribution (CC BY) license (https://creativecommons.org/licenses/by/4.0/).
Share and Cite
Mohammad, S.; Baidurah, S.; Kobayashi, T.; Ismail, N.; Leh, C.P. Palm Oil Mill Effluent Treatment Processes—A Review. Processes 2021, 9, 739. https://doi.org/10.3390/pr9050739
Mohammad S, Baidurah S, Kobayashi T, Ismail N, Leh CP. Palm Oil Mill Effluent Treatment Processes—A Review. Processes. 2021; 9(5):739. https://doi.org/10.3390/pr9050739
Chicago/Turabian StyleMohammad, Sharifah, Siti Baidurah, Takaomi Kobayashi, Norli Ismail, and Cheu Peng Leh. 2021. "Palm Oil Mill Effluent Treatment Processes—A Review" Processes 9, no. 5: 739. https://doi.org/10.3390/pr9050739
APA StyleMohammad, S., Baidurah, S., Kobayashi, T., Ismail, N., & Leh, C. P. (2021). Palm Oil Mill Effluent Treatment Processes—A Review. Processes, 9(5), 739. https://doi.org/10.3390/pr9050739

