Insight into the Liquid–Liquid Extraction System Au
            
            
            
            
            
Abstract
1. Introduction
2. Materials and Methods
3. Results
3.1. Preparation of A327H+Cl− Ionic Liquid
3.2. Gold Extraction
3.2.1. Influence of the Equilibration Time
3.2.2. Influence of the Temperature
3.2.3. Influence of the HCl Concentration in the Aqueous Solution
3.2.4. Influence of the Ionic Liquid Concentration in the Organic Phase
3.2.5. Influence of the Initial Gold Concentration
3.2.6. Gold Extraction from Multi-Elemental Solutions
3.2.7. Gold Extraction Using Various Ionic Liquids
3.3. Gold Stripping
3.3.1. Influence of the Equilibration Time
3.3.2. Influence of the Composition of the Stripping Solution
3.3.3. Influence of the Temperature
3.3.4. Influence of Varying the Vorg/Vaq Relationship
3.4. Precipitation of Gold Nanoparticles
4. Discussion
4.1. Preparation of A327H+Cl− Ionic Liquid
4.2. Gold Extraction
4.2.1. Influence of the Equilibration Time
4.2.2. Influence of the Temperature
4.2.3. Influence of the HCl Concentration in the Aqueous Solution
4.2.4. Influence of the Ionic Liquid Concentration in the Organic Phase
4.2.5. Influence of the Initial Gold Concentration
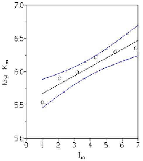
4.2.6. Determination of the Extraction Constant and Estimation of the Au,H+ Interaction Coefficient
4.2.7. Gold Extraction from Multi-Elemental Solutions
4.2.8. Gold Extraction Using Various Ionic Liquids
4.3. Gold Stripping
4.3.1. Influence of the Equilibration Time
4.3.2. Influence of the Composition of the Stripping Solution
4.3.3. Influence of the Temperature
4.3.4. Influence of Varying the Vorg/Vaq Relationship
4.4. Precipitation of Gold Nanoparticles
5. Conclusions
Author Contributions
Funding
Institutional Review Board Statement
Informed Consent Statement
Data Availability Statement
Acknowledgments
Conflicts of Interest
References
- Alguacil, F.J.; Garcia-Diaz, I.; Lopez, F.; Rodriguez, O. Removal of Cr(VI) and Au(III) from aqueous streams by the use of carbon nanoadsorption technology. Desalin. Water Treat. 2017, 63, 351–356. [Google Scholar] [CrossRef]
- Alguacil, F. Adsorption of gold(I) and gold(III) using multiwalled carbon nanotubes. Appl. Sci. 2018, 8, 2264. [Google Scholar] [CrossRef]
- Navarro, R.; Lira, M.A.; Saucedo, I.; Alatorre, A.; Avila, M.; Guibal, E. Amberlite XAD resins impregnated with ionic liquids for Au(III) recovery. Macromol. Symp. 2017, 374, 1600134. [Google Scholar] [CrossRef]
- Alguacil, F.J. Non-dispersive extraction of gold(III) with ionic liquid Cyphos IL101. Sep. Purif. Technol. 2017, 179, 72–76. [Google Scholar] [CrossRef]
- Alguacil, F.J.; López, F.A. Permeation of AuCl4− across a liquid membrane impregnated with A324H+Cl− ionic liquid. Metals 2020, 10, 363. [Google Scholar] [CrossRef]
- Oshima, T.; Ohkubo, N.; Fujiwara, I.; Horiuchi, T.; Koyama, T.; Ohe, K.; Baba, Y. Extraction of gold(III) using cyclopentyl methyl ether in hydrochloric acid media. Solvent Extr. Res. Dev. Jpn. 2017, 24, 89–96. [Google Scholar] [CrossRef][Green Version]
- Horiuchi, T.; Oshima, T.; Baba, Y. Separation of Au(III) from other precious and base metals using 1-methoxy-2-octoxybenzene in acidic chloride media. Hydrometallurgy 2018, 178, 176–180. [Google Scholar] [CrossRef]
- Oshima, T.; Horiuchi, T.; Matsuzaki, K.; Ohe, K. Effect of structure of aromatic ethers on their extraction of Au(III) from acidic chloride media. Hydrometallurgy 2019, 183, 207–212. [Google Scholar] [CrossRef]
- Doidge, E.D.; Kinsman, L.M.M.; Ji, Y.; Carson, I.; Duffy, A.J.; Kordas, I.A.; Shao, E.; Tasker, P.A.; Ngwenya, B.T.; Morrison, C.A.; et al. Evaluation of simple amides in the selective recovery of gold from secondary sources by solvent extraction. ACS Sustain. Chem. Eng. 2019, 7, 15019–15029. [Google Scholar] [CrossRef]
- Oshima, T.; Iwao, S.; Matsuo, N.; Ohe, K. Extraction behavior of precious metals in hydrochloric-acid media using a novel amine extractant bearing a furan group. Solvent Extr. Res. Dev. Jpn. 2019, 26, 69–80. [Google Scholar] [CrossRef]
- Wang, M.; Wang, Q.; Geng, Y.; Wang, N.; Yang, Y. Gold(III) separation from acidic medium by amine-based ionic liquid. J. Mol. Liq. 2020, 304, 112735. [Google Scholar] [CrossRef]
- Xing, W.D.; Lee, M.S. A Process for the separation of noble metals from HCl liquor containing gold(III), palladium(II), platinum(IV), rhodium(III), and iridium(IV) by Solvent Extraction. Processes 2019, 7, 243. [Google Scholar] [CrossRef]
- Billard, I. Green solvents in urban mining. Curr. Opin. Green Sustain. Chem. 2019, 18, 37–41. [Google Scholar] [CrossRef]
- Gu, J.; Zang, H.; Yao, S.; Wang, X.; Zhu, M.; Song, H. Study on degradation of benzothiazolium-based ionic liquids by UV-H2O2. Appl. Sci. 2020, 10, 894. [Google Scholar] [CrossRef]
- Welton, T. Ionic liquids: A brief history. Biophys. Rev. 2018, 10, 691–706. [Google Scholar] [CrossRef]
- Singh, S.K.; Savoy, A.W. Ionic liquids synthesis and applications: An overview. J. Mol. Liq. 2020, 297, 112038. [Google Scholar] [CrossRef]
- Zhang, Q.; Cai, S.; Zhang, W.; Lan, Y.; Zhang, X. Density, viscosity, conductivity, refractive index and interaction study of binary mixtures of the ionic liquid 1–ethyl–3–methylimidazolium acetate with methyldiethanolamine. J. Mol. Liq. 2017, 233, 471–478. [Google Scholar] [CrossRef]
- Ahrenberg, M.; Beck, M.; Neise, C.; Keßler, O.; Kragl, U.; Verevkin, S.P.; Schick, C. Vapor pressure of ionic liquids at low temperatures from AC-chip-calorimetry. Phys. Chem. Chem. Phys. 2016, 18, 2138. [Google Scholar] [CrossRef]
- Wu, H.-B.; Zhang, B.; Liu, S.-H.; Chen, C.-C. Flammability estimation of 1-hexyl-3-methylimidazolium bis(trifluoromethylsulfonyl)imide. J. Loss Prev. Process Ind. 2020, 66, 104196. [Google Scholar] [CrossRef]
- Mezzetta, A.; Perillo, V.; Guazzelli, L.; Chiappe, C. Thermal behavior analysis as a valuable tool for comparing ionic liquids of different classes. J. Therm. Anal. Calor. 2019, 38, 3335–3345. [Google Scholar] [CrossRef]
- Chiappe, C.; Margari, P.; Mezzetta, A.; Pomelli, C.S.; Koutsoumpos, S.; Papamichael, M.; Giannios, P.; Moutzouris, K. Temperature effects on the viscosity and the wavelength-dependent refractive index of imidazolium-based ionic liquids with a phosphorus-containing anion. Phys. Chem. Chem. Phys. 2017, 19, 8201–8209. [Google Scholar] [CrossRef] [PubMed]
- Becherini, S.; Mezzetta, A.; Chiappea, C.; Guazzelli, L. Levulinate amidinium protic ionic liquids (PILs) as suitable media for the dissolution and levulination of cellulose. New J. Chem. 2019, 43, 4554–4561. [Google Scholar] [CrossRef]
- Karmakar, A.; Mukundan, R.; Yang, P.; Batista, E.R. Solubility model of metal complex in ionic liquids from first principle calculation. RSC Adv. 2019, 9, 18506–18526. [Google Scholar] [CrossRef]
- Claus, J.; Sommer, F.O.; Kragl, U. Ionic liquids in biotechnology and beyond. Solid State Ionics 2018, 314, 119–128. [Google Scholar] [CrossRef]
- Martins, V.L.; Torresi, R.M. Ionic liquids in electrochemical energy storage. Curr. Opin. Electrochem. 2018, 9, 26–32. [Google Scholar] [CrossRef]
- Tampucci, S.; Guazzelli, L.; Burgalassi, S.; Carpi, S.; Chetoni, P.; Mezzetta, A.; Nieri, P.; Polini, B.; Pomelli, C.S.; Terreni, E.; et al. pH-responsive nanostructures based on surface active fatty acid-protic ionic liquids for imiquimod delivery in skin cancer topical therapy. Pharmaceutics 2020, 12, 1078. [Google Scholar] [CrossRef] [PubMed]
- Santos, M.M.; Alves, C.; Silva, J.; Florindo, C.; Costa, A.; Petrovski, Z.; Marrucho, I.M.; Pedrosa, R.; Branco, L.C. Antimicrobial activities of highly bioavailable organic salts and ionic liquids from fluoroquinolones. Pharmaceutics 2020, 12, 694. [Google Scholar] [CrossRef]
- Trujillo-Rodríguez, M.J.; Nan, H.; Varona, M.; Emaus, M.N.; Souza, I.D.; Anderson, J.L. Advances of ionic liquids in analytical chemistry. Anal. Chem. 2019, 91, 505–531. [Google Scholar] [CrossRef] [PubMed]
- Belhadj, N.; Benabdallah, T.; Coll, M.T.; Fortuny, A.; Hadj Youcef, M.; Sastre, A.M. Counter-current separation of cobalt(II)–nickel(II) from aqueous sulphate media with a mixture of Primene JMT-Versatic 10 diluted in kerosene. Sep. Sci. Technol. 2020, 55, 513–522. [Google Scholar] [CrossRef]
- Wieszczycka, K.; Filipowiak, K.; Aksamitowski, P.; Wojciechowska, I. Task-specific ionic liqu id impregnated resin for zinc(II) recovery from chloride solutions. J. Mol. Liq. 2020, 299, 112115. [Google Scholar] [CrossRef]
- Zante, G.; Masmoudi, A.; Barillon, R.; Trébouet, D.; Boltoeva, M. Separation of lithium, cobalt and nickel from spent lithium-ion batteries using TBP and imidazolium-based ionic liquids. J. Ind. Eng. Chem. 2020, 82, 269–277. [Google Scholar] [CrossRef]
- Khodakarami, M.; Alagha, L. Separation and recovery of rare earth elements using novel ammonium-based task-specific ionic liquids with bidentate and tridentate O-donor functional groups. Sep. Purif. Technol. 2020, 232, 115952. [Google Scholar] [CrossRef]
- Maria, L.; Cruz, A.; Carretas, J.M.; Monteiro, B.; Galinha, C.; Gomes, S.S.; Araújo, M.F.; Paiva, I.; Marçalo, J.; Leal, J.P. Improving the selective extraction of lanthanides by using functionalised ionic liquids. Sep. Purif. Technol. 2020, 237, 116354. [Google Scholar] [CrossRef]
- Turanov, A.N.; Karandashev, V.K. Extraction of Lanthanides(III) from nitric acid solutions with tetraphenylmethylenediphosphine in the presence of bis[(trifluoromethyl)sulfonyl]imides of quaternary ammonium bases. Russ. J. Inorg. Chem. 2020, 65, 113–118. [Google Scholar] [CrossRef]
- Dhiman, S.; Gupta, B. Cyphos IL 104 assisted extraction of indium and recycling of indium, tin and zinc from discarded LCD screen. Sep. Purif. Technol. 2020, 237, 116407. [Google Scholar] [CrossRef]
- Volia, M.F.; Tereshatov, E.E.; Boltoeva, M.; Folden, C.M. Indium and thallium extraction into betainium bis(trifluoromethylsulfonyl)imide ionic liquid from aqueous hydrochloric acid media. New J. Chem. 2020, 44, 2527–2537. [Google Scholar] [CrossRef]
- Su, H.; Wang, Q.; Wang, N.; Yang, Y. Behavior, mechanism and equilibrium studies of Au(III) extraction with an ionic liquid [C4-6-C4 BIm]Br2. Dalt. Trans. 2020, 49, 504–510. [Google Scholar] [CrossRef] [PubMed]
- Wang, N.; Wang, Q.; Geng, Y.; Sun, X.; Wu, D.; Yang, Y. Recovery of Au(III) from acidic chloride media by homogenous liquid–Liquid extraction with UCST-type ionic ñiquids. ACS Sustain. Chem. Eng. 2019, 7, 19975–19983. [Google Scholar] [CrossRef]
- Micheau, C.; Arrachart, G.; Turgis, R.; Lejeune, M.; Draye, M.; Michel, S.; Legeai, S.; Pellet-Rostaing, S. Ionic liquids as extraction media in a two-step eco-friendly process for selective tantalum recovery. ACS Sustain. Chem. Eng. 2020, 8, 1954–1963. [Google Scholar] [CrossRef]
- Quijada-Maldonado, E.; Allain, A.; Pérez, B.; Merlet, G.; Cabezas, R.; Tapia, R.; Romero, J. Selective liquid-liquid extraction of molybdenum (VI) and rhenium (VII) from a synthetic pregnant leach solution: Comparison between extractants and diluents. Miner. Eng. 2020, 145, 106060. [Google Scholar] [CrossRef]
- Barbosa-Filho, A.J.M. Leaching of gold in thiocyanate solutions—Part 1: Chemistry and thermodynamics. Trans. Inst. Min. Met. Sect. C Miner. Process. Extr. Metall. 1994, 103, C105–C110. [Google Scholar]
- Oestreicher, V.; García, C.S.; Soler-Illia, G.J.A.A.; Angelomé, P.C. Gold recycling at laboratory scale: From nanowaste to nanospheres. ChemSusChem 2019, 12, 4882–4888. [Google Scholar] [CrossRef] [PubMed]
- Ciavatta, L. The specific interaction theory in equilibrium analysis. Some empirical rules for estimation interaction coefficients of metal-ion complexes. Ann. Chim. 1990, 80, 255–263. [Google Scholar]
- Ciavatta, L. The specific interaction theory in evaluating ionic equilibria. Ann. Chim. 1980, 70, 255–263. [Google Scholar]





| Temperature, (°C) | Gold Extraction (%) | log Daub | 
|---|---|---|
| 20 | 66 | 0.28 | 
| 30 | 59 | 0.15 | 
| 40 | 52 | 0.04 | 
| 50 | 40 | −0.17 | 
| [Au]0 (M) | log DAu | 
|---|---|
| 2.5 × 10−5 | 0.96 | 
| 5.1 × 10−5 | 0.95 | 
| 1.0 × 10−4 | 0.95 | 
| HCl (M) | I (m) | log K or log Km | U | 
|---|---|---|---|
| 1 | 1.022 | 5.54 | 0.310 | 
| 2 | 2.080 | 5.90 | 0.280 | 
| 3 | 3.196 | 5.99 | 0.265 | 
| 4 | 4.357 | 6.22 | 0.259 | 
| 5 | 5.573 | 6.30 | 0.302 | 
| 6 | 6.851 | 6.35 | 0.354 | 
| Pair | HCl | βAu/M | 
|---|---|---|
| (M) | ||
| Au-Fe | 2 | 37 | 
| 4 | 59 | |
| Au-Cu | 2 | quantitative | 
| 4 | >300 | |
| Au-Ni | 2 | quantitative | 
| 4 | quantitative | 
| Ionic Liquid | Active Group | HCl (M) | Gold Extraction (%) | 
|---|---|---|---|
| Cyphos IL101 | QPS-chloride form | 1 | 98 | 
| 6 | 96 | ||
| Aliquat 336 | QAS-chloride form | 1 | 10 | 
| 6 | 10 | ||
| A324H+Cl− | QAS-chloride form | 1 | 78 | 
| 6 | 60 | ||
| P81RH+Cl− | QAS-chloride form | 1 | 15 | 
| 6 | 8 | ||
| A327H+Cl− | QAS-chloride form | 1 | 90 | 
| - | - | 6 | 90 | 
| Strip Solution | % Gold Stripping | 
|---|---|
| 0.5 M NaSCN | 47 | 
| 0.5 M NaSCN + 0.5 M LiCl | 61 | 
| 0.5 M NaSCN + 0.5 M HCl | 55 | 
| aqueous solution of pH 2.5 (HCl) | 3 | 
| aqueous solution of pH 5 | - | 
| Strip Solution | % Gold Stripping (1st Step) | % Gold Stripping (2nd Step) | 
|---|---|---|
| 0.5 M NaSCN + 0.5 M LiCl | 61 | >99 | 
| 0.5 M NaSCN − 0.5 M HCl | 55 | >99 | 
| Strip Solution | % Gold Stripping | 
|---|---|
| 0.1 M NaSCN + 0.5 M LiCl | 26 | 
| 0.25 M NaSCN + 0.5 M LiCl | 47 | 
| 0.5 M NaSCN + 0.5 M LiCl | 61 | 
| 0.75 M NaSCN + 0.5 M LiCl | 70 | 
| 1 M NaSCN + 0.5 M LiCl | 68 | 
| Strip Solution | % Gold Stripping | 
|---|---|
| 0.75 M NaSCN | 75 | 
| 0.75 M NaSCN + 0.25 M LiCl | 79 | 
| 0.75 M NaSCN + 0.5 M LiCl | 70 | 
| 0.75 M NaSCN + 0.75 M LiCl | 70 | 
| 0.75 M NaSCN + 1 M LiCl | 67 | 
| Temperature (°C) | % Gold Stripping | 
|---|---|
| 20 | 79 | 
| 50 | 93 | 
| Vorg/Vaq | % Gold Stripping | 
|---|---|
| 0.5 | 88 | 
| 1 | 79 | 
| 2 | 59 | 
| 4 | 33 | 
| System | HCl (M) | Au (%) | Fe (%) | Cu (%) | Ni (%) | 
|---|---|---|---|---|---|
| Au-Fe-Cu-Ni | 2 | 89 | 19 | - | - | 
| Au-Fe-Cu-Ni | 4 | 91 | 15 | 3 | - | 
| Publisher’s Note: MDPI stays neutral with regard to jurisdictional claims in published maps and institutional affiliations. | 
© 2021 by the authors. Licensee MDPI, Basel, Switzerland. This article is an open access article distributed under the terms and conditions of the Creative Commons Attribution (CC BY) license (https://creativecommons.org/licenses/by/4.0/).
Share and Cite
                    Alguacil, F.J.;                     Lopez, F.A.    
        Insight into the Liquid–Liquid Extraction System Au
                                Alguacil FJ,                                 Lopez FA.        
                Insight into the Liquid–Liquid Extraction System Au
                                Alguacil, Francisco J.,                                 and Félix A. Lopez.        
                2021. "Insight into the Liquid–Liquid Extraction System Au
                                Alguacil, F. J.,                                 & Lopez, F. A.        
        
        (2021). Insight into the Liquid–Liquid Extraction System Au
 
         
                                                


 
       