A Fault Identification Method in Distillation Process Based on Dynamic Mechanism Analysis and Signed Directed Graph
Abstract
1. Introduction
2. Proposed Method
- A steady-state simulation is established based on the data parameters of the distillation process. The dynamic simulation with effective control schemes is built according to the steady-state simulation. Dynamic mechanism analysis is applied by combining quantitative dynamic response with expert knowledge. SDG models are constructed by connecting process variables with positive and negative feedback relationships.
- The SDG model is connected to the distributed control system (DCS) for process monitoring. For abnormal process data, the SDG model can accurately describe the fault feature as the consistent path by bidirectional inference. Then, the fault type marked with the feature is outputted and displayed to the operators.
- The nodes in the SDG model are ranked in importance using the entropy weighting (EW)-VIKOR method, a method to evaluate node importance in complex network [23] by UCINET6.6. Faults related to important nodes that have a severe harm to the distillation system are marked and analyzed.
2.1. Dynamic Mechanism Analysis Based on Process Simulation
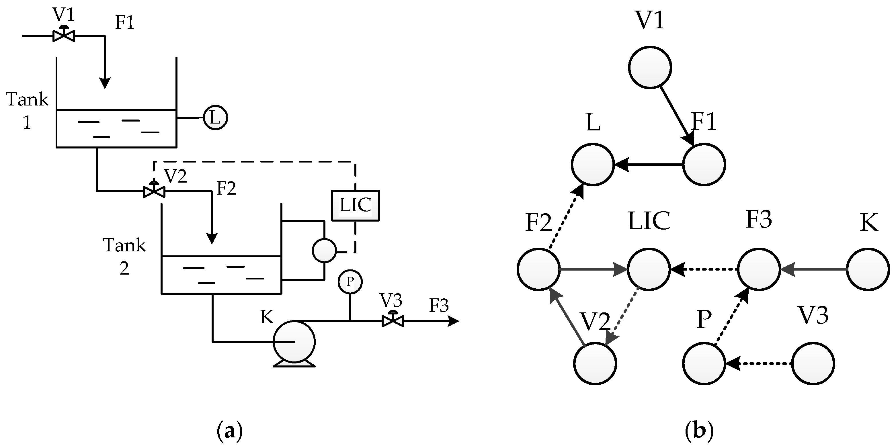
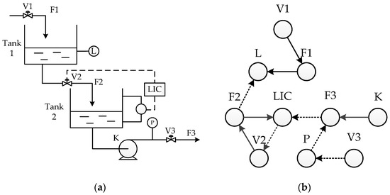
2.2. Signed Directed Graph
2.2.1. SDG Model
2.2.2. Fault Identification Based on SDG Model
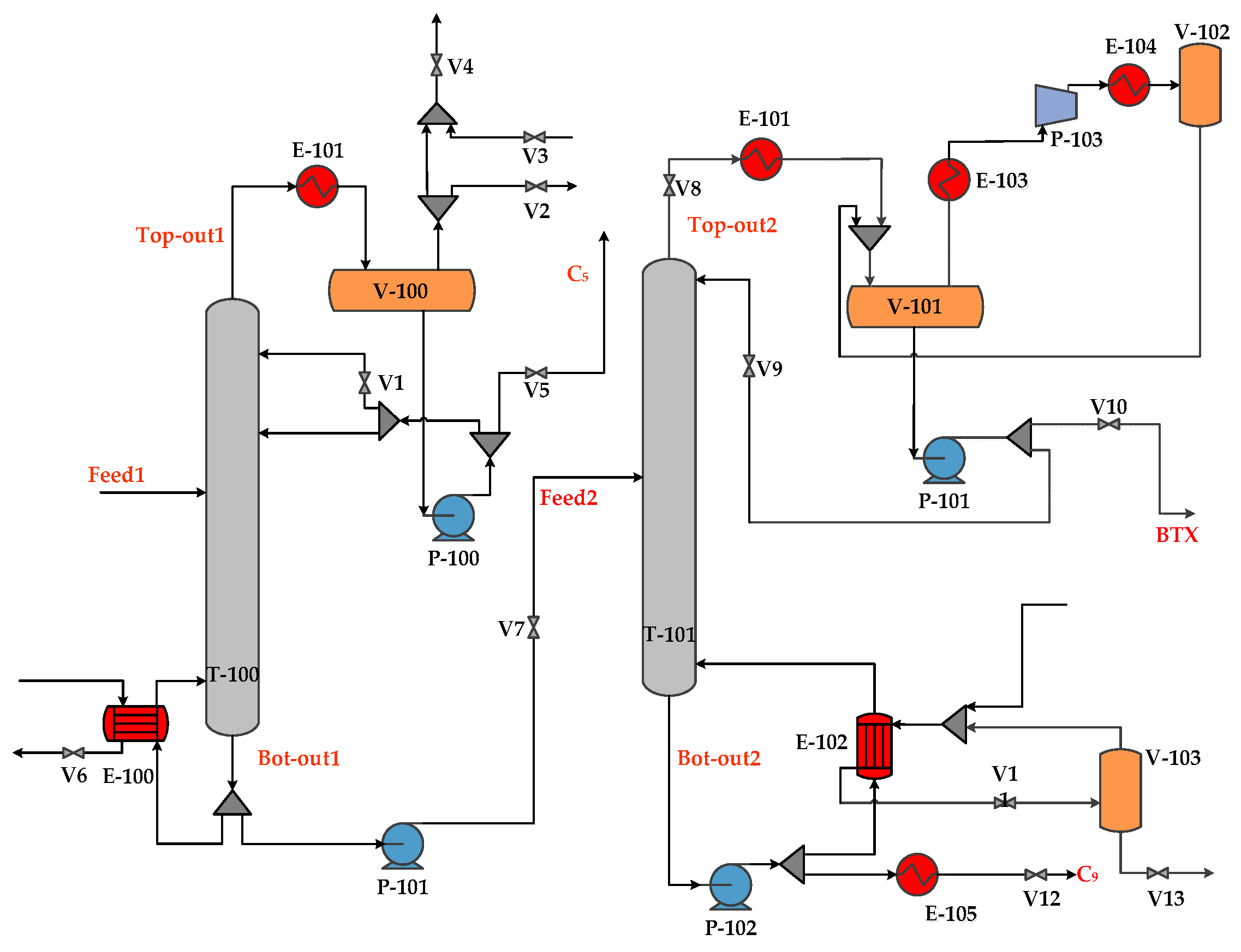
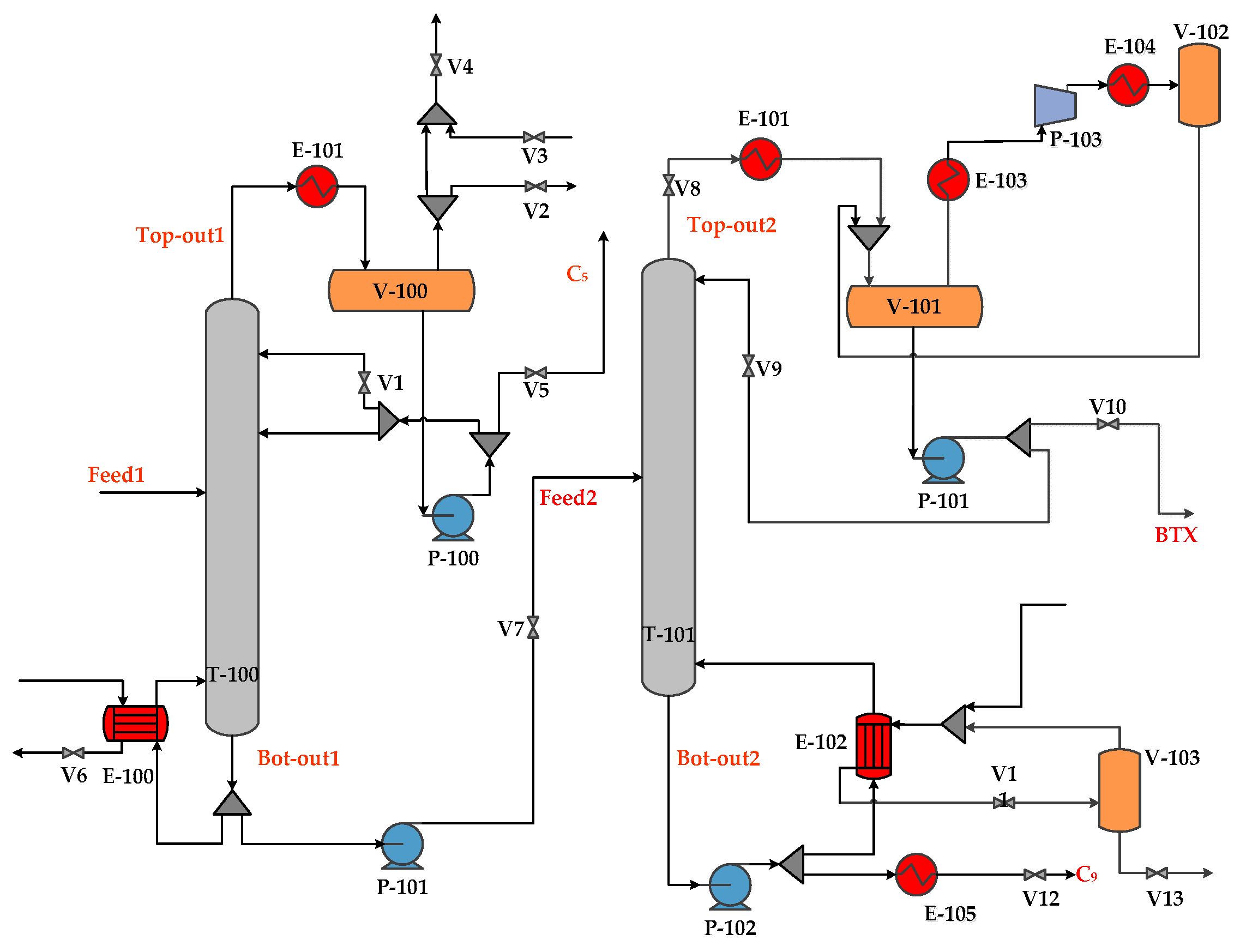
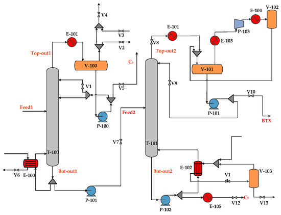
3. Case Study
3.1. Process Simulation
3.1.1. Steady-State Simulation
3.1.2. Dynamic Simulation
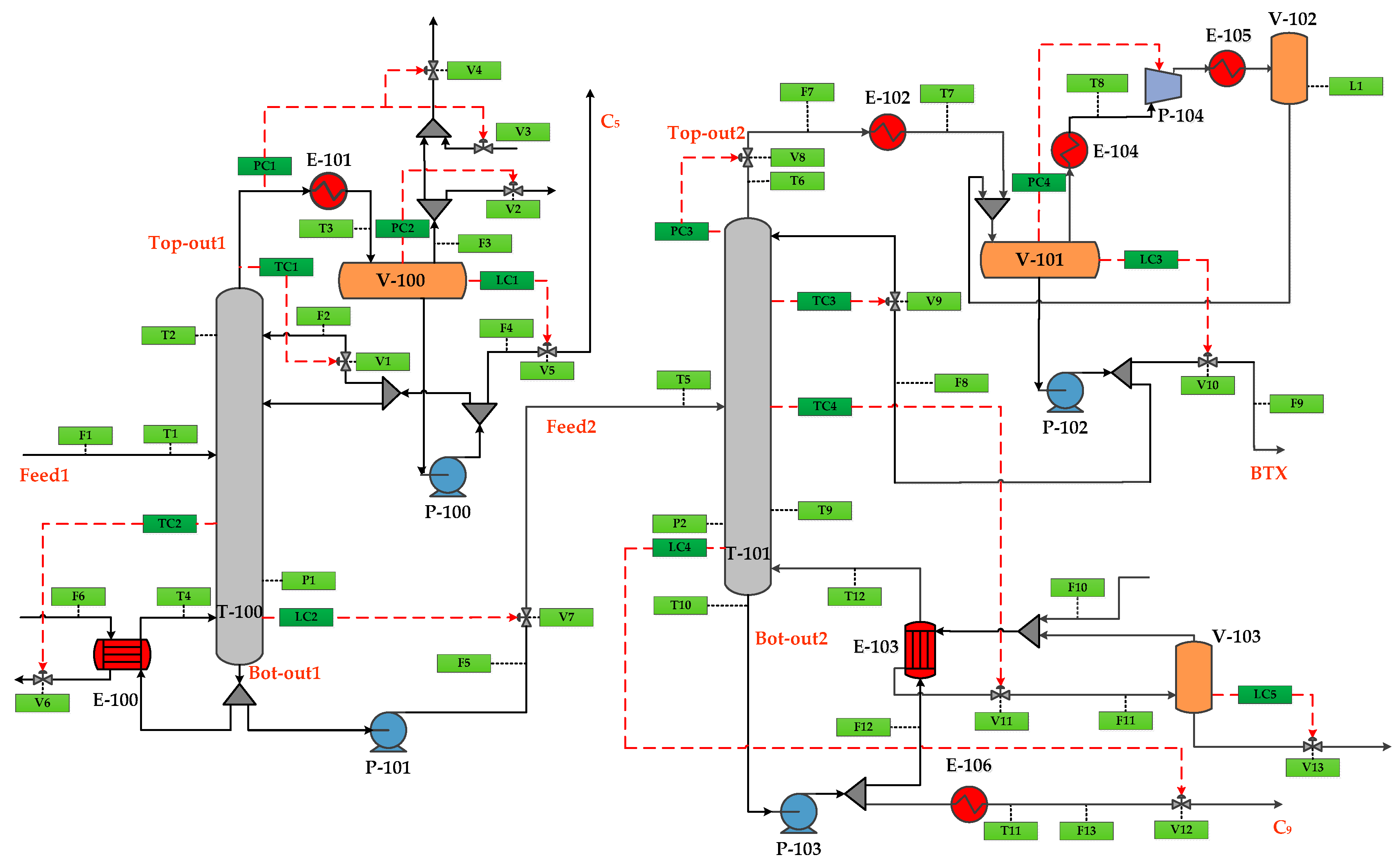
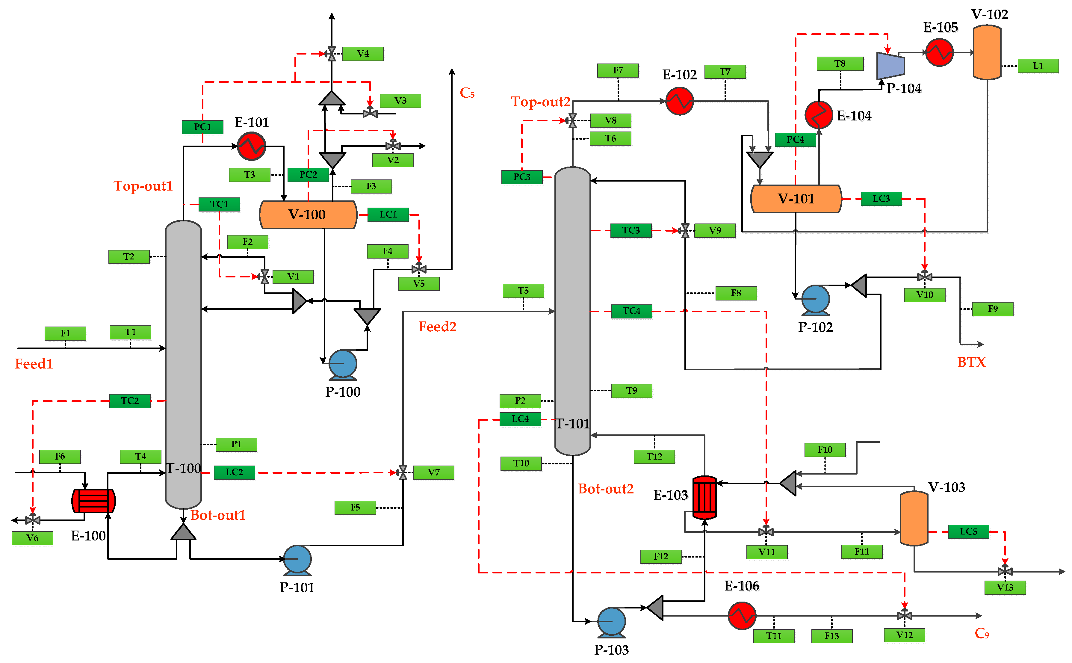
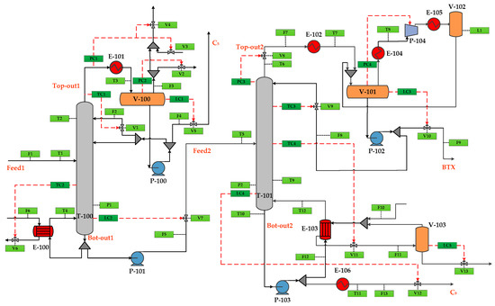
3.2. Establishment of SDG Model
3.3. Fault Identification
3.3.1. Selection of Key Nodes in SDG Model
3.3.2. Application to Hydrogenation Prefractionation System
- P1(−) ←LC2(+) ←R
- P1(−) ←T4(−) ←F6(−) ←R
- P1(−) ←T4(−) ←TC2(−) ←V6(+) ←R
4. Conclusions
Author Contributions
Funding
Data Availability Statement
Conflicts of Interest
References
- Sun, W.; Paiva, A.R.C.; Xu, P.; Sundaram, A.; Braatz, R.D. Fault detection and identification using Bayesian recurrent neural networks. Comput. Chem. Eng. 2020, 141, 106991. [Google Scholar] [CrossRef]
- Daher, A.; Hoblos, G.; Khalil, M.; Chetouani, Y. Parzen window distribution as new membership function for ANFIS algorithm-Application to a distillation column faults prediction. IFAC Pap. 2018, 51, 241–248. [Google Scholar] [CrossRef]
- Kim, J.; Shah, A.U.A.; Kang, H.G. Dynamic risk assessment with bayesian network and clustering analysis. Reliab. Eng. Syst. Saf. 2020, 201, 106959. [Google Scholar] [CrossRef]
- Luyben, W.L. Aspen dynamics simulation of a middle-vessel batch distillation process. J. Process. Contr. 2015, 33, 49–59. [Google Scholar] [CrossRef]
- Negrellos-Ortiz, I.; Flores-Tlacuahuac, A.; Gutiérrez-Limón, M.A. Dynamic optimization of a cryogenic air separation unit using a derivative-free optimization approach. Comput. Chem. Eng. 2018, 109, 1–8. [Google Scholar] [CrossRef]
- Cui, Z.; Tian, W.; Fan, C.; Guo, Q. Novel design and dynamic control of coal pyrolysis wastewater treatment process. Sep. Purif. Technol. 2020, 241, 116725. [Google Scholar] [CrossRef]
- Luyben, W.L. Rigorous dynamic models for distillation safety analysis. Comput. Chem. Eng. 2012, 40, 110–116. [Google Scholar] [CrossRef]
- Cui, Z.; Tian, W.; Wang, X.; Fan, C.; Guo, Q.; Xu, H. Safety integrity level analysis of fluid catalytic cracking fractionating system based on dynamic simulation. J. Taiwan Inst. Chem. E 2019, 104, 16–26. [Google Scholar] [CrossRef]
- Zhu, J.; Hao, L.; Bai, W.; Zhang, B.; Pan, B.; Wei, H. Design of plantwide control and safety analysis for diethyl oxalate production via regeneration-coupling circulation by dynamic simulation. Comput. Chem. Eng. 2019, 121, 111–129. [Google Scholar] [CrossRef]
- Carlos, M.; Fatine, B.; Nelly, O.; Nadine, G. Deviation propagation analysis along a cumene process by using dynamic simulations. Comput. Chem. Eng. 2018, 117, 331–350. [Google Scholar] [CrossRef]
- Taqvi, S.A.; Tufa, L.D.; Zabiri, H.; Maulud, A.S.; Uddin, F. Fault detection in distillation column using NARX neural network. Neural Comput. Appl. 2020, 32, 3503–3519. [Google Scholar] [CrossRef]
- Taqvi, S.A.; Tufa, L.D.; Zabiri, H.; Maulud, A.S.; Uddin, F. Multiple fault diagnosis in distillation column using multikernel support vector machine. Ind. Eng. Chem. Res. 2018, 57, 14689–14706. [Google Scholar] [CrossRef]
- Tian, W.; Du, T.; Mu, S. HAZOP analysis-based dynamic simulation and its application in chemical processes. Asia Pac. J. Chem. Eng. 2015, 10, 923–935. [Google Scholar] [CrossRef]
- Rashidi, B.; Singh, D.S.; Zhao, Q. Data-driven root-cause fault diagnosis for multivariate non-linear processes. Control Eng. Pr. 2018, 70, 134–147. [Google Scholar] [CrossRef]
- Djeziri, M.A.; Benmoussa, S.; Mouchaweh, M.S.; Lughofer, E. Fault diagnosis and prognosis based on physical knowledge and reliability data: Application to MOS field-effect transistor. Microelectron. Reliab. 2020, 110, 113682. [Google Scholar] [CrossRef]
- Zhao, H.; Liu, J.; Dong, W.; Sun, X.; Ji, Y. An improved case-based reasoning method and its application on fault diagnosis of Tennessee Eastman process. Neurocomputing 2017, 249, 266–276. [Google Scholar] [CrossRef]
- Tang, K.H.D.; Md Dawal, S.Z.; Olugu, E.U. Integrating fuzzy expert system and scoring system for safety performance evaluation of offshore oil and gas platforms in Malaysia. J. Loss Prev. Proc. 2018, 56, 32–45. [Google Scholar] [CrossRef]
- He, B.; Chen, T.; Yang, X. Root cause analysis in multivariate statistical process monitoring: Integrating reconstruction-based multivariate contribution analysis with fuzzy-signed directed graphs. Comput. Chem. Eng. 2014, 64, 167–177. [Google Scholar] [CrossRef]
- Peng, D.; Gu, X.; Xu, Y.; Zhu, Q. Integrating probabilistic signed digraph and reliability analysis for alarm signal optimization in chemical plant. J. Loss Prev. Proc. 2015, 33, 279–288. [Google Scholar] [CrossRef]
- Reinartz, C.; Kirchhübel, D.; Ravn, O.; Lind, M. Generation of signed directed graphs using functional models. IFAC Pap. 2019, 52, 37–42. [Google Scholar] [CrossRef]
- Smaili, R.; El Harabi, R.; Abdelkrim, M.N. Design of fault monitoring framework for multi-energy systems using signed directed graph. IFAC Pap. 2017, 50, 15734–15739. [Google Scholar] [CrossRef]
- Gao, D.; Wu, C.; Zhang, B.; Ma, X. Signed directed graph and qualitative trend analysis based fault diagnosis in chemical industry. Chin. J. Chem. Eng. 2010, 18, 265–276. [Google Scholar] [CrossRef]
- Yang, Y.; Yu, L.; Wang, X.; Zhou, Z.; Chen, Y.; Kou, T. A novel method to evaluate node importance in complex networks. Phys. A Stat. Mech. Appl. 2019, 526, 121118. [Google Scholar] [CrossRef]
- Iri, M.; Aoki, K.; O’Shima, E.; Matsuyama, H. An algorithm for diagnosis of system failures in the chemical process. Comput. Chem. Eng. 1979, 3, 489–493. [Google Scholar] [CrossRef]
- Luyben, W.L. Distillation Design and Control Using Aspen Simulation, 2nd ed.; Wiley: Hoboken, NJ, USA, 2013; pp. 100–111. [Google Scholar]
- Li, A.; Xia, T.; Zhang, B.; Zhang, Z.; Wu, Z. SDG modeling approach for chemical engineering process. J. Syst. Simul. 2003, 15, 1364–1368. [Google Scholar]













| Stream | Pressure (MPa) | Temperature (°C) | Mass Flows (kg/h) | ||||||
|---|---|---|---|---|---|---|---|---|---|
| Simulation Value | Real Value | Relative Error % | Simulation Value | Real Value | Relative Error % | Simulation Value | Real Value | Relative Error % | |
| Feed | 0.2340 | 0.2340 | 0 | 40.08 | 40.1 | −0.05 | 12,220.0 | 12,220.0 | 0.00 |
| Feed2 | 0.0372 | 0.0372 | 0 | 115.33 | 115.33 | 0.00 | 9388.7 | 9359.6 | 0.31 |
| C5 | 0.2093 | 0.2093 | 0 | 50.51 | 51.28 | 0.44 | 2831.3 | 2860.4 | −1.01 |
| BTX | 0.0353 | 0.0353 | 0 | 46.95 | 47.00 | −0.11 | 7272.9 | 7312.1 | −0.54 |
| C9 | 0.0644 | 0.0644 | 0 | 50.01 | 50.10 | −0.18 | 2115.8 | 2076.6 | 1.89 |
| Variables | Symbol Description | Variables | Symbol Description |
|---|---|---|---|
| F1 | Feed1 flow | TC3 | The 14th tray temperature in T-101 |
| F2 | T-100 top reflux flow | TC4 | The 34th tray temperature in T-101 |
| F3 | V-100 vapor outlet flow | L1 | V-102 level |
| F4 | C5 outlet flow | LC1 | V-100 level |
| F5 | Feed2 flow | LC2 | T-100 level |
| F6 | E-100 steam feed flow | LC3 | V-101 level |
| F7 | T-101 top outlet flow | LC4 | T-101 level |
| F8 | T-101 top reflux flow | LC5 | V-103 level |
| F9 | BTX output flow | P1 | T-100 bottom pressure |
| F10 | E-103 steam feed flow | P2 | T-101 bottom pressure |
| F11 | E-102 hot stream outlet flow | PC1 | T-100 top pressure |
| F12 | T-101 bottom reflux flow | PC2 | V-100 pressure |
| F13 | C9 outlet flow | PC3 | T-101 top pressure |
| T1 | Feed1 temperature | PC4 | V-101 pressure |
| T2 | The eighth tray temperature of T-100 | V1 | T-100 top reflux flow valve opening |
| T3 | E-101 outlet temperature | V2 | V-100 outlet gas flow valve opening |
| T4 | T-100 bottom reflux temperature | V3 | Nitrogen flow valve opening |
| T5 | Feed2 temperature | V4 | fixed gas flow valve opening |
| T6 | T-101 top outlet temperature | V5 | C5 output flow valve opening |
| T7 | E-102 outlet temperature | V6 | E-100 condensate flow valve opening |
| T8 | P-104 inlet temperature | V7 | Feed2 flow valve opening |
| T9 | The 60th tray temperature in T-101 | V8 | T-101 top output flow valve opening |
| T10 | T-101 bottom outlet temperature | V9 | T-101 top reflux flow valve opening |
| T11 | C9 outlet temperature | V10 | BTX output flow valve opening |
| T12 | T-101 bottom reflux temperature | V11 | E-103 hot stream flow valve opening |
| TC1 | T-100 top outlet temperature | V12 | C9 output flow valve opening |
| TC2 | The 31th tray temperature in T-100 | V13 | V-103 condensate flow valve opening |
| Rank | Node | Qi | Rank | Node | Qi | Rank | Node | Qi |
|---|---|---|---|---|---|---|---|---|
| 1 | TC4 | 5.62 × 10−16 | 19 | T7 | 0.757596 | 37 | V12 | 0.925076 |
| 2 | T5 | 0.11938 | 20 | V7 | 0.765949 | 38 | T11 | 0.929671 |
| 3 | F5 | 0.181683 | 21 | F11 | 0.768166 | 39 | F6 | 0.944618 |
| 4 | F8 | 0.242207 | 22 | T10 | 0.77906 | 40 | T8 | 0.951836 |
| 5 | PC2 | 0.242213 | 23 | T4 | 0.790817 | 41 | P1 | 0.965024 |
| 6 | LC3 | 0.405469 | 24 | LC2 | 0.803766 | 42 | T3 | 0.965285 |
| 7 | LC4 | 0.415517 | 25 | LC1 | 0.804402 | 43 | V6 | 0.968172 |
| 8 | TC2 | 0.437325 | 26 | PC1 | 0.813759 | 44 | F13 | 0.980322 |
| 9 | TC3 | 0.503178 | 27 | PC4 | 0.821318 | 45 | V1 | 0.981665 |
| 10 | F7 | 0.514134 | 28 | F10 | 0.822773 | 46 | F9 | 0.989015 |
| 11 | T9 | 0.579063 | 29 | V10 | 0.851761 | 47 | F4 | 0.993863 |
| 12 | T6 | 0.609504 | 30 | P2 | 0.872967 | 48 | V5 | 0.993863 |
| 13 | V11 | 0.624336 | 31 | V8 | 0.878502 | 49 | V3 | 0.994151 |
| 14 | F12 | 0.633763 | 32 | T12 | 0.881528 | 50 | V4 | 0.994151 |
| 15 | F2 | 0.639496 | 33 | V9 | 0.884014 | 51 | F1 | 0.999061 |
| 16 | TC1 | 0.678051 | 34 | LC5 | 0.894367 | 52 | T1 | 0.999061 |
| 17 | PC3 | 0.681567 | 35 | L1 | 0.904892 | 53 | V13 | 1 |
| 18 | T2 | 0.686053 | 36 | V2 | 0.907141 | 54 | F3 | 1.003796 |
| T4 | TC2 | F6 | P1 | LC2 | V6 |
|---|---|---|---|---|---|
| − | − | − | − | + | + |
Publisher’s Note: MDPI stays neutral with regard to jurisdictional claims in published maps and institutional affiliations. |
© 2021 by the authors. Licensee MDPI, Basel, Switzerland. This article is an open access article distributed under the terms and conditions of the Creative Commons Attribution (CC BY) license (http://creativecommons.org/licenses/by/4.0/).
Share and Cite
Tian, W.; Zhang, S.; Cui, Z.; Liu, Z.; Wang, S.; Zhao, Y.; Zou, H. A Fault Identification Method in Distillation Process Based on Dynamic Mechanism Analysis and Signed Directed Graph. Processes 2021, 9, 229. https://doi.org/10.3390/pr9020229
Tian W, Zhang S, Cui Z, Liu Z, Wang S, Zhao Y, Zou H. A Fault Identification Method in Distillation Process Based on Dynamic Mechanism Analysis and Signed Directed Graph. Processes. 2021; 9(2):229. https://doi.org/10.3390/pr9020229
Chicago/Turabian StyleTian, Wende, Shifa Zhang, Zhe Cui, Zijian Liu, Shaochen Wang, Ya Zhao, and Hao Zou. 2021. "A Fault Identification Method in Distillation Process Based on Dynamic Mechanism Analysis and Signed Directed Graph" Processes 9, no. 2: 229. https://doi.org/10.3390/pr9020229
APA StyleTian, W., Zhang, S., Cui, Z., Liu, Z., Wang, S., Zhao, Y., & Zou, H. (2021). A Fault Identification Method in Distillation Process Based on Dynamic Mechanism Analysis and Signed Directed Graph. Processes, 9(2), 229. https://doi.org/10.3390/pr9020229

