An Efficient Method of Calculating the Force and Torque in the Upsetting of Cylinders with Rotating Dies
Abstract
1. Introduction
2. Statement of the Problem
3. Upper Bound Solution
3.1. Kinematically Admissible Velocity Field
3.2. Upper Bound Theorem
3.3. Choice of the Functions and
4. Numerical Example
5. Conclusions
- The upper bound theorem does not immediately apply because the direction of the friction stress in the exact solution is unknown. For this reason, in (30) has been replaced with resulting in (44).
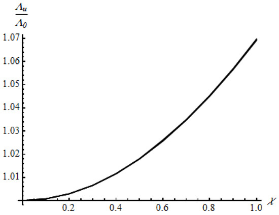
- An advantage of the solution is that the single curve, shown in Figure 3, accurately represents the variation of with m in the range .
- The solution is not appropriate if (approximately). It predicts a vanishing rigid region in this range of the friction factor. In this case, a kinematically admissible velocity field that permits a rigid region, while not penetrating the through-thickness of the cylinder, is required. To the best of authors’ knowledge, no such field has been proposed, even for the upsetting between non-rotating dies. This will be the subject of further investigation.
Author Contributions
Funding
Institutional Review Board Statement
Informed Consent Statement
Data Availability Statement
Conflicts of Interest
References
- Bugini, A.; Maccarini, G.; Giardini, C. The evaluation of flow stress and friction in upsetting of rings and cylinders. Ann. CIRP 1993, 42, 335–338. [Google Scholar] [CrossRef]
- Reiss, W.; Pohlandt, K. The Rastegaev upset test—A method to compress large material volumes homogeneously. Exp. Tech. 1986, 10, 20–24. [Google Scholar] [CrossRef]
- Kulkarni, K.M.; Kalpakjian, S. A study of barreling as an example of free deformation in plastic working. ASME J. Eng. Ind. 1969, 91, 743–754. [Google Scholar] [CrossRef]
- Banerjee, J.K. Barreling of solid cylinders under axial compression. ASME J. Eng. Mater. Technol. 1985, 107, 138–144. [Google Scholar] [CrossRef]
- Narayanasamy, R.; Murthy, R.S.N.; Viswanatham, K.; Chary, G.R. Prediction of the barreling of solid cylinders under uniaxial compressive load. J. Mech. Work. Tech. 1988, 16, 21–30. [Google Scholar] [CrossRef]
- Yang, D.Y.; Choi, Y.; Kim, J.H. Analysis of upset forging of cylindrical billets considering the dissimilar frictional conditions at two flat die surfaces. Int. J. Mach. Tools Manuf. 1991, 31, 397–404. [Google Scholar] [CrossRef]
- Chen, F.; Chen, C. On the nonuniform deformation of the cylinder compression test. ASME J. Eng. Mater. Technol. 2000, 122, 192–197. [Google Scholar] [CrossRef]
- Malayappan, S.; Esakkimuthu, G. Barrelling of aluminium solid cylinders during cold upsetting with differential frictional conditions at the faces. Int. J. Adv. Manuf. Technol. 2006, 29, 41. [Google Scholar] [CrossRef]
- Huang, M.N.; Tzou, G.Y. Study on compression forming of a rotating disk considering hybrid friction. J. Mater. Process. Technol. 2002, 125–126, 421–426. [Google Scholar] [CrossRef]
- Xua, K.; Wang, Z.; Lu, Y. FEM analysis of cylinder twist-compression deformation regularity. J. Mater. Process. Technol. 1997, 69, 148–151. [Google Scholar] [CrossRef]
- Hill, R. The Mathematical Theory of Plasticity; Clarendon Press: Oxford, UK, 1950. [Google Scholar]
- Alexandrov, S.; Lyamina, E.; Jeng, Y.R. A general kinematically admissible velocity field for axisymmetric forging and its application to hollow disk forging. Int. J. Adv. Manuf. Technol. 2017, 88, 3113–3122. [Google Scholar] [CrossRef]
- Cai, S.-P.; Wang, Z.-J. An analysis for three-dimensional upset forging of elliptical disks and rings based on the upper-bound method. Int. J. Mech. Sci. 2020, 183, 105835. [Google Scholar] [CrossRef]
- Bina, E.P.; Haghighat, H. Limit analysis of plane strain compression of cylindrical billets between flat dies. Int. J. Adv. Manuf. Technol. 2021, 116, 3561–3570. [Google Scholar] [CrossRef]
- Agarwal, M.; Singh, S. Upper bound analysis of closed-die forging of eccentrically-located SiCp AMC preforms. J. Appl. Sci. Eng. 2021, 25, 275–285. [Google Scholar] [CrossRef]
- Avitzur, B. Limit analysis of disc and strip forging. Int. J. Mach. Tool Des. Res. 1969, 9, 165–195. [Google Scholar] [CrossRef]
- Lyamina, E.; Tzou, G.-Y.; Hsia, S.Y. An upper bound solution for upsetting of anisotropic hollow cylinders. Mater. Sci. Forum. 2009, 623, 71–78. Available online: https://www.scientific.net/MSF.623.71 (accessed on 15 September 2021). [CrossRef]
- Avitzur, B.; Pan, J.Z. Cylinder under combined axial and torsion load. Int. J. Mach. Tool Des. Res. 1985, 25, 269–284. [Google Scholar] [CrossRef]
- Park, J.H.; Kim, Y.H.; Jin, Y.E. Experimental investigation of the forming parameters of the rotational upset forging process. J. Mater. Proces. Technol. 2001, 111, 103–106. [Google Scholar] [CrossRef]
- Alexandrov, S.; Tzou, G.-Y.; Hsia, S.-Y. A new upper bound solution for a hollow cylinder subject to compression and twist. Proc. IMechE Part C J. Mech. Eng. Sci. 2004, 218, 369–375. [Google Scholar] [CrossRef]
- Chen, C.J.; Tzou, G.-Y.; Huang, M.-N. Study on the twist compression forming of cylinder based on the upper bound and slab methods. J. Mater. Process. Technol. 2006, 174, 266–271. [Google Scholar] [CrossRef]
- Tzou, G.-Y. Upper bound method and slab method with experiment on rotating upsetting of double-layer clad cylinder. Adv. Sci. Lett. 2012, 9, 785–789. [Google Scholar] [CrossRef]
- Alexandrov, S.; Lisovenko, D.; Vilotic, M. An upper bound solution for continued compression of a cylinder. Tehnički Vjesnik 2020, 27, 627–632. [Google Scholar] [CrossRef]
- Alexandrov, S.; Richmond, O. Singular plastic flow fields near surfaces of maximum friction stress. Int. J. Non-Linear Mech. 2001, 36, 1–11. [Google Scholar] [CrossRef]
- Alexandrov, S.; Mishuris, G.; Mishuris, W.; Sliwa, R.E. On the dead zone formation and limit analysis in axially symmetric extrusion. Int. J. Mech. Sci. 2001, 43, 367–379. [Google Scholar] [CrossRef]
- Marshall, E.A. The compression of a slab of ideal soil between rough plates. Acta Mech. 1967, 3, 82–92. [Google Scholar] [CrossRef]
- Collins, I.F.; Meguid, S.A. On the influence of hardening and anisotropy on the plane-strain compression of thin metal strip. ASME J. Appl. Mech. 1977, 44, 271–278. [Google Scholar] [CrossRef]
- Adams, M.J.; Briscoe, B.J.; Corfield, G.M.; Lawrence, C.J.; Papathanasiou, T.D. An analysis of the plane-strain compression of viscoplastic materials. ASME J. Appl. Mech. 1997, 64, 420–424. [Google Scholar] [CrossRef]
- Hebesberger, T.; Stuwe, H.P.; Vorhauer, A.; Wetscher, F.; Pippan, R. Structure of Cu deformed by high pressure torsion. Acta Mater. 2005, 53, 393–402. [Google Scholar] [CrossRef]
- Sakai, G.; Horita, Z.; Langdon, T.G. Grain refinement and superplasticity in an aluminum alloy processed by high-pressure torsion. Mater. Sci. Eng. 2005, A393, 344–351. [Google Scholar] [CrossRef]
- Yang, B.; Vehoff, H.; Hohenwarter, A.; Hafok, M.; Pippan, R. Strain effects on the coarsening and softening of electrodeposited nanocrystalline Ni subject to high pressure torsion. Scripta Mater. 2008, 58, 790–793. [Google Scholar] [CrossRef]
- Zhang, J.; Gao, N.; Starink, M.J. Al-Mg-Cu based alloys and pure Al processed by high pressure torsion: The influence of alloying additions on strengthening. Mater. Sci. Eng. 2010, A527, 3472–3479. [Google Scholar] [CrossRef][Green Version]



| m | 1 | 0.9 | 0.8 | 0.7 |
| Λ0 | 1.171 | 1.168 | 1.164 | 1.156 |
Publisher’s Note: MDPI stays neutral with regard to jurisdictional claims in published maps and institutional affiliations. |
© 2021 by the authors. Licensee MDPI, Basel, Switzerland. This article is an open access article distributed under the terms and conditions of the Creative Commons Attribution (CC BY) license (https://creativecommons.org/licenses/by/4.0/).
Share and Cite
Alexandrov, S.; Lyamina, E.; Hwang, Y.-M. An Efficient Method of Calculating the Force and Torque in the Upsetting of Cylinders with Rotating Dies. Processes 2021, 9, 1845. https://doi.org/10.3390/pr9101845
Alexandrov S, Lyamina E, Hwang Y-M. An Efficient Method of Calculating the Force and Torque in the Upsetting of Cylinders with Rotating Dies. Processes. 2021; 9(10):1845. https://doi.org/10.3390/pr9101845
Chicago/Turabian StyleAlexandrov, Sergei, Elena Lyamina, and Yeong-Maw Hwang. 2021. "An Efficient Method of Calculating the Force and Torque in the Upsetting of Cylinders with Rotating Dies" Processes 9, no. 10: 1845. https://doi.org/10.3390/pr9101845
APA StyleAlexandrov, S., Lyamina, E., & Hwang, Y.-M. (2021). An Efficient Method of Calculating the Force and Torque in the Upsetting of Cylinders with Rotating Dies. Processes, 9(10), 1845. https://doi.org/10.3390/pr9101845

