Next Article in Journal
Functionality of Special Beer Processes and Potential Health Benefits
Next Article in Special Issue
An In-Depth Process Model for Fuel Production via Hydrothermal Liquefaction and Catalytic Hydrotreating
Previous Article in Journal
Numerical and Experimental Study on Waviness Mechanical Seal of Reactor Coolant Pump
Previous Article in Special Issue
Comparative Technical Process and Product Assessment of Catalytic and Thermal Pyrolysis of Lignocellulosic Biomass
 
 
Font Type:
Arial Georgia Verdana
Font Size:
Aa Aa Aa
Line Spacing:
Column Width:
Background:
Article

Economic and Environmental Assessment of Catalytic and Thermal Pyrolysis Routes for Fuel Production from Lignocellulosic Biomass

1
Simreka, Padualaan 8, 3584 CH Utrecht, The Netherlands
2
Faculty of Science and Technology, University of Twente, P.O. Box 217, 7500 AE Enschede, The Netherlands
3
University of Geneva, Institute for Environmental Sciences and Department F.-A. Forel, Boulevard Carl-Vogt 66, 1205 Geneva, Switzerland
*
Author to whom correspondence should be addressed.
Processes 2020, 8(12), 1612; https://doi.org/10.3390/pr8121612
Submission received: 1 November 2020 / Revised: 30 November 2020 / Accepted: 2 December 2020 / Published: 7 December 2020
(This article belongs to the Special Issue Catalytic Liquefaction Processes of Biomass for Fuels and Chemicals)

Abstract

Meeting the transport needs of a growing world population makes it imperative to develop renewable and sustainable routes to production of liquid fuels. With a market-driven economic structure and pressing environmental issues, it is essential that these new routes provide environmental benefits while being economically viable. Conversion of second-generation lignocellulosic biomass resources to fuels via pyrolysis represents an important technological route. In this article, we report comparative assessment of the economic and lifecycle environmental aspects for catalytic and thermal pyrolysis. The goal of this assessment is two-fold: one is to understand the potential of this conversion route via the catalytic and thermal processes and second is to provide feedback for further development of catalysts for various stages of this conversion. The complete assessment is interdisciplinary in nature and connects the laboratory experiments with contextual sustainability assessment. Three catalytic and one thermal pyrolysis processes are analyzed using this assessment approach. Subject to the model choices and data inputs, the results, which consider quality of the oil product, show that biofuels produced using catalytic and thermal routes are rather expensive compared to gasoline. But at the same time, they provide significant greenhouse gas emission savings and can lead to lower CO2 abatement costs compared to the first-generation ethanol that is used currently. With one of the product scenarios of hydrotreated (HT) oil, the abatements costs are estimated to be 51% of those associated with first-generation ethanol. Additional product scenarios with developments in catalysts show potential to further reduce abatement costs significantly to below 100 EUR per metric tonne of CO2 equivalents. Using scenario analysis, the results help us to understand specific areas for development of novel catalysts. At the same time, the results demonstrate the trade-offs associated with the variety and complexity of technical factors associated with the pyrolysis routes. The study highlights the challenges and the promises of catalytic and thermal pyrolysis for production of high-quality biofuels produced via a sustainable production route.

1. Introduction

Access to efficient mobility is an important need for billions of people all over the world, and freight of goods has been increasing very substantially parallel to the process of globalization. Both person mobility and freight are cornerstones of economic activity and thereby improve quality of life. Liquid transportation fuels play a significant role in enabling the mobility of people and goods in our society. In just the last century, fossil-based resources have grown to command a lion’s share of the liquid transportation fuels in use today. Decades of research and development next to incremental innovation alongside heavy investments have ensured the availability of fossil resources while providing efficient technologies that convert these resources into affordable transport fuels. However, the finite nature of fossil resources puts a question mark on their future availability and ability to provide affordable fuels. In addition to this uncertainty, the use of fossil-resource-based transport fuels is also responsible for negative environmental impacts such as climate change due to greenhouse gas emissions, species destruction due to global warming, ocean acidification, and oil spills. Human-induced climate change threatens to unleash a wide range of other adverse effects including sea level rise, extreme weather events, and volatile crop yields that will have a direct impact on our quality of life [1]. The development of technologies that enable the utilization of renewable biomass resources to produce affordable and environmentally beneficial transportation fuels can contribute to minimize these adverse effects. Current first-generation renewable fuels, e.g., ethanol and biodiesel, face significant limitations, such as competition with food supplies [2]. Use of widely available lignocellulosic resources [3,4] can help overcome such limitations.
Pyrolysis represents an important technological route for conversion of lignocellulosic resources into second-generation liquid transportation fuels that can be blended with gasoline [5,6,7,8]. The process of pyrolysis involves conversion of solid biomass to liquids either using only heat (thermal pyrolysis) or in combination with catalysts (catalytic pyrolysis). A variety of literature studies have looked into the economic viability and environmental impacts [5,6,9,10,11,12] of producing biofuels via thermal pyrolysis. These studies provide an essential insight into the viability and challenges for practical utilization of thermal pyrolysis. Significant technology developments have been reported in literature for use of catalysts in the biomass pyrolysis process [13,14,15,16,17]. A combined economic and environmental analysis that provides a holistic perspective on these technology developments is needed. Furthermore, existing reported studies are one-off assessments that analyze the potential of the route based on existing technological developments and typically do not provide feedback on development of catalysts for use in different sections of the process for conversion of lignocellulosic resources to usable transportation fuels via pyrolysis.
Against this backdrop, the two main goals of this study are to understand the potential of the catalytic pyrolysis route and to provide specific feedback on essential requirements (or boundary conditions) for catalytic and process developments. In addition to these goals, a key aim is to identify data gaps and uncertainties associated with this route. Working towards these goals, we have developed assessments for catalytic and thermal pyrolysis processes for conversion of waste pinewood chips to biofuel. The complete study relies on laboratory experiments, process simulation models, technical, economic, and lifecycle environmental assessments.
This article follows up on previous technical catalyst and process development work. Patel et. al. [7] reports analysis based on laboratory experiments and process simulation models, and provides feedback from a technical (including product quality) and energy perspective. This article follows up on the previous work and provides holistic economic analyses and lifecycle environmental impact assessment. The outcome of economic analysis is a minimum viable price (MVP) for the biofuel, while the outcomes of environmental analysis are the cumulative energy demand (CED) and greenhouse gas emissions (GHG) associated with the biofuel. Apart from comparison of the different pyrolysis routes, these outcomes also have been used to compare similar values for gasoline. The MVP and GHG have been combined to estimate the CO2 abatement cost with reference to gasoline. Four different product scenarios for each of the catalytic and thermal process cases have been taken for analysis in this study. These scenarios highlight different potential process configurations that can utilize novel catalysts and thereby also help to provide feedback on future developments for these routes.

2. Methods and Assumptions

This section describes the methods used for the economic and environmental assessment. The analyzed processes are at a very early stage of development and hence the assessment includes a variety of assumptions, which are also described in this section.

2.1. Experimental Setup and Process Simulation Model

The process converts waste pinewood chips into biofuel via pyrolysis with production of hydrogen, electricity, steam, and ash as co-products. The complete process includes six steps, which are pretreatment, pyrolysis, oil separation, hydrogen production, hydro-treating, and combined heat and power generation (CHP). The process block diagram is shown in Figure 1. In three of the analyzed cases, catalytic pyrolysis is used for biomass conversion, while in one case thermal pyrolysis is addressed. The experimental setup and the process simulation model have been described in previous work by Patel et. al. [7]. The Figure S1 in Supplementary Materials shows the process simulation model that was developed for the four pyrolysis cases using ASPEN Plus process engineering software (Version 7, Aspentech, Bedford, MA, USA). The catalysts used for the three catalytic pyrolysis cases are Cs/ASA (ASA—amorphous silica alumina), Na/γ-alumina, and HY-zeolite [13,14,15]. The mass and energy balances reported in the Patel et. al. [7] underpin the economic and lifecycle environmental analysis in this article. To fulfill the goals of this study, certain technical modeling choices were made as explained in the first article [7]. These choices ensure that the complete model and analysis outcomes are responsive to the change in data from different catalysts or thermal pyrolysis.

2.2. Economic Analysis

The plant has been modeled to process 480 metric tonnes per day (20,000 kg/h) of pinewood chips. The various process units have been sized accordingly. The plant operates on a continuous basis for 8400 h/year. For any biomass processing facility, the transportation of feedstock is a crucial factor in the determining the size and location of the plant. The plant size used in this study is based on literature reports [9,18] and is assumed to be located in the area of Rotterdam port in the Netherlands. This location is suitable for receiving wood chips from different sources all over the world [19]. A variety of economic and environmental data used as an input in this assessment correspond to this geographical location. The reference year for economic analysis is 2018 and hence all the prices used in this study refer to either average 2018 or June 2018 price levels in the euro (EUR) currency. Indices such as the chemical engineering’s plant cost index (CEPCI) [20] and producer price index (PPI) [21] are used to update prices from different periods of time to the reference year. On-site raw material and product storage for two weeks is assumed to mitigate effects of supply and market chain disruptions. In this analysis the cost estimates are for an nth plant, thus the risk of unforeseen expenses for a pioneer plant have not been considered [22].
The data for individual process equipment prices include free on board (FOB) price, sizing exponents, and installation factors [23]. The FOB equipment prices do not include shipping cost (which can vary significantly) from the port closest to the equipment manufacturer to the process location. The variation that can result from such factors is a part of contingency costs that are listed later in this section. These are based on the SCENT (Standardized Cost Estimation for New Technology) tool [24], past literature studies [6,10,25], and the ASPEN economic analyzer [26]. Please refer to the Table S1 in Supplementary Materials for a list of process equipment and associated sizing and cost information. The installed equipment costs are based on the FOB price and the installation factors for process equipment. The total capital investment (TCI) for the plant is estimated based on investment factors methodology [23,24,25,27]. This methodology gives estimates with a typical accuracy of ±30% [5]. The TCI includes total direct (installed equipment cost, warehouse, site development) and indirect (engineering, supervision, construction, legal, and contractor fees) costs. In addition to the total direct and indirect costs (TDIC), a contingency cost (20% of TDIC) is also included to account for unforeseen growth in expenditure. The TDIC and contingency together constitute the fixed capital investment (FCI) for the plant. Working capital (15% of FCI) is also included in the TCI.
The operating costs for the plant are divided into two categories: variable and fixed. Variable operating costs include costs for raw materials, utilities, waste-water treatment and credits from the sale of co-products. A feedstock price of 80 EUR per metric tonne (4.6 EUR/GJ on a moisture-free and higher heating value basis) [28] is used for pinewood chips with a moisture content of 3% and delivered to the plant gate (this and other key parameters are varied in the sensitivity analysis presented in Section 2.4). The plant produces steam and electricity within battery limits, hence only the net utilities, if required, are purchased in the form of natural gas for combustion in CHP. A list of all the components and prices [29,30,31,32] associated with variable operating costs can be found in Table S2 in Supplementary Materials. Fixed operating costs include costs for labor, overhead, maintenance, and insurance. Labor costs are estimated based on methodology from Peters et al. [27] and use data for employee hours required per day for the number of operating steps involved. The overhead is estimated as a fraction of the labor costs, while the maintenance and insurance are estimated as a fraction of total installed equipment cost.
The catalyst requirements are estimated using experimental data for the pyrolysis section [13,14,15] and literature data for the hydrogen production and the hydro-treating sections [5]. For hydrogen production and hydro-treating, it is assumed that two parallel catalyst beds are required for continuous operation. A list of the catalysts used for different sections, the compositions and amounts required can be found in Supplementary Materials Table S3 Based on literature [33], the catalyst cost is estimated separately for the support and for manufacturing (8.5 EUR/kg) in addition to the cost of metal that is required. A catalyst lifetime of one year is assumed, at the end of which the catalyst needs to be replaced. For replacement [33], the costs for support and manufacturing and the costs equivalent to 5% loss of metals are considered. The cost of the remaining 95% metals is taken into account as a one-time expense at the start of operations and hence is included in the working capital.
Combining the abovementioned costs, a discounted cashflow analysis is performed for a plant life of 20 years, using the methodology of NREL (National Renewable Energy Laboratory) [25]. This methodology includes a construction period of 2.5 years, during which the fixed capital is invested. The startup period is 0.5 years and during this time the average production is 50% of the normal capacity with 75% of variable costs and 100% of the fixed costs. The working capital is spent in year one and is assumed to be recovered at the end of the plant’s life. It is assumed that the plant is 100% equity financed. An income tax rate of 25% and an internal rate of return (IRR) of 10% are assumed. The minimum viable price (MVP) for the biofuel product is estimated, such that the net present value (NPV) of the plant is zero. The MVP of this biofuel is used for comparison among different cases and is also used to compare with the market price of gasoline on an energy content basis.

2.3. Lifecycle Assessment

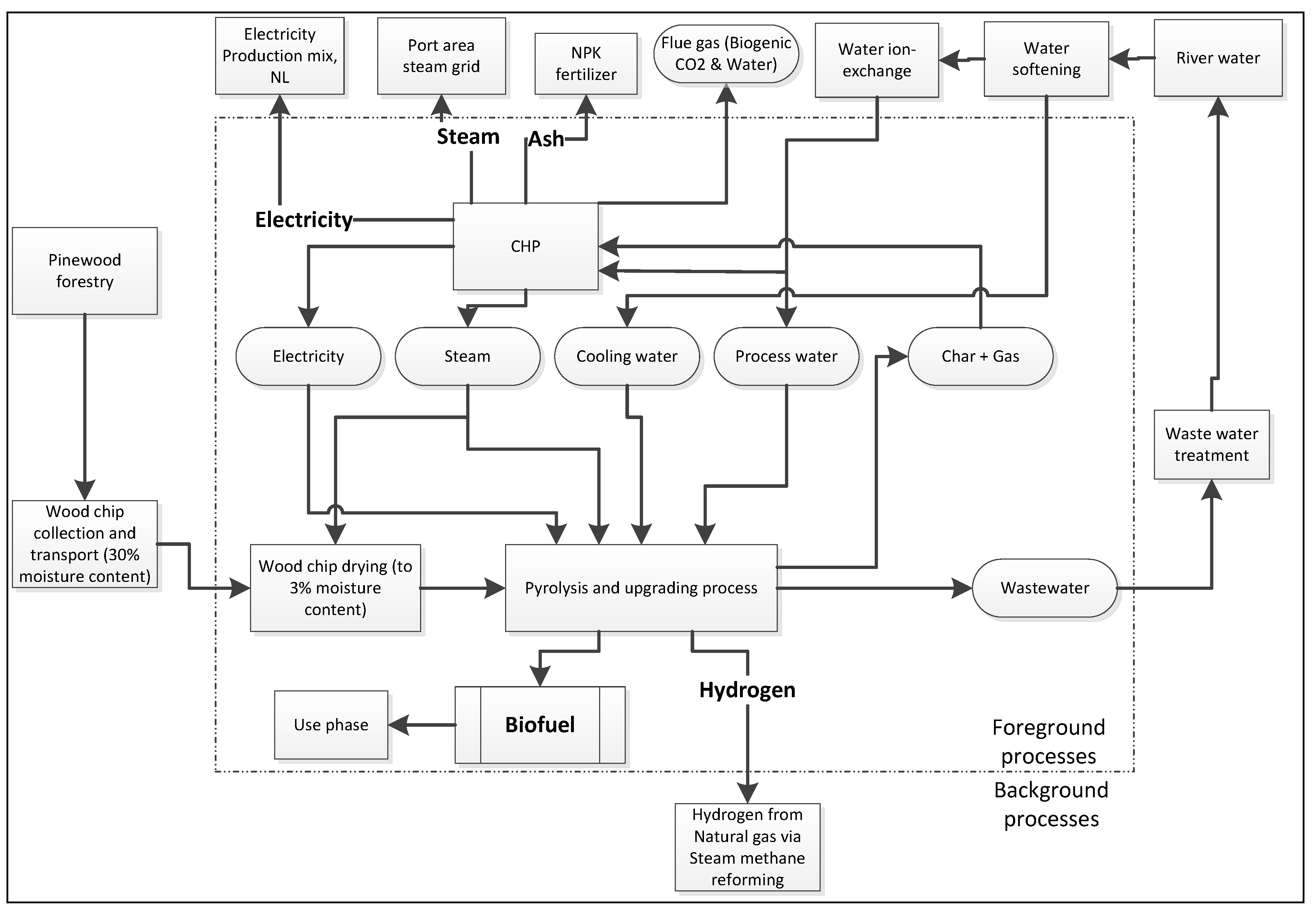
The mass and energy balances from the process simulation model also form the basis of lifecycle assessment (LCA) in combination with environmental impact data. The LCA model has been prepared in Excel using data obtained through SIMAPRO software, ReCiPe and based on Ecoinvent.v2 database (Version 2, Ecoinvent, Zurich, Switzerland) and literature sources [12,29,34,35]. The goal of this assessment is to compare the environmental impact of different pyrolysis routes for biofuel production from pinewood chips. The impacts of these routes are also compared with the impacts of fossil-based gasoline. Since fuel products are being analyzed and compared, the functional unit for this analysis is a fuel equivalent of 1 megajoule (MJ) of heat from combustion, based on higher heating value (HHV). The geographical scope for the analysis is a plant, as stated earlier, based in the Rotterdam port area of the Netherlands. This is used as a reference point for location specific data such as electricity mix, transportation distances, and transportation modes. The analyzed system includes the production chain until the factory end gate, and the use phase for the biofuel and gasoline products. In this context the use phase refers to the combustion of the fuel in a vehicle engine to provide energy for transportation. The gasoline-fueled vehicle chosen for comparison is based directly on the data from Ecoinvent.v2 [34], thereby accounting for impacts of conventional fuel production and fuel combustion in the vehicle, leading to additional GHG emissions resulting from release of fossil carbon stored in the gasoline. Figure 2 shows the background and foreground processes associated with the biofuel production system. The background processes are the ones placed outside of the dotted box in Figure 2 and include production and supply of wood chips, and supply of water for cooling and processing, among others. To ensure consistency with available data, the woodchips are assumed to be sourced from central Europe and transported by road to Strasbourg, while covering a distance of about 500 km on average, and then transported to Rotterdam using river barges along the Rhine river [34,36]. It is assumed that the woodchips with a moisture content of 58% after cutting in the forest are open-air-dried to a moisture content of 30% and then shipped to a drying facility in the vicinity of the proposed pyrolysis plant. The drying unit uses the steam from the pyrolysis plant to reduce the moisture content to 3% and then transfers the woodchips to the pyrolysis plant. Due to limited data availability and potentially minor impact, the catalyst production and transportation of fuel from plant gate to the end user is outside of system boundary. The amount of catalyst required, and its loss is very small compared to mass flows of raw materials and products. Also, it is expected that the geographical location of the plant will ensure a relatively small transportation distance from the factory gate to the end user.
For the modeled cases in this study the pyrolysis plant is self-sufficient in terms of electricity and heat. Apart from the biofuel, the plant has been modeled to produce hydrogen, electricity, steam, and ash as co-products. Following a system expansion approach based on ISO 14040 and 14044 guidelines [37,38], it is assumed that these will replace existing production systems for these products. The reduction in environmental impact due to this replacement is taken as a credit for this process which results in a reduced impact associated with the biofuel product. Hydrogen production is assumed to replace hydrogen from steam reforming of natural gas [29]. Electricity is assumed to replace average electricity production mix for the Netherlands and steam is assumed to replace production of steam from natural gas via CHP. Based on the properties of wood ash reported in literature [39,40] it is assumed that ash will replace the production of traditional NPK fertilizer mix (with equal proportions of urea for nitrogen, potassium chloride for potassium and triple phosphate for phosphorous) to the extent of 20% on a per-unit basis. Hence, 1 unit ash replaces 0.2 units of NPK fertilizer.
Cumulative energy demand (CED) and climate change contribution (equivalent kg CO2 units) based on greenhouse gases (GHG) are the environmental impacts studied in this assessment. CED is the total of renewable and non-renewable energy demand. The inventory and environmental impact data can be found in Tables S6 and S7 in Supplementary Materials. The CED has been shown to represent a range of other environmental impacts and is calculated using the methodology reported in Huijbregts et al. [41]. The contribution to climate change is a relevant indicator considering that one of the major goals of renewable fuels is to reduce greenhouse gas emissions [1,4]. Along these lines, the calculation of GHG emissions in combination with the economic analysis is used to estimate the CO2 abatement costs for the different process options. The abatement costs (EUR/metric tonne of CO2) for a particular biofuel are estimated with reference to gasoline using Equation (1). In Equation (1) the numerator is the difference between the MVP of the biofuel from the pyrolysis process and market price of gasoline, and the denominator is the difference in GHG emissions associated with the two products. If a renewable process technology were to be considered for practical implementation with the sole goal of reducing GHG emissions, then the abatement cost enables us to compare a variety of technological options and select those options that offer the maximum GHG emission reduction at the lowest cost.
A b a t e m e n t   c o s t = M V P b i o f u e l P r i c e g a s o l i n e G H G   e m i s s i o n g a s o l i n e G H G   e m i s s i o n b i o f u e l

2.4. Scenario and Sensitivity Analysis

Three catalytic processes and one thermal pyrolysis process are discussed. For each of these, four different process scenarios have been studied as also discussed in the Patel et. al. [7]. In the following we briefly describe these process scenarios. The DO_oil scenario considers the oil from the separation sequence directly as a product and is applicable to all the four cases (DO stands for direct oil). The SC_oil scenario also considers oil from the separation sequence directly as a product (SC stands for selectively catalyzed). However, in this scenario we consider the possibility of directly feeding hydrogen at the pyrolysis stage, such that novel (referring to catalysts that do not exist yet and will need further research and development) pyrolysis catalysts can directly produce a fuel that is free of problem components and can be blended with conventional fuels just after the separation process. This scenario is not applicable in the case of thermal pyrolysis. The SH_oil scenario considers the oil after selective hydro-treating as the final product (SH stands for selectively hydro-treated). However, instead of complete hydro-treating, this scenario explores the possibility of using novel catalysts that selectively remove only the problem oxygenate components from the oil, thus reducing the need for hydrogen while producing a product that can be blended. The HT_oil scenario considers the oil after complete hydro-treating to an oxygen content of 3.7% as a product (HT stands for hydro-treated). In addition to scenario analysis, sensitivity analysis has been performed to understand the dependence of the model outcome on the values of key input parameters and assumptions. For this purpose, the effect of a 20% change in the underlying data values is studied.

3. Results and Discussion

In this section, we first present the results in detail for one process variation, which leads to biofuel with a potentially blendable quality. Thereafter we present the comparative results for all the process cases and scenarios.
The results are presented in detail for the biofuel produced using the Cs/ASA catalyst and complete hydro-treating to reach 3.7% oxygen content in the final fuel product (HT_Oil_Cs/ASA). Based on a simulated plant capacity to process 480 metric tonnes of pinewood chips per day the plant is expected to produce 15.4 metric tonnes (670 gigajoules) per day of fuel product that can be blended with gasoline/diesel. Hydrogen, electricity, and steam are the other main co-products from the process. Table 1 below shows the expected capital investment associated with the plant. As expected, based on stream flows, the pyrolysis and the combined heat and power (CHP) sections entail the most capital investment. In the case of the pyrolysis section, the pyrolyzer is the most expensive unit. The cost for the CHP section includes the combustor, which is also used as catalyst regenerator unit for catalytic pyrolysis. The cost of the combustor is higher for the catalyst cases to account for the extra capacity needed to process the catalysts.
Table 2 above describes the operating costs and by-product credits associated with this plant. In this case, the by-product credits cover a significant fraction of the operating expenses. This is mainly due to the low non-water-soluble bio-oil yield and also higher char and gas yields. The capital and operating expenses and discounted cash flow analysis lead to a minimum viable price (MVP) of 75.3 EUR/GJ for the fuel product (HT_Oil_Cs/ASA).
Table 3 shows the comparison of this minimum viable price with the prices of gasoline and first-generation ethanol in the European Union. As shown in the table, the HT_Oil_Cs/ASA is expected to be about four times more expensive as compared to gasoline. The MVP, however, is significantly dependent on the yield of non-water-soluble bio-oil. As shown in the first work, the oil yield is only about 20% of the theoretical maximum and thus there is significant room for improvement based on novel catalysts. Moreover, it is also important to take into account the environmental impacts associated with the production of fuels. Table 4 shows the lifecycle environmental impacts associated with production of HT_Oil_Cs/ASA and gasoline in the form of cumulative energy demand (CED) and greenhouse gas emissions (GHG). These results take into account potential credits from co-products due to the replacement of conventional methods of production in the Netherlands. The negative greenhouse gas emissions mean that introduction of this process can potentially lead to a net reduction in greenhouse gas emissions by replacing fossil-based products. The bio-based process has a higher CED due to its high renewable energy use, and requires a correspondingly high land use of about 0.5 m2 annually per mega joule (m2a/MJ) of HT_Oil_Cs/ASA. The land use associated with gasoline (0.00015 m2a/MJ) is negligible in comparison. However, it is important to note that the bio-based process also can lead to a significant net reduction in non-renewable energy use (see Table 4).
In the European Union, ethanol is currently blended with gasoline using subsidies to pay for the difference in prices. The main goals behind this blending are to increase the share of renewable fuels and to reduce greenhouse gas emissions. In the case of of HT_Oil_Cs/ASA the savings in greenhouse gas emissions translate to an abatement cost of about 138 EUR per metric tonne of CO2. This value compares with an abatement cost of about 270 EUR per metric tonne of CO2 in the case of ethanol produced in the EU [42].
Figure 3 and Figure 4 respectively show the sensitivity of MVP and abatement cost to 20% variation in some of the key data inputs. Given the high sensitivity to capital costs, it is important that more detailed vendor estimates are used for the most expensive process units like the pyrolyzer. The internal rate of return or the discount rate can also have a significant effect on the outcome and it can vary depending on the prevalent economic situation at the location and company policies. The income tax rate can also affect the outcome and is dependent on government tax policies that can vary on a case-specific basis. In this case, a 0% income tax rate would reduce the MVP by 11% to 67 EUR/GJ and the abatement cost by 15% to 106 EUR per metric tonne of CO2. In this study we also assume that the plant is 100% equity financed. If, instead, the plant is financed completely by a loan with an 8% interest rate for repayment in 10 years, the MVP and abatement cost would increase respectively by 21% to 91 EUR/GJ and 28% to 159 EUR per metric tonne of CO2.
With woodchips being a low-energy-density feedstock, the source of woodchips and their transportation to the facility can have a major impact on price of feedstock and also the abatement cost. Since steam and hydrogen are major co-products, their prices will also have a significant influence. According to the present simulations, the process uses inexpensive catalysts and hence the catalyst price does not seem to have a major effect. However, the changes in the catalyst performance and lifetime (denominated as catalyst charges required per year) will have a high impact on the outcomes. Along these lines, the use of more expensive metals or catalyst supports coupled with increased catalyst losses can have a high impact on the final outcomes. As can be observed from Figure 4, the abatement cost also has a high sensitivity to the GHG emissions associated with the steam that will be replaced by the steam produced from this process. In this model it is assumed that the steam being replaced is being produced from natural gas via CHP. However, in areas where steam is being produced from sources like oil and coal using inefficient boilers, significant further reductions in GHG emissions and thereby abatement costs can be achieved. Factors like CED of steam, woodchips, and woodchip transportation distance have a major effect on the CED of the biofuel.
Apart from these factors it is also important to understand the effect of bio-oil yield (organic fraction) from the pyrolysis reaction on the overall outcomes. It is important to understand that although the bio-oil yield plays a major role, it does not have a directly proportional effect on the outcome, as every change in bio-oil yield results in a change in variety of other related factors. These other related factors, such as the quality of the oil produced and the composition of by-products, also have a major influence on the outcome. Hence, results from the different cases that have been analyzed in this study indirectly serve to highlight effect of change in yields on the outcomes. An ideal situation for catalytic pyrolysis [7] is a catalyst that would convert the biomass completely into oil and remove the oxygen only as CO2 without any other by-products. In the case of HT_Oil_Cs/ASA, if a catalyst were to function along these lines (conversion of biomass to 65% oil with only organic components and 35% CO2) while producing oil of a similar combination, the final biofuel yield would increase to 21 wt% (of biomass). In this case natural gas would need to be burned in CHP to meet plant energy demands because char, coke and gases which fuel the CHP would not be produced in this situation and hence only the heavy oil fraction is available to be burned in CHP. At the current feedstock cost of 80 EUR per metric tonne of biomass (4.5 EUR/GJ) this situation would result in a biofuel with MVP of 31 EUR/GJ and an abatement cost of 52 EUR per metric tonne of CO2. Also, a significant fraction of the bio-oil produced ends up as heavy oil, which is combusted in the CHP in this model. Depending on future developments in utilization of this heavy fraction to produce liquid biofuels and efficient transport systems, further cost reductions may be possible.
As was described in Patel et. al. [7], a choice was made in the model to have high (98%) yields in the hydro-treating and hydrogen-production sections to ensure that the model is responsive to changes in the pyrolysis process. Hence the reported MVP and abatement costs represent a best-case scenario from hydro-treating and hydrogen-production perspectives. In the case of HT_Oil_Cs/ASA if the hydro-treating yield were 80% then the MVP would be 92.2 EUR/GJ with an abatement cost of 136 EUR/MT of CO2. But the problem with this result is that almost 20% of the oil mass that is lost is not taken into account due to lack of experimental results. As an example, if these would lead to by-products that could be combusted in CHP, the costs could be reduced further. Hence, seamless experiments are needed to understand the practical yields, based on specific-input organic fractions, which are a result of the pyrolysis and separation sequences.
Figure 5 below shows the comparison of the four different pyrolysis cases and the relevant scenarios on the basis of minimum viable prices. According to these results there is still a substantial gap in proximity to economic viability between thermal and catalytic pyrolysis. However, it needs to be taken into account that catalytic pyrolysis is still in a clearly earlier development stage than thermal pyrolysis, which has a research and development (R&D) lead time of around 15 years. Detailed economic estimates showing individual equipment, capital and operating costs for all the scenarios are included in Tables S4 and S5 in Supplementary Materials.
It is important to note that the quality of oil product in each of the above cases is quite different and not necessarily directly comparable to gasoline. Among the above cases, a product that is comparable to gasoline can be produced with existing catalysts for the HT_oil cases. However, since optimistic assumptions were made for all calculations (e.g., on the hydrogen/hydro-treating section as explained earlier in the article), the product cost is expected to be higher, at least for initial plants. With development of new catalysts [7], oil with comparable qualities to gasoline can be obtained in the cases of SH_oil and SC_oil. In the case of DO_oil, the oil from thermal pyrolysis is not at all comparable to that of gasoline and needs further treatment for blending with motor fuels. In the cases of catalytic pyrolysis, the DO_oil products are better in quality than those from thermal pyrolysis, but still not comparable to that of gasoline. However, further innovations in catalysis can deliver an oil of higher quality that can be blended with gasoline [7]. Comparing the MVP of SH_oil and HT_oil for thermal pyrolysis, it is evident that development of catalysts that can selectively hydro-treat the problem components in the input bio-oil can lead to a significant reduction (about 45%) in the minimum viable price of the biofuel.
The relatively small difference in MVP’s for catalytic pyrolysis in the DO_oil, SH_oil, and SC_oil scenarios indicates that the savings in capital costs in the hydro-treating section and excess hydrogen requirements for treatment of problem components have a minor effect on the MVP of the final product. The HT_oil scenario shows a significant increase in the MVP for both the catalytic and thermal processes. This is because of the higher operating and capital expenses that are associated with hydro-treating to an oxygen content of 3.7%. As one would expect, hydro-treating to a 0% oxygen content will lead to significant further increases in costs and thus the MVP of the fuel product. Due to the already higher quality of oil from the Cs/ASA catalyst as compared to other catalysis and thermal processes, there is a relatively small increase in the MVP from SH_oil to the HT_oil scenario. The significant increase in the case of HY-Zeolite is due to the high oxygen to carbon molar ratio (O/C) of the DO_oil product. The O/C ratio of DO_oil from HY-Zeolite is almost twice as high as compared to Cs/ASA and this leads to a significantly higher hydrogen requirement during hydrotreating. The MVP for fuel product from thermal pyrolysis in HT_oil and SH_oil is lower due to the high bio-oil yield obtained in comparison with catalytic processes.
Highlighting the environmental impacts of the different processes and scenarios, Figure 6 shows the changes in CED and GHG emissions for each case in reference to gasoline. The higher CED in the case of bio-based products is expected as the production processes are at a nascent development stage as compared to petroleum processes. In addition, one can expect the CED to be always higher in the case of bio-based fuel products, as they involve conversion of solid biomass to liquids, which was already done through natural processes over millennia in the case of crude oil. But as shown for the HT_oil_Cs/ASA case (Table 4) the bio-based processes can entail a net reduction in the use of non-renewable energy resources. In line with this reduction we can also expect a corresponding net reduction in greenhouse gas emissions as evident from the Figure 6 for all pyrolysis processes. The reduction in GHG emissions and increase in CED is almost constant over different scenarios for respective process variants. There are two main factors behind this: the first and dominant factor is that the CED and GHG emissions are influenced to a larger extent by the co-product credits from the potential replacement of conventional production routes electricity, hydrogen, and steam. The second factor is that since these values are compared on a per unit energy content basis, an increase in resource inputs while going from DO_oil to HT_oil is compensated by the increase in the energy content of the final oil product.
Figure 7 shows the annual land requirement for all the fuel options considered in this study. The land use follows the pattern observed for CED in Figure 6 as it is reflected in the renewable energy use associated with each of the process options. Similar to other parameters, land use is also heavily dependent on the yield of oil and this is reflected in the lower land use for thermal cases, which have the highest oil yield. As evident from the example of thermal HT_oil scenario, pyrolysis processes could entail lower land use as compared to the first-generation ethanol in EU. However, these results are based on a number of technical processes and data uncertainties, which will have an influence on the actual land use when such processes are implemented in practice.
It is evident from Figure 5 and Figure 6 that for bio-based fuels, the benefits of GHG savings and increased reliance on renewable second-generation biomass resources are stacked against a higher price for fuel. Hence the abatement costs presented in Figure 8 enables us to compare various routes based on the effectiveness of paying more for transportation to gain higher GHG savings in reference to gasoline. As discussed before, it is important to bear in mind the differences in product quality from different scenarios and variants. Considering the quality aspect, the DO_oil scenario from the thermal route is not a valid option. The graph shows that the other pyrolysis routes analyzed in this study have the potential to offer reductions in abatement costs as compared to ethanol, which is currently used for blending with gasoline in the EU. In the HT_oil scenario, which is more feasible with current technologies, the Cs/ASA catalyzed process and the thermal process show similar abatement costs. However, it is interesting to note that with future developments in catalysts, scenarios like SH_oil and SC_oil have the potential to significantly lower the abatement costs for these routes.

4. Conclusions

Catalytic and thermal pyrolysis fuels produced from a lignocellulosic resource like pinewood chips can be more expensive but can also provide environmental benefits. An efficient process can also lead to much lower abatement costs as compared to the current first-generation biofuels, like ethanol. One of the product scenarios of HT_oil is estimated to have 51% of the abatement cost of first-generation ethanol. Additional product scenarios such as SC_oil and SH_oil with future catalyst developments show the potential to reduce the abatement costs to less than 100 EUR per metric tonne of CO2 equivalents. It is, however, important to note that the outcome depends on several factors that are subject to variations in practice. The unknowns and uncertainties in the analysis need to be reduced through seamless experimental trials in which the oil from pyrolysis is separated and processed into hydrogen and fuel through hydro-treatment. More detailed environmental analysis is needed, which would consider other impacts associated with processing and the use phase of the fuels.
With regards to the location of the plant, a balance needs to be struck between being closer to the market for some of the outputs and the high economic and environmental cost due to the longer distance from resource. Optimized and efficient supply chains are critical for viable process operation. Shipping bio-oil directly after pyrolysis to a facility for further processing might not be a lucrative option in the catalytic case, due to high fraction of water shipping and reduction of integration opportunities. Further studies are needed to better understand such scenarios.
Fulfilling one of the key goals of this study, the results demonstrate the difference of performance between different catalytic and thermal pyrolysis processes. This ability enables the use of such a model to test a variety of different catalysts that need to be developed for different sections of the process. Results show that development of novel catalysts can significantly improve the economic and environmental aspects of pyrolysis-based fuels and could ultimately lead to practical implementation of such a process. Thus, novel catalysts are needed that can target specific molecules in the bio-oil.
In future, better utilization of aqueous bio-oil streams through chemical production needs to be explored. Further detailed analysis on the properties of the ash from pyrolysis and transportation logistics need to be considered to explore its fertilizer potential. In the current process, a significant fraction of the biomass ends up as heavy oil which is converted to heat and electricity. Valorization of this heavy oil stream into liquid fuels through hydro-treating needs to be studied further.
Overall results from this study indicate second generation or lignocellulosic bio-based resources can be utilized more effectively to meet environmental goals in an economically efficient manner. Effective and targeted development of such processes holds the key to adoption of more sustainable transportation fuels in future.

Supplementary Materials

The following are available online at https://www.mdpi.com/2227-9717/8/12/1612/s1, Figure S1: Process flow diagram, Table S1: Process equipment sizing and cost information, Table S2: Operating costs components, Table S3: Catalyst composition and data, Tables S4 and S5: Capital and operating cost breakdown for each case and scenario, Table S6: LCA impact data, Table S7: LCA inventory data.

Author Contributions

Each author has made substantial contributions to this work and approves the submitted version and is accountable for the contributions and questions. Conceptualization, A.D.P., K.S., and M.K.P.; methodology, A.D.P.; data curation, A.D.P. and M.Z.; investigation, A.D.P., M.Z., K.S. and M.K.P.; writing—original draft, A.D.P.; writing—review and editing, M.Z., K.S., and M.K.P.; supervision, K.S.; project administration, M.K.P.; funding acquisition, M.K.P. All authors have read and agreed to the published version of the manuscript.

Funding

This research was supported through the CatchBio project by the SmartMix program of the Dutch government.

Conflicts of Interest

The authors declare no conflict of interest.

Abbreviations

MVPMinimum viable price
CEDCumulative energy demand
GHGGreenhouse gas emissions
CHPCombined heat and power
Cs/ASACesium/amorphous silica alumina
FOBFree on board
TCITotal capital investment
TDICTotal direct and indirect costs
FCIFixed capital investment
EUR: EuroEuro
GJGigajoule
MJMegajoule
MTMetric tonne
IRRInternal rate of return
NPVNet present value
LCALifecycle assessment
HHVHigher heating value
DODirect oil
SCSelectively catalyzed
SHSelectively hydrotreated
HTHydrotreating
m2aSquare meters annual

References

  1. Solomon, S.; Qin, D.; Manning, M.; Chen, Z.; Marquis, M.; Averyt, K.B.; Tignor, M.; Miller, H.L. The Physical Science Basis. Contribution of Working Group I to the Fourth Assessment Report of the Intergovernmental Panel on Climate Change; Cambridge University Press: Cambridge, UK; New York, NY, USA, 2007; p. 211. [Google Scholar]
  2. Hill, J.; Nelson, E.; Tilman, D.; Polasky, S.; Tiffany, D. Environmental, economic, and energetic costs and benefits of biodiesel and ethanol biofuels. Proc. Natl. Acad. Sci. USA 2006, 103, 11206–11210. [Google Scholar] [CrossRef] [PubMed]
  3. Perlack, R.D.; Stokes, B.J. U.S. Billion-Ton Update: Biomass Supply for a Bioenergy and Bioproducts Industry; ORNL/TM-2011/224; U.S. Department of Energy: Washington, DC, USA, 2011.
  4. Eisentraut, A. Sustainable Production of Second Generation Biofuels Potential and Perspectives in Major Economies and Developing Countries; International Energy Agency: Paris, France, 2010. [Google Scholar]
  5. Wright, M.M.; Daugaard, D.E.; Satrio, J.A.; Brown, R.C. Techno-economic analysis of biomass fast pyrolysis to transportation fuels. Fuel 2010, 89 (Suppl. 1), S2–S10. [Google Scholar] [CrossRef]
  6. Jones, S.B.; Valkenburg, C.; Walton, C.W.; Elliot, D.; Holladay, J.E.; Stevens, D.J.; Kinchin, C.; Czernik, S. Production of Gasoline and Diesel from Biomass via Fast Pyrolysis, Hydrotreating and Hydrocracking: A Design Case; Technical Report; U.S. Department of Energy Office: Richland, WA, USA, February 2009.
  7. Patel, A.D.; Zabeti, M.; Seshan, K.; Patel, M.K. Comparative Technical Process and Product Assessment of Catalytic and Thermal Pyrolysis of Lignocellulosic Biomass. Processes 2020, 8, 1600, submitted. [Google Scholar]
  8. Patel, A.D.; Meesters, K.; den Uil, H.; de Jong, E.; Worrell, E.; Patel, M.K. Early-Stage Comparative Sustainability Assessment of New Bio-based Processes. ChemSusChem 2013, 6, 1724–1736. [Google Scholar] [CrossRef] [PubMed]
  9. Elliott, D.C.; Hart, T.R.; Neuenschwander, G.G.; Rotness, L.J.; Zacher, A.H. Catalytic hydroprocessing of biomass fast pyrolysis bio-oil to produce hydrocarbon products. Environ. Prog. Sustain. Energy 2009, 28, 441. [Google Scholar] [CrossRef]
  10. Ringer, M.; Putsche, V.; Scahill, J. Large-Scale Pyrolysis Oil Production: A Technology November 2006 Assessment and Economic Analysis; NREL/TP-510-37779; National Renewable Energy Lab. (NREL): Golden, CO, USA, 2006.
  11. Hsu, D.D. Life cycle assessment of gasoline and diesel produced via fast pyrolysis and hydroprocessing. Biomass Bioenergy 2012, 45, 41–47. [Google Scholar] [CrossRef]
  12. Mu, D.; Seager, T.; Rao, P.; Zhao, F. Comparative Life Cycle Assessment of Lignocellulosic Ethanol Production: Biochemical Versus Thermochemical Conversion. Environ. Manag. 2010, 46, 565–578. [Google Scholar] [CrossRef] [PubMed]
  13. Nguyen, T.S.; Zabeti, M.; Lefferts, L.; Brem, G.; Seshan, K. Catalytic upgrading of biomass pyrolysis vapours using faujasite zeolite catalysts. Biomass Bioenergy 2013, 48, 100–110. [Google Scholar] [CrossRef]
  14. Nguyen, T.S.; Zabeti, M.; Lefferts, L.; Brem, G.; Seshan, K. Conversion of lignocellulosic biomass to green fuel oil over sodium based catalysts. Bioresour. Technol. 2013, 142, 353–360. [Google Scholar] [CrossRef] [PubMed]
  15. Zabeti, M.; Nguyen, T.S.; Lefferts, L.; Heeres, H.J.; Seshan, K. In situ catalytic pyrolysis of lignocellulose using alkali-modified amorphous silica alumina. Bioresour. Technol. 2012, 118, 374–381. [Google Scholar] [CrossRef] [PubMed]
  16. Pattiya, A.; Titiloye, J.O.; Bridgwater, A.V.J. Fast pyrolysis of cassava rhizome in the presence of catalysts. J. Anal. Appl. Pyrolysis 2008, 81, 72–79. [Google Scholar] [CrossRef]
  17. Triantafyllidis, K.S.; Iliopoulou, E.F.; Antonakou, E.V.; Lappas, A.A.; Wang, H.; Pinnavaia, T.J. Hydrothermally stable mesoporous aluminosilicates (MSU-S) assembled from zeolite seeds as catalysts for biomass pyrolysis. Microporous Mesoporous Mater. 2007, 99, 132–139. [Google Scholar] [CrossRef]
  18. Wright, M.; Brown, R.C. Establishing the optimal sizes of different kinds of biorefineries. Biofuels Bioprod. Biorefining 2007, 1, 191–200. [Google Scholar] [CrossRef]
  19. Bradley, D. IEA Bioenergy Task 40: Low Cost, Long Distance Biomass Supply Chains; International Energy Agency: Paris, France, 2013. [Google Scholar]
  20. Lozowski, D. Chemical Engineering’s Plant Cost Index. Available online: http://www.che.com/pci/2013 (accessed on 5 February 2014).
  21. Eurostat Industrial Producer Price Index Overview. Statistics Explained. Available online: http://epp.eurostat.ec.europa.eu/statistics_explained/index.php/Industrial_producer_price_index_overview2014 (accessed on 5 February 2014).
  22. Merrow, E.W. An Analysis of Cost Improvement in Chemical Process Technologies; R-3357-DOE; Rand Corporation: Santa Monica, CA, USA, 1989. [Google Scholar]
  23. Patel, A.D.; Serrano-Ruiz, J.C.; Dumesic, J.A.; Anex, R.P. Techno-economic analysis of 5-nonanone production from levulinic acid. Chem. Eng. J. 2010, 160, 311–321. [Google Scholar] [CrossRef]
  24. Ereev, S.Y.; Patel, M.K. Standardized cost estimation for new technologies (SCENT) methodology and tool. J. Bus. Chem. 2012, 9, 31. [Google Scholar]
  25. Humbrid, D.; Davis, R.; Tao, L.; Kinchin, C.; Hsu, D.; Aden, A.; Schoen, P.; Lukas, J.; Olthof, B.; Worley, M.; et al. Process Design and Economics for Biochemical Conversion of Lignocellulosic Biomass toEthanol: Dilute-Acid Pretreatment and Enzymatic Hydrolysis of Corn Stover; NREL/TP-5100-47764; National Renewable Energy Lab. (NREL): Golden, CO, USA, 2011.
  26. Aspen Technology. Aspen Plus Version 7; Aspen Technology: Bedford, MA, USA, 2013. [Google Scholar]
  27. Peters, M.; Timmerhaus, K.; West, R. Plant Design and Economics for Chemical Engineers; McGraw-Hill Education: New York, NY, USA, 2003. [Google Scholar]
  28. Vinterback, J.; Charlotta, P. EUBIONET3: WP3: Wood Fuel Price Statistics in Europe; IEE/07/777/SI2.499477; Swedish University of Agricultural Sciences: Uppsala, Sweden, 2011. [Google Scholar]
  29. Patel, A.D.; Telalovic, S.; Bitter, J.H.; Worrell, E.; Patel, M.K. Analysis of sustainability metrics and application to the catalytic production of higher alcohols from ethanol. Catal. Today 2015, 239, 56–79. [Google Scholar] [CrossRef]
  30. Dutch Association of Cost Engineers. DACE prijzenboekje; Dutch Association of Cost Engineers: Nijkerk, The Netherlands, 2011. [Google Scholar]
  31. ICIS. CW Price Reports. Chemical Week 2015–2019; ICIS: Sutton, UK, 2019. [Google Scholar]
  32. Alibaba Group Chemicals. 2018. Available online: www.alibaba.com/Chemicals_p8 (accessed on 18 August 2018).
  33. Kazi, F.K.; Patel, A.D.; Serrano-Ruiz, J.C.; Dumesic, J.A.; Anex, R.P. Techno-economic analysis of dimethylfuran (DMF) and hydroxymethylfurfural (HMF) production from pure fructose in catalytic processes. Chem. Eng. J. 2011, 169, 329–338. [Google Scholar] [CrossRef]
  34. Ecoinvent. Ecoinvent Database Version 2; Ecoinvent: Zurich, Switzerland, 2018. [Google Scholar]
  35. European Union. European Union DIRECTIVE 2009/28/EC OF THE EUROPEAN PARLIAMENT AND OF THE COUNCIL of 23 April 2009 on the Promotion of the Use of Energy from Renewable Sources and Amending and Subsequently Repealing Directives 2001/77/EC and 2003/30/EC; European Union: Brussels, Belgium, 2009. [Google Scholar]
  36. Waters, M.E. World Port Source. 2013. Available online: http://www.worldportsource.com/waterways/systems/maps/Rhine_River_System_11.php (accessed on 8 February 2014).
  37. International Standards Organization. Environmental Management—Life Cycle Assessment—Principles and Framework, International Standardisation Organisation 14040; International Standards Organization: Geneva, Switzerland, 2006. [Google Scholar]
  38. International Standards Organization. Environmental Management—Life Cycle Assessment—Principles and Framework, International Standardisation Organisation 14044; International Standards Organization: Geneva, Switzerland, 2006. [Google Scholar]
  39. Pitman, R.M. Wood ash use in forestry—A review of the environmental impacts. Forestry 2006, 79, 563–588. [Google Scholar] [CrossRef]
  40. Risse, M.L.; Gaskin, J.W. Best Management Practices for Wood Ash as Agricultural Soil Amendment; The University of Georgia: Athens, GA, USA, 2013. [Google Scholar]
  41. Huijbregts, M.A.; Hellweg, S.; Frischknecht, R.; Hendriks, H.W.; Hungerbuhler, K.; Hendriks, A.J. Cumulative Energy Demand As Predictor for the Environmental Burden of Commodity Production. Environ. Sci. Technol. 2010, 44, 2189. [Google Scholar] [CrossRef] [PubMed]
  42. Patel, A.D.; Meesters, K.; den Uil, H.; de Jong, E.; Blok, K.; Patel, M.K. Sustainability assessment of novel chemical processes at early stage: Application to biobased processes. Energy Environ. Sci. 2012, 5, 8430. [Google Scholar] [CrossRef]
Figure 1. Process scheme for catalytic and thermal woodchip pyrolysis and upgrading of bio-oil.
Figure 1. Process scheme for catalytic and thermal woodchip pyrolysis and upgrading of bio-oil.
Processes 08 01612 g001
Figure 2. System diagram for biofuel production from pinewood chips via pyrolysis.
Figure 2. System diagram for biofuel production from pinewood chips via pyrolysis.
Processes 08 01612 g002
Figure 3. Sensitivity of minimum viable price to 20% variation in data inputs for the completely hydro-treated oil using a catalyst of Cs/amorphous silica alumina (HT_Oil_Cs/ASA) case.
Figure 3. Sensitivity of minimum viable price to 20% variation in data inputs for the completely hydro-treated oil using a catalyst of Cs/amorphous silica alumina (HT_Oil_Cs/ASA) case.
Processes 08 01612 g003
Figure 4. Sensitivity of CO2 abatement costs to 20% variation in data inputs for the HT_Oil_Cs/ASA case.
Figure 4. Sensitivity of CO2 abatement costs to 20% variation in data inputs for the HT_Oil_Cs/ASA case.
Processes 08 01612 g004
Figure 5. Comparison of the minimum viable price of pyrolysis biofuel from four cases and four scenarios, with market prices for gasoline and ethanol without excise taxes.
Figure 5. Comparison of the minimum viable price of pyrolysis biofuel from four cases and four scenarios, with market prices for gasoline and ethanol without excise taxes.
Processes 08 01612 g005
Figure 6. Comparison of the CED and GHG emissions of pyrolysis biofuel from four cases and four scenarios with ethanol and gasoline.
Figure 6. Comparison of the CED and GHG emissions of pyrolysis biofuel from four cases and four scenarios with ethanol and gasoline.
Processes 08 01612 g006
Figure 7. Comparison of the expected land use for pyrolysis biofuel from four cases and four scenarios with ethanol and gasoline. The unit of land use, m2a, translates to 1 m2 of land occupied for 1 year.
Figure 7. Comparison of the expected land use for pyrolysis biofuel from four cases and four scenarios with ethanol and gasoline. The unit of land use, m2a, translates to 1 m2 of land occupied for 1 year.
Processes 08 01612 g007
Figure 8. Comparison of the CO2 abatement costs of pyrolysis biofuel from four cases and four scenarios and ethanol with gasoline as a reference.
Figure 8. Comparison of the CO2 abatement costs of pyrolysis biofuel from four cases and four scenarios and ethanol with gasoline as a reference.
Processes 08 01612 g008
Table 1. Capital costs for pyrolysis plant using Cs/amorphous silica alumina (ASA) as a catalyst for pyrolysis.
Table 1. Capital costs for pyrolysis plant using Cs/amorphous silica alumina (ASA) as a catalyst for pyrolysis.
Process Sections (Installed Costs)Cost (in Million EUR)
Pretreatment3.4
Pyrolysis9.6
Oil separation2.5
Hydrogen production4.6
CHP unit20.7
Hydro-treating1.5
Storage6.4
Total installed equipment cost35.0
Total direct and indirect costs54.8
Contingency11.0
Fixed capital investment (FCI)65.8
Working capital9.9
Total capital investment75.7
Table 2. Operating costs for pyrolysis plant using Cs/ASA as a catalyst for pyrolysis.
Table 2. Operating costs for pyrolysis plant using Cs/ASA as a catalyst for pyrolysis.
Cost (in Million EUR/Year)
Feedstock13.4
Utilities0.1
Waste disposal0.4
Labor costs2.3
Overhead and maintenance (O&M)2.1
Catalyst costs0.2
Other0.6
Total expenses before credit19.1
By-product credit17.9
Net total expenses1.2
Table 3. Comparison of minimum viable price of fuel product from pyrolysis with market price of gasoline and of first-generation ethanol.
Table 3. Comparison of minimum viable price of fuel product from pyrolysis with market price of gasoline and of first-generation ethanol.
ProductEUR/kgEUR/literEUR/GJ
HT_Oil_Cs/ASA2.33.375.3
Gasoline0.90.718.7
Ethanol0.80.627.6
Table 4. CED and GHG emissions associated with pyrolysis-based fuel and gasoline. Non-renewable energy use and renewable energy use together constitute the cumulative energy demand.
Table 4. CED and GHG emissions associated with pyrolysis-based fuel and gasoline. Non-renewable energy use and renewable energy use together constitute the cumulative energy demand.
ImpactUnits (Per MJ Product)HT_Oil_Cs/ASAGasoline
Cumulative energy demandMJ7.71.2
Non-renewable energy useMJ−6.61.2
Renewable energy useMJ14.60.0
Greenhouse gas emissionskg CO2 eq.−0.40.1
Publisher’s Note: MDPI stays neutral with regard to jurisdictional claims in published maps and institutional affiliations.

Share and Cite

MDPI and ACS Style

Patel, A.D.; Zabeti, M.; Seshan, K.; Patel, M.K. Economic and Environmental Assessment of Catalytic and Thermal Pyrolysis Routes for Fuel Production from Lignocellulosic Biomass. Processes 2020, 8, 1612. https://doi.org/10.3390/pr8121612

AMA Style

Patel AD, Zabeti M, Seshan K, Patel MK. Economic and Environmental Assessment of Catalytic and Thermal Pyrolysis Routes for Fuel Production from Lignocellulosic Biomass. Processes. 2020; 8(12):1612. https://doi.org/10.3390/pr8121612

Chicago/Turabian Style

Patel, Akshay D., Masoud Zabeti, K. Seshan, and Martin K. Patel. 2020. "Economic and Environmental Assessment of Catalytic and Thermal Pyrolysis Routes for Fuel Production from Lignocellulosic Biomass" Processes 8, no. 12: 1612. https://doi.org/10.3390/pr8121612

APA Style

Patel, A. D., Zabeti, M., Seshan, K., & Patel, M. K. (2020). Economic and Environmental Assessment of Catalytic and Thermal Pyrolysis Routes for Fuel Production from Lignocellulosic Biomass. Processes, 8(12), 1612. https://doi.org/10.3390/pr8121612

Note that from the first issue of 2016, this journal uses article numbers instead of page numbers. See further details here.

Article Metrics

Back to TopTop