Process Strategies for the Transition of 1G to Advanced Bioethanol Production
Abstract
1. Introduction
2. The Bioethanol Business: Regulation and Sustainability
2.1. Global Bioethanol Industry Scenario
2.2. Regulation Rules for Bioethanol Production and Use: The Case of the European Union and the United States
2.3. Considerations on the Sustainability of Bioethanol Production
3. Overview of Current Bioethanol Production Processes
- -
- Reduction of feedstock costs, which include both the cost of the raw material itself and the costs associated to the supply chain. To address this challenge, it can be beneficial to analyze all supply chain operations, including harvesting, packing, transport, etc., in order to improve their efficiency in terms of both energy consumption and cost. Methodologies for biomass supply chain optimization and modeling, as well as simulation-based techniques, have been utilized to optimize the viability and efficiency of biomass feedstocks’ supply chain management [48]. One feasible option in the short term would be an optimal site selection for a future plant, ensuring the availability of low-cost raw materials in a proximate zone.
- -
- Reduction of capital costs. It can be achieved by scaling up the plant to a larger size (20–30% reduction of capital cost), optimizing mass and energy integration, improving different process stages (e.g., use of surfactants as additives in SSF processes, improving detoxification processes and/or inhibitor removal, wastewater recycling, etc.) [49,50,51], and integrating 2G technology into an existing 1G facility. The latter could result in a 10–25% reduction of capital cost. More details about the integration of 1G and 2G technologies can be found in Section 5, which gives an overview of the different strategies for the integration of 1G and 2G ethanol plants.
- -
- Reduction of operating and maintenance costs. Through this mechanism, a 25–50% reduction of capital costs could be obtained. This can be done by improving plant performance (e.g., increasing enzyme activity, integrated enzyme production, higher conversion efficiencies, etc.), reducing costs, and co-producing both bioethanol and high added-value products (e.g., chemicals, materials, food and feed products) within an efficient and integrated biorefinery concept. The latter is considered a promising pathway to reduce the production cost of bioethanol. Several studies about the development of integrated biorefinery concepts producing different valuable coproducts (e.g., xylitol, antioxidants, and furfural) could be found in the literature [52,53,54]. These studies use simulation tools (e.g., Aspen Plus, SuperPro Designer, etc.) with the aim of optimizing the processes from a technical and energetic point of view. Furthermore, those tools allow the necessary information to be obtained to analyze these biorefinery systems both from an economic and environmental point of view. It can be noted that the production costs depend on several factors, such as the plant capacity, the type of biomass used as feedstock, and the market value of the by-products obtained. More information about the coproduction of bio-products can be found in Section 6.
4. Advanced Bioethanol Production Processes
4.1. Bioethanol Production from Lignocellulosic Biomass by the Biochemical Pathway
4.1.1. Pretreatment of Lignocellulose
4.1.2. Enzymatic Hydrolysis
4.1.3. Fermentation
4.2. Other Processes for Advanced Ethanol Production
4.2.1. Novel Raw Materials
4.2.2. Alternative Processes
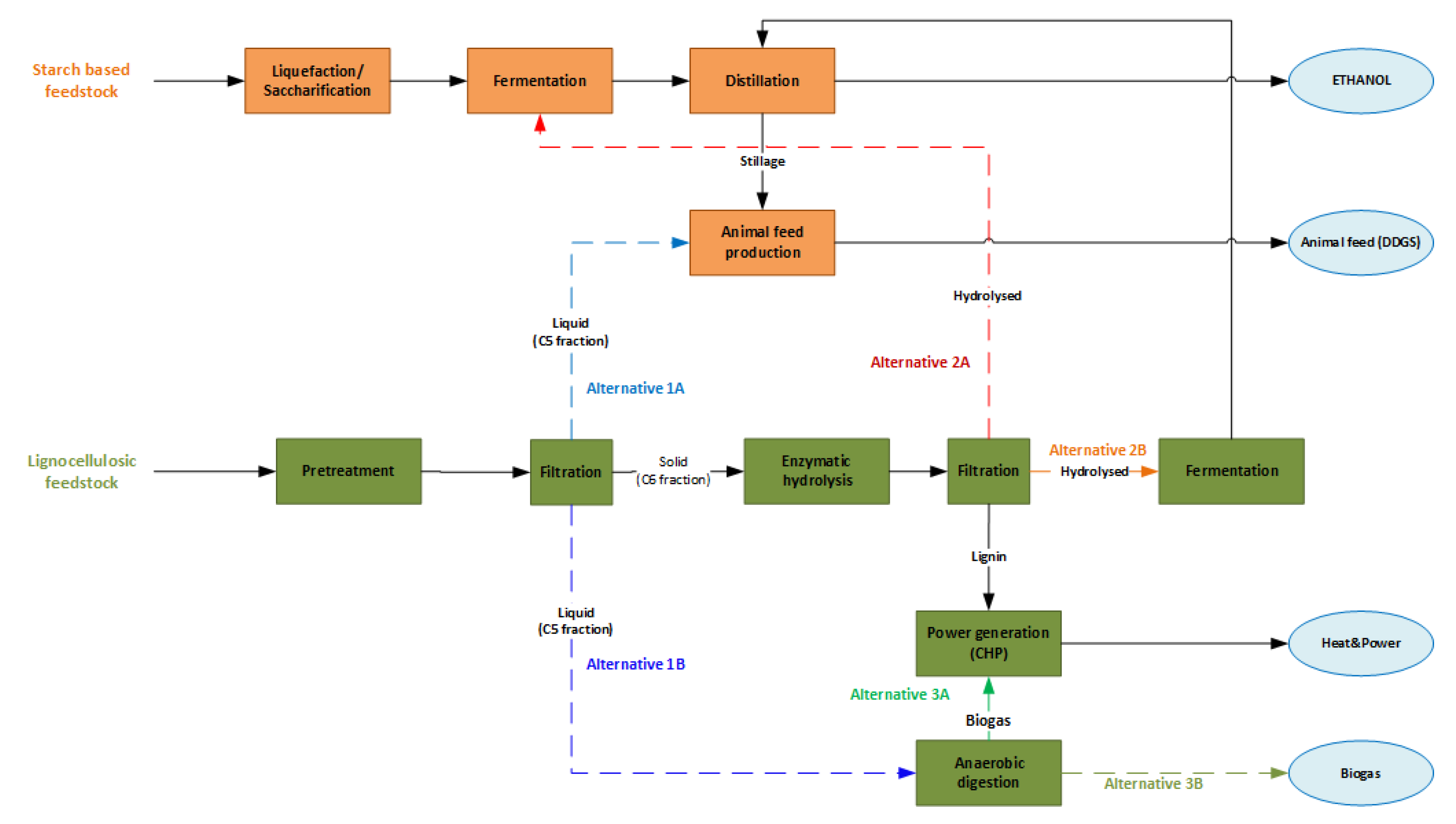
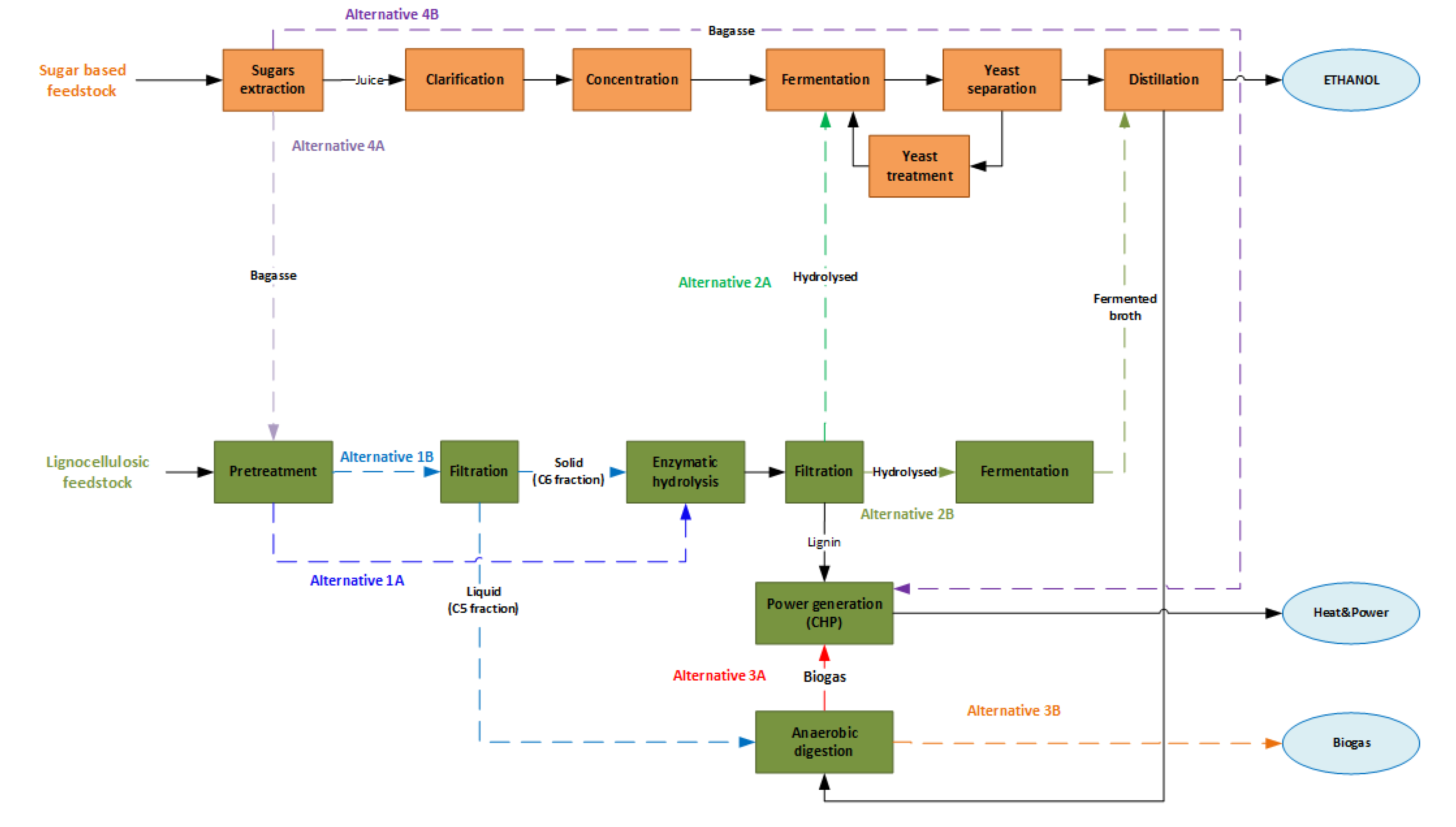
5. Integration Strategies for 1G and 2G Technologies
5.1. Co-Locating
5.2. Retrofitting
- The biofuels sector is heavily influenced by regulations. Changes in the regulation framework should be made with caution in order to keep running current 1G facilities’ business plan. It seems difficult to get cellulosic ethanol without some benefits of 1G ethanol in the first place to allow them to invest in retrofitting strategies.
- Biofuel producers have no direct access to the customers, which means little chance to promote the benefits of their products. Therefore, supplying different biofuels blends and advertising their benefits at the petrol station could motive the costumer to use them.
- The CO2 emissions of all fuels (fossil and biofuels) should be informed to customers at petrol stations to exemplify the benefits of using biofuels compared to fossil fuel.
- Separate mandatory quotas for different biofuels’ production helps to promote each one of them.
5.3. Repurposing
6. Bio-Based Products from Integrated Biorefineries
6.1. Bio-Based Products from the “Sugar Platform”
6.2. Bio-Based Products from the “Lignin Platform”
7. Concluding Remarks
Author Contributions
Funding
Conflicts of Interest
References
- Imran, A.; Varman, M.; Masjuki, H.H.; Kalam, M.A. Review on alcohol fumigation on diesel engine: A viable alternative dual fuel technology for satisfactory engine performance and reduction of environment concerning emission. Renew. Sustain. Energy Rev. 2013, 26, 739–751. [Google Scholar] [CrossRef]
- IEA. CO2 Emissions Statistics; International Energy Agency: Paris, France, 2018; Available online: https://www.iea.org/data-and-statistics?country=WORLD&fuel=CO2%20emissions&indicator=CO2%20emissions%20by%20sector (accessed on 1 September 2020).
- Tomás-Pejó, E.; Moreno, A.D. Alcohol fuels: The biochemical route. In Biofuels Production and Processing Technology; Riazi, M.R., Chiaramonti, D., Eds.; CRC Press: Boca Raton, FL, USA, 2017; pp. 341–360. [Google Scholar]
- Posada, J.A.; Patel, A.D.; Roes, A.; Blok, K.; Faaij, A.P.C.; Patel, M.K. Potential of bioethanol as a chemical building block for biorefineries: Preliminary sustainability assessment of 12 bioethanol-based products. Bioresour. Technol. 2013, 135, 490–499. [Google Scholar] [CrossRef]
- Minteer, S. Alcoholic fuels: An overview. In Alcoholic Fuels; Minteer, S., Ed.; Taylor and Francis: Boca Raton, FL, USA, 2006; pp. 1–4. [Google Scholar]
- ePure. Fuelling Europe’s Future: A Vision for How Renewable Ethanol Can Help Drive the EU Green Deal; ePure: Brussels, Belgium, 2020; Available online: https://www.epure.org/news-and-media/news/fuelling-europes-future-a-vision-for-how-renewable-ethanol-can-help-drive-the-eu-green-deal (accessed on 1 September 2020).
- Satari, B.; Karimi, K.; Kumar, R. Cellulose solvent-based pretreatment for enhanced second-generation biofuel production: A review. Sustain. Energy Fuels 2019, 3, 11–62. [Google Scholar] [CrossRef]
- ENERDATA. Global Energy Statistical Yearbook; ENERDATA: Grenoble, France, 2019; Available online: https://yearbook.enerdata.net/total-energy/world-consumption-statistics.html (accessed on 1 September 2020).
- REN21. Renewables 2019: Global Status Report; REN21 Secretariat: Paris, France, 2019; Available online: https://www.ren21.net/wp-content/uploads/2019/05/gsr_2019_perspectives_en.pdf (accessed on 1 September 2020).
- Saygin, D.; Kempener, R.; Wagner, N.; Ayuso, M.; Gielen, D. The Implications for renewable energy innovation of doubling the share of renewables in the global energy mix between 2010 and 2030. Energies 2015, 8, 5828–5865. [Google Scholar] [CrossRef]
- RFA. 2020 RFA’s Ethanol Industry Outlook; Renewable Fuels Association: Ellisville, MO, USA, 2020; Available online: https://ethanolrfa.org/wp-content/uploads/2020/02/2020-Outlook-Final-for-Website.pdf (accessed on 1 September 2020).
- OdC. Fuel Consumption; Observatório da Cana: São Paulo, Brazil, 2020; Available online: https://observatoriodacana.com.br (accessed on 1 September 2020).
- Mączyńska, J.; Krzywonos, M.; Kupczyk, A.; Tucki, K.; Sikora, M.; Pińkowska, H.; Bączyk, A.; Wielewska, I. Production and use of biofuels for transport in Poland and Brazil—The case of bioethanol. Fuel 2019, 241, 989–996. [Google Scholar] [CrossRef]
- Barros, S.; Flake, O. Brazil Biofuels Annual 2019; USDA Foreign Agricultural Service: Washington, DC, USA, 2019. Available online: https://apps.fas.usda.gov/newgainapi/api/report/downloadreportbyfilename?filename=Biofuels%20Annual_Sao%20Paulo%20ATO_Brazil_8-9-2019.pdf (accessed on 1 September 2020).
- ePure. European Renewable Ethanol—Key FiguRes. 2018; ePure: Brussels, Belgium, 2019; Available online: https://epure.org/media/1920/190828-def-data-statistics-2018-infographic.pdf (accessed on 1 September 2020).
- Ebadian, M.; McMillan, J.D.; Saddler, J.J.N.; van Dyk, S. Implementation Agendas: 2018–2019 Update Compare and Contrast Transport Biofuels Policies; International Energy Agency: Paris, France, 2019; Available online: http://task39.sites.olt.ubc.ca/files/2020/02/IEA-Bioenergy-Task-39-Implementation-Agendas-Final-Draft-Feb-4-2020.pdf (accessed on 1 September 2020).
- EU. Directive 2009/28/EC of the European Parliament and of the Council of 23 April 2009 on the Promotion of the Use of Energy from Renewable Sources and Amending and Subsequently Repealing Directives 2001/77/EC and 2003/30/EC; European Parliament, Council of the European Union: Brussels, Belgium, 2009; Available online: http://data.europa.eu/eli/dir/2009/28/oj (accessed on 1 September 2020).
- EU. Directive (EU) 2018/2001 of the European Parliament and of the Council of 11 December 2018 on the Promotion of the Use of Energy from Renewable Sources; European Parliament, Council of the European Union: Brussels, Belgium, 2018; Available online: https://eur-lex.europa.eu/eli/dir/2018/2001/oj (accessed on 1 September 2020).
- Giuntoli, J. Advanced Biofuel Policies in Select EU Member States: 2018 Update; International Council on Clean Transportation: Washington, DC, USA, 2018; Available online: https://theicct.org/sites/default/files/publications/Advanced_biofuel_policy_eu_update_20181130.pdf (accessed on 1 September 2020).
- RFA. 2019 RFA’s Ethanol Industry Outlook; Renewable Fuels Association: Ellisville, MO, USA, 2019; Available online: https://ethanolrfa.org/wp-content/uploads/2019/02/RFA2019Outlook.pdf (accessed on 1 September 2020).
- Collotta, M.; Champagne, P.; Tomasoni, G.; Alberti, M.; Busi, L.; Mabee, W. Critical indicators of sustainability for biofuels: An analysis through a life cycle sustainabilty assessment perspective. Renew. Sustain. Energy Rev. 2019, 115, 109358. [Google Scholar] [CrossRef]
- Tenenbaum, D.J. Food vs. fuel diversion of crops could cause more hunger. Environ. Health Perspect. 2008, 116, A254–A257. [Google Scholar] [CrossRef] [PubMed]
- Tomei, J.; Helliwell, R. Food versus fuel? Going beyond biofuels. Land Use Policy 2016, 56, 320–326. [Google Scholar] [CrossRef]
- Filip, O.; Janda, K.; Kristoufek, L.; Zilberman, D. Food versus fuel: An updated and expanded evidence. Energy Econ. 2019, 82, 152–166. [Google Scholar] [CrossRef]
- Rosillo-Calle, F. Food versus fuel: Toward a new paradigm—The need for a holistic approach. ISRN Renew. Energy 2012, 2012, 954180. [Google Scholar] [CrossRef]
- EU. Directive (EU) 2015/1513 of the European Parliament and of the Council of 9 September 2015 Amending Directive 98/70/EC Relating to the Quality of Petrol and Diesel Fuels and Amending Directive 2009/28/EC on the Promotion of the Use of Energy from Renewable Sources; European Parliament, Council of the European Union: Brussels, Belgium, 2015; Available online: http://data.europa.eu/eli/dir/2015/1513/oj (accessed on 1 September 2020).
- US-SA. The Renewable Fuel Standard and Biofuels Policy; The US Sustainability Alliance: Washington, DC, USA, 2020; Available online: https://thesustainabilityalliance.us/biofuels/ (accessed on 1 September 2020).
- Guinée, J. Life cycle sustainability assessment: What is it and what are its challenges? In Taking Stock of Industrial Ecology; Springer: Berlin, Germany, 2015; pp. 45–68. [Google Scholar]
- Gnansounou, E.; Dauriat, A.; Villegas, J.; Panichelli, L. Life cycle assessment of biofuels: Energy and greenhouse gas balances. Bioresour. Technol. 2009, 100, 4919–4930. [Google Scholar] [CrossRef]
- Saddler, J.; McMillan, J.; Ebadian, M. Comparison of International Life Cycle Assessment (LCA) Biofuels Models; International Energy Agency: Paris, France, 2019; Available online: https://www.ieabioenergy.com/wp-content/uploads/2019/07/IEABio-T39_summary_LCA_final.pdf (accessed on 1 September 2020).
- Zarrilli, S.; Burnett, J. Making Certification Work for Sustainable Development: The Case of Biofuels; United Nations: Geneva, Switzerland, 2008; Available online: https://unctad.org/en/Docs/ditcted20081_en.pdf (accessed on 1 September 2020).
- Vohra, M.; Manwar, J.; Manmode, R.; Padgilwar, S.; Patil, S. Bioethanol production: Feedstock and current technologies. J. Environ. Chem. Eng. 2014, 2, 573–584. [Google Scholar] [CrossRef]
- Wyman, C.E. Ethanol fuel. In Encyclopedia of Energy; Cleveland, C.J., Ed.; Elsevier: New York, NY, USA, 2004; pp. 541–555. [Google Scholar]
- Naylor, R.L.; Liska, A.J.; Burke, M.B.; Falcon, W.P.; Gaskell, J.C.; Rozelle, S.D.; Cassman, K.G. The ripple effect: Biofuels, food security, and the environment. Environ. Sci. Policy Sustain. Dev. 2007, 49, 30–43. [Google Scholar] [CrossRef]
- Cheng, J.J.; Timilsina, G.R. Status and barriers of advanced biofuel technologies: A review. Renew. Energy 2011, 36, 3541–3549. [Google Scholar] [CrossRef]
- Amorim, H.V.; Lopes, M.L.; De Castro Oliveira, J.V.; Buckeridge, M.S.; Goldman, G.H. Scientific challenges of bioethanol production in Brazil. Appl. Microbiol. Biotechnol. 2011, 91, 1267–1275. [Google Scholar] [CrossRef] [PubMed]
- Chum, H.L.; Warner, E.; Seabra, J.E.A.; Macedo, I.C. A comparison of commercial ethanol production systems from Brazilian sugarcane and US corn. Biofuel Bioprod. Biorefin. 2014, 8, 205–223. [Google Scholar] [CrossRef]
- Marques, S.; Moreno, A.D.; Ballesteros, M.; Gírio, F. Starch biomass for biofuels, biomaterials, and chemicals. In Biomass and Green Chemistry: Building a Renewable Pathway; Vaz, S., Jr., Ed.; Springer International Publishing: Cham, Switzerland, 2018; pp. 69–94. [Google Scholar]
- Urbanchuk, J.M.; Kowalski, D.J.; Dale, B.; Kim, S. Corn amylase: Improving the efficiency and environmental footprint of corn to ethanol through plant biotechnology. AgBioForum 2009, 12, 149–154. [Google Scholar]
- Kumar, D.; Singh, V. Dry-grind processing using amylase corn and superior yeast to reduce the exogenous enzyme requirements in bioethanol production. Biotechnol. Biofuels 2016, 9, 228. [Google Scholar] [CrossRef]
- Balan, V.; Chiaramonti, D.; Kumar, S. Review of US and EU initiatives toward development, demonstration, and commercialization of lignocellulosic biofuels. Biofuel Bioprod. Biorefin. 2013, 7, 732–759. [Google Scholar] [CrossRef]
- Rosales-Calderon, O.; Arantes, V. A review on commercial-scale high-value products that can be produced alongside cellulosic ethanol. Biotechnol. Biofuels 2019, 12, 240. [Google Scholar] [CrossRef]
- Brown, A.; Waldheim, L.; Landälv, I.; Saddler, J.; Ebadian, M.; McMillan, J.D.; Bonomi, A.; Klein, B. Advanced Biofuels—Potential for Cost Reduction; IEA Bioenergy: Paris, France, 2020; Available online: https://www.ieabioenergy.com/wp-content/uploads/2020/02/T41_CostReductionBiofuels-11_02_19-final.pdf (accessed on 1 September 2020).
- Yu, Y.-S.; Giles, B.; Oh, V. State of the Market Report—Uncovering the Cost of Cellulosic Ethanol Production; Luxresearch: Boston, MA, USA, 2016; Available online: https://members.luxresearchinc.com/research/report/18478 (accessed on 1 September 2020).
- Moreno, A.D.; Alvira, P.; Ibarra, D.; Tomás-Pejó, E. Production of ethanol from lignocellulosic biomass. In Production of Platform Chemicals from Sustainable Resources; Fang, Z., Smith, R.L., Qi, X., Eds.; Springer Nature: Singapore, 2017; pp. 375–410. [Google Scholar]
- IEA-RETD. Towards Advanced Biofuels—Options for Integrating Conventional and Advanced Biofuel Production Sites (RES-T-BIOPLANT); IEA Implementing Agreement for Renewable Energy Technology Deployment (IEA-RETD): Utrecht, The Netherlands, 2016; Available online: http://iea-retd.org/wp-content/uploads/2016/08/20160202-IEA-RETD-RES-T-BIOPLANT-1.pdf (accessed on 1 September 2020).
- Halder, P.; Azad, K.; Shah, S.; Sarker, E. Prospects and technological advancement of cellulosic bioethanol ecofuel production. In Advances in Eco-Fuels for a Sustainable Environment; Azad, K., Ed.; Woodhead Publishing: Sawston, UK, 2019; pp. 211–236. [Google Scholar]
- Mohamed Abdul Ghani, N.M.A.; Vogiatzis, C.; Szmerekovsky, J. Biomass feedstock supply chain network design with biomass conversion incentives. Energy Policy 2018, 116, 39–49. [Google Scholar] [CrossRef]
- Alkasrawi, M.; Galbe, M.; Zacchi, G. Recirculation of process streams in fuel ethanol production from softwood based on simultaneous saccharification and fermentation. Appl. BioChem. Biotechnol. 2002, 98, 849–861. [Google Scholar] [CrossRef]
- Alkasrawi, M.; Eriksson, T.; Börjesson, J.; Wingren, A.; Galbe, M.; Tjerneld, F.; Zacchi, G. The effect of Tween-20 on simultaneous saccharification and fermentation of softwood to ethanol. Enzym. Microb. Technol. 2003, 33, 71–78. [Google Scholar] [CrossRef]
- Gurram, R.N.; Al-Shannag, M.; Lecher, N.J.; Duncan, S.M.; Singsaas, E.L.; Alkasrawi, M. Bioconversion of paper mill sludge to bioethanol in the presence of accelerants or hydrogen peroxide pretreatment. Bioresour. Technol. 2015, 192, 529–539. [Google Scholar] [CrossRef]
- Susmozas, A.; Moreno, A.D.; Romero-García, J.M.; Manzanares, P.; Ballesteros, M. Designing an olive tree pruning biorefinery for the production of bioethanol, xylitol and antioxidants: A techno-economic assessment. Holzforschung 2019, 73, 15–23. [Google Scholar] [CrossRef]
- Dávila, J.A.; Rosenberg, M.; Cardona, C.A. A biorefinery for efficient processing and utilization of spent pulp of Colombian Andes Berry (Rubus glaucus Benth.): Experimental, techno-economic and environmental assessment. Bioresour. Technol. 2017, 223, 227–236. [Google Scholar]
- Moncada, J.; Cardona, C.A.; Higuita, J.C.; Vélez, J.J.; López-Suarez, F.E. Wood residue (Pinus patula bark) as an alternative feedstock for producing ethanol and furfural in Colombia: Experimental, techno-economic and environmental assessments. Chem. Eng. Sci. 2016, 140, 309–318. [Google Scholar] [CrossRef]
- Schubert, T. Production routes of advanced renewable C1 to C4 alcohols as biofuel components—A review. Biofuel Bioprod. Biorefin. 2020, 14, 845–878. [Google Scholar] [CrossRef]
- Stephen, J.D.; Mabee, W.E.; Saddler, J.N. Will second-generation ethanol be able to compete with first-generation ethanol? Opportunities for cost reduction. Biofuel Bioprod. Biorefin. 2012, 6, 159–176. [Google Scholar] [CrossRef]
- Valdivia, M.; Galan, J.L.; Laffarga, J.; Ramos, J.L. Biofuels 2020: Biorefineries based on lignocellulosic materials. Microb Biotechnol. 2016, 9, 585–594. [Google Scholar] [CrossRef] [PubMed]
- Moreno, A.D.; Tomás-Pejó, E.; Ballesteros, M.; Negro, M.J. Pretreatment technologies for lignocellulosic biomass deconstruction within a biorefinery perspective. In Biofuels: Alternative Feedstocks and Conversion Processes for the Production of Liquid and Gaseous Biofuels, 2nd ed.; Pandey, A., Larroche, C., Dussap, C.-G., Gnansounou, E., Khanal, S.K., Ricke, S., Eds.; Academic Press: Amsterdam, The Netherlands, 2019; pp. 379–399. [Google Scholar]
- Taherzadeh, M.J.; Karimi, K. Pretreatment of lignocellulosic wastes to improve ethanol and biogas production: A review. Int. J. Mol Sci. 2008, 9, 1621–1651. [Google Scholar] [CrossRef] [PubMed]
- Lin, M.; Ryu, G.H. Effects of thermomechanical extrusion and particle size reduction on bioconversion rate of corn fiber for ethanol production. Cereal Chem. 2014, 91, 366–373. [Google Scholar] [CrossRef]
- Duque, A.; Manzanares, P.; Ballesteros, I.; Negro, M.J.; Oliva, J.M.; Gonzalez, A.; Ballesteros, M. Sugar production from barley straw biomass pretreated by combined alkali and enzymatic extrusion. Bioresour. Technol. 2014, 158, 262–268. [Google Scholar] [CrossRef]
- Alvira, P.; Tomás-Pejó, E.; Ballesteros, M.; Negro, M.J. Pretreatment technologies for an efficient bioethanol production process based on enzymatic hydrolysis: A review. Bioresour. Technol. 2010, 101, 4851–4861. [Google Scholar] [CrossRef] [PubMed]
- Smith, M.D.; Mostofian, B.; Cheng, X.; Petridis, L.; Cai, C.M.; Wyman, C.E.; Smith, J.C. Cosolvent pretreatment in cellulosic biofuel production: Effect of tetrahydrofuran-water on lignin structure and dynamics. Green Chem. 2016, 18, 1268–1277. [Google Scholar] [CrossRef]
- Tadesse, H.; Luque, R. Advances on biomass pretreatment using ionic liquids: An overview. Energy Environ. Sci. 2011, 4, 3913–3929. [Google Scholar] [CrossRef]
- Socha, A.M.; Parthasarathi, R.; Shi, J.; Pattathil, S.; Whyte, D.; Bergeron, M.; George, A.; Tran, K.; Stavila, V.; Venkatachalam, S.; et al. Efficient biomass pretreatment using ionic liquids derived from lignin and hemicellulose. Proc. Natl. Acad. Sci. USA 2014, 111, E3587–E3595. [Google Scholar] [CrossRef]
- Smith, E.L.; Abbott, A.P.; Ryder, K.S. Deep eutectic solvents (DESs) and their applications. Chem. Rev. 2014, 114, 11060–11082. [Google Scholar] [CrossRef] [PubMed]
- Galbe, M.; Wallberg, O. Pretreatment for biorefineries: A review of common methods for efficient utilisation of lignocellulosic materials. Biotechnol. Biofuels 2019, 12, 294. [Google Scholar] [CrossRef] [PubMed]
- Yang, B.; Wyman, C.E. Pretreatment: The key to unlocking low-cost cellulosic ethanol. Biofuel Bioprod. Biorefin. 2008, 2, 26–40. [Google Scholar] [CrossRef]
- Duque, A.; Manzanares, P.; Ballesteros, I.; Ballesteros, M. Steam explosion as lignocellulosic biomass pretreatment. In Biomass Fractionation Technologies for a Lignocellulosic Feedstock Based Biorefinery; Mussatto, S.I., Ed.; Elsevier: Amsterdam, The Netherlands, 2016; pp. 349–368. [Google Scholar]
- da Costa Sousa, L.; Jin, M.; Chundawat, S.P.S.; Bokade, V.; Tang, X.; Azarpira, A.; Lu, F.; Avci, U.; Humpula, J.; Uppugundla, N.; et al. Next-generation ammonia pretreatment enhances cellulosic biofuel production. Energy Environ. Sci. 2016, 9, 1215–1223. [Google Scholar] [CrossRef]
- Martín-Sampedro, R.; Fillat, U.; Ibarra, D.; Eugenio, M.E. Use of new endophytic fungi as pretreatment to enhance enzymatic saccharification of Eucalyptus globulus. Bioresour. Technol. 2015, 196, 383–390. [Google Scholar] [CrossRef] [PubMed]
- Moreno, A.D.; Ibarra, D.; Alvira, P.; Tomás-Pejó, E.; Ballesteros, M. A review of biological delignification and detoxification methods for lignocellulosic bioethanol production. Crit. Rev. Biotechnol. 2015, 35, 342–354. [Google Scholar] [CrossRef]
- Fillat, U.; Ibarra, D.; Eugenio, M.E.; Moreno, A.D.; Tomás-Pejó, E.; Martín-Sampedro, R. Laccases as a potential tool for the efficient conversion of lignocellulosic biomass: A review. Fermentation 2017, 3, 17. [Google Scholar] [CrossRef]
- Sun, Y.; Cheng, J. Hydrolysis of lignocellulosic materials for ethanol production: A review. Bioresour. Technol. 2002, 83, 1–11. [Google Scholar] [CrossRef]
- Taherzadeh, M.J.; Karimi, K. Acid-based hydrolysis processes for ethanol from lignocellulosic materials: A review. BioResources 2007, 2, 472–499. [Google Scholar]
- Alvira, P.; Ballesteros, M.; Negro, M.J. Progress on enzymatic saccharification technologies for biofuels production. In Biofuel Technologies: Recent Developments; Gupta, V.K., Tuohy, M.G., Eds.; Springer: Berlin/Heidelberg, Germany, 2013; pp. 145–169. [Google Scholar]
- Moreno, A.D.; Ibarra, D.; Eugenio, M.E.; Tomás-Pejó, E. Laccases as versatile enzymes: From industrial uses to novel applications. J. Chem. Technol. Biotechnol. 2020, 95, 481–494. [Google Scholar] [CrossRef]
- Horn, S.J.; Vaaje-Kolstad, G.; Westereng, B.; Eijsink, V.G. Novel enzymes for the degradation of cellulose. Biotechnol. Biofuels 2012, 5, 45. [Google Scholar] [CrossRef]
- Jørgensen, H.; Kristensen, J.B.; Felby, C. Enzymatic conversion of lignocellulose into fermentable sugars: Challenges and opportunities. Biofuel Bioprod. Biorefin. 2007, 1, 119–134. [Google Scholar] [CrossRef]
- Tomás-Pejó, E.; Oliva, J.M.; Ballesteros, M. Realistic approach for full-scale bioethanol production from lignocellulose: A review. J. Sci. Ind. Res. 2008, 67, 874–884. [Google Scholar]
- Eliasson, A.; Christensson, C.; Wahlbom, C.F.; Hahn-Hägerdal, B. Anaerobic xylose fermentation by recombinant Saccharomyces cerevisiae carrying XYL1, XYL2, and XKS1 in mineral medium chemostat cultures. Appl. Environ. Microbiol. 2000, 66, 3381–3386. [Google Scholar] [CrossRef] [PubMed]
- Zaldivar, J.; Borges, A.; Johansson, B.; Smits, H.P.; Villas-Boas, S.G.; Nielsen, J.; Olsson, L. Fermentation performance and intracellular metabolite patterns in laboratory and industrial xylose-fermenting Saccharomyces cerevisiae. Appl. Microbiol. Biotechnol. 2002, 59, 436–442. [Google Scholar]
- Chandrakant, P.; Bisaria, V.S. Simultaneous bioconversion of glucose and xylose to ethanol by Saccharomyces cerevisiae in the presence of xylose isomerase. Appl. Microbiol. Biotechnol. 2000, 53, 301–309. [Google Scholar] [CrossRef] [PubMed]
- Karhumaa, K.; García Sánchez, R.; Hahn-Hägerdal, B.; Gorwa-Grauslund, M.F. Comparison of the xylose reductase-xylitol dehydrogenase and the xylose isomerase pathways for xylose fermentation by recombinant Saccharomyces cerevisiae. Microb. Cell Fact 2007, 6, 5. [Google Scholar] [CrossRef]
- Chu, B.C.H.; Lee, H. Genetic improvement of Saccharomyces cerevisiae for xylose fermentation. Biotechnol. Adv. 2007, 25, 425–441. [Google Scholar] [CrossRef] [PubMed]
- Komeda, H.; Yamasaki-Yashiki, S.; Hoshino, K.; Asano, Y. Identification and characterization of D-xylulokinase from the D-xylose-fermenting fungus, Mucor circinelloides. FEMS Microbiol. Lett. 2014, 360, 51–61. [Google Scholar] [CrossRef][Green Version]
- Millati, R.; Edebo, L.; Taherzadeh, M.J. Performance of Rhizopus, Rhizomucor, and Mucor in ethanol production from glucose, xylose, and wood hydrolyzates. Enzym. Microb. Technol. 2005, 36, 294–300. [Google Scholar] [CrossRef]
- Zhang, M.; Eddy, C.; Deanda, K.; Finkelstein, M.; Picataggio, S. Metabolic engineering of a pentose metabolism pathway in ethanologenic Zymomonas mobilis. Science 1995, 267, 240–243. [Google Scholar] [CrossRef]
- Gorsich, S.W.; Dien, B.S.; Nichols, N.N.; Slininger, P.J.; Liu, Z.L.; Skory, C.D. Tolerance to furfural-induced stress is associated with pentose phosphate pathway genes ZWF1, GND1, RPE1, and TKL1 in Saccharomyces cerevisiae. Appl. Microbiol. Biotechnol. 2006, 71, 339–349. [Google Scholar] [CrossRef]
- Tomás-Pejó, E.; Olsson, L. Influence of the propagation strategy for obtaining robust Saccharomyces cerevisiae cells that efficiently co-ferment xylose and glucose in lignocellulosic hydrolysates. Microb. Biotechnol. 2015, 8, 999–1005. [Google Scholar] [CrossRef] [PubMed]
- Ruyters, S.; Mukherjee, V.; Verstrepen, K.J.; Thevelein, J.M.; Willems, K.A.; Lievens, B. Assessing the potential of wild yeasts for bioethanol production. J. Ind. Microbiol. Biotechnol. 2015, 42, 39–48. [Google Scholar] [CrossRef] [PubMed]
- Martorell, P.; Stratford, M.; Steels, H.; Fernandez-Espinar, M.T.; Querol, A. Physiological characterization of spoilage strains of Zygosaccharomyces bailii and Zygosaccharomyces rouxii isolated from high sugar environments. Int. J. Food Microbiol. 2007, 114, 234–242. [Google Scholar] [CrossRef] [PubMed]
- Scully, S.; Orlygsson, J. Recent advances in second generation ethanol production by thermophilic bacteria. Energies 2014, 8, 1–30. [Google Scholar] [CrossRef]
- Moshi, A.P.; Hosea, K.M.; Elisante, E.; Mamo, G.; Mattiasson, B. High temperature simultaneous saccharification and fermentation of starch from inedible wild cassava (Manihot glaziovii) to bioethanol using Caloramator boliviensis. Bioresour. Technol. 2015, 180, 128–136. [Google Scholar] [CrossRef] [PubMed]
- Tavva, S.S.M.D.; Deshpande, A.; Durbha, S.R.; Palakollu, V.A.R.; Goparaju, A.U.; Yechuri, V.R.; Bandaru, V.R.; Muktinutalapati, V.S.R. Bioethanol production through separate hydrolysis and fermentation of Parthenium hysterophorus biomass. Renew Energy 2016, 86, 1317–1323. [Google Scholar] [CrossRef]
- Da Costa Nogueira, C.; de Araújo Padilha, C.E.; de Jesus, A.A.; de Santana Souza, D.F.; de Assis, C.F.; de Sousa Junior, F.C.; dos Santos, E.S. Pressurized pretreatment and simultaneous saccharification and fermentation with in situ detoxification to increase bioethanol production from green coconut fibers. Ind. Crop. Prod. 2019, 130, 259–266. [Google Scholar] [CrossRef]
- Siriwong, T.; Laimeheriwa, B.; Aini, U.N.; Cahyanto, M.N.; Reungsang, A.; Salakkam, A. Cold hydrolysis of cassava pulp and its use in simultaneous saccharification and fermentation (SSF) process for ethanol fermentation. J. Biotechnol. 2019, 292, 57–63. [Google Scholar] [CrossRef]
- Sakimoto, K.; Kanna, M.; Matsumura, Y. Kinetic model of cellulose degradation using simultaneous saccharification and fermentation. Biomass Bioenergy 2017, 99, 116–121. [Google Scholar] [CrossRef]
- Geijer, C.; Faria-Oliveira, F.; Moreno, A.D.; Stenberg, S.; Mazurkewich, S.; Olsson, L. Genomic and transcriptomic analysis of Candida intermedia reveals the genetic determinants for its xylose-converting capacity. Biotechnol. Biofuels 2020, 13, 48. [Google Scholar] [CrossRef]
- Olson, D.G.; McBride, J.E.; Shaw, A.J.; Lynd, L.R. Recent progress in consolidated bioprocessing. Curr. Opin. Biotechnol. 2012, 23, 396–405. [Google Scholar] [CrossRef]
- Parisutham, V.; Kim, T.H.; Lee, S.K. Feasibilities of consolidated bioprocessing microbes: From pretreatment to biofuel production. Bioresour. Technol. 2014, 161, 431–440. [Google Scholar] [CrossRef] [PubMed]
- Shao, X.; Jin, M.; Guseva, A.; Liu, C.; Balan, V.; Hogsett, D.; Dale, B.E.; Lynd, L. Conversion for avicel and AFEX pretreated corn stover by Clostridium thermocellum and simultaneous saccharification and fermentation: Insights into microbial conversion of pretreated cellulosic biomass. Bioresour. Technol. 2011, 102, 8040–8045. [Google Scholar] [CrossRef] [PubMed]
- Jin, M.; Gunawan, C.; Balan, V.; Dale, B.E. Consolidated bioprocessing (CBP) of AFEX-pretreated corn stover for ethanol production using Clostridium phytofermentans at a high solids loading. Biotechnol. Bioeng. 2012, 109, 1929–1936. [Google Scholar] [CrossRef] [PubMed]
- Yee, K.L.; Rodriguez Jr, M.; Thompson, O.A.; Fu, C.; Wang, Z.-Y.; Davison, B.H.; Mielenz, J.R. Consolidated bioprocessing of transgenic switchgrass by an engineered and evolved Clostridium thermocellum strain. Biotechnol. Biofuels 2014, 7, 75. [Google Scholar] [CrossRef] [PubMed][Green Version]
- Schuster, B.G.; Chinn, M.S. Consolidated bioprocessing of lignocellulosic feedstocks for ethanol fuel production. Bioenergy Res. 2013, 6, 416–435. [Google Scholar] [CrossRef]
- Ballesteros, M.; Manzanares, P. Liquid Biofuels. In The Role of Bioenergy in the Bioeconomy; Lago, C., Caldés, N., Lechón, Y., Eds.; Academic Press: Amsterdam, The Netherlands, 2019; pp. 113–144. [Google Scholar]
- Bhatt, A.K.; Bhatia, R.K.; Thakur, S.; Rana, N.; Sharma, V.; Rathour, R.K. Fuel from waste: A review on scientific solution for waste management and environment conservation. In Prospects of Alternative Transportation Fuels; Singh, A.P., Agarwal, R.A., Agarwal, A.K., Dhar, A., Eds.; Springer: Singapore, 2018; pp. 205–233. [Google Scholar]
- Wainaina, S.; Horvath, I.S.; Taherzadeh, M.J. Biochemicals from food waste and recalcitrant biomass via syngas fermentation: A review. Bioresour. Technol. 2018, 248, 113–121. [Google Scholar] [CrossRef]
- Lee, S.Y.; Sankaran, R.; Chew, K.W.; Tan, C.H.; Krishnamoorthy, R.; Chu, D.-T.; Show, P.-L. Waste to bioenergy: A review on the recent conversion technologies. BMC Energy 2019, 1, 4. [Google Scholar] [CrossRef]
- García, M.P. Biorrefinerías: Situación Actual y Perspectivas de Futuro: Informe de Vigilancia Tecnológica; Genoma España; CIEMAT: Madrid, Spain, 2009; Available online: https://icono.fecyt.es/sites/default/files/filepublicaciones/2009-biorrefinerias-pub_80_d.pdf (accessed on 1 September 2020).
- García Martín, J.F.; Cuevas, M.; Feng, C.-H.; Mateos, P.A.; García, M.T.; Sánchez, S. Energetic valorisation of olive biomass: Olive-tree pruning, olive stones and pomaces. Processes 2020, 8, 511. [Google Scholar] [CrossRef]
- Branco, R.; Serafim, L.; Xavier, A. Second generation bioethanol production: On the use of pulp and paper industry wastes as feedstock. Fermentation 2018, 5, 4. [Google Scholar] [CrossRef]
- Chirat, C.; Lachenal, D.; Dufresne, A. Biorefinery in a kraft pulp mill: From bioethanol to cellulose nanocrystals. Cell Chem. Technol. 2010, 44, 59. [Google Scholar]
- Martin-Sampedro, R.; Eugenio, M.E.; Moreno, J.A.; Revilla, E.; Villar, J.C. Integration of a kraft pulping mill into a forest biorefinery: Pre-extraction of hemicellulose by steam explosion versus steam treatment. Bioresour. Technol. 2014, 153, 236–244. [Google Scholar] [CrossRef] [PubMed]
- Mendes, C.; Carvalho, M.; Baptista, C.; Rocha, J.; Soares, B.; Sousa, G. Valorisation of hardwood hemicelluloses in the kraft pulping process by using an integrated biorefinery concept. Food Bioprod. Process. 2009, 87, 197–207. [Google Scholar] [CrossRef]
- Rodríguez-López, J.; Romaní, A.; González-Muñoz, M.J.; Garrote, G.; Parajó, J.C. Extracting value-added products before pulping: Hemicellulosic ethanol from Eucalyptus globulus wood. Holzforschung 2012, 66, 591–599. [Google Scholar] [CrossRef]
- Devarapalli, M.; Atiyeh, H.K. A review of conversion processes for bioethanol production with a focus on syngas fermentation. Biofuel Res. J. 2015, 2, 268–280. [Google Scholar] [CrossRef]
- Kumar, M.; Sun, Y.; Rathour, R.; Pandey, A.; Thakur, I.S.; Tsang, D.C.W. Algae as potential feedstock for the production of biofuels and value-added products: Opportunities and challenges. Sci. Total Environ. 2020, 716, 137116. [Google Scholar] [CrossRef]
- Behera, S.; Singh, R.; Arora, R.; Sharma, N.K.; Shukla, M.; Kumar, S. Scope of algae as third generation biofuels. Front. Bioeng. Biotechnol. 2015, 2, 90. [Google Scholar] [CrossRef]
- Ezejiofor, T.I.N.; Enebaku, U.E.; Ogueke, C. Waste to wealth-value recovery from agro-food processing wastes using biotechnology: A review. Biotechnol. J. Int. 2014, 4, 418–481. [Google Scholar] [CrossRef]
- Jambo, S.A.; Abdulla, R.; Mohd Azhar, S.H.; Marbawi, H.; Gansau, J.A.; Ravindra, P. A review on third generation bioethanol feedstock. Renew. Sustain. Energy Rev. 2016, 65, 756–769. [Google Scholar] [CrossRef]
- Sikarwar, V.S.; Zhao, M.; Fennell, P.S.; Shah, N.; Anthony, E.J. Progress in biofuel production from gasification. Prog. Energy Combust. Sci. 2017, 61, 189–248. [Google Scholar] [CrossRef]
- Molino, A.; Larocca, V.; Chianese, S.; Musmarra, D. Biofuels production by biomass gasification: A review. Energies 2018, 11, 811. [Google Scholar] [CrossRef]
- Rauch, R.; Hrbek, J.; Hofbauer, H. Biomass gasification for synthesis gas production and applications of the syngas. Wiley Interdiscip. Rev. Energy Environ. 2014, 3, 343–362. [Google Scholar] [CrossRef]
- Subramani, V.; Gangwal, S.K. A review of recent literature to search for an efficient catalytic process for the conversion of syngas to ethanol. Energy Fuel 2008, 22, 814–839. [Google Scholar] [CrossRef]
- Van der Heijden, H.; Ptasinski, K.J. Exergy analysis of thermochemical ethanol production via biomass gasification and catalytic synthesis. Energy 2012, 46, 200–210. [Google Scholar] [CrossRef]
- Nda-Umar, U.; Ramli, I.; Taufiq-Yap, Y.; Muhamad, E. An overview of recent research in the conversion of glycerol into biofuels, fuel additives and other bio-based chemicals. Catalysts 2018, 9, 15. [Google Scholar] [CrossRef]
- Gupta, M.; Kumar, N. Scope and opportunities of using glycerol as an energy source. Renew. Sustain. Energy Rev. 2012, 16, 4551–4556. [Google Scholar] [CrossRef]
- Posada, J.; Cardona, C. Design and analysis of fuel ethanol production from raw glycerol. Energy 2010, 35, 5286–5293. [Google Scholar] [CrossRef]
- Zheng, L.; Zhao, H.; Fu, J.; Lu, X.; Hou, Z. Direct production of ethanol from glycerol over Ni-substituted stichtite derived catalysts. Appl. Clay Sci. 2018, 153, 54–60. [Google Scholar] [CrossRef]
- Amaral, P.F.F.; Ferreira, T.F.; Fontes, G.C.; Coelho, M.A.Z. Glycerol valorization: New biotechnological routes. Food Bioprod. Process. 2009, 87, 179–186. [Google Scholar] [CrossRef]
- Rutz, D.; Janssen, R.; Reumerman, P.; Spekreijse, J.; Matschegg, D.; Bacovsky, D.; Gröngröft, A.; Hauschild, S.; Dögnitz, N.; Karampinis, E.; et al. Technical Options for Retrofitting Industries with Bioenergy: A Handbook; WIP Renewable Energies: Munich, Germany, 2020; Available online: https://www.biofit-h2020.eu/publications-reports/BioFitHandbook-2020-03-18.pdf (accessed on 1 September 2020).
- IEA. Database on Facilities for the Production of Advanced Liquid and Gaseous Biofuels for Transport; IEA Bioenergy: Paris, France, 2020; Available online: https://demoplants.bioenergy2020.eu/ (accessed on 1 September 2020).
- Cheng, Z. Lignocellulosic ethanol: Technology and economics. In Alcohol Fuels Current Technologies and Future Prospect; Yun, Y., Ed.; IntechOpen: London, UK, 2019. [Google Scholar]
- Lux-Research. Lux: Cellulosic Ethanol Price Hinges on Feedstock Cost; Ethanol Producer Magazine: Boston, MA, USA, 2016; Available online: http://ethanolproducer.com/articles/13085/lux-cellulosicethanol-price-hinges-on-feedstock-cost (accessed on 1 September 2020).
- EERE. POET-DSM: Project Liberty; Office of Energy Efficiency and Renewable Energy: Washington, DC, USA, 2015. Available online: https://www.energy.gov/eere/bioenergy/poet-dsm-project-liberty (accessed on 1 September 2020).
- Joelsson, E.; Erdei, B.; Galbe, M.; Wallberg, O. Techno-economic evaluation of integrated first- and second-generation ethanol production from grain and straw. Biotechnol. Biofuels 2016, 9, 1. [Google Scholar] [CrossRef]
- Macrelli, S.; Galbe, M.; Wallberg, O. Effects of production and market factors on ethanol profitability for an integrated first and second generation ethanol plant using the whole sugarcane as feedstock. Biotechnol. Biofuels 2014, 7, 26. [Google Scholar] [CrossRef]
- Watanabe, M.D.B.; Chagas, M.F.; Cavalett, O.; Guilhoto, J.J.M.; Griffin, W.M.; Cunha, M.P.; Bonomi, A. Hybrid input-output Life Cycle Assessment of first- and second-generation ethanol production technologies in Brazil. J. Ind Ecol. 2016, 20, 764–774. [Google Scholar] [CrossRef]
- Biorefinery2021. New Approaches Towards the Biorefinery of the Future. Cluster Biorefinery2021—Energy from Biomass; Biorefinery 2010: Hamburg, Germany, 2010; Available online: http://bioraffinerie2021.de/archiv/en/Ziele.html (accessed on 1 September 2020).
- Rutz, D.; Janssen, R.; van den Berg, N.; Reumerman, P.; Spekreijse, J.; Matschegg, D.; Bacovsky, D.; Gröngröft, A.; Karampinis, E.; Kourkoumpas, D.-S.; et al. Summary Paper for Policy Makers: Retrofitting Europe’s Industry with Bioenergy; WIP Renewable Energies: Munich, Germany, 2019; Available online: https://www.biofit-h2020.eu/files/pdfs/D2.6_BIOFIT%20Summary_2019-11-25b.pdf (accessed on 1 September 2020).
- BioRefineries-blog. Corn Fiber Ethanol—Examining 1.5G Technologies; BioRefineries Blog: Las Rozas, Spain, 2017; Available online: https://biorrefineria.blogspot.com/2017/04/corn-fiber-ethanol-examining-1.5g-technologies-biorefineries.html (accessed on 1 September 2020).
- D3MAX. D3MAX Technology; D3MAX: Grand Forks, ND, USA, 2017; Available online: https://www.d3maxllc.com/technology (accessed on 1 September 2020).
- Padella, M.; O’Connell, A.; Prussi, M. What is still limiting the deployment of cellulosic ethanol? Analysis of the current status of the sector. Appl. Sci. 2019, 9, 4523. [Google Scholar] [CrossRef]
- EERE. Leveraging First Generation Bioethanol Production Workshop Presentations; Office of Energy Efficiency and Renewable Energy: Washington, DC, USA, 2019. Available online: https://www.energy.gov/eere/bioenergy/leveraging-first-generation-bioethanol-production-workshop-presentations (accessed on 1 September 2020).
- ICM. From Corn Fiber to Clean Fuel; ICM: Colwich, KS, USA, 2020; Available online: https://icminc.com/process-technologies/gen-1-5-fiber-to-cellulosic-ethanol-technology/ (accessed on 1 September 2020).
- De Jong, E.; Higson, A.; Walsh, P.; Wellisch, M. Bio-Based Chemicals Value Added Products from Biorefineries; IEA Bioenergy: Paris, France, 2012; Available online: https://www.ieabioenergy.com/wp-content/uploads/2013/10/Task-42-Biobased-Chemicals-value-added-products-from-biorefineries.pdf (accessed on 1 September 2020).
- Kamm, B.; Kamm, M. Principles of biorefineries. Appl. Microbiol. Biotechnol. 2004, 64, 137–145. [Google Scholar] [CrossRef]
- Arevalo-Gallegos, A.; Ahmad, Z.; Asgher, M.; Parra-Saldivar, R.; Iqbal, H.M.N. Lignocellulose: A sustainable material to produce value-added products with a zero waste approach—A review. Int. J. Biol. Macromol. 2017, 99, 308–318. [Google Scholar] [CrossRef]
- E4tech; RE-CORD; WUR. From the Sugar Platform to Biofuels and Biochemicals. European Union: Final Report for the European Commission Directorate-General Energy, Contract No. ENER/C2/423-2012/SI2.673791. 2015. Available online: http://ibcarb.com/wp-content/uploads/EC-Sugar-Platform-final-report.pdf (accessed on 1 September 2020).
- Gullón, P.; Conde, E.; Moure, A.; Domínguez, H.; Parajó, J.C. Selected process alternatives for biomass refining: A review. Open Agric. J. 2010, 4, 135–144. [Google Scholar] [CrossRef]
- Bajwa, D.S.; Pourhashem, G.; Ullah, A.H.; Bajwa, S.G. A concise review of current lignin production, applications, products and their environmental impact. Ind. Crops Prod. 2019, 139, 111526. [Google Scholar] [CrossRef]
- Ragauskas, A.J.; Beckham, G.T.; Biddy, M.J.; Chandra, R.; Chen, F.; Davis, M.F.; Davison, B.H.; Dixon, R.A.; Gilna, P.; Keller, M.; et al. Lignin valorization: Improving lignin processing in the biorefinery. Science 2014, 344, 1246843. [Google Scholar] [CrossRef] [PubMed]
- Brännvall, E. Overview of pulp and paper processes. In Pulping Chemistry and Technology; Ek, M., Gellerstedt, G., Henriksson, G., Eds.; De Gruyter: Berlin, Germany; Boston, MA, USA, 2009; pp. 1–12. [Google Scholar]
- Diaz, A.B.; Blandino, A.; Caro, I. Value added products from fermentation of sugars derived from agro-food residues. Trends Food Sci. Technol. 2018, 71, 52–64. [Google Scholar] [CrossRef]
- Climent, M.J.; Corma, A.; Iborra, S. Converting carbohydrates to bulk chemicals and fine chemicals over heterogeneous catalysts. Green Chem. 2011, 13, 520–540. [Google Scholar] [CrossRef]
- Werpy, T.; Petersen, G. Top Value Added Chemicals from Biomass: Volume I—Results of Screening for Potential Candidates from Sugars and Synthesis Gas; Report No. DOE/GO-102004-1992; US Department of Energy Office of Scientific and Technical Information: Oak Ridge, TN, USA, 2004. Available online: https://www.osti.gov/biblio/15008859 (accessed on 1 September 2020).
- Stichnothe, H.; Bell, G.; Jorgensen, H.; De Bari, I.; Lindorfer, J.; Kepler, J.; de Jong, E. Bio-Based Chemicals: A 2020 Update; IEA Bioenergy: Paris, France, 2020; Available online: https://www.ieabioenergy.com/wp-content/uploads/2020/02/Bio-based-chemicals-a-2020-update-final-200213.pdf (accessed on 1 September 2020).
- Tracy, B.P.; Jones, S.W.; Fast, A.G.; Indurthi, D.C.; Papoutsakis, E.T. Clostridia: The importance of their exceptional substrate and metabolite diversity for biofuel and biorefinery applications. Curr. Opin. Biotechnol. 2012, 23, 364–381. [Google Scholar] [CrossRef]
- Ur-Rehman, S.; Mushtaq, Z.; Zahoor, T.; Jamil, A.; Murtaza, M.A. Xylitol: A review on bioproduction, application, health benefits, and related safety issues. Crit. Rev. Food Sci. Nutr. 2015, 55, 1514–1528. [Google Scholar] [CrossRef]
- John, R.P.; Nampoothiri, K.M.; Pandey, A. Fermentative production of lactic acid from biomass: An overview on process developments and future perspectives. Appl. Microbiol. Biotechnol. 2007, 74, 524–534. [Google Scholar] [CrossRef]
- Lin, S.K.C.; Du, C.; Koutinas, A.; Wang, R.; Webb, C. Substrate and product inhibition kinetics in succinic acid production by Actinobacillus succinogenes. Biochem. Eng. J. 2008, 41, 128–135. [Google Scholar] [CrossRef]
- Jung, I.-Y.; Lee, J.-W.; Min, W.-K.; Park, Y.-C.; Seo, J.-H. Simultaneous conversion of glucose and xylose to 3-hydroxypropionic acid in engineered Escherichia coli by modulation of sugar transport and glycerol synthesis. Bioresour. Technol. 2015, 198, 709–716. [Google Scholar] [CrossRef] [PubMed]
- Marques, C.; Tarek, R.; Sara, M.; Brar, S.K. Sorbitol production from biomass and its global market. In Platform Chemical Biorefinery; Kaur Brar, S., Jyoti Sarma, S., Pakshirajan, K., Eds.; Elsevier: Amsterdam, The Netherlands, 2016; pp. 217–227. [Google Scholar]
- Bozell, J.J.; Petersen, G.R. Technology development for the production of biobased products from biorefinery carbohydrates—The US Department of Energy’s “Top 10” revisited. Green Chem. 2010, 12, 539–554. [Google Scholar] [CrossRef]
- Mamman, A.S.; Lee, J.-M.; Kim, Y.-C.; Hwang, I.T.; Park, N.-J.; Hwang, Y.K.; Chang, J.-S.; Hwang, J.-S. Furfural: Hemicellulose/xylosederived biochemical. Biofuel Bioprod. Biorefin. 2008, 2, 438–454. [Google Scholar] [CrossRef]
- Azadi, P.; Inderwildi, O.R.; Farnood, R.; King, D.A. Liquid fuels, hydrogen and chemicals from lignin: A critical review. Renew. Sustain. Energy Rev. 2013, 21, 506–523. [Google Scholar] [CrossRef]
- Yuan, T.-Q.; Xu, F.; Sun, R.-C. Role of lignin in a biorefinery: Separation characterization and valorization. J. Chem. Technol. Biotechnol. 2013, 88, 346–352. [Google Scholar] [CrossRef]
- L’udmila, H.; Michal, J.; Andrea, Š.; Aleš, H. Lignin, potential products and their market value. Wood Res. 2015, 60, 973–986. [Google Scholar]
- Martín-Sampedro, R.; Santos, J.I.; Eugenio, M.E.; Wicklein, B.; Jiménez-López, L.; Ibarra, D. Chemical and thermal analysis of lignin streams from Robinia pseudoacacia L. generated during organosolv and acid hydrolysis pre-treatments and subsequent enzymatic hydrolysis. Int. J. Biol. Macromol. 2019, 140, 311–322. [Google Scholar]
- Sannigrahi, P.; Pu, Y.; Ragauskas, A. Cellulosic biorefineries—Unleashing lignin opportunities. Curr. Opin. Environ. Sustain. 2010, 2, 383–393. [Google Scholar] [CrossRef]
- Li, C.; Zhao, X.; Wang, A.; Huber, G.W.; Zhang, T. Catalytic transformation of lignin for the production of chemicals and fuels. Chem. Rev. 2015, 115, 11559–11624. [Google Scholar] [CrossRef] [PubMed]
- Kirkels, A.F.; Verbong, G.P.J. Biomass gasification: Still promising? A 30-year global overview. Renew. Sustain. Energy Rev. 2011, 15, 471–481. [Google Scholar] [CrossRef]
- Santos, R.G.D.; Alencar, A.C. Biomass-derived syngas production via gasification process and its catalytic conversion into fuels by Fischer Tropsch synthesis: A review. Int. J. Hydrog. Energy 2020, 45, 18114–18132. [Google Scholar] [CrossRef]
- Liakakou, E.T.; Vreugdenhil, B.J.; Cerone, N.; Zimbardi, F.; Pinto, F.; André, R.; Marques, P.; Mata, R.; Girio, F. Gasification of lignin-rich residues for the production of biofuels via syngas fermentation: Comparison of gasification technologies. Fuel 2019, 251, 580–592. [Google Scholar] [CrossRef]
- Tomás-Pejó, E.; Fermoso, J.; Herrador, E.; Hernando, H.; Jiménez-Sánchez, S.; Ballesteros, M.; González-Fernández, C.; Serrano, D.P. Valorization of steam-exploded wheat straw through a biorefinery approach: Bioethanol and bio-oil co-production. Fuel 2017, 199, 403–412. [Google Scholar] [CrossRef]
- Luo, H.; Abu-Omar, M.M. Chemicals from Lignin. In Encyclopedia of Sustainable Technologies; Abraham, M.A., Ed.; Elsevier: Oxford, UK, 2017; pp. 573–585. [Google Scholar]
- Smolarski, N. High Value Opportunities for Lignin. Unlocking Its Potential; Frost and Sullivan: Mountain View, CA, USA, 2012; Available online: https://www.greenmaterials.fr/wp-content/uploads/2013/01/High-value-Opportunities-for-Lignin-Unlocking-its-Potential-Market-Insights.pdf (accessed on 1 September 2020).
- Wang, H.; Pu, Y.; Ragauskas, A.; Yang, B. From lignin to valuable products—Strategies, challenges, and prospects. Bioresour. Technol. 2019, 271, 449–461. [Google Scholar] [CrossRef]
- Yie, H.; Sun, M.M.; Zhu, Z.; Chen, P.; Li, Y.; Taube, W.; Zhu, Z.; Gong, J.; Wu, J. Patent EP 2006354 A2. In Novel Method for Production Liquid Fuel from Biomass; Pficker Pharmaceuticals Ltd.: New York, NY, USA, 2007. [Google Scholar]
- Das, L.; Kolar, P.; Sharma-Shivappa, R. Heterogeneous catalytic oxidation of lignin into value-added chemicals. Biofuels 2012, 3, 155–166. [Google Scholar] [CrossRef]
- Liu, S.; Shi, Z.; Li, L.; Yu, S.; Xie, C.; Song, Z. Process of lignin oxidation in an ionic liquid coupled with separation. RSC Adv. 2013, 3, 5789–5793. [Google Scholar] [CrossRef]
- Xu, W.; Li, X.; Shi, J. Oxidative depolymerization of cellulolytic enzyme lignin over silicotungvanadium polyoxometalates. Polymers 2019, 11, 564. [Google Scholar] [CrossRef]
- Picart, P.; Liu, H.; Grande, P.M.; Anders, N.; Zhu, L.; Klankermayer, J.; Leitner, W.; Domínguez de María, P.; Schwaneberg, U.; Schallmey, A. Multi-step biocatalytic depolymerization of lignin. Appl. Microbiol. Biotechnol. 2017, 101, 6277–6287. [Google Scholar] [CrossRef] [PubMed]
- Liu, W.-J.; Jiang, H.; Yu, H.-Q. Thermochemical conversion of lignin to functional materials: A review and future directions. Green Chem. 2015, 17, 4888–4907. [Google Scholar] [CrossRef]
- Martín-Sampedro, R.; Eugenio, M.E.; Fillat, Ú.; Martín, J.A.; Aranda, P.; Ruiz-Hitzky, E.; Ibarra, D.; Wicklein, B. Biorefinery of lignocellulosic biomass from an elm clone: Production of fermentable sugars and lignin-derived biochar for energy and environmental applications. Energy Technol. 2019, 7, 277–287. [Google Scholar] [CrossRef]
- Collins, M.N.; Nechifor, M.; Tanasă, F.; Zănoagă, M.; McLoughlin, A.; Stróżyk, M.A.; Culebras, M.; Teacă, C.-A. Valorization of lignin in polymer and composite systems for advanced engineering applications—A review. Int. J. Biol. Macromol. 2019, 131, 828–849. [Google Scholar] [CrossRef] [PubMed]
- Kalami, S.; Arefmanesh, M.; Master, E.; Nejad, M. Replacing 100% of phenol in phenolic adhesive formulations with lignin. J. Appl. Polym. Sci. 2017, 134, 45124. [Google Scholar] [CrossRef]
- Mahmood, N.; Yuan, Z.; Schmidt, J.; Xu, C. Depolymerization of lignins and their applications for the preparation of polyols and rigid polyurethane foams: A review. Renew. Sustain. Energy Rev. 2016, 60, 317–329. [Google Scholar] [CrossRef]
- Borrero-López, A.M.; Martín-Sampedro, R.; Ibarra, D.; Valencia, C.; Eugenio, M.E.; Franco, J.M. Evaluation of lignin-enriched side-streams from different biomass conversion processes as thickeners in bio-lubricant formulations. Int. J. Biol. Macromol. 2020, 162, 1398–1413. [Google Scholar] [CrossRef] [PubMed]
- Vashist, A.; Vashist, A.; Gupta, Y.K.; Ahmad, S. Recent advances in hydrogel based drug delivery systems for the human body. J. Mater. Chem. B 2014, 2, 147–166. [Google Scholar] [CrossRef] [PubMed]
- Duval, A.; Lawoko, M. A review on lignin-based polymeric, micro- and nano-structured materials. React Funct. Polym. 2014, 85, 78–96. [Google Scholar] [CrossRef]
- Mandlekar, N.; Cayla, A.; Rault, F.; Giraud, S.; Salaün, F.; Malucelli, G.; Guan, J.-P. An overview on the use of lignin and its derivatives in fire retardant polymer systems. In Lignin—Trends and Applications; Poletto, M., Ed.; IntechOpen: London, UK, 2018. [Google Scholar]
- Mozaffarian, H. Development of Advanced Biorefinery Schemes to be Integrated into Existing Industrial Fuel Complexes; Energy Research Centre of The Netherlands: Petten, The Netherlands, 2010; Available online: https://www.bioref-integ.eu/fileadmin/bioref-integ/user/documents/Brochure.pdf (accessed on 1 September 2020).
- De Bari, I.; Cuna, D.; Di Fidio, N. Biorefineries: Biofuels, biochemicals, and bioproducts. In Biofuels Production and Processing Technology; Riazi, M.R., Chiaramonti, D., Eds.; CRC Press: Boca Raton, FL, USA, 2017; pp. 533–568. [Google Scholar]










| Plant/Owner | Status | Location | Capacity m3/year | Raw Material | Comments |
|---|---|---|---|---|---|
| Raizen/Cosan, Shell | Operational | Costa Pinto/Brazil | 40,000 | Sugar crop residue | Production not yet at full capacity TRL-8 |
| Bioflex 1/GRanBio | Operational | Sao Miguel, Alagoas/Brazil | 60,000 | Sugarcane bagasse and straw | TRL-8 |
| Liberty/Poet & DSM | Operational | Emmetsburg, Iowa/USA | 76,000 | Agricultural residues | Co-products: FT-liquids and biogas TRL-8 |
| Abengoa Bioenergy Biomass of Kansas/Abengoa | idle | Hugoton Kansas/USA | 95,000 | Corn stover (main feedstock), wheat straw, milo stubble, and switchgrass. | Co-products: electricity (21 MW), lignin and animal feed. TRL-8 |
| Alpha/Beta Renewables | On hold | Clinton, North Carolina/USA | 76,000 | Energy grasses | TRL-8 |
| DuPont Iowa plant | idle | Iowa, Nevada/USA | 105,000 | Corn stover | In 2018 was sold to Verbio North America Corp, who is planning to convert the plant to produce renewable natural gas. TRL-8 |
| Crescentino/Versalis | Restart pending | Crescentino, Italy | 50,000 | Wheat straw, rice straw, Arundo donax, poplar | TRL-8 |
| Podari/Clariant | Under Construction | Podari/Romania | 60,000 | Wheat and other cereal straw | Clariant’s sunliquid® technology. EU FP7 and BBI JU H2020 funding. TRL 8 |
| Enviral | Planned | Slovakia | 62,000 | Lignocellulosic material | Clariant’s sunliquid® technology. TRL-9 |
| AustroCel Hallein | Under Construction | Hallein/Austria | 38,000 | Sulphite spent liquor from spruce wood pulping | Borregaard technology. TRL-8 |
| Energochemica/Energochemica SE | Upgrade planned | Strazske/Slovakia | 70,000 | Agricultural residues and dedicated crops | Supported by the BBI JU project ‘BIOSKOH’ (Innovation Stepping Stones for a novel European Second Generation BioEconomy) TRL-8 |
| Domsjö Fabriker | Operational | Örnsköldsvik/Sweden | 24,000 | Sugars from pulping of lignocellulose | TRL-8 |
| INA | Planned | Sisak/Croatia | 69,700 | Miscanthus and wheat straw | TRL-8 |
| Flagship integrated biorefinery/Maabjerg Energy Concept Consortiumn | On hold | Holstebro/Denmark | 63,400 | Plant dry matter, manure | Co-products: biogas and lignin TRL-8 |
| Jedlicze Site/ORLEN Poludnie | Planned | Powiat/Poland | 31,700 | Wheat straw | Clariant’s sunliquid® technology. TRL-9 |
| Cellulonix Follum/St1 | Planned | Ringerike/Norway | 50,700 | Sawdust | Co-products: turpentine, wood vinasse, lignin, furfural, biogas and CO2 TRL-8 |
| Etanolix Hamina/St1 | Operational | Hamina/Finland | 1200 | Bakery waste and process residues, bread waste | TRL-9 |
| Etanolix Vantaa/St1 | Operational | Vantaa/Finland | 1200 | Bakery waste and process residues, bread waste | TRL-9 |
| Etanolix Lahti/St1 | Operational | Lahti/Finland | 1200 | Food industry waste and process residues, bread waste | TRL-9 |
| Etanolix Jokionen/St1 | Operational | Jokionen/Finland | 8900 | Bakery waste and process residues, bread waste | TRL-9 |
| Cellulonix Kajaani 2/St1 | Planned | Kajaani/Finland | 50,700 | Sawdust | Co-products: turpentine, wood vinasse, lignin, furfural, biogas and CO2 TRL-8 |
| Cellulonix Pietarsaari/St1 | Planned | Pietarsaari/Finland | 50,700 | Sawdust | Co-products: turpentine, wood vinasse, lignin, furfural, biogas and CO2 TRL-8 |
| Etanolix Gothenburg/St1 | Operational | Gothenburg/Sweden | 5000 | Food waste and process residues, bread waste | TRL-9 |
| Fuyang project /Anhui Guozhen Group and Chemtex Chemical Engineering | Planned | Fuyang/China | 63,000 | Wheat straw and corn stover | Clariant’s sunliquid® technology. TRL-8 |
| Henan 1/Henan Tianguan Group | Operational | Zhenping, Henan/China | 12,700 | Wheat/corn stover | TRL-8 |
| Henan 2/Henan Tianguan Group | idle | NanyangHenan/China | 38,000 | Lignocellulosic material | TRL-8 |
| Longlive Bio-technology Co. Ltd. | idle | Yucheng, Shandong/China | 76,000 | Corn cob | TRL-8 |
| Bargarh/Bharat Petroleum | Under construction | Bargarh/India | 30,000 | Rice straw | Praj Technology |
| ABRPL refinery | Under Construction | Assam/India | 60,000 | Non-food grade bamboo | Formicobio Technology |
| Bhatinda Plant/HPCL | Under construction | Bhatinda Plant/India | 40,000 | DBT-ICT Technology | |
| Bina/Bharat Petroleum | Planned | Bina/India | 30,000 | Soya stalk and wheat straw | DBT-ICT Technology Investment decision not yet taken |
| Product | Production Processes | Application |
|---|---|---|
| n-Butanol | Acetone-butanol-ethanol (ABE) fermentation | Chemical building block: production of acrylate, methacrylate esters, glycol ethers, and butyl acetate Biofuel |
| Xylitol | Xylose fermentation with microbial species (Candida genus) Catalytic hydrogenation | Sweetener: used in food, odontological, and pharmaceutical industries Chemical building block: production of xylaric acid, glycols, lactic acid, and polyesters |
| Lactic acid | Lactic fermentation mainly with bacteria, (Lactobacillus, Streptococcus, Leuconostoccus, Enterococcus), and some filamentous fungi (Mucor, Monilia, Rhizopus) | Acidity regulator in food industry Cosmetics (softeners, creams) Solvent in pharmaceutical and chemical industries PLA production |
| Succinic acid | Low pH yeast or bacterial carbohydrates fermentation (e.g., A. succinogenes) | Acidity regulator in personal care products and food additives Plasticizers, polyurethanes, resins and coatings Chemical building block: production of 1,4-butanediol, tetrahydrofurane, gammabutyrolactone, and polybutylene succinate |
| 3-Hydroxypropionic acid | Sugar fermentation with a genetically modified E. coli strain | Acrylic acid production |
| PHAs | Sugars or lipids fermentation with many species of bacteria (e.g., Pseudomonas species) | Natural plastics: applications in medicine (internal suture), in pharmaceutical industry (capsules and packaging), replacing polystyrene to make foam, and in automotive, design, and high-tech electronics |
| L-lysine | Glucose fermentation by C. glutamicum | Supplement in animal nutrition |
| Sorbitol | Catalytic hydrogenation of glucose | Food Surfactants and polyurethanes production |
| Levulinic acid | Isomerization of glucose to fructose, then dehydration of fructose to HMF followed by hydrolysis | Pharmaceuticals, pesticides, cosmetics and food additives Minor uses: nylons, synthetic rubbers and plastics Building block: methyltetrahydrofuran, pesticides (δ-aminolevulinic acid, and diphenolic acid) production Potential biofuels production: methyltetrahydrofuran, valerolactone, and ethyl levulinate |
| Furfural | Dehydration of xylose or arabinose | Main use: furfuryl alcohol production Other uses: HMF, 5-chloromethylfurfural, FDCA, and 2,5-dimethylfuran production |
| Product | Production Processes | Application |
|---|---|---|
| Syngas | Gasification Pyrolysis | Chemical building block: methanol, ethanol, dimethyl-ether, mixed of alcohols, carboxylic acids, and Fischer-Tropsch green diesel Heating, cooking and electricity |
| Hydrocarbons | Pyrolysis coupled to hydrodeoxygenation Hydrogenolysis | Benzene-toluene-xylene: source of aromatics Linear and branched hydrocarbons: green diesel/gasoline resource |
| Phenols | Pyrolysis Hydrodeoxygenation followed by demethoxylation Biological (laccases and peroxidases) | Bio-oil (guaiacol-, syringol-, and phenol-derived compounds) Phenols for production of formaldehyde resins as well as polyurethane Phenols for potential application in cosmetic, plastic, pharmaceutical, food, and perfumery industry |
| Oxidized products | Chemical (oxidants in presence of catalysts) Biological (laccases and peroxidases) | Vanillin: flavoring agent in food, beverages and pharmaceuticals |
| Carbon fiber | Melting spin of lignin, oxidative stabilization of lignin fiber, carbonization under N2, and surface treatment sizing | Replace structural steel in automotive industry |
| Carbon materials | Pyrolysis | Active carbon, graphitic carbon or carbon black: manufacture, energy storage, catalysis, and pollutant removal |
| Phenol-formaldehyde resins | Lignin as phenol replacement | Adhesive in the industry such as wood bonding, insulation, lamination or plywood adhesives |
| Polyurethane resins | Lignin as polyol replacement | Shipbuilding, automotive, furniture insulation, and packaging industries |
| Oleogels | Lignin urethanization reaction | Biolubricants |
| Hydrogels | Copolymerization Crosslinking | Biological, biomedical and environmental applications, including drug delivery, living tissue, healing system, and water purification processes |
| Polymer blends | Extrusion with lignin previously modified | Lignin blended with polyethylene, polypropylene, and natural rubber to improve their thermal oxidative resistance Lignin blended with polypropylene, polybutylene succinate, polyethylene terephthalate, and acrylonitrile butadiene styrene as flame retardant Lignin blended with methyl methacrylate and styrene in the field of thermoplastic elastomers, polymeric foams, and membranes |
Publisher’s Note: MDPI stays neutral with regard to jurisdictional claims in published maps and institutional affiliations. |
© 2020 by the authors. Licensee MDPI, Basel, Switzerland. This article is an open access article distributed under the terms and conditions of the Creative Commons Attribution (CC BY) license (http://creativecommons.org/licenses/by/4.0/).
Share and Cite
Susmozas, A.; Martín-Sampedro, R.; Ibarra, D.; Eugenio, M.E.; Iglesias, R.; Manzanares, P.; Moreno, A.D. Process Strategies for the Transition of 1G to Advanced Bioethanol Production. Processes 2020, 8, 1310. https://doi.org/10.3390/pr8101310
Susmozas A, Martín-Sampedro R, Ibarra D, Eugenio ME, Iglesias R, Manzanares P, Moreno AD. Process Strategies for the Transition of 1G to Advanced Bioethanol Production. Processes. 2020; 8(10):1310. https://doi.org/10.3390/pr8101310
Chicago/Turabian StyleSusmozas, Ana, Raquel Martín-Sampedro, David Ibarra, María E. Eugenio, Raquel Iglesias, Paloma Manzanares, and Antonio D. Moreno. 2020. "Process Strategies for the Transition of 1G to Advanced Bioethanol Production" Processes 8, no. 10: 1310. https://doi.org/10.3390/pr8101310
APA StyleSusmozas, A., Martín-Sampedro, R., Ibarra, D., Eugenio, M. E., Iglesias, R., Manzanares, P., & Moreno, A. D. (2020). Process Strategies for the Transition of 1G to Advanced Bioethanol Production. Processes, 8(10), 1310. https://doi.org/10.3390/pr8101310

