Attenuation of Chemotherapy-Associated Immune Suppression Markers by Socheongryong-Tang via ROS/MAPK/NF-κB-Associated Macrophage Activation
Abstract
1. Introduction
2. Materials and Methods
2.1. Preparation of Socheongryong-Tang Water Extract
2.2. High-Performance Liquid Chromatography Analysis
2.3. Cell Culture
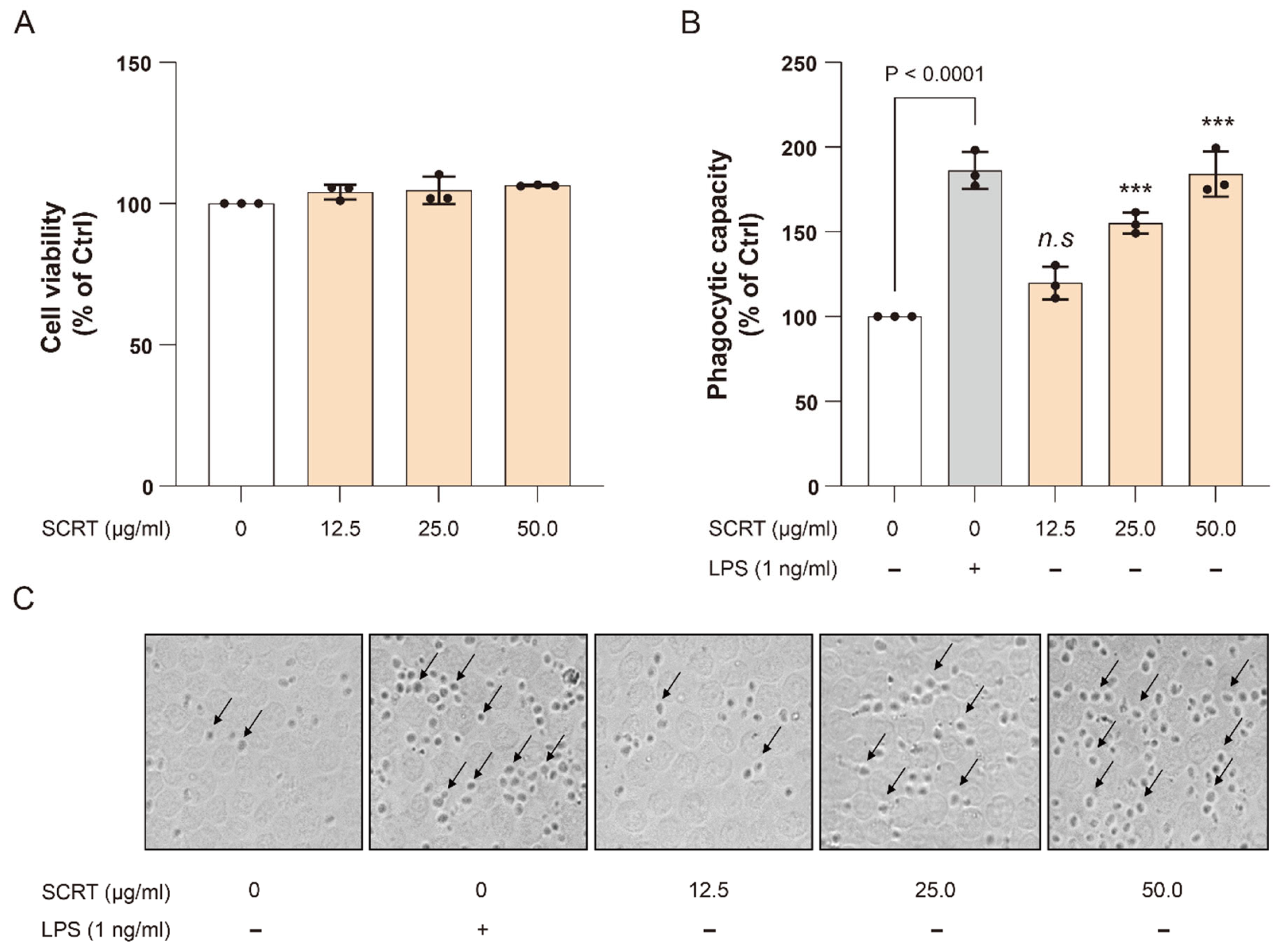
2.4. Cell Viability
2.5. Phagocytic Activity
2.6. Griess Assay
2.7. Detection of PGE2 Levels
2.8. DCF-DA Assay
2.9. Real-Time PCR Analysis
2.10. Western Blotting
2.11. Dual-Luciferase Reporter Assay
2.12. In Vivo Experiment
2.13. Statistical Analysis
3. Results
3.1. Effects of SCRT on Phagocytic Capacity on RAW264.7 Macrophages
3.2. SCRT Enhances NO and PGE2 Production on RAW264.7 Macrophages
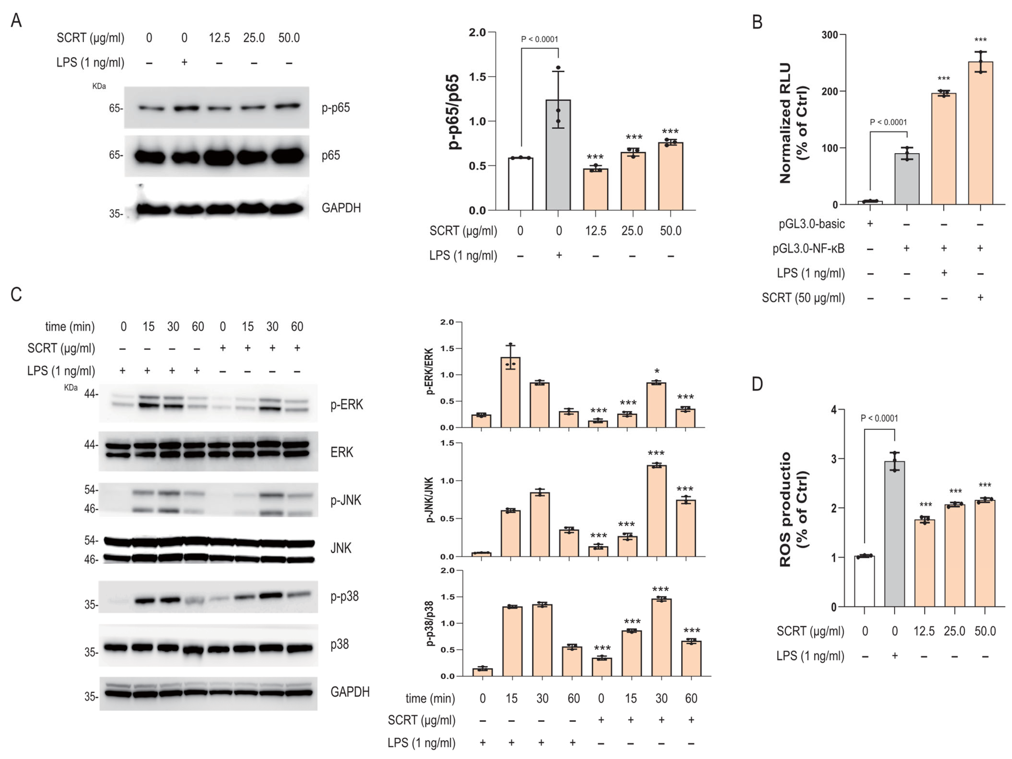
3.3. SCRT Is Associated with Activation of ROS/MAPK/NF-κB Signaling Axis
3.4. SCRT Recovers the Immunomodulatory Properties During Chemotherapy-Induced Immunosuppression
3.5. Effects of SCRT During 5-FU-Induced Immunosuppression In Vivo
4. Discussion
Supplementary Materials
Author Contributions
Funding
Institutional Review Board Statement
Informed Consent Statement
Data Availability Statement
Acknowledgments
Conflicts of Interest
Abbreviations
References
- Abbas, A.K.; Janeway, C.A., Jr. Immunology: Improving on nature in the twenty-first century. Cell 2000, 100, 129–138. [Google Scholar] [CrossRef]
- Tosi, M.F. Innate immune responses to infection. J. Allergy Clin. Immunol. 2005, 116, 241–249. [Google Scholar] [CrossRef]
- Fujiwara, N.; Kobayashi, K. Macrophages in inflammation. Curr. Drug Targets Inflamm. Allergy 2005, 4, 281–286. [Google Scholar] [PubMed]
- Liang, Y.C.; Huang, Y.T.; Tsai, S.H.; Lin-Shiau, S.Y.; Chen, C.F.; Lin, J.K. Suppression of inducible cyclooxygenase and inducible nitric oxide synthase by apigenin and related flavonoids in mouse macrophages. Carcinogenesis 1999, 20, 1945–1952. [Google Scholar] [CrossRef] [PubMed]
- Bogdan, C. Nitric oxide and the immune response. Nat. Immunol. 2001, 2, 907–916. [Google Scholar] [CrossRef] [PubMed]
- Kalinski, P. Regulation of immune responses by prostaglandin E2. J. Immunol. 2012, 188, 21–28. [Google Scholar] [CrossRef]
- Huo, M.; Cui, X.; Xue, J.; Chi, G.; Gao, R.; Deng, X.; Guan, S.; Wei, J.; Soromou, L.W.; Feng, H.; et al. Anti-inflammatory effects of linalool in RAW 264.7 macrophages and lipopolysaccharide-induced lung injury model. J. Surg. Res. 2013, 180, e47–e54. [Google Scholar] [CrossRef]
- Hwang, J.H.; Ma, J.N.; Park, J.H.; Jung, H.W.; Park, Y.K. Anti-inflammatory and antioxidant effects of MOK, a polyherbal extract, on lipopolysaccharide-stimulated RAW 264.7 macrophages. Int. J. Mol. Med. 2019, 43, 26–36. [Google Scholar]
- Muniandy, K.; Gothai, S.; Badran, K.M.H.; Suresh Kumar, S.; Esa, N.M.; Arulselvan, P. Suppression of Proinflammatory Cytokines and Mediators in LPS-Induced RAW 264.7 Macrophages by Stem Extract of Alternanthera sessilis via the Inhibition of the NF-kappaB Pathway. J. Immunol. Res. 2018, 2018, 3430684. [Google Scholar]
- Hwang, C.H.; Kim, K.T.; Lee, N.K.; Paik, H.D. Immune-Enhancing Effect of Heat-Treated Levilactobacillus brevis KU15159 in RAW 264.7 Cells. Probiotics Antimicrob. Proteins 2023, 15, 175–184. [Google Scholar] [CrossRef]
- Sharma, A.; Jasrotia, S.; Kumar, A. Effects of Chemotherapy on the Immune System: Implications for Cancer Treatment and Patient Outcomes. Naunyn-Schmiedeberg’s Arch. Pharmacol. 2023, 397, 2551–2566. [Google Scholar] [CrossRef] [PubMed]
- Weir, G.M.; Liwski, R.S.; Mansour, M. Immune modulation by chemotherapy or immunotherapy to enhance cancer vaccines. Cancers 2011, 3, 3114–3142. [Google Scholar] [CrossRef] [PubMed]
- Park, S.M.; Lee, T.H.; Zhao, R.; Kim, Y.S.; Jung, J.Y.; Park, C.A.; Jegal, K.H.; Ku, S.K.; Kim, J.K.; Lee, C.W.; et al. Amelioration of inflammatory responses by Socheongryong-Tang, a traditional herbal medicine, in RAW 264.7 cells and rats. Int. J. Mol. Med. 2018, 41, 2771–2783. [Google Scholar] [PubMed]
- Jeong, S.H.; Jang, J.H.; Ham, S.H.; Yang, S.J.; Cho, H.Y.; Lee, Y.B. Simultaneous UPLC-MS/MS determination of four components of Socheongryong-tang tablet in human plasma: Application to pharmacokinetic study. J. Chromatogr. B Analyt Technol. Biomed. Life Sci. 2018, 1095, 214–225. [Google Scholar] [CrossRef]
- Ko, E.; Rho, S.; Lee, E.J.; Seo, Y.H.; Cho, C.; Lee, Y.; Min, B.-I.; Shin, M.-K.; Hong, M.-C.; Bae, H. Traditional Korean medicine (SCRT) modulate Th1/Th2 specific cytokine production in mice CD4+ T cell. J. Ethnopharmacol. 2004, 92, 121–128. [Google Scholar] [CrossRef]
- Nakao, M.; Muramoto, Y.; Hisadome, M.; Yamano, N.; Shoji, M.; Fukushima, Y.; Saruwatari, J.; Nakagawa, K. The effect of Shoseiryuto, a traditional Japanese medicine, on cytochrome P450s, N-acetyltransferase 2 and xanthine oxidase, in extensive or intermediate metabolizers of CYP2D6. Eur. J. Clin. Pharmacol. 2007, 63, 345–353. [Google Scholar] [CrossRef]
- Jeon, Y.; Yoo, J.E.; Rhee, H.; Kim, Y.J.; Il Kim, G.; Chung, T.; Yoon, S.; Shin, B.; Woo, H.G.; Park, Y.N. YAP inactivation in estrogen receptor alpha-positive hepatocellular carcinoma with less aggressive behavior. Exp. Mol. Med. 2021, 53, 1055–1067. [Google Scholar] [CrossRef]
- Orecchioni, M.; Ghosheh, Y.; Pramod, A.B.; Ley, K. Macrophage Polarization: Different Gene Signatures in M1(LPS+) vs. Classically and M2(LPS-) vs. Alternatively Activated Macrophages. Front. Immunol. 2019, 10, 1084. [Google Scholar] [CrossRef]
- Palmieri, E.M.; Gonzalez-Cotto, M.; Baseler, W.A.; Davies, L.C.; Ghesquiere, B.; Maio, N.; Rice, C.M.; Rouault, T.A.; Cassel, T.; Higashi, R.M.; et al. Nitric oxide orchestrates metabolic rewiring in M1 macrophages by targeting aconitase 2 and pyruvate dehydrogenase. Nat. Commun. 2020, 11, 698. [Google Scholar] [CrossRef]
- Sareila, O.; Korhonen, R.; Auvinen, H.; Hamalainen, M.; Kankaanranta, H.; Nissinen, E.; Moilanen, E. Effects of levo- and dextrosimendan on NF-kappaB-mediated transcription, iNOS expression and NO production in response to inflammatory stimuli. Br. J. Pharmacol. 2008, 155, 884–895. [Google Scholar] [CrossRef]
- Xiao, W. Advances in NF-kappaB signaling transduction and transcription. Cell Mol. Immunol. 2004, 1, 425–435. [Google Scholar] [PubMed]
- Yun, K.J.; Kim, J.Y.; Kim, J.B.; Lee, K.W.; Jeong, S.Y.; Park, H.J.; Jung, H.-J.; Cho, Y.-W.; Yun, K.; Lee, K.-T. Inhibition of LPS-induced NO and PGE2 production by asiatic acid via NF-kappa B inactivation in RAW 264.7 macrophages: Possible involvement of the IKK and MAPK pathways. Int. Immunopharmacol. 2008, 8, 431–441. [Google Scholar] [CrossRef] [PubMed]
- Tan, H.Y.; Wang, N.; Li, S.; Hong, M.; Wang, X.; Feng, Y. The Reactive Oxygen Species in Macrophage Polarization: Reflecting Its Dual Role in Progression and Treatment of Human Diseases. Oxidative Med. Cell. Longev. 2016, 2016, 2795090. [Google Scholar]
- Byun, J.S.; Yang, S.Y.; Jeong, I.C.; Hong, K.E.; Kang, W.; Yeo, Y.; Park, Y.-C. Effects of So-cheong-ryong-tang and Yeon-gyo-pae-dok-san on the common cold: Randomized, double blind, placebo controlled trial. J. Ethnopharmacol. 2011, 133, 642–646. [Google Scholar]
- Wang, W.; Liang, M.; Wang, L.; Bei, W.; Rong, X.; Xu, J.; Guo, J. Role of prostaglandin E2 in macrophage polarization: Insights into atherosclerosis. Biochem. Pharmacol. 2023, 207, 115357. [Google Scholar] [CrossRef]
- Butt, M.S.; Sultan, M.T. Ginger and its health claims: Molecular aspects. Crit. Rev. Food Sci. Nutr. 2011, 51, 383–393. [Google Scholar] [CrossRef]
- Lin, R.D.; Mao, Y.W.; Leu, S.J.; Huang, C.Y.; Lee, M.H. The immuno-regulatory effects of Schisandra chinensis and its constituents on human monocytic leukemia cells. Molecules 2011, 16, 4836–4849. [Google Scholar] [CrossRef]
- Liu, J.P.; Wang, J.; Zhou, S.X.; Huang, D.C.; Qi, G.H.; Chen, G.T. Ginger polysaccharides enhance intestinal immunity by modulating gut microbiota in cyclophosphamide-induced immunosuppressed mice. Int. J. Biol. Macromol. 2022, 223, 1308–1319. [Google Scholar] [CrossRef]
- Yu, J.; Cong, L.; Wang, C.; Li, H.; Zhang, C.; Guan, X.; Liu, P.; Xie, Y.; Chen, J.; Sun, J. Immunomodulatory effect of Schisandra polysaccharides in cyclophosphamide-induced immunocompromised mice. Exp. Ther. Med. 2018, 15, 4755–4762. [Google Scholar]





Disclaimer/Publisher’s Note: The statements, opinions and data contained in all publications are solely those of the individual author(s) and contributor(s) and not of MDPI and/or the editor(s). MDPI and/or the editor(s) disclaim responsibility for any injury to people or property resulting from any ideas, methods, instructions or products referred to in the content. |
© 2026 by the authors. Licensee MDPI, Basel, Switzerland. This article is an open access article distributed under the terms and conditions of the Creative Commons Attribution (CC BY) license.
Share and Cite
Jeon, Y.; Kwon, H.; Ko, H.; Huh, G.; Yong, S.; Kim, T.; Park, Y.-T.; Kim, S.N.; Jeong, J.-h.; Jo, J.-h.; et al. Attenuation of Chemotherapy-Associated Immune Suppression Markers by Socheongryong-Tang via ROS/MAPK/NF-κB-Associated Macrophage Activation. Processes 2026, 14, 742. https://doi.org/10.3390/pr14050742
Jeon Y, Kwon H, Ko H, Huh G, Yong S, Kim T, Park Y-T, Kim SN, Jeong J-h, Jo J-h, et al. Attenuation of Chemotherapy-Associated Immune Suppression Markers by Socheongryong-Tang via ROS/MAPK/NF-κB-Associated Macrophage Activation. Processes. 2026; 14(5):742. https://doi.org/10.3390/pr14050742
Chicago/Turabian StyleJeon, Youngsic, Hyukjoon Kwon, Hyeonseok Ko, Gyuwon Huh, Solmin Yong, Taejung Kim, Young-Tae Park, Su Nam Kim, Jin-hyoung Jeong, Jae-hyun Jo, and et al. 2026. "Attenuation of Chemotherapy-Associated Immune Suppression Markers by Socheongryong-Tang via ROS/MAPK/NF-κB-Associated Macrophage Activation" Processes 14, no. 5: 742. https://doi.org/10.3390/pr14050742
APA StyleJeon, Y., Kwon, H., Ko, H., Huh, G., Yong, S., Kim, T., Park, Y.-T., Kim, S. N., Jeong, J.-h., Jo, J.-h., Kang, K. S., & Kim, Y.-J. (2026). Attenuation of Chemotherapy-Associated Immune Suppression Markers by Socheongryong-Tang via ROS/MAPK/NF-κB-Associated Macrophage Activation. Processes, 14(5), 742. https://doi.org/10.3390/pr14050742

