Next Article in Journal
Application of AI-Driven Methods in Quenching Distortion Control of Mesh Belt Furnaces
Previous Article in Journal
Study on the Fabrication and Dynamic Performance of Polypropylene Fiber Laminates with Built-In Heat Source
Previous Article in Special Issue
A Mechanical Error Correction Algorithm for Laser Human Body Scanning System
 
 
Font Type:
Arial Georgia Verdana
Font Size:
Aa Aa Aa
Line Spacing:
Column Width:
Background:
Article

Lightweight Design of Box-Type Double-Girder Overhead Crane Main Girders Based on a Multi-Strategy Improved Dung Beetle Optimization Algorithm

by
Maoya Yang
1,2,*,
Young-chul Kim
1,
Feng Zhao
3,
Simeng Liu
4,
Junqiang Sun
5,
Feng Li
1,
Boyin Xu
1,
Ziang Lyu
1 and
Seong-nam Jo
1
1
Department of Mechanical Engineering, Kunsan National University, Gunsan 54150, Republic of Korea
2
School of Mechanical Engineering, Shaanxi Institute of Technology, Xi’an 710300, China
3
China Railway 21st Bureau Group 5th Engineering Co., Ltd., Chongqing 402100, China
4
Key Laboratory of Road Construction Technology and Equipment of MOE, School of Construction Machinery, Chang’an University, Xi’an 710064, China
5
Gansu Special Equipment Technical Inspection Center, Lanzhou 730000, China
*
Author to whom correspondence should be addressed.
Processes 2026, 14(4), 717; https://doi.org/10.3390/pr14040717
Submission received: 14 January 2026 / Revised: 18 February 2026 / Accepted: 20 February 2026 / Published: 22 February 2026

Abstract

The lightweight design of box-type double-girder overhead crane main girders is important for improving load-carrying capacity, reducing energy consumption, and enhancing transportation efficiency. However, the structural optimization of crane main girders involves multiple constraints and strong nonlinearity, which often leads to slow convergence and premature stagnation when using traditional optimization methods. To address these issues, a multi-strategy improved dung beetle optimization algorithm (MSIDBO) is proposed for the lightweight design of overhead crane main girders. First, the search mechanism and inherent limitations of the standard dung beetle optimization (DBO) algorithm are analyzed. Subsequently, several enhancement strategies are introduced, including hybrid chaotic population initialization; reflective boundary handling; adaptive quantum jump updating; adaptive hybrid updating; and a staged control strategy for search intensity. These strategies are designed to enhance population diversity and achieve a better balance between global exploration and local exploitation. The performance of MSIDBO was evaluated on 29 CEC2017 benchmark functions. The results show that MSIDBO generally converges faster on 25 functions and reaches the global optimum on 24 functions among the compared algorithms. Finally, based on mechanical analysis and design specifications of overhead crane main girders, a constrained structural optimization model is established. The lightweight design optimization is carried out, and finite element simulations were conducted using ANSYS Workbench to verify the effectiveness and engineering feasibility of the optimized design. The results show that the proposed MSIDBO algorithm exhibits enhanced stability and convergence performance, achieving a weight reduction of 19.4% in the main girder under the specified design configuration, meeting satisfying strength and safety requirements.

1. Introduction

Overhead cranes are widely used equipment for large-scale material handling operations and are widely used in transportation scenarios such as ports and industrial workshops. As one of the most critical load-bearing components in an overhead crane structure, the main girder is characterized by a large working span, substantial self-weight, and stringent safety requirements. Its mechanical performance directly determines the overall stiffness, strength, and operational safety of the entire crane system.
In large-span or heavy-duty overhead cranes, the main girder is subjected to complex static and dynamic loads, while simultaneously having a significant impact on the total structural weight, energy consumption, and manufacturing cost of the crane. Consequently, under the increasing demand for energy conservation, emission reduction, and green-oriented mechanical design, achieving lightweight design of the crane main girder without compromising its essential mechanical performance has become a prominent research topic in the field of overhead crane optimization [1]. Moreover, weight reduction of the main girder contributes to material savings, improved dynamic performance, and reduced energy consumption, offering potential economic and engineering benefits.
In recent years, numerous studies have focused on the weight reduction optimization of crane main girders. To achieve weight reduction in overhead crane systems, researchers have primarily concentrated on minimizing the weight of key structural components through various structural optimization strategies, including shape optimization, size optimization, and topology optimization. Li et al. [2] developed an integrated optimization approach to establish a rapid, lightweight design system for cranes, achieving a weight reduction of 10%. Deng et al. [3] employed ANSYS software to enhance material utilization in cranes, resulting in a 23.4% reduction in weight. Xiao et al. [4] focused on the gearbox as the optimization target and applied topology optimization to achieve local weight reduction. Li and Liu [5] combined the superelement technique with topology optimization to improve the design of crane frames.
Tang et al. [6] provided a systematic discussion on topology optimization methods in structural design, presenting a detailed theoretical framework and highlighting that topology optimization can achieve highly efficient material usage while satisfying requirements for stiffness, strength, and stability. Kulka et al. [7] applied a parameter-based size optimization method to the box-type main girder and validated the results using finite element analysis, demonstrating effective weight reduction.
Traditional deterministic optimization methods, such as size and shape optimization, have demonstrated certain advantages when addressing low-dimensional and relatively simple engineering design problems. However, their performance is limited in high-dimensional, nonlinear, and multi-constrained optimization scenarios. To overcome these limitations, various intelligent optimization algorithms have emerged in recent years, including particle swarm optimization (PSO) [8] and differential evolution (DE) [9], and other metaheuristic approaches [10,11]. While these algorithms improve global search capabilities to some extent, they still often suffer from premature convergence and unstable solution accuracy when applied to high-dimensional and multi-modal structural optimization problems.
In 2023, Xue and Shen [12] proposed a novel swarm intelligence algorithm, the dung beetle optimization (DBO) algorithm, inspired by the navigational and foraging behaviors of dung beetles. The DBO algorithm has demonstrated competitive performance in benchmark function tests and multiple engineering applications. Alamgeer et al. [13] applied DBO to lung cancer detection and classification, Tu et al. [14] to distribution network reconfiguration, Zhang et al. [15] to wood thermal modification prediction, Duan et al. [16] to air quality forecasting, and Shen et al. [17] to unmanned aerial vehicle (UAV) path planning, highlighting its advantages in handling high-dimensional, nonlinear, and constrained optimization problems. Nevertheless, the standard DBO algorithm still exhibits premature convergence and local optima trapping in complex, high-dimensional scenarios.
To address these challenges, numerous improvements have been proposed. Zhu et al. [18] introduced quantum behavior modeling and adaptive strategies to enhance population diversity in multi-modal problems. Tan et al. [19] introduced adaptive hybrid exploration and related strategies, which enhanced the balance between local exploration and global exploitation of the DBO algorithm. Fang et al. [20] incorporated strategies such as refractive opposition learning, triangular roaming, and variational perturbation to balance global and local search, with demonstrated effectiveness in reducer and welded girder optimization. Chen et al. [21] employed chaotic population initialization and adaptive Cauchy mutation, validating the improved DBO in UAV path planning. Wang et al. [22] introduced Gaussian chaotic initialization and adaptive weight strategies to enhance global search efficiency, verified through robotic manipulator optimization. Xia et al. [23] applied linear scaling, Gaussian mutation, and dynamic learning mechanisms, demonstrating improvements across multiple engineering optimization problems. Lyu et al. [24] combined cubic chaotic mapping for population initialization with global exploration and adaptive t-distribution strategies, achieving notable performance in UAV path planning. Wang et al. [25] employed optimal Latin hypercube sampling to improve population diversity, integrated global search strategies inspired by the eagle optimizer, and introduced variable spiral search to enhance adaptability, offering new solutions for high-dimensional, nonlinear, and constrained engineering problems.
Focusing on algorithm-based structural optimization of crane main girders, Xiao and Fan [26] employed a surrogate model (AL-Kriging) combined with particle swarm optimization (PSO) to optimize key geometric parameters of the girder cross-section, demonstrating the feasibility of using an integrated approach for parameter optimization. Qi et al. [27] applied the multi-mirror reflection algorithm (M-SRA) to the lightweight design of double-girder crane main girders, providing a reliable method for steel structure weight reduction. Fan et al. [28] addressed the optimization of box-type cross-sections in double-girder cranes using the discrete imperialist competitive algorithm in combination with a performance-based inverse reliability strategy, achieving an optimal balance between structural economy and safety.
Sun et al. [29] utilized an improved particle swarm optimization (MPSO) algorithm to optimize crane main girder cross-sections, obtaining optimal solutions with significant weight reduction. Pavlovic et al. [30] applied simulated annealing (SA) and harmony search (HS) to optimize the box-section of double-girder crane main girders. Savković et al. [31] conducted comparative analyses on single-girder crane main girders, evaluating the performance of swarm intelligence algorithms such as the firefly algorithm (FA) against conventional methods, thereby verifying the feasibility of employing swarm intelligence for crane main girder optimization.
Based on the aforementioned studies, this work proposes a multi-strategy improved dung beetle optimization algorithm (MSIDBO) to enhance the performance of DBO in solving high-dimensional, nonlinear, and multi-constrained optimization problems. A lightweight design framework tailored for the main girder of box-type double-girder overhead cranes is developed, and its effectiveness is validated through finite element simulations, providing a practical solution for weight reduction in such crane structures.
The main contributions of this paper are as follows:
(1)
Development of a Multi-Strategy Improved DBO Algorithm (MSIDBO): Integrates hybrid chaotic population initialization, adaptive quantum-behavior-based jump updating, adaptive hybrid updating, staged control of search intensity, and reflective boundary handling, improving convergence speed and stability in complex, multi-constraint structural optimization problems.
(2)
Comprehensive Benchmark Evaluation: Validated on CEC2017 functions against six state-of-the-art algorithms (DBO, WOA, HHO, SCA, PSO, DE), demonstrating high convergence accuracy, global search capability, and robustness for high-dimensional, constrained optimization tasks.
(3)
Constrained Lightweight Design Framework for Crane Main Girders: Couples MSIDBO with mechanical modeling and finite element analysis, achieving a 19.4% weight reduction while fully satisfying strength, stiffness, and stability constraints, confirming practical engineering feasibility.
(4)
Systematic Integration Paradigm for Structural Optimization: Embeds MSIDBO into the complete design loop, including modeling, constraint handling, and finite element verification, providing a transferable methodology for solving complex, constrained lightweight design problems in large-scale mechanical structures.
The structure of this paper is organized as follows. Section 2 introduces the original DBO algorithm. Section 3 details the proposed MSIDBO algorithm, including hybrid chaotic population initialization, adaptive quantum jump updating, adaptive hybrid updating, and reflective boundary handling strategies. Section 4 presents performance evaluations of MSIDBO using CEC2017 benchmark functions. Section 5 applies MSIDBO to the lightweight design of box-type crane main girders. Finally, Section 6 provides concluding remarks and discusses future research directions.

2. Standard Dung Beetle Optimizer (DBO)

The dung beetle optimizer (DBO) is a recently proposed metaheuristic optimization algorithm introduced by Xue et al. in 2022 [12]. Based on extensive observation and analysis of dung beetle behavior in natural environments, the authors abstracted several representative biological activities into corresponding optimization mechanisms. These behaviors include ball rolling, dancing, reproduction, foraging, and stealing, each of which is mapped to a specific search strategy within the algorithmic framework.
In the DBO algorithm, the optimization process is performed collaboratively by different types of dung beetles, namely rolling beetles, breeding beetles, foraging beetles, and stealing beetles. Through the interaction of these behavioral roles, the population evolves iteratively, enabling effective exploration of the search space and refinement of candidate solutions.

2.1. Rolling Beetles

Rolling beetles simulate the behavior of dung beetles rolling dung balls toward suitable locations in the natural environment. In the DBO algorithm, the position updating strategy of rolling beetles is divided into two cases according to whether the beetles can normally receive solar guidance, namely the unobstructed case and the obstructed case.
When rolling beetles move under unobstructed conditions, their positions are updated according to the formulation given in Equation (1).
X i t + 1 = X i t + a × k × X i t 1 + b × X X = X i X w
where t denotes the current iteration number; X i represents the position of the i-th dung beetle at iteration t; k is a constant varying within the interval [0, 0.2]; b is a constant varying within the interval [0, 1]; and a acts as a natural coefficient. X w denotes the global worst position in the population. X represents the solar radiation intensity, while w is a natural coefficient taking a value of either 1 or −1.
In natural environments, rolling beetles advancing toward sunlight frequently encounter obstacles due to complex terrain conditions, causing the dung ball to deviate from its original direction. In such cases, dung beetles adjust their movement direction through a dancing behavior. Accordingly, when rolling beetles are obstructed, their positions are updated using the formulation shown in Equation (2):
X i t + 1 = X i t + tan θ X i t X i t 1
where θ varies within the interval 0 ,     π . However, when θ = 0 ,   θ = π / 2 , or θ = π , the current position of the rolling beetle is preserved, and the position update defined by this formulation is not executed.

2.2. Breeding Beetles

After rolling beetles transport the dung ball to a relatively safe area, they select a nearby breeding space for offspring reproduction. In the DBO algorithm, this process is modeled by determining the boundary of the safe region, which is defined using the formulation shown in Equation (3).
L b = m a x ( X × 1 R , L b ) U b = m i n ( X × 1 + R , U b ) R = 1 t / M
where X denotes the current best position of the population. U b and L b represent the upper and lower boundaries of the egg-laying region for breeding beetles, respectively, while U b and L b denote the upper and lower boundaries of the feasible region. M indicates the maximum number of iterations of the algorithm.
After the egg-laying region is determined, each female dung beetle generates a single breeding ball. As indicated by Equation (4), the egg-laying region varies dynamically with the iteration process. Accordingly, the positions of breeding beetles are updated using the following formulation:
B i t + 1 = X + b 1 × B i t L b + b 2 × B i t U b
where B i t represents the position of the i-th breeding beetle at the t-th iteration. b 1 and b 2 are 1 × D random vectors, where D denotes the dimensionality of the current optimization problem.

2.3. Foraging Beetles

After breeding, the offspring beetles emerge from the breeding balls and, upon reaching maturity, begin foraging activities. In the DBO algorithm, the optimal foraging region for these young beetles is defined and constrained to guide their search. The boundaries of the optimal foraging region are updated according to the formulation given in Equation (5).
L b b = m a x ( X b × 1 R , L b ) U b b = m i n ( X b × 1 + R , U b )
where U b b and L b b denote the upper and lower boundaries of the optimal foraging region, respectively, while X b represents the global best position.
During the foraging process, the positions of foraging beetles are updated according to the formulation given in Equation (6).
X i t + 1 = X i t + c 1 × X i t L b b + c 2 × X i t U b b
where c 1 is a random number drawn from a normal distribution, and c 2   is a random number varying within the interval ( 0 , 1 ) .

2.4. Stealing Beetles

In the dung beetle population, stealing beetles also exist that exploit the achievements of other beetles, thereby intensifying competition within the population. In the DBO algorithm, this behavior is incorporated to enhance population diversity and convergence efficiency. The positions of stealing beetles are updated according to the formulation given in Equation (7).
X i t + 1 = X b + S × g × ( X i t X + X i t X b )
where S is a constant, and g is a 1 × D random variable drawn from a normal distribution.

3. Multi-Strategy Improved Dung Beetle Optimizer (MSIDBO)

Compared with other swarm intelligence optimization algorithms such as PSO, WOA, and HHO, many research results [12,15,32,33] have shown that the dung beetle optimizer (DBO) exhibits notable advantages, including fast convergence and effective optimization capability, and has been widely applied to various optimization problems. However, DBO still suffers from several inherent limitations, such as an uneven and imbalanced initial population distribution and insufficient local exploitation capability, which may lead to premature convergence and entrapment in local optima.
Previous studies on improved DBO variants have typically focused on isolated enhancements, such as chaotic or spiral initialization to improve population diversity [34,35], multi-strategy integration for path planning or engineering optimization [24,36], or hybrid update strategies combining multiple mechanisms [17]. While these methods can enhance either global search or local refinement, they rarely implement a coordinated multi-stage framework.
In contrast, the proposed multi-strategy improved dung beetle optimizer (MSIDBO) constructs a stage-controlled adaptive framework, wherein search intensity is regulated according to iteration progress, and adaptive mechanisms are triggered based on population variance. This design achieves a more balanced trade-off between global exploration and local exploitation, leading to faster convergence and higher-quality solutions compared with existing improved DBO variants.
To further clarify the distinctions between MSIDBO and existing improved DBO variants, the proposed algorithm establishes a coordinated multi-stage adaptive framework rather than relying on isolated enhancements. Unlike previous approaches that focus on individual mechanisms (e.g., single chaotic initialization or hybrid updates), MSIDBO integrates stage-dependent search control, adaptive triggering mechanisms based on population variance, and behavior-specific update strategies into a unified optimization architecture.
Among the incorporated strategies, the reflection-based boundary handling mechanism is adopted and refined from commonly used boundary control techniques in swarm intelligence algorithms. The concepts of Lévy-flight-based jumps, quadratic interpolation, and spiral search have also been reported in previous optimization studies. However, their adaptive triggering mechanisms, coordinated stage-controlled integration, and systematic incorporation into the DBO behavioral framework are newly proposed in this work.
In particular, the hybrid Henon–Circle chaotic initialization scheme, the variance-triggered adaptive hybrid updating strategy, and the stage-wise search intensity control mechanism represent novel structural designs not present in existing improved DBO variants. Therefore, the innovation of MSIDBO lies primarily in its coordinated multi-stage adaptive integration framework rather than in isolated strategy adoption.
Motivated by these considerations, this study proposes a multi-strategy improved dung beetle optimizer (MSIDBO) by incorporating five enhancement strategies into the standard DBO framework:
(1)
A hybrid chaotic population initialization strategy combining Henon mapping and Circle mapping;
(2)
A reflection-based boundary handling strategy guided by individual position updates;
(3)
An adaptive quantum jump update mechanism based on Lévy flights;
(4)
An adaptive hybrid update strategy integrating quadratic interpolation and spiral search;
(5)
A stage-wise search intensity control hybrid update strategy combining Jacobi curve perturbation and quadratic interpolation.
By synergistically integrating these strategies, the proposed MSIDBO effectively improves population diversity, balances global exploration and local exploitation, and improves convergence robustness.

3.1. Hybrid Chaotic Population Initialization Strategy Based on Henon and Circle Maps

The dung beetle optimizer (DBO) is a typical stochastic search algorithm. Its conventional population initialization scheme [37] provides a certain degree of exploratory guidance at the early stage of optimization, which is beneficial for multidimensional searches in complex problems. However, this random initialization mechanism often leads to uneven population distribution and a lack of directional guidance. Inappropriate parameter settings may further cause individuals to cluster within limited subregions of the search space, thereby restricting global exploration capability.
To overcome these limitations and enhance the diversity and global search ability of the initial population, a hybrid chaotic population initialization strategy combining Henon mapping and Circle mapping is proposed in this study. The nonlinear and chaotic characteristics of the Henon map are exploited to introduce irregularity into the initial population distribution, effectively avoiding deterministic patterns. Meanwhile, the periodic equilibrium property of the Circle map is employed to introduce mild perturbations, which further enhance individual diversity and prevent premature aggregation.
By integrating these two chaotic mappings, the proposed hybrid strategy facilitates a more uniform and extensive coverage of the solution space, particularly in high-dimensional optimization problems. As a result, the robustness of population initialization and the global exploration capability of the DBO algorithm are effectively enhanced, reducing the risk of premature convergence to local optima.
The specific implementation of the proposed initialization strategy is described as follows. First, the Henon chaotic matrix H is constructed using Equation (8). The Henon map is a typical two-dimensional discrete chaotic system, and the generated matrix H n o r m is subsequently normalized according to Equation (9) to obtain the chaotic sequence matrix. Second, the Circle map perturbation sequence C is generated using Equation (10), with a sequence length of N. The perturbation sequence is then expanded into the required perturbation matrix P according to Equation (11). Finally, the Henon chaotic sequence and the Circle map perturbation sequence are superimposed using Equation (12), thereby completing the initialization of the dung beetle population positions.
X i + 1 = 1 a × X i 2 + Y i + 1 Y i + 1 = b × X i
H n o r m = H min H / ( m a x H m i n ( H ) )
where X i denotes the initial position of the i-th individual. a and b are system parameters that control whether the mapping exhibits chaotic behavior. To ensure that the Henon map demonstrates typical chaotic dynamics, the parameters are set as a = 1.4 ,   b = 0.3 , and c = d = 0.1 in this study.
H n o r m represents the normalized Henon chaotic matrix, and H denotes the hybrid matrix with dimensions N × D . N is the population size, and D is the dimensionality of the optimization problem.
X i + 1 = m o d X i + 0.2 0.5 2 π sin 2 π X i , 1
P = C 0.5 ,   P R N × D
where X i denotes the i-th chaotic sequence, and m o d ( m , n ) represents the modulo operation of m with respect to n . C is the perturbation sequence generated by the Circle map with a length of N . P denotes the perturbation matrix obtained after dimensional expansion.
X c h a o t i c = min max H n o r m + 0.1 × P , 0 , 1 X i j = l b j + X c h a o t i c , i j × u b j l b j ,   i = 1 , , N ; j = 1 , , D
where X c h a o t i c   denotes the hybrid initialized matrix and takes values in the interval [ 0 , 1 ] . X i j represents the position of a dung beetle individual mapped to the actual search space [ l b j , u b j ] . u b j   and l b j denote the upper and lower bounds of the i-th dimension, respectively.
To further verify the advantages of the hybrid Henon–Circle mapping strategy for initializing the dung beetle population, simulation experiments were conducted using three mapping schemes: Circle mapping, Henon mapping, and the combined Henon–Circle mapping. For each scheme, 1000 sequence values were generated, as shown in Figure 1.
The results indicate that the Circle map produces 1000 values uniformly distributed within the interval [ 0 , 1 ] , exhibiting strong uniformity. However, it suffers from search blind spots, limited global jumping capability, and a tendency to become trapped in local optima. The Henon map generates a more structured and chaotic population, improving irregularity, but still exhibits a clustering effect. In contrast, the hybrid Henon–Circle mapping produces the most uniformly distributed sequence values, presenting a “semi-regular + perturbation” optimization pattern.
This hybrid strategy effectively improves the diversity of the initialized population and enhances the global exploration capability of the algorithm. Consequently, it mitigates the tendency of the standard DBO algorithm to be trapped in local optima while also improving convergence accuracy.

3.2. Reflection-Based Boundary Handling Strategy

During the execution of breeding, stealing, and other behaviors in the dung beetle optimizer (DBO) algorithm, each individual continuously updates its position within the search space as the iteration proceeds. However, position updates may exceed the pre-defined upper or lower bounds of the algorithm, resulting in “out-of-bound” behavior. Such behavior can cause algorithm failure, loss of the optimal solution, or convergence oscillations. Therefore, it is necessary to constrain the position of each dung beetle within the defined boundaries after every iteration.
To address this issue, a reflection-based boundary handling strategy is proposed. When an updated individual violates the boundaries, its position is reflected symmetrically back into the feasible search space. This correction ensures that all dung beetle positions remain within the predefined bounds, minimizing the risk of losing optimal individuals or disrupting the update of the best fitness and best position. Consequently, the algorithm’s search capability and convergence performance near the boundary regions are effectively improved.
For an out-of-bound individual, the boundary correction is performed according to Equation (13).
X i ( d ) = L b d + L b d X i d ,       i f   X i ( d ) < L b d   U b d X i d U b d ,       i f   X i d > L b d   X i d ,                                     o t h e r w i s e                      
where X i ( d ) denotes the position of the i-th individual in the d-th dimension. U b d and L b d represent the upper and lower bounds of the d-th dimension, respectively.

3.3. Lévy Flight-Based Adaptive Quantum Jump Update Strategy

In this study, an adaptive quantum jump updating strategy is introduced to enhance the global exploration capability of the dung beetle optimizer. This strategy refers to a probabilistic long-distance position updating mechanism inspired by quantum behavior, in which individuals perform stochastic nonlocal jumps in the search space rather than deterministic local movements. The term “quantum jump” denotes the nonlocal transition property enabled by Lévy flights, while “adaptive” indicates that both the jump probability and the jump intensity are dynamically adjusted according to the iteration progress of the algorithm. By adaptively controlling the randomness and jump scale, the proposed strategy strengthens exploration in the early and middle stages and gradually improves search stability in the later stage, thereby enhancing the algorithm’s ability to escape from local optima.
In the original dung beetle optimizer (DBO), rolling beetles overcome local optima encountered during the dung ball rolling process by performing structured jumps with fixed probabilities. However, this fixed jump mechanism lacks long-distance jump capability, limiting the algorithm’s ability to escape from deep local optima.
To address this limitation, an adaptive quantum jump update strategy based on Lévy flights is proposed, in which rolling beetles probabilistically perform nonlocal jumps guided by the global best position. By dynamically adjusting the jump probability J t and the Lévy distribution exponent β t according to Equations (14) and (15), this strategy balances exploration and exploitation during the iterative process of rolling beetles. It provides rolling beetles with the ability to perform long-distance jumps, effectively avoiding premature convergence.
Specifically, when a randomly generated number satisfies the condition r a n d <   J t , the rolling beetle executes the Lévy flight step length generation mechanism according to Equation (16), constructing a Lévy-distributed jump step. Guided by the global best position, the rolling beetle performs a quantum jump to rapidly escape from local optima. In this case, Equation (17) is used to update the rolling beetle’s position, replacing Equation (1). If the random number does not satisfy the condition r a n d <   J t , the rolling beetle updates its position according to Equation (2).
J t = J m i n + ( J 0 J m i n ) · ( 1 t M )
β t = β m i n + ( β 0 β m i n ) · ( 1 t M )
where J t denotes the jump probability at the t-th generation. J 0 and J m i n represent the initial and minimum jump probabilities, respectively. β t , β 0 and β m i n correspond to the Lévy distribution control parameters at the t-th generation, the initial generation, and the minimum value, respectively.
δ = Γ ( 1 + β ) · sin ( π β / 2 ) Γ ( 1 + β / 2 ) · β · 2 ( β 1 ) / 2 1 / β s t e p = μ υ 1 / β   , μ ~ N ( 0 , δ 2 ) ,   υ ~ N ( 0 , 1 )
where δ denotes the standard deviation used in the Lévy distribution to generate the normal distribution. Γ ( · ) represents the gamma function, and s t e p is the Lévy-distributed random jump step vector.
X i t + 1 = X b e s t t + a · s t e p · X b e s t t X b e s t
where X i t denotes the position of the i-th individual at the t-th generation. X b e s t t represents the best position at the t-th generation, and X b e s t is the global best position. a is the Lévy step scaling factor.
In our experiments, the adaptive quantum jump strategy based on Lévy flights was implemented using the specific parameter values listed in Table 1. These values define the initial and minimum jump probabilities, the Lévy distribution exponents, and the step scaling factor, ensuring balanced exploration and exploitation throughout the optimization process.

3.4. Adaptive Hybrid Update Strategy Based on Quadratic Interpolation and Spiral Search

In this study, an adaptive hybrid update strategy is proposed to further enhance the local exploitation capability of the improved dung beetle optimizer in structural optimization and complex function optimization problems, particularly during the breeding beetle phase. This strategy refers to a composite position updating framework that dynamically integrates multiple local search mechanisms according to the optimization state of the population. The term “hybrid” denotes the coordinated use of quadratic interpolation and spiral search behaviors, while “adaptive” indicates that the updating mechanism is dynamically triggered and switched based on population fitness variance. By adaptively selecting different updating behaviors, the proposed strategy enhances fine-grained local exploitation when stagnation occurs, while maintaining sufficient search flexibility when the optimization process proceeds normally, thereby reducing the risk of entrapment in local optima.
This strategy is designed for updating the positions of breeding beetles and integrates multiple complementary mechanisms, including a dynamic triggering mechanism, local quadratic interpolation updating, a perturbation mechanism, and a switching update scheme. By adaptively coordinating quadratic interpolation and spiral search behaviors, the proposed hybrid strategy strengthens fine-grained local search while maintaining sufficient flexibility to escape local stagnation regions.

3.4.1. Dynamic Triggering Mechanism

To address the potential premature convergence and entrapment in local optima that may occur during the later stages of the dung beetle optimizer, the variance of fitness values is adopted as a monitoring indicator to construct a dynamic triggering mechanism. When the dung beetle population exhibits stagnation behavior, indicating that individuals are trapped in a local optimum, the local quadratic interpolation search is immediately activated. Conversely, if the algorithm proceeds normally without stagnation, the dynamic triggering mechanism is not activated, and an exponential perturbation-based differential jump search update is performed instead, assisting individuals in escaping the current local stagnation state. The dynamic triggering mechanism is formulated as shown in Equation (18).
s t d f i t T s t a g + 1 , , f i t < ε
where f i t denotes the fitness value of the i-th individual at the t-th generation. T s t a g represents the number of iterations during which local stagnation occurs. ε is the function used to compute the standard deviation of fitness values. s t d · denotes the fitness variance threshold for triggering the local quadratic interpolation strategy.

3.4.2. Local Quadratic Interpolation Update

The local quadratic interpolation method [38] approximates the extremum of an objective function f x by fitting a quadratic interpolation polynomial using three sample points within a local search domain. The extremum of the resulting quadratic polynomial is then used as an approximation of the extremum of the target objective function f x .
In this study, the local quadratic interpolation polynomial is constructed using three representative points: the current individual at the t-th generation, the best individual X b e s t t , and a randomly selected elite historical individual X b e s t R . Based on these three points, a local quadratic interpolation polynomial is established, and the extremum point X is obtained at each generation to guide the local position update, as shown in Equation (19).
X = X b e s t t X b e s t t X i t 2 f X b e s t t f X b e s t R X b e s t t X b e s t R 2 f X b e s t t f X i t 2 X b e s t t X i t f X b e s t t f X b e s t R ( X b e s t t X b e s t R ) ( X b e s t t f X i t )
where f X i t , f X b e s t t and f X b e s t R denote the objective function values corresponding to X i t , X b e s t t and X b e s t R , respectively.
To ensure the robustness of the position update for breeding beetles, a linear fusion strategy is employed to generate a new position. The position update of breeding beetles is performed according to Equation (20).
X n e w = ω × X i t + ( 1 ω ) × X
where X n e w represents the updated position of the breeding beetle generated using the linear fusion strategy, and ω denotes the fusion coefficient, which takes values in the interval [ 0.2 , 0.8 ] .

3.4.3. Differential Jump Search Update Based on Exponential Perturbation

In the Whale Optimization Algorithm (WOA) [39], the encircling behavior of the leading whales employs a spiral search strategy, as described by Equations (21) and (22), to update the prey position during the exploitation phase. However, this strategy is highly sensitive to the spiral shape parameter b , which may limit its adaptability in complex optimization landscapes.
To address this issue, a dynamic spiral shape parameter s , as defined in Equation (23), is introduced to replace parameter b , thereby optimizing parameter control and enhancing the local exploitation capability of the beetle population while preventing premature stagnation.
If the aforementioned dynamic triggering mechanism is not activated, the position of the breeding beetles is updated according to Equation (24).
X t + 1 = D × e b h × cos ( 2 π h ) + X ( t )
D = X t X ( t )
s = e k · cos ( π × t / M )
where X t denotes the current position of the whale individual, and X t   represents the position of the best solution in the current population (prey). D is the distance between the whale and the prey. b is the spiral shape parameter, typically set as a constant. h is a random number controlling the degree of spiral motion, taking values in the interval [ 1 , 1 ] .
X i t + 1 = X b e s t t + e s × h cos ( 2 π h ) b 1 × P i t X r e f 1 + b 2 × P i t X r e f 2
where h is a random number used to enhance the stochasticity, taking values in the interval ( 1 , 1 ) . k is the variation coefficient, which is set to k = 5 in this study.   P i t denotes the historical position of the i-th individual. b 1 and b 2 are random variables. X r e f 1 and X r e f 2 represent two candidate solutions generated by inward contraction and outward expansion perturbations based on the current best individual, respectively.

3.5. Stage-Controlled Hybrid Update Strategy Based on Jacobi Curve Perturbation and Quadratic Interpolation

In the original dung beetle optimizer, the position update of foraging beetles relies heavily on perturbations around the current best solution. This approach lacks a mechanism to actively guide foraging beetles toward more distant regions for global exploration and to dynamically adjust the precision of local exploitation. Consequently, it is prone to premature convergence to local optima when solving complex functions or intricate optimization problems, leading to slow convergence and reduced solution accuracy.
To address these limitations, a hybrid position update strategy combining Jacobi curve perturbation with local quadratic interpolation is proposed for the foraging phase. The strategy implements stage-controlled updates based on the iteration progress of the algorithm. This staged control mechanism is motivated by the typical search behavior of swarm intelligence algorithms, in which global exploration dominates the early stage of optimization, while local exploitation becomes increasingly important in the later stage. Accordingly, the transition between stages is determined by a predefined proportion of the total number of iterations. Therefore, the proposed strategy is designed to strengthen global exploration in the early foraging stage and to enhance local convergence accuracy in the later stage.
During the first 60% of total iterations of the DBO algorithm, the positions of foraging beetles are updated using the Jacobi function perturbation mechanism. The Jacobi function exhibits periodicity and non-sinusoidal perturbation characteristics, producing smooth, continuous, and tunable perturbation trajectories. These trajectories enable the foraging population to perform nonlinear perturbations around the current best solution, which improves population diversity and enhances the ability to escape local optima. The position update in this stage is performed according to Equation (25).
X i t + 1 = r 3 × X i t + ( e θ 2 × X b e s t × sin θ ) / ( sin θ cos θ )
where   r 3 is a random number varying within the interval ( 0 , 1 ) , θ denotes the angle of the perturbation path, taking values in the interval 0 , π , X b e s t represents the global best position.
During the last 40% of total iterations of the DBO algorithm, the positions of foraging beetles are updated using the local quadratic interpolation method. A quadratic interpolation polynomial is constructed based on the current individual X i t , the global best individual X b e s t , and a historical elite individual   X b e s t R , generating a predicted point for the optimal solution. The position update in this stage is performed according to Equations (26) and (27).
X = X b e s t t X b e s t t X i t 2 f X b e s t t f X b e s t R X b e s t t X b e s t R 2 f X b e s t t f X i t 2 X b e s t t X i t f X b e s t t f X b e s t R ( X b e s t t X b e s t R ) ( X b e s t t f X i t )
X n e w = ω × X i t + ( 1 ω ) × X *

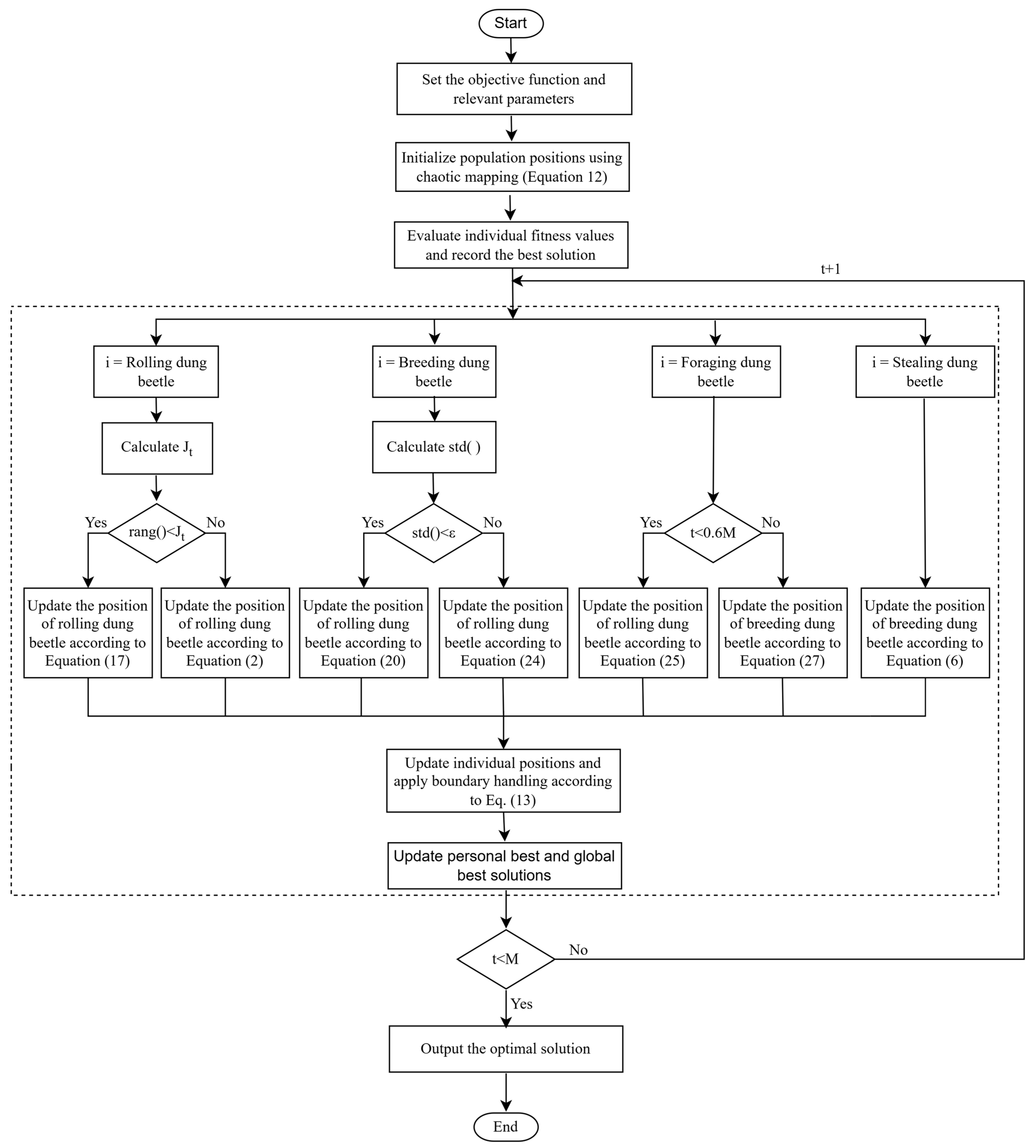
3.6. Flowchart of the Multi-Strategy Improved Dung Beetle Optimizer (MSIDBO)

Based on the original dung beetle optimizer, this study proposes a multi-strategy improved Dung Beetle Optimizer (MSIDBO) by integrating several algorithmic enhancements for different phases of the beetle population.
For population initialization, a hybrid chaotic initialization strategy combining Henon and Circle maps is employed to enhance the diversity of the dung beetle population.
For the rolling beetle population, an adaptive quantum-leap update strategy based on Lévy flight is established under conditions where the evolutionary-generation-based jump probability is not triggered, balancing exploration and exploitation capabilities.
For the foraging beetle population, an adaptive hybrid update strategy combining quadratic interpolation and spiral search is implemented under a dynamic triggering mechanism based on the standard deviation of fitness values, enhancing local fine search capability.
For the foraging beetle population in later iterations, a stage-controlled hybrid update strategy integrating Jacobi curve perturbation and quadratic interpolation is applied, improving global exploration in the early stage and local convergence accuracy in the later stage.
For out-of-bound individual positions, a reflection boundary handling strategy is introduced to ensure boundary compliance and to reinforce the algorithm’s search capability and convergence performance near the boundaries.
These innovations collectively form the multi-strategy improved dung beetle optimizer (MSIDBO). The flowchart of the MSIDBO algorithm is illustrated in Figure 2.

3.7. Pseudocode of the MSIDBO Algorithm

The pseudocode of the MSIDBO algorithm is presented in Table 2.

3.8. Computational Complexity Analysis

The computational complexity of the proposed MSIDBO algorithm is analyzed and compared with that of the standard DBO and other benchmark algorithms. In this study, N ,   M , and D , denote the population size, maximum number of iterations, and problem dimension, respectively.
In MSIDBO, the optimization process adopts a double-loop structure consisting of M iterations and N individuals. All position update strategies, including adaptive quantum jump, Jacobi curve perturbation, differential jump, and local quadratic interpolation, are implemented through vector-based operations without introducing additional nested loops. Therefore, the computational cost of updating a single individual is O ( D ) .
In addition, reflection-based boundary handling and best-solution updating are performed for all individuals in each iteration, resulting in an overall time complexity of:
O ( M × N × D )
The standard DBO algorithm and other population-based optimization algorithms, such as PSO, DE, WOA, HHO, and SCA, exhibit the same theoretical time complexity under identical population size and iteration settings. Although MSIDBO introduces multiple enhancement strategies, these improvements only add constant-level computational overhead, without altering the asymptotic complexity.
All algorithms were implemented using identical population size and iteration settings to ensure a fair complexity comparison.

4. Simulation Experiments and Results Analysis

All simulation experiments in this study were conducted on a ThinkPad X390 laptop running Windows 10, equipped with an Intel Core i7-8565U processor with a base clock frequency of 1.80 GHz. All algorithm programs were implemented and executed in MATLAB 2023a.

4.1. Test Functions and Parameter Settings

To comprehensively evaluate the performance of the proposed multi-strategy improved dung beetle optimization (MSIDBO) algorithm, the CEC2017 benchmark functions (Dim = 30) [40], originally used for performance testing of the standard dung beetle optimization (DBO) algorithm, were adopted. These benchmark functions provide a comprehensive platform for assessing the comparative performance of seven alternative algorithms and for solving complex optimization problems, making them the preferred choice for algorithm comparison in this study. Since function F2 in the CEC2017 suite loses testing efficacy in high-dimensional spaces, the remaining 29 benchmark functions were used to evaluate the performance of the MSIDBO algorithm. The basic information of these benchmark functions is summarized in Table 3, with the search space set as 100 ,   100 for each dimension.
To evaluate the performance of the proposed algorithm, six widely used classical optimization algorithms were considered for comparison, including the Dung Beetle Optimizer (DBO) [12], Whale Optimization Algorithm (WOA) [39], Harris Hawks Optimization (HHO) [41], Sine Cosine Algorithm (SCA) [42], Particle Swarm Optimization (PSO) [8], and Differential Evolution (DE) [9]. The detailed parameter settings of these algorithms are presented in Table 4. All algorithm-specific parameters are set to canonical/reference values from the original literature (PSO [8], WOA [39]); no additional parameter tuning was applied.
To ensure a more objective evaluation of the performance of the MSIDBO algorithm and guarantee fairness in algorithm comparison, unified parameter settings were adopted for all seven algorithms. Specifically, the population size was set to 30, the maximum number of iterations was set to 1000, and each algorithm was independently executed 30 times. To provide reproducibility and fair comparisons, the same random seed was applied across all algorithms for each independent run, ensuring that the initial populations and random number sequences were consistent for every trial.
For the MSIDBO algorithm, the convergence threshold ϵ was defined as the allowable deviation from the global optimum during iterative optimization. In all benchmark experiments, ϵ is set to ϵ = 1 × 10 6 . Additionally, the stagnation window T s t a g is set to 10 iterations. The algorithm triggers local quadratic interpolation, updating only when the standard deviation of the best solution’s fitness values over T s t a g iterations falls below ϵ , ensuring precise convergence detection and stable optimization performance.

4.2. CEC2017 Test Function Convergence Curves Analysis

To compare the performance of the multi-strategy improved dung beetle optimization (MSIDBO) algorithm with six classical algorithms (DBO, WOA, HHO, SCA, PSO, and DE) in terms of convergence speed and accuracy, and to evaluate the performance of MSIDBO on CEC2017 benchmark functions with different dimensions, convergence curves were plotted under the following base experimental settings: population size of 30, problem dimension of 30, and 1000 iterations. In these plots, the number of iterations is represented on the horizontal axis, while the average of the best fitness values over 30 independent runs is plotted on the vertical axis. The convergence curves of MSIDBO and the six comparison algorithms are shown in Figure 3. Analysis of these results shows the following trends for the MSIDBO algorithm:
For the unimodal function F1, the MSIDBO algorithm demonstrates faster convergence and lower final fitness values compared to the six comparison algorithms. At the final iteration, the minimum fitness value obtained by MSIDBO is nearly two orders of magnitude lower than those achieved by the classical DBO and HHO algorithms. Furthermore, during the iterative process, the convergence behavior exhibits a rapid improvement in the early stages followed by a slower convergence in later iterations, indicating that the MSIDBO algorithm exhibits a “fast-then-stable” convergence pattern.
For the multimodal function F3, both the MSIDBO and HHO algorithms converge faster than the other five algorithms, outperforming the other five algorithms. Notably, before 900 iterations, MSIDBO achieves lower fitness values than HHO, although its final optimization accuracy is slightly lower than that of HHO.
For functions F4, F5, F7, F8, and F9, the MSIDBO algorithm not only achieves faster convergence but also obtains lower minimum fitness values at the final iteration compared to the six classical algorithms, indicating that the multi-strategy improvements in this study contribute to improved performance of MSIDBO.
Additionally, for the F6 function, MSIDBO achieves faster convergence than the six classical algorithms before reaching 800 iterations.
For the hybrid functions, the MSIDBO algorithm shows better convergence speed and accuracy on these functions on F10, F11, F12, F13, F15, F16, F17, F18, and F19. For F14, although the convergence performance of MSIDBO is slightly lower than that of the DE algorithm, it still outperforms the other five classical algorithms represented by DBO, which indicates the effectiveness of the multi-strategy improvements for DBO.
For the composition functions, the MSIDBO algorithm shows overall better performance on F21, F22, F23, F24, F25, F26, F27, F29, and F30. In particular, for F21, F22, and F30, MSIDBO achieves the lowest fitness values, with the minimum fitness values at the final iteration being one to two orders of magnitude lower than those achieved by the second-best algorithm. These results indicate that the multi-strategy improvements in MSIDBO enhance its local search capability and convergence accuracy on these functions, contributing to overall improved performance compared to the classical DBO algorithm.

4.3. CEC2017 Test Results and Analysis

The performance analysis of MSIDBO compared with DBO, WOA, HHO, SCA, PSO, and DE on the 29 CEC2017 benchmark functions indicates that MSIDBO generally demonstrates faster convergence on 25 functions among the compared algorithms. Moreover, MSIDBO reaches the global optimum on 24 test functions. For six functions, its optimization accuracy is approximately one to two orders of magnitude better than that of the second-best algorithm.
Compared with previously reported improved DBO variants, which mainly enhance a single aspect of the algorithm (e.g., initialization, local updating, or hybrid strategies) [18,22,34,35,36,37], the proposed MSIDBO demonstrates more consistent performance across unimodal, multimodal, hybrid, and composition functions. This observation is based on convergence trends, stability metrics, and benchmark function results rather than the internal implementation details of the MSIDBO algorithm, which are described in Section 3. The coordinated multi-stage framework of MSIDBO, including hybrid chaotic initialization, adaptive quantum jump updating, and staged search intensity control, enhances exploration in the early phase and strengthens exploitation in later phases.
To further quantify the overall stability and extremal performance of the seven algorithms on the CEC2017 benchmark functions, the minimum (min), mean (mean), and standard deviation (std) of the best fitness values over 30 independent runs were calculated, and the results are summarized in Table 5. In addition, the best values for each test function are highlighted in bold to facilitate direct comparison. The detailed analysis of these results is presented below.
The statistical results in Table 3 indicate that MSIDBO performs better than the six classical algorithms on most functions. Across the 29 CEC2017 benchmark functions, MSIDBO achieves the minimum fitness value ranked first in 25 functions, while the remaining four functions—F3, F14, F18, and F28—also attain minimum values within the top three. Regarding the mean of the best fitness values, MSIDBO obtains the best average in 25 functions, with the remaining four functions also ranking among the top three. In terms of standard deviation, MSIDBO achieves the smallest variance within the top three in 21 functions. Overall, these results suggest that MSIDBO achieves relatively high convergence accuracy and stable performance.
In terms of detailed performance, for the unimodal function F1, MSIDBO achieves the lowest or near-lowest values across all three statistical metrics. Its optimization accuracy is better than most classical algorithms, suggesting that the multi-strategy improvements applied to DBO contribute to improved global search capability, convergence precision, and stability.
For the multimodal functions (F3–F9), although the benchmark functions contain multiple local optima, MSIDBO achieves the best minimum fitness values on F4–F9, indicating that the proposed strategies contribute to improved local exploration and facilitate attainment of the global optimum. In the case of F3, MSIDBO performs slightly below HHO but still ranks second among the seven algorithms. Compared with the original DBO, this result suggests that MSIDBO maintains stable performance, as indicated by its low variance across runs, which may be useful for engineering optimization problems.
For the hybrid functions (F10–F19), which present a more complex and variable testing environment, MSIDBO attains first place in terms of minimum and mean fitness values on eight test functions. Notably, for F10, F13, and F18, all three statistical metrics are one order of magnitude better than those of the second-best algorithm, indicating the improved global optimization capability, accuracy, and robustness of MSIDBO. Although MSIDBO performs slightly lower than DE in the mean and standard deviation for F14 and F15, it consistently ranks second among all algorithms, with all metrics exceeding those of DBO.
For the composition functions (F20–F30), where the testing environment is more complex, MSIDBO obtains lower minimum and mean fitness values than the other six algorithms, indicating its capability to locate quality optima, even under complex engineering optimization conditions, while maintaining good consistency across 30 independent runs. In terms of standard deviation, MSIDBO achieves the best performance in six test functions, with the remaining four also performing above average, providing additional evidence of the stability of the multi-strategy improved DBO.
Overall, the analysis of the three statistical metrics on the CEC2017 benchmark functions confirms that the multi-strategy improved DBO (MSIDBO) algorithm shows relatively better optimization accuracy and convergence stability.
To further clarify the cause–effect relationship behind the benchmark results, the performance differences in MSIDBO are analyzed from the perspective of landscape characteristics and search behavior.
For unimodal functions, MSIDBO demonstrates improved convergence behavior, which may be related to the enhanced global exploration capability incorporated in the proposed framework. The improved diversity in the early search stage facilitates broader coverage of the solution space, thereby supporting faster convergence toward promising regions.
For multimodal functions, which contain multiple local optima, the adaptive balance between exploration and exploitation appears to play an important role. When stagnation occurs, the algorithm enhances local refinement while maintaining sufficient population diversity, which may help reduce premature convergence and improve stability across runs.
However, for certain highly complex functions such as F14 and F15, characterized by strong nonlinearity and high inter-variable coupling, MSIDBO performs slightly below DE. In such landscapes, stronger directional recombination mechanisms may provide additional advantages. Since the proposed framework primarily emphasizes adaptive balance rather than aggressive recombination, this design difference may partly explain the observed performance gap.
Overall, the results suggest that the effectiveness of different search mechanisms depends on landscape complexity, and the coordinated interaction of exploration and exploitation strategies influences the overall performance of MSIDBO. These observations also provide potential directions for further improvement of the proposed framework across different landscape characteristics. In particular, integrating more flexible directional recombination mechanisms or landscape-aware adaptive strategies may further improve performance on highly nonlinear and strongly coupled functions. Moreover, evaluating the scalability of the proposed framework under higher-dimensional search spaces and more complex hybrid composition functions would provide deeper insight into its robustness and generalization capability.

4.4. Statistical Significance Analysis

To further examine the performance differences among the compared algorithms, statistical significance analyses were conducted on the results of 29 CEC2017 benchmark functions. Wilcoxon signed-rank tests and Friedman ranking tests were applied to compare MSIDBO with six classical optimization algorithms (DBO, PSO, SCA, WOA, HHO, and DE).
The Wilcoxon test results indicate that MSIDBO achieves better performance than most of the comparison algorithms on the majority of benchmark functions, with only a limited number of ties or losses. The Friedman test yields a p-value less than 0.05, indicating statistically significant differences among the seven algorithms. According to the average Friedman rankings (where a smaller rank indicates better performance), MSIDBO obtains the lowest average rank among all compared methods.
The detailed results are summarized in Table 6, where the Wins/Ties/Losses statistics are calculated for each comparison algorithm relative to MSIDBO over 29 benchmark functions.

5. Lightweight Design of Box-Type Main Girders for Overhead Cranes

Although the MSIDBO algorithm has demonstrated competitive performance on the CEC2017 benchmark functions, providing preliminary evidence of the effectiveness of the multi-strategy improved DBO algorithm, its practical applicability to real engineering problems requires further validation. Different engineering optimization problems impose distinct constraints, and the comprehensive capability of the improved DBO algorithm must be assessed through practical applications.
In this study, the main girder of a bridge-type overhead crane is selected as the optimization target. As a widely used structural component in ports, workshops, and other material-handling environments, the main girder exhibits several notable characteristics, including a large operational span, substantial self-weight, and high safety requirements. Therefore, implementing a lightweight design for the main girder is of practical significance, as it can effectively reduce material consumption, lower energy use, and provide economic and operational benefits in crane applications.

5.1. Structural Analysis of the Box-Type Main Girder

As illustrated in Figure 4, a specific model of a bridge-type overhead crane manufactured in China is selected as the optimization target. The crane consists of a metallic structure, a mechanical transmission system, and an electrical control system. Its fundamental design parameters are summarized in Table 7.
Within the metallic structure, the main girder adopts a double-girder configuration, with each girder featuring a box-shaped cross-section, as shown in Figure 5. The box-type girder is composed of the top flange plate, bottom flange plate, primary web plate, secondary web plates, and stiffening ribs. In this study, the mass of the main girder is considered as the objective function for the optimization process, as shown in Equation (28).
f t = ρ · L · A A = t 1 · t 2 + t 6 · t 7 + t 3 · t 4 + t 3 · t 5 + 10 t 8 · t 9 + 8 t 10 · t 11
where f t denotes the total mass of the main girder; ρ represents the material density of the girder,   ρ = 7850   k g / m 3 ; A is the cross-sectional area of the girder; t 1 and t 2 correspond to the width and thickness of the top flange plate, respectively;   t 6 and t 7 correspond to the width and thickness of the bottom flange plate, respectively; t 3 and t 4 denote the height and thickness of the primary web plate, respectively;   t 3 and t 5 denote the height and thickness of the secondary web plates, respectively;   t 8 and t 9 represent the thickness and width of the flange stiffening ribs, respectively; t 10 and t 11 denote the width and thickness of the web stiffening ribs, respectively.
Figure 4. Operating site of the overhead crane.
Figure 4. Operating site of the overhead crane.
Processes 14 00717 g004
Table 7. Basic parameters of the main girder of a specific overhead crane model.
Table 7. Basic parameters of the main girder of a specific overhead crane model.
Span (m)Rated Lifting Capacity (t)Duty ClassMaximum Wheel Load (kN)Material
19.532A5238.22Q355B high-strength structural steel
Figure 5. Schematic diagram of the box-type cross-section of the main girder. The ranges of the key parameters for the box-type cross-section of the overhead crane main girder are listed in Table 8.
Figure 5. Schematic diagram of the box-type cross-section of the main girder. The ranges of the key parameters for the box-type cross-section of the overhead crane main girder are listed in Table 8.
Processes 14 00717 g005
Table 8. The ranges of the key parameters of the box-type cross-section of the main girder.
Table 8. The ranges of the key parameters of the box-type cross-section of the main girder.
Parameter t 1 t 2 t 3 t 4 t 5 t 6 t 7 t 8 t 9 t 10 t 11
Lower bound (mm)650458008.58.565045256650
Upper bound (mm)7805584011.511.57805535101080

5.2. Constraint Analysis of the Box-Type Main Girder

In the lightweight optimization of the overhead crane main girder, the following design information is adopted to address engineering justification:
(1)
Design variables: Eleven cross-sectional dimensions of the box-type girder t 1 t 11 .
(2)
Constraints: Structural constraints include maximum deflection under rated load ( f L / 700 ) , von Mises stress below allowable limit ( σ m a x σ a ) , local stability limits of thin-walled elements, and stiffening rib effectiveness. Buckling and fatigue effects are not explicitly modeled in this static load analysis and may be considered in future studies.
(3)
Design standards: The allowable stress and deflection limits follow FEM-based design practices [43,44].
(4)
Sources of nonlinearity: Linear material behavior and small deformation assumptions are adopted; geometric and material nonlinearities are neglected due to static load conditions.
These specifications provide a clear engineering basis for applying the MSIDBO algorithm to constrained structural optimization of the overhead crane main girder.

5.2.1. Strength Analysis

To ensure that the main girder of the overhead crane possesses sufficient load-carrying capacity under the maximum operating condition, a strength analysis is conducted based on the working principles of bridge-type overhead cranes. According to structural mechanics and practical engineering experience, the mid-span section of the main girder is subjected to the most unfavorable loading condition and is therefore identified as the critical section.
Consequently, the cross-section at the mid-span of the main girder is selected as the constraint evaluation location. The strength constraint is imposed by requiring that the maximum bending moment of the main girder does not exceed the allowable bending moment, which can be expressed as shown in Equation (29).
σ m a x = M W σ a M = 1 4 φ 1 P 1 L + 1 8 φ 1 q L 2 + 1 4 φ 2 P 2 L
where M denotes the maximum bending moment acting on the main girder; W represents the section modulus of the main girder at the mid-span, which is calculated using a simplified formula in this study; σ m a x denotes the maximum stress at the critical section of the main girder; σ a is the allowable stress of Q355B high-strength structural steel; φ 1 denotes the impact coefficient during crane operation and is taken as φ 1 = 1.0 ; φ 2 denotes the dynamic load coefficient during hoisting operations and is taken as φ 2 = 1.15 ; q represents the uniformly distributed load acting on the main girder; P 1 denotes the self-weight of the crane trolley; and P 2 represents the rated lifting capacity of the crane.

5.2.2. Stiffness Analysis

To prevent stability and safety issues caused by excessive bending deformation of the main girder during crane operation, it is necessary to ensure that the overhead crane main girder exhibits adequate stiffness under working conditions. According to beam deflection theory, the maximum deflection of the main girder must not exceed the allowable deflection specified for overhead crane structures, as shown in Equation (30).
f = ( P 1 + P 2 ) L 3 48 E W f
where f denotes the deflection of the overhead crane main girder;   E represents the elastic modulus of the main girder material and is taken as E = 2.1 × 10 5   M P a ; and f denotes the allowable deflection of the overhead crane main girder, with f = L / 700 .

5.2.3. Stability Analysis

For the box-type structure of the overhead crane main girder, thin-walled components such as the top flange plate, bottom flange plate, primary web plate, and secondary web plates are extensively used. If the width-to-thickness ratios of these thin-walled elements are improperly designed, local instability or local failure may occur. Therefore, it is necessary to perform stability checks on the width-to-thickness ratios of the thin-walled components.
In addition, for thin-walled elements with relatively large widths, local reinforcement is introduced by arranging stiffening ribs with appropriate numbers and dimensions, thereby enhancing local stability and ensuring the overall structural stability of the overhead crane main girder.
To guarantee the local stability of the top flange plate, bottom flange plate, and web plates, reasonable limits on the width-to-thickness ratios are imposed as follows, as defined in Equation (31).
t 1 t 2 15 0 t 6 t 7 15 0 t 3 t 5 100 0 t 3 t 4 100 0
To ensure the effectiveness of the stiffening ribs on the primary and secondary web plates, the cross-sectional dimensions of the stiffening ribs are required to satisfy the conditions in Equation (32).
t 3 30 + 40 t 10 80 235 δ s t 3 t 5 250 80 235 δ s t 3 t 4 250
where δ s denotes the yield strength of the steel material and is taken as δ s = 355 MPa.
Meanwhile, in accordance with the requirements for rigid-beam behavior in the structure, the designed stiffening ribs must also comply with Equation (33), indicating sufficient structural safety.
t 8 15 t 9 0 t 10 15 t 11 0

5.3. Lightweight Design Results and Comparative Analysis

5.3.1. Algorithm Comparison and Weight Reduction

To effectively compare the weight reduction performance of the MSIDBO algorithm for the box-type main girder of an overhead crane, and to ensure consistency across the testing environments of different optimization algorithms, the population size was set to 30, the number of iterations to 1000, and the number of independent runs to 30.
The weight reduction results obtained using the MSIDBO algorithm were compared with those of six other algorithms, namely DBO, WOA, HHO, SCA, PSO, and DE, for the box-type main girder of an overhead crane. The detailed comparison results are summarized in Table 9.
As shown in Table 9 and Figure 6, among the seven compared algorithms, MSIDBO exhibits relatively faster convergence and competitive performance in the weight reduction optimization of the box-type main girder of an overhead crane. The initial weight of 14,459.0 kg corresponds to the enterprise’s initial design value provided by the enterprise. After optimization using the proposed MSIDBO algorithm, while satisfying all strength, stiffness, and stability requirements, the girder weight was reduced from 14,459.0 kg to 11,653.4 kg, corresponding to a reduction of 19.4%. This reduction reflects the improvement achieved relative to the enterprise-provided initial design under the same design requirements and constraint conditions.
To further contextualize the obtained 19.4% weight reduction, several existing optimization studies of crane girder structures are referenced. In a topology optimization study on a 1-ton capacity overhead crane girder, a reduction of 18.97% was achieved relative to the original design configuration using FEA-based topology techniques [45]. In contrast, a parametric design optimization case on a larger capacity overhead crane reported a 5.8% mass reduction under similar strength and serviceability constraints [7]. These comparative results indicate that the obtained 19.4% reduction is within the range reported in related studies, suggesting that the proposed approach is applicable under the specified design assumptions.

5.3.2. Optimized Main Girder Structure and Engineering Feasibility

The optimized main girder structure is illustrated in Figure 7. It should be emphasized that all optimization algorithms were executed under the same strength, stiffness, and stability constraints defined in the structural optimization model. Therefore, each optimized solution theoretically satisfies the prescribed engineering requirements. Among the seven compared algorithms, MSIDBO obtained the minimum structural weight under identical constraint conditions (Table 9). From a structural safety perspective, the minimum-weight solution corresponds to the most conservative lightweight configuration under the defined constraints. If this design satisfies the required performance criteria through finite element verification, solutions with higher weights obtained by other algorithms would inherently exhibit equal or greater safety margins. Therefore, the finite element analysis focuses on validating the MSIDBO-optimized design as the most weight-efficient and critical case, while maintaining reasonable computational efficiency.

5.3.3. Finite Element Analysis of Optimized Design

To verify the engineering feasibility of the numerical optimization results, finite element analysis (FEA) of the optimized box-type main girder of the overhead crane was conducted using ANSYS Workbench 2022 R1. Comparisons of deflection and stress between the main girder before and after optimization are presented in Figure 8 and Figure 9.
The analysis results indicate that the maximum deflection of the optimized girder occurs at the loading position, exhibiting a symmetric deflection distribution. The maximum vertical deflection of the optimized main girder is 4.1232 mm, which is lower than the allowable deflection limit of L/700 (27.86 mm) for serviceability requirements, according to the Chinese steel structure design code GB50017-2017 [46], where L denotes the span of the main girder.
Furthermore, the maximum von Mises stress of the optimized girder is 91.568 MPa, which is well below the allowable stress of 215 MPa for Q355B structural steel, as specified in the Chinese steel structure design code GB50017-2017. The corresponding minimum safety factor, defined as the ratio of allowable stress to maximum von Mises stress, is 2.35, indicating that the strength requirements are satisfied under the specified loading conditions. These results suggest that the lightweight design of the box-type main girder using the improved DBO algorithm satisfies the design requirements and is feasible from an engineering perspective.

5.3.4. Verification of Mesh Independence and Boundary Conditions

To further ensure the reliability of the finite element analysis, additional verification was conducted regarding mesh independence and the representativeness of the loading and boundary conditions, additional verification was conducted. Specifically, the mesh independence and boundary conditions were examined as follows.
Three mesh densities, including coarse, medium (used), and fine, were compared, as summarized in Table 10. The maximum total deformation and von Mises stress showed negligible differences (less than 1%) between the medium and fine meshes, confirming that the selected mesh (8 mm, 1,054,582 elements) provides mesh-independent results. A multi-zone meshing method was applied to generate high-quality hexahedral elements suitable for the complex geometry of the main girder [43,44]. Static structural analysis was performed using ANSYS Workbench, employing a linear solver with standard Newton-Raphson iteration [47,48].
The boundary conditions and applied load were designed to reflect actual operating conditions of the overhead crane. Both ends of the girder were modeled as simply supported to represent the rail supports, and a central concentrated load of 156,800 N, corresponding to the rated lifting capacity, was applied. This setup captures the primary mechanical behavior of the girder under service conditions, including self-weight and main lifting load effects.
These additional verifications further support the reliability of the finite element analysis and indicate that the optimized girder design satisfies the strength, stiffness, and safety requirements.

6. Conclusions and Future Work

6.1. Summary of Major Research Findings

This study implemented the lightweight design of the box-type main girder of a bridge-type overhead crane based on a multi-strategy improved dung beetle optimization algorithm. First, a multi-strategy improved dung beetle optimization (MSIDBO) algorithm was proposed, integrating hybrid chaotic population initialization, adaptive quantum-behavior-based jump updating, adaptive hybrid updating, staged control of search intensity, and reflective boundary handling strategies to enhance the original DBO algorithm.
Second, using the CEC2017 benchmark functions, a comprehensive comparison was conducted between MSIDBO and six other algorithms, including DBO, WOA, HHO, SCA, PSO, and DE, which further indicates that MSIDBO demonstrates competitive convergence behavior and global search capability in the tested scenarios.
Finally, a lightweight design framework tailored for the main girder of box-type double-girder bridge cranes was established. The optimal girder weight satisfying the design requirements was determined through analyses using MSIDBO and six other algorithms. The mass of the main girder was reduced by 19.4%. Finite element simulations were performed using ANSYS Workbench, and the results confirmed the engineering feasibility of the lightweight design based on the improved DBO algorithm. From a methodological perspective, this study systematically explored the potential of advanced metaheuristic algorithms in the lightweight design of large-scale mechanical equipment, providing a potential methodological reference for structural optimization of heavy machinery.

6.2. Limitations of the Current Study

Although this study has achieved effective results, certain limitations should be acknowledged. From the algorithmic perspective, while the performance of the multi-strategy improved DBO algorithm was primarily evaluated using the CEC2017 benchmark functions and the bridge-type overhead crane main girder optimization problem, its performance across a broader range of test cases and different types of practical tasks has not yet been fully validated.
From the engineering perspective, the static analysis considered dynamic load factors to assess the engineering feasibility of the optimized main girder structure; however, more detailed explicit dynamic simulations were not conducted.
In addition, the reported 19.4% weight reduction was obtained under the specific design configuration considered in this study, including the selected clearance, load class, and steel material. Since structural weight is inherently influenced by geometric parameters, loading conditions, and material properties, the quantitative reduction ratio may vary under different design scenarios.

6.3. Recommendations for Future Research

For future work, the methodology proposed in this study will be further extended to evaluate the performance of the MSIDBO algorithm on a broader set of benchmark functions and more complex operational optimization tasks. Additional studies will consider more complex loading conditions, conduct more systematic finite element analyses, and investigate different clearances, load classes, and material configurations to further validate the robustness and engineering adaptability of the proposed MSIDBO-based optimization framework.
Although this study focused on the bridge-type overhead crane main girder, the MSIDBO algorithm is a general and flexible optimization framework. By appropriately defining the objective function, design variables, and constraints, it can be extended to other structural design problems, such as bridges, frame structures, and composite structures. Future studies will explore these broader applications to further demonstrate the adaptability, effectiveness, and engineering relevance of the proposed MSIDBO algorithm.

Author Contributions

Conceptualization, M.Y. and Y.-c.K.; Methodology, M.Y. and Y.-c.K.; Software, F.Z.; Formal analysis, S.L. and F.L.; Investigation, F.Z., J.S., B.X., Z.L. and S.-n.J.; Writing—original draft preparation, M.Y.; Writing—review and editing, M.Y. and S.L.; Supervision, Y.-c.K. All authors have read and agreed to the published version of the manuscript.

Funding

This work was supported in part by the Collaborative Education Project of Industry-University Cooperation of the Ministry of Education, China (230815324907220) and the Project of Key Laboratory of Earthmoving Machinery Intelligent Construction Technology of Shandong Province, China (PKL2024F13).

Data Availability Statement

The original contributions presented in this study are included in this article. Further inquiries can be directed to the corresponding author.

Acknowledgments

The authors have reviewed and edited the output and take full responsibility for the content of this publication.

Conflicts of Interest

Author Feng Zhao was employed by the company China Railway 21st Bureau Group 5th Engineering Co., Ltd. The remaining authors declare that the research was conducted in the absence of any commercial or financial relationships that could be construed as a potential conflict of interest.

References

  1. Mei, L.; Wang, Q. Structural optimization in civil engineering: A literature review. Buildings 2021, 11, 66. [Google Scholar] [CrossRef]
  2. Li, Y.; Xiang, D.; Li, Q.W.; Wang, J. Research and application on rapidly lightweight design system of cranes. J. Mech. Eng. 2018, 54, 205–213. [Google Scholar] [CrossRef]
  3. Deng, X.; Yu, L.F.; Lei, C.; Xu, J.P.; Xiao, Z.P. Lightweight design of trackless telescopic gantry crane based on response surface method. Chin. J. Eng. Des. 2018, 3, 288–294. (In Chinese) [Google Scholar]
  4. Xiao, W.Z.; Zhang, Y.S.; Yan, S.D.; Liu, T.-H.; Wang, L. Lightweight design of reducer box for large overhead crane. Mech. Transm. 2017, 41, 71–75. (In Chinese) [Google Scholar]
  5. Li, A.; Liu, C. Lightweight design of a crane frame under stress and stiffness constraints using super-element technique. Adv. Mech. Eng. 2017, 9, 1–10. [Google Scholar] [CrossRef]
  6. Tang, T.; Wang, L.; Zhu, M.; Zhang, H.; Dong, J.; Yue, W.; Xia, H. Topology optimization: A review for structural designs under statics problems. Materials 2024, 17, 5970. [Google Scholar] [CrossRef]
  7. Kulka, J.; Mantič, M.; Grega, R.; Siman, M.; Kopas, M.; Maláková, S. Optimisation of box girder design of overhead cranes. Appl. Sci. 2024, 14, 9926. [Google Scholar] [CrossRef]
  8. Kennedy, J.; Eberhart, R. Particle swarm optimization. In Proceedings of the ICNN’95—International Conference on Neural Networks, Perth, Australia, 27 November–1 December 1995; IEEE: New York, NY, USA; Volume 4, pp. 1942–1948. [Google Scholar]
  9. Storn, R.; Price, K. Differential evolution—A simple and efficient heuristic for global optimization over continuous spaces. J. Glob. Optim. 1997, 11, 341–359. [Google Scholar] [CrossRef]
  10. Lee, D.; Noh, S.; Kim, J.; Lee, S. Efficient hyperparameter optimization using metaheuristics for machine learning in truss steel structure cross-section prediction. Buildings 2025, 15, 2791. [Google Scholar] [CrossRef]
  11. Cao, T.S.; Nguyen, T.T.T.; Nguyen, V.S.; Truong, V.H.; Nguyen, H.H. Performance of six metaheuristic algorithms for multi-objective optimization of nonlinear inelastic steel trusses. Buildings 2023, 13, 868. [Google Scholar] [CrossRef]
  12. Xue, J.; Shen, B. Dung beetle optimizer: A new meta-heuristic algorithm for global optimization. J. Supercomput. 2023, 79, 7305–7336. [Google Scholar] [CrossRef]
  13. Alamgeer, M.; Alruwais, N.; Alshahrani, H.M.; Mohamed, A.; Assiri, M. Dung beetle optimization with deep feature fusion model for lung cancer detection and classification. Cancers 2023, 15, 3982. [Google Scholar] [CrossRef]
  14. Tu, N.; Fan, Z. IMODBO for optimal dynamic reconfiguration in active distribution networks. Processes 2023, 11, 1827. [Google Scholar] [CrossRef]
  15. Zhang, R.; Zhu, Y. Predicting the mechanical properties of heat-treated woods using optimization-algorithm-based BPNN. Forests 2023, 14, 935. [Google Scholar] [CrossRef]
  16. Duan, J.; Gong, Y.; Luo, J.; Zhao, Z. Air-quality prediction based on the ARIMA-CNN-LSTM combination model optimized by dung beetle optimizer. Sci. Rep. 2023, 13, 12127. [Google Scholar] [CrossRef] [PubMed]
  17. Shen, Q.; Zhang, D.; Xie, M.; He, Q. Multi-strategy enhanced dung beetle optimizer and its application in three-dimensional UAV path planning. Symmetry 2023, 15, 1432. [Google Scholar] [CrossRef]
  18. Zhu, F.; Li, G.; Tang, H.; Li, Y.; Lv, X.; Wang, X. Dung beetle optimization algorithm based on quantum computing and multi-strategy fusion for solving engineering problems. Expert Syst. Appl. 2024, 236, 121219. [Google Scholar] [CrossRef]
  19. Tan, W.; Wu, Q.; Jiang, L.; Tong, T.; Su, Y. Dung Beetle Optimization Algorithm Based on Bounded Reflection Optimization and Multi-Strategy Fusion for Multi-UAV Trajectory Planning. Comput. Mater. Contin. 2025, 85, 3621–3652. [Google Scholar] [CrossRef]
  20. Fang, R.; Zhou, T.; Yu, B.; Li, Z.; Ma, L.; Zhang, Y. Dung beetle optimization algorithm based on improved multi-strategy fusion. Electronics 2025, 14, 197. [Google Scholar] [CrossRef]
  21. Chen, Q.; Wang, Y.; Sun, Y. An improved dung beetle optimizer for UAV 3D path planning. J. Supercomput. 2024, 80, 18. [Google Scholar] [CrossRef]
  22. Wang, X.; Zhang, Y.; Zheng, C.; Feng, S.; Yu, H.; Hu, B.; Xie, Z. An adaptive spiral strategy dung beetle optimization algorithm: Research and applications. Biomimetics 2024, 9, 519. [Google Scholar] [CrossRef] [PubMed]
  23. Xia, H.; Chen, L.; Xu, H. Correction: Multi-strategy dung beetle optimizer for global optimization and feature selection. Int. J. Mach. Learn. Cybern. 2024. [Google Scholar] [CrossRef]
  24. Lyu, L.; Jiang, H.; Yang, F. Improved dung beetle optimizer algorithm with multi-strategy for global optimization and UAV 3D path planning. IEEE Access 2024, 12, 69240–69257. [Google Scholar] [CrossRef]
  25. Wang, Z.; Cai, J.; Liu, X.; Zou, Z. Optimized BP neural network based on improved dung beetle optimization algorithm to predict high-performance concrete compressive strength. Buildings 2024, 14, 3465. [Google Scholar] [CrossRef]
  26. Xiao, H.; Fan, X. Main beam optimization of overhead crane based on AL-Kriging surrogate model and PSO algorithm. Mech. Res. Appl. 2024, 37, 52–55. [Google Scholar] [CrossRef]
  27. Qi, Q.; Yu, Y.; Dong, Q.; Xu, G.; Xin, Y. Lightweight and green design of general bridge crane structure based on multi-specular reflection algorithm. Adv. Mech. Eng. 2021, 13, 16878140211051220. [Google Scholar] [CrossRef]
  28. Fan, X.N.; Zhi, B. Design for a crane metallic structure based on imperialist competitive algorithm and inverse reliability strategy. Chin. J. Mech. Eng. 2017, 30, 900–912. [Google Scholar] [CrossRef]
  29. Sun, C.; Tan, Y.; Zeng, J.; Pan, J.S.; Tao, Y. The structure optimization of main beam for bridge crane based on an improved PSO. J. Comput. 2011, 6, 1585–1590. [Google Scholar] [CrossRef]
  30. Pavlović, G.; Savković, M.; Marković, G.; Zdravković, N. Mass-Optimized Design of the Main Girder with Box-Section of the Double-Girder Bridge Crane with the Rail Placed in the Middle of the Top Flange. In Proceedings of the COMETα 2018, 4th International Scientific Conference, Jahorina, Republic of Srpska, 27–30 November 2018; Faculty of Mechanical Engineering, University of East Sarajevo: East Sarajevo, Republic of Srpska, 2018; pp. 343–350. Available online: https://scidar.kg.ac.rs/handle/123456789/20624 (accessed on 19 February 2026).
  31. Savković, M.M.; Bulatović, R.R.; Gašić, M.M.; Pavlović, G.V.; Stepanović, A.Z. Optimization of the box section of the main girder of the single-girder bridge crane by applying biologically inspired algorithms. Eng. Struct. 2017, 148, 452–465. [Google Scholar] [CrossRef]
  32. Wu, C.; Fu, J.; Huang, X.; Xu, X.; Meng, J. Lithium-ion battery health state prediction based on VMD and DBO-SVR. Energies 2023, 16, 3993. [Google Scholar] [CrossRef]
  33. Xue, H.; Li, T.; Li, J.; Zhang, Y.; Huang, S.; Li, Y.; Yang, C.; Zhang, W. Multi-objective optimization for turning process of 304 stainless steel based on dung beetle optimizer-back propagation neural network and improved particle swarm optimization. J. Mater. Eng. Perform. 2024, 33, 3787–3800. [Google Scholar] [CrossRef]
  34. Zheng, X.; Liu, R.; Li, S. A Novel Improved Dung Beetle Optimization Algorithm for Collaborative 3D Path Planning of UAVs. Biomimetics 2025, 10, 420. [Google Scholar] [CrossRef]
  35. Liu, K.; Dai, Y.; Liu, H. Improvement of Dung Beetle Optimization Algorithm Application to Robot Path Planning. Appl. Sci. 2025, 15, 396. [Google Scholar] [CrossRef]
  36. Hu, W.; Zhang, Q.; Ye, S. An Enhanced Dung Beetle Optimizer with Multiple Strategies for Robot Path Planning. Sci. Rep. 2025, 15, 4655. [Google Scholar] [CrossRef] [PubMed]
  37. Wu, Q.; Xu, H.; Liu, M. Applying an improved dung beetle optimizer algorithm to network traffic identification. Comput. Mater. Contin. 2024, 78, 3. [Google Scholar] [CrossRef]
  38. Zhao, W.; Wang, L.; Zhang, Z.; Mirjalili, S.; Khodadadi, N.; Ge, Q. Quadratic interpolation optimization (QIO): A new optimization algorithm based on generalized quadratic interpolation and its applications to real-world engineering problems. Comput. Methods Appl. Mech. Eng. 2023, 417, 116446. [Google Scholar] [CrossRef]
  39. Mirjalili, S.; Lewis, A. The whale optimization algorithm. Adv. Eng. Softw. 2016, 95, 51–67. [Google Scholar] [CrossRef]
  40. Wu, G.; Mallipeddi, R.; Suganthan, P. Problem definitions and evaluation criteria for the CEC 2017 competition and special session on constrained single-objective real-parameter optimization. Nanyang Technol. Univ. Singap. Tech. Rep. 2016, 1–18. [Google Scholar]
  41. Heidari, A.A.; Mirjalili, S.; Faris, H.; Aljarah, I.; Mafarja, M.; Chen, H. Harris hawks optimization: Algorithm and applications. Future Gener. Comput. Syst. 2019, 97, 849–872. [Google Scholar] [CrossRef]
  42. Mirjalili, S. SCA: A sine cosine algorithm for solving optimization problems. Knowl.-Based Syst. 2016, 96, 120–133. [Google Scholar] [CrossRef]
  43. Zienkiewicz, O.C.; Taylor, R.L. The Finite Element Method for Solid and Structural Mechanics, 7th ed.; Elsevier: Amsterdam, The Netherlands, 2013. [Google Scholar]
  44. ANSYS, Inc. ANSYS Mechanical APDL Theory Reference; ANSYS, Inc.: Canonsburg, PA, USA, 2023; Available online: https://ansyshelp.ansys.com/public/Views/Secured/corp/v251/en/pdf/ANSYS_Mechanical_APDL_Theory_Reference.pdf (accessed on 19 February 2026).
  45. Navale, R.S.; Kulkarni, P.P.; Katekar, S.D. Design optimization of single overhead crane girder using finite element analysis. Int. J. Recent Innov. Trends Comput. Commun. 2023, 11, 733–737. [Google Scholar] [CrossRef]
  46. GB50017-2017; Standard for Design of Steel Structures. China Architecture & Building Press: Beijing, China, 2017.
  47. Cook, R.D.; Malkus, D.S.; Plesha, M.E. Concepts and Applications of Finite Element Analysis, 4th ed.; Wiley: New York, NY, USA, 2002. [Google Scholar]
  48. Bathe, K.-J. Finite Element Procedures, 2nd ed.; Massachusetts Institute of Technology (MIT): Cambridge, MA, USA, 2014. [Google Scholar]
Figure 1. Comparison of population distributions generated by different chaotic mapping initialization.
Figure 1. Comparison of population distributions generated by different chaotic mapping initialization.
Processes 14 00717 g001
Figure 2. Flowchart of the multi-strategy improved dung beetle optimizer (MSIDBO).
Figure 2. Flowchart of the multi-strategy improved dung beetle optimizer (MSIDBO).
Processes 14 00717 g002
Figure 3. Convergence curves of seven comparison algorithms on CEC2017 benchmark functions.
Figure 3. Convergence curves of seven comparison algorithms on CEC2017 benchmark functions.
Processes 14 00717 g003aProcesses 14 00717 g003b
Figure 6. Lightweight design comparison of the box-type main girder based on seven algorithms.
Figure 6. Lightweight design comparison of the box-type main girder based on seven algorithms.
Processes 14 00717 g006
Figure 7. Schematic diagram of the optimized main girder structure.
Figure 7. Schematic diagram of the optimized main girder structure.
Processes 14 00717 g007
Figure 8. Comparison of maximum vertical deflection of the main girder before and after optimization.
Figure 8. Comparison of maximum vertical deflection of the main girder before and after optimization.
Processes 14 00717 g008
Figure 9. Comparison of von Mises stress distribution of the main girder before and after optimization.
Figure 9. Comparison of von Mises stress distribution of the main girder before and after optimization.
Processes 14 00717 g009
Table 1. Parameter settings for the adaptive Lévy flight-based quantum jump strategy used in MSIDBO.
Table 1. Parameter settings for the adaptive Lévy flight-based quantum jump strategy used in MSIDBO.
ParameterSymbolValue
Initial jump probability J 0 0.9
Minimum jump probability J m i n 0.1
Initial Lévy exponent β 0 1.5
Minimum Lévy exponent β m i n 1.1
Lévy step scaling factor α 0.01
Table 2. Pseudocode of the MSIDBO Algorithm.
Table 2. Pseudocode of the MSIDBO Algorithm.
Algorithm: Multi-Strategy Improved Dung Beetle Optimizer (MSIDBO)
InputObjective function f ( x ) , population size N , max iterations M , variable bounds l b and u b
OutputBest solution X b e s t and its fitness f ( X b e s t )
1. Initialization
1.1Initialize population X using hybrid chaotic mapping (Henon + Circle) (Equation (12))
1.2Map X to variable bounds [ l b , u b ]
1.3Evaluate fitness f(X) for all individuals
1.4Set global best X b e s t
2. IterationFor t = 1   t o   M
2.1For each individual i in the population:
2.1.1If i is a rolling dung beetle:
Calculate jump probability J t (Equation (14))
If R a n d < J t : Update position using adaptive quantum jump (Equation (17))
Else: Update position using standard rolling update (Equation (2))
2.1.2Else if i is a breeding dung beetle:
Calculate fitness variance s t d ( )
If s t d ( ) < ε : Apply local quadratic interpolation update (Equation (20))
Else: Apply exponential perturbation-based differential jump (Equation (24))
2.1.3Else if i is a foraging dung beetle:
If t < 0.6 × M : Update position using Jacobi curve perturbation (Equation (25))
Else: Update position using local quadratic interpolation (Equation (27))
2.1.4Else if i is a stealing dung beetle:
Update position (Equation (6))
2.2Apply reflection-based boundary handling to all individuals (Equation (13))
2.3Update personal best and global best solutions
3. Return X b e s t , f ( X b e s t )
Table 3. Basic Information of CEC2017 Benchmark Functions.
Table 3. Basic Information of CEC2017 Benchmark Functions.
Function IndexFunction CategoryTest Objective
F1UnimodalThe convergence performance of the tested algorithms is evaluated by their ability to locate the unique global optimum of the benchmark functions.
F3–F9MultimodalBy introducing multiple local optima into the benchmark functions, the capability of the tested algorithms to escape from local optimum traps is evaluated.
F10–F19HybridBy combining basic functions in different forms to construct complex benchmark functions, the comprehensive performance of the tested algorithms under complicated optimization conditions is assessed.
F20–F30CompositionBy nonlinearly integrating multiple functions to form highly complex problems with engineering characteristics, the search capability, stability, and accuracy of the tested algorithms in high-dimensional and complex search spaces are evaluated.
Table 4. Parameter Settings of the Seven Comparison Algorithms.
Table 4. Parameter Settings of the Seven Comparison Algorithms.
AlgorithmParametersNumber of IterationsPopulation Size
DBO R D B = 6 ; E D B = 6 ; F D B = 7 ; S D B = 11 100030
WOA b = 1 ; a = 2 × ( 1 t / T m a x ) ; p = 0.5 100030
HHO β = 1.5 ; r = 0.5 ; E = 0.5 100030
SCA a = 2 100030
PSO c 1 = 1.1 ; c 2 = 1.1 ; ω = 1.0 ;   r 1 , r 2 ~ U 0,1 100030
DE C R = 0.7 ; F = 0.8 100030
MSIDBO ε = 1 × 10 6 ; T s t a g = 10 ; J 0 = 0.9 ; b e t a 0 = 1.5 100030
Table 5. Statistical results of seven comparison algorithms on CEC2017 benchmark functions.
Table 5. Statistical results of seven comparison algorithms on CEC2017 benchmark functions.
FunctionMSIDBODBOPSOSCAWOAHHODE
F1min3.2561 × 1021.1731 × 1052.2140 × 10101.1858 × 10105.1519 × 1081.8272 × 1072.9507 × 108
mean2.1178 × 1044.0865 × 1073.4369 × 10101.8679 × 10101.6549 × 1093.1334 × 1077.0126 × 108
std7.1484 × 1043.4300 × 1076.7694 × 1093.9300 × 1095.9632 × 1088.9803 × 1062.4087 × 108
F3min2.8564 × 1045.3701 × 1041.1428 × 1054.2272 × 1041.4296 × 1052.7363 × 1041.3803 × 105
mean5.0400 × 1047.2391 × 1042.2316 × 1056.4261 × 1042.6163 × 1054.1591 × 1041.9766 × 105
std1.1317 × 1049.9785 × 1035.7043 × 1041.2542 × 1046.3773 × 1047.2508 × 1032.4144 × 104
F4min4.1974 × 1024.9715 × 1021.8193 × 1031.2985 × 1035.9876 × 1024.8649 × 1025.2921 × 102
mean5.1002 × 1025.7953 × 1023.5697 × 1032.5148 × 1038.0455 × 1025.6774 × 1025.6439 × 102
std3.3816 × 1015.8371 × 1011.3053 × 1035.8192 × 1021.4106 × 1024.6131 × 1012.4293 × 101
F5min5.6865 × 1026.2935 × 1028.1569 × 1027.7641 × 1027.3142 × 1026.9174 × 1027.3726 × 102
mean6.3602 × 1027.3562 × 1028.6673 × 1028.1567 × 1028.2831 × 1027.5148 × 1027.6366 × 102
std3.7184 × 1015.3293 × 1012.4337 × 1012.1094 × 1015.0729 × 1012.5826 × 1011.1947 × 101
F6min6.0543 × 1026.2904 × 1026.6072 × 1026.4653 × 1026.5724 × 1026.5133 × 1026.1214 × 102
mean6.2164 × 1026.6576 × 1026.7163 × 1026.5957 × 1026.7905 × 1026.6576 × 1026.1822 × 102
std1.0958 × 1019.7989 × 1017.4804 × 1017.4804 × 1011.1043 × 1017.1730 × 1012.6368 × 101
F7min8.3832 × 1028.7406 × 1021.6150 × 1031.0859 × 1031.1182 × 1031.1291 × 1039.7791 × 102
mean9.7675 × 1021.0143 × 1032.0697 × 1031.2146 × 1031.2703 × 1031.2840 × 1031.0507 × 103
std7.6815 × 1018.1743 × 1011.7539 × 1026.9427 × 1011.0577 × 1027.3163 × 1012.7789 × 101
F8min8.5273 × 1029.2971 × 1021.1093 × 1031.0245 × 1039.4516 × 1029.2062 × 1021.0448 × 103
mean9.1999 × 1021.0166 × 1031.1675 × 1031.0799 × 1031.0446 × 1039.6898 × 1021.0705 × 103
std3.3906 × 1014.4012 × 1013.1780 × 1011.9699 × 1015.0773 × 1012.3150 × 1011.3154 × 101
F9min1.4904 × 1031.8366 × 1031.0499 × 1045.5407 × 1035.7876 × 1036.4093 × 1032.7764 × 103
mean3.2388 × 1035.7964 × 1031.4893 × 1047.4610 × 1039.8143 × 1038.4695 × 1034.2771 × 103
std1.7077 × 1032.2818 × 1032.4631 × 1032.0425 × 1033.7974 × 1038.9983 × 1029.4699 × 102
F10min2.9639 × 1033.9203 × 1036.4770 × 1037.6812 × 1035.0938 × 1034.5183 × 1037.2906 × 103
mean5.5375 × 1036.1607 × 1038.1980 × 1038.6479 × 1037.1465 × 1035.6920 × 1038.3614 × 103
std1.3748 × 1031.2190 × 1036.3742 × 1023.4594 × 1028.0463 × 1026.9365 × 1024.0238 × 102
F11min1.1737 × 1031.3167 × 1033.4611 × 1031.7421 × 1032.7945 × 1031.1845 × 1031.3508 × 103
mean1.2508 × 1031.5861 × 1037.5942 × 1033.1483 × 1037.1981 × 1031.3003 × 1031.4223 × 103
std5.1604 × 1011.9723 × 1023.5827 × 1037.4416 × 1023.1992 × 1036.6863 × 1014.3212 × 101
F12min6.7872 × 1044.4984 × 1051.3053 × 1091.1476 × 1093.6510 × 1076.1763 × 1067.7869 × 105
mean7.7869 × 1054.0065 × 1072.8741 × 1092.3408 × 1091.3257 × 1083.6462 × 1071.3257 × 108
std7.1823 × 1057.6656 × 1071.0887 × 1097.6540 × 1081.8157 × 1084.7733 × 1077.2265 × 107
F13min1.4838 × 1031.8832 × 1041.8241 × 1083.4716 × 1081.0041 × 1053.2501 × 1051.5576 × 104
mean1.0843 × 1043.3885 × 1061.3916 × 1098.5583 × 1082.1816 × 1066.0649 × 1051.3633 × 106
std1.4341 × 1046.3955 × 1061.0467 × 1093.8797 × 1082.0593 × 1062.0095 × 1059.7736 × 105
F14min4.3027 × 1036.6518 × 1031.8110 × 1051.4592 × 1053.8377 × 1042.1167 × 1041.6067 × 103
mean5.4319 × 1042.3953 × 1051.0165 × 1064.7479 × 1052.1400 × 1066.3409 × 1051.7215 × 103
std4.8127 × 1043.0579 × 1058.8081 × 1052.9565 × 1053.0627 × 1066.3467 × 1059.1342 × 101
F15min1.6033 × 1036.9599 × 1036.1184 × 1065.7998 × 1068.8779 × 1043.5388 × 1044.4774 × 103
mean8.4004 × 1032.2196 × 1051.6592 × 1083.0615 × 1079.5847 × 1058.4157 × 1048.3398 × 103
std9.5151 × 1036.7230 × 1051.2360 × 1082.9395 × 1071.3787 × 1064.6829 × 1042.5637 × 103
F16min2.1992 × 1032.4601 × 1033.3313 × 1033.5385 × 1033.1457 × 1032.8743 × 1032.9636 × 103
mean2.7933 × 1033.2582 × 1034.0503 × 1033.9965 × 1034.0894 × 1033.5615 × 1033.4855 × 103
std2.7646 × 1023.5307 × 1024.0054 × 1022.3104 × 1027.4223 × 1023.8241 × 1021.9340 × 102
F17min1.8640 × 1031.9482 × 1032.4687 × 1032.2158 × 1032.2090 × 1032.0048 × 1032.1720 × 103
mean2.2184 × 1032.6019 × 1033.0833 × 1032.7379 × 1032.7251 × 1032.6235 × 1032.4971 × 103
std2.3411 × 1023.0445 × 1022.1370 × 1022.2473 × 1022.8970 × 1022.9745 × 1021.2746 × 102
F18min1.0782 × 1053.9595 × 1041.3713 × 1067.2918 × 1057.3464 × 1051.9310 × 1059.5923 × 104
mean6.2137 × 1051.3507 × 1061.4048 × 1071.0020 × 1077.9456 × 1062.3875 × 1063.6803 × 106
std5.5288 × 1052.8641 × 1061.3522 × 1074.8918 × 1067.5883 × 1062.4697 × 1062.1751 × 106
F19min2.2685 × 1031.4901 × 1049.2455 × 1071.0554 × 1077.8395 × 1058.1634 × 1049.0139 × 103
mean2.6072 × 1046.6598 × 1063.6869 × 1086.8971 × 1071.2893 × 1079.4121 × 1054.8618 × 104
std1.3229 × 1041.8893 × 1071.6939 × 1083.3072 × 1071.4468 × 1077.9629 × 1053.0456 × 104
F20min2.1706 × 1032.3846 × 1032.5476 × 1032.4231 × 1032.3799 × 1032.3334 × 1032.2620 × 103
mean2.5442 × 1032.7838 × 1032.9054 × 1032.8512 × 1032.8833 × 1032.8173 × 1032.6202 × 103
std1.8329 × 1021.8111 × 1021.6242 × 1021.7229 × 1022.1161 × 1022.1486 × 1021.9139 × 102
F21min2.3580 × 1032.4149 × 1032.5691 × 1032.5391 × 1032.4870 × 1032.4451 × 1032.5159 × 103
mean2.4253 × 1032.5489 × 1032.6322 × 1032.5884 × 1032.5979 × 1032.5760 × 1032.5524 × 103
std3.4522 × 1015.4284 × 1012.7486 × 1012.7869 × 1016.2377 × 1015.7545 × 1011.6992 × 101
F22min2.3000 × 1032.3184 × 1035.2208 × 1033.9345 × 1032.4912 × 1032.3317 × 1038.6554 × 103
mean2.3042 × 1034.9830 × 1038.9816 × 1038.9181 × 1037.3027 × 1036.9036 × 1039.8321 × 103
std5.9433 × 1012.4851 × 1031.5991 × 1032.0376 × 1032.0622 × 1031.7776 × 1033.6156 × 102
F23min2.6899 × 1032.8756 × 1032.9584 × 1032.9581 × 1032.9018 × 1033.0556 × 1032.8675 × 103
mean2.7972 × 1032.9784 × 1033.1401 × 1033.0579 × 1033.1036 × 1033.2939 × 1032.8932 × 103
std5.3413 × 1017.7370 × 1011.2402 × 1023.4694 × 1018.9725 × 1011.4479 × 1021.2772 × 101
F24min2.8949 × 1033.0296 × 1033.1257 × 1033.1481 × 1033.0960 × 1033.2674 × 1033.0291 × 103
mean2.9479 × 1033.1547 × 1033.2710 × 1033.2267 × 1033.2056 × 1033.4839 × 1033.0540 × 103
std4.2747 × 1017.6750 × 1011.0089 × 1024.1633 × 1017.3191 × 1011.3426 × 1021.1542 × 101
F25min2.8840 × 1032.8883 × 1034.3514 × 1033.1453 × 1032.9827 × 1032.8980 × 1032.9546 × 103
mean2.9037 × 1032.9542 × 1035.7604 × 1033.4106 × 1033.1071 × 1032.9465 × 1032.9947 × 103
std1.9787 × 1015.4223 × 1016.9881 × 1021.5281 × 1025.4324 × 1012.6709 × 1012.7426 × 101
F26min2.9004 × 1035.4564 × 1037.0928 × 1036.9370 × 1034.2101 × 1034.4998 × 1035.6602 × 103
mean5.6606 × 1036.9889 × 1038.1879 × 1037.6219 × 1037.9629 × 1037.9959 × 1036.1747 × 103
std8.2961 × 1028.1886 × 1028.4626 × 1024.3715 × 1021.2912 × 1031.1265 × 1031.5794 × 102
F27min3.2000 × 1033.2445 × 1033.2695 × 1033.4049 × 1033.2927 × 1033.2858 × 1033.2126 × 103
mean3.2000 × 1033.3161 × 1033.4219 × 1033.5231 × 1033.4608 × 1033.4832 × 1033.2299 × 103
std1.7654 × 10−45.7071 × 1011.0299 × 1026.9324 × 1011.0575 × 1021.6415 × 1028.8516
F28min3.2987 × 1033.2828 × 1033.9677 × 1033.9891 × 1033.4325 × 1033.2873 × 1033.3121 × 103
mean3.2996 × 1033.5622 × 1035.3310 × 1034.3354 × 1033.5976 × 1033.3215 × 1033.3732 × 103
std4.9693 × 10−15.5351 × 1029.0479 × 1023.3025 × 1021.4921 × 1022.0386 × 1011.1415 × 102
F29min3.4795 × 1033.8193 × 1034.4914 × 1034.5824 × 1034.4130 × 1034.1611 × 1033.7235 × 103
mean3.9604 × 1034.4359 × 1035.0169 × 1035.0433 × 1035.0581 × 1034.8331 × 1034.4626 × 103
std2.4956 × 1023.1149 × 1022.7417 × 1022.5959 × 1023.0036 × 1024.4519 × 1022.8401 × 102
F30min3.5751 × 1033.3910 × 1047.0948 × 1077.7904 × 1075.2813 × 1068.5775 × 1051.5081 × 105
mean9.7056 × 1031.8912 × 1061.4483 × 1081.7858 × 1084.0915 × 1074.7073 × 1063.2565 × 105
std2.9864 × 1032.9515 × 1066.6597 × 1076.1437 × 1072.8901 × 1073.0438 × 1061.1275 × 105
Table 6. Statistical Significance Analysis of MSIDBO and Compared Algorithms on CEC2017 Benchmark Functions.
Table 6. Statistical Significance Analysis of MSIDBO and Compared Algorithms on CEC2017 Benchmark Functions.
AlgorithmAverage Friedman RankWins/Ties/Losses (vs. MSIDBO)
MSIDBO1.138
DE3.0002/2/25
DBO3.0350/2/27
HHO3.6551/1/27
SCA5.3450/0/29
WOA5.3450/0/29
PSO6.4830/0/29
Table 9. Optimization results of the seven compared algorithms.
Table 9. Optimization results of the seven compared algorithms.
Algorithm t 1 t 2 t 3 t 4 t 5 t 6 t 7 t 8 t 9 t 10 t 11 MinMeanStd
MSIDBO650.445.0800.48.58.5650.045.025.86.16.050.211,653.411,724.555.3
DBO650.445.0808.78.68.6650.045.031.96.16.250.511,737.211,874.966.7
PSO650.045.0811.98.58.5650.045.025.06.26.350.011,687.611,777.354.9
SCA650.045.0807.18.58.5650.045.025.06.56.050.011,674.411,845.972.6
WOA650.045.0804.98.68.5650.545.025.46.06.050.511,658.311,784.1213.3
HHO650.344.9811.58.58.3649.345.028.66.66.249.611,729.211,929.9129.3
DE650.045.0811.78.58.5650.345.027.16.36.150.111,713.611,901.499.5
Table 10. Mesh independence verification results of the optimized main girder.
Table 10. Mesh independence verification results of the optimized main girder.
Mesh TypeMesh Size (mm)Number of ElementsDeformation (mm)Max von Mises Stress (MPa)
Coarse10650,0004.090090.700
Medium (used)81,054,5824.123291.568
Fine61,850,0004.118091.550
Disclaimer/Publisher’s Note: The statements, opinions and data contained in all publications are solely those of the individual author(s) and contributor(s) and not of MDPI and/or the editor(s). MDPI and/or the editor(s) disclaim responsibility for any injury to people or property resulting from any ideas, methods, instructions or products referred to in the content.

Share and Cite

MDPI and ACS Style

Yang, M.; Kim, Y.-c.; Zhao, F.; Liu, S.; Sun, J.; Li, F.; Xu, B.; Lyu, Z.; Jo, S.-n. Lightweight Design of Box-Type Double-Girder Overhead Crane Main Girders Based on a Multi-Strategy Improved Dung Beetle Optimization Algorithm. Processes 2026, 14, 717. https://doi.org/10.3390/pr14040717

AMA Style

Yang M, Kim Y-c, Zhao F, Liu S, Sun J, Li F, Xu B, Lyu Z, Jo S-n. Lightweight Design of Box-Type Double-Girder Overhead Crane Main Girders Based on a Multi-Strategy Improved Dung Beetle Optimization Algorithm. Processes. 2026; 14(4):717. https://doi.org/10.3390/pr14040717

Chicago/Turabian Style

Yang, Maoya, Young-chul Kim, Feng Zhao, Simeng Liu, Junqiang Sun, Feng Li, Boyin Xu, Ziang Lyu, and Seong-nam Jo. 2026. "Lightweight Design of Box-Type Double-Girder Overhead Crane Main Girders Based on a Multi-Strategy Improved Dung Beetle Optimization Algorithm" Processes 14, no. 4: 717. https://doi.org/10.3390/pr14040717

APA Style

Yang, M., Kim, Y.-c., Zhao, F., Liu, S., Sun, J., Li, F., Xu, B., Lyu, Z., & Jo, S.-n. (2026). Lightweight Design of Box-Type Double-Girder Overhead Crane Main Girders Based on a Multi-Strategy Improved Dung Beetle Optimization Algorithm. Processes, 14(4), 717. https://doi.org/10.3390/pr14040717

Note that from the first issue of 2016, this journal uses article numbers instead of page numbers. See further details here.

Article Metrics

Back to TopTop