Development and Optimization of Resveratrol-Loaded NLCs via Low-Energy Methods: A Promising Alternative to Conventional High-Energy or Solvent-Based Techniques
Abstract
1. Introduction
2. Materials and Methods
2.1. Materials
2.2. Preparation of NLC Formulation
2.3. Selection of Solid Lipid and Surfactant
2.4. Formulation Optimization
2.5. Process Optimization
2.6. Stability Improvement
2.6.1. Incorporation of Surface Ionic Charge
2.6.2. Modification of the Dispersing Polymer
2.7. Resveratrol Incorporation, Formulation Scale-Up, and Stability
2.8. Encapsulation Efficiency
2.9. In Vitro Release Assay
2.10. Characterization of the NLC Formulation
2.11. Cell Maintenance and MTT Cell Viability Assay
2.12. Statistical Analysis
3. Results and Discussion
3.1. Selection of Solid Lipid and Surfactant
3.2. Factorial Study for Formulation-Related Variables
3.2.1. Effect of Independent Variables on Particle Size Distribution
3.2.2. Formulation Optimization
3.3. Factorial Study of Process-Related Variables
3.3.1. Effect of Independent Variables on Particle Size and Uniformity
3.3.2. Process Optimization
3.4. Stability Improvement
3.4.1. Surface Ionic Charge Addition
3.4.2. Modification of the Dispersing Polymer
3.5. Resveratrol Incorporation, Formulation Scale-Up, and Stability
3.6. Encapsulation Efficiency
3.7. In Vitro Release Assay
3.8. Characterization of the NLC Formulation
3.8.1. Differential Scanning Calorimetry (DSC) and Thermogravimetry (TG)
3.8.2. Fourier Transform Infrared Spectroscopy (FTIR)
3.8.3. Transmission Electron Microscopy (TEM)
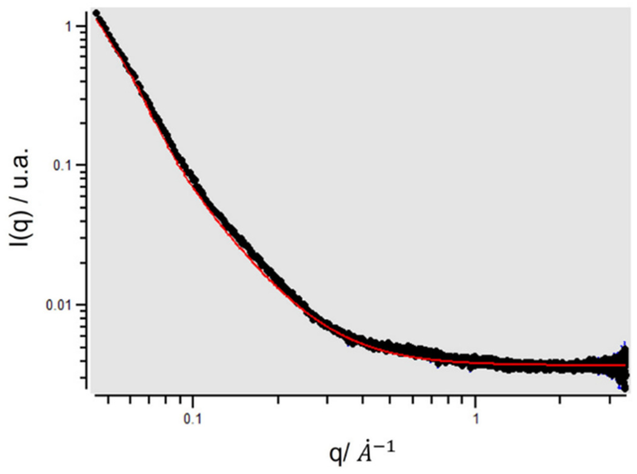
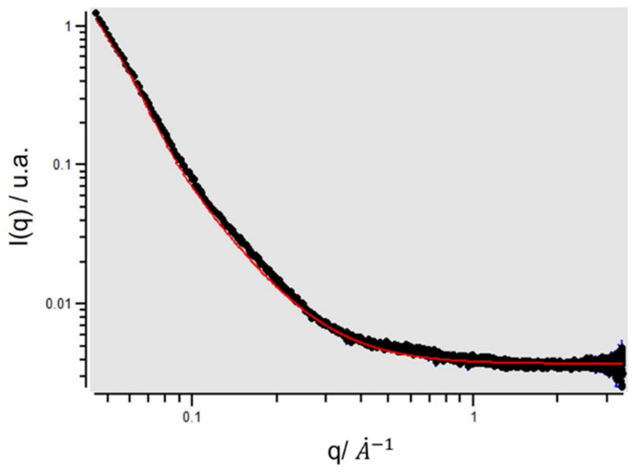
3.8.4. Small-Angle X-Ray Scattering (SAXS)
3.9. MTT Cell Viability Assay
4. Conclusions
Supplementary Materials
Author Contributions
Funding
Data Availability Statement
Acknowledgments
Conflicts of Interest
References
- Ghasemiyeh, P.; Mohammadi-Samani, S. Solid lipid nanoparticles and nanostructured lipid carriers as novel drug delivery systems: Applications, advantages and disadvantages. Res. Pharm. Sci. 2018, 13, 288. [Google Scholar] [CrossRef]
- Fitriani, E.W.; Avanti, C.; Rosana, Y.; Surini, S. Nanostructured lipid carriers: A prospective dermal drug delivery system for natural active ingredients. Pharmacia 2024, 71, 1–15. [Google Scholar] [CrossRef]
- Rani, A.; Kaur, R.; Aldahish, A.; Vasudevan, R.; Balaji, P.; Dora, C.P.; Chandrasekaran, B.; Singh, T.G.; Sharma, R. Nanostructured Lipid Carriers (NLC)-Based Topical Formulation of Hesperidin for Effective Treatment of Psoriasis. Pharmaceutics 2025, 17, 478. [Google Scholar] [CrossRef]
- Jacob, S.; Rao, R.; Gorain, B.; Boddu, S.H.S.; Nair, A.B. Solid Lipid Nanoparticles and Nanostructured Lipid Carriers for Anticancer Phytochemical Delivery: Advances, Challenges, and Future Prospects. Pharmaceutics 2025, 17, 1079. [Google Scholar] [CrossRef] [PubMed]
- Nayak, C.; Swain, R.P.; Mohapatra, R.; Panigrahi, K.C. Next-Generation Nanostructured Lipid Carriers: A Review of Latest Trends and Innovations. Biomed. Mater. Devices 2025. [Google Scholar] [CrossRef]
- Graván, P.; Aguilera-Garrido, A.; Marchal, J.A.; Navarro-Marchal, S.A.; Galisteo-González, F. Lipid-core nanoparticles: Classification, preparation methods, routes of administration and recent advances in cancer treatment. Adv. Colloid Interface Sci. 2023, 314, 102871. [Google Scholar] [CrossRef] [PubMed]
- Gordillo-Galeano, A.; Mora-Huertas, C.E. Solid lipid nanoparticles and nanostructured lipid carriers: A review emphasizing on particle structure and drug release. Eur. J. Pharm. Biopharm. 2018, 133, 285–308. [Google Scholar] [CrossRef]
- Duong, V.-A.; Nguyen, T.-T.-L.; Maeng, H.-J. Preparation of Solid Lipid Nanoparticles and Nanostructured Lipid Carriers for Drug Delivery and the Effects of Preparation Parameters of Solvent Injection Method. Molecules 2020, 25, 4781. [Google Scholar] [CrossRef]
- Adena, S.K.R.; Herneisey, M.; Pierce, E.; Hartmeier, P.R.; Adlakha, S.; Hosfeld, M.A.I.; Drennen, J.K.; Janjic, J.M. Quality by Design Methodology Applied to Process Optimization and Scale up of Curcumin Nanoemulsions Produced by Catastrophic Phase Inversion. Pharmaceutics 2021, 13, 880. [Google Scholar] [CrossRef]
- Almeida, F.; Corrêa, M.; Zaera, A.M.; Garrigues, T.; Isaac, V. Influence of different surfactants on development of nanoemulsion containing fixed oil from an Amazon palm species. Colloids Surf. Physicochem. Eng. Asp. 2022, 643, 128721. [Google Scholar] [CrossRef]
- Dikpati, A.; Mohammadi, F.; Greffard, K.; Quéant, C.; Arnaud, P.; Bastiat, G.; Rudkowska, I.; Bertrand, N. Residual Solvents in Nanomedicine and Lipid-Based Drug Delivery Systems: A Case Study to Better Understand Processes. Pharm. Res. 2020, 37, 149. [Google Scholar] [CrossRef]
- Lozada, M.I.O.; Maldonade, I.R.; Rodrigues, D.B.; Santos, D.S.; Ortega Sanchez, B.A.; Narcizo De Souza, P.E.; Longo, J.P.; Bernardo Amaro, G.; De Lacerda De Oliveira, L. Physicochemical characterization and nano-emulsification of three species of pumpkin seed oils with focus on their physical stability. Food Chem. 2021, 343, 128512. [Google Scholar] [CrossRef]
- Radeva, L.; Yoncheva, K. Resveratrol—A Promising Therapeutic Agent with Problematic Properties. Pharmaceutics 2025, 17, 134. [Google Scholar] [CrossRef] [PubMed]
- Khan, S.; Saeed, M.; Gupta, G.; Alsayari, A.; Wahab, S.; Goh, K.W.; Kesharwani, P. Smart nanoparticle delivery systems for resveratrol: A targeted strategy to enhance anticancer efficacy and bioavailability. Microchem. J. 2025, 218, 115307. [Google Scholar] [CrossRef]
- Dikmetas, D.N.; Yenipazar, H.; Can Karaca, A. Recent advances in encapsulation of resveratrol for enhanced delivery. Food Chem. 2024, 460, 140475. [Google Scholar] [CrossRef] [PubMed]
- de Almeida, A.C.L.; Di Filippo, L.D.; Conceição, M.; Fortunato, G.C.; Luiz, M.T.; Guimarães, J.G.; Duarte, J.L.; Chorilli, M. CD44-targeted NLCs improve trans-resveratrol in vitro cellular uptake and cytotoxicity in high-grade glioma cells. Colloids Surf. B Biointerfaces 2026, 257, 115189. [Google Scholar]
- Khan, I.; Sabu, M.; Hussein, N.; Omer, H.; Houacine, C.; Khan, W.; Elhissi, A.; Yousaf, S. Trans-resveratrol-loaded nanostructured lipid carrier formulations for pulmonary drug delivery using medical nebulizers. J. Pharm. Sci. 2025, 114, 103713. [Google Scholar] [CrossRef]
- Totea, A.M.; Thomas, A.; Georgopoulos, N.T.; Conway, B.R. Formulation and characterisation of resveratrol-loaded nanostructured lipid carriers for use in combination with scalp cooling therapy to mitigate chemotherapy-induced follicular cytotoxicity and hair loss. J. Drug Deliv. Sci. Technol. 2026, 115, 107671. [Google Scholar] [CrossRef]
- Machado, A.C.H.R.; Marinheiro, L.J.; Benson, H.A.E.; Grice, J.E.; Martins, T.D.S.; Lan, A.; Lopes, P.S.; Andreo-Filho, N.; Leite-Silva, V.R. A Novel Handrub Tablet Loaded with Pre- and Post-Biotic Solid Lipid Nanoparticles Combining Virucidal Activity and Maintenance of the Skin Barrier and Microbiome. Pharmaceutics 2023, 15, 2793. [Google Scholar] [CrossRef]
- Losito, D.W.; Lopes, P.S.; Ueoka, A.R.; Fantini, M.C.A.; Oseliero Filho, P.L.; Andréo-Filho, N.; Martins, T.S. Biocomposites based on SBA-15 and papain: Characterization, enzymatic activity and cytotoxicity evaluation. Microporous Mesoporous Mater. 2021, 325, 111316. [Google Scholar] [CrossRef]
- Asadi, J.; Ferguson, S.; Raja, H.; Hacker, C.; Marius, P.; Ward, R.; Pliotas, C.; Naismith, J.; Lucocq, J. Enhanced imaging of lipid rich nanoparticles embedded in methylcellulose films for transmission electron microscopy using mixtures of heavy metals. Micron 2017, 99, 40–48. [Google Scholar] [CrossRef]
- Taylor, E.N.; Kummer, K.M.; Dyondi, D.; Webster, T.J.; Banerjee, R. Multi-scale strategy to eradicate Pseudomonas aeruginosa on surfaces using solid lipid nanoparticles loaded with free fatty acids. Nanoscale 2014, 6, 825–832. [Google Scholar] [CrossRef]
- Abla, K.K.; Hijazi, S.M.; Mehanna, M.M. Augmented efficiency of azithromycin for MRSA ocular infections management: Limonene-based nanostructured lipid carriers in-situ approach. J. Drug Deliv. Sci. Technol. 2023, 87, 104764. [Google Scholar]
- Ren, G.; Sun, Z.; Wang, Z.; Zheng, X.; Xu, Z.; Sun, D. Nanoemulsion formation by the phase inversion temperature method using polyoxypropylene surfactants. J. Colloid Interface Sci. 2019, 540, 177–184. [Google Scholar] [CrossRef] [PubMed]
- Simão, D.O.; Honorato, T.D.; Gobo, G.G.; Piva, H.L.; Goto, P.L.; Rolim, L.A.; Turrin, C.-O.; Blanzat, M.; Tedesco, A.C.; Siqueira-Moura, M.P. Preparation and cytotoxicity of lipid nanocarriers containing a hydrophobic flavanone. Colloids Surf. Physicochem. Eng. Asp. 2020, 601, 124982. [Google Scholar] [CrossRef]
- Weerapol, Y.; Manmuan, S.; Chaothanaphat, N.; Limmatvapirat, S.; Sirirak, J.; Tamdee, P.; Tubtimsri, S. New Approach for Preparing Solid Lipid Nanoparticles with Volatile Oil-Loaded Quercetin Using the Phase-Inversion Temperature Method. Pharmaceutics 2022, 14, 1984. [Google Scholar] [PubMed]
- Elmowafy, M.; Shalaby, K.; Badran, M.M.; Ali, H.M.; Abdel-Bakky, M.S.; El-Bagory, I. Fatty alcohol containing nanostructured lipid carrier (NLC) for progesterone oral delivery: In vitro and ex vivo studies. J. Drug Deliv. Sci. Technol. 2018, 45, 230–239. [Google Scholar] [CrossRef]
- Tanyapanyachon, P.; Dana, P.; Thumsongsiri, N.; Chonniyom, W.; Saengkrit, N. Interrupting the blood-testis barrier with a flutamide-loaded nanostructured lipid carrier: A novel nonsurgical contraceptive approach for male animals. Theriogenology 2023, 206, 96–105. [Google Scholar] [CrossRef] [PubMed]
- Youshia, J.; Kamel, A.O.; El Shamy, A.; Mansour, S. Gamma sterilization and in vivo evaluation of cationic nanostructured lipid carriers as potential ocular delivery systems for antiglaucoma drugs. Eur. J. Pharm. Sci. 2021, 163, 105887. [Google Scholar] [CrossRef]
- Czajkowska-Kośnik, A.; Szymańska, E.; Czarnomysy, R.; Jacyna, J.; Markuszewski, M.; Basa, A.; Winnicka, K. Nanostructured Lipid Carriers Engineered as Topical Delivery of Etodolac: Optimization and Cytotoxicity Studies. Materials 2021, 14, 596. [Google Scholar] [CrossRef]
- Dumont, C.; Jannin, V.; Miolane, C.; Lelong, Q.; Valour, J.-P.; Urbaniak, S.; Fessi, H.; Bourgeois, S. A proof-of-concept for developing oral lipidized peptide Nanostructured Lipid Carrier formulations. J. Drug Deliv. Sci. Technol. 2019, 54, 101394. [Google Scholar] [CrossRef]
- Abdelhamid, S.M.; Edris, A.E.; Sadek, Z. Novel approach for the inhibition of Helicobacter pylori contamination in yogurt using selected probiotics combined with eugenol and cinnamaldehyde nanoemulsions. Food Chem. 2023, 417, 135877. [Google Scholar] [CrossRef]
- Srivastava, V.; Pardhi, E.R.; Yadav, R.; Singh, V.; Khatri, D.K.; Mehra, N.K. QbD-driven thymoquinone laden nanoemulsion for glaucoma management: In vitro, ex vivo, and pre-clinical evaluation. J. Drug Deliv. Sci. Technol. 2024, 94, 105493. [Google Scholar] [CrossRef]
- Mura, P.; Maestrelli, F.; D’Ambrosio, M.; Luceri, C.; Cirri, M. Evaluation and Comparison of Solid Lipid Nanoparticles (SLNs) and Nanostructured Lipid Carriers (NLCs) as Vectors to Develop Hydrochlorothiazide Effective and Safe Pediatric Oral Liquid Formulations. Pharmaceutics 2021, 13, 437. [Google Scholar] [CrossRef]
- Sakellari, G.I.; Zafeiri, I.; Batchelor, H.; Spyropoulos, F. Formulation design, production and characterisation of solid lipid nanoparticles (SLN) and nanostructured lipid carriers (NLC) for the encapsulation of a model hydrophobic active. Food Hydrocoll. Health 2021, 1, 100024. [Google Scholar]
- George, A.J.; Saju, F.; Mishra, B. Development of Size Optimized Bromelain Loaded Nanocarriers by Box- Behnken Design. Int. J. Drug Deliv. Technol. 2023, 13, 10–16. [Google Scholar] [CrossRef]
- Pradhan, M.; Singh, D.; Singh, M.R. Fabrication, optimization and characterization of Triamcinolone acetonide loaded nanostructured lipid carriers for topical treatment of psoriasis: Application of Box Behnken design, in vitro and ex vivo studies. J. Drug Deliv. Sci. Technol. 2017, 41, 325–333. [Google Scholar] [CrossRef]
- Asfour, M.H.; Kassem, A.A.; Salama, A. Topical nanostructured lipid carriers/inorganic sunscreen combination for alleviation of all-trans retinoic acid-induced photosensitivity: Box-Behnken design optimization, in vitro and in vivo evaluation. Eur. J. Pharm. Sci. 2019, 134, 219–232. [Google Scholar] [CrossRef] [PubMed]
- Alhalmi, A.; Amin, S.; Beg, S.; Al-Salahi, R.; Mir, S.R.; Kohli, K. Formulation and optimization of naringin loaded nanostructured lipid carriers using Box-Behnken based design: In vitro and ex vivo evaluation. J. Drug Deliv. Sci. Technol. 2022, 74, 103590. [Google Scholar] [CrossRef]
- Gidwani, B.; Vyas, A. Preparation, characterization, and optimization of altretamine-loaded solid lipid nanoparticles using Box-Behnken design and response surface methodology. Artif. Cells Nanomedicine Biotechnol. 2016, 44, 571–580. [Google Scholar] [CrossRef]
- Rachmawati, H.; Novel, M.; Ayu, S.; Berlian, G.; Tandrasasmita, O.; Tjandrawinata, R.; Anggadiredja, K. The In Vitro–In Vivo Safety Confirmation of PEG-40 Hydrogenated Castor Oil as a Surfactant for Oral Nanoemulsion Formulation. Sci. Pharm. 2017, 85, 18. [Google Scholar] [CrossRef] [PubMed]
- Chandan, C.; Phani Kumar, G.; Jawahar, N.; Sushma, B.V.; Amachawadi, R.G.; Shati, A.A.; Alfaifi, M.Y.; Elbehairi, S.E.I.; Prasad, S.K.; Shivamallu, C.; et al. Design, development and characterization of Papain-loaded nanostructured lipid carriers for enhanced stability and bio-accessibility in acidic environments. Results Chem. 2024, 8, 101571. [Google Scholar] [CrossRef]
- Qureshi, M.; Qadir, A.; Aqil, M.; Sultana, Y.; Warsi, M.H.; Ismail, M.V.; Talegaonkar, S. Berberine loaded dermal quality by design adapted chemically engineered lipid nano-constructs-gel formulation for the treatment of skin acne. J. Drug Deliv. Sci. Technol. 2021, 66, 102805. [Google Scholar]
- Ortiz, A.C.; Yañez, O.; Salas-Huenuleo, E.; Morales, J.O. Development of a Nanostructured Lipid Carrier (NLC) by a Low-Energy Method, Comparison of Release Kinetics and Molecular Dynamics Simulation. Pharmaceutics 2021, 13, 531. [Google Scholar] [CrossRef]
- Mahbubul, I.M. Preparation, Characterization, Properties and Application of Nanofluid; Elsevier: Amsterdam, The Netherlands, 2019; pp. 1–13. [Google Scholar]
- Krambeck, K.; Silva, V.; Silva, R.; Fernandes, C.; Cagide, F.; Borges, F.; Santos, D.; Otero-Espinar, F.; Lobo, J.M.S.; Amaral, M.H. Design and characterization of Nanostructured lipid carriers (NLC) and Nanostructured lipid carrier-based hydrogels containing Passiflora edulis seeds oil. Int. J. Pharm. 2021, 600, 120444. [Google Scholar] [CrossRef] [PubMed]
- Viegas, C.; Patrício, A.B.; Prata, J.M.; Nadhman, A.; Chintamaneni, P.K.; Fonte, P. Solid Lipid Nanoparticles vs. Nanostructured Lipid Carriers: A Comparative Review. Pharmaceutics 2023, 15, 1593. [Google Scholar] [CrossRef] [PubMed]
- Tenchov, R.; Bird, R.; Curtze, A.E.; Zhou, Q. Lipid Nanoparticles─From Liposomes to mRNA Vaccine Delivery, a Landscape of Research Diversity and Advancement. ACS Nano 2021, 15, 16982–17015. [Google Scholar] [CrossRef]
- Veider, F.; Akkuş-Dağdeviren, Z.B.; Knoll, P.; Bernkop-Schnürch, A. Design of nanostructured lipid carriers and solid lipid nanoparticles for enhanced cellular uptake. Int. J. Pharm. 2022, 624, 122014. [Google Scholar] [CrossRef]
- Elmowafy, M.; Shalaby, K.; Ali, H.M.; Alruwaili, N.K.; Salama, A.; Ibrahim, M.F.; Akl, M.A.; Ahmed, T.A. Impact of nanostructured lipid carriers on dapsone delivery to the skin: In vitro and in vivo studies. Int. J. Pharm. 2019, 572, 118781. [Google Scholar] [CrossRef]
- Wilson, R.J.; Li, Y.; Yang, G.; Zhao, C.-X. Nanoemulsions for drug delivery. Particuology 2022, 64, 85–97. [Google Scholar] [CrossRef]
- Mishra, V.; Bansal, K.K.; Verma, A.; Yadav, N.; Thakur, S.; Sudhakar, K.; Rosenholm, J.M. Solid Lipid Nanoparticles: Emerging Colloidal Nano Drug Delivery Systems. Pharmaceutics 2018, 10, 191. [Google Scholar] [CrossRef]
- Dhiman, N.; Awasthi, R.; Sharma, B.; Kharkwal, H.; Kulkarni, G.T. Lipid Nanoparticles as Carriers for Bioactive Delivery. Front. Chem. 2021, 9, 580118. [Google Scholar] [CrossRef]
- Basso, J.; Mendes, M.; Cova, T.; Sousa, J.; Pais, A.; Fortuna, A.; Vitorino, R.; Vitorino, C. A Stepwise Framework for the Systematic Development of Lipid Nanoparticles. Biomolecules 2022, 12, 223. [Google Scholar] [CrossRef]
- Joshy, K.S.; Snigdha, S.; Anne, G.; Nandakumar, K.; Laly. A., P.; Sabu, T. Poly (vinyl pyrrolidone)-lipid based hybrid nanoparticles for anti viral drug delivery. Chem. Phys. Lipids 2018, 210, 82–89. [Google Scholar] [CrossRef]
- Chen, W.N.; Shaikh, M.F.; Bhuvanendran, S.; Date, A.; Ansari, M.T.; Radhakrishnan, A.K.; Othman, I. Poloxamer 188 (P188), A Potential Polymeric Protective Agent for CentralNervous System Disorders: A Systematic Review. Curr. Neuropharmacol. 2022, 20, 799–808. [Google Scholar] [PubMed]
- Chantaburanan, T.; Teeranachaideekul, V.; Jintapattanakit, A.; Chantasart, D.; Junyaprasert, V.B. Enhanced stability and skin permeation of ibuprofen-loaded solid lipid nanoparticles based binary solid lipid matrix: Effect of surfactant and lipid compositions. Int. J. Pharm. X 2023, 6, 100205. [Google Scholar] [CrossRef] [PubMed]
- Narvaez, L.E.M.; Carrillo, M.P.; Cardona-Jaramillo, J.E.C.; Vallejo, B.M.; Ferreira, L.M.D.M.C.; Silva-Júnior, J.O.C.; Ribeiro-Costa, R.M. Novel Organogels from Mauritia flexuosa L.f and Caryodendron orinocense Karst.: A Topical Alternative. Pharmaceutics 2023, 15, 2681. [Google Scholar] [CrossRef]
- Guilherme, V.A.; Ribeiro, L.N.M.; Alcântara, A.C.S.; Castro, S.R.; Rodrigues Da Silva, G.H.; Da Silva, C.G.; Breitkreitz, M.C.; Clemente-Napimoga, J.; Macedo, C.G.; Abdalla, H.B.; et al. Improved efficacy of naproxen-loaded NLC for temporomandibular joint administration. Sci. Rep. 2019, 9, 11160. [Google Scholar] [CrossRef] [PubMed]
- Ye, K.; Zhao, D.; Shi, X.; Lu, X. Use of caprylic/capric triglyceride in the encapsulation of dementholized peppermint fragrance leading to smaller and better distributed nanocapsules. RSC Adv. 2016, 6, 84119–84126. [Google Scholar] [CrossRef]
- Kraisit, P.; Hirun, N.; Limpamanoch, P.; Sawaengsuk, Y.; Janchoochai, N.; Manasaksirikul, O.; Limmatvapirat, S. Effect of Cremophor RH40, Hydroxypropyl Methylcellulose, and Mixing Speed on Physicochemical Properties of Films Containing Nanostructured Lipid Carriers Loaded with Furosemide Using the Box–Behnken Design. Polymers 2024, 16, 1605. [Google Scholar] [CrossRef]
- Podlesnaia, E.; Stanca, S.E.; Çinçin, B.; Zieger, G.; Csáki, A.; Fritzsche, W. Customizable ligand exchange on the surface of gold nanotriangles enables their application in LSPR-based sensing. Nanoscale Adv. 2024, 6, 5430–5440. [Google Scholar] [CrossRef]
- Marcos, M.; Cabaleiro, D.; Guimarey, M.; Comuñas, M.; Fedele, L.; Fernández, J.; Lugo, L. PEG 400-Based Phase Change Materials Nano-Enhanced with Functionalized Graphene Nanoplatelets. Nanomaterials 2017, 8, 16. [Google Scholar] [CrossRef]
- Hung, Y.-C.; Hsieh, S.-C.; Hou, S.-R.; Kung, J.-Y.; Tang, C.-M.; Chang, C.-J. In Vivo Evaluation of PVP-Gelatin-Chitosan Composite Blended with Egg-Yolk Oil for Radiodermatitis. Appl. Sci. 2021, 11, 10290. [Google Scholar] [CrossRef]
- Mishra, H.; Behera, A.; Kar, S.S.; Dash, S.; Moharana, S.; Sagadevan, S. Development and Optimization of Cefuroxime Axetil Nanosuspension for Improved Oral Bioavailability: In-Vitro and In-Vivo Investigations. BioNanoScience 2023, 13, 2371–2384. [Google Scholar]
- Jermy, B.R.; Al-Jindan, R.Y.; Ravinayagam, V.; El-Badry, A.A. Anti-blastocystosis activity of antioxidant coated ZIF-8 combined with mesoporous silicas MCM-41 and KIT-6. Sci. Rep. 2022, 12, 6403. [Google Scholar] [CrossRef] [PubMed]
- Breßler, I.; Kohlbrecher, J.; Thünemann, A.F. SASfit: A tool for small-angle scattering data analysis using a library of analytical expressions. J. Appl. Crystallogr. 2015, 48, 1587–1598. [Google Scholar] [CrossRef] [PubMed]
- Rocha, V.; Marques, C.; Figueiredo, J.L.; Gaio, A.R.; Costa, P.C.; Sousa Lobo, J.M.; Almeida, I.F. In vitro cytotoxicity evaluation of resveratrol-loaded nanoparticles: Focus on the challenges of in vitro methodologies. Food Chem. Toxicol. 2017, 103, 214–222. [Google Scholar] [CrossRef]















| Evaluated Parameters | F1 | F2 | F3 | F4 | F5 | F6 |
|---|---|---|---|---|---|---|
| Surfactant | O-20 | C-20 | CORH40 | O-20 | C-20 | CORH40 |
| Solid lipid | CA | CA | CA | GS | GS | GS |
| %p ≤ 500 nm ± SD | 50.23 ± 0.08 | 41.21 ± 0.20 | 100 ± 0.00 | 76.39 ± 0.04 | 83.30 ± 0.03 | 55.96 ± 0.58 |
| Average diameter (μm) ± SD | 1.11 ± 0.00 | 1.48 ± 0.01 | 0.18 ± 0.00 | 0.45 ± 0.00 | 0.37 ± 0.00 | 1.20 ± 0.02 |
| SPAM ± SD | 5.83 ± 0.02 | 6.02 ± 0.07 | 1.65 ± 0.00 | 4.40 ± 0.00 | 3.62 ± 0.03 | 8.24 ± 0.10 |
| UR ± SD | 13.36 ± 0.89 | 16.41 ± 0.13 | 3.60 ± 0.00 | 9.00 ± 0.00 | 7.40 ± 0.00 | 15.66 ± 1.04 |
| Run Order | Formulation Code | [Surfactant] | CORH40 Ratio ** | [Lipid Phase] *** | %p ≤ 500 nm ± SD | Average Diameter (μm) ± SD | SPAM ± SD | UR ± SD |
|---|---|---|---|---|---|---|---|---|
| 1 | 3 | 3 | 100 | 4 | 100 ± 0.00 | 0.18 ± 0.00 | 1.65 ± 0.00 | 3.6 ± 0.00 |
| 2 | 9 | 5 | 30 | 2 | 96.38 ± 0.09 | 0.20 ± 0.00 | 1.96 ± 0.04 | 2.78 ± 0.48 |
| 3 | 10 | 5 | 100 | 2 | 99.95 ± 0.04 | 0.19 ± 0.00 | 1.61 ± 0.00 | 4.75 ± 0.00 |
| 4 | 7 | 3 | 65 | 6 | 95.21 ± 0.04 | 0.21 ± 0.00 | 2 ± 0.00 | 3.5 ± 0.00 |
| 5 | 14 | 5 | 65 | 4 | 95.33 ± 0.05 | 0.21 ± 0.00 | 2.13 ± 0.00 | 3.33 ± 0.29 |
| 6 | 13 | 5 | 65 | 4 | 95.49 ± 0.07 | 0.21 ± 0.00 | 2.13 ± 0.00 | 3 ± 0.00 |
| 7 * | 1 | 3 | 30 | 4 | 88.22 ± 0.13 | 0.32 ± 0.00 | 2.43 ± 0.00 | 6.4 ± 0.00 |
| 8 | 8 | 7 | 65 | 6 | 95.74 ± 0.09 | 0.20 ± 0.01 | 2.08 ± 0.04 | 3.84 ± 0.45 |
| 9 | 2 | 7 | 30 | 4 | 95.52 ± 0.21 | 0.21 ± 0.01 | 2.10 ± 0.04 | 3.28 ± 0.25 |
| 10 | 5 | 3 | 65 | 2 | 98.75 ± 2.17 | 0.20 ± 0.02 | 1.65 ± 0.09 | 4.00 ± 0.35 |
| 11 | 15 | 5 | 65 | 4 | 95.85 ± 0.11 | 0.20 ± 0.00 | 2.02 ± 0.04 | 2.86 ± 0.00 |
| 12 | 4 | 7 | 100 | 4 | 95.59 ± 0.08 | 0.21 ± 0.00 | 2.02 ± 0.04 | 3.00 ± 0.00 |
| 13 | 6 | 7 | 65 | 2 | 95.85 ± 0.04 | 0.20 ± 0.00 | 2.06 ± 0.00 | 3.33 ± 0.00 |
| 14 | 12 | 5 | 100 | 6 | 100 ± 0.00 | 0.19 ± 0.00 | 1.56 ± 0.00 | 4.75 ± 0.00 |
| 15 | 11 | 5 | 30 | 6 | 100 ± 0.00 | 0.19 ± 0.00 | 1.56 ± 0.00 | 4.75 ± 0.00 |
| Formulation (Run + Code) | Temperature (°C) | Stirring Speed (rpm) | Initial Aqueous Phase Amount (µL) | Aqueous Phase Addition | %p ≤ 500 nm | Average Diameter (μm) | SPAM | UR |
|---|---|---|---|---|---|---|---|---|
| R1F16 | 58 | 700 | 300 | Total | 44.04 | 6.31 | 5.92 | 147.45 |
| R2F17 | 68 | 700 | 300 | Total | 44.88 | 6.73 | 3.73 | 168.25 |
| R3F23 * | 63 | 700 | 200 | Total | 95.45 | 0.21 | 2.13 | 3.50 |
| R4F26 * | 63 | 550 | 300 | Total | 95.12 | 0.21 | 2.06 | 3.50 |
| R5F9 * | 63 | 400 | 200 | Fractional | 95.23 | 0.21 | 2.06 | 4.20 |
| R6F4 | 68 | 700 | 300 | Fractional | 56.68 | 4.38 | 39.63 | 109.58 |
| R7F2 * | 68 | 400 | 300 | Fractional | 95.22 | 0.21 | 2.00 | 3.50 |
| R8F25 * | 63 | 700 | 400 | Total | 94.60 | 0.21 | 2.10 | 4.27 |
| R9F15 | 68 | 400 | 300 | Total | 66.17 | 2.94 | 38.17 | 58.73 |
| R10F18 * | 58 | 550 | 200 | Total | 95.02 | 0.21 | 2.06 | 3.50 |
| R11F21 | 68 | 550 | 400 | Total | 67.76 | 2.32 | 31.21 | 46.33 |
| R12F11 | 63 | 400 | 400 | Fractional | 65.48 | 2.72 | 34.68 | 54.40 |
| R13F8 * | 68 | 550 | 400 | Fractional | 94.63 | 0.21 | 2.12 | 3.50 |
| R14F10 | 63 | 700 | 200 | Fractional | 46.46 | 5.76 | 8.11 | 135.15 |
| R15F6 | 68 | 550 | 200 | Fractional | 95.39 | 0.21 | 2.00 | 3.50 |
| R16F19 * | 68 | 550 | 200 | Total | 95.27 | 0.21 | 2.06 | 3.00 |
| R17F5 | 58 | 550 | 200 | Fractional | 60.11 | 4.39 | 48.54 | 87.87 |
| R18F14 | 58 | 400 | 300 | Total | 42.40 | 7.02 | 4.93 | 175.50 |
| R19F1 | 58 | 400 | 300 | Fractional | 65.99 | 3.26 | 43.20 | 65.13 |
| R20F22 | 63 | 400 | 200 | Total | 33.72 | 6.41 | 2.80 | 149.90 |
| R21F3 * | 58 | 700 | 300 | Fractional | 94.73 | 0.21 | 2.10 | 4.20 |
| R22F12 * | 63 | 700 | 400 | Fractional | 95.03 | 0.21 | 2.06 | 3.50 |
| R23F24 * | 63 | 400 | 400 | Total | 94.83 | 0.21 | 2.08 | 3.97 |
| R24F20 * | 58 | 550 | 400 | Total | 95.51 | 0.21 | 2.06 | 3.00 |
| R25F7 | 58 | 550 | 400 | Fractional | 57.55 | 7.57 | 78.29 | 189.17 |
| R26F13 | 63 | 550 | 300 | Fractional | 50.12 | 10.19 | 42.71 | 254.83 |
| Formulation Code | Surfactant + Concentration (%) | Size (nm) | PDI | ZP (mV) |
|---|---|---|---|---|
| F1 | SLS 0.05 | 123.97 ± 1.47 | 0.342 ± 0.04 | −43.3 ± 0.46 |
| F2 | SLS 0.1 | 179.93 ± 6.14 | 0.456 ± 0.05 | −57.17 ± 2.68 |
| F3 | SLS 0.2 | 163.1 ± 0.56 | 0.42 ± 0.01 | −64.7 ± 1.15 |
| F4 | CTAC 0.05 | 175.13 ± 5.1 | 0.585 ± 0.1 | 55.63 ± 1.35 |
| F5 | CTAC 0.1 | 135.07 ± 1.76 | 0.408 ± 0.02 | 59.98 ± 3.1 |
| F6 | CTAC 0.2 | 150.47 ± 1.2 | 0.431 ± 0 | 65.38 ± 4.24 |
| F7 | - | 140.43 ± 2.89 | 0.554 ± 0.07 | −1.95 ± 0.71 |
| Formulation | Size (nm) ± SD | PDI ± SD | ZP (mV) ± SD | [RVL] μg/mL |
|---|---|---|---|---|
| 20B-NLC | 304.4 ± 6.18 | 0.323 ± 0.03 | +48.47 ± 1.39 | - |
| 20R-NLC | 291.2 ± 3.83 | 0.256 ± 0.03 | +43.15 ± 3.28 | 271.5 |
| 200B-NLC | 601.2 ± 65.91 | 0.531 ± 0.04 | +57.27 ± 7.90 | - |
| 200R-NLC | 507.08 ± 14.6 | 0.241 ± 0.01 | +52.07 ± 0.61 | 256.6 |
| Steps | Temperature Range (°C) | Parameters | NLC-Blank | NLC-RVL |
|---|---|---|---|---|
| 1 | 25–150 | Δw (%) | 1.9 | 1.3 |
| Tonset (°C) | 56 | 59 | ||
| Tpeak DTG (°C) | 55 | 61 | ||
| Tpeak DSC (°C) | 42 (⭣) | 47 (⭣) | ||
| 2 | 150–400 | Δw (%) | 89.4 | 91.4 |
| Tonset (°C) | 223 | 232 | ||
| Tpeak DTG (°C) | 263 | 276 | ||
| Tpeak DSC (°C) | 331 (⭡) | 272 (⭡) | ||
| 3 | 400–650 | Δw (%) | 6.8 | 7.4 |
| Tonset (°C) | 464 | 411 | ||
| Tpeak DTG (°C) | 494 | 504 | ||
| Tpeak DSC (°C) | 485 (⭡) | 492 (⭡) | ||
| Residue at 650 °C (Δw %) | 1.8 | 0.05 | ||
Disclaimer/Publisher’s Note: The statements, opinions and data contained in all publications are solely those of the individual author(s) and contributor(s) and not of MDPI and/or the editor(s). MDPI and/or the editor(s) disclaim responsibility for any injury to people or property resulting from any ideas, methods, instructions or products referred to in the content. |
© 2026 by the authors. Licensee MDPI, Basel, Switzerland. This article is an open access article distributed under the terms and conditions of the Creative Commons Attribution (CC BY) license.
Share and Cite
Britto, N.T.R.; Montanheri, L.R.S.; Pelin, J.N.B.D.; Siqueira, R.A.G.B.; Alves, M.d.S.; Martins, T.S.; Hamley, I.W.; Lopes, P.S.; Leite-Silva, V.R.; Andreo-Filho, N. Development and Optimization of Resveratrol-Loaded NLCs via Low-Energy Methods: A Promising Alternative to Conventional High-Energy or Solvent-Based Techniques. Processes 2026, 14, 393. https://doi.org/10.3390/pr14020393
Britto NTR, Montanheri LRS, Pelin JNBD, Siqueira RAGB, Alves MdS, Martins TS, Hamley IW, Lopes PS, Leite-Silva VR, Andreo-Filho N. Development and Optimization of Resveratrol-Loaded NLCs via Low-Energy Methods: A Promising Alternative to Conventional High-Energy or Solvent-Based Techniques. Processes. 2026; 14(2):393. https://doi.org/10.3390/pr14020393
Chicago/Turabian StyleBritto, Nicoly T. R., Lilian R. S. Montanheri, Juliane N. B. D. Pelin, Raquel A. G. B. Siqueira, Matheus de Souza Alves, Tereza S. Martins, Ian W. Hamley, Patrícia S. Lopes, Vânia R. Leite-Silva, and Newton Andreo-Filho. 2026. "Development and Optimization of Resveratrol-Loaded NLCs via Low-Energy Methods: A Promising Alternative to Conventional High-Energy or Solvent-Based Techniques" Processes 14, no. 2: 393. https://doi.org/10.3390/pr14020393
APA StyleBritto, N. T. R., Montanheri, L. R. S., Pelin, J. N. B. D., Siqueira, R. A. G. B., Alves, M. d. S., Martins, T. S., Hamley, I. W., Lopes, P. S., Leite-Silva, V. R., & Andreo-Filho, N. (2026). Development and Optimization of Resveratrol-Loaded NLCs via Low-Energy Methods: A Promising Alternative to Conventional High-Energy or Solvent-Based Techniques. Processes, 14(2), 393. https://doi.org/10.3390/pr14020393

