Optimal Operation of EVs, EBs and BESS Considering EBs-Charging Piles Matching Problem Using a Novel Pricing Strategy Based on ICDLBPM
Abstract
1. Introduction
1.1. Background
1.2. Literature Reviews
1.3. Research Gap and Contributions
- (1)
- The presented multi-objective optimization model explicitly incorporates EBs as co-optimizable entities alongside EVs and BESS, effectively coordinating them to minimize load fluctuation and total electricity cost.
- (2)
- The proposed improved charging/discharging load boundary prediction method (ICDLBPM) characterizes both charging and discharging power as variables within dynamic boundaries, providing a more flexible foundation for dispatch optimization.
- (3)
- The developed ICDLBPM-based pricing strategy introduces a boundary-driven dynamic TOU pricing mechanism that adjusts electricity tariffs in real-time based on predicted load boundaries and actual EV load, thereby effectively guiding charging/discharging behavior to enhance peak shaving and valley filling while maintaining grid-user alignment.
- (4)
- The introduced handling method for EBs-charging piles matching problem not only ensures operational feasibility under resource constraints but also strategically utilizes the flexible charging/discharging capacity of matched EBs to support grid stability and renewable integration.
2. Problem Formulation and Modeling
2.1. Optimal Objectives
2.2. Constraints
2.2.1. Capacity Constraints of EVs, EBs, and BESS
2.2.2. SOC-Related Charging/Discharging Power Constraints
2.2.3. Real-Time Load Balance Equation
2.2.4. Driving Time Constraints of EVs and EBs
3. Methodology and Strategy
3.1. Improved Charging/Discharging Load Boundary Prediction Method (ICDLBPM)
3.2. Pricing Strategy Based on ICDLBPM
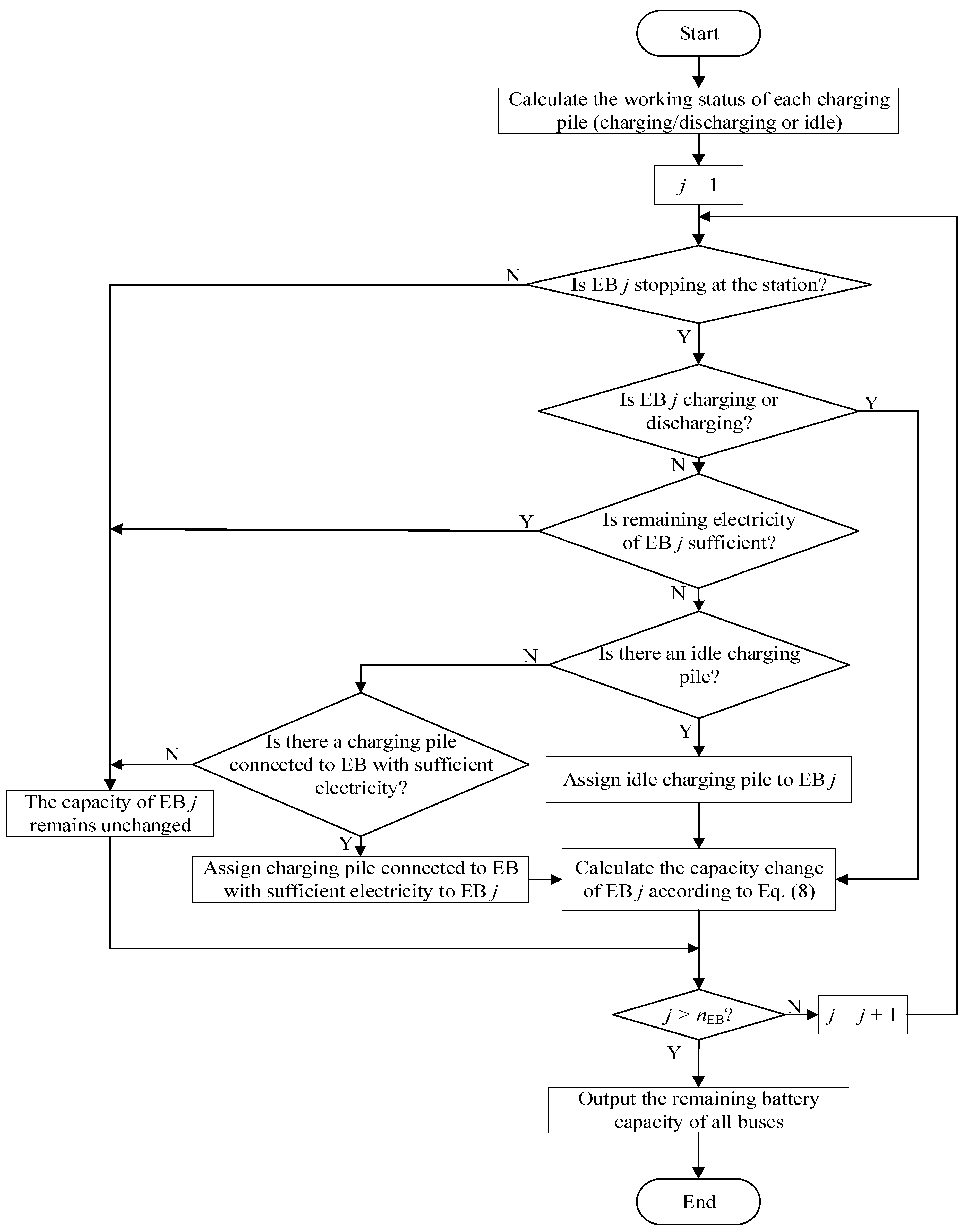
3.3. Handling Method of EBs-Charging Piles Matching Problem
3.4. Flow Description of the Multi-Objective Optimal Operation Model
4. Simulation Results and Analysis
4.1. Parameters
4.2. Result Analysis of the Proposed Multi-Objective Optimization Model
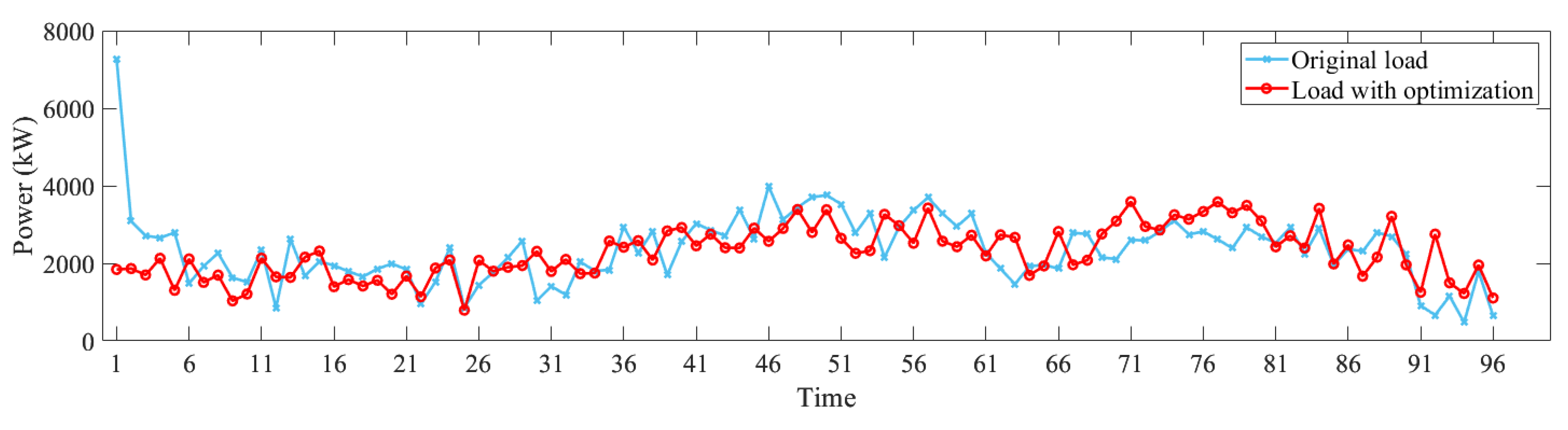
4.3. Effect Analysis of the Proposed Pricing Strategies
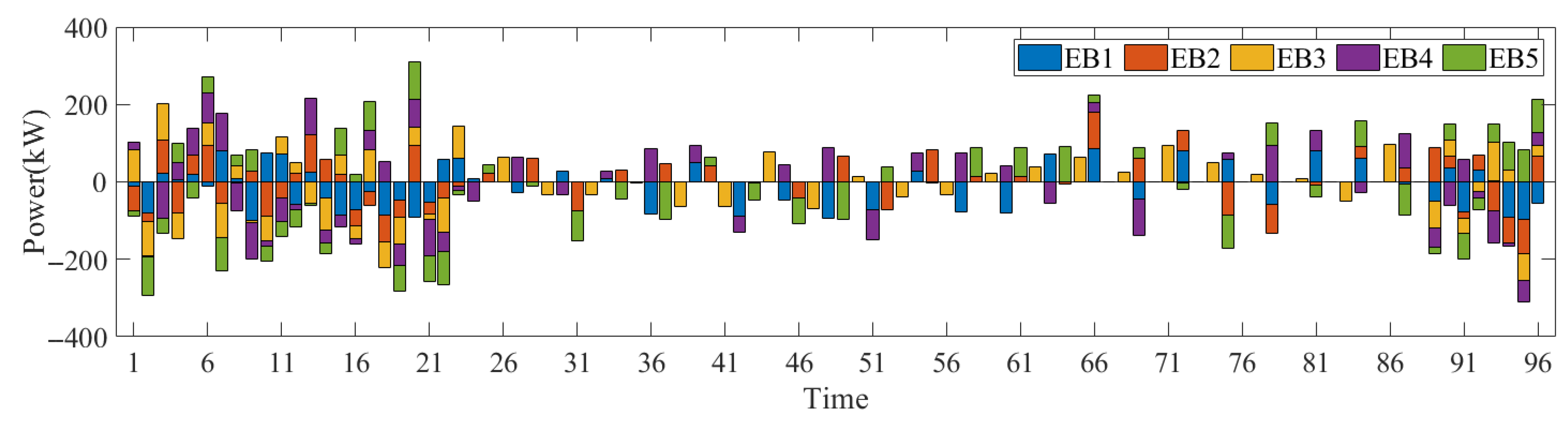
4.4. Effect Analysis of the Handling Method of the EBs-Charging Piles Matching Problem
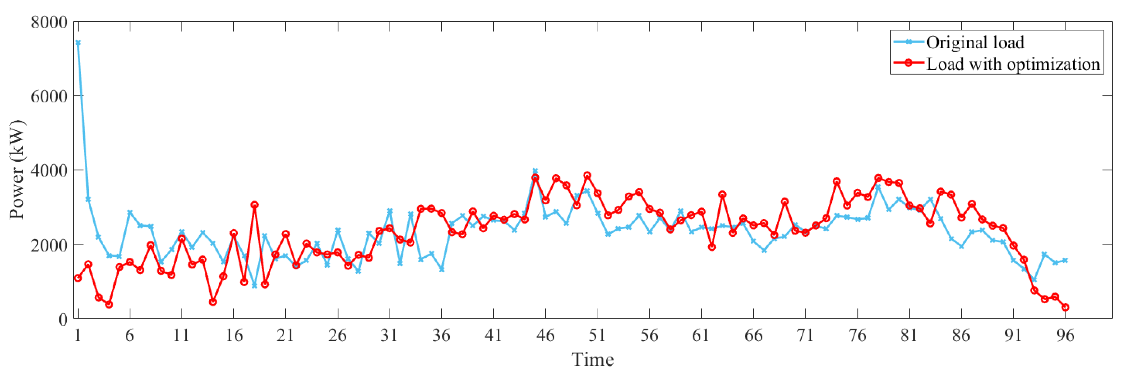
4.5. Effect Analysis of the Proposed Method in Large-Scale Systems
4.6. Sensitivity Analysis of Charging Efficiency on System Performance
4.7. Reliability Verification of the Proposed Method
5. Conclusions
- (1)
- The proposed multi-objective optimization model achieves significant peak load shaving and cost reduction compared to disordered charging. For instance, reductions of 45.78% in the daily load fluctuation and 19.72% in the total electricity cost are observed in Case 4.
- (2)
- The effectiveness of pricing strategies in reducing electricity cost of electric power customers was demonstrated in Cases 2–5. Specifically, the proposed ICDLBPM-based pricing strategy outperforms the benchmark strategy A&B from [37,38]. Specifically, it improves daily load smoothness by 6.83% and 4.21% over Strategy A and Strategy B, respectively. In terms of total electricity cost, the reductions are even more pronounced, achieving a 17.31% decrease compared to Strategy A and a 9.83% decrease compared to Strategy B.
- (3)
- The proposed EB-charging pile matching method satisfies daily EB driving demand without increasing load fluctuations. Furthermore, the presented ICDLBPM-based pricing strategy remains effective even when charging piles are insufficient, demonstrating its adaptability across diverse operational scenarios.
- (4)
- The case study conducted on a large-scale system yielded superior outcomes, notably substantial decreases in both load fluctuation and total cost. These results validate the robustness of the proposed method and its exceptional capability in coordinating massive flexible resources.
Author Contributions
Funding
Data Availability Statement
Conflicts of Interest
Nomenclature
| x | representing set of EV, EB and BESS | ||
| y | representing set of EV and EB | ||
| m | index of EV, EB and BESS | ||
| t | time step index (0.25 h) | ||
| Abbreviations | i | EV index | |
| EVs | electrical vehicles | j | EB index |
| EBs | electrical buses | k | BESS index |
| BESS | battery energy storage systems. | PL | load after participating in ancillary service (kW) |
| SOC | state of charge | ||
| ICDLBPM improved charging/discharging load boundary prediction method | tpeak | peak time periods | |
| tflat | flat time periods | ||
| MORBHPSO multi-objective random black-hole particle swarm optimization algorithm | tvalley | valley time periods | |
| Punc | uncontrollable load (kW) | ||
| TOU | time of use | maximum load after participating in ancillary service (kW) | |
| POF | Pareto optimal front | ||
| q′ | charging and discharging TOU electricity price after implementing the proposed pricing strategy | ||
| Functions | q | original charging and discharging TOU electricity price | |
| F1 | the function of static deviation rate of load | ||
| F2 | the function of total electricity cost (CNY) | PEV | charging and discharging power of EV (kW) (in this paper the negative value indicates the EV is in discharging mode) |
| F3 | the function of total discharging benefits (CNY) | ||
| PEB | charging and discharging power of EB (kW) (in this paper the negative value indicates the EB is in discharging mode) | ||
| Parameters | |||
| nT | number of time intervals | ||
| nEV | number of EVs | ||
| nEB | number of EBs | PB | charging and discharging power of BESS (kW) (in this paper the negative value indicates the BESS is in discharging mode) |
| nB | number of BESS | ||
| k1 | TOU electricity price of uncontrollable load (CNY) | ||
| k2 | TOU electricity price of EVs, EBs and BESS participating in ancillary service (in charging mode) (CNY) | Ps | power supply from the power grid (kW) |
| SEV | capacity of EVs (kWh) | ||
| SEB | capacity of EBs (kWh) | ||
| k3 | TOU electricity price of EVs, EBs and BESS participating in ancillary service (in discharging mode) (CNY) | SB | capacity of BESS (kWh) |
| ErEV, ErEB | electricity required for EV and EB round trip | ||
| u | index of EV and EB | ||
| , | maximum charging and discharging power of EVs, respectively (kW) | ||
| Binary variables | |||
| CEV | representing whether the EV is charging or not (0 means it is charging and 1 means not) | ||
| , | maximum charging and discharging power of EVs, respectively (kW) | ||
| CEB | representing whether the EB is charging or not (0 means it is charging and 1 means not) | ||
| , | maximum charging and discharging power of BESS, respectively (kW) | ||
| CB | representing whether the BESS is charging or not (0 means it is charging and 1 means not) | ||
| , | maximum and minimum capacity of EVs, respectively (kWh) | ||
| , | maximum and minimum capacity of EBs, respectively (kWh) | DEV | representing whether the EV is discharging or not (0 means it is discharging and 1 means not) |
| , | maximum and minimum capacity of BESS, respectively (kWh) | ||
| DEB | representing whether the EB is discharging or not (0 means it is discharging and 1 means not) | ||
| ηEV | charging and discharging efficiency of EVs (in this paper, ηEV = 0.9) | ||
| ηEB | charging and discharging efficiency of EBs (in this paper, ηEB = 0.9) | DB | representing whether the BESS is discharging or not (0 means it is discharging and 1 means not) |
| ηB | charging and discharging efficiency of BESS (in this paper, ηB = 0.9) | ||
| TEV | representing whether the EV is driving or not (0 means it is driving and 1 means not) | ||
| ErEB | electricity required for EB round trip (in this paper, ErEB = 60 (kWh)) | ||
| Sets and variables | TEB | representing whether the EB is driving or not (0 means it is driving and 1 means not) | |
| dC | difference between charging load boundary and actual EV load | ||
| , | adjustable upper and lower bounds of EV | ZEB | representing whether the EB is connected to the charging pile or not (1 means it is connected to the charging pile and 0 means not) |
| dDC | difference between discharging load boundary and actual EV load | ||
| maximum adjustable margin of EV load | |||
| minimum adjustable margin of EV load | |||
References
- Kang, C.Q.; Yao, L.Z. Key scientific issues and theoretical research framework for power systems with high proportion of renewable energy. Autom. Electr. Power Syst. 2017, 41, 2–11. [Google Scholar] [CrossRef]
- Yu, Z.; Lu, F.; Zou, Y.; Yang, X. Quantifying the real-time energy flexibility of commuter plug-in electric vehicles in an office building considering photovoltaic and load uncertainty. Appl. Energy 2022, 321, 119365–119383. [Google Scholar] [CrossRef]
- Zhang, R.; Yu, J. New urban power grid flexible load dispatching architecture and key technologies. Front. Energy Res. 2023, 11, 1168768–1168782. [Google Scholar] [CrossRef]
- Jiamei, L.I.; Qian, A.I. Operation mode of virtual power plant considering peak regulation auxiliary service. Electr. Power Autom. Equip. 2021, 41, 1–13. [Google Scholar] [CrossRef]
- Schmitt, K.; Bhatta, R.; Chamana, M.; Murshed, M.; Osman, I.; Bayne, S.; Canha, L. A Review on Active Customers Participation in Smart Grids. J. Mod. Power Syst. Clean Energy 2023, 11, 3–16. [Google Scholar] [CrossRef]
- Tulabing, R.; Yin, R.; DeForest, N.; Li, Y.; Wang, K.; Yong, T.; Stadler, M. Modeling study on flexible load’s demand response potentials for providing ancillary services at the substation level. Electr. Power Syst. Res. 2016, 140, 240–252. [Google Scholar] [CrossRef]
- Li, Z.; Sun, Y.; Yang, H.; Wang, S.; Shen, Y.; Wang, X.; Zhang, K.; Anvari-Moghaddam, A. A multi-time scale coordinated control and scheduling strategy of EVs considering guidance impacts in multi-areas with uncertain RESs. Int. J. Electr. Power Energy Syst. 2023, 154, 109444–109456. [Google Scholar] [CrossRef]
- Li, P.; Li, F.; Song, X.; Zhang, G. Considering the flexible load new energy access system optimization for spinning reserve. Power Syst. Technol. 2021, 45, 1288–1295. [Google Scholar] [CrossRef]
- Wang, H.B.; Qi, Y.Z.; Wang, C.G.; Huang, Y.H.; Wang, Y.F. Two-stage stochastic optimal scheduling model considering flexible load. Power Syst. Technol. 2018, 42, 3669–3675. [Google Scholar] [CrossRef]
- Wu, X.; Jiang, A.; Tian, J.; Yang, C.; Lei, J.; Huang, X. Joint optimization of cyber and physical system in energy community considering communication requirements for energy balanced ancillary services. Proc. CSEE 2025, 45, 537–551. [Google Scholar] [CrossRef]
- Yao, J.; Yang, S.; Wang, K.; Yang, Z.; Song, X. Concept and research framework of smart grid “source-grid-load” interactive operation and control. Autom. Electr. Power Syst. 2012, 36, 1–6+12. [Google Scholar]
- Zeng, M.; Liu, X.; Peng, L. The ancillary services in China: An overview and key issues. Renew. Sustain. Energy Rev. 2014, 36, 83–90. [Google Scholar] [CrossRef]
- Arcos-Vargas, A.; Lugo, D.; Núñez, F. Residential peak electricity management. A storage and control systems application taking advantages of smart meters. Int. J. Electr. Power Energy Syst. 2018, 102, 110–121. [Google Scholar] [CrossRef]
- Dadkhah, A.; Bozalakov, D.; De Kooning, J.D.M.; Vandevelde, L. Techno-economic analysis and optimal operation of a hydrogen refueling station providing frequency ancillary services. IEEE Trans. Ind. Appl. 2022, 58, 5171–5183. [Google Scholar] [CrossRef]
- Hu, X.; Liu, Z.-W.; Wen, G.; Yu, X.; Liu, C. Voltage control for distribution networks via coordinated regulation of active and reactive power of DGs. IEEE Trans. Smart Grid 2020, 11, 4017–4031. [Google Scholar] [CrossRef]
- Rana, M.; Atef, M.; Sarkar, R.; Uddin, M.; Shafiullah, G. A review on peak load shaving in microgrid-potential benefits, challenges, and future trend. Energies 2022, 15, 2278–2294. [Google Scholar] [CrossRef]
- Uddin, M.; Romlie, M.F.; Abdullah, M.F.; Halim, S.A.; Kwang, T.C. A review on peak load shaving strategies. Renew. Sustain. Energy Rev. 2018, 82, 3323–3332. [Google Scholar] [CrossRef]
- Rana, M.; Romlie, M.F.; Abdullah, M.F.; Uddin, M.; Sarkar, R. A novel peak load shaving algorithm for isolated microgrid using hybrid PV-BESS system. Energy 2021, 234, 121157–121170. [Google Scholar] [CrossRef]
- Danish, S.M.S.; Ahmadi, M.; Danish, M.S.S.; Mandal, P.; Yona, A.; Senjyu, T. A coherent strategy for peak load shaving using energy storage systems. J. Energy Storage 2020, 32, 101823–101833. [Google Scholar] [CrossRef]
- Rocha, A.V.; Maia, T.A.C.; Filho, B.J.C. Improving the battery energy storage system performance in peak load shaving applications. Energies 2023, 16, 382–400. [Google Scholar] [CrossRef]
- Qays, O.; Buswig, Y.; Hossain, L.; Abu-Siada, A. Active Charge Balancing Strategy Using the State of Charge Estimation Technique for a PV-Battery Hybrid System. Energies 2020, 13, 3434. [Google Scholar] [CrossRef]
- Hannan, M.; Mollik, M.; Al-Shetwi, A.Q.; Rahman, S.; Mansor, M.; Begum, R.; Muttaqi, K.; Dong, Z. Vehicle to grid connected technologies and charging strategies: Operation, control, issues and recommendations. J. Clean. Prod. 2022, 339, 130587–130608. [Google Scholar] [CrossRef]
- Gao, S.; Li, H.; Jurasz, J.; Dai, R. Charging control strategy for electric vehicle aggregation participating in frequency regulation ancillary service market. Autom. Electr. Power Syst. 2023, 47, 60–67. [Google Scholar] [CrossRef]
- Yao, L.; Li, Q.; Yang, J.; Zhang, Y. Comprehensive reactive power optimization of power distribution and consumption system with support of electric vehicle charging and discharging. Autom. Electr. Power Syst. 2022, 46, 39–47. [Google Scholar] [CrossRef]
- Zhou, K.; Cheng, L.; Wen, L.; Lu, X.; Ding, T. A coordinated charging scheduling method for electric vehicles considering different charging demands. Energy 2020, 213, 118882–118900. [Google Scholar] [CrossRef]
- Mahmud, K.; Hossain, M.J.; Town, G.E. Peak-load reduction by coordinated response of photovoltaics, battery Storage, and electric vehicles. IEEE Access 2018, 6, 29353–29365. [Google Scholar] [CrossRef]
- Tian, J.; Lv, Y.; Zhao, Q.; Gong, Y.; Li, C.; Ding, H.; Yu, Y. Electric vehicle charging load prediction considering the orderly charging. Energy Rep. 2022, 8, 124–134. [Google Scholar] [CrossRef]
- Xing, Y.; Li, F.; Sun, K.; Wang, D.; Chen, T.; Zhang, Z. Multi-type electric vehicle load prediction based on Monte Carlo simulation. Energy Rep. 2022, 8, 966–972. [Google Scholar] [CrossRef]
- Liu, K.; Liu, Y. Stochastic user equilibrium based spatial-temporal distribution prediction of electric vehicle charging load. Appl. Energy 2023, 339, 120943–120965. [Google Scholar] [CrossRef]
- Wang, R.; Wang, P.; Xiao, G. Two-stage mechanism for massive electric vehicle charging involving renewable energy. IEEE Trans. Veh. Technol. 2016, 65, 4159–4171. [Google Scholar] [CrossRef]
- Gong, X.; De Paola, A.; Angeli, D.; Strbac, G. A game-theoretic approach for price-based coordination of flexible devices operating in integrated energy-reserve markets. Energy 2019, 189, 116153–116164. [Google Scholar] [CrossRef]
- Yao, F.; Tang, J.; Chen, S.; Dong, X. Charging load prediction method for electric vehicles based on an ISSA-CNN-GRU model. Power Syst. Prot. Control 2023, 51, 158–167. [Google Scholar] [CrossRef]
- Yang, J.; Qin, W.; Shi, W.; Cao, R.; Yao, H. Two-stage optimal dispatching of regional power grid based on electric vehicles’ participation in peak-shaving pricing strategy. Trans. China Electrotech. Soc. 2022, 37, 58–71. [Google Scholar] [CrossRef]
- Liu, J.; Wang, H.; Du, Y.; Lu, Y.; Wang, Z. Multi-objective optimal peak load shaving strategy using coordinated scheduling of EVs and BESS with adoption of MORBHPSO. J. Energy Storage 2023, 64, 107121–107132. [Google Scholar] [CrossRef]
- Huang, J.; Wang, X.; Shao, C.; Song, Z.; Wang, Y.; Shuai, X. An Improved Charging Navigation Strategy of Electric Vehicles via Optimal Time-of-Use Pricing. Electr. Power Syst. Res. 2022, 210, 108077–108088. [Google Scholar] [CrossRef]
- Tu, J.; Zhou, M.; Song, X.; Luan, K.; Li, Y. Research on incentive mechanism and optimal power consumption strategy for residential users’ participation in peak shaving of power grid. Power Syst. Technol. 2019, 43, 443–453. [Google Scholar] [CrossRef]
- Zhang, L.; Sun, C.; Cai, G.; Huang, N.; Lv, L. Two-stage optimization strategy for coordinated charging and discharging of EVs based on PSO algorithm. Proc. CSEE 2022, 42, 1837–1852. [Google Scholar] [CrossRef]
- Zhu, L.; Huang, H.; Gao, S.; He, Y.; Bian, Y. Research on optimal load allocation of electric vehicle considering wind power consumption. Proc. CSEE 2021, 41, 194–203. [Google Scholar] [CrossRef]




















| Reference | Flexible Load Type | Load Prediction | Pricing Strategy/TOU Electricity Price | Handling Method of EBs-Charging Piles Matching Problem | ||
|---|---|---|---|---|---|---|
| EVs | EBs | BESS | – | – | – | |
| [25] | √ | – | – | – | – | – |
| [26] | √ | – | √ | √ | – | – |
| [30] | √ | – | – | √ | – | – |
| [31] | √ | – | – | √ | – | – |
| [32] | √ | – | – | √ | – | – |
| [33] | √ | – | √ | √ | – | |
| [34] | – | – | √ | – | √ | – |
| [35] | – | – | √ | – | √ | – |
| [36] | – | – | √ | – | √ | – |
| [37] | √ | – | – | – | √ | – |
| [38] | √ | – | – | – | √ | – |
| This study | √ | √ | √ | √ | √ | √ |
| Type | EVs | EBs | BESS | Piles |
|---|---|---|---|---|
| Number | 100 | 30 | 20 | 25 |
| Maximum capacity (kWh) | 60 | 300 | 400 | / |
| Minimum capacity (kWh) | 10 | 30 | 0 | / |
| Maximum charging power (kW) | 30 | 100 | 150 | 100 |
| Minimum charging power (kW) | 0 | 0 | 0 | 0 |
| Maximum discharging power (kW) | 30 | 100 | 150 | 100 |
| Minimum discharging power (kW) | 0 | 0 | 0 | 0 |
| Driving time | 07:00–18:00 | 06:00–22:00 | / | / |
| Algorithm | Number of Iterations | Number of Particles in Each Iteration | Maximum Inertia Weight ωmax | Radius of Black-Hole R | Probability Threshold α0 | Learning Factor c1 | Learning Factor c2 |
|---|---|---|---|---|---|---|---|
| MORBHPSO | 100 | 100 | 0.9 | 0.001 | 0.1 | 1 | 1 |
| Time of Departures | |||||
|---|---|---|---|---|---|
| EB No. | 1 | 2 | 3 | 4 | 5 |
| 1 | 06:00 | 09:15 | 12:30 | 13:45 | 17:00 |
| 2 | 06:15 | 09:30 | 12:45 | 14:00 | 17:15 |
| 3 | 06:30 | 09:45 | 13:00 | 14:15 | 17:30 |
| 4 | 06:45 | 10:00 | 13:15 | 14:30 | 17:45 |
| 5 | 07:00 | 10:15 | 13:30 | 14:45 | 18:00 |
| 6 | 07:15 | 10:30 | 13:45 | 15:00 | 18:15 |
| 7 | 07:30 | 10:45 | 14:00 | 15:15 | 18:30 |
| 8 | 07:45 | 11:00 | 14:15 | 15:30 | 18:45 |
| 9 | 08:00 | 11:15 | 14:30 | 15:45 | 19:00 |
| 10 | 08:15 | 11:30 | 14:45 | 16:00 | 19:15 |
| 11 | 08:30 | 11:45 | 15:00 | 16:15 | 19:30 |
| 12 | 08:45 | 12:00 | 15:15 | 16:30 | 19:45 |
| 13 | 09:00 | 12:15 | 15:30 | 16:45 | 20:00 |
| 14 | 06:00 | 09:15 | 12:30 | 13:45 | 17:00 |
| 15 | 06:15 | 09:30 | 12:45 | 14:00 | 17:15 |
| 16 | 06:30 | 09:45 | 13:00 | 14:15 | 17:30 |
| 17 | 06:45 | 10:00 | 13:15 | 14:30 | 17:45 |
| 18 | 07:00 | 10:15 | 13:30 | 14:45 | 18:00 |
| 19 | 07:15 | 10:30 | 13:45 | 15:00 | 18:15 |
| 20 | 07:30 | 10:45 | 14:00 | 15:15 | 18:30 |
| 21 | 07:45 | 11:00 | 14:15 | 15:30 | 18:45 |
| 22 | 08:00 | 11:15 | 14:30 | 15:45 | 19:00 |
| 23 | 08:15 | 11:30 | 14:45 | 16:00 | 19:15 |
| 24 | 08:30 | 11:45 | 15:00 | 16:15 | 19:30 |
| 25 | 08:45 | 12:00 | 15:15 | 16:30 | 19:45 |
| 26 | 09:00 | 12:15 | 15:30 | 16:45 | 20:00 |
| 27 | 06:00 | 09:15 | 12:30 | 13:45 | 17:00 |
| 28 | 06:15 | 09:30 | 12:45 | 14:00 | 17:15 |
| 29 | 06:30 | 09:45 | 13:00 | 14:15 | 17:30 |
| 30 | 06:45 | 10:00 | 13:15 | 14:30 | 17:45 |
| Static Deviation Rate of Daily Load | Total Electricity Cost (104 CNY) | Percentage Reductions in Static Deviation Rate | Percentage Reductions in Cost Savings | ||
|---|---|---|---|---|---|
| Case 1 | Disordered charging | 64.8624 | 5.94 | / | / |
| MORBHPSO | 38.3317 | 5.85 | 40.90% | 1.52% | |
| Case 2 | Disordered charging | 65.5812/ | 5.91 | / | / |
| MORBHPSO | 38.1666 | 5.66 | 41.8% | 4.23% | |
| Case 3 | Disordered charging | 66.2947 | 5.91 | / | / |
| MORBHPSO | 37.1221 | 5.19 | 44.00% | 12.18% | |
| Case 4 | Disordered charging | 65.5841 | 5.83 | / | / |
| MORBHPSO | 35.5585 | 4.68 | 45.78% | 19.73% | |
| Case 5 | Disordered charging | 47.7825 | 6.86 | / | / |
| MORBHPSO | 32.2089 | 5.35 | 32.59% | 22.01% |
| Static Deviation Rate of Daily Load | Total Electricity Cost (104 CNY) | Percentage Reductions in Static Deviation Rate | Percentage Reductions in Cost Savings | |
|---|---|---|---|---|
| Disordered charging | 77.3697 | 11.73 | / | / |
| MORBHPSO | 46.9541 | 4.40 | 39.31% | 62.45% |
| Total Electricity Cost (104 CNY) | Static Deviation Rate of Daily Load | ||||
|---|---|---|---|---|---|
| Mean Value | Optimal Value | Standard Deviation | Mean Value | Optimal Value | Standard Deviation |
| 5.45 | 5.35 | 0.0659 | 33.3599 | 32.2089 | 0.6625 |
Disclaimer/Publisher’s Note: The statements, opinions and data contained in all publications are solely those of the individual author(s) and contributor(s) and not of MDPI and/or the editor(s). MDPI and/or the editor(s) disclaim responsibility for any injury to people or property resulting from any ideas, methods, instructions or products referred to in the content. |
© 2026 by the authors. Licensee MDPI, Basel, Switzerland. This article is an open access article distributed under the terms and conditions of the Creative Commons Attribution (CC BY) license.
Share and Cite
Liu, J.; Wang, B.; Wang, H.; Li, T.; Wu, K.; Zhao, Y.; Liu, J. Optimal Operation of EVs, EBs and BESS Considering EBs-Charging Piles Matching Problem Using a Novel Pricing Strategy Based on ICDLBPM. Processes 2026, 14, 324. https://doi.org/10.3390/pr14020324
Liu J, Wang B, Wang H, Li T, Wu K, Zhao Y, Liu J. Optimal Operation of EVs, EBs and BESS Considering EBs-Charging Piles Matching Problem Using a Novel Pricing Strategy Based on ICDLBPM. Processes. 2026; 14(2):324. https://doi.org/10.3390/pr14020324
Chicago/Turabian StyleLiu, Jincheng, Biyu Wang, Hongyu Wang, Taoyong Li, Kai Wu, Yimin Zhao, and Jing Liu. 2026. "Optimal Operation of EVs, EBs and BESS Considering EBs-Charging Piles Matching Problem Using a Novel Pricing Strategy Based on ICDLBPM" Processes 14, no. 2: 324. https://doi.org/10.3390/pr14020324
APA StyleLiu, J., Wang, B., Wang, H., Li, T., Wu, K., Zhao, Y., & Liu, J. (2026). Optimal Operation of EVs, EBs and BESS Considering EBs-Charging Piles Matching Problem Using a Novel Pricing Strategy Based on ICDLBPM. Processes, 14(2), 324. https://doi.org/10.3390/pr14020324
