Sand Fluidized Beds for Wood Waste Gasification: The Pellet Influence on Bed Fluid Dynamics at Ambient-Conditions
Abstract
1. Introduction
2. Materials and Methods
2.1. Cold Gasifier Unit
2.2. Silica Sand Particles and Pellets in the Fluidized Bed
2.3. Biomass Pellet Segregation
2.4. CREC-GS-Optiprobe System, Biomass Pellet Detection and Data Analysis
3. Proposed Phase Fraction Calculation Methodology
- Case A or Biomass Pellet Detected: A pellet wrapped in aluminum foil reaches the high laser ray density focal region, generating a highly positive reflected peak,
- Case B or Sand Particle Detected. Sand particles fill the high laser ray density focal region, producing small high-frequency peaks,
- Case C or Bubble Detected: The high laser ray density focal region is immersed in a bubble, and as a result, there are no beam rays that reach the receiver fiber. In this case, a strong negative peak is recorded.
4. Data Treatment for Establishing Pellet, Bubble, and Emulsion Phase Volumetric Fractions
4.1. Biomass Pellet Local Volume Fraction
4.2. Bubble Local Volume Fraction
4.3. Sand Particle Emulsion Local Volume Fraction
4.4. Bubble Axial Chord and Bubble Velocities
5. Experimental Results
5.1. Cylindrical Wood Pellet Peak Treatment and Experimental Concentration Results
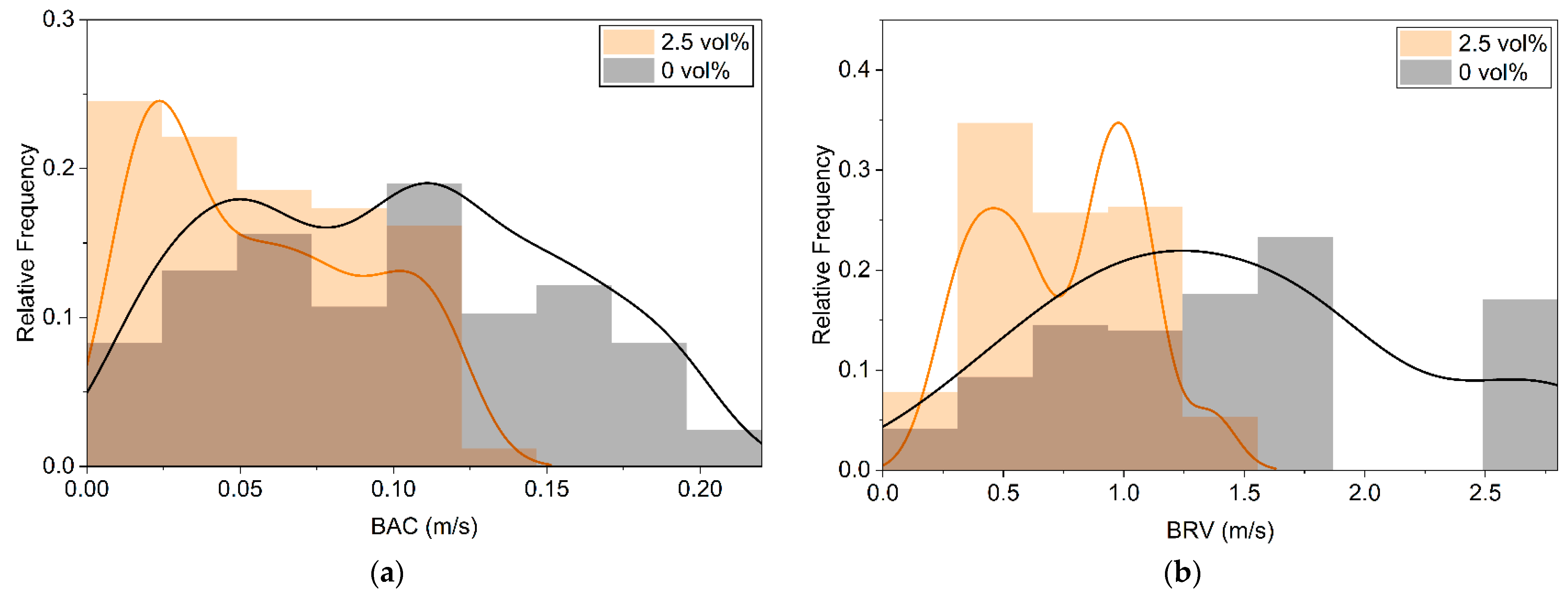
5.2. BACs and BRVs Bubble Distribution
5.3. Bubbles Dynamics in Sand-Fluidized Beds and PPPM Predictions
6. Conclusions
- The CREC-GS-Optiprobe system is suitable for assessing the influence of biomass pellets on the fluid dynamics of sand fluidized beds. This can be achieved by covering biomass pellets with a thin aluminum reflective film, enabling the differentiation of rays reflected from the pellet phase and the emulsion phase, and thereby making it possible to distinguish bubbles based on the absence of rays.
- The CREC-GS-Optiprobe data is validated using average biomass pellet and average bubble volumetric fractions, calculated from the known value of the biomass loaded and the bed expansion at fluidization conditions.
- The bubbles recorded with the CREC-GS-Optiprobes show a significant reduction in both BACs and BRVs when pellets are loaded into the sand bed. This behavior is assigned to the influence of biomass pellets, creating smaller and slower bubbles.
- The proposed PPPM with its prediction band can be used very effectively to establish the relationship between BACs and BRVs, for an ample range of superficial gas velocities.
- The established PPPM provides adequate BAC-BRV band predictions, with 85% of the experimentally measured bubbles falling within this model’s probabilistic prediction band.
- The selected PPPM for sand fluidized beds loaded with biomass pellets requires a standard deviation (σ) parameter, with this parameter being a function of the superficial air velocity.
Author Contributions
Funding
Data Availability Statement
Acknowledgments
Conflicts of Interest
Abbreviations
| A | Proportionality Constant for the Bubble Rise Velocity |
| Proportionality Constant between the Top and the Bottom Hemispheres’ Wetted Areas | |
| Proportionality Constant between Cross-Sectional and Wetted Areas | |
| Db | Bubble Diameter |
| g | Gravity |
| IQR | Inter Quartile Range |
| Q1 | First Quartile |
| Q3 | Third Quartile |
| Rn | Radius of the Bubble Nose |
| Rxy | Cross-Correlation Function |
| Bubble Velocity | |
| Bubble Local Volume Fraction | |
| Average Bubble Local Volume Fraction | |
| Sand Particle Local Volume Fraction | |
| Excess Velocity of Gas above Incipient Fluidization | |
| Pellet-Biomass Local Volume Fraction | |
| Greek Symbols | |
| Correlation between Geometry and BAC of the Bubble | |
| Constant Used for the PPM | |
| Probabilistic Coefficient in the PPPM | |
| Time Delay of CREC-GS-Optiprobe signals | |
| Acronyms | |
| BAC | Bubble Axial Chord |
| BRV | Bubble Rise Velocity |
| CREC—GS | Chemical Reaction Engineering Center—Gas Solid |
| GRIN | Graded Refractive Index |
| ICAFE | Coffee Institute of Costa Rica |
| LL | Lower Limit |
| PPM | Probabilistic Predictive Model |
| PPPM | Phenomenologycal Probabilistic Predictive Model |
| PSD | Particle Size Distribution |
| SCFM | Standard Cubic Feet over Minute () |
| UL | Upper Limit |
| Designations | |
| Broza | Biomass coffee waste fiber agglomerates of variable shape and size |
Appendix A



Appendix B
| Cold Air Gasifier Unit Operated at Room Temperature and Close to Atmospheric Pressure at the CREC-UWO Facilities | Industrial Air Gasifier Operated Under Moderate Pressure and High Temperature | |
|---|---|---|
| Sand Particle Size Range (µm) | 320–1100 | 320–1100 |
| Sand Density (g/cm3) | 2.65 | 2.65 |
| Type of Sand-Geldart Classification | In between B to D regions | In between B to D regions |
| Temperature (°C) | 20 | 700 |
| Pressure (atm) | 1.1 | 10 |
| Superficial Gas Velocity (cm/s) | 33.4 | 33.4 |
| Fed Gas Density (g/cm3) | 1.35 × 10−3 | 1.86 × 10−3 |
| Fed Gas Viscosity (g/cm3s) | 1.86 × 10−4 | 4.77 × 10−4 |
| Particle Reynolds Number | 7.25–26.59 | 7.51–27.01 |
| Froude Number | 3.01–6.06 | 3.01–6.08 |
References
- Kunii, D.; Levenspiel, O. Fluidization Engineering, 2nd ed.; Butterworth–Heinemann: Boston, MA, USA, 1991. [Google Scholar]
- Narnaware, S.L.; Panwar, N.L.; Gupta, T.; Meena, K.K. Bubbling fluidized bed gasification of biomass: A Review on the Effect of Selected Operational Parameters. Biointerface Res. Appl. Chem. 2023, 13, 458. [Google Scholar] [CrossRef]
- Zhu, Y.; Frey, H.C. Integrated gasification combined cycle power plant design. In Advanced Power Plant Materials, Design and Technology; Elsevier: Oxford, UK, 2010; pp. 54–88. [Google Scholar] [CrossRef]
- Torres Brauer, N.; Navarro Salazar, M.; de Lasa, H. Bubbles in biomass fluidized bed gasifiers: A phenomenological probabilistic predictive model. Chem. Eng. Sci. 2023, 271, 118582. [Google Scholar] [CrossRef]
- Timsina, R.; Thapa, R.K.; Moldestad, B.M.E.; Eikeland, M.S. CPFD simulation of biomass gasification in an entrained flow gasifier. Chem. Eng. Sci. X 2021, 12, 100112. [Google Scholar] [CrossRef]
- Khodabandehlou, R.; Norouzi, H.R.; Larimi, A.; Mostoufi, N. Analysis of biomass gasification in a fluidized bed using CFD–DEM. Energy 2025, 320. [Google Scholar] [CrossRef]
- Yang, M.; Mousavi, S.M.; Fatehi, H.; Bai, X.S. Numerical simulation of biomass gasification in fluidized bed gasifiers. Fuel 2023, 337, 127104. [Google Scholar] [CrossRef]
- Sahoo, A.; Ram, D.K. Gasifier performance and energy analysis for fluidized bed gasification of sugarcane bagasse. Energy 2015, 90, 1420–1425. [Google Scholar] [CrossRef]
- Tsuchiya, K.; Furumoto, A.; Fan, L.-S.; Zhang, J. Suspension viscosity and bubble rise velocity in liquid–solid fluidized beds. Chem. Eng. Sci. 1997, 52, 3053–3066. [Google Scholar] [CrossRef]
- Son, S.M.; Kang, S.H.; Kim, U.Y.; Kang, Y.; Kim, S.D. Bubble properties in three-phase inverse fluidized beds. Chem. Eng. Process. 2007, 46, 736–741. [Google Scholar] [CrossRef]
- Davies, R.M.; Taylor, G. The mechanics of large bubbles rising through extended liquids. Proc. R. Soc. Lond. A 1950, 200, 375–390. [Google Scholar] [CrossRef]
- Karimipour, S.; Pugsley, T. A Critical Evaluation of Literature Correlations for Predicting Bubble size and velocity in gas–solid fluidized beds. Powder Technol. 2011, 205, 1–14. [Google Scholar] [CrossRef]
- Agu, C.E.; Tokheim, L.A.; Eikeland, M.; Moldestad, B.M.E. Improved Models for Predicting Bubble velocity, frequency, and bed expansion in a Bubbling Fluidized Bed. Chem. Eng. Res. Des. 2019, 141, 361–371. [Google Scholar] [CrossRef]
- Choi, J.H.; Son, J.E.; Kim, S.D. Bubble size and frequency in gas fluidized beds. J. Chem. Eng. Jpn. 1988, 21, 171–178. [Google Scholar] [CrossRef]
- Manica, R.; Klaseboer, E.; Chan, D.Y.C. Force Balance Model for Bubble rise and interaction with solid surfaces. Langmuir 2015, 31, 6763–6772. [Google Scholar] [CrossRef] [PubMed]
- Radmanesh, R. Effect of bed diameter on hydrodynamics of gas–solid fluidized beds. Powder Technol. 2010, 29, 345–353. [Google Scholar]
- Jaiswal, R.; Agu, C.E.; Thapa, R.K.; Moldestad, B.M.E. Investigation of Bubble properties in bubbling fluidized-bed gasification using a Computational Particle Fluid Dynamic Model. Ind. Eng. Chem. Res. 2023, 62, 8500–8514. [Google Scholar] [CrossRef]
- Busciglio, A.; Vella, G.; Micale, G.; Kuipers, J.A.M. Lagrangian simulation of bubbling dynamics in a 2D fluidized bed. In Proceedings of the 14th International Conference on Fluidization, Noordwijkerhout, The Netherlands, 26–31 May 2013. [Google Scholar]
- Acosta-Iborra, A.; Sobrino, C.; Hernández-Jiménez, F.; de Vega, M. Experimental and Computational Study on Bubble behavior in a 3D fluidized bed. Chem. Eng. Sci. 2011, 60, 3499–3512. [Google Scholar] [CrossRef]
- Torres Brauer, N.T.; de Lasa, H. Dancing with Bubbles: Deterministic versus Probabilistic Bubble Models in Dense Phase Sand Fluidized Beds for Biomass Gasification. Processes 2021, 9, 1092. [Google Scholar] [CrossRef]
- Emiola-Sadiq, T.; Wang, J.; Zhang, L.; Dalai, A. Mixing and Segregation of Binary Mixtures of Biomass and Silica Sand in a Fluidized Bed. Particuology 2021, 58, 58–73. [Google Scholar] [CrossRef]
- Köhler, A.; Pallarès, D.; Johnsson, F. Modeling Axial Mixing of Fuel Particles in the Dense Region of a Fluidized Bed. Energy Fuels 2020, 34, 3294–3304. [Google Scholar] [CrossRef]
- Gera, D.; Syamlal, M.; O’Brien, T.J. Hydrodynamics of Particle segregation in fluidized beds. Int. J. Multiph. Flow 2004, 30, 419–428. [Google Scholar] [CrossRef]
- Menéndez, M.; Ciércoles, R.; Soler, J.; Herguido, J. A Preliminary Assessment of Sorption-Enhanced Methanol Synthesis in a Fluidized Bed Reactor with Selective Addition/Removal of the Sorbent. Catalysts 2024, 14, 409. [Google Scholar] [CrossRef]
- Renda, S.; Soler, J.; Menéndez, M. Effect of Particles Size and Density on the Segregation of Catalyst-Sorbent Mixtures for Direct Sorption-Enhanced DME Synthesis: Experimental and Mathematical Study. Biomass Bioenergy 2025, 197, 107764. [Google Scholar] [CrossRef]
- Torres Brauer, N.; Serrano Rosales, B.; de Lasa, H. Single-Bubble Dynamics in a Dense Phase Fluidized Sand Bed Biomass Gasification Environment. Ind. Eng. Chem. Res. 2020, 59, 5601–5614. [Google Scholar] [CrossRef]
- Yang, W.C. Modification and Re-Interpretation of Geldart’s Classification of Powders. Powder Technol. 2007, 171, 69–74. [Google Scholar] [CrossRef]
- Torres, C.; Urvina, L.; de Lasa, H. Chemical equilibrium model for biomass gasification. Application to Costa Rican Coffee Pulp Transformation Unit. Biomass Bioenergy 2019, 123, 89–103. [Google Scholar] [CrossRef]
- Erlich, C.; Fransson, T.H. Downdraft Gasification of Pellets Made of Wood, Palm-Oil Residues Respective Bagasse: Experimental Study. Appl. Energy 2011, 88, 899–908. [Google Scholar] [CrossRef]
- Beeckmans, J.M.; Bergström, L.; Large, J.F. Segregation mechanisms in gas fluidized beds. Chem. Eng. J. 1984, 28, 1–11. [Google Scholar] [CrossRef]
- Chen, J.-P.; Keairns, D.L. Particle Segregation in a Fluidized Bed. Can. J. Chem. Eng. 1975, 53, 395–402. [Google Scholar] [CrossRef]
- Singh, B.K.; Roy, S.; Buwa, V.V. Dynamics of Segregation and Fluidization of Binary Mixtures in a Cylindrical Fluidized Bed. AIChE J. 2019, 65, e16682. [Google Scholar] [CrossRef]
- Nova, S.R.; Krol, S.; de Lasa, H.I. CREC Fiber-Optic Probes for Particle Velocity and Particle Clustering: Design Principles and Calibration Procedures. Ind. Eng. Chem. Res. 2004, 43, 5620–5631. [Google Scholar] [CrossRef]
- de Lasa, H.L.; Young, B.J.; Krol, S.; London, C. Fiber Optic Sensor for Sensing Particle Movement in a Catalytic Reactor. U.S. Patent 5740291, 14 April 1998. [Google Scholar]
- Torres Brauer, N.; Medina-Pedraza, C.; de Lasa, H. CREC Optical-Fibre Sensors for Hydrodynamic Studies in Gas–Solid Fluidized Beds. Inventions 2024, 9, 94. [Google Scholar] [CrossRef]
- Torres Brauer, N.; Navarro Salazar, M.G.; de Lasa, H. Bubbles in a Sand Fluidized Bed Unit for the Gasification of Coffee Waste Biomass. A Probabilistic Based Fluid-Dynamic Description. Can. J. Chem. Eng. 2023, 101, 195–209. [Google Scholar] [CrossRef]
- Thiffault, E.; Barrette, J.; Blanchet, P.; Nguyen, Q.N.; Adjalle, K. Optimizing Quality of Wood Pellets Made of Hardwood Processing Residues. Forests 2019, 10, 607. [Google Scholar] [CrossRef]
- Tumuluru, J.S.; Kuang, X.; Sokhansanj, S.; Lim, C.J.; Bi, T.; Melin, S. Development of Laboratory Studies on the Off-Gassing of Wood Pellets. Can. Biosyst. Eng. 2010, 52, 8.1–8.8. [Google Scholar]
- Nath, B.; Chen, G.; Bowtell, L.; Mahmood, R.A. Assessment of Densified Fuel Quality Parameters: A Case Study for Wheat Straw Pellet. J. Bioresour. Bioprod. 2023, 8, 45–58. [Google Scholar] [CrossRef]
- Virgilio, S.; Soto, L. Cluster Fluid Dynamics in Down Flow Reactors: Experimental and Cluster Fluid Dynamics in Down Flow Reactors: Experimental and Modeling Study Modeling Study. Ph.D. Thesis, Western University, London, ON, Canada, 2015. [Google Scholar]
- Jarolin, K.; Wang, S.; Dymala, T.; Song, T.; Heinrich, S.; Shen, L.; Dosta, M. Characterizing Devolatilized Wood Pellets for Fluidized Bed Applications. Biomass Convers. Biorefin. 2023, 13, 5133–5150. [Google Scholar] [CrossRef]
- Agu, C.E.; Tokheim, L.A.; Pfeifer, C.; Moldestad, B.M.E. Behaviour of Biomass Particles in a Bubbling Fluidized Bed: A Comparison between Wood Pellets and Wood Chips. Chem. Eng. J. 2019, 363, 84–98. [Google Scholar] [CrossRef]
- Miccio, F.; Russo, S.; Silvestri, N. Assessment of the Devolatilization Behavior of Fuel Pellets in Fluidized Bed. Fuel Process. Technol. 2013, 115, 122–129. [Google Scholar] [CrossRef]













| Air Velocity (m/s) | (%) Calculated with CREC-Optiprobes Data at 40 cm Axial Position from Grid | (%) Calculated with Bed Total Height Change |
|---|---|---|
| 0.250 | 5.31 | 4.4 |
| 0.281 | 6.28 | 6.2 |
| 0.344 | 6.59 | 8.6 |
| Air Velocity (m/s) | σ |
|---|---|
| 0.250 | 0.30 |
| 0.281 | 0.33 |
| 0.344 | 0.40 |
Disclaimer/Publisher’s Note: The statements, opinions and data contained in all publications are solely those of the individual author(s) and contributor(s) and not of MDPI and/or the editor(s). MDPI and/or the editor(s) disclaim responsibility for any injury to people or property resulting from any ideas, methods, instructions or products referred to in the content. |
© 2026 by the authors. Licensee MDPI, Basel, Switzerland. This article is an open access article distributed under the terms and conditions of the Creative Commons Attribution (CC BY) license.
Share and Cite
Navarro Salazar, M.; Brauer, N.T.; de Lasa, H. Sand Fluidized Beds for Wood Waste Gasification: The Pellet Influence on Bed Fluid Dynamics at Ambient-Conditions. Processes 2026, 14, 291. https://doi.org/10.3390/pr14020291
Navarro Salazar M, Brauer NT, de Lasa H. Sand Fluidized Beds for Wood Waste Gasification: The Pellet Influence on Bed Fluid Dynamics at Ambient-Conditions. Processes. 2026; 14(2):291. https://doi.org/10.3390/pr14020291
Chicago/Turabian StyleNavarro Salazar, Marcos, Nicolas Torres Brauer, and Hugo de Lasa. 2026. "Sand Fluidized Beds for Wood Waste Gasification: The Pellet Influence on Bed Fluid Dynamics at Ambient-Conditions" Processes 14, no. 2: 291. https://doi.org/10.3390/pr14020291
APA StyleNavarro Salazar, M., Brauer, N. T., & de Lasa, H. (2026). Sand Fluidized Beds for Wood Waste Gasification: The Pellet Influence on Bed Fluid Dynamics at Ambient-Conditions. Processes, 14(2), 291. https://doi.org/10.3390/pr14020291

