Hybrid Fuzzy MCDM for Process-Aware Optimization of Agile Scaling in Industrial Software Projects
Abstract
1. Introduction
1.1. Research Background and Problem Definition
1.2. Study Approach and Rationale
1.3. Research Objectives and Contributions
- O1.
- Model a multi-level evaluation hierarchy that carries organizational, project, and framework information through to auditable decisions.
- O2.
- Optimize rankings under uncertainty by combining FAHP weighting with VIKOR–PROMETHEE aggregation and an explicit – control.
- O3.
- Control and monitor decision quality using pre-specified accuracy and agreement thresholds (MAE, Spearman ) against independent expert panels.
- O4.
- Provide a reproducible, low-friction procedure that organizations can adopt for process-aware scaling decisions, including sensitivity analysis and parameter reporting.
2. Background and Related Work
2.1. Criteria Weighting Methods
2.2. Ranking Methods
2.3. Hybrid MCDM in Software Engineering
2.3.1. Related Work
2.3.2. Sustainability in Agile and Project Management
2.3.3. Comparison with Existing Agile Scaling Selection Approaches
2.3.4. Identified Research Gaps and Study Positioning
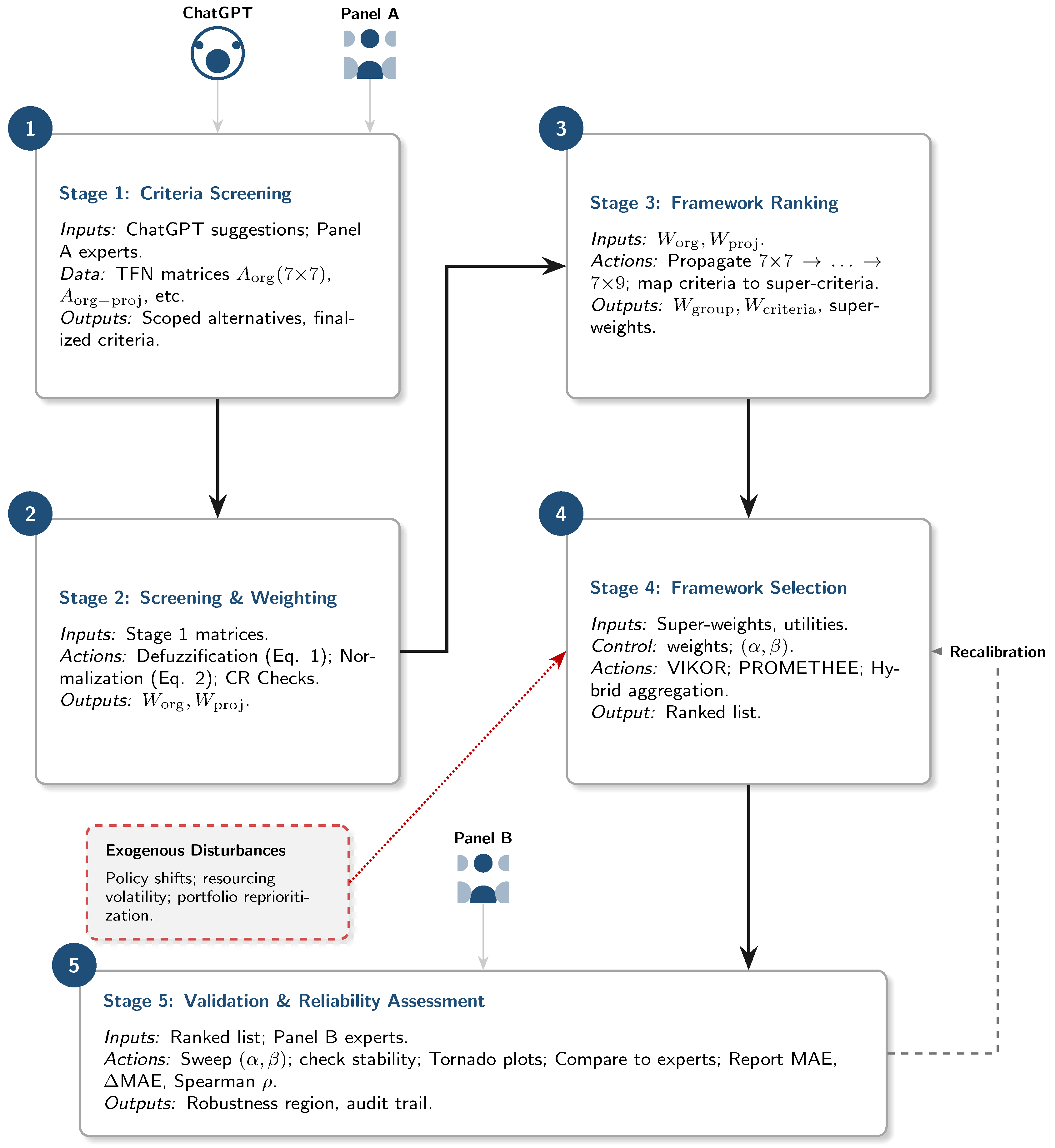
3. Framework Ranking and Tunable Hybrid Control
3.1. Stage 1: Criteria Screening
3.2. Stage 2: Multi-Level Screening and Weighting
3.3. Stage 3: Framework Ranking Through the Hybrid Method
3.3.1. Weighting and Method-Specific Ranking
3.3.2. Hybrid Aggregation of Rankings
3.3.3. Sustainability Signals Within Process Criteria (CA, SF, GAM)
3.4. Stage 4: Framework Selection and – Tuning
3.5. Stage 5: Validation and Reliability Assessment
3.6. Algorithmic Workflow Overview
3.7. Ranking Method Parameterization
3.8. Research Hypotheses
- H1.
- Group-based classification improves alignment. Placing frameworks into seven categories (Scaling, Lean/Flow, Team-Centric, Governance, Hybrid/Mixed, Risk-Oriented, Continuous Delivery) will align selections more closely with organizational and project needs than evaluating each framework in isolation.
- H2.
- Hybrid ranking improves agreement with experts. A unified hybrid of multiple rankers will show higher Spearman’s and lower MAE against expert judgments than any single method.
- H3.
- Dynamic – weighting enhances stability. Tuning – will reduce ranking variance across methods and weighting schemes. We assess stability via a sensitivity sweep over using Spearman’s and MAE.
4. Results
4.1. Results of Stage 1: Criteria Screening
4.1.1. Organization-Specific Criteria (O1–O7)
4.1.2. Project-Specific Criteria (P1–P6)
4.1.3. Framework Groups (G1–G7)
4.1.4. Criteria for Groups (C1–C9)
4.2. Results of Stage 2: Multi-Level Screening
4.2.1. Group Screening Results
4.2.2. Framework Screening Results
4.3. Results of Stage 3: Hybrid Framework Ranking
4.3.1. Hybrid Aggregation Results
4.3.2. Group Level Observations
4.4. Results of Stage 4: Framework Selection
Contextual Interpretation
4.5. Results of Stage 5: Expert Validation
4.5.1. Overall Validation Performance
4.5.2. Baselines vs. Hybrid
5. Discussion
5.1. Implications for Sustainable Project Management
5.2. Multi-Level Criteria and Their Influence
5.3. Methodological and Theoretical Contributions
5.4. Dynamic Optimization and Robustness
5.5. Using the Model in Practice
5.6. Limitations, Validity, and Future Work
6. Conclusions
Supplementary Materials
Author Contributions
Funding
Data Availability Statement
Acknowledgments
Conflicts of Interest
Abbreviations
| AHP | Analytic Hierarchy Process |
| CA | Core Alignment |
| CRITIC | Criteria Importance Through Inter-criteria Correlation |
| EDAS | Evaluation based on Distance from Average Solution |
| FAHP | Fuzzy Analytic Hierarchy Process |
| GAM | Governance and Agile Maturity |
| ICC | Intraclass Correlation Coefficient |
| M-TOPSIS | Modified TOPSIS |
| MAE | Mean Absolute Error |
| MCDM | Multi-Criteria Decision-Making |
| PROMETHEE | Preference Ranking Organization Method for Enrichment Evaluation |
| SF | Scalability and Flexibility |
| Spearman | Spearman Rank Correlation Coefficient |
| TOPSIS | Technique for Order Preference by Similarity to Ideal Solution |
| VIKOR | Multi-Criteria Optimization and Compromise Solution |
References
- Dikert, K.; Paasivaara, M.; Lassenius, C. Challenges and success factors for large-scale agile transformations: A systematic literature review. J. Syst. Softw. 2016, 119, 87–108. [Google Scholar] [CrossRef]
- Kalenda, M.; Hyna, P.; Rossi, B. Scaling agile in large organizations: Practices, challenges, and success factors. J. Softw. Evol. Process 2018, 30, e1954. [Google Scholar] [CrossRef]
- Pinciroli, F. Selection of agile project management approaches based on project complexity. J. Softw. Evol. Process 2024, 36, e2716. [Google Scholar] [CrossRef]
- Eigner, C.; Fahrnberger, G. Challenges in Scaling Agile Frameworks and Ways to Address Them with Scaled Agile Framework (SAFe) and Scrum of Scrums (SoS). CLEI Electron. J. 2024, 27, 9. [Google Scholar]
- Turhan, Y.; Buehrle, D.; Herzwurm, G. Developing a Taxonomy for Agile Scaling Frameworks. In Proceedings of the 7th ACM International Workshop of Software-Intensive Business: Software Business in the Era of Generative Artificial Intelligence (IWSiB ’24), Lisbon, Portugal, 16 April 2024; pp. 1–8. [Google Scholar] [CrossRef]
- Dutta, P.K.; Bhardwaj, A.K.; Mahida, A. Navigating the Complexities of Agile Transformations in Large Organizations. In Quantum Computing and Supply Chain Management: A New Era of Optimization; Hassan, A., Bhattacharya, P., Dutta, P.K., Verma, J.P., Kundu, N.K., Eds.; IGI Global: Hershey, PA, USA, 2024; pp. 315–330. [Google Scholar] [CrossRef]
- Tsilionis, K.; Ishchenko, V.; Wautelet, Y.; Simonofski, A. Scaling Agility in Large Software Development Projects: A Systematic Literature Review. In Research and Innovation Forum 2023; Visvizi, A., Troisi, O., Corvello, V., Eds.; Springer: Cham, Switzerland, 2024; pp. 771–784. [Google Scholar]
- Aregbesola, G.D.; Asghar, I.; Akbar, S.; Ullah, R. Fuzzy Logic Model for Informed Decision-Making in Risk Assessment During Software Design. Systems 2025, 13, 825. [Google Scholar] [CrossRef]
- Alshabragi, A.M.; Al-Hajj, A.; Zayed, T. Developing a Maturity Rating System for Project Management Offices. Systems 2024, 12, 367. [Google Scholar] [CrossRef]
- Delesposte, J.E.; Rangel, L.A.D.; Meiriño, M.J.; dos Santos Ferreira, C.M.; Lopes, R.J.F.S.B.; Narcizo, R.B. Model for Innovation Project Selection Supported by Multi-Criteria Methods Considering Sustainability Parameters. Systems 2025, 13, 876. [Google Scholar] [CrossRef]
- Anelli, D.; Morano, P.; Acquafredda, T.; Tajani, F. Structuring Multi-Criteria Decision Approaches for Public Procurement: Methods, Standards and Applications. Systems 2025, 13, 777. [Google Scholar] [CrossRef]
- Torbacki, W. A Framework for Assessing Innovations, Business Models and Sustainability for Software Companies Using Hybrid Multiple-Criteria Decision-Making. Sustainability 2024, 16, 5871. [Google Scholar] [CrossRef]
- Seker, S. Evaluation of Agile Attributes for Low-Cost Carriers to Achieve Sustainable Development Using an Integrated MCDM Approach. Manag. Decis. 2024, 63, 1229–1261. [Google Scholar] [CrossRef]
- Mahmoudian Azar Sharabiani, A.; Mousavi, S.M. A Web-Based Decision Support System for Project Evaluation with Sustainable Development Considerations Based on Two Developed Pythagorean Fuzzy Decision Methods. Sustainability 2023, 15, 16477. [Google Scholar] [CrossRef]
- Fagarasan, C.; Cristea, C.; Cristea, M.; Popa, O.; Pisla, A. Integrating Sustainability Metrics into Project and Portfolio Performance Assessment in Agile Software Development: A Data-Driven Scoring Model. Sustainability 2023, 15, 13139. [Google Scholar] [CrossRef]
- Rehman Khan, S.U.; Younus, M.; Iqbal, J.; Basit Ur Rahim, M.A. A Fuzzy AHP-based Quantitative Framework to Prioritize the Crowd-Based Requirements. In Proceedings of the IEEE 24th International Conference on Software Quality, Reliability, and Security Companion (QRS-C), Cambridge, UK, 1–5 July 2024; pp. 680–691. [Google Scholar] [CrossRef]
- Shameem, M.; Kumar, R.R.; Nadeem, M.; Khan, A.A. Taxonomical classification of barriers for scaling agile methods in global software development environment using fuzzy analytic hierarchy process. Appl. Soft Comput. 2020, 90, 106122. [Google Scholar] [CrossRef]
- Neve, J.R.; Agarwal, S. An Interdisciplinary Study of Fuzzy AHP Model for Prioritizing Agile Cost Overhead and Infusion of Machine Learning. In Proceedings of the Asia Pacific Conference on Innovation in Technology (APCIT), Mysore, India, 26–27 July 2024; pp. 1–6. [Google Scholar] [CrossRef]
- Camara, R.; Marinho, M.; Moura, H. Agile tailoring in distributed large-scale environments using agile frameworks: A Systematic Literature Review. CLEI Electron. J. 2024, 27, 8. [Google Scholar] [CrossRef]
- Sandhya, K.; Mahapatra, H.B.; Goswami, B.; Acharjya, P.P. Selection of SDM: A fuzzy AHP approach. Int. J. Comput. Appl. 2016, 140. [Google Scholar] [CrossRef]
- Bakhtouchi, A.; Rahmouni, R. A Tree Decision Based Approach for Selecting Software Development Methodology. In Proceedings of the 2018 International Conference on Smart Communications in Network Technologies, SaCoNeT 2018, El Oued, Algeria, 27–31 October 2018; pp. 211–216. [Google Scholar] [CrossRef]
- Alemi-Ardakani, M.; Milani, A.S.; Yannacopoulos, S.; Shokouhi, G. On the effect of subjective, objective and combinative weighting in multiple criteria decision making: A case study on impact optimization of composites. Expert Syst. Appl. 2016, 46, 426–438. [Google Scholar] [CrossRef]
- Yue, C.; Huang, R.; Towey, D.; Xian, Z.; Wu, G. An entropy-based group decision-making approach for software quality evaluation. Expert Syst. Appl. 2024, 238, 121979. [Google Scholar] [CrossRef]
- Opricovic, S.; Tzeng, G.H. The Compromise Solution by MCDM Methods: A Comparative Analysis of VIKOR and TOPSIS. Eur. J. Oper. Res. 2004, 156, 445–455. [Google Scholar] [CrossRef]
- Brans, J.P.; Vincke, P. Note–A Preference Ranking Organisation Method. Manag. Sci. 1985, 31, 647–656. [Google Scholar] [CrossRef]
- Liu, Y.; Eckert, C.M.; Earl, C. A review of fuzzy AHP methods for decision-making with subjective judgements. Expert Syst. Appl. 2020, 161, 113738. [Google Scholar] [CrossRef]
- Estrada-Esponda, R.D.; López-Benítez, M.; Matturro, G.; Osorio-Gómez, J.C. Selection of software agile practices using Analytic Hierarchy Process. Heliyon 2024, 10, e22948. [Google Scholar] [CrossRef]
- Khalifeh, A.; Farrell, P.; Alrousan, M.; Alwardat, S.; Faisal, M. Incorporating sustainability into software projects: A conceptual framework. Int. J. Manag. Proj. Bus. 2020, 13, 1339–1361. [Google Scholar] [CrossRef]
- Gomes Silva, F.J.; Kirytopoulos, K.; Pinto Ferreira, L.; Sá, J.C.; Santos, G.; Cancela Nogueira, M.C. The three pillars of sustainability and agile project management: How do they influence each other. Corp. Soc. Responsib. Environ. Manag. 2022, 29, 1495–1512. [Google Scholar] [CrossRef]
- Zakrzewska, M.; Piwowar-Sulej, K.; Jarosz, S.; Sagan, A.; Sołtysik, M. The linkage between Agile project management and sustainable development: A theoretical and empirical view. Sustain. Dev. 2022, 30, 855–869. [Google Scholar] [CrossRef]
- Ezell, B.; Lynch, C.J.; Hester, P.T. Methods for weighting decisions to assist modelers and decision analysists: A review of ratio assignment and approximate techniques. Appl. Sci. 2021, 11, 10397. [Google Scholar] [CrossRef]
- Takeda, E.; Cogger, K.O.; Yu, P.L. Estimating criterion weights using eigenvectors: A comparative study. Eur. J. Oper. Res. 1987, 29, 360–369. [Google Scholar] [CrossRef]
- Giannarou, L.; Zervas, E. Using Delphi technique to build consensus in practice. Int. J. Bus. Sci. Appl. Manag. (IJBSAM) 2014, 9, 65–82. [Google Scholar] [CrossRef]
- Hsu, C.C.; Sandford, B.A. The Delphi technique: Making sense of consensus. Pract. Assess. Res. Eval. 2007, 12, 10. [Google Scholar]
- Rezaei, J. Best-worst multi-criteria decision-making method. Omega 2015, 53, 49–57. [Google Scholar] [CrossRef]
- Diakoulaki, D.; Mavrotas, G.; Papayannakis, L. Determining objective weights in multiple criteria problems: The critic method. Comput. Oper. Res. 1995, 22, 763–770. [Google Scholar] [CrossRef]
- Gao, X.; Ma, Y.; Zhou, W. Analysis of Software Trustworthiness Based on FAHP-CRITIC Method. J. Shanghai Jiaotong Univ. (Science) 2024, 29, 588–600. [Google Scholar] [CrossRef]
- Niepostyn, S.J.; Daszczuk, W.B. Entropy as a Measure of Consistency in Software Architecture. Entropy 2023, 25, 328. [Google Scholar] [CrossRef]
- Bao, Q.; Yuxin, Z.; Yuxiao, W.; Feng, Y. Can entropy weight method correctly reflect the distinction of water quality indices? Water Resour. Manag. 2020, 34, 3667–3674. [Google Scholar] [CrossRef]
- Saaty, T.L. A scaling method for priorities in hierarchical structures. J. Math. Psychol. 1977, 15, 234–281. [Google Scholar] [CrossRef]
- Saaty, T.L. How to make a decision: The analytic hierarchy process. Eur. J. Oper. Res. 1990, 48, 9–26. [Google Scholar] [CrossRef]
- Saaty, T.L. Making and validating complex decisions with the AHP/ANP. J. Syst. Sci. Syst. Eng. 2005, 14, 1–36. [Google Scholar] [CrossRef]
- Divya; Anand, A.; Johri, P.; Papic, L. Chapter 10—AHP based determination of critical testing coverage measures for reliable & complex software systems. In Reliability Assessment and Optimization of Complex Systems; Kumar, A., Bhandari, A.S., Ram, M., Eds.; Advances in Reliability Science; Elsevier: Amsterdam, The Netherlands, 2025; pp. 191–218. [Google Scholar] [CrossRef]
- Nazim, M.; Wali Mohammad, C.; Sadiq, M. A comparison between fuzzy AHP and fuzzy TOPSIS methods to software requirements selection. Alex. Eng. J. 2022, 61, 10851–10870. [Google Scholar] [CrossRef]
- Nadeem, M. Analyze quantum security in software design using fuzzy-AHP. Int. J. Inf. Technol. 2024, 17, 5563–5575. [Google Scholar] [CrossRef]
- Alyamani, R.; Long, S. The Application of Fuzzy Analytic Hierarchy Process in Sustainable Project Selection. Sustainability 2020, 12, 8314. [Google Scholar] [CrossRef]
- Hwang, C.L.; Yoon, K. Multiple Attribute Decision Making: Methods and Applications; Lecture Notes in Economics and Mathematical Systems; Springer: Berlin/Heidelberg, Germany, 1981; Volume 186. [Google Scholar] [CrossRef]
- Hwang, C.L.; Lai, Y.J.; Liu, T.Y. A new approach for multiple objective decision making. Comput. Oper. Res. 1993, 20, 889–899. [Google Scholar] [CrossRef]
- Yoon, K. A reconciliation among discrete compromise situations. J. Oper. Res. Soc. 1987, 38, 277–286. [Google Scholar] [CrossRef]
- Pandey, V.; Komal; Dincer, H. A review on TOPSIS method and its extensions for different applications with recent development. Soft Comput. 2023, 27, 18011–18039. [Google Scholar] [CrossRef]
- Verma, S.; Mehlawat, M.K.; Mahajan, D. Software component evaluation and selection using TOPSIS and fuzzy interactive approach under multiple applications development. Ann. Oper. Res. 2022, 312, 441–471. [Google Scholar] [CrossRef]
- Akram, F.; Ahmad, T.; Sadiq, M. An integrated fuzzy adjusted cosine similarity and TOPSIS based recommendation system for information system requirements selection. Decis. Anal. J. 2024, 11, 100443. [Google Scholar] [CrossRef]
- Anbarkhan, S.H. A Fuzzy-TOPSIS-Based Approach to Assessing Sustainability in Software Engineering: An Industry 5.0 Perspective. Sustainability 2023, 15, 13844. [Google Scholar] [CrossRef]
- Mateen Khan, F.; Munir, A.; Albaity, M.; Nadeem, M.; Mahmood, T. Software Reliability Growth Model Selection by Using VIKOR Method Based on q-Rung Orthopair Fuzzy Entropy and Divergence Measures. IEEE Access 2024, 12, 86572–86582. [Google Scholar] [CrossRef]
- Meng, X.; Lu, Y.; Liu, J. A risk evaluation model of electric power cloud platform from the information perspective based on fuzzy type-2 VIKOR. Comput. Ind. Eng. 2023, 184, 109616. [Google Scholar] [CrossRef]
- Lai, H.; Liao, H.; Wen, Z.; Zavadskas, E.K.; Al-Barakati, A. An improved CoCoSo method with a maximum variance optimization model for cloud service provider selection. Eng. Econ. 2020, 31, 411–424. [Google Scholar] [CrossRef]
- Keshavarz Ghorabaee, M.; Zavadskas, E.K.; Olfat, L.; Turskis, Z. Multi-Criteria Inventory Classification Using a New Method of Evaluation Based on Distance from Average Solution (EDAS). Informatica 2015, 26, 435–451. [Google Scholar] [CrossRef]
- Torkayesh, A.E.; Deveci, M.; Karagoz, S.; Antucheviciene, J. A state-of-the-art survey of evaluation based on distance from average solution (EDAS): Developments and applications. Expert Syst. Appl. 2023, 221, 119724. [Google Scholar] [CrossRef]
- Rathor, S.; Agrawal, S.C. Wireless Network Environment Evaluation using EDAS Method. In Proceedings of the 1st International Conference on Cognitive Computing and Engineering Education (ICCCEE), Pune, India, 27–29 April 2023; pp. 1–5. [Google Scholar] [CrossRef]
- Behzadian, M.; Kazemzadeh, R.B.; Albadvi, A.; Aghdasi, M. PROMETHEE: A comprehensive literature review on methodologies and applications. Eur. J. Oper. Res. 2010, 200, 198–215. [Google Scholar] [CrossRef]
- Brans, J.P. L’ingénierie de la Décision: Élaboration D’instruments D’aide à la Décision. La Méthode PROMETHEE; Presses de l’Université Laval: Quebec, QC, Canada, 1982. (In French) [Google Scholar]
- Caloğlu, Z.V.; Zontul, M.; Yemen, I.; Bağrıyanik, S. Software Quality Measurement Modelling Using AHP and PROMETHEE Methods. In Proceedings of the 6th International Conference on Computer Science and Engineering (UBMK), Ankara, Turkey, 15–17 September 2021; pp. 608–612. [Google Scholar] [CrossRef]
- Aruchsamy, R.; Velusamy, I.; Sanmugavel, K.; Dhandapani, P.B.; Ramasamy, K. Generalization of Fermatean Fuzzy Set and Implementation of Fermatean Fuzzy PROMETHEE II Method for Decision Making via PROMETHEE GAIA. Axioms 2024, 13, 408. [Google Scholar] [CrossRef]
- Chisale, S.W.; Eliya, S.; Taulo, J. Optimization and design of hybrid power system using HOMER pro and integrated CRITIC-PROMETHEE II approaches. Green Technol. Sustain. 2023, 1, 100005. [Google Scholar] [CrossRef]
- Yazdani, M.; Zarate, P.; Zavadskas, E.K.; Turskis, Z. A Combined Compromise Solution (CoCoSo) Method for Multi-Criteria Decision-Making Problems. Manag. Decis. 2019, 57, 2501–2519. [Google Scholar] [CrossRef]
- Yu, D.; Liu, Y.; Xu, Z. Analysis of knowledge evolution in PROMETHEE: A longitudinal and dynamic perspective. Inf. Sci. 2023, 642, 119151. [Google Scholar] [CrossRef]
- Roselli, L.R.P.; de Almeida, A.T. FITradeoff Decision Support System Applied to Solve a Supplier Selection Problem. In Advances in Information Systems, Artificial Intelligence and Knowledge Management; Saad, I., Rosenthal-Sabroux, C., Gargouri, F., Chakhar, S., Williams, N., Haig, E., Eds.; Springer: Cham, Switzerland, 2024; pp. 49–62. [Google Scholar]
- Hezam, I.M.; Rani, P.; Mishra, A.R.; Alshamrani, A. Assessment of autonomous smart wheelchairs for disabled persons using hybrid interval-valued Fermatean fuzzy combined compromise solution method. Sustain. Energy Technol. Assess. 2023, 57, 103169. [Google Scholar] [CrossRef]
- Figueira, J.; Greco, S.; Ehrgott, M. (Eds.) Multiple Criteria Decision Analysis: State of the Art Surveys; International Series in Operations Research & Management Science; Springer: New York, NY, USA, 2005; Volume 78. [Google Scholar] [CrossRef]
- Leong, W.P.; Tan, C.W.; Singh, G. A New Integrated Multi-Criteria Decision-Making Model for Resilient Supplier Selection. Appl. Syst. Innov. 2022, 5, 8. [Google Scholar] [CrossRef]
- Shih, H.S.; Shyur, H.J.; Lee, E.S. An extension of TOPSIS for group decision making. Math. Comput. Model. 2007, 45, 801–813. [Google Scholar] [CrossRef]
- Vaidya, O.S.; Kumar, S. Analytic hierarchy process: An overview of applications. Eur. J. Oper. Res. 2006, 169, 1–29. [Google Scholar] [CrossRef]
- Basilio, M.P.; Pereira, V.; Yiğit, F. New hybrid EC-PROMETHEE method with multiple iterations of random weight ranges: Step-by-step application in Python. MethodsX 2024, 13, 102890. [Google Scholar] [CrossRef] [PubMed]
- Khan, S.; Purohit, L. An Integrated Methodology of Ranking Based on PROMETHEE-CRITIC and TOPSIS-CRITIC In Web Service Domain. In Proceedings of the IEEE 11th International Conference on Communication Systems and Network Technologies (CSNT), Indore, India, 23–24 April 2022; pp. 335–340. [Google Scholar] [CrossRef]
- Mutambik, I. The Sustainability of Smart Cities: Improving Evaluation by Combining MCDA and PROMETHEE. Land 2024, 13, 1471. [Google Scholar] [CrossRef]
- Shemshadi, A.; Shirazi, H.; Toreihi, M.; Tarokh, M.J. A fuzzy VIKOR method for supplier selection based on entropy measure for objective weighting. Expert Syst. Appl. 2011, 38, 12160–12167. [Google Scholar] [CrossRef]
- Sheykhizadeh, M.; Ghasemi, R.; Vandchali, H.R.; Sepehri, A.; Torabi, S.A. A Hybrid Decision-Making Framework for a Supplier Selection Problem Based on Lean, Agile, Resilience, and Green Criteria: A Case Study of a Pharmaceutical Industry. Environ. Dev. Sustain. 2024, 26, 30969–30996. [Google Scholar] [CrossRef]
- Bhol, S.G. Applications of Multi Criteria Decision Making Methods in Cyber Security. In Cyber-Physical Systems Security: A Multi-disciplinary Approach; Choudhury, A., Kaushik, K., Kumar, V., Singh, B.K., Eds.; Springer Nature: Singapore, 2025; pp. 233–258. [Google Scholar] [CrossRef]
- Yue, C.; Huang, R.; Towey, D.; Zhou, L. A median-based fuzzy approach to software quality evaluation. Tsinghua Sci. Technol. 2024, 30, 2146–2168. [Google Scholar] [CrossRef]
- De Wilde, L.; Macharis, C.; Keseru, I. Technical requirements for organising successful mobility campaigns in citizen observatories. Transp. Res. Procedia 2020, 48, 1418–1429. [Google Scholar] [CrossRef]
- Alqudah, M.K.; Razali, R.; Alqudah, M.K. Agile Methods Selection Model: A Grounded Theory Study. Int. J. Adv. Comput. Sci. Appl. 2019, 10, 357. [Google Scholar] [CrossRef]
- Beecham, S.; Clear, T.; Lal, R.; Noll, J. Do scaling agile frameworks address global software development risks? An empirical study. J. Syst. Softw. 2021, 171, 110823. [Google Scholar] [CrossRef]
- Verwijs, C.; Russo, D. Do Agile scaling approaches make a difference? An empirical comparison of team effectiveness across popular scaling approaches. Empir. Softw. Eng. 2024, 29, 75. [Google Scholar] [CrossRef]
- Donaldson, L. The Contingency Theory of Organizations; Foundations for Organizational Science; SAGE Publications: Thousand Oaks, CA, USA, 2001. [Google Scholar] [CrossRef]
- Zhou, L.; Asano, K. A Two-Layer Model for Complex Multi-Criteria Decision-Making and Its Application in Institutional Research. Appl. Syst. Innov. 2025, 8, 148. [Google Scholar] [CrossRef]
- Katushabe, E.; Mugisha, G.; Ssenyonga, J. Fuzzy-Based Prediction Model for Air Quality Monitoring for Kampala City. Appl. Syst. Innov. 2021, 4, 44. [Google Scholar] [CrossRef]
- Nguyen-Duc, A.; Cabrero-Daniel, B.; Przybylek, A.; Arora, C.; Khanna, D.; Herda, T.; Rafiq, U.; Melegati, J.; Guerra, E.; Kemell, K.K.; et al. Generative Artificial Intelligence for Software Engineering—A Research Agenda. Softw. Pract. Exp. 2025, 55, 1806–1843. [Google Scholar] [CrossRef]
- Lee, K.H.; Choi, G.H.; Yun, J.; Choi, J.; Goh, M.J.; Sinn, D.H.; Jin, Y.J.; Kim, M.A.; Yu, S.J.; Jang, S.; et al. Machine learning-based clinical decision support system for treatment recommendation and overall survival prediction of hepatocellular carcinoma: A multi-center study. npj Digit. Med. 2024, 7, 2. [Google Scholar] [CrossRef]
- Almalki, S.S. AI-Driven Decision Support Systems in Agile Software Project Management: Enhancing Risk Mitigation and Resource Allocation. Systems 2025, 13, 208. [Google Scholar] [CrossRef]
- Ebert, C.; Paasivaara, M. Scaling agile. IEEE Softw. 2017, 34, 98–103. [Google Scholar] [CrossRef]
- Conboy, K.; Carroll, N. Implementing large-scale agile frameworks: Challenges and recommendations. IEEE Softw. 2019, 36, 44–50. [Google Scholar] [CrossRef]
- Demir, G.; Chatterjee, P.; Pamucar, D. Sensitivity analysis in multi-criteria decision making: A state-of-the-art research perspective using bibliometric analysis. Expert Syst. Appl. 2024, 237, 121660. [Google Scholar] [CrossRef]
- Mondal, S.; Bappon, S.D.; Roy, C.K. Enhancing User Interaction in ChatGPT: Characterizing and Consolidating Multiple Prompts for Issue Resolution. In Proceedings of the IEEE/ACM 21st International Conference on Mining Software Repositories (MSR), Lisbon, Portugal, 15–16 April 2024; pp. 222–226. [Google Scholar]
- Hou, X.; Zhao, Y.; Liu, Y.; Yang, Z.; Wang, K.; Li, L.; Luo, X.; Lo, D.; Grundy, J.; Wang, H. Large Language Models for Software Engineering: A Systematic Literature Review. ACM Trans. Softw. Eng. Methodol. 2024, 33, 220:1–220:79. [Google Scholar] [CrossRef]
- Alenezi, M.; Akour, M. AI-Driven Innovations in Software Engineering: A Review of Current Practices and Future Directions. Appl. Sci. 2025, 15, 1344. [Google Scholar] [CrossRef]
- Sainio, K.; Abrahamsson, P.; Ahtee, T. Prompt Patterns for Agile Software Project Managers: First Results. In Proceedings of the Software Business, Lahti, Finland, 27–29 November 2023; Hyrynsalmi, S., Münch, J., Smolander, K., Melegati, J., Eds.; Springer: Cham, Switzerland, 2024; pp. 190–204. [Google Scholar]
- Nguyen-Duc, A.; Khanna, D. Value-Based Adoption of ChatGPT in Agile Software Development: A Survey Study of Nordic Software Experts. In Generative AI for Effective Software Development; Nguyen-Duc, A., Abrahamsson, P., Khomh, F., Eds.; Springer Nature: Cham, Switzerland, 2024; pp. 257–273. [Google Scholar] [CrossRef]
- Schmidt, D.C.; Spencer-Smith, J.; Fu, Q.; White, J. Towards a Catalog of Prompt Patterns to Enhance the Discipline of Prompt Engineering. Ada Lett. 2024, 43, 43–51. [Google Scholar] [CrossRef]
- Nägele, S.; Schenk, N.; Matthes, F. The Current State of Security Governance and Compliance in Large-Scale Agile Development: A Systematic Literature Review and Interview Study. In Proceedings of the IEEE 25th Conference on Business Informatics (CBI), Prague, Czechia, 21–23 June 2023; IEEE: Piscataway, NJ, USA, 2023; pp. 1–10. [Google Scholar]
- McHugh, M.; McCaffery, F.; Casey, V. Barriers to adopting agile practices when developing medical device software. In Proceedings of the Software Process Improvement and Capability Determination: 12th International Conference, SPICE 2012, Palma, Spain, 29–31 May 2012; Proceedings 12. Springer: Berlin/Heidelberg, Germany, 2012; pp. 141–147. [Google Scholar]
- Madanchian, M.; Taherdoost, H. Applications of Multi-Criteria Decision Making in Information Systems for Strategic and Operational Decisions. Computers 2025, 14, 208. [Google Scholar] [CrossRef]
- Kelecş, N. A comparative evaluation of multi-criteria decision-making framework for armed unmanned aerial vehicle. Int. J. Intell. Unmanned Syst. 2024, 12, 433–453. [Google Scholar] [CrossRef]
- Nain, A.; Jain, D.; Trivedi, A. Multi-criteria decision-making methods: Application in humanitarian operations. Benchmarking Int. J. 2024, 31, 2090–2128. [Google Scholar] [CrossRef]
- Huang, H.; Burgherr, P. MCDA Calculator: A Streamlined Decision Support System for Multi-criteria Decision Analysis. In Proceedings of the International Conference on Decision Support System Technology, Porto, Portugal, 3–5 June 2024; Springer: Berlin/Heidelberg, Germany, 2024; pp. 31–45. [Google Scholar] [CrossRef]
- Abdulla, A.; Baryannis, G. A hybrid multi-criteria decision-making and machine learning approach for explainable supplier selection. Supply Chain Anal. 2024, 7, 100074. [Google Scholar] [CrossRef]








| Method (Family) | Typical Use in SE | Fit to Scaling-Framework Choice | Key Refs. |
|---|---|---|---|
| AHP–TOPSIS (crisp/fuzzy) | Agile practice selection; component/vendor choice | Transparent weights with a clear closeness score across alternatives | [27,40,41,50,51,71] |
| CRITIC–PROMETHEE | Software quality and supplier ranking; infrastructure trade-offs | Good when graded preference functions matter; supports sensitivity analysis | [36,60,64,73] |
| Entropy–VIKOR (type-1/2 fuzzy) | Reliability and cyber-risk; supplier selection | Robust under conflicting goals; makes the compromise option explicit | [24,54,55,76] |
| EDAS | Network and infrastructure evaluation | Simple, explainable scoring; useful as a robustness check with TOPSIS/VIKOR | [57,58] |
| CoCoSo (improved variants) | Cloud/service provider decisions | Stabilizes ranks when criteria pull differently; triangulates with the above | [56,65] |
| (1) Centroid Defuzzification: | (1) | |
| (2) Column Normalization: | (2) | |
| (3) Hierarchical Propagation (to 9 criteria): | (3) | |
| (4) Criteria → Super-Criteria (9 × 3): | (4) | |
| (5) Per-Group Fuzzy Scoring: | (5) | |
| (6) Framework Utility (baseline): | (6) | |
| (7) Method-Specific Utility: | (7) | |
| (8) Hybrid Aggregation: | (8) | |
| (9) Validation Metrics: | (9) | |
| (10) Consistency Check (Saaty): | (10) | |
| (11) Relative Improvement in MAE: | (11) |
| MAE | Organizational Context | |||
|---|---|---|---|---|
| 0.1 | 0.9 | 1.34 | 0.41 | Startups, high flexibility |
| 0.3 | 0.7 | 1.03 | 0.53 | Balanced organizations |
| 0.5 | 0.5 | 1.25 | 0.45 | Transitional contexts |
| 0.7 | 0.3 | 1.42 | 0.39 | Regulated industries |
| 0.9 | 0.1 | 1.58 | 0.32 | High-compliance domains |
| ID | Role | Experience (Years) | Enterprise Function | Specialization | Panel Scope |
|---|---|---|---|---|---|
| A1 | Senior Agile Coach | 18 | PMO, Portfolio Governance | SAFe, LeSS, Prioritization | Org, Project, CA/SF/GAM map |
| A2 | Dev Lead | 14 | Delivery Engineering | Scrum, XP, DAD | Project criteria, checks |
| A3 | Enterprise Architect | 16 | Architecture, Standards | Agile Governance, SAFe | Org criteria, propagation |
| A4 | Transformation Consultant | 12 | Change Enablement | SAFe, Lean, Kanban | Org and Project levels |
| A5 | Agile Coach (CoE) | 20 | Center of Excellence | LeSS, Scrum, Scaling | Criteria–to–CA/SF/GAM |
| ID | Role | Experience (Years) | Program Area | Specialization | Project Cohort(s) |
|---|---|---|---|---|---|
| B1 | Agile Coach | 15 | Core Platforms | Scrum, SAFe | PC1–PC2 |
| B2 | Software Architect | 12 | Digital Channels | LeSS, XP | PC3 |
| B3 | Project Manager | 10 | Clinical Systems | DAD, Lean | PC4–PC5 |
| B4 | Product Owner | 8 | Retail Commerce | Scrum, Lean | PC6 |
| B5 | Agile Coach | 15 | Public Services | SAFe, LeSS | PC7 |
| Correlation (Spearman (▲)) | Rank Error (MAE (▼)) | ||||||||
|---|---|---|---|---|---|---|---|---|---|
| Group | Count | PROMETHEE | TOPSIS | VIKOR | Average | PROMETHEE | TOPSIS | VIKOR | Average |
| G1 | 7 | 0.62 | 0.62 | 0.57 ▼ | 0.22 | 3.29 | 3.20 | 3.29 | 3.26 |
| G2 | 3 | 0.17 ▼ | 0.06 ▼ | 0.41 | 0.06 | 0.86 | 1.33 | 1.00 | 1.06 |
| G3 | 5 | 0.59 | 0.61 | 0.65 ▼ | 0.18 | 2.40 | 1.20 | 2.00 | 1.87 |
| G4 | 6 | 0.31 | 0.44 | 0.59 ▼ | 0.05 | 3.20 | 2.60 | 3.00 | 2.93 |
| G5 | 4 | 0.84 ▼ | 0.82 ▼ | 0.84 | 0.27 ▼ | 1.25 | 1.25 | 1.25 | 1.25 |
| G6 | 3 | 0.63 | 0.29 | 0.27 ▼ | 0.22 | 1.30 | 0.67 | 1.33 | 1.10 |
| G7 | 2 | – | – | – | – | 1.00 | 0.00 | 1.00 | 0.67 |
| Weighted Avg | 30 | 0.26 | 0.27 | 0.25 ▼ | 0.09 | 2.26 | 1.83 | 2.17 | 2.09 |
| Group | F-ID | Framework | Exp Avg | Exp Rank (▼) | Hybrid Score | Hybrid Rank (▼) | Avg. MAE (▼) | Spearman (▲) | |
|---|---|---|---|---|---|---|---|---|---|
| G1 | F2 | Disciplined Agile Delivery (DAD) | 0.80 | 3 | 0.58 | 2 | (2.29 ▼, 1 ▼, 2.29 ▼) Avg.%: 63.0% | ||
| G1 | F1 | Agile Fluency Model | 0.72 | 6 | 0.39 | 7 | |||
| G1 | F4 | Large-Scale Scrum (LeSS) | 0.81 | 2 | 0.55 | 3 | |||
| G1 | F5 | Scaled Agile Framework (SAFe) | 0.83 | 1 | 0.59 | 1 | 1.00 | 0.83 | |
| G1 | F3 | AgileSHIFT | 0.79 | 4 | 0.43 | 6 | |||
| G1 | F6 | Scrum@Scale | 0.68 | 7 | 0.47 | 5 | |||
| G1 | F7 | Spotify Model | 0.79 | 4 | 0.49 | 4 | |||
| G2 | F8 | Lean Software Development | 0.80 | 1 | 0.52 | 1 | 0.00 | 1.00 | (0.67 ▼, 1.33 ▼, 0.67 ▼) Avg.%: 100.0% |
| G2 | F9 | Lean Product Development Flow | 0.68 | 3 | 0.46 | 3 | |||
| G2 | F10 | Agile@Scale | 0.76 | 2 | 0.50 | 2 | |||
| G3 | F12 | Scrum | 0.81 | 1 | 0.57 | 1 | 1.00 | 0.62 | (1 ▼, 0.00 ◦, 1 ▼) Avg.%: 50.0% |
| G3 | F13 | XP (Extreme Programming) | 0.76 | 2 | 0.53 | 2 | |||
| G3 | F15 | Crystal | 0.67 | 3 | 0.37 | 4 | |||
| G3 | F16 | Path to Agility | 0.63 | 5 | 0.41 | 3 | |||
| G3 | F28 | ScrumBan | 0.64 | 4 | 0.53 | 2 | |||
| G4 | F23 | Agile Portfolio Management (APM) | 0.69 | 2 | 0.52 | 3 | 2.00 | −0.14 | (1 ▼, 0.67 ▲, 1 ▼) Avg.%: 11.1% |
| G4 | F26 | Enterprise Scrum | 0.62 | 5 | 0.53 | 1 | |||
| G4 | F21 | RAGE | 0.74 | 1 | 0.46 | 5 | |||
| G4 | F24 | DA FLEX | 0.65 | 4 | 0.44 | 6 | |||
| G4 | F11 | Dynamic Systems Development (DSDM) | 0.62 | 5 | 0.49 | 4 | |||
| G4 | F29 | OpenAgile | 0.66 | 3 | 0.53 | 2 | |||
| G5 | F19 | Scrum of Scrums (SoS) | 0.71 | 2 | 0.65 | 1 | 1.25 | 0.32 | (0.00 ◦, 0.00 ◦, 0.00 ◦) Avg.%: 0.0% |
| G5 | F17 | Hybrid Agile-Waterfall | 0.68 | 3 | 0.65 | 2 | |||
| G5 | F18 | Nexus | 0.73 | 1 | 0.56 | 3 | |||
| G5 | F27 | Team of Teams | 0.64 | 4 | 0.35 | 4 | |||
| G6 | F20 | Spiral Model | 0.76 | 2 | 0.69 | 1 | 0.67 | 0.50 | (0.67 ▼, 0.00 ◦, 0.67 ▼) Avg.%: 50.0% |
| G6 | F14 | Feature-Driven Development (FDD) | 0.67 | 3 | 0.45 | 3 | |||
| G6 | F30 | Adaptive Software Development (ASD) | 0.81 | 1 | 0.50 | 2 | |||
| G7 | F22 | Enterprise Kanban | 0.65 | 1 | 0.70 | 1 | 0.00 | 1.00 | (0.5 ▼, 1 ▼, 1 ▼) Avg.%: 100.0% |
| G7 | F25 | FAST Agile | 0.64 | 2 | 0.30 | 2 | |||
| Overall (weighted, n = 30) | 1.03 | 0.53 | (1.23 ▼, 0.8 ▼, 1.14 ▼) | ||||||
| Overall % improvement | 50.2% | ||||||||
| Method-wise % improvement | P 54.4%, T 43.7%, V 52.5% |
Disclaimer/Publisher’s Note: The statements, opinions and data contained in all publications are solely those of the individual author(s) and contributor(s) and not of MDPI and/or the editor(s). MDPI and/or the editor(s) disclaim responsibility for any injury to people or property resulting from any ideas, methods, instructions or products referred to in the content. |
© 2026 by the authors. Licensee MDPI, Basel, Switzerland. This article is an open access article distributed under the terms and conditions of the Creative Commons Attribution (CC BY) license.
Share and Cite
Atoum, I.; Otoom, A.A.; Baklizi, M.; Alkomah, F. Hybrid Fuzzy MCDM for Process-Aware Optimization of Agile Scaling in Industrial Software Projects. Processes 2026, 14, 232. https://doi.org/10.3390/pr14020232
Atoum I, Otoom AA, Baklizi M, Alkomah F. Hybrid Fuzzy MCDM for Process-Aware Optimization of Agile Scaling in Industrial Software Projects. Processes. 2026; 14(2):232. https://doi.org/10.3390/pr14020232
Chicago/Turabian StyleAtoum, Issa, Ahmed Ali Otoom, Mahmoud Baklizi, and Fatimah Alkomah. 2026. "Hybrid Fuzzy MCDM for Process-Aware Optimization of Agile Scaling in Industrial Software Projects" Processes 14, no. 2: 232. https://doi.org/10.3390/pr14020232
APA StyleAtoum, I., Otoom, A. A., Baklizi, M., & Alkomah, F. (2026). Hybrid Fuzzy MCDM for Process-Aware Optimization of Agile Scaling in Industrial Software Projects. Processes, 14(2), 232. https://doi.org/10.3390/pr14020232

