Abstract
For every tractor test carried out on a concrete road under defined conditions, the Nebraska Tractor Test Laboratory (NTTL) provides values of the specific volumetric fuel efficiency (SVFE) in unit of kWh/L). Because soil tillage is a highly energy-intensive process and the energy consumption of tillage operations is a significant component of a farm budget, there is a growing amount of attention being given to the examination of the SVFE for tillage operations. Nonetheless, the study of the tillage process and a scientific approach to the tillage process are becoming more and more dependent on scientific modeling. Therefore, in this study based on real-tillage field operation, an artificial neural network (ANN) model was built to predict SVFE. This study aimed to confirm that the ANN model could incorporate 10 inputs for prediction: initial soil moisture content, draft force, initial soil bulk density, sand, silt, and clay proportions in the soil tractor power, plow width, tillage depth, and tillage speed. The Qnet v2000, as an ANN simulation software, was employed for the simulation of the SVFE. In this regard, 20,000 runs of Qnet v2000 were completed for the training and testing stages. The anticipated results displayed that the determination coefficient (R2) was larger than 0.96; using the training dataset, R2 was 0.982 and using the testing dataset, R2 was 0.9741, indicating that the recognition of a full ANN model makes it likely to reply to essential enquiries that were previously unanswerable regarding the impact of working and soil conditions on the SVFE of a tractor–tillage implement system. Additionally, sensitivity analyses were completed to specify which modeled parameters were more sensitive to the factors using the obtained ANN model. According to the sensitivity analysis, SVFE was more affected by changes in the tillage speed (21.07%), silt content in the soil (15.56%), draft force (11.01%), and clay content in the soil (10.86%). Predicting SVFE can lead to more appropriate decisions on tractor–chisel plow combination management. Therefore, it is highly advisable to use the newly created ANN model to appropriately manage SVFE to reduce tractor–tillage implement energy dissipation. Additionally, suitable management of some variables, for example, tillage depth, tillage speed, and soil moisture content, can help enhance fuel consumption in the tractor–tillage implementation system.
1. Introduction
It is well known that agricultural tractors are the primary power source for farm machinery. During field activities, fuel usage is one of the tractor’s key performance metrics. Knowing the necessary details regarding tractor fuel usage throughout various field operations is helpful to effectively manage production costs and fuel resources, given the rising trend of fuel expenses [1]. A significant amount of fuel energy is needed to overcome the forces of soil resistance to cut and invert soil during tillage operations [1]. According to Olatunji [2], the most expensive single item in an arable farmer’s budget is soil tillage, which is the mechanical manipulation of the soil intended to improve soil conditions for crop production. Additionally, the tillage process includes the most power and energy consumed on farms [3]. However, one type of principal creeping soil formatting equipment is the chisel plow. It penetrates the soil without turning, leveling, or leaving behind big clods [4].
Soil tillage needs high energy input, usually diesel fuel [5,6,7]. In this direction, it is essential to make the most well-organized use of all inputs, to have a maintainable crop production structure [8]. However, the energy input is identified by the amount of tractor fuel consumption. However, tractor fuel consumption during tillage operations with a certain tillage implement is directly impacted by the following factors: tractor size, tillage speed, plowing depth, soil texture, tractor–implement relationship, and soil characteristics of bulk density and moisture content [4,9,10,11,12,13,14]. Consequently, it is helpful to determine the fuel consumption of a tractor fitted with a certain implement while accounting for experimental conditions. However, test reports of agricultural tractors from the Nebraska Tractor Test Laboratory (NTTL) [15], which use indoor test data collected under controlled conditions (on a concrete surface), for fuel consumption rate and draft measurements, can be used to determine SVFE. NTTL reports do not consider the real agricultural working environment, particularly during the tillage process [16,17]. Therefore, there may be discrepancies between the reported and actual SVFE in actual agricultural activities. Theoretically, tractor-specific fuel consumption (SFC, L/kWh) values are more important than hourly fuel consumption (L/h) [18]. When comparing tractor engines with each other, they should be compared not with the rate of hourly fuel consumption, but with the specific fuel consumption, which special delivery the amount of fuel consumed in the production of unit power [18].
According to the literature analysis, researchers have focused on examining how operational parameters affect the fuel consumption rate of tractors fitted with particular tillage tools over the last 20 years. According to the literature review, it was understood that precisely modeling the impact of involved components on the tractor SFC (L/kWh) leads to a better understanding of tractor fuel consumption behavior during tillage operations. To forecast the tractor SFC (L/kWh) during tillage operations, a number of models were established when the significance of this point was recognized [18,19,20,21]. According to the works reported in the literature, the tractor SVFE values with units of kWh/L were not reported, but Grisso et al. [22] stated that the normal range of SVFE, as reported by Nebraska Tractor Test Laboratory reports, is 2.36 to 4.1 kWh/L. Furthermore, it is proposed that the drawbar power per fuel consumption rate of chisel-tillage operation can be used to characterize the fuel efficiency of a tractor–chisel plow combination.
In agricultural production systems, about 45% of the fuel consumed is related to the tillage process. Appropriate tractor–tillage implement choice and better selection of their settings, besides operation conditions, could lower the high fuel consumption rates in tillage operations [23]. Thus, it is useful to manage fuel usage by using prediction models for the related indices. In the previous research, it was revealed that the usage of ANN is a prevailing modeling means that has the skill to recognize complex associations from input–output data [24]. However, ANN as a prediction tool for guessing the specific fuel consumption of agricultural tractors or energy requirements during tillage operation was employed in several precise studies. The published scientific studies were intensive in the examination of the associations between the investigated variables under study in a tillage system. The accuracy of each model was reliant on the number of inputs, configurations of the ANN, the purpose of the prediction, and so on.
Machine learning tools have become widely used in engineering and technical activities due to their exceptional benefits for multiple-variable prediction of nonlinear connections [1]. One of the most widely used machine learning approaches is ANN. However, ANN is suitably used in several tractor performance research domains during tillage operation [1]. The literature provides information on different reports on ANN simulation environment uses [18,19,20,21,25,26,27,28]. However, using different ANN approaches for modeling tractor performance at different field conditions in tillage operations, in particular, specific fuel consumption, the authors did not present any of models that determine SVFE from operation and soil conditions including variables like initial soil moisture content, plow width, tillage depth, sand, silt, and clay proportions in the soil, initial soil bulk density, tractor power, and tillage speed. Consequently, the current study aims at the assessment of performance of tractor–chisel plow systems, based on SVFE, and to create a suitable model of prediction it using an ANN typical model that can be used as a simulation strategy for simultaneous fluctuations of operational and soil influences. For this purpose, draft force data and hourly rate of tractor fuel consumption were collected from previous studies. These studies involved different initial soil moisture content, sand, silt, and clay proportions in the soil, tractor power, plow width, initial soil bulk density, tillage depth, and tillage speed. Therefore, the present study aims to evaluate recommendations that have been given for fitting operating parameters and soil conditions to maximize fuel efficiency.
2. Materials and Methods
2.1. The Required Associated Data
The research procedure depended on collecting data from previous studies of actual tillage field experiments, which were achieved under field conditions in different soil textures with different percentages of sand (Sa), silt (Si), and clay (Ca) contents. Based on the percentages of sand, silt, and clay contents in the investigated soils, the classified textures were clay loam, silty clay loam, sandy clay loam, silty clay, and clay. The collected data from previous studies of actual tillage field experiments comprised different variables, namely initial soil bulk densities (IBSD, g/cm3), tillage depths (TD, cm), and initial soil moisture contents (IMCS, db %). The data had different chisel plows with different widths hitched to different tractor powers. However, Figure 1 shows a picture of the chisel plow and its components. Because it is so simple to use, the chisel plow is the most often used plow. It penetrates the soil to a comparatively great depth. Additionally, because it fractures and loosens the soil without turning it, it does not leave big clumps on the soil surface after plowing [29].
Figure 1.
A picture of a chisel plow with its components.
The data from the earlier studies also involved the measured fuel consumption (L/h) and the required draft force (kN). To describe the collected data, minimum and maximum were stated, and for the collected data, the mean, coefficient of variation (CV, %), standard deviation, and non-uniformity coefficient (CNU, %) are calculated as follows [1]:
where Me is mean value, Eli is the ith sample of a parameter, SD is the standard deviation, CV (%) is the coefficient of variation, CNU (%) is the coefficient of non-uniformity, Nto is the total number of the collected data (112 patterns), Elmax is the maximum value of the parameter, and Elmin is the minimum value of the parameter.
2.2. Determination of SVFE Indicator
In this study, SVFE, in units of kWh/L, is a key indicator of energy use in tillage operations. Because soil tillage is a highly energy-intensive process and the energy consumption of tillage operations is an important component of a farm budget [30], there is a growing amount of attention being given to the examination of the indicator of energy use in tillage operations. SVFE was determined as described by Özbayer and Güner [31] as follows:
where DPP is drawbar or draft power (kW), which is calculated using Equation (6) [32] and FC is the hourly rate of fuel consumption (L/h).
In Equation (6), the required draft force (kN) of the chisel plows was recorded based on the RNAM method [33]. The experiments were fulfilled with mounted implement; Table 1 depicts the statistical parameters that describe the measured and the calculated values for all input and output parameters related to the aim of the study. However, the collected data were initiated in Aboukarima [34]. Additionally, in Table 1, NTP denotes the tractor power (kW) and PW denotes the plow width (m).
Table 1.
The statistical parameters that describe the measured and the calculated for all input and output parameters related to the aim of the study (the data were collected from previous research of actual tillage field experiments; the collected data were initiated in Aboukarima) [34].
2.3. The Architecture of the Artificial Neural Network Model for SVFE Prediction
In 1943, McCulloch and Pitts created an artificial neural network (ANN) approach [35]. This approach attempted to track the nervous system’s activity within the networks of the human brain. Additionally, it was a mathematical technique that could handle the complex issues in the research field and replicate information processing similar to that of the human brain [36]. Because it could repeatedly reach the required level of precision in the data design, ANN may be a universal function approximator, according to Cybenko [37] and Hornik et al. [38]. Furthermore, it need not worry about the model’s underlying presumptions. As a result, the ANN is a widely used technique that is capable of handling many challenging jobs, particularly those involving decision-making. ANN architecture consists of a network made up of a large number of parallel simple units called neurons, and the structure of a feed-forward ANN is layered. The input layer comes first, followed by the output layer. We might have other hidden layers in between. Nodes make up each layer. Similar to an intercept term in a regression model, each layer, aside from the output layer, also has a so-called bias node. Features that have been detected make up the input layer. To provide a forecast based on the input data, the model looks for patterns in the hidden layer. The output layer contains the model’s projected response. For a regression model, the output may only include one node [39].
Training and testing samples were needed to construct an ANN model. The ANN model is developed using the training sample, and its predicted accuracy is verified using the testing sample. One crucial factor to consider when creating an ANN is separating the data into training and testing datasets. About 112 patterns make up the data in this study, which was split into 80% and 20% for the training and testing phases, respectively.
Feed-forward neural networks are classically simple networks that connect inputs and outputs. In a feed-forward ANN, information is passed forward from the input layer, through the hidden layers, and towards the output layer [40], as illustrated in Figure 2. In Figure 2, the input layer (red) consists of N nodes (X1(t), X2(t), …, Xn(t)), which represent the number of observed values used as input variables for the developed ANN. The hidden layer has M nodes (yellow) and the output layer has only one node (blue), which creates the predictor variables, where t signifies the sampling step. The output of the hidden layer is stated as follows [41]:
where hi(t) is the output of the hidden layer node at step t, Wk,i is the connection parameter, i.e., synaptic weight, between the kth node in the input layer and the ith node in the hidden layer, bi is the bias value of the ith node in the hidden layer, and f is the activation function used at each node in the hidden layer and in this study, it was sigmoid. The evaluation of the predictor variable in the output layer is expressed as follows [41]:
where y(t) is the forecaster attribute at step t in the output layer, Wi,y is the synaptic weight matching to i- which connects the nodes in the hidden layer and stand-alone nodes in the output layer, by is the bias of the output node, and g is the transfer function of the output node, and in this study, it was sigmoid. Then, the overall connection between the input and the output can be stated in the ANN model as exposed in Equation (9) [41,42].
Figure 2.
The feed-forward neural network architecture with a single hidden layer [41].
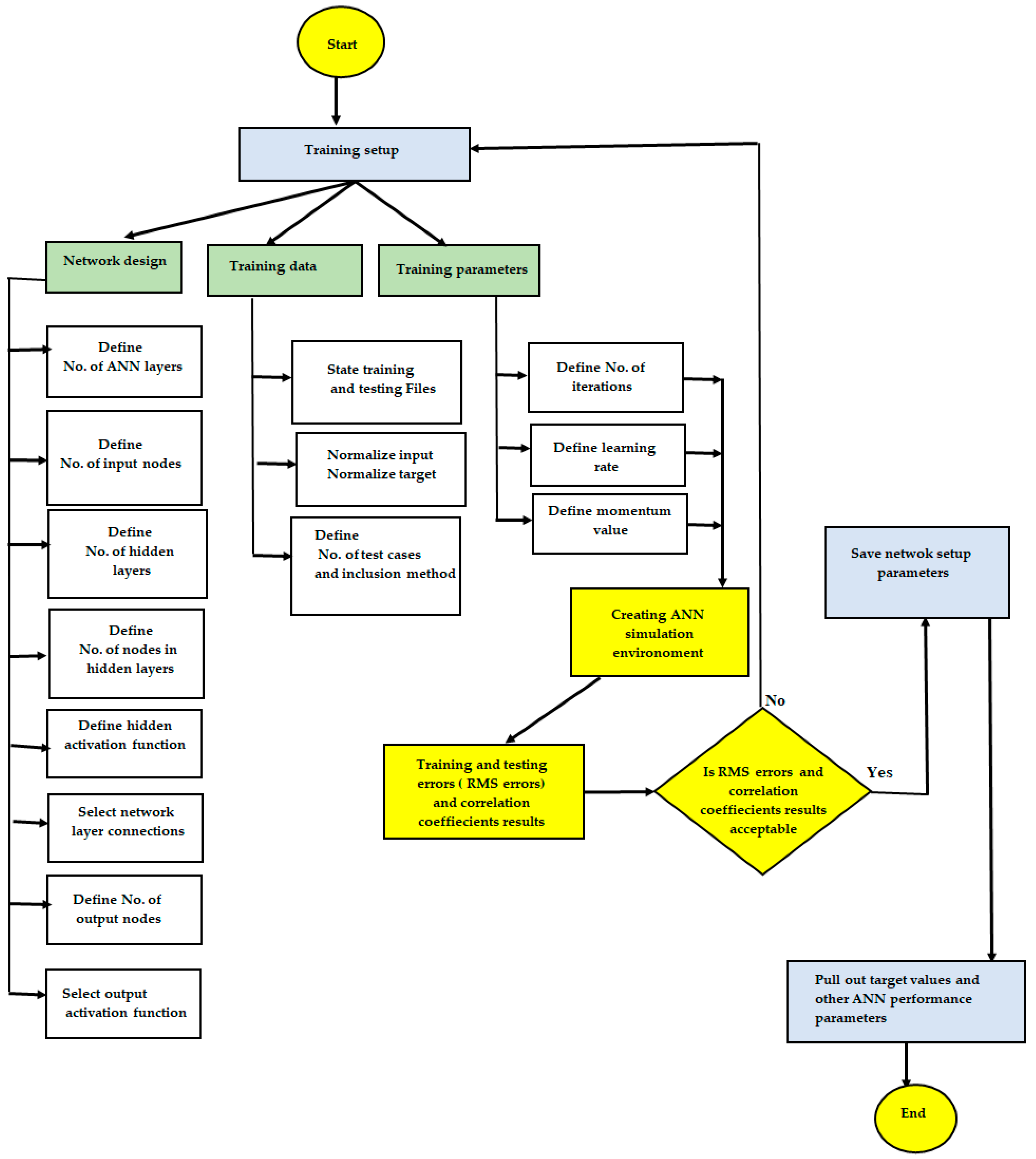
To create an ANN model for predicting SVFE in a tractor–tillage implement system, 10 vital influences in the tillage process were selected for the input node, and the SVFE was placed in the output node. The assembly of the data employed to produce the established ANN model is shown in Table 2. The feed-forward method served as the foundation for the calculation process. To apply the ANN, the model was created using Qnet v2000 that designed by Vesta Services Company [43], Winnetka, IL, USA. This software is a Windows-based package, which supports standard back-propagation algorithm for training purposes. Qnet v2000 runs via a graphical user interface that permits the user to load the training and test datasets, design the network architecture and feed values for the training parameters [44]. However, Figure 3 illustrates, key options to apply the ANN by using Qnet v2000. To prevent the algorithm’s hidden biases regarding the dataset’s higher values, normalization was performed across the input and output [45].
Table 2.
The gathered data (unnormalized) for constructing an ANN model to predict the SVFE indicator.
Figure 3.
Key options to apply the ANN by using Qnet v 2000 [43].
The Qnet v2000 program [43] was told to attain a normalization of 0.15 to 0.85. Furthermore, Qnet v2000 was told to choose the quantity of patterns at random for testing. The software reverse-scaled the data to normalize it after the predictions were finished. There were no guidelines for choosing a feed-forward ANN’s ideal architecture parameter. Following training and performance testing, the correlation values were examined to assess the networks’ capacity for learning. Following network training, it was determined that if the networks’ correlation values were close to 1, the training and testing sets had been trained [46]. Following 20,000 iterations, the Qnet v2000 produced the optimal network with an ANN topology of (10-10-10-1) using the trial-and-error method. However, Figure 4 shows the prediction of the SVFE indicator’s optimal feed-forward ANN structure (10-10-10-1).
Figure 4.
The best developed feed-forward ANN topology of the prediction SVFE indicator.
2.4. Determining the Influencing Inputs on SVFE Using Contribution Percentages
Sensitivity analysis or contribution percentages are effective methods to identify the influencing inputs on SVFE in the current study, which were derived from evaluating the actual field tillage trials. It automatically identifies all input parameters that affect the output in a trained feed-forward neural network. The percentage contributions provide a great deal of information regarding the importance of the various factors of output [47]. Furthermore, the program Qnet v2000’s input node interrogator option might be used to determine the contribution percentage of each input in an ANN using the sensitivity approach. By repeatedly running the training patterns process with every input and calculating the network’s output, this option is utilized to find the sensitivity. Furthermore, it is essential to keep in mind that the interpretation of this sensitivity finding was predicated on the idea that the input value is independent.
2.5. The Predictive Accuracy of the Developed ANN Model
The training and testing sets were used to assess the prediction accuracy based on the error value between the predicted and actual values. The data were analyzed using statistical measures such as R-squared (R2), mean absolute percentage error (MAPE), mean absolute error (MAE), and root mean square error (RMSE). When taken as a whole, they thoroughly evaluated how well the model predictions and the actual outcomes agreed. According to Sammen et al. [48] and Tsae et al. [49], MAPE, MAE, and RMSE can be calculated as follows:
where Ntt is the total number of data points in the test and training datasets, Pq is the observed value, and is the prediction value. The best forecast is made when the MAPE value is less than 10%, but a good prediction has been produced if the MAPE value is between 10% and 20%, according to Qazi et al. [50].
3. Results and Discussion
3.1. Analyzing the Applied Dataset
Since specific volumetric fuel efficiency (SVFE) incorporates the real power output to fuel consumption rate, it is one of the tractor–implement system’s most useful parameters. The descriptive statistics of the working and soil variables that were measured or computed are shown in Table 1, although the values used in this investigation came from 112 data points. The CNU ranged from 34.24% to 205.61%, whereas the CV ranged from 8.42% to 42.46%. The primary explanations for these disparities could be related to the fact that the integrated data came from various sources. Furthermore, the data’s high coefficient of variation (42.46%) and coefficient of non-uniformity (205.61%) demonstrated that the SVFE changed in response to adjustments to the input parameters being studied. According to Shafaei et al. [1], the SVFE fluctuation range for the chisel plow tool in this study is comparable to that of other tillage implements used during tillage operations.
The correlation coefficient was originated by applying the simple regression (Y = a + bX) analysis to the entire dataset to examine the straightforward impact of each input parameter on SVFE. The ten investigated factors’ association results with SVFE relationships are displayed in Table 3.
Table 3.
The simple regression (Y = a + bX) analysis and correlation coefficient were applied to the whole dataset.
It is shown from Table 3 that there were positive and negative correlations among the factors under investigation. As seen in the table, lower correlation coefficient values of all factors were reached. The conclusion on the relationship between tractor power and SVFE during tillage operations is that higher tractor power leads to higher SVFE. In the study of Goyal et al. [51], data indicated that SVFE in units of kWh/L increased as tractor brake horsepower increased at full throttle position during tillage operation of unplowed soil. In their study, SVFE could be calculated based on tractor engine rated brake horsepower. For example, the fuel consumption values for cultivators were 4.8, 4.3, and 4.6 L/h at 55 hp (41.01 kW), 35 hp (26.09 kW), and 30 hp (22.37 kW), respectively, which gave 8.54, 6.07, and 4.86 kWh/L, and for disk harrows, the fuel rate was 3.7, 3.8, and 4.0 L/h, which gave 11.10, 6.87, and 5.59 kWh/L.
Finding the ideal balance between tractor power and implement size is a crucial component of energy-efficient operation that can help increase tractor fuel economy in tillage operations. The goal should be to match the available and required power as precisely as possible. However, it is impossible to match every implement to the tractor power because of the wide variety of implements found on any farm [45]. Furthermore, fuel consumption during primary and secondary tillage operations can be reduced by minimizing the width of cut [52]; also, enlarging the plow width increases the hourly fuel consumption [53]. Table 3 illustrates how an increase in plow width led to an increase in SVFE. The rise in draft power could account for this outcome. Some authors claim that the plow width affects draft force and fuel consumption, which in turn affects draft power [3]. At this stage, draft power might directly impact the SVFE indicator.
The physical properties of the soil have a major effect on the energy requirement and fuel consumption of the machinery unit [54], as well as the specific draft force and fuel consumption of agricultural machinery [55]. Additionally, a tractor’s fuel consumption is influenced by several tillage operation characteristics, including soil texture [56]. An examination of Table 3 indicates that the initial soil moisture content, initial soil bulk density, and the amount of sand, silt, and clay in the soil influenced the SVFE. SVFE is negatively correlated with sand content in the soil. Kim et al. [20] asserted that while fuel consumption and engine power requirements rose as soil strength increased, there was no discernible trend in the fuel consumption measured in L/kWh. Additionally, the strong sensitivity of tractor fuel consumption to physical characteristics of the soil highlights how important bulk density, texture, and moisture content are in determining fuel usage during tillage operations. This is because these characteristics influence soil compaction, which causes fluctuations in the energy needed for efficient tillage [45].
Examining Table 3, it can be seen that the SVFE is negatively correlated with tillage depth. This could be explained, nevertheless, by the fact that the hourly rate of fuel consumption can be increased more easily than draft power. However, a greater number of factors can affect the hourly rate of fuel consumption, and draft power—the force needed to overcome resistance—has a stronger correlation with the weight being moved and the tillage speed. Additionally, from Table 3, it can be seen that the SVFE is positively correlated with tillage speed. This is because both factors are crucial in determining draft force and fuel consumption during tillage operations. According to certain study articles, raising the two elements typically results in an increase in fuel consumption and draft power need [57,58,59]. The primary operational factor influencing draft forces, which impacts tractor fuel consumption, is tractor forward speed. As forward speed increased or decreased, draft force requirements were modified [60].
The specific fuel consumption in L/kWh dropped as engine power requirements and fuel consumption rose [20]. This is due to the fact that when the tractor’s transmission gear stages increased, the engine power needed climbed more than the fuel usage. According to previous research, plowing depth is one variable that affects energy efficiency of machinery in the plowing process [61]. Because of growing soil resistance and soil volume, there is a linear relationship between fuel consumption and plowing depth. Previous studies by Fathollahzadeh et al. [62] and Moitzi et al. [63] found that fuel usage rose noticeably as plowing depth increased. As a result, as fuel usage increases, the SVFE falls. However, the SVFE increased since the increase in draft power demand outweighed the rise in fuel usage.
3.2. Performance Analysis of the Developed Artificial Neural Network to Predict the SVFE Indicator
To determine the best ANN model for SVFE indicator prediction in the tractor–chisel system, the Qnet v2000 software’s ANN method was used. There were two hidden layers. The independent variables of tractor power, plow width, tillage depth, tillage speed, soil sand, silt, and clay content, initial soil moisture content, initial soil bulk density, and draft force were represented by 10 nodes in the ANN’s input layer. Ten nodes in the first and second hidden layers were examined by the trial-and-error method. One neuron was used in the output layer for the SVFE dependent variable. A sigmoid function was used as the activation function in the hidden layers. The learning rate was 0.01, and the momentum factor was 0.8, and after 20,000 epochs, the best network was reached. The level of error was satisfactory as shown by the values of R2, MAE, RMSE, and MAPE between the measured and estimated values of SVFE as shown in Table 4. This shows that the developed ANN model can predict unknown data with acceptable accuracy.
Table 4.
A comparison of the statistical criteria of the performance of the established ANN model (10-10-10-1) on the training and testing datasets for SVFE indicator prediction.
In the literature [64], the level of acceptability of the prediction based on the MAPE is 10%. The MAPEs for the training and testing datasets obtained satisfactory levels in the range of 3.056–6.908%, depending on the predicted variable. The mean absolute error (Table 4) for SVFE prediction during training was less than 1 kWh/L. The network was able to accurately learn the training dataset, as evidenced by Figure 5 and Figure 6, which display the curve fitting for the observed values against the output values of the ANN for the SVFE for the training and testing data, respectively. The coefficient of determination, or R2, for the data was determined to be 0.9820 and 0.9741 in the training and testing stages, respectively. Furthermore, this outcome shows that the measured and anticipated data have a proper association. Compared to other research findings, the acquired results are typical and appropriate given the vast number of input parameters used in this study. The results also show that all of the input factors influence the SVFE. Additionally, the figures show how the constructed ANN model consistently produced the modeled values during the test phase.
Figure 5.
A scatter plot of observed SVFE values compared to estimated SVFE values by the ANN model using the training dataset with a regression line.
Figure 6.
A scatter plot of observed SVFE values compared to estimated SVFE values by the ANN model using the testing dataset with a regression line.
The behavior was nearly identical when comparing the established ANN model’s performance to that of ANN models utilized in earlier research on the same topic. The explanatory features, kind, and structure of the used ANN, among other factors, may cause discrepancies in accuracy. Nonetheless, several prediction models have been developed for tillage operations, particularly for particular fuel consumption measured in L/kWh. These predictive models can be grouped into various types, including regression analysis [20], which used a convolutional neural network to predict the fuel consumption of an agricultural tractor, and the deep learning method [65], which used a variety of inputs and assumptions to analyze and develop a prediction model for specific fuel consumption through regression analysis under different working conditions and soil strength during tractor rotary tillage operations. The Buckingham pi theorem [65] and dimensional analysis [56] were two numerical prediction methods that used in fuel consumption prediction. Igoni et al. [66] used draft force, ridging speed, depth of cut, soil moisture content, cone index, and width of cut as inputs during ridging. However, they claimed that tractor fuel consumption was inversely proportional to the width of cut and penetration resistance and directly proportional to the draft force, ridging speed, height of ridge, and soil moisture content. Additionally, Shafaei et al. [67] used two soft computing techniques, ANN and the adaptive neuro-fuzzy inference system, to predict energy indices like specific fuel consumption for tillage implements and tractor overall energy efficiency. They used two inputs, forward speed and plowing depth, and concluded that the ANN model could successfully manage energy indices and lower tractor–implement energy dissipation.
3.3. Result of Contribution Percentages
By using the input node interrogator in Qnet v2000, the inputs influenced the output which could be understood by the contribution percentages. As a result, tillage speed, silt content in the soil, draft force, and clay content in the soil were the top four variables that had a higher percentage among the other for SVFE indictor. Figure 7 shows the contribution percentages of factors in the SVFE relationship. Therefore, these factors could influence the performance of a tractor–chisel plow tillage system.
Figure 7.
Contribution percentages of input to output using the developed ANN model for prediction of SVFE indicator in a tractor–chisel plow tillage system.
4. Conclusions
Diesel fuel prices have fluctuated obviously in recent years, with a noticeable increase in recent years. This scenario has had an important impact on diesel-fueled agricultural production systems. Therefore, this study brings up the research problem of the prediction of the specific volumetric fuel efficiency (SVFE) of a tractor equipped with a chisel plow that helps to manage such a process for fuel saving. To save energy when selecting a tractor’s horsepower that can be used for a particular tillage tool, the research goal was to use artificial neural networks for the prediction of SVFE based on the technical parameters that were chosen: tractor power, plow width, tillage depth, tillage speed, soil sand, silt, and clay content, initial soil moisture content, initial soil bulk density, and draft force; however, the required data were collected from previous research of actual tillage field experiments; the collected data were initiated in Aboukarima [34].
High training and testing quality were demonstrated by the developed MLP 10-10-10-1 network, as evidenced by R2 values of 0.982 and 0.9741 utilizing training and testing datasets, respectively. The errors were analyzed to compare the actual and expected SVFE values. The MAE, MAPE, and RMSE measurements’ values indicate the predictive model’s acceptable prediction accuracy: MLP 10-10-10-1. In summary, artificial intelligence can be used to reasonably estimate the fuel SVFE of tractor–chisel plows operating in various working and soil conditions. Additionally, the study found that four factors—tillage speed, soil silt content, draft force, and soil clay content—strongly impact the SVFE indication after a sensitivity analysis. Future research should aim to increase the predictive model’s accuracy by adding more details and consistently updating the database. Lastly, this study will be used to select appropriate tillage instruments for farm machinery in the tillage process based on soil types and conditions. Based on the simulation of the achieved specific volumetric fuel economy (SVFE), the results fall within the trial range.
Author Contributions
A.A.A.-J., S.S.A., A.M.A., S.A.M., and S.M.A.-S. were involved with conceptualization and methodology, analyzed the data, prepared figures and tables, acquired funding, authored and reviewed drafts of the paper, and approved the final draft; W.A.A., A.A.A.-J., A.M.A., S.A.A.-H., S.S.A., S.M.A.-S., and S.A.M. designed and performed the experiments. All authors have read and agreed to the published version of the manuscript.
Funding
This research was funded by the Ongoing Research Funding Program, (ORF-2025-752), King Saud University, Riyadh, Saudi Arabia.
Data Availability Statement
The original contributions presented in this study are included in the article. Further inquiries can be directed to the corresponding author.
Acknowledgments
The authors would like to extend their sincere appreciation to the Ongoing Research Funding Program, (ORF-2025-752), King Saud University, Riyadh, Saudi Arabia.
Conflicts of Interest
The authors declare no conflicts of interest.
References
- Shafaei, S.M.; Loghavi, M.; Kamgar, S. A comparative study between mathematical models and the ANN data mining technique in draft force prediction of disk plow implement in clay loam soil. Agric. Eng. Int. CIGR J. 2018, 20, 71–79. [Google Scholar]
- Olatunji, O.M. Evaluation of plough disc performance on sandy loam soil at different soil moisture levels. Res. J. Appl. Sci. Eng. Technol. 2011, 3, 179–184. [Google Scholar]
- Oduma, O.; Ugwu, E.C.; Ehiomogue, P.; Igwe, J.E.; Ntunde, D.I.; Agu, C.S. Modelling of the effects of working width, tillage depth and operational speed on draft and power requirements of disc plough in sandy-clay soil in South-East Nigeria. Sci. Afr. 2023, 21, e01815. [Google Scholar] [CrossRef]
- Al Nuaimi, B.A.M.; Al Rijabo, S.A. Design and Manufacture of Chisel Plow Shares and Their Effect on Some Field Performance Indicators. Tikrit J. Agric. Sci. 2020, 20, 10–19. [Google Scholar] [CrossRef]
- Canakci, M.; Topakci, M.; Akinci, I.; Özmerzi, A. Energy use pattern of some field crops and vegetable production: Case study for Antalya Region, Turkey. Convers. Manag. 2005, 46, 655–666. [Google Scholar] [CrossRef]
- Tabatabaeefar, A.; Emamzadeh, H.; Varnamkhasti, M.; Rahimizadeh, R.; Karimi, M. Comparison of energy of tillage systems in wheat production. Energy 2009, 34, 41–45. [Google Scholar] [CrossRef]
- Moitzi, G.; Neugschwandtner, R.W.; Kaul, H.-P.; Wagentristl, H. Effect of tillage systems on energy input and energy efficiency for sugar beet and soybean under Pannonian climate conditions. Plant Soil. Environ. 2021, 67, 137–146. [Google Scholar] [CrossRef]
- Fischer, R.; Connor, D. Issues for cropping and agricultural science in the next 20 years. Field Crop. Res. 2018, 222, 121–142. [Google Scholar] [CrossRef]
- Akbarnia, A.; Farhani, F. Study of fuel consumption in three tillage methods. Res. Agric. Eng. 2014, 60, 142–147. [Google Scholar] [CrossRef]
- Tayel, M.Y.; Shaaban, S.M.; Mansour, H.A. Effect of Plowing Conditions on the Tractor Wheel Slippage and Fuel Consumption in Sandy Soil. Int. J. ChemTech Res. 2015, 8, 151–159. [Google Scholar]
- Liu, W.; Li, H.; Cui, Y.; Li, X. Effects of engine load and transmission gear on fuel consumption of four-wheel- drive tractors. Energies 2019, 12, 3619. [Google Scholar]
- Singh, J.; Kumar, S.; Singh, S.; Kmar, P. Study on fuel consumption and emission characteristics of diesel and biodiesel blend in a tractor engine. J. Renew. Sustain. Energy 2021, 14, 013101. [Google Scholar]
- Kim, Y.-S.; Lee, S.-D.; Baek, S.-M.; Baek, S.-Y.; Jeon, H.-H.; Lee, J.-H.; Kim, W.-S.; Shim, J.-Y.; Kim, Y.-J. Analysis of the Effect of Tillage Depth on the Working Performance of Tractor-Moldboard Plow System under Various Field Environments. Sensors 2022, 22, 2750. [Google Scholar] [CrossRef]
- Ekemube, R.A.; Atta, A.T.; Ndirika, V.I.O. Optimization of Fuel Consumption for Tractor-tilled Land Area During Harrowing Operation Using Full Factorial Experimental Design. Covenant J. Eng. Technol. (CJET) 2023, 7, 21–30. [Google Scholar]
- Nebraska Tractor Test Lab, “Tractor Test 2282: John Deere 9RT 590 Diesel”. Nebraska Tractor Tests. 3566. Available online: https://digitalcommons.unl.edu/tractormuseumlit/3566 (accessed on 26 April 2025).
- Nkakini, S.O.; Ekemube, R.A.; Igoni, A.H. Development of predictive model for fuel consumption during ploughing operation in agricultural soil. Eur. J. Eng. Technol. 2019, 7, 16–30. [Google Scholar]
- Kim, W.S.; Park, S.U.; Choi, C.H.; Kim, Y.J. Analysis of Traction Performance of Agricultural Tractor according to Cone Index during Plow Tillage. J. Drive Control 2020, 17, 133–140. [Google Scholar]
- Küçüksarıyıldız, H.; Çarman, K.; Sabancı, K. Prediction of specific fuel consumption of 60 HP 2WD tractor using artificial neural networks. Int. J. Automot. Sci. Technol. 2021, 5, 436–444. [Google Scholar] [CrossRef]
- Kara Togun, N.; Baysec, S. Prediction of Torque and Specific Fuel Consumption of a Gasoline Engine by Using Artificial Neural Networks. Appl. Energy 2010, 87, 349–355. [Google Scholar] [CrossRef]
- Kim, S.-J.; Jang, M.-K.; Hwang, S.-J.; Lee, W.S.; Nam, J.-S. Development of a Prediction Model for Specific Fuel Consumption in Rotary Tillage Based on Actual Operation. Agriculture 2024, 14, 1993. [Google Scholar] [CrossRef]
- Al-Sager, S.M.; Almady, S.S.; Marey, S.A.; Al-Hamed, S.A.; Aboukarima, A.M. Prediction of Specific Fuel Consumption of a Tractor during the Tillage Process Using an Artificial Neural Network Method. Agronomy 2024, 14, 492. [Google Scholar] [CrossRef]
- Grisso, R.D.; Kocher, M.F.; Vaughan, D.H. Predicting tractor fuel consumption. Appl. Eng. Agric. 2004, 20, 553–561. [Google Scholar] [CrossRef]
- Mwiti, F.; Gitau, A.; Mbuge, D. Evaluation of artificial neurocomputing algorithms and their metacognitive robustness in predictive modeling of fuel consumption rates during tillage. Comput. Electron. Agric. 2024, 224, 109221. [Google Scholar] [CrossRef]
- Parlak, A.; Islamoglu, Y.; Yasar, H.; Egrisogut, A. Application of Artificial Neural Network to Predict Specific Fuel Consumption and Exhaust Temperature for a Diesel Engine. Appl. Therm. Eng. 2006, 26, 824–828. [Google Scholar] [CrossRef]
- Lorenc, A. Predicting Fuel Consumption by Artificial Neural Network (ANN) Based on the Regular City Bus Lines. Sustainability 2025, 17, 1678. [Google Scholar] [CrossRef]
- Almaliki, S.; Alimardani, R.; Omid, M. Artificial neural network-based modeling of tractor performance at different field conditions. Agric. Eng. Int. CIGR J. 2016, 18, 262–274. [Google Scholar]
- Nagar, H.; Machavaram, R.; Kulkarni, P.; Soni, P. AI-based engine performance prediction cum advisory system to maximise fuel efficiency and field performance of the tractor for optimum tillage. Syst. Sci. Control Eng. 2024, 12, 2347936. [Google Scholar] [CrossRef]
- Zhang, M.; Wang, N.; Zhou, S. Research on Fuel Economy of Hydro-Mechanical Continuously Variable Transmission Rotary-Tilling Tractor. Energies 2025, 18, 1490. [Google Scholar] [CrossRef]
- Al-Najjar, S.Q.J.; Jasim, H.A. Analysis of Chisel Plough Shovel Designs Using Finite Element Methods. Iraqi J. Ind. Res. 2024, 11, 41–52. [Google Scholar] [CrossRef]
- Forgó, Z.; Tolvaly-Roșca, F.; Pásztor, J.; Kovari, A. Energy Consumption Evaluation of Active Tillage Machines Using Dynamic Modelling. Appl. Sci. 2021, 11, 6240. [Google Scholar] [CrossRef]
- Özbayer, M.M.; Güner, M. Comparison of performance characteristics of agricultural tractors. J. Agric. Fac. Gaziosmanpaşa Univ. (JAFAG) 2022, 39, 6–18. [Google Scholar]
- ASAE D497.7 MAR2011. Agricultural Machinery Management Data; ASABE: St. Joseph, MI, USA, 2011. [Google Scholar]
- RNAM Standard; RNAM Test Codes and Procedures for Farm Machinery/Economic and Social Commission for Asia and the Pacific, Regional Network for Agricultural Machinery. RNAM Technical Publications: Bangkok, Thailand, 1995.
- Aboukarima, A.M. Artificial Neural Networks Configuration for Predicting Performance of Tillage Implements Under Egyptian Conditions. Ph.D. Thesis, Agricultural Engeneering Departement, Faculty of Agriculture, Ain Shams University, Shubra Al Kheimah, Awal Shubra Al Kheimah, Al Qalyubia Governorate, Egypt, 2004. [Google Scholar]
- McCulloch, W.S.; Pitts, W.H. A logical calculus of the ideas immanent in nervous activity. Bull. Math. Biophys. 1943, 5, 115–133. [Google Scholar] [CrossRef]
- Hinton, G.E. How neural networks learn from experience. Sci. Am. 1992, 267, 144–151. [Google Scholar] [CrossRef]
- Cybenko, G. Approximation by superpositions of a sigmoidal function. Math. Control Signals Syst. 1989, 2, 303–314. [Google Scholar] [CrossRef]
- Hornik, K.; Stinchombe, M.; White, H. Multi-layer feed-forward networks are universal approximators. Neural Netw. 1989, 2, 359–366. [Google Scholar] [CrossRef]
- Muggerud, H. Feed-Forward Neural Networks and How to Explain Their Predictions. Bachelor’s Thesis, Norwegian University of Science and Technology, Trondheim, Norway, 2021. [Google Scholar]
- Koutsoukas, A.; Monaghan, K.J.; Li, X.; Huan, J. Deep-learning: Investigating deep neural networks hyper-parameters and comparison of performance to shallow methods for modeling bioactivity data. J. Cheminform. 2017, 9, 42. [Google Scholar] [CrossRef] [PubMed]
- Fogno Fotso, H.R.; Aloyem Kazé, C.V.; Kenmoe, G.D. Optimal Input Variables Disposition of Artificial Neural Networks Models for Enhancing Time Series Forecasting Accuracy. Appl. Artif. Intell. 2020, 34, 792–815. [Google Scholar] [CrossRef]
- Fazeli, H.; Soleimani, R.; Ahmadi, M.A.; Badrnezhad, R.; Mohammadi, A.H. Experimental study and modelling of ultra-fltration of refnery efuents using a hybrid intelligent approach. J. Energy 2013, 27, 3523–3537. [Google Scholar]
- Vesta Services, Inc. Qnet v2000 Shareware; Vesta Services, Inc.: Winnetka, IL, USA, 2000. [Google Scholar]
- Al-Sulaiman, M.A.; Aboukarima, A.M. An interactive application using C-sharp language for predicting cumulative infiltration rate of water in soil. Egypt. J. Agric. Res. 2017, 95, 251–268. [Google Scholar]
- Bakas, I.; Kontoleon, K.J. Performance Evaluation of Artificial Neural Networks (ANN) Predicting Heat Transfer through Masonry Walls Exposed to Fire. Appl. Sci. 2021, 11, 11435. [Google Scholar] [CrossRef]
- Altikat, S.; Celik, A.; Boydas, M.G.; Malasli, M.Z.; Altikat, A. Chisel plow characteristics impact on power-fuel consumption, stubble cover, and surface roughness using deep learning neural networks with sensitivity analysis. Sci. Rep. 2024, 14, 28804. [Google Scholar] [CrossRef]
- Chen, X.; Chen, J. Optimization of the Impeller Geometry for an Automotive Torque Converter Using Response Surface Methodology and Desirability Function. Open J. Appl. Sci. 2020, 10, 455–475. [Google Scholar] [CrossRef]
- Sammen, S.S.; Kisi, O.; Ehteram, M.; El-Shafie, A.; Al-Ansari, N.; Ghorbani, M.A.; Bhat, S.A.; Ahmed, A.N.; Shahid, S. Rainfall modeling using two different neural networks improved by metaheuristic algorithms. Environ. Sci. Eur. 2023, 35, 112. [Google Scholar] [CrossRef]
- Tsae, N.B.; Adachi, T.; Kawamura, Y. Application of artificial neural network for the prediction of copper ore grade. Minerals 2023, 13, 658. [Google Scholar] [CrossRef]
- Qazi, A.; Fayaz, H.; Wadi, A.; Raj, R.G.; Rahim, N.A.; Khan, W.A. The artificial neural network for solar radiation prediction and designing solar systems: A systematic literature review. J. Clean. Prod. 2015, 104, 1–12. [Google Scholar] [CrossRef]
- Goyal, S.K.; Samsher; Chandra, S. A study on fuel consumption and work performance of different tractors with tillage implements. Prog. Agric. 2010, 10, 270–274. [Google Scholar]
- Taiwo, A. Fuel Consumption Pattern of Some Selected Tillage Systems on the Atabadzi Soil Series of Ghana. Int. J. Res. Agric. Sci. 2015, 2, 2348–3997. [Google Scholar]
- Burgun, C.; Lacour, S.; Delacroix, A.; Descombes, G.; Doyen, V. Computing time and fuel requirements to assess efficiency of a field work from conventional laboratory tests: Application to a plowing operation. Agric. Food Sci. 2013, 22, 247–261. [Google Scholar] [CrossRef]
- Jebur, H.A.; Alsayyah, Y.A.A. The effect of soil moisture content on the energy requirement and fuel consumption of the machinery unit. Int. J. Eng. Sci. Res. Technol. 2016, 5, 261–266. [Google Scholar]
- Zheng, K.; Cheng, J.; Xia, J.; Liu, G.; Xu, L. Effects of Soil Bulk Density and Moisture Content on the Physico-Mechanical Properties of Paddy Soil in Plough Layer. Water 2021, 13, 2290. [Google Scholar] [CrossRef]
- Karparvarfard, S.H.; Rahmanian-Koushkaki, H. Development of a fuel consumption equation: Test case for a tractor chisel-ploughing in a clay loam soil. Biosyst. Eng. 2015, 130, 23–33. [Google Scholar] [CrossRef]
- Rashidi, M.; Najjarzadeh, I.; Jaberinasab, B.; Emadi, S.M.; Fayyazi, M. Effect of soil moisture content, tillage depth and operation speed on draft force of moldboard plow. Middle East J. Sci. Res. 2013, 16, 245–249. [Google Scholar]
- Kareem, K.I.; Sven, P. Effect of Ploughing Depth, Tractor Forward Speed, and Plough Types on the Fuel Consumption and Tractor Performance. Polytech. J. 2019, 9, 43–49. [Google Scholar] [CrossRef]
- Nkakini, S.O.; Ekemube, R.A. Evaluation of the Effects of Tractor Forward Speed and Tillage Depth on Fuel Consumption during Ploughing Operation. J. Newviews Eng. Technol. (JNET) 2020, 2, 60–69. [Google Scholar]
- Singh, J.; Chatha, S.S.; Sidhu, B.S. Influence of Tillage Depth and Plough Speed on Performance of Primary Tillage Tools. Asian J. Eng. Appl. Technol. 2018, 7, 138–142. [Google Scholar] [CrossRef]
- Shafaei, S.M.; Loghavi, M.; Kamgar, S. Scrutinization of overall energy efficiency of machinery in plowing process. Agric. Eng. Int. CIGR J. 2023, 25, 77–88. [Google Scholar]
- Fathollahzadeh, H.; Mobli, H.; Tabatabaie, S.M.H. Effect of Ploughing Depth an Average and Instantaneous Tractor Fuel Consumption with Three-Share Disc Plough. Int. Agrophys. 2009, 23, 399–402. [Google Scholar]
- Moitzi, G.; Wagentrist, H.; Refenner, K.; Weingartmann, H.; Piringer, G.; Boxberger, J.; Gronauer, A. Effects of Working Depth and wheel Slip on Fuel Consumption of Selected Tillage Implements. Agric. Eng. Int. CIGR J. 2014, 16, 282–290. [Google Scholar]
- Siami-Irdemoosa, E.; Dindarloo, S.R. Prediction of Fuel Consumption of Mining Dump Trucks: A Neural Networks Approach. Appl. Energy 2015, 151, 77–84. [Google Scholar] [CrossRef]
- Jalilnezhad, H.; Abbaspour-Gilandeh, Y.; Rasooli-Sharabiani, V.; Mardani, A.; Hernández-Hernández, J.L.; Montero-Valverde, J.A.; Hernández-Hernández, M. Use of a convolutional neural network for predicting fuel consumption of an agricultural tractor. Resources 2023, 12, 46. [Google Scholar] [CrossRef]
- Igoni, A.H.; Ekemube, R.A.; Nkakini, S.O. Predicting tractor fuel consumption during ridging on a sandy loam soil in a humid tropical climate. J. Eng. Technol. Res. 2019, 11, 29–40. [Google Scholar]
- Shafaei, S.M.; Loghavi, M.; Kamgar, S. Prognostication of energy indices of tractor-implement utilizing soft computing techniques. Inf. Process. Agric. 2019, 6, 132–149. [Google Scholar] [CrossRef]
Disclaimer/Publisher’s Note: The statements, opinions and data contained in all publications are solely those of the individual author(s) and contributor(s) and not of MDPI and/or the editor(s). MDPI and/or the editor(s) disclaim responsibility for any injury to people or property resulting from any ideas, methods, instructions or products referred to in the content. |
© 2025 by the authors. Licensee MDPI, Basel, Switzerland. This article is an open access article distributed under the terms and conditions of the Creative Commons Attribution (CC BY) license (https://creativecommons.org/licenses/by/4.0/).






