Abstract
This paper introduces an Interactive System for Education in Modelling and Control of Biotechnological Processes (InSEMCoBio) for biotechnologists, including students and researchers. The system integrates advanced optimisation algorithms for identifying models of nonlinear systems, along with algorithms for monitoring and controlling biotechnological processes. InSEMCoBio was developed in MATLAB R2017a, featuring a user-friendly graphical interface that bridges complex computational tasks. Three metaheuristics for model identification are built in: an evolutionary algorithm, a genetic algorithm, and a hybrid metaheuristic algorithm. The software allows users to execute integrated algorithms and obtain desired results through visualisation (graphical and tabular) of data, without requiring programming knowledge. The functions of the system are demonstrated through the operation of the algorithms on two biotechnological processes. The ability to compare results of different algorithms is shown. The embedded identification algorithms are applicable beyond biotechnology. This provides the developed system with potential for other interesting applications.
1. Introduction
In recent years, there has been significant interest in productions based on biotechnology. The ability of biological systems to synthesise and transform nearly all natural raw materials has led to an expanding range of applications for biotechnological processes (BTP). Consequently, large quantities of valuable pharmaceutical products—including insulin, vaccines, hormones, enzymes, growth factors, and many others—are now being produced. The high-tech industry necessitates the need to increase the efficiency of processes through their optimal control, ensuring maximum yield of desired products in a short period while using minimal resources.
Adequate modelling and precise control of BTP are extremely complex tasks, mainly due to the non-stationary and non-linear dynamics involved [1,2,3]. To address these challenges, modifications of conventional approaches and the adoption of modern methods, such as metaheuristic algorithms, are necessary to overcome existing problems. Metaheuristics, highly effective in tackling complex problems across various domains, have proven so over the past few decades [4,5]. Motivated by their success, the scientific community has developed new and more efficient heuristics, sparking growing interest and advancements in this research area. Originating from Greek, the terms “meta” and “heuristic” carry specific meanings: “meta” denotes something at a higher level or beyond, while “heuristic” relates to finding, knowing, conducting investigations, or discovering. These strategies aim to identify (sub-) optimal solutions with low computational effort, though they do not ensure feasibility or optimality. Often inspired by biological or physical processes, these algorithms typically exhibit stochastic behaviour [6,7]. They are among the most effective strategies for solving optimisation problems [5,6,8].
One challenge in the modern biotechnological production is the synthesis of appropriate control algorithms. The most frequently used control strategies, reviewed in [9], are open and closed-loop control, fuzzy logic-based control, artificial neural network-based control, model predictive control, model-based control, etc. The limitations of neural-network-based methods are related to the vast amount of data they require [10]. Predictive model control requires an accurate real-time model [11]. The computational cost is high for many of the methods mentioned above.
To overcome the problems arising from the non-stationary and nonlinear dynamics of these processes, the control strategies must achieve high accuracy, robustness, and adaptability concerning various types of disturbances (in the model structure and parameters, noise, etc.) [3]. One effective method for addressing this issue is using model-based adaptive control techniques, which estimate unknown process parameters and variables in real time using software sensors (SS) [1,2,3,12]. The most widely used control approach among them is the General Dynamic Model (GDM) [1]. The GDM is a nonlinear operational model that describes the dynamics of processes based on a reaction scheme. The monitoring and control algorithms derived from the GDM have simple structures, and any missing process information is acquired through SS.
In recent years, computer simulations have become valuable tools for studying processes. By simulating the models, researchers can expand their understanding of the processes and develop control strategies to optimise them. Because of the exceptional complexity and variability of these processes, existing theoretical results regarding the general presentation of their nonlinear models, as well as their identifiability, stability analysis, etc., serve as methodological bases for conducting exhaustive investigations for every concrete case.
The software package CAMBIO, as proposed in [13], is designed for modelling a specific class of bioprocesses. It allows users to interactively create functional diagrams with the most relevant components and their associated interactions through biological and physical-chemical reactions. CAMBIO automatically generates the mass–balance process models as algebraic-differential systems using user-created functional diagrams. The software systems proposed in [14,15,16,17,18] are directed towards simulation research of concrete bioprocesses. The software tool developed and described in [14] uses a detailed unstructured model of fed-batch penicillin cultivation. The purpose of the simulations is to monitor and perform fault diagnosis of this process, making it a valuable resource for education. The Biological Nutrient Removal Model No. 1 for wastewater treatment plants is implemented in [15]. It optimises the process by calculating the performance under a steady or transient state of the entire treatment scheme. In [16], an interactive simulator of the process of anaerobic digestion is developed. It is based on four interacting sub-models that describe the biological, physical-chemical, bioreactor and plant subsystems of the overall bioprocess. The simulator implements various control loops, data acquisition systems and graphical user interfaces. It can be used for process optimisation by validating different controllers built into the system, making it valuable for both industrial and academic education.
An interactive teaching system, developed using a 20-sim software environment, is presented in [17,18]. The system uses user-friendly graphical interfaces and comprises sets of different experiments. The designed simulators are based on the bond graph modelling method and organised into libraries. The sets of modelling and simulation experiments are grouped into a teaching system implemented successfully at the University of Craiova (Bioengineering Master Course).
An emulator for the design and implementation of a controlled bioprocess from a complex WWTP is proposed in [19]. The activated sludge process (ASP) dynamical model and a multivariable adaptive control system are integrated into this simulator. The software emulator was developed in the LabWindows/CVI programming environment. Two main operating modes of the emulator were implemented: (1) a simulator of the open-loop system, which includes the model of the ASP and the estimator of the influent substrate concentration; (2) a real-time emulator of the closed-loop system, based on the proposed multivariable adaptive control structure of the ASP.
The review of existing literature reveals that current software systems for model simulation lack integrated procedures for model identification. Given the inherent challenges of the modelling process, such as the complexity of the processes, non-stationarity, non-linearity, and the limited reproducibility of experiments, the identification of model parameters emerges as a critical step in the overall modelling process.
This paper introduces an Interactive System for Education in the Modelling and Control of Biotechnological Processes (InSEMCoBio). The system incorporates functions for model parameter identification utilising various optimisation algorithms, as well as monitoring and control algorithms based on the General Dynamic Model approach.
InSEMCoBio is particularly suitable for biotechnology students, especially for those studying modelling and control of biotechnological processes. Students will have the opportunity to gain familiarity with various process dynamics, evaluated through different specific growth rates of microorganisms. They will explore different approaches for model parameter identification, applying the integrated optimisation algorithms. Last but not least, they will be introduced to innovative control algorithms aimed at increasing process productivity. Biotechnologists can use the high-level algorithms embedded into the system without the need for any programming skills or expertise in applied mathematics. On the other hand, InSEMCoBio could also benefit software engineering students, as it offers opportunities to apply mathematical techniques for modelling and controlling complex and nonlinear objects, such as fermentation processes. They will encounter various challenges when working with such systems. The learning objectives are then to demonstrate how biotechnologists can model fermentation processes, perform model identification procedures with contemporary optimisation algorithms, and effectively control these processes. The InSEMCoBio system could provide software engineering students with examples of specific complex problems that are challenging to solve using classical optimisation approaches.
InSEMCoBio was developed in MATLAB, featuring a user-friendly graphical interface that bridges complex computational tasks. MATLAB was selected for its effectiveness in numerical computations and its extensive library of built-in functions for mathematical operations and data analysis. Additionally, it provides excellent tools for data visualisation. When integrated with Simulink, it becomes a powerful environment for both algorithm development and complex system simulations. The functionalities of InSEMCoBio are further illustrated. Overall, the system exhibits the following key features:
- ✓
- The system integrates advanced optimisation algorithms for identifying models of nonlinear systems, along with algorithms for monitoring and controlling biotechnological processes [3].
- ✓
- The system features a user-friendly interface, allowing users to execute integrated algorithms and obtain desired results without requiring programming knowledge.
- ✓
- It is open source, easily extensible through the addition of new processes, model structures, experimental data, optimisation algorithms, and more.
To address a crucial part of model development, it is necessary to select a specific optimisation procedure for identifying the model parameters. The goal is to calibrate the model using a dataset to reproduce the experimental results as accurately as possible. Parameter identification, often referred to as the “inverse problem”, is a research area of particular interest. Correctly solving this task plays a key role in the development of dynamic models, which, in turn, can contribute to a functional understanding at the system level, as well as to high-quality process control.
2. The InSEMCoBio System
To work with the system, MATLAB R2017 or MATLAB R2019 must be installed beforehand. When the system is started, the Identification Panel appears on the screen (Figure 1).
Figure 1.
Start screen of the identification panel.
The system works in two main modes: identification and control.
Each identification procedure in InSEMCoBio is performed in four main steps. The current ongoing step of the procedure is marked on the left side of the Identification panel, labelled “Current Steps”. The selection of the fermentation process is the first step (Select Fermentation Process). It determines a predefined list of equations describing the selected biotechnological process. The exact set of equations, as well as the specific kinetics, that will be employed in the simulation process must be chosen (Select Model and Kinetics) before proceeding to the third step. This step involves loading the experimental data (Load Experimental Data). The last step includes selecting and tuning an optimisation algorithm to identify the model parameters’ values (Model Parameter Identification). The aim is for the simulated model to describe the process dynamics as accurately as possible with respect to the experimental data. Specific details for each step are logged in a list on the right side of the Identification panel, labelled “Logs”.
After performing the identification procedure, the obtained results appear in graphical and tabular form, again on the right. The results are stored, which allows a comparison between the evaluations of different identification procedures performed for a certain process.
The logical continuation is switching to control mode. There are two control algorithms implemented in InSEMCoBio. Currently, the system supports control solely for the process of gluconic acid production.
InSEMCoBio is developed entirely within the MATLAB environment. Therefore, the primary computational tool required for its construction is a working installation of MATLAB.
In terms of skills, the development requires significant knowledge of fundamental programming concepts (object-oriented programming, object-oriented design) and a basic understanding of software architecture principles. This is beneficial for organising the codebase, managing different modules (for modelling, control strategy implementation, graphical user interface, etc.) and their interactions, ensuring a logical structure for the system.
2.1. Fermentation Processes
At this stage of system development, two biotechnological processes widely employed in the food, pharmaceutical, and other industrial fields have been introduced to demonstrate the capabilities of the system. One is related to protein production in the E. coli MC 4110 culture [20]. The second process focuses on the production of gluconic acid through fermentation of Aspergillus niger [21].
2.1.1. E. coli MC 4110 Fed-Batch Fermentation Process
E. coli can grow in a variety of culture media, both aerobically and anaerobically. Glucose is the most commonly utilised carbon source. Under aerobic conditions, a part of the glucose is oxidised to carbon dioxide, with oxygen being the final electron acceptor. E. coli is the most thoroughly studied microorganism of all living organisms. It is the microorganism of choice for genetic engineering, as its cultures can produce unlimited amounts of product as a result of an introduced gene. At this stage, several important drugs (insulin, for example) are obtained based on E. coli fermentations [22,23].
An experimental dataset of an E. coli fed-batch fermentation process was conducted in the Institute of Technical Chemistry, University of Hannover, Germany [20]. The available datasets consist of online measurements of substrate (glucose) and offline measurements of biomass. A flow injection analysis (FIA) system was employed to determine the glucose concentration online, using two pumps (ACCU FM40, SciLog, USA) for constant sample and carrier injection at flow rates of 0.5 mL/min and 1.7 mL/min, respectively. Cells containing culture broth (24 mL) were injected into the carrier stream and mixed with an enzyme solution of 350,000 U/L glucose oxidase (Fluka, Germany) of a volume of 36 mL. CAFCA software (ANASYSCON, Germany) was used to automate the FIA system and determine glucose concentration. A continuous-discrete extended Kalman filter was used to reduce the measurement noise [20].
Offline samples were collected and rapidly centrifuged to analyse the biomass dry weight (Shimadzu GC-14B, Germany) concentration. Approximately 10 mL samples were taken roughly every hour. Offline measurements were performed using the Yellow Springs Analyser (Yellow Springs Instruments, USA) [20].
The initial process conditions are as follows [20]:
- Start time, t0 = 6.68 h; final time, tf = 11.57 h;
- Initial biomass concentration, X(t0) = 1.25 g/L;
- Initial substrate concentration, S(t0) = 0.8 g/L;
- Glucose concentration in the feeding solution, S0 = 100 g/L.
2.1.2. Aspergillus niger Batch Fermentation Process
Gluconic acid is widely used in the food, pharmaceutical, and other industrial fields. In the textile industry, gluconic acid is used as an acid catalyst. Nowadays, gluconic acid is industrially produced using the microorganisms Aspergillus and Pseudomonas genera. The main substrate is glucose. The conversion of glucose to gluconic acid is a simple oxidation of the aldehyde group of the sugar to a carboxyl group. Research on the glucose oxidase production by the Aspergillus niger [24,25,26], revealed that both growth of the microorganism and gluconic acid production were diauxic processes with logistic and linear phases. Once the glucose is exhausted, the microorganisms use the gluconic acid accumulated during the logistic stage as an alternative carbon source with basically linear kinetics. Gluconic acid is the target product in the process, so the linear phase has to be avoided during the investigations of batch cultivation. For this reason, only the experimental data until the 30th hour obtained in [26] are utilised for model identification.
The initial process conditions are as follows:
- Start time, t0 = 0 h; final time, tf = 30 h;
- Initial biomass concentration, X(t0) = 0.01 g/L;
- Initial substrate concentration, S(t0) = 105 g/L;
- Initial dissolved oxygen concentration, O2(t0) = 0.0075 g/L;
- Initial gluconic acid concentration, GA(t0) = 0.01 g/L.
The model parameter optimisation of fermentation processes, i.e., E. coli and Aspergillus niger cultivation is a relevant and significant challenge, and AI, including metaheuristic algorithms, is being applied to find solutions. In case of optimisation of E. coli cultivation processes, a genetic algorithm-based convolutional neural network is applied in [27]; a machine learning-based approach is used in [28]; the application of different metaheuristic algorithms is presented in [29,30,31]. While the basic process of the gluconic acid production is well known and has been the subject of many recent studies, the kinetic aspects of the culture and its formal modelling are of particular interest, especially concerning optimisation and control [32,33,34].
2.2. Fermentation Processes Models
Two model structures are incorporated into the InSEMCoBio system, with three different kinetic models to describe microbial growth. The models built into the system are as follows.
Equations (1)–(4) represent the mass–balance model for a fed-batch process for protein production from E. coli MC 4110 [31]:
where and S are the concentrations in [g/L] of biomass and glucose; is the dissolved oxygen in [%]; is the oxygen saturation concentration in [%]; is the bioreactor volume in [L]; is the mass feed rate of external substrates in the reactor [g/L·h] with concentration in [g/L]; is the specific growth rate [1/h]; and and are yield coefficients.
Equations (5)–(8) represent the mass–balance process model for batch fermentation of gluconic acid production from Aspergillus niger [3].
where the new notations are as follows: is the concentration of gluconic acid in [g/L]; and are the growth rates in [g/L·h] of biomass and gluconic acid, respectively; is the oxygen mass transfer coefficient [1/h]; , , and are yield coefficients; and , , , and are the kinetic constants.
The rest of the notations maintain the meaning from Equations (1)–(4).
Kinetic models of specific growth rate are as follows [1,35]:
2.3. Identification Panel
The process model identification includes optimisation procedures aimed at finding the values of the coefficients of the model so that it describes the dynamics of the biotechnological process as accurately as possible, in relation to the experimental data.
To simplify use for those without programming experience, this system conceals many of its functions. Only a limited number of them are accessible on the Identification panel. The system interface is divided into three parts. The “Current Step” area on the left part visualises the functions activated by the user. The middle part allows the selection of:
- ✓
- A fermentation process (E. coli MC 4110 fed-batch or Aspergillus niger batch fermentation);
- ✓
- A corresponding mass–balance model (Equations (1)–(4) or Equations (5)–(8));
- ✓
- A kinetics model (Equations (9)–(11)).
These choices are confirmed by clicking the buttons Set Model and Load Data. The raw experimental data are used, with no data processing performed. The model is then ready for identification.
2.3.1. Metaheuristic Algorithms Built into the InSEMCoBio System
InSEMCoBio includes three metaheuristics for model identification: an evolutionary algorithm, a genetic algorithm, and a hybrid metaheuristic algorithm. These metaheuristic algorithms have proven highly effective in addressing the model identification problem of fermentation processes [27,29,30,31].
Algorithm Based on the Evolutionary Approach
Evolutionary algorithms include evolutionary programming, evolutionary strategies, genetic algorithms, and genetic programming. They often generate approximate solutions for various optimisation tasks.
The evolutionary approach (EA) employed in the system is a simple optimisation technique that relies on a single solution, known as a parent, which is iteratively modified and improved through selection and mutation [24,30]. The method is simple to implement and requires tuning only two parameters: sigma and max_iter.
The EA’s initial single-candidate solution is generated randomly. A new candidate solution, an offspring, is created by mutating the parent through a random perturbation in each iteration. This perturbation is drawn from a normal distribution with a mean of one and a standard deviation defined by the input parameter sigma. The value of sigma is highly dependent on the problem at hand. Larger sigma values promote exploration of the search space, helping to avoid local optima, while smaller values enhance exploitation of the solution region.
The parent and offspring are compared based on their objective function evaluations. The fitter individual is retained, while the less fit one is discarded, ensuring a definitively improved solution with every iteration.
The iterative process stops when the candidate solution does not improve over a certain number of iterations, specified by the input parameter max_iter.
While this method effectively explores the area around the candidate solution, its dependence on a single solution limits its ability to explore diverse regions of the search space. For complex optimisation problems, achieving convergence to an optimal solution may require a large number of iterations. This is especially relevant when high-accuracy solutions are sought, as the max_iter parameter may need to be set to higher values in such cases.
A description of the functions of the EA embedded in the system is provided in [30].
Genetic Algorithm
Genetic algorithms (GAs) are direct methods that use the basic elements of biological evolution, such as crossovers and random changes between the elements (chromosomes) of the population to optimise technical systems [36]. GAs are a powerful metaheuristic optimisation technique inspired by natural selection, widely used for model identification in dynamic systems, control, and parameter estimation. They are particularly useful when the model structure is complex, nonlinear, or has multiple local minima, which can make traditional gradient-based methods ineffective [36].
GAs, derived from John Holland’s cellular automata studies, model evolution using binary vectors [37]. A population of nind individuals, each a potential solution, is maintained. Fitness evaluation selects superior individuals for the next generation. Mutation, a unary operation, introduces small changes at a rate of mutation mutr, while crossover combines solutions at a rate of crossover xovr. The algorithm iterates for maxgen generations, with the population replaced based on the generation gap (ggap) parameter. The best individual in the final generation is considered a near-optimal solution.
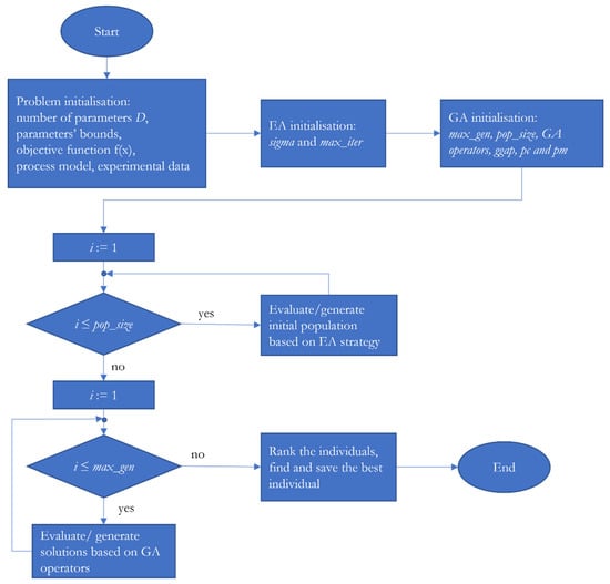
EA-GA Hybrid Algorithm
The hybrid algorithm (EA-GA) used in the system is an effective metaheuristic combining the evolutionary approach with the genetic algorithm. EA is applied to form the initial population of GA, thus improving the algorithm’s performance, especially its convergence speed. The EA-GA hybrid, with its effective initial population generation strategy, reduces the risk of premature convergence and leads to improved numerical outcomes [30].
The convergence behaviour of GA is significantly affected by the quality of the initial population [31]. A strategically selected initial population can facilitate the rapid identification of high-quality solutions. While the initial population is usually generated randomly to ensure broad coverage of the search space, this conventional approach often falls short.
To reduce computational overhead and enhance convergence speed by minimising the number of iterations and population size, an evolutionary search mechanism is incorporated into the GA initialisation phase. By leveraging accumulated knowledge, this method produces an initial population closer to the desired optimal solution.
Within the hybrid EA-GA, EA executes pop_size times to generate the initial population of GA. Unlike cases where EA operates independently, the parameter max_iter, which defines the maximum number of iterations for EA, is set to a significantly smaller value. This enables the initial population to accumulate domain knowledge, allowing GA to converge to a near-optimal solution with fewer generations and fewer individuals while improving solution quality [30].
Figure 2 illustrates the block scheme of the implemented EA-GA hybrid.
Figure 2.
Block scheme of the implemented EA-GA hybrid.
Using real experimental data, the GA, EA, and EA-GA hybrid algorithms will identify (estimate) these values of the parameters of mathematical models that best fit the real data.
The optimisation criterion (objective function, J) is defined as the mean square deviation between the modelled and experimental data:
where ‖ ‖ is the -vector norm and . The data simulated by the model are depicted as , while denotes the experimental data in the case of E. coli fed-batch fermentation process. In the case of Aspergillus niger batch fermentation process, presents the model-simulated data and denotes the experimental data, respectively.
The estimated model parameters are as follows:
- For E. coli fed-batch fermentation process, the parameters are as follows:(choosing Equations (1), (2) and (4));(choosing Equations (1)–(4));
- For Aspergillus niger batch fermentation process, the parameters are as follows:(choosing Equations (5)–(8)).
In the forthcoming description of the system’s operation, it will be demonstrated in practice how these algorithms work. A comparison of the results obtained from their application under the same conditions will be presented.
3. Results from the Operation of the Identification Panel of the InSEMCoBio System
The identification process requires selecting one of the available algorithms: EA, GA, or EA-GA hybrid. Before commencing the identification procedure, the parameter values of the selected identification algorithm and the model parameters of the selected process must be set within the defined limits shown in Table 1 and Table 2.
Table 1.
Specific parameters of the GA, EA, and EA-GA hybrid algorithms.
Table 2.
Models’ parameters limits.
Each algorithm has its own specific parameters. The literature review reveals a variety of crossover (xovr) and mutation (mutr) rate choices in GAs. Some authors achieved success with high xovr (1 in [38], 0.9 in [39,40]) combined with very low mutr (0.001 in [39], 0.02 in [40]), while others explored higher mutr (0.05, 0.1, even 0.2 as in [41,42,43]). Conversely, some applied crossover with low probabilities, like 0.5 (in [43]), which were often paired with high mutr (0.2 and 0.18). For optimising cultivation models, typical reported values are xovr = 0.75, mutr = 0.01, and xovr = 0.8, mutr = 0.01 (in [44]). Evidently, the GA parameters xovr and mutr are problem-dependent and directly impact the algorithm’s performance. In [31], a comprehensive study on the impact of GA population size (nind) is provided. The nind value is specified to a range from 1 to 50 based on the recommendations and specific criteria presented there.
Based on the literature review and the authors’ experience, the selected ranges for the algorithm’s specific parameters are presented in Table 1.
The model parameters’ limits are listed in Table 2. Usually, the model parameters’ limits are chosen based on a priori known information about the parameters’ values according to their physical meaning and published results. The previous research on the considered mathematical models for E. coli MC 4110 fed-batch [31,45,46] and Aspergillus niger batch fermentation [24,25,26] has been used to define the appropriate upper and lower limits. In the InSEMCoBio system, as an educational tool, the limits are selected in a way that allows the optimization algorithms to manage to estimate the parameter values in a reasonable time.
3.1. Identification Panel Operation for the Fed-Batch Fermentation Process of E. coli MC 4110
As shown in Figure 2, the system logs all user actions. Selecting a process displays Equations (1)–(4) in the middle of the Identification panel, with Equations (1), (2) and (4) marked as active. The kinetic model Mono (Equation (9)) is selected. Before commencing the identification procedure, the following actions must be performed:
- The selections must be confirmed by clicking the buttons Set Model and Load Data. The model is ready for identification.
- An identification algorithm must be chosen (EA, GA, or EA-GA hybrid).
- The parameter values of the selected identification algorithm must be set within the required bounds shown in Table 1.
- If required, the selected process model parameter values must be set within the intervals shown in Table 2.
- The identification procedure is began by clicking the Run button.
The next screenshot (Figure 3) shows a comparison of the results after identifications were performed with each of the three identification algorithms. The three final steps listed above (iii, iv, and v) are executed for each algorithm. After each optimisation procedure, a figure Best Solution Model appears, and the best solution is saved. These results are also listed in tabular form on the right hand side of the Identification panel. The table consists of four main columns.
Figure 3.
Comparison of the results after identification procedures of the E. coli fermentation model with the metaheuristic algorithms.
- ✓
- The check box column, which enables users to select results for comparison. Up to eight results can be selected and compared on a single figure.
- ✓
- The ‘MK’ column, which identifies the Model and Kinetics.
- ✓
- The ‘ALG’ columns, which indicates the chosen identification algorithm.
- ✓
- The ‘Results’ columns, which displays the obtained results from the identification procedure.
The parameter J represents the identification error value. As shown, the errors are nearly identical, which is also illustrated in the graphical comparison.
The graphical results in Figure 3 in the screenshot compare real experimental data for the current process with the results obtained from three different algorithms. The focus is on the model dynamics of the two main process variables: biomass concentration (X) and substrate concentration (S). The biomass dynamics are modelled in the best way. The line of experimental data is nearly invisible. The model fits the real data very well. The results for glucose concentration are also good. The best obtained J value can be compared, too.
3.2. Identification Panel Work for Gluconic Acid Production in the Batch Fermentation of Aspergillus niger
When selecting the other process, the batch process model for the production of gluconic acid from Aspergillus niger synthesis, i.e., Equations (5)–(8), appears on the screen. All are active. To begin the identification procedure, all steps (i–v) must be followed. Figure 4 displays a comparison of the results after identifications were performed with each of the three identification algorithms.
Figure 4.
Comparison of the results after identification procedures of the Aspergillus niger fermentation model with the metaheuristic algorithms.
The comparison between the model and real data is presented in Figure 4. The results are presented in two figures within the screenshot, Figure 4—Figures 5 and 6. The comparison between biomass and substrate concentrations simulated by three models and the real experimental data is presented in Figure 5 (the left figure in the screenshot, Figure 4). Figure 6, the right figure in the screenshot (Figure 4) shows a comparison of the process variables: gluconic acid concentration and dissolved oxygen concentration. The system retains all obtained results, allowing for comparisons of selected outcomes. Figures 5 and 6, shown in the screenshot (Figure 4), illustrate a comparison of the sixth algorithm run on the platform (EA), the seventh algorithm (GA), and the eighth algorithm, which is the EA-GA hybrid. All algorithms effectively determined model parameters that accurately predicted the experimental data. The observed values of the objective function J can be used to assess the quality of the models. The EA-GA hybrid algorithm exhibits the smallest error J, while the EA algorithm shows the largest. This indicates that the model obtained by the EA-GA hybrid has the highest degree of accuracy.
3.3. Control of Gluconic Acid Production by Aspergillus niger
The Gluconic Acid Process Control button on the left side of the Identification panel switches the system to control mode. When clicked, a new Gluconic Acid Process Control window and the Equations (12)–(15) appear [47]:
where is the estimate of biomass concentration, [g/L]; is the estimate of gluconic acid, [g/L]; is the dilution rate, [1/h]; is the glucose concentration, [g/L]; and is the glucose concentration in the feeding solution, = 200 g/L. The rest of the notations maintain the meanings from Equations (1)–(8). The unknown model kinetic parameters are , , , , and .
Equations (12)–(15) define the continuous process model of gluconic acid production.
Two continuous control methods are available for this process [47]. The first option stabilises the gluconic acid concentration at the level that maximises the process productivity (). The other stabilises the concentration of the main substrate glucose at a low value (). Equations (16) and (17) represent the respective derived control laws for each case.
The derivation of these algorithms is shown in [47], as well as the observers ( and ) of the unmeasured variables, biomass and gluconic acid, and the estimators of the unknown kinetic parameters (, , , , ). The dilution rate serves as the control input. The approach used for control derivation is the general dynamical model (GDM) approach, introduced by Bastin and Dochain in [1]. This approach yields a linear closed-loop system, with the coefficient lambda guaranteeing stability for the reference model. This control is known as adaptive linearising control.
Figure 5 represents the results of applying the control law (Equation (17)).
Figure 5.
Results of the applied control law.
As seen in Equations (12)–(17), estimates of biomass and gluconic acid ( and ) are included. The estimates of observers, marked in Figure 2 (which is placed on the left in Figure 5), with a dashed line, are compared with the experimental data, given by stars. This result shows the system’s monitoring capabilities. In Figure 1 (on the right in Figure 5), the results of applying the control law (Equation (17)) are presented. The main goal of the control is to maintain a low glucose concentration in the bioreactor. In this way, using the target product, gluconic acid, as a substrate for biomass growth will be avoided. Upon examination of the experimental data (stars) in Figures 1 and 2 with subfigures (a) and (b) (placed in the screenshot, Figure 5), it is evident that when the glucose is used up (around the 30th hour of cultivation), the concentration of gluconic acid starts to fall, while the concentration of biomass rises. When applying the control law (Equation (17)), the small glucose concentration in the bioreactor allows the biomass to maintain some concentration, while the gluconic acid continues to increase (see results in Figure 1—subfigures (a) and (b); in the screenshot, Figure 5). Corresponding subfigures (c) and (d) illustrate the dissolved oxygen and the control input, respectively.
In identification mode, students can compare the results of three types of model parameter identifications under the same conditions. In the control mode, by applying different algorithms to increase the productivity of the target product (gluconic acid), it can be assessed which of these algorithms is most suitable to be tested in laboratory conditions.
4. Conclusions
InSEMCoBio is an educational tool for biotechnologists, including students and researchers without programming experience. It features metaheuristic optimisation algorithms for structural and parametric identification of dynamic models. The built-in monitoring and control algorithms are based on the GDM approach, which transforms the non-linear closed-loop system into a linear one and allows the synthesis to be carried out according to the rules of the well-developed Linear Control Theory. The system uses simple commands to activate the algorithms. The obtained results are presented in graphical and tabular form for further analysis.
InSEMCoBio is designed with extensibility as a main feature. The system consists of relatively independent units, each responsible for defining different aspects, such as the mathematical models of the optimisation problems, the optimisation algorithms, and the integration of experimental data. This modular structure means that integrating new models, even from different domains outside bioprocessing, does not require a fundamental restructuring of the existing framework. The same applies to the integration of new optimisation algorithms applicable beyond biotechnology.
Since InSEMCoBio is developed within the MATLAB environment, integrating other optimisation solvers available within MATLAB is relatively straightforward. The system incorporates the necessary structure to define the core elements of an optimisation problem—the objective functions, the optimisation parameters (variables), and the constraints. Because these fundamental components are already handled within the InSEMCoBio framework, adapting them to fit the input requirements of different MATLAB optimisation functions should be relatively easy.
All of this provides an interesting perspective for future development and applications of the system.
Author Contributions
Conceptualization, M.I., O.R., D.Z., D.K. and V.L.; methodology, O.R., D.Z., M.I., D.K. and V.L; software, O.R., D.Z., M.I., D.K. and V.L.; validation, O.R., D.Z., M.I., D.K. and V.L.; formal analysis, O.R., D.Z., V.L., M.I. and D.K.; investigation, V.L., O.R., D.Z., D.K. and M.I.; writing—original draft preparation, V.L., O.R., D.Z., M.I. and D.K.; writing—review and editing, V.L., O.R., D.Z., M.I. and D.K.; visualization, V.L., O.R., D.Z., D.K. and M.I. All authors have read and agreed to the published version of the manuscript.
Funding
This research received no external funding.
Data Availability Statement
The original contributions presented in this study are included in the article. Further inquiries can be directed to the corresponding author(s).
Conflicts of Interest
The authors declare no conflicts of interest.
References
- Bastin, G.; Dochain, D. On-Line Estimation and Adaptive Control of Bioreactors; Elsevier: Amsterdam, The Netherlands; Oxford, UK; New York, NY, USA; Tokyo, Japan, 1990. [Google Scholar]
- Dochain, D. (Ed.) Automatic Control of Bioprocesses; John Wiley & Sons: Hoboken, NJ, USA, 2013. [Google Scholar]
- Lyubenova, V.; Ignatova, M.; Zoteva, D.; Roeva, O. Model-Based Adaptive Control of Bioreactors—A Brief Review. Mathematics 2024, 12, 2205. [Google Scholar] [CrossRef]
- Tomar, V.; Bansal, M.; Singh, P. Metaheuristic algorithms for optimization: A brief review. Eng. Proc. 2024, 59, 238. [Google Scholar]
- Rajwar, K.; Deep, K.; Das, S. An exhaustive review of the metaheuristic algorithms for search and optimization: Taxonomy, applications, and open challenges. Artif. Intell. Rev. 2023, 56, 13187–13257. [Google Scholar]
- Rezk, H.; Olabi, A.G.; Wilberforce, T.; Sayed, E.T. A comprehensive review and application of metaheuristics in solving the optimal parameter identification problems. Sustainability 2023, 15, 5732. [Google Scholar] [CrossRef]
- Zhang, X.; Dahu, W. Application of Artificial Intelligence Algorithms in Image processing. J. Vis. Commun. Image Represent. 2019, 61, 42–49. [Google Scholar] [CrossRef]
- Peres, F.; Castelli, M. Combinatorial optimization problems and metaheuristics: Review, challenges, design, and development. Appl. Sci. 2021, 11, 6449. [Google Scholar] [CrossRef]
- Rathore, A.; Mishra, S.; Nikita, S.; Priyanka, P. Bioprocess control: Current progress and future perspectives. Life 2021, 11, 557. [Google Scholar] [CrossRef]
- Cheng, Y.; Bi, X.; Xu, Y.; Liu, Y.; Li, J.; Du, G.; Lv, X.; Liu, L. Artificial intelligence technologies in bioprocess: Opportunities and challenges. Bioresour. Technol. 2023, 369, 128451. [Google Scholar] [CrossRef]
- Bolmanis, E.; Dubencovs, K.; Suleiko, A.; Vanags, J. Model Predictive Control—A Stand Out among Competitors for Fed-Batch Fermentation Improvement. Fermentation 2023, 9, 206. [Google Scholar] [CrossRef]
- Petre, E.; Selişteanu, D.; Roman, M. Nonlinear robust adaptive control strategies for a lactic fermentation process. J. Chem. Technol. Biotechnol. 2018, 93, 518–526. [Google Scholar] [CrossRef]
- Farza, M.; Chéruy, A. CAMBIO: Software for modelling and simulation of bioprocesses. Bioinformatics 1991, 7, 327–336. [Google Scholar] [CrossRef] [PubMed]
- Birol, G.; Ündey, C.; Cinar, A. A modular simulation package for fed-batch fermentation: Penicillin production. Comput. Chem. Eng. 2002, 26, 1553–1565. [Google Scholar] [CrossRef]
- Ferrer, J.; Seco, A.; Serralta, J.; Ribes, J.; Manga, J.; Asensi, E.; Morenilla, J.J.; Llavador, F. DESASS: A software tool for designing, simulating and optimising WWTPs. Environ. Model. Softw. 2008, 23, 19–26. [Google Scholar] [CrossRef]
- Blesgen, A.; Hass, V. Efficient biogas production through process simulation. Energy Fuels 2010, 24, 4721–4727. [Google Scholar] [CrossRef]
- Roman, M.; Popescu, D.; Selisteanu, D. An interactive teaching system for bond graph modeling and simulation in bioengineering. J. Educ. Technol. Soc. 2013, 16, 17–31. [Google Scholar]
- Roman, M.; Şendrescu, D.; Bobaşu, E.; Petre, E.; Popescu, D. Teaching system for modelling and simulation of bioprocesses via bond graphs. In Proceedings of the 2nd Annual Conference on EAEEIE, Maribor, Slovenia, 13–15 June 2011; pp. 192–199. [Google Scholar]
- Selișteanu, D.; Popescu, I.; Roman, M.; Șulea-Iorgulescu, C.; Mehedințeanu, S. A Software Emulator for the Modelling and Control of an Activated Sludge Process in a Wastewater Treatment Plant. Processes 2021, 9, 2054. [Google Scholar] [CrossRef]
- Arndt, M.; Hitzmann, B. Feed Forward/feedback Control of Glucose Concentration during Cultivation of Escherichia coli. In Proceedings of the 8th IFAC International Conference on Computer Applications in Biotechnology, Quebec, QC, Canada, 24–27 June 2001; pp. 425–429. [Google Scholar]
- Zhang, W.; Yu, X.; Xin, L.; Xu, S. Production of Aspergillus niger cellulase using defatted rice bran and its use in lignocellulosic saccharification reaction. J. Environ. Chem. Eng. 2025, 13, 115003. [Google Scholar] [CrossRef]
- İncir, İ.; Kaplan, Ö. Escherichia coli as a versatile cell factory: Advances and challenges in recombinant protein production. Protein Expr. Purif. 2024, 219, 106463. [Google Scholar] [CrossRef]
- Feng, J.; Zhao, Y.; Liu, Z.; Wang, X.; Xu, S.; Chen, K. Engineered Biosynthesis of Phenol Using Acetate as the Carbon Source in Escherichia coli. ACS Sustain. Chem. Eng. 2025, 13, 1657–1666. [Google Scholar] [CrossRef]
- Ignatova, M.; Lyubenova, V.; García, M.; Vilas, C.; Alonso, A. Indirect adaptive linearizing control of a class of bioprocesses–Estimator tuning procedure. J. Process Control 2008, 18, 27–35. [Google Scholar] [CrossRef]
- Takamatsu, T.; Shioya, S.; Furuya, T. Mathematical model of gluconic acid fermentation by Aspergillus niger. J. Chem. Technol. Biotechnol. 1981, 31, 697–704. [Google Scholar] [CrossRef]
- López, J.M. Production of Glycose Oxidase and Glyconic Acid by Aspergillus niger in a Starchy Effluent: Nutrient Balances and Kinetic Models in Two Cultivation Modalities. Doctoral Dissertation, Universidade de Santiago de Compostela, Instituto de Investigaciones Marinas, Santiago de Compostela, Spain, 1999. (In Spanish). [Google Scholar]
- Liu, Y.; Zhou, X.; Wang, T.; Luo, A.; Jia, Z.; Pan, X.; Cai, W.; Sun, M.; Wang, X.; Wen, Z.; et al. Genetic algorithm-based semisupervised convolutional neural network for real-time monitoring of Escherichia coli fermentation of recombinant protein production using a Raman sensor. Biotechnol. Bioeng. 2024, 121, 1583–1595. [Google Scholar] [CrossRef]
- Xu, Z.; Zhu, X.; Mohsin, A.; Guo, J.; Zhuang, Y.; Chu, J.; Guo, M.; Wang, G. A machine learning-based approach for improving plasmid DNA production in Escherichia coli fed-batch fermentations. Biotechnol. J. 2024, 19, 2400140. [Google Scholar] [CrossRef]
- Angelova, M.; Pencheva, T. InterCriteria Analysis Approach for Comparison of Simple and Multi-population Genetic Algorithms Performance. In Recent Advances in Computational Optimization; Fidanova, S., Ed.; Studies in Computational Intelligence; Springer: Cham, Switzerland, 2019; Volume 795, pp. 117–130. [Google Scholar]
- Roeva, O.; Zoteva, D.; Roeva, G.; Ignatova, M.; Lyubenova, V. An Effective Hybrid Metaheuristic Approach Based on the Genetic Algorithm. Mathematics 2024, 12, 3815. [Google Scholar] [CrossRef]
- Roeva, O.; Fidanova, S.; Paprzycki, M. Influence of the population size on the genetic algorithm performance in case of cultivation process modelling. In Proceedings of the Federated Conference on Computer Science and Information Systems, FedCSIS, Krakow, Poland, 8–11 September 2013; pp. 371–376. [Google Scholar]
- Tufan, H.N.G.; Ünsal, S.B.E.; Canatar, M.; Yatmaz, E.; Yavuz, I.; Germec, M.; Basmak, S.; Turhan, I. Effect of acetate and format inhibitors on the production of Aspergillus niger inulinase and fermentation modeling, sensitivity, and economic analysis. Biomass Convers. Biorefinery 2025, 1–16. [Google Scholar] [CrossRef]
- Liu, Y.; Zhou, Y.; Zhu, C.; Meng, Y.; Wang, J.; Chen, X.; Hou, Y.; Liao, A.; Pan, L.; Huang, J. Optimization of fermentation process of wheat germ protein by Aspergillus niger and analysis of antioxidant activity of peptide. Fermentation 2024, 10, 121. [Google Scholar] [CrossRef]
- Boondaeng, A.; Keabpimai, J.; Trakunjae, C.; Vaithanomsat, P.; Srichola, P.; Niyomvong, N. Cellulase production under solid-state fermentation by Aspergillus sp. IN5: Parameter optimization and application. Heliyon 2024, 10, e26601. [Google Scholar] [CrossRef]
- Fujimoto, Y. Kinetics of Microbial Growth and Substrate Consumption. J. Theoret. Biol. 1963, 5, 171–191. [Google Scholar] [CrossRef]
- Goldberg, E. Genetic Algorithms in Search, Optimization and Machine Learning; Addison Wesley Longman: London, UK, 2006. [Google Scholar]
- Holland, J.H. Adaptation in Natural and Artificial Systems, 2nd ed.; MIT Press: Cambridge, MA, USA, 1992. [Google Scholar]
- Thomas, D.; Kovoor, B.C. A genetic algorithm approach to autonomous smart vehicle parking system. Procedia Comput. Sci. 2018, 125, 68–76. [Google Scholar] [CrossRef]
- Lee, N.K.; Li, X.; Wang, D. A comprehensive survey on genetic algorithms for DNA motif prediction. Inf. Sci. 2018, 466, 25–43. [Google Scholar] [CrossRef]
- Álvarez, J.D.; Risco-Martín, J.L.; Colmenar, J.M. Evolutionary design of the memory subsystem. Appl. Soft Comput. 2018, 62, 1088–1101. [Google Scholar] [CrossRef]
- Ali, M.Z.; Awad, N.H.; Suganthan, P.N.; Shatnawi, A.M.; Reynolds, R.G. An improved class of real-coded genetic algorithms for numerical optimization. Neurocomputing 2018, 275, 155–166. [Google Scholar] [CrossRef]
- Faraji, R.; Naji, H.R. An efficient crossover architecture for hardware parallel implementation of genetic algorithm. Neurocomputing 2014, 128, 316–327. [Google Scholar] [CrossRef]
- Younas, I.; Kamrani, F.; Bashir, M.; Schubert, J. Efficient genetic algorithms for optimal assignment of tasks to teams of agents. Neurocomputing 2018, 314, 409–428. [Google Scholar] [CrossRef]
- Roeva, O.; Vassilev, P.; Fidanova, S.; Paprzycki, M. InterCriteria analysis of genetic algorithms performance. In Recent Advances in Computational Optimization; Springer: Cham, Switzerland, 2016; pp. 235–260. [Google Scholar]
- Cockshott, A.R.; Bogle, I.D.L. Modelling the effects of glucose feeding on a recombinant E. coli fermentation. Bioprocess Eng. 1999, 20, 83–90. [Google Scholar] [CrossRef]
- Levisauskas, D.; Galvanauskas, V.; Henrich, S.; Wilhelm, K.; Volk, N.; Lubbert, A. Model-based Optimization of Viral Capsid Protein Production in Fed-batch Culture of recombinant Escherichia coli. Bioprocess Biosyst. Eng. 2003, 25, 255–262. [Google Scholar] [CrossRef]
- Lyubenova, V.; Ignatova, M.; Roeva, O. Contemporary Bioprocesses Control Algorithms for Educational Purposes. Stud. Comput. Intell. 2022, 1044, 95–110. [Google Scholar]
Disclaimer/Publisher’s Note: The statements, opinions and data contained in all publications are solely those of the individual author(s) and contributor(s) and not of MDPI and/or the editor(s). MDPI and/or the editor(s) disclaim responsibility for any injury to people or property resulting from any ideas, methods, instructions or products referred to in the content. |
© 2025 by the authors. Licensee MDPI, Basel, Switzerland. This article is an open access article distributed under the terms and conditions of the Creative Commons Attribution (CC BY) license (https://creativecommons.org/licenses/by/4.0/).




