Accelerated Degradation Test and Performance Degradation Characteristics of Intelligent Circuit Breaker Control Circuit
Abstract
1. Introduction
2. A Study on the Mechanism of Control Circuit Performance Degradation
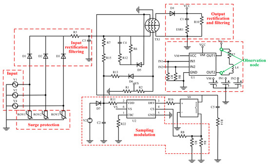
2.1. Control Circuit Working Principle
2.2. Determination of Key Modules and Impact Analysis
3. Accelerated Degradation Test Design
3.1. Accelerated Degradation Test Assumptions and Stress Loading Type Selection
- (1)
- The degradation failure mechanism of all samples at each stress level cannot change and must remain consistent.
- (2)
- The degradation model of each sample under rated stress and accelerated stress is consistent, and different stress levels will only change the distribution parameter value of the model.
- (3)
- The degradation model established for each sample based on the accelerated degradation data has a certain regularity and can meet a specific form of distribution.
- (4)
- The degradation rate of each sample is only related to the current applied stress level and has nothing to do with the degradation process [5].
3.2. Accelerated Degradation Test Protocol
- (1)
- The selection of stress type and the value of the accelerated test: Select temperature as a single accelerated stress. The single temperature stress model usually requires data at three stress levels to estimate the model parameters. The adjacent temperature gradient is not less than 10 °C to ensure that the degradation trend obtained by the test data fitting is obvious.
- (2)
- The determination of the number of accelerated test samples: According to relevant research, under single temperature stress, the number of samples in each group is generally 5, and the influence of individual differences in samples on data processing and model estimation is avoided as much as possible.
- (3)
- The accelerated test cycle and number of tests: The determination of the test cycle comprehensively considers the requirements of performance parameter changes, test workload, test cost, and data volume and preliminarily determines the test interval. According to the test, the law of performance parameter changes is explored, and the test interval is adjusted in time.
- (1)
- Record the initial data of the state monitoring signal switch power supply voltage, motor terminal voltage, and motor current of each sample at a room temperature of 25 °C as the initial benchmark reference for sample performance degradation.
- (2)
- Carry out periodic accelerated degradation tests under temperature stress at 105 °C, 95 °C, and 85 °C in sequence.
- (3)
- Each test cycle is 24 h. First, let the sample stand at 25 °C for 0.5 h. Set the temperature box to increase the temperature to the corresponding temperature stress level value within 0.5 h. Control the sample to open and close once every 1 h and keep it at this value for 22 h. Then, set the temperature box to reduce the temperature to 25 °C within 0.5 h. After maintaining this value for 0.5 h, take out the sample, measure the state monitoring parameters in sequence, and then carry out the next cycle of testing.
- (4)
- The test continues until all 5 samples under each stress fail.
4. Analysis of Control Circuit Performance Degradation Characteristics
4.1. Degraded Data Preprocessing
4.2. Performance Degradation Feature Extraction and Selection
- (1)
- Time domain: mean, peak-to-peak value, peak value, and kurtosis;
- (2)
- Frequency domain: centroid frequency, frequency, and standard deviation;
- (3)
- Wavelet domain: energy entropy and singular entropy.
- (1)
- Trend:
- (2)
- Monotonicity:
- (3)
- Robustness:
4.3. Characteristic Parameter Degradation Trend and Characteristic Analysis
5. Simulation Analysis of Performance Degradation Characteristics
5.1. Analysis of Control Circuit Sensitivity
5.2. Evolution Trend Analysis of Simulation Degradation Characteristic Parameters
6. Conclusions
- (1)
- An accelerated degradation test platform of the control circuit was successfully designed and built. Through an analysis of the degradation mechanism of the intelligent circuit breaker control circuit, the key weak links in the control circuit were determined, and the monitoring quantity was determined.
- (2)
- By extracting multi-dimensional features, such as the time domain, frequency domain, and wavelet domain, combined with a multi-dimensional evaluation index model, the optimal features were selected for a performance degradation trend analysis. The results show that the performance degradation of intelligent circuit breaker control circuits presents stage nonlinearity.
- (3)
- The important point is that a fixed segmentation algorithm was applied to realize the accurate division of the performance degradation stage. The results show that under 85 °C, 95 °C, and 105 °C, the performance degradation inflection points of the control circuit are 78.8%, 77.6%, and 77.0%, respectively, and the inflection point position is relatively fixed.
- (4)
- By building the PSpice simulation model of the key circuit, the obtained two-stage nonlinear degradation characteristics were verified, and the Pearson correlation coefficient was used to verify the consistency of the experimental and simulation results. The correlation coefficients are all above 0.9158, which further proves the reliability and consistency of the experiment and simulation.
Author Contributions
Funding
Data Availability Statement
Conflicts of Interest
Nomenclature
| SNR | Signal-to noise ratio |
| AC | Alternating current |
| DC | Direct current |
| Vout | Output node voltage |
| Xi | Collected test signal |
| Pi | Collected test signal’s spectrum |
| XM | Mean |
| XP | Peak value |
| XP-P | Peak-to-peak value |
| K | Kurtosis |
| FFC | Center of gravity frequency |
| C | Center of gravity frequency |
| E | Energy entropy |
| ESR | Equivalent series resistance |
| λs | Failure rate of control circuit |
| λi | Failure rate of i-th component in circuit |
| TBF | Mean time between failures of control circuit |
| R | Resistance |
| C | Capacitance |
References
- Ding, Z.; Hu, F.; Yu, C.; Wen, W. High-voltage thyristor life prediction method based on Wiener process. J. Wuhan Univ. (Eng. Ed.) 2022, 55, 1044–1049. [Google Scholar]
- Wei, X. Non-Intrusive Health Status Monitoring and Fault Warning of Key Components of Buck Converter; Beijing Jiaotong University: Beijing, China, 2021. [Google Scholar]
- Tuo, Y. Research on Component Staged Remaining Life Prediction Method Based on Wiener Process; North University of China: Taiyuan, China, 2023. [Google Scholar]
- Zheng, R.; Zhou, Y.; Gu, L.; Zhang, Z. Joint optimization of lot sizing and condition-based maintenance for a production system using the proportional hazards model. Comput. Ind. Eng. 2021, 154, 107157. [Google Scholar] [CrossRef]
- Gong, C.; Xu, H.; Yuan, Z.; Liang, J. The accelerated life test investigation and lifetime prediction method for LED driver. In Proceedings of the 2022 5th International Conference on Power and Energy Applications (ICPEA), Guangzhou, China, 18–20 November 2022; pp. 355–359. [Google Scholar]
- Padmasali, A.N.; Kini, S.G. Accelerated degradation test investigation for life-time performance analysis of LED luminaires. IEEE Trans. Compon. Packag. Manuf. Technol. 2020, 10, 551–558. [Google Scholar] [CrossRef]
- Wang, J.; Ma, X.; Zhao, Y.; Yang, L. A condition-based maintenance policy for two-stage continuous degradation considering inspection errors. In Proceedings of the 2023 5th International Conference on System Reliability and Safety Engineering (SRSE), Beijing, China, 20–23 October 2023; pp. 339–346. [Google Scholar]
- Liao, G. Research on Equipment Remaining Life Prediction Method Based on Multi-Stage Wiener Process; Chongqing University: Chongqing, China, 2022. [Google Scholar]
- Hu, J.; Sun, M.; Jing, B.; Liu, J.; Cao, X. Two-phase degradation modeling and residual life prediction based on nonlinear wiener process. In Proceedings of the 2021 Global Reliability and Prognostics and Health Management (PHM-Nanjing), Nanjing, China, 15–17 October 2021; pp. 1–8. [Google Scholar]
- Li, X. . Research on Performance Degradation Parameter Monitoring and Life Prediction Method of LED Driver Power Supply; Harbin Institute of Technology: Harbin, China, 2012. [Google Scholar]
- Liu, J. Performance Degradation Research and Reliability Analysis of MEMS Acceleration Sensor; University of Electronic Science and Technology of China: Chengdu, China, 2022. [Google Scholar]
- Zhou, J.; Coit, D.W.; Nassif, H.; Li, Z. Two-stage degradation modeling combined with machine learning for steel rebar degradation prediction. In Proceedings of the 2022 Annual Reliability and Maintainability Symposium (RAMS), Tucson, AZ, USA, 24–27 January 2022; pp. 1–7. [Google Scholar]
- Li, Y. Research on the Remaining Life Prediction Method of Rolling Bearings Based on Multi-Dimensional Degradation Characteristics. Master’s Thesis, Central North University, Minneapolis, MN, USA, 2024. [Google Scholar]
- Zheng, X.; Fan, W.; Chen, C.; Peng, Z. Adaptive two-stage model for bearing remaining useful life prediction using gaussian process regression with matched kernels. IEEE Trans. Reliab. 2024, 73, 1958–1966. [Google Scholar] [CrossRef]
- Zhou, H. Degradation Reliability Evaluation Method and Experimental Research of Ball Screw Pair; Nanjing University of Science and Technology: Nanjing, China, 2022. [Google Scholar]
- IEC 60068-2-2:2007; Environmental Testing—Part 2-2: Tests—Test B: Dry Heat. International Electrotechnical Commission. IEC: Geneva, Switzerland, 2007.
- Luo, Z. Research on Reliability Modeling and Evaluation Method of Long-Term Storage Equipment Based on Degradation Data; University of Electronic Science and Technology of China: Chengdu, China, 2020. [Google Scholar]
- Guan, Q.; Fu, Z. Analysis and application of exponential degradation trajectory model under random failure threshold. J. East China Norm. Univ. (Nat. Sci. Ed.) 2020, 2020, 7–15. [Google Scholar]
- Pan, Z. Reliability Prediction Method and Software Implementation of Typical Airborne Electronic Equipment Based on Failure Physics and Fault Tree Analysis; Xidian University: Xi’an, China, 2020. [Google Scholar]













| Monitoring Signal | Wavelet Denoising | Moving Average Denoising | Low-Pass Filter Noise Reduction |
|---|---|---|---|
| Switching power supply voltage | 38.647 | 31.288 | 33.337 |
| Motor current | 31.613 | 24.989 | 27.507 |
| Motor terminal voltage | 35.696 | 26.139 | 30.498 |
| Feature Type | Physical Meaning | Calculation Formula |
|---|---|---|
| Time domain characteristics | Mean: the average value of the voltage signal, reflecting the average voltage output capacity of the control circuit | |
| Peak value: the maximum value of the motor starting current, reflecting the maximum current output capacity of the control circuit | ||
| Peak-to-peak value: the difference between the maximum and minimum values of the voltage signal, reflecting the voltage stability of the control circuit | ||
| Kurtosis: reflects the asymmetry of the distribution of the output current signal of the control circuit | ||
| Frequency domain characteristics | Center of gravity frequency: reflects the change in the main frequency band position of the control circuit monitoring signal | |
| Frequency standard deviation: reflects the degree of dispersion or concentration of the spectrum of the control circuit monitoring signal | ||
| Wavelet domain characteristics | Energy entropy: reflects the energy distribution of the control circuit monitoring signal at different scales | |
| Singular entropy: reflects the diversity and complexity of the local characteristics of the control circuit monitoring signal | / |
| Characteristic Parameters/V | Trend Score | Monotonicity Score | Robustness Score | Comprehensive Score |
|---|---|---|---|---|
| Peak-to-peak voltage at motor terminals | 0.836 | 0.329 | 0.992 | 0.715 |
| Measuring Point | Sample 1 | Sample 2 | Sample 3 | Sample 4 | Sample 5 |
|---|---|---|---|---|---|
| 1 | 0.056 | 0.055 | 0.073 | 0.058 | 0.046 |
| 2 | 0.012 | 0.015 | 0.001 | 0.014 | 0.015 |
| … | … | … | … | … | … |
| 16 | 0.060 | 0.057 | / | 0.043 | 0.041 |
| 17 | 0.173 | 0.216 | / | 0.189 | 0.176 |
| 18 | 0.036 | 0.082 | / | 0.120 | 0.008 |
| 19 | 0.142 | 0.128 | / | 0.138 | 0.147 |
| 20 | 0.107 | 0.060 | / | 0.046 | 0.072 |
| 21 | 0.032 | 0.007 | / | 0.063 | 0.001 |
| Characterization Quantity | 85 °C | 95 °C | 105 °C | Average Value |
|---|---|---|---|---|
| Pearson correlation coefficient | 0.9158 | 0.9766 | 0.9484 | 0.9469 |
| Mean square error | 0.2166 | 0.1380 | 0.1527 | 0.1691 |
Disclaimer/Publisher’s Note: The statements, opinions and data contained in all publications are solely those of the individual author(s) and contributor(s) and not of MDPI and/or the editor(s). MDPI and/or the editor(s) disclaim responsibility for any injury to people or property resulting from any ideas, methods, instructions or products referred to in the content. |
© 2025 by the authors. Licensee MDPI, Basel, Switzerland. This article is an open access article distributed under the terms and conditions of the Creative Commons Attribution (CC BY) license (https://creativecommons.org/licenses/by/4.0/).
Share and Cite
Xie, Z.; Hou, L.; He, P.; Cai, Y.; Wang, Y. Accelerated Degradation Test and Performance Degradation Characteristics of Intelligent Circuit Breaker Control Circuit. Processes 2025, 13, 1340. https://doi.org/10.3390/pr13051340
Xie Z, Hou L, He P, Cai Y, Wang Y. Accelerated Degradation Test and Performance Degradation Characteristics of Intelligent Circuit Breaker Control Circuit. Processes. 2025; 13(5):1340. https://doi.org/10.3390/pr13051340
Chicago/Turabian StyleXie, Zhenhua, Linming Hou, Puquan He, Yizhou Cai, and Yao Wang. 2025. "Accelerated Degradation Test and Performance Degradation Characteristics of Intelligent Circuit Breaker Control Circuit" Processes 13, no. 5: 1340. https://doi.org/10.3390/pr13051340
APA StyleXie, Z., Hou, L., He, P., Cai, Y., & Wang, Y. (2025). Accelerated Degradation Test and Performance Degradation Characteristics of Intelligent Circuit Breaker Control Circuit. Processes, 13(5), 1340. https://doi.org/10.3390/pr13051340

