In Silico Epitope-Based Peptide Vaccine Design Against Influenza B Virus: An Immunoinformatics Approach
Abstract
1. Introduction
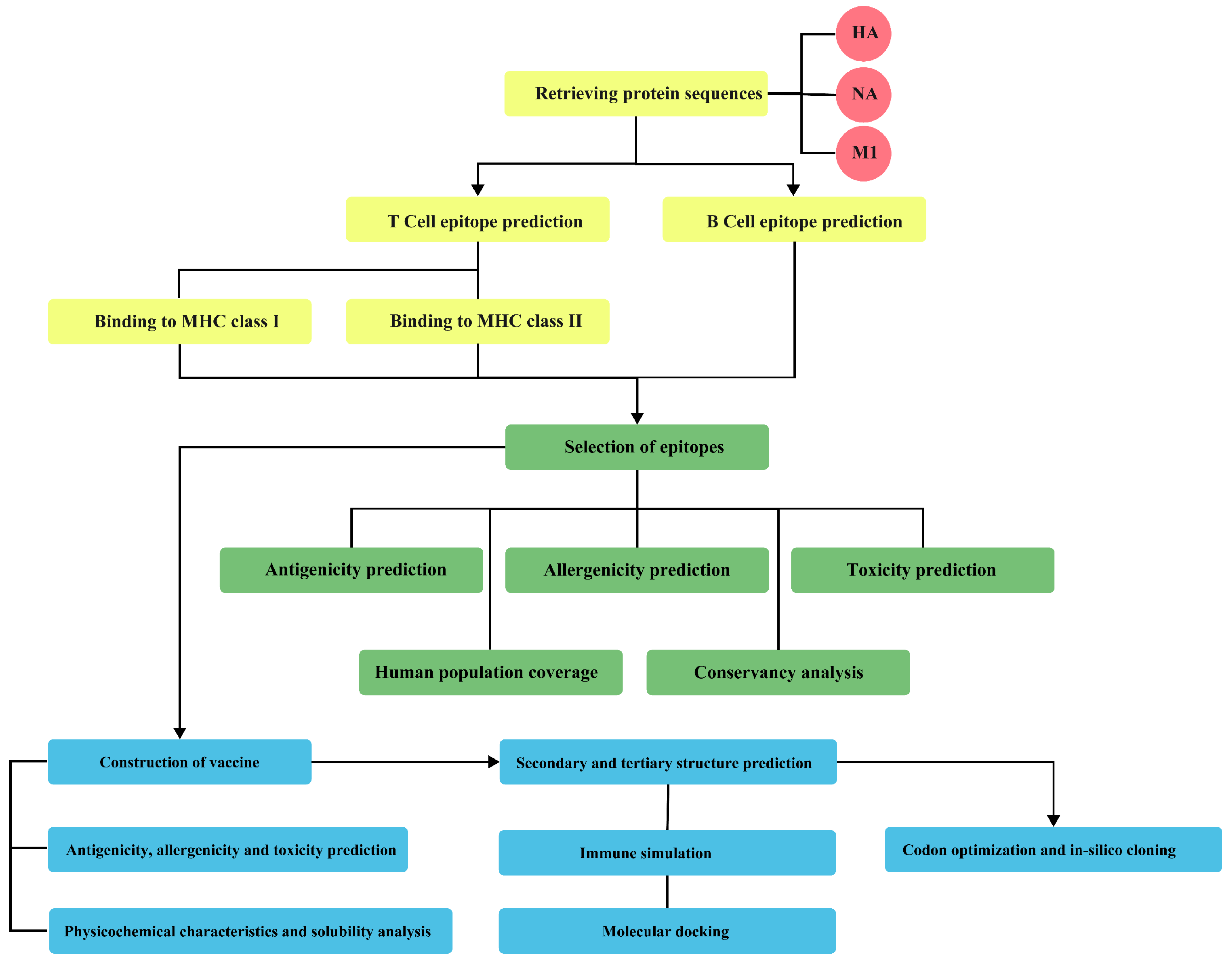
2. Materials and Methods
2.1. Retrieving Protein Sequences of IBV and Multiple Alignments
2.2. T-Cell Epitope Prediction
2.2.1. Peptide Binding to MHC Class I Molecules
2.2.2. Peptide Binding to MHC Class II Molecules
2.3. B-Cell Epitope Prediction
2.4. Antigenicity, Allergenicity, and Toxicity Prediction of Epitopes
2.5. Conservancy and Human Population Coverage Analysis
2.6. Construction of Vaccine
2.7. Antigenicity, Allergenicity, and Toxicity Prediction of Recombinant Vaccine
2.8. Physicochemical Characteristics and Solubility of Recombinant Vaccine
2.9. Tertiary Structure Prediction, Energy Minimization, and Validation
2.10. Molecular Docking
2.11. Molecular Dynamics Simulation
2.12. In Silico Trial Immune Simulation
3. Results
3.1. Epitopes Prediction and Selection
3.2. Recombinant Multi-Epitope Vaccine
3.3. Properties of Multi-Epitope Vaccine
3.4. Vaccine Performance Validation
4. Discussion
5. Conclusions
Supplementary Materials
Author Contributions
Funding
Data Availability Statement
Conflicts of Interest
Abbreviations
| influenza B viruses | IBV |
| Victoria lineage | BV |
| Yamagata lineage | BY |
| hemagglutinin | HA |
| matrix protein 1 | M1 |
| matrix protein 2 | M2 |
| The World Health Organization | WHO |
| National Center for Biotechnology Information | NCBI |
| Immune Epitope Database | IEDB |
| grand average of hydropathicity | GRAVY |
| root-mean-square deviation | RMSD |
| root-mean-square fluctuation | RMSF |
| cytotoxic T-lymphocytes | CTL |
| helper-T-lymphocytes | HTL |
| predicted local distance difference test loss | pLDDT |
| Radius of Gyration | Rg |
| Solvent-Accessible Surface Area | SASA |
References
- Iuliano, A.D.; Roguski, K.M.; Chang, H.H.; Muscatello, D.J.; Palekar, R.; Tempia, S.; Cohen, C.; Gran, J.M.; Schanzer, D.; Cowling, B.J.; et al. Estimates of global seasonal influenza-associated respiratory mortality: A modelling study. Lancet 2018, 391, 1285–1300. [Google Scholar] [CrossRef] [PubMed]
- Yang, J.; Lau, Y.C.; Wu, P.; Feng, L.; Wang, X.; Chen, T.; Ali, S.T.; Peng, Z.; Fang, V.J.; Zhang, J.; et al. Variation in Influenza B Virus Epidemiology by Lineage, China. Emerg. Infect. Dis. 2018, 24, 1536–1540. [Google Scholar] [CrossRef] [PubMed]
- Caini, S.; Kusznierz, G.; Garate, V.V.; Wangchuk, S.; Thapa, B.; de Paula Junior, F.J.; Ferreira de Almeida, W.A.; Njouom, R.; Fasce, R.A.; Bustos, P.; et al. The epidemiological signature of influenza B virus and its B/Victoria and B/Yamagata lineages in the 21st century. PLoS ONE 2019, 14, e0222381. [Google Scholar] [CrossRef] [PubMed]
- Zaraket, H.; Hurt, A.C.; Clinch, B.; Barr, I.; Lee, N. Burden of influenza B virus infection and considerations for clinical management. Antiviral Res. 2021, 185, 104970. [Google Scholar] [CrossRef] [PubMed]
- Shang, M.; Blanton, L.; Brammer, L.; Olsen, S.J.; Fry, A.M. Influenza-Associated Pediatric Deaths in the United States, 2010–2016. Pediatrics 2018, 141, e20172918. [Google Scholar] [CrossRef]
- Jennings, L.; Huang, Q.S.; Barr, I.; Lee, P.I.; Kim, W.J.; Buchy, P.; Sanicas, M.; Mungall, B.A.; Chen, J. Literature review of the epidemiology of influenza B disease in 15 countries in the Asia-Pacific region. Influenza Other Respir. Viruses 2018, 12, 383–411. [Google Scholar] [CrossRef]
- Paul Glezen, W.; Schmier, J.K.; Kuehn, C.M.; Ryan, K.J.; Oxford, J. The burden of influenza B: A structured literature review. Am. J. Public Health 2013, 103, e43–e51. [Google Scholar] [CrossRef]
- Borchering, R.K.; Gunning, C.E.; Gokhale, D.V.; Weedop, K.B.; Saeidpour, A.; Brett, T.S.; Rohani, P. Anomalous influenza seasonality in the United States and the emergence of novel influenza B viruses. Proc. Natl. Acad. Sci. USA 2021, 118, e2012327118. [Google Scholar] [CrossRef]
- Rota, P.A.; Wallis, T.R.; Harmon, M.W.; Rota, J.S.; Kendal, A.P.; Nerome, K. Cocirculation of two distinct evolutionary lineages of influenza type B virus since 1983. Virology 1990, 175, 59–68. [Google Scholar] [CrossRef]
- Virk, R.K.; Jayakumar, J.; Mendenhall, I.H.; Moorthy, M.; Lam, P.; Linster, M.; Lim, J.; Lin, C.; Oon, L.L.E.; Lee, H.K.; et al. Divergent evolutionary trajectories of influenza B viruses underlie their contemporaneous epidemic activity. Proc. Natl. Acad. Sci. USA 2020, 117, 619–628. [Google Scholar] [CrossRef]
- Caini, S.; Meijer, A.; Nunes, M.C.; Henaff, L.; Zounon, M.; Boudewijns, B.; Del Riccio, M.; Paget, J. Probable extinction of influenza B/Yamagata and its public health implications: A systematic literature review and assessment of global surveillance databases. Lancet Microbe 2024, 5, 100851. [Google Scholar] [CrossRef] [PubMed]
- Reich, S.; Guilligay, D.; Pflug, A.; Malet, H.; Berger, I.; Crepin, T.; Hart, D.; Lunardi, T.; Nanao, M.; Ruigrok, R.W.; et al. Structural insight into cap-snatching and RNA synthesis by influenza polymerase. Nature 2014, 516, 361–366. [Google Scholar] [CrossRef] [PubMed]
- Li, L.; Chai, Y.; Peng, W.; Li, D.; Sun, L.; Gao, G.F.; Qi, J.; Xiao, H.; Liu, W.J.; von Itzstein, M.; et al. Structural and inhibitor sensitivity analysis of influenza B-like viral neuraminidases derived from Asiatic toad and spiny eel. Proc. Natl. Acad. Sci. USA 2022, 119, e2210724119. [Google Scholar] [CrossRef] [PubMed]
- Wilson, I.A.; Skehel, J.J.; Wiley, D.C. Structure of the haemagglutinin membrane glycoprotein of influenza virus at 3 A resolution. Nature 1981, 289, 366–373. [Google Scholar] [CrossRef] [PubMed]
- Harrison, S.C. Viral membrane fusion. Virology 2015, 479–480, 498–507. [Google Scholar] [CrossRef]
- Myers, M.L.; Gallagher, J.R.; Woolfork, D.D.; Stradtmann-Carvalho, R.K.; Maldonado-Puga, S.; Bock, K.W.; Boyoglu-Barnum, S.; Syeda, H.; Creanga, A.; Alves, D.A.; et al. Impact of adjuvant: Trivalent vaccine with quadrivalent-like protection against heterologous Yamagata-lineage influenza B virus. Front. Immunol. 2022, 13, 1002286. [Google Scholar] [CrossRef]
- Rappuoli, R.; Bottomley, M.J.; D’Oro, U.; Finco, O.; De Gregorio, E. Reverse vaccinology 2.0: Human immunology instructs vaccine antigen design. J. Exp. Med. 2016, 213, 469–481. [Google Scholar] [CrossRef]
- Creytens, S.; Pascha, M.N.; Ballegeer, M.; Saelens, X.; de Haan, C.A.M. Influenza Neuraminidase Characteristics and Potential as a Vaccine Target. Front. Immunol. 2021, 12, 786617. [Google Scholar] [CrossRef]
- Chen, Y.Q.; Wohlbold, T.J.; Zheng, N.Y.; Huang, M.; Huang, Y.; Neu, K.E.; Lee, J.; Wan, H.; Rojas, K.T.; Kirkpatrick, E.; et al. Influenza Infection in Humans Induces Broadly Cross-Reactive and Protective Neuraminidase-Reactive Antibodies. Cell 2018, 173, 417–429.e10. [Google Scholar] [CrossRef]
- Selzer, L.; Su, Z.; Pintilie, G.D.; Chiu, W.; Kirkegaard, K. Full-length three-dimensional structure of the influenza A virus M1 protein and its organization into a matrix layer. PLoS Biol. 2020, 18, e3000827. [Google Scholar] [CrossRef]
- World Health Organization. WHO Preferred Product Characteristics for Next Generation Influenza Vaccines; World Health Organization: Geneva, Switzerland, 2017. [Google Scholar]
- Tsybalova, L.M.; Stepanova, L.A.; Ramsay, E.S.; Vasin, A.V. Influenza B: Prospects for the Development of Cross-Protective Vaccines. Viruses 2022, 14, 1323. [Google Scholar] [CrossRef] [PubMed]
- Grohskopf, L.A.; Blanton, L.H.; Ferdinands, J.M.; Chung, J.R.; Broder, K.R.; Talbot, H.K.; Morgan, R.L.; Fry, A.M. Prevention and Control of Seasonal Influenza with Vaccines: Recommendations of the Advisory Committee on Immunization Practices—United States, 2022–2023 Influenza Season. MMWR Recomm. Rep. 2022, 71, 1–28. [Google Scholar] [CrossRef]
- Cardenas-Garcia, S.; Caceres, C.J.; Rajao, D.; Perez, D.R. Reverse genetics for influenza B viruses and recent advances in vaccine development. Curr. Opin. Virol. 2020, 44, 191–202. [Google Scholar] [CrossRef] [PubMed]
- National Immunization Advisory Committee (NIAC) Technical Working Group (TWG), Influenza Vaccination TWG. [Technical guidelines for seasonal influenza vaccination in China (2021–2022)]. Zhonghua Liu Xing Bing Xue Za Zhi 2021, 42, 1722–1749. [Google Scholar] [CrossRef]
- Ambrose, C.S.; Levin, M.J. The rationale for quadrivalent influenza vaccines. Hum. Vaccin. Immunother. 2012, 8, 81–88. [Google Scholar] [CrossRef] [PubMed]
- Rahman, S.; Hasan, M.; Alam, M.S.; Uddin, K.M.M.; Moni, S.; Rahman, M. The evolutionary footprint of influenza A subtype H3N2 strains in Bangladesh: Implication of vaccine strain selection. Sci. Rep. 2022, 12, 16186. [Google Scholar] [CrossRef] [PubMed]
- Skowronski, D.M.; Masaro, C.; Kwindt, T.L.; Mak, A.; Petric, M.; Li, Y.; Sebastian, R.; Chong, M.; Tam, T.; De Serres, G. Estimating vaccine effectiveness against laboratory-confirmed influenza using a sentinel physician network: Results from the 2005-2006 season of dual A and B vaccine mismatch in Canada. Vaccine 2007, 25, 2842–2851. [Google Scholar] [CrossRef]
- Flannery, B.; Kondor, R.J.G.; Chung, J.R.; Gaglani, M.; Reis, M.; Zimmerman, R.K.; Nowalk, M.P.; Jackson, M.L.; Jackson, L.A.; Monto, A.S.; et al. Spread of Antigenically Drifted Influenza A(H3N2) Viruses and Vaccine Effectiveness in the United States During the 2018–2019 Season. J. Infect. Dis. 2020, 221, 8–15. [Google Scholar] [CrossRef]
- Ren, H.; Zhou, P. Epitope-focused vaccine design against influenza A and B viruses. Curr. Opin. Immunol. 2016, 42, 83–90. [Google Scholar] [CrossRef]
- Wang, W.C.; Sayedahmed, E.E.; Sambhara, S.; Mittal, S.K. Progress towards the Development of a Universal Influenza Vaccine. Viruses 2022, 14, 1684. [Google Scholar] [CrossRef]
- Edgar, R.C. High-accuracy alignment ensembles enable unbiased assessments of sequence homology and phylogeny. bioRxiv 2022. [Google Scholar] [CrossRef]
- Waterhouse, A.M.; Procter, J.B.; Martin, D.M.; Clamp, M.; Barton, G.J. Jalview Version 2—A multiple sequence alignment editor and analysis workbench. Bioinformatics 2009, 25, 1189–1191. [Google Scholar] [CrossRef] [PubMed]
- NetMHCpan—4.1. Available online: https://services.healthtech.dtu.dk/service.php?NetMHCpan-4.1 (accessed on 1 May 2023).
- MHC-II Binding Predictions. Available online: http://tools.iedb.org/mhcii/ (accessed on 1 May 2023).
- Emini, E.A.; Hughes, J.V.; Perlow, D.S.; Boger, J. Induction of hepatitis A virus-neutralizing antibody by a virus-specific synthetic peptide. J. Virol. 1985, 55, 836–839. [Google Scholar] [CrossRef] [PubMed]
- Kolaskar, A.S.; Tongaonkar, P.C. A semi-empirical method for prediction of antigenic determinants on protein antigens. FEBS Lett. 1990, 276, 172–174. [Google Scholar] [CrossRef]
- Jespersen, M.C.; Peters, B.; Nielsen, M.; Marcatili, P. BepiPred-2.0: Improving sequence-based B-cell epitope prediction using conformational epitopes. Nucleic Acids Res. 2017, 45, W24–W29. [Google Scholar] [CrossRef]
- Doytchinova, I.A.; Flower, D.R. VaxiJen: A server for prediction of protective antigens, tumour antigens and subunit vaccines. BMC Bioinform. 2007, 8, 4. [Google Scholar] [CrossRef]
- VaxiJen v2.0. Available online: http://www.ddg-pharmfac.net/vaxijen/VaxiJen/VaxiJen.html (accessed on 1 May 2023).
- AllerTOP v2.0. Available online: https://www.ddg-pharmfac.net/AllerTOP/ (accessed on 1 May 2023).
- AllergenFP v1.0. Available online: http://ddg-pharmfac.net/AllergenFP/ (accessed on 1 May 2023).
- Gupta, S.; Kapoor, P.; Chaudhary, K.; Gautam, A.; Kumar, R.; Open Source Drug Discovery, C.; Raghava, G.P. In silico approach for predicting toxicity of peptides and proteins. PLoS ONE 2013, 8, e73957. [Google Scholar] [CrossRef]
- ToxinPred. Available online: http://crdd.osdd.net/raghava/toxinpred/ (accessed on 1 May 2023).
- Bui, H.H.; Sidney, J.; Li, W.; Fusseder, N.; Sette, A. Development of an epitope conservancy analysis tool to facilitate the design of epitope-based diagnostics and vaccines. BMC Bioinform. 2007, 8, 361. [Google Scholar] [CrossRef]
- Epitope Conservancy Analysis. Available online: http://tools.iedb.org/conservancy/ (accessed on 1 May 2023).
- Population Coverage Tool. Available online: http://tools.iedb.org/population/ (accessed on 1 May 2023).
- Funderburg, N.; Lederman, M.M.; Feng, Z.; Drage, M.G.; Jadlowsky, J.; Harding, C.V.; Weinberg, A.; Sieg, S.F. Human β-defensin-3 activates professional antigen-presenting cells via Toll-like receptors 1 and 2. Proc. Natl. Acad. Sci. USA 2007, 104, 18631–18635. [Google Scholar] [CrossRef]
- Keshri, A.K.; Rawat, S.S.; Chaudhary, A.; Sharma, S.; Kapoor, A.; Mehra, P.; Kaur, R.; Mishra, A.; Prasad, A. LL-37, the master Antimicrobial Peptide, its multifaceted role from combating infections to cancer immunity. Int. J. Antimicrob. Agents 2024, 65, 107398. [Google Scholar] [CrossRef]
- Toxinpred2. Available online: https://webs.iiitd.edu.in/raghava/toxinpred2/ (accessed on 1 May 2023).
- Protein-Sol. Available online: https://protein-sol.manchester.ac.uk/ (accessed on 1 May 2023).
- Wilkins, M.R.; Gasteiger, E.; Bairoch, A.; Sanchez, J.C.; Williams, K.L.; Appel, R.D.; Hochstrasser, D.F. Protein identification and analysis tools in the ExPASy server. Methods Mol. Biol. 1999, 112, 531–552. [Google Scholar] [CrossRef] [PubMed]
- ProtParam. Available online: https://web.expasy.org/protparam/ (accessed on 1 May 2023).
- Jumper, J.; Evans, R.; Pritzel, A.; Green, T.; Figurnov, M.; Ronneberger, O.; Tunyasuvunakool, K.; Bates, R.; Zidek, A.; Potapenko, A.; et al. Highly accurate protein structure prediction with AlphaFold. Nature 2021, 596, 583–589. [Google Scholar] [CrossRef] [PubMed]
- c-IMMSIM. Available online: https://150.146.2.1/C-IMMSIM/ (accessed on 1 May 2023).
- Tarrahimofrad, H.; Rahimnahal, S.; Zamani, J.; Jahangirian, E.; Aminzadeh, S. Designing a multi-epitope vaccine to provoke the robust immune response against influenza A H7N9. Sci. Rep. 2021, 11, 24485. [Google Scholar] [CrossRef] [PubMed]
- Brody, H. Influenza. Nature 2019, 573, S49. [Google Scholar] [CrossRef]
- Nguyen, Q.T.; Choi, Y.K. Targeting Antigens for Universal Influenza Vaccine Development. Viruses 2021, 13, 973. [Google Scholar] [CrossRef]
- Petrova, V.N.; Russell, C.A. The evolution of seasonal influenza viruses. Nat. Rev. Microbiol. 2018, 16, 47–60. [Google Scholar] [CrossRef]
- Guthmiller, J.J.; Han, J.; Utset, H.A.; Li, L.; Lan, L.Y.; Henry, C.; Stamper, C.T.; McMahon, M.; O’Dell, G.; Fernandez-Quintero, M.L.; et al. Broadly neutralizing antibodies target a haemagglutinin anchor epitope. Nature 2022, 602, 314–320. [Google Scholar] [CrossRef]
- Cramer, P. AlphaFold2 and the future of structural biology. Nat. Struct. Mol. Biol. 2021, 28, 704–705. [Google Scholar] [CrossRef]
- Jones, D.T.; Thornton, J.M. The impact of AlphaFold2 one year on. Nat. Methods 2022, 19, 15–20. [Google Scholar] [CrossRef]





| ID | Sequence | Vaxijen | Toxinpred Result | AllerTOP | AllergenFP | Percent of Protein Sequence Matches at Identity ≥ 100% |
|---|---|---|---|---|---|---|
| >HA-B-7 | 355GTKYRPP349 | 0.7931 | Non-Toxin | Non-Allergen | Non-Allergen | 99.89% |
| >HA-B-ES-11 | 485LERKLK480 | 1.29 | Non-Toxin | Allergen | Non-Allergen | 99.79% |
| >HA-B-KT-11 | 313EADCLHE307 | 0.8468 | Non-Toxin | Non-Allergen | Allergen | 99.96% |
| >HA-B-KT-15 | 481HLLALE476 | 1.014 | Non-Toxin | Non-Allergen | Allergen | 99.91% |
| >HA-B-KT-3 | 48VTGVIPLT41 | 0.9925 | Non-Toxin | Allergen | Non-Allergen | 98.57% |
| >HA-B-KT-4 | 91KLCPDCLNCTDLDVALGRPMCVGTT67 | 1.4043 | Non-Toxin | Allergen | Non-Allergen | 48.72% |
| >HA-B-KT-5 | 112KASILHEVRPVTSGCFPI95 | 0.9508 | Non-Toxin | Allergen | Non-Allergen | 51.10% |
| >HA-T1-13 | 110EVRPVTSGCF101 | 1.4093 | Non-Toxin | Non-Allergen | Non-Allergen | 96.67% |
| >HA-T1-16 | 305EADCLHEKY307 | 1.3296 | Non-Toxin | Non-Allergen | Non-Allergen | 62.32% |
| >HA-T1-39 | 53VIPLTTTPTK44 | 0.9816 | Non-Toxin | Non-Allergen | Non-Allergen | 97.30% |
| >HA-T2-43 | 142GYEHIRLSTQNVIDA128 | 0.8272 | Non-Toxin | Non-Allergen | Non-Allergen | 0.00% |
| >HA-T2-55 | 401TSHGAHGVAVAADLK387 | 0.9048 | Non-Toxin | Non-Allergen | Non-Allergen | 99.20% |
| >M1-B-3 | 38HCWFGGKEFD29 | 1.7569 | Non-Toxin | Non-Allergen | Non-Allergen | 99.83% |
| >M1-B-4 | 110RRCVSFH104 | 1.2307 | Non-Toxin | Non-Allergen | Non-Allergen | 51.90% |
| >M1-B-6 | 94LSGMGTTATKKK83 | 1.2071 | Non-Toxin | Non-Allergen | Non-Allergen | 99.76% |
| >M1-B-9 | 143NPGNYSMQVK134 | 1.5183 | Non-Toxin | Non-Allergen | Non-Allergen | 99.55% |
| >M1-T1-1 | 183RREMQMVSAM174 | 1.0599 | Non-Toxin | Non-Allergen | Non-Allergen | 99.83% |
| >M1-T1-34 | 93GMGTTATKK85 | 1.4585 | Non-Toxin | Non-Allergen | Non-Allergen | 99.81% |
| >M1-T2-12 | 143MVMYLNPGNYSMQVK129 | 1.3408 | Non-Toxin | Non-Allergen | Non-Allergen | 99.42% |
| >M1-T2-13 | 46FGGKEFDLDSALEWI32 | 0.9846 | Non-Toxin | Non-Allergen | Non-Allergen | 99.69% |
| >M1-T2-14 | 140YCLMVMYLNPGNYSM126 | 1.276 | Non-Toxin | Non-Allergen | Non-Allergen | 99.31% |
| >M1-T2-3 | 106KKKGLILAERKMRRC92 | 1.3097 | Non-Toxin | Non-Allergen | Non-Allergen | 51.69% |
| >M1-T2-4 | 105TKKKGLILAERKMRR91 | 1.1846 | Non-Toxin | Non-Allergen | Non-Allergen | 51.69% |
| >NA-B-3 | 91RLSCPGS85 | 1.0799 | Non-Toxin | Non-Allergen | Non-Allergen | 98.60% |
| >NA-B-7 | 163RHLISVKLG155 | 1.2533 | Non-Toxin | Non-Allergen | Non-Allergen | 98.77% |
| >NA-T1-14 | 161KLRHLISVK153 | 1.1364 | Non-Toxin | Non-Allergen | Non-Allergen | 98.82% |
| >NA-T1-15 | 164RHLISVKLGK155 | 0.9099 | Non-Toxin | Non-Allergen | Non-Allergen | 98.70% |
| >NA-T1-23 | 114ETKGNSAPL106 | 0.9269 | Non-Toxin | Non-Allergen | Non-Allergen | 90.89% |
| >NA-T2-11 | 165RNKLRHLISVKLGKI151 | 0.8665 | Non-Toxin | Non-Allergen | Non-Allergen | 98.38% |
| >NA-T2-18 | 163EDRNKLRHLISVKLG149 | 0.97 | Non-Toxin | Non-Allergen | Non-Allergen | 49.06% |
| HLA-A*03:01 | HLA-B*27:05 | DRB1*0101 | DRB3*0101 | HLA-DPA1*02:01 | HLA-DQA1*05:01 | |
|---|---|---|---|---|---|---|
| >HA-T1-13 | −9.19282 | −11.9748 | na. | na. | na. | na. |
| >HA-T1-39 | −12.7715 | −20.2849 | na. | na. | na. | na. |
| >HA-T1-16 | −15.521 | −16.2007 | na. | na. | na. | na. |
| >M1-T1-34 | −17.143 | −19.8692 | na. | na. | na. | na. |
| >M1-T1-1 | −1.80865 | −10.4786 | na. | na. | na. | na. |
| >NA-T1-23 | −10.6774 | −11.5534 | na. | na. | na. | na. |
| >NA-T1-14 | −15.3003 | −21.7556 | na. | na. | na. | na. |
| >NA-T1-23 | −13.7475 | −12.7391 | na. | na. | na. | na. |
| >HA-T2-55 | na. | na. | −15.3999 | −16.2973 | −23.6671 | −25.986 |
| >M1-T2-13 | na. | na. | −10.8606 | −19.0344 | −16.9406 | −17.4544 |
| >M1-T2-3 | na. | na. | −14.7555 | −5.11946 | −23.8406 | −13.2507 |
| >M1-T2-12 | na. | na. | −20.3404 | −15.7837 | −22.8958 | −19.6213 |
| >NA-T2-11 | na. | na. | −17.1337 | −10.9983 | −21.1971 | −10.525 |
Disclaimer/Publisher’s Note: The statements, opinions and data contained in all publications are solely those of the individual author(s) and contributor(s) and not of MDPI and/or the editor(s). MDPI and/or the editor(s) disclaim responsibility for any injury to people or property resulting from any ideas, methods, instructions or products referred to in the content. |
© 2025 by the authors. Licensee MDPI, Basel, Switzerland. This article is an open access article distributed under the terms and conditions of the Creative Commons Attribution (CC BY) license (https://creativecommons.org/licenses/by/4.0/).
Share and Cite
Wu, H.; Zhao, C.; Cheng, Z.; Huang, W.; Yu, Y. In Silico Epitope-Based Peptide Vaccine Design Against Influenza B Virus: An Immunoinformatics Approach. Processes 2025, 13, 681. https://doi.org/10.3390/pr13030681
Wu H, Zhao C, Cheng Z, Huang W, Yu Y. In Silico Epitope-Based Peptide Vaccine Design Against Influenza B Virus: An Immunoinformatics Approach. Processes. 2025; 13(3):681. https://doi.org/10.3390/pr13030681
Chicago/Turabian StyleWu, Hao, Chenyan Zhao, Ziqi Cheng, Weijin Huang, and Yongxin Yu. 2025. "In Silico Epitope-Based Peptide Vaccine Design Against Influenza B Virus: An Immunoinformatics Approach" Processes 13, no. 3: 681. https://doi.org/10.3390/pr13030681
APA StyleWu, H., Zhao, C., Cheng, Z., Huang, W., & Yu, Y. (2025). In Silico Epitope-Based Peptide Vaccine Design Against Influenza B Virus: An Immunoinformatics Approach. Processes, 13(3), 681. https://doi.org/10.3390/pr13030681

