Abstract
This study investigates the integration of customization and personalization approaches in aviation maintenance through Aviation Technical Support as a Service (ATSaaS) platform. Through a comprehensive survey of 86 small and medium-sized airlines, combined with mathematical modeling of fault detection systems, the study develops and validates a hybrid framework that integrates traditional maintenance approaches with AI-driven solutions. The comparative analysis demonstrates that the hybrid model significantly outperforms both pure customization and pure personalization approaches, achieving a 95% fault detection rate compared to 75% for customization-only and 88% for personalization-only models. The hybrid approach also showed superior performance in predictive maintenance effectiveness (96%), operational downtime reduction (92%), and cost optimization (90%). The research presents three architectural frameworks for ATSaaS implementation—customization-based, personalization-based, and hybrid—providing a structured approach for different airline categories. Large airlines, with their extensive technical expertise and complex operational requirements, benefit from enhancing their customized maintenance programs with personalization tools, improving overall maintenance efficiency by 23%. Simultaneously, smaller operators, often constrained by limited resources, can use ATSaaS platforms to access sophisticated maintenance capabilities without extensive in-house expertise, reducing operational costs by 35% compared to traditional approaches. The study concludes that the successful integration of customization and personalization through ATSaaS platforms represents a promising direction for optimizing aviation maintenance operations, supporting the industry’s movement toward data-driven, adaptive maintenance solutions.
1. Introduction
1.1. Background and Motivation
The aviation industry faces increasing challenges in ensuring the reliability and safety of aircraft maintenance while minimizing operational disruptions and costs. Traditional maintenance approaches, based primarily on rigid scheduled inspections and reactive fault repairs, often lead to operational inefficiencies through unnecessary preventive maintenance, extended equipment downtime during inspections, and an inability to prevent unexpected failures between scheduled service intervals. These challenges are particularly evident in the aviation sector, where unscheduled maintenance events can cascade into significant operational disruptions and cost overruns [1]. The growing complexity of modern aviation systems necessitates the integration of advanced fault detection and control mechanisms to optimize maintenance processes and enhance operational resilience.
Recent advancements in artificial intelligence (AI), machine learning (ML), and Internet of Things (IoT) sensor technologies have enabled a shift toward predictive maintenance and condition-based maintenance (CBM) strategies. These methodologies use real-time data collection, intelligent fault classification, and automated control processes to detect early signs of degradation, classify anomalies, and predict failures before they result in costly malfunctions. To fully utilize these capabilities, the Aviation Technical Support as a Service (ATSaaS) platform was proposed [1]. It integrates AI-driven predictive analytics into its core architecture, enabling scalable and adaptive maintenance solutions. By incorporating real-time fault detection and automated decision-making, ATSaaS enhances traditional maintenance frameworks, optimizing operational efficiency and minimizing downtime for both large airlines and smaller operators. The transition to AI-driven fault detection and classification provides an opportunity to enhance maintenance efficiency, reduce unnecessary interventions, and improve overall system reliability.
The ATSaaS platform employs hybrid maintenance strategies, combining customization (for precise, airline-specific control of maintenance processes) and personalization (for scalable, AI-driven adaptive maintenance solutions). Large airlines with dedicated maintenance teams benefit from customizable service modules, while small and medium-sized airlines (SMAs) rely on personalized predictive analytics to optimize resource allocation and reduce maintenance overhead.
This study explores the hybrid ATSaaS framework, which integrates AI-based fault detection, classification algorithms, and control methodologies to enhance maintenance decision-making. The proposed ATSaaS platform provides a solution that enables stakeholders—including airlines, Maintenance, Repair, and Overhaul (MRO) providers, and aviation regulators—to implement data-driven, scalable, and adaptive maintenance strategies that ensure higher fleet availability, lower operational costs, and improved safety standards.
1.2. Current Approaches to Data Exchange in Aviation Industry
Aviation data management follows strict protocols and technical guidelines to maintain dependability across all industry participants, from airlines to manufacturers and maintenance teams. These guidelines ensure systematic and protected methods for handling operational and service information.
EASA (European Union Aviation Safety Agency) establishes regulatory frameworks relevant to aviation maintenance, including Part M (Continuing Airworthiness Requirements), Part 145 (Maintenance Organization Approvals), and Part 21 (Certification of Aircraft and Components) [2]. These regulations mandate that maintenance data remain current, accessible, and subject to formal update procedures, ensuring compliance with safety and operational standards. The ATSaaS platform aligns with these requirements by integrating digital compliance tracking and real-time documentation updates, facilitating seamless adherence to regulatory obligations for both large airlines and smaller operators.
Leading plane manufacturers have created sophisticated data management systems. For instance, Airbus Skywise categorizes information into some areas: technical aircraft data, such as flight reports and system monitoring outputs; service records including work orders and parts replacement documentation; operational flight data from recording systems; and technical documents including service updates and engineering records [3]. Boeing’s aircraft health management system (AHMS) features three components: live fault tracking, which monitors airborne communications addressing and reporting system (ACARS) messages and sends real-time alerts; system performance tracking to assess aircraft operational efficiency; and configuration oversight for managing parts and modifications [4]. While AHMS primarily serves Boeing aircraft, its real-time monitoring, predictive fault detection, and automated alert mechanisms align with the core functionalities of the ATSaaS platform. ATSaaS builds upon these principles by integrating AI-driven predictive analytics and cloud-based maintenance solutions, extending similar capabilities to a wider range of aircraft operators, including small and medium-sized airlines that may not have access to manufacturer-specific monitoring tools.
The Federal Aviation Administration (FAA) has developed guidelines for implementing AHMS, emphasizing improvements in safety, operational efficiency, regulatory compliance, and cost management. Their standards cover data gathering, frequency, quality requirements, and communication methods. The guidelines also detail analytical processes, including monitoring trends, defining alert conditions, and response strategies. However, users encounter difficulties with system complexity, technology requirements, and personnel training needed to maximize AHMS benefits [5].
The Air Transport Association provides Spec 2000 guidelines for optimizing aviation industry data sharing and operations [6]. It covers component information, aircraft records, and digital documentation requirements. Reliability metrics include component removal frequency, failure patterns, and average operational time between unexpected removals. While Spec 2000 improves operational performance, tracking, and expense management, users must address integration, training, and data security concerns.
The maintenance prediction system PROGNOS, employs sophisticated analysis to anticipate component failures, enabling preventive maintenance [7]. This helps avoid unplanned repairs, reduces grounded aircraft incidents, and improves fleet dependability. However, its prediction accuracy relies on comprehensive, high-quality data input. System integration presents significant challenges, demanding substantial resources for successful implementation.
The MRO software solution AMOS offers a complete maintenance management solution [8]. It combines technical documentation, component records, and operational data, providing consistent information access to all users. The system reduces manual entry requirements, minimizes mistakes, and accelerates processes. However, implementing AMOS requires extensive customization, data transfer, and employee training. Users must address interface design, system compatibility, and financial considerations for effective implementation.
While these systems and standards offer significant benefits, challenges persist, particularly in achieving smooth integration with existing infrastructure, which often requires substantial resources.
1.3. Related Works
Modern service systems are largely driven by ICT platforms, both physical and web-based. These platforms enable distinctive operational and functional processes that are fundamental to service system architecture. They also act as vital sources of data that shape service system development. The main difficulty involves combining insights from multiple fields engaged in service design to develop well-structured service systems, especially those dependent on ICT infrastructure. In the context of aviation maintenance, this challenge arises from the need to integrate engineering principles, data science, regulatory compliance, and operational logistics into a unified framework. The complexity increases as maintenance solutions must balance real-time predictive analytics, customization for airline-specific needs, and strict aviation safety standards. Failure to effectively merge these domains can result in inefficient maintenance workflows, suboptimal fault detection, and regulatory non-compliance, ultimately affecting aircraft availability and operational costs. The ATSaaS platform addresses this issue by harmonizing diverse service system requirements into a scalable, AI-driven maintenance model.
Service system development has historically followed separate academic traditions, leading to distinct research streams [9]. While this academic division maintains methodological rigor within specific cultural frameworks [9,10], it can limit a comprehensive understanding of intricate service systems and their development processes.
Merging these varied academic approaches through multiple forms of cross-disciplinary research has been identified as crucial [11]. Despite attempts to create theoretical bridges between these traditions (e.g., [12,13]), real-world implementations remain scarce [14].
The research example detailed in [15] addresses this issue by showing that structured, data-centered methods from engineering and service innovation can successfully integrate with interpretive and collaborative service design approaches. The paper also presents a framework for service system development that combines various cultural domains, including urban development, economic theory, and service design, particularly for projects involving multiple stakeholders. By implementing systematic and structured tools in each stage, the framework encourages direct engagement and collaboration in development.
This strategy complements service design methods outlined by [16,17] and service innovation models that utilize empirical evidence to guide service system development, as noted by [18]. The results align with experience factors identified by [19] and the modification of service-dominant logic for public service contexts discussed by [20].
The unique contribution of this integrated approach lies in its novel methodology and unique case application, as emphasized in [14]. Certain design requirements would have been overlooked without combining insights from different design traditions. The approach also incorporates systematic methods from PSS design, particularly regarding interactions between physical and non-physical elements [21]. However, the case study doesn’t conform to traditional PSS categories [21,22,23,24,25], since it involves physical products where both ownership and functionality transfer completely to customers, without supplementary services or intangible alternatives.
Rather, the case study exemplifies a complex service system due to its structure and composition, matching the classification system proposed by [26]. By combining perspectives and employing both systematic and participatory approaches, this research demonstrates the importance of interdisciplinary integration in enhancing service system development, providing an innovative solution to managing the complexities of contemporary service ecosystems.
Condition-based maintenance (CBM) represents a maintenance strategy where repair and replacement decisions depend on the equipment’s present or anticipated state [27]. This methodology incorporates a program that suggests actions based on monitoring results and follows three key stages: gathering data, analyzing information, and determining maintenance actions [28]. CBM advances beyond standard predictive maintenance by implementing automated warning systems that activate before equipment fails, utilizing sophisticated multi-variable techniques to fulfill operational needs. This approach has been successfully adopted across several industries, demonstrating its effectiveness in improving operational reliability and cost efficiency. For instance, in the railway sector, CBM is used to monitor wheelset wear and track conditions, reducing unexpected failures and improving safety. In the energy industry, wind turbines use CBM to detect gearbox anomalies, allowing for proactive maintenance and extended asset lifespan. Similarly, in automotive manufacturing, CBM supports robotic assembly lines by predicting equipment degradation, minimizing downtime, and optimizing production efficiency [29]. These proven applications highlight CBM’s potential in aviation maintenance, where early fault detection and proactive interventions are critical for aircraft availability and safety. The ATSaaS framework integrates CBM principles by utilizing AI-driven predictive analytics and real-time sensor data to optimize maintenance scheduling and minimize disruptions. The fundamental objective of CBM is to minimize maintenance expenses by examining periodic or ongoing data about essential component performance [30].
CBM implementations vary from basic to sophisticated systems. Most industries adopt a version focusing on data collection, forecasting, and remedial measures, with different automation levels [27]. The system begins by tracking equipment health indicators continuously. When these measurements indicate specific deterioration thresholds, maintenance procedures begin, ensuring equipment stops operating only when clear signs of wear exist [31]. This data-driven strategy reduces unnecessary maintenance while maximizing operational performance, as repairs occur only when needed to restore proper equipment function [32].
ATSaaS functions as a web-based platform that follows the software as a service (SaaS) cloud computing model [33]. Under SaaS, providers maintain remote ownership, distribution, and management of software in a single-source, multiple-user framework. Customers access services through usage-based payments or subscriptions, utilizing shared programming and data structures [34].
Within digital business frameworks, platforms serve as products that enable other products or services. These range from comprehensive systems supporting platform-based business operations to fundamental business and technological capabilities that support other offerings [35]. Research [36] further characterizes web platforms as online frameworks supporting various human interactions.
SaaS was developed as a solution to traditional software deployment challenges, particularly addressing extensive costs related to software licenses, setup, equipment, and upkeep [37]. Research [38] characterizes the “digital platform economy” as an expanding sphere of digital business, political, and social interactions centered around digital platforms. In the context of aviation maintenance, this shift enables seamless data exchange, real-time collaboration between MRO providers and airlines, and the integration of AI-driven predictive maintenance solutions. Digital platforms facilitate cloud-based maintenance records, automated compliance tracking, and remote diagnostics, reducing operational inefficiencies and minimizing aircraft downtime. The ATSaaS framework builds upon these advancements by creating a scalable, AI-powered maintenance ecosystem that allows airlines to optimize resources, enhance fleet reliability, and reduce costs through data-driven decision-making.
These platforms drive economic transformation, functioning as “a set of online digital arrangements whose algorithms serve to organize and structure economic and social activity”. Digital platforms operate within business ecosystems that provide services and tools to members, primarily through programming interfaces [36].
Digital platforms combine software, hardware, operational systems, and networks, offering shared technologies and interfaces to diverse users. These users can develop custom applications on established foundations, sometimes combining multiple platforms to form intricate digital systems, like cloud services [38]. As user groups expand, network effects [39] increase platform value. Users gain advantages, including lower costs, greater service reliability, complementary service access, and enhanced service quality [40].
For SaaS providers, the ability to scale is essential. SaaS converts computing infrastructure from capital investment to operational costs through scale economics, delivering cost benefits to both service providers and customers [41].
The platform’s features and reach determine its information delivery and user interactions [42]. By following the SaaS approach, these platforms deliver streamlined, user-friendly, and effective management solutions for various user requirements.
Information forms the foundation of web platform operations. It is also fundamental in modern business settings, enabling business evaluation, operational choices [43], supporting innovation [44,45], and creating competitive advantages. Data quantity and diversity impact all operational aspects, making it a vital strategic resource [46]. However, effective systematic information management is essential for maximizing opportunities and handling challenges in today’s evolving business environment.
Information management includes multiple elements, such as quality control, oversight, protection, operations, platform development, and long-term viability. It must handle growing data volume, types, and speed to support organizational advancement [47]. Managing information becomes more complex due to various platforms and DBMS. Organizations struggle when information spreads across multiple systems, complicated by diverse DBMS options.
As digital organizations expand and process increasing information volumes, key challenges include growing data amounts, information complexity, and ongoing quality concerns. A thorough information management approach is crucial for reaching organizational targets. This approach covers communication, management functions, business justification, and resource allocation [47]. Among these activities, data transfer remains particularly challenging and important [48]. It involves moving information between storage systems to enhance scalability, access, and mobility while reducing operational costs [49,50,51,52].
Major data transfer considerations include information validation [53], accuracy verification, efficient transfer methods [54,55], handling diverse data types [56,57], and creating sustainable transfer decision frameworks [58]. Current methodologies for data transfer tend to be broad, focusing on information pipelines and system integration [59].
Organizations increasingly choose to transfer data from proprietary to open-source DBMS [60]. This trend highlights data transfer risks and complexity. Poor transfer execution can lead to unreliable information, service disruptions, financial impact, and reputation damage [61]. Inadequate transfer planning and implementation may cause business interruptions or failures [62]. Therefore, implementing strong data transfer strategies is vital for reliable information management, continuous operations, and achieving long-term organizational goals.
1.4. Research Gap, Contributions, and Paper Structure
Despite significant advancements in the aviation industry’s maintenance practices and the emergence of data-driven platforms like ATSaaS, a critical gap exists in the literature regarding integrated frameworks that effectively combine customization and personalization. Current research tends to focus on either traditional MRO services emphasizing customized, static solutions or data-driven personalization through advanced technologies like predictive analytics. However, the interplay between these two approaches and their synergistic potential in creating a scalable, efficient, and user-adaptive maintenance ecosystem remains underexplored.
This paper addresses this gap by proposing a conceptual framework for ATSaaS, integrating customization and personalization approaches within a unified e-commerce platform. This framework aims to provide both large airlines with complex operational requirements and small-to-medium airlines with resource constraints access to tailored, scalable, and proactive maintenance solutions.
The paper introduces a comparative model and hybrid strategies that bridge the gap between static customization and dynamic personalization in maintenance services.
A structured approach is presented for implementing ATSaaS platforms that incorporate customizable modules and personalized, real-time analytics. Through detailed case analyses and survey data, the study highlights the practical implications of adopting ATSaaS platforms for diverse airline sizes and operational contexts. A model and architecture are outlined, enabling the optimal integration of customization and personalization to achieve cost-efficiency, scalability, and regulatory compliance.
The structure of this paper is as follows. Section 2 discusses the materials and methodologies used, including the survey and analytical techniques applied to validate the proposed framework. Section 3 presents the results, detailing the dual approach’s strategic dimensions, including conceptual architectures for ATSaaS platforms. Section 4 provides a comparative analysis and explores the opportunities for hybrid application models, offering recommendations tailored to airlines of different sizes and needs. Section 5 concludes the study, summarizing key findings, implications for industry stakeholders, and potential directions for future research.
2. Materials and Methods
2.1. Methodology for Data Collection and Model Development
The research methodology employed a mixed-methods approach combining quantitative and qualitative data collection to develop and validate the proposed ATSaaS framework. The study was conducted in three main phases: initial data gathering, model development, and validation.
The first phase involved collecting comprehensive data through a structured survey of 86 small and medium-sized airlines across different regions. The survey was designed to gather information about current maintenance practices, technological readiness, and attitudes toward ATSaaS adoption. The questionnaire covered seven key areas: general operational information, current maintenance practices, customization approaches, personalization preferences, hybrid model implementation, future needs and expectations, and overall reflections on maintenance strategies. This provided insights into the practical challenges and requirements of different airline categories.
The second phase focused on developing mathematical models for fault detection and maintenance optimization. Three distinct models were created: a customization-based model using rule-based classification, a personalization-based model employing machine learning techniques, and a hybrid model integrating both approaches. The selection of rule-based classification for customization-based models and machine learning techniques for personalization-based models is driven by their respective strengths in structured maintenance decision-making and adaptive fault prediction.
The rule-based classification was chosen for the customization-based model because it allows for explicit, airline-defined maintenance parameters, ensuring compliance with regulatory standards and structured operational requirements. This method is particularly effective for large airlines that require strict control over maintenance schedules and decision-making rules, as it operates based on predefined thresholds, expert knowledge, and historical failure data without requiring extensive computational resources.
Machine learning techniques were selected for the personalization-based model due to their ability to analyze large-scale operational data, detect complex fault patterns, and adapt dynamically to changing aircraft conditions. Supervised learning (random forest) and deep learning (long short-term memory for anomaly detection) were implemented to use real-time sensor data, environmental variables, and predictive analytics, allowing the system to anticipate failures and recommend proactive maintenance interventions.
The hybrid model integrates both approaches, ensuring that structured rule-based maintenance decisions are enhanced with AI-driven predictive insights, leading to improved fault detection, reduced operational downtime, and optimized maintenance planning.
The development process incorporated historical maintenance records, real-time sensor data from aircraft systems, and operational parameters to ensure model accuracy and reliability.
For model validation, performance metrics were established to evaluate each approach’s effectiveness. A composite performance score was calculated using weighted coefficients to reflect the relative importance of each metric in aviation maintenance.
The research utilized statistical analysis tools to process survey data and evaluate model performance. Machine learning algorithms, including random forests for structured fault classification and long short-term memory (LSTM) networks for time-series anomaly detection, were implemented using industry-standard programming frameworks.
To optimize model performance, hyperparameter tuning was conducted for the machine learning models used in the personalization-based fault detection approach. The tuning process involved grid search and Bayesian optimization techniques to identify optimal values for key parameters, including the number of trees in random forest models, learning rates, dropout rates, and the number of hidden units in LSTM networks.
For the random forest model, hyperparameter tuning focused on max depth, minimum samples per split, and the number of estimators, ensuring a balance between model complexity and generalization. For the LSTM-based anomaly detection model, tuning was performed on batch size, number of layers, and recurrent dropout rates to improve fault detection accuracy while preventing overfitting.
Cross-validation was applied during hyperparameter selection to ensure model robustness and generalization across different operational datasets. The final tuned models demonstrated enhanced predictive accuracy and fault classification performance, supporting their use in the ATSaaS framework. The methodology also incorporated feedback loops to continuously refine the models based on performance data and user feedback.
Additionally, case studies were conducted with selected airlines to validate the practical applicability of the proposed framework. These studies provided real-world validation of the models’ effectiveness and helped identify potential implementation challenges. The methodology ensured comprehensive coverage of both technical and operational aspects of aircraft maintenance, leading to the development of practical, implementable solutions for the aviation industry.
2.2. The Strategic Dimensions of Customization and Personalization in Aviation Environment
In Everything-as-a-Service (XaaS) environments, customization and personalization play distinct but complementary roles in optimizing service delivery and user experience. Customization involves predefined, rule-based configurations tailored to an organization’s operational needs, ensuring consistency and compliance. In contrast, personalization uses AI-driven adaptation, dynamically adjusting services based on real-time user behavior and data insights.
From a strategic perspective, customization enhances control and standardization, making it suitable for enterprises with strict regulatory and operational requirements. Meanwhile, personalization maximizes flexibility and engagement, providing adaptive, user-specific experiences that improve efficiency and satisfaction. The integration of both approaches into XaaS solutions ensures scalability, predictive optimization, and cost-effective service management, making hybrid models the most effective strategy for balancing stability with adaptability in evolving digital ecosystems.
In the complex ecosystem of aviation maintenance, the concepts of customization and personalization manifest uniquely based on airline scale and capabilities. This distinction plays a crucial role in how MRO services are delivered and consumed across the industry, particularly when comparing the needs and approaches of different-sized airlines.
Large airlines, typically operating with their own maintenance departments, exemplify the customization approach to MRO services. These organizations possess substantial internal technical expertise and dedicated maintenance personnel, enabling them to precisely identify and specify their maintenance requirements. When engaging with MRO providers, they effectively customize their service requests by selecting specific maintenance tasks, defining exact work scopes, and determining inspection parameters. This level of customization allows them to optimize maintenance costs, maintain greater control over processes, and seamlessly integrate external MRO services with their internal maintenance programs.
In contrast, small and medium-sized airlines operate within a personalization framework. These operators, often lacking extensive internal maintenance capabilities and technical expertise, require more comprehensive service packages. Their approach to maintenance involves selecting pre-defined maintenance packages and relying on MRO expertise for complete solutions. This personalization model offers several advantages, including access to complete maintenance solutions without requiring internal expertise, simplified maintenance planning, and assured compliance with airworthiness requirements.
The differentiation between customization and personalization also influences the development of maintenance management systems and digital solutions. Large airlines with customized approaches often require sophisticated interfaces that allow detailed specification of maintenance requirements. In contrast, smaller operators benefit from streamlined systems that simplify the selection and management of maintenance packages.
By integrating both strategies, airlines can achieve efficient resource allocation, cost-effective maintenance planning, and enhanced fleet reliability. The hybrid approach balances customization’s precision with personalization’s adaptability, enabling data-driven, scalable, and proactive aircraft maintenance solutions.
2.3. Aviation Technical Support as a Service Concept
The concept of ATSaaS has emerged as an innovative solution to address the unique challenges faced by small airlines in maintaining their aircraft and managing technical operations. This approach combines advanced digitalization methods, comprehensive service delivery models, and collaborative frameworks to create a sustainable and efficient technical support system.
Small airlines often face significant challenges in aircraft maintenance due to limited resources and technical expertise. These challenges include restricted access to maintenance facilities, difficulties in sourcing spare parts, limited in-house technical capabilities, and complex regulatory compliance requirements. The ATSaaS concept addresses these challenges by providing a comprehensive, scalable, and accessible solution that uses modern technologies and service delivery models.
The core components of ATSaaS include customized service offerings, digitalization and advanced technologies, a collaborative ecosystem, and scalability features. Through customized service offerings, ATSaaS adapts to the specific needs and requirements of each airline, considering their fleet composition, operational context, and regulatory obligations. The digitalization aspect incorporates state-of-the-art tools such as data analytics, predictive maintenance, IoT, and AI to optimize maintenance operations and enhance decision-making processes.
A distinctive feature of ATSaaS is its collaborative ecosystem, which connects various stakeholders including the service provider, small airlines, aircraft manufacturers, spare parts suppliers, MRO providers, regulatory bodies, training centers, research institutions, industry associations, and technology providers (Figure 1). This ecosystem facilitates seamless communication, information sharing, and resource optimization among participants through a central platform.
Figure 1.
Ecosystem of ATSaaS.
The central platform serves as the technological backbone of ATSaaS, providing essential functionalities such as user authentication, dashboard analytics, communication tools, document management, service request handling, data exchange capabilities, performance monitoring, and security measures. This platform enables efficient interaction between service providers and airlines while ensuring data privacy and regulatory compliance.
The service delivery model in ATSaaS is structured to accommodate both customization and personalization approaches. Large airlines with substantial internal technical expertise can benefit from customized solutions that allow precise control over maintenance processes. Meanwhile, smaller airlines can access personalized service packages that provide comprehensive support while maintaining operational efficiency and cost-effectiveness.
ATSaaS employs a pay-as-you-go or subscription-based pricing model, making it more accessible for small airlines compared to traditional maintenance support approaches. This flexible pricing structure allows airlines to optimize their maintenance costs while ensuring access to high-quality technical support services when needed.
2.4. Aircraft Maintenance and Support Services for Airlines
The evolution of digital marketplaces in aviation maintenance is transforming how airlines access technical support, predictive analytics, and MRO services. The ATSaaS model facilitates this shift by offering on-demand, AI-driven maintenance solutions through cloud-based platforms, allowing airlines to optimize operations, reduce costs, and improve fleet reliability.
By integrating customization and personalization, ATSaaS enables airlines to select tailored maintenance packages while benefiting from AI-driven fault detection, remote diagnostics, and predictive maintenance strategies.
ATSaaS improves fault detection capabilities compared to conventional maintenance methods, which often rely on scheduled inspections and reactive repairs. Unlike traditional time-based or condition-based maintenance approaches, ATSaaS uses real-time sensor data, AI-driven anomaly detection, and predictive analytics to identify potential failures before they escalate into critical malfunctions.
Key advantages of ATSaaS over conventional methods include
- ATSaaS collects and analyzes real-time data from aircraft sensors, enabling instant fault detection and response.
- Machine learning models identify subtle anomalies, and degradation patterns that human technicians or rule-based systems may overlook, allowing earlier and more accurate failure predictions.
- ATSaaS integrates predictive maintenance recommendations directly into airline maintenance workflows, reducing the reliance on reactive troubleshooting and minimizing aircraft downtime.
- Unlike conventional systems that require manual customization, ATSaaS dynamically adjusts to fleet-wide operational conditions, optimizing maintenance schedules for both large airlines and small operators.
By integrating data-driven fault detection with AI-powered automation, ATSaaS enhances maintenance efficiency, reduces operational disruptions, and lowers overall costs, making it a superior alternative to conventional fault detection methods.
This approach fosters a scalable and data-driven maintenance ecosystem, where airlines, MRO providers, and technology vendors collaborate seamlessly. As aviation maintenance transitions from rigid service contracts to dynamic, real-time support, ATSaaS plays a key role in enhancing efficiency, reducing downtime, and driving industry-wide digital transformation.
Aircraft maintenance and support services are evolving to meet the demands of efficiency, cost reduction, and operational reliability.
Figure 2 presents a taxonomy of the main services required for aircraft in airlines, systematically organized into key categories to reflect the complexity and scope of aviation technical support.
Figure 2.
Taxonomy of services required for aircraft in airlines.
Table 1 categorizes the services from the taxonomy into those typically customized by large airlines when interacting with traditional MRO centers and those personalized for small and medium-sized airlines (SMAs) using platforms like ATSaaS.
Table 1.
Comparison of service delivery approaches for customization in traditional MRO vs. personalization in ATSaaS.
Large airlines focus on customization due to their ability to articulate precise needs based on in-house expertise and fleet-specific demands. They require bespoke solutions for unique operational goals and regulatory compliance.
Small and medium airlines benefit from personalization driven by real-time data and predictive analytics, which automatically adapt services to their operational patterns. This approach is beneficial for resource-constrained airlines that lack in-house technical expertise or comprehensive systems.
3. Results
3.1. Comparative Model
The comparative model highlights the differences and complementary aspects of customization and personalization in aircraft maintenance, focusing on their application within traditional MRO services and modern ATSaaS platforms. This model evaluates both approaches across critical dimensions, including initiation, flexibility, technology integration, cost structure, scalability, operational efficiency, and suitability, to provide a clear understanding of their roles and potential synergies.
To understand the roles and effectiveness of customization and personalization in aircraft maintenance, it is essential to establish a comparative model that highlights their distinct characteristics, strengths, and limitations. This model provides a structured framework for evaluating these approaches, focusing on their implementation within traditional MRO services and modern ATSaaS platforms, and considering their impact on operational efficiency, cost, scalability, and adaptability. It evaluates both approaches across critical dimensions, including initiation, flexibility, technology integration, cost structure, scalability, operational efficiency, and suitability, to provide a clear understanding of their roles and potential synergies.
By systematically evaluating these approaches, the comparative model provides a framework for understanding how customization and personalization can coexist and complement each other. This understanding paves the way for the development of optimized, scalable maintenance strategies that meet the diverse needs of the aviation industry, driving safety, efficiency, and cost-effectiveness.
To describe the comparative model of customization and personalization in aircraft maintenance, we can use a framework involving sets, functions, and parameters to represent the key dimensions and relationships.
3.1.1. Key Entities and Definitions
Table 2 provides a structured foundation for understanding the key entities, their definitions, and interrelationships within a mathematical model designed to integrate customization and personalization into aircraft maintenance.
Table 2.
Key entities, definitions, and components of a mathematical model for customization and personalization in aircraft maintenance.
3.1.2. Customization Function
Customization relies on explicit input from the airline to define its needs. The airline specifies its unique maintenance requirements:
where represents a specific requirement, such as engine inspections, corrosion checks, or avionics updates.
The maintenance provider adapts its service offerings to meet these requirements:
where —tailored services, —the airline’s defined requirements, —the provider’s service capabilities, —cost constraints influencing service feasibility.
The outcome of customization is evaluated based on how well the tailored services meet the airline’s operational needs:
where quantifies the effectiveness of in addressing fleet size and operational requirements .
3.1.3. Personalization Function
Personalization dynamically adapts services using real-time data and advanced technologies. Data inputs for personalization include factors:
where, for example, —flight hours of each aircraft, —environmental factors (e.g., weather, temperature), —sensor data indicating wear and tear and others.
The provider uses predictive analytics and machine learning to determine the required services:
where —predictive services, —real-time data driving service decisions, —technological tools enabling prediction and automation, —cost considerations for implementing data-driven solutions.
The outcome reflects the ability of to adapt dynamically:
where evaluates the effectiveness of in improving efficiency and addressing dynamic operational conditions.
3.1.4. Comparative Outcome
The overall maintenance outcome combines the contributions of customization and personalization:
where —the weight of customization, indicating reliance on manual tailoring, —the weight of personalization, reflecting the influence of automated adjustments, .
3.1.5. Cost, Scalability, and Efficiency
Costs are modeled for each approach:
where is the cost of delivering tailored services, influenced by airline-defined requirements, is the cost of implementing predictive services, driven by data processing and technological capabilities.
Scalability measures how well each approach accommodates growing airline needs:
where is the scalability of customization, limited by manual adjustments, is the scalability of personalization, enhanced by automated systems.
Efficiency quantifies how effectively services improve maintenance outcomes:
where is the efficiency of customization, impacted by rigid processes, is the efficiency of personalization, driven by real-time adaptability.
3.1.6. Hybrid Model
A hybrid approach combines the strengths of both customization and personalization:
where is the weight of customization in the hybrid approach, is the weight of personalization, .
The hybrid outcome evaluates how effectively the combined approach meets maintenance objectives:
3.1.7. Optimization Objective
The goal is to maximize the overall efficiency while minimizing costs and ensuring scalability :
with scalability constraint and weight constraints .
This mathematical model provides a comprehensive framework to evaluate the performance of customization and personalization in different airline contexts, quantify the trade-offs between manual tailoring and automated adaptability, and optimize hybrid maintenance strategies to balance cost, scalability, and efficiency.
By applying this model, stakeholders can make data-driven decisions to enhance maintenance operations, reduce downtime, and improve safety and reliability in the aviation industry.
The comparison can be visualized in Table 3, illustrating how customization and personalization perform across these dimensions. This helps to identify their respective strengths and weaknesses, as well as the contexts in which each is most applicable.
Table 3.
Comparative analysis of customization and personalization approaches in aviation maintenance.
The comparative model highlights that while customization provides precise control and is valuable for addressing highly specific airline needs, its rigidity and resource intensity make it less suitable for smaller operators or dynamic environments. Conversely, personalization offers a flexible, technology-driven approach that democratizes access to tailored maintenance services, particularly benefiting resource-constrained SMAs.
The comparative analysis also reveals opportunities for hybrid models that combine the strengths of both approaches. For example, large airlines could integrate personalization tools into their customized maintenance plans to enhance real-time adaptability and ATSaaS platforms could incorporate elements of customization, allowing airlines to specify high-priority needs while using automated personalization for routine adjustments.
3.2. Architectural Frameworks for ATSaaS Platform Implementation
When defining technologies for implementing services on an ATSaaS platform, understanding the distinction between customization and personalization is essential. Customization relies on explicit user input and requires technologies that enable granular control and modular adaptability. Personalization, on the other hand, is data-driven, requiring advanced analytics, AI, and real-time processing to dynamically tailor services. By addressing the unique expectations and processes of each approach, platform developers can create systems that enhance user satisfaction, operational efficiency, and overall engagement. Both models are essential for modern ATSaaS platforms, but their implementation demands a nuanced understanding of user needs and technological capabilities.
3.2.1. Architecture for Customization-Based ATSaaS Platform
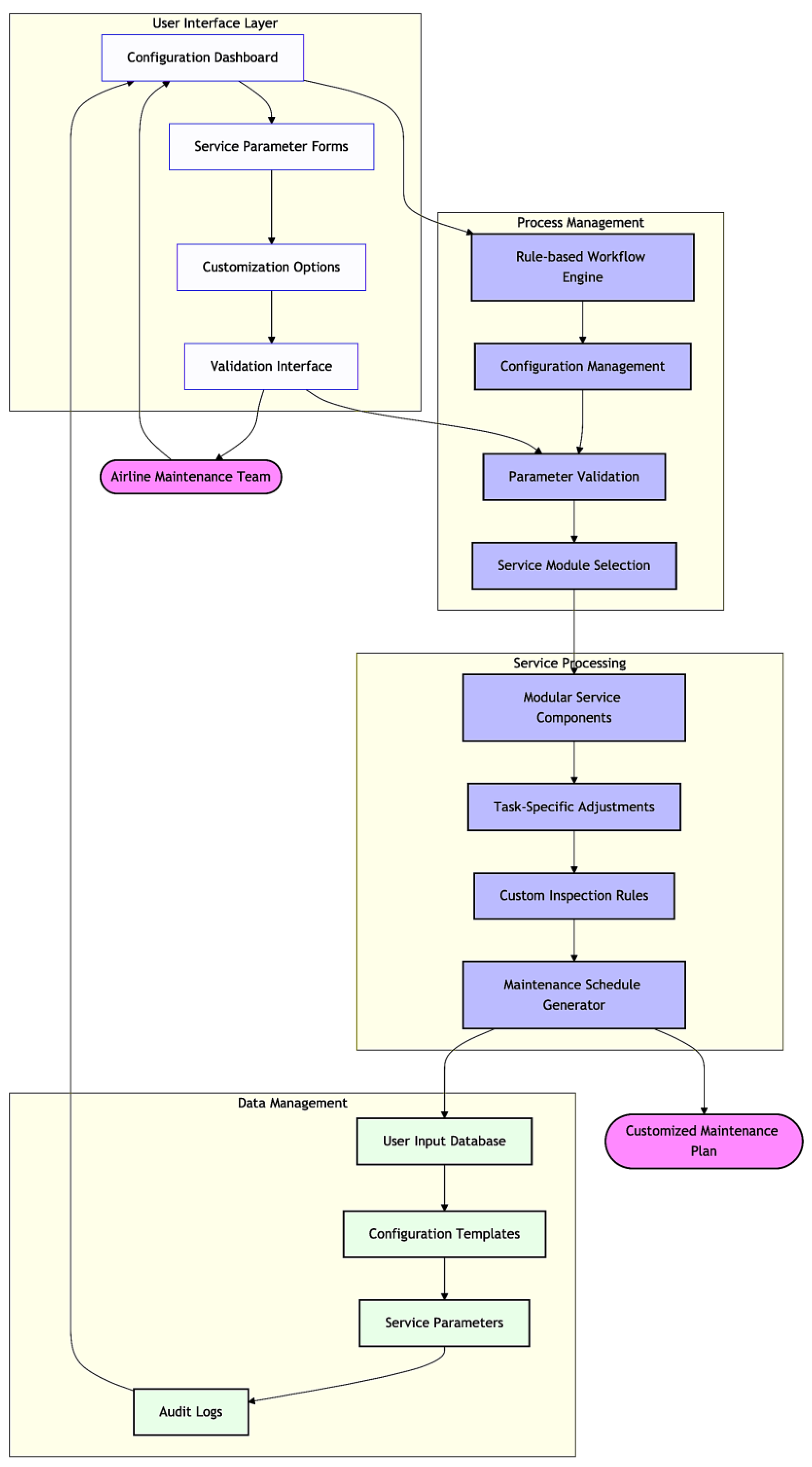
Figure 3 illustrates a comprehensive architecture of a customization-based ATSaaS platform, demonstrating how user-driven customization enables precise control over aviation maintenance processes. This system architecture comprises four primary layers: User Interface Layer, Process Management, Service Processing, and Data Management.
Figure 3.
Data flow architecture for customization-based ATSaaS platform.
The User Interface Layer forms the foundation of user interaction, where the Airline Maintenance Team directly engages with the system. Through the Configuration Dashboard, users can access Service Parameter Forms to input specific maintenance requirements. The Customization Options component allows for detailed specification of maintenance parameters, while the Validation Interface ensures the accuracy and feasibility of user inputs before they are processed further.
The Process Management layer implements the business logic necessary to transform user requirements into actionable maintenance plans. The Rule-based Workflow Engine processes user inputs according to predefined business rules and industry standards. Configuration Management ensures proper organization of user specifications, while Parameter Validation provides an additional layer of verification. The Service Module Selection component then determines the appropriate maintenance modules based on validated parameters.
In the Service Processing layer, the system converts validated configurations into specific maintenance actions. Modular Service Components provide the building blocks for customized maintenance solutions, which are then refined through Task-Specific Adjustments. Custom Inspection Rules are generated based on user specifications, and finally, the Maintenance Schedule Generator creates a comprehensive maintenance timeline tailored to the airline’s needs.
The Data Management layer serves as the system’s memory and audit mechanism. The User Input Database stores all user-specified parameters, while Configuration Templates maintain standardized formats for common maintenance scenarios. Service Parameters are stored for future reference, and Audit Logs maintain a detailed record of all system interactions and changes, ensuring traceability and compliance.
A key strength of this architecture is its feedback loop mechanism. The system maintains continuous communication between the Data Management layer and the User Interface Layer through Audit Logs, allowing users to track changes and verify that their customization requirements are being met accurately. The final output, a Customized Maintenance Plan, represents the culmination of this user-driven process.
The architecture demonstrates several crucial advantages of customization-based ATSaaS:
- Direct user control over maintenance parameters.
- Systematic validation of user inputs.
- Modular approach to service composition.
- Comprehensive audit trail.
- Flexibility to accommodate diverse maintenance requirements.
This customization-based approach is particularly valuable for airlines with specific maintenance requirements or unique operational conditions that require precise control over maintenance procedures. The system’s ability to accommodate detailed user specifications while maintaining proper validation and documentation makes it an effective solution for complex aviation maintenance management.
However, it is worth noting that this approach requires significant user expertise and active involvement in the maintenance planning process. The success of the system depends heavily on the ability of the Airline Maintenance Team to accurately specify requirements and effectively utilize the customization options provided.
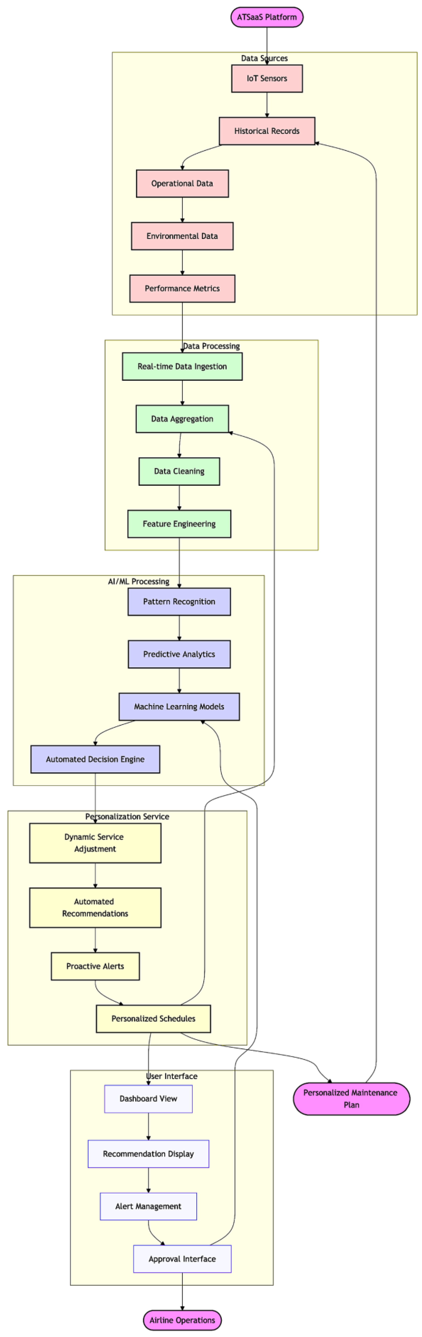
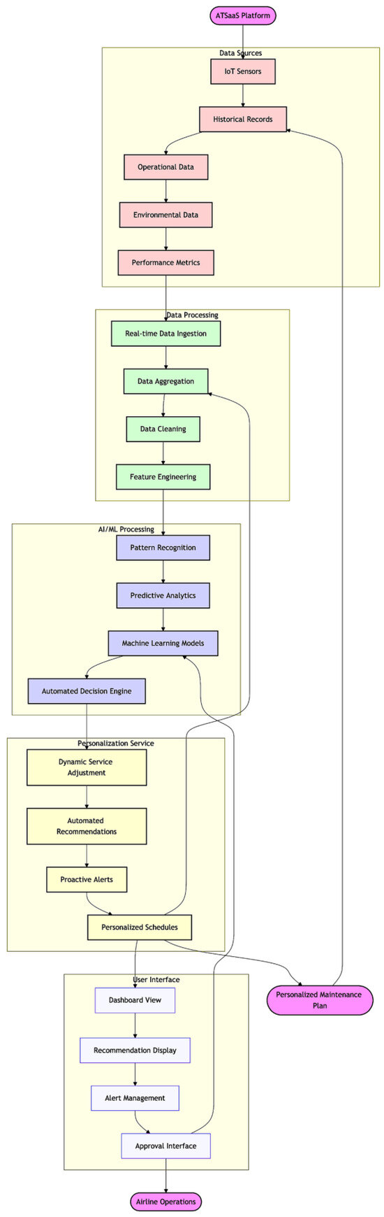
3.2.2. Architecture for Personalization-Based ATSaaS Platform
Figure 4 illustrates the sophisticated architecture of a personalization-based ATSaaS platform, demonstrating how automated data processing and artificial intelligence drive intelligent maintenance solutions. The architecture consists of six interconnected layers: Data Sources, Data Processing, AI/ML Processing, Personalization Service, and User Interface, culminating in personalized maintenance plans.
Figure 4.
Automated data flow architecture for personalization-based atsaas platform.
The Data Sources layer forms the foundation of the personalization approach, collecting diverse data types crucial for comprehensive analysis. IoT Sensors provide real-time operational data, while Historical Records offer insights into past maintenance patterns. Operational Data, Environmental Data, and Performance Metrics complete the data ecosystem, ensuring a holistic view of aircraft maintenance needs.
The Data Processing layer transforms raw data into actionable intelligence. Real-time Data Ingestion ensures immediate processing of incoming data, while Data Aggregation combines information from multiple sources. Data Cleaning ensures data quality, and Feature Engineering prepares the data for advanced analysis, extracting relevant characteristics for machine learning models.
The AI/ML Processing layer represents the system’s intelligence core. Pattern Recognition identifies trends and anomalies in the processed data, while Predictive Analytics forecasts potential maintenance needs. Machine Learning Models continuously learn from new data, improving their predictive accuracy. The Automated Decision Engine uses these insights to make informed maintenance recommendations.
The Personalization Service layer translates AI-driven insights into practical maintenance solutions. Dynamic Service Adjustment responds to changing conditions, while Automated Recommendations suggest specific maintenance actions. Proactive Alerts warn of potential issues before they become critical, and Personalized Schedules create optimized maintenance timelines based on all available data.
The User Interface layer provides human oversight and interaction with the automated system. Through the Dashboard View, maintenance teams can monitor system recommendations and alerts. The Recommendation Display presents AI-generated suggestions, while Alert Management handles time-sensitive notifications. The Approval Interface allows human operators to review and authorize suggested actions before implementation.
This architecture demonstrates several key advantages of personalization-based ATSaaS:
- Automated data collection and processing.
- Predictive maintenance capabilities.
- Real-time adaptation to changing conditions.
- Proactive issue identification.
- Minimal human intervention while maintaining oversight.
The system’s strength lies in its ability to continuously learn and adapt. The feedback loops between layers ensure that the system’s recommendations improve over time, learning from both successful and unsuccessful predictions. This continuous learning process, combined with real-time data processing, enables the platform to provide increasingly accurate and relevant maintenance recommendations.
However, the effectiveness of this approach depends heavily on data quality and availability. The system requires robust data collection infrastructure and reliable sensors to function optimally. Additionally, while human intervention is minimized, the importance of human oversight through the User Interface layer cannot be understated, as it ensures that automated recommendations align with practical operational constraints and safety requirements.
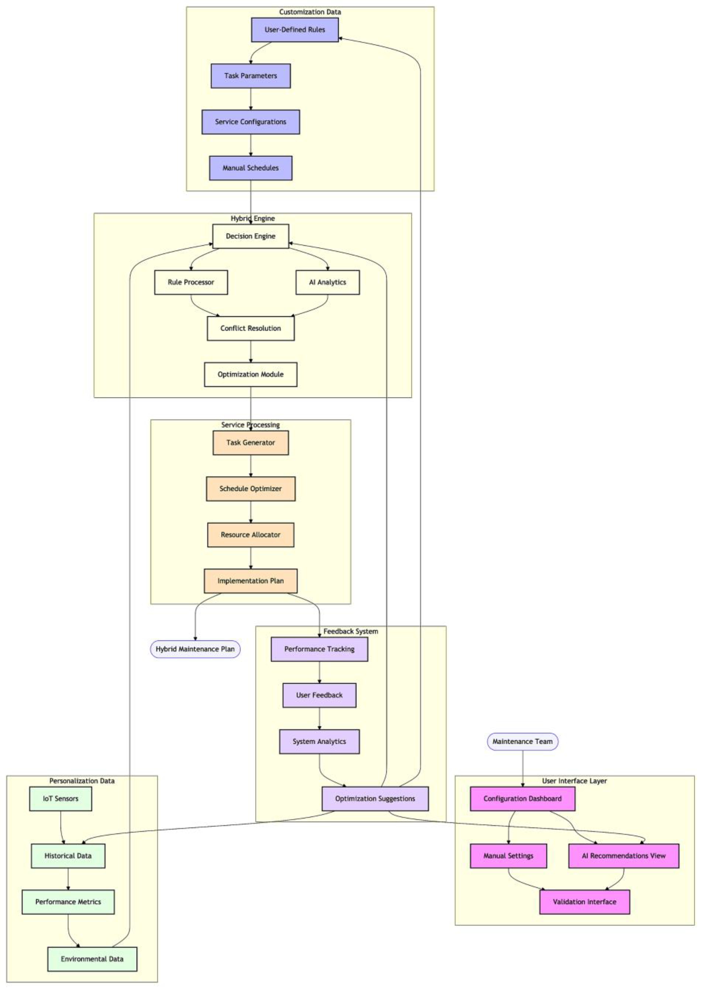
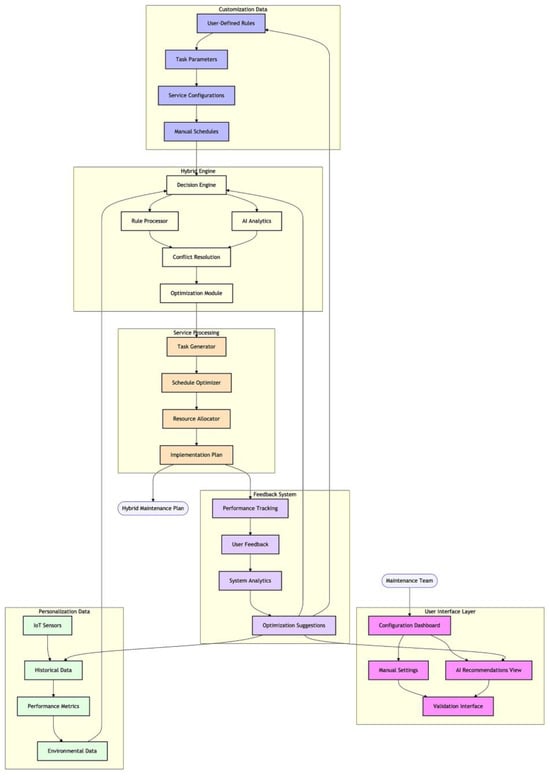
3.2.3. Architecture for Hybrid-Based ATSaaS Platform
Figure 5 illustrates a sophisticated hybrid architecture for ATSaaS that effectively combines human expertise with artificial intelligence. This integrated approach merges customization-based and personalization-based methodologies through five key components: Customization Data, Personalization Data, Hybrid Engine, Service Processing, and Feedback System, all connected through a user-centric interface.
Figure 5.
Integrated architecture for hybrid ATSaaS platform.
The Customization Data component represents the human expertise input, featuring User-Defined Rules, Task Parameters, Service Configurations, and Manual Schedules. This ensures that expert knowledge and specific operational requirements are explicitly incorporated into the maintenance planning process.
In parallel, the Personalization Data component collects automated inputs through IoT Sensors, Historical Data, Performance Metrics, and Environmental Data. This data-driven approach enables real-time monitoring and adaptive response to change conditions.
The Hybrid Engine serves as the system’s core intelligence, whereas the Decision Engine balances inputs from both the Rule Processor (handling human-defined rules) and AI Analytics (processing automated data). The Conflict Resolution module harmonizes potentially contradicting inputs from both sources, while the Optimization Module generates the most efficient solutions.
Service Processing translates the hybrid decisions into actionable plans through a structured workflow: The task Generator creates specific maintenance tasks, the Schedule Optimizer arranges them efficiently, the Resource Allocator assigns necessary resources, and the Implementation Plan provides detailed execution guidelines.
The Feedback System ensures continuous improvement through Performance Tracking, User Feedback, and System Analytics, generating Optimization Suggestions that feed back into both customization and personalization components. The User Interface Layer provides a Configuration Dashboard where maintenance teams can view both Manual Settings and AI Recommendations, with a Validation Interface ensuring oversight of all decisions.
This hybrid architecture offers several unique advantages:
- Balanced integration of human expertise and AI capabilities.
- Conflict resolution between automated and manual inputs.
- Continuous optimization through comprehensive feedback loops.
- Flexible adaptation to both routine and exceptional maintenance scenarios.
- Maintained human oversight while using automation benefits.
The system’s strength lies in its ability to use both human expertise and artificial intelligence while maintaining clear communication channels between all components. The feedback loops ensure continuous improvement of both automated and manual processes, while the validation interfaces maintain the necessary human oversight.
However, the success of this hybrid approach depends on the effective integration of its components and clear protocols for resolving conflicts between human and AI-generated decisions. The system must maintain a delicate balance between automation efficiency and human control, ensuring that safety and regulatory requirements are never compromised.
This architecture represents the future of aviation maintenance, where human expertise and artificial intelligence work in harmony to deliver optimal maintenance solutions. The hybrid approach ensures that neither the human element nor the technological capabilities are compromised but rather enhanced through their integration.
3.3. Aircraft Maintenance Stakeholder Questionnaire
The aircraft maintenance stakeholder questionnaire was developed as a key component of the study to gain insights into the perspectives, practices, and expectations of various stakeholders involved in aircraft maintenance. This survey aimed to gather data on the adoption and implementation of ATSaaS platforms, with a particular focus on the integration of customization and personalization in maintenance processes. Understanding stakeholder experiences and preferences is critical for identifying challenges, assessing the effectiveness of existing practices, and shaping the future development of ATSaaS platforms.
The questionnaire was designed to capture a comprehensive view of the ecosystem by addressing the needs and roles of key stakeholders, including airlines, MRO providers, and suppliers. It consisted of seven sections, each targeting a specific aspect of maintenance operations and ATSaaS adoption:
- The general information section collected demographic and operational details about the respondents, including their organizational size, role in the ecosystem, and fleet composition.
- The current maintenance practices section focused on existing workflows, methods, and tools used for aircraft maintenance, including pain points and inefficiencies.
- Customization in the maintenance section examined how stakeholders use or configure services to meet their specific operational needs and preferences.
- Personalization in the maintenance section explored the use of data-driven insights and automated recommendations for adapting maintenance processes.
- The hybrid model section investigated the integration of customization and personalization within ATSaaS platforms and their effectiveness in addressing diverse operational requirements.
- The future needs and expectations section captured stakeholder expectations regarding emerging technologies, scalability, and platform improvements.
- The final reflections section provided an opportunity for respondents to share their overall impressions, challenges, and recommendations for enhancing ATSaaS adoption.
By analyzing the responses, the study aims to identify trends, align technological capabilities with user expectations, and address barriers to the successful implementation of ATSaaS platforms. The insights from this survey are expected to contribute significantly to the development of practical, scalable solutions for the aviation maintenance industry.
3.3.1. General Information About Survey Data
During the research process, 86 small and medium-sized enterprises were surveyed, the characteristics of which are given in Figure 6, Figure 7, Figure 8 and Figure 9. The survey data was collected using a mixed-method approach to ensure comprehensive insights from industry stakeholders. Of the 86 responses, 55 were gathered through an online questionnaire, allowing participants to provide structured feedback remotely, while 31 responses were obtained via direct interviews, enabling in-depth discussions on maintenance practices and ATSaaS adoption. This combined approach facilitated both quantitative analyses from standardized responses and qualitative insights from detailed discussions, enhancing the reliability and contextual depth of the findings.
Figure 6.
Distribution of airlines by region.
Figure 7.
ATSaaS adoption status.
Figure 8.
Fleet size distribution.
Figure 9.
Age distribution of airlines.
Summary statistics reveal an average fleet size of 19.8 aircraft and an average operational history of 20.5 years, indicating that the typical respondent is a well-established operator with a moderate fleet size. The high readiness of adoption rate (60.5%) among these airlines suggests that digital transformation is well underway in the small and medium-sized airline segment.
3.3.2. Results of Survey
Based on the survey data, several distinct patterns emerge in maintenance approaches and preferences. The distribution of maintenance types (Figure 10) suggests that traditional scheduled maintenance remains the backbone of airline maintenance strategies, though there is a notable emergence of predictive approaches.
Figure 10.
Distribution of maintenance types.
The maintenance frequency (Figure 11) analysis indicates a strong preference for regular, frequent maintenance checks over longer intervals.
Figure 11.
Maintenance frequency distribution.
Regarding maintenance providers (Figure 12), there is an interesting equal split between in-house and outsourced services suggests that both approaches are equally viable in the current market, with some organizations opting for a blended approach to use the benefits of both models.
Figure 12.
Distribution of maintenance providers.
Based on the survey data analyzing maintenance customization practices, several distinct patterns emerge in customization approaches and priorities.
In the analysis of customization aspects (Figure 13), the distribution suggests that airlines focus their customization efforts primarily on component-level maintenance and specialized inspection protocols rather than more complex system-wide updates.
Figure 13.
Customization aspects in maintenance.
Regarding customization levels (Figure 14), there is a notable equal distribution between high and medium levels of customization, low customization is less common. This pattern indicates a strong industry tendency toward more sophisticated customization approaches.
Figure 14.
Level of customization in maintenance.
The drivers for customization (Figure 15) reveal that Cost Optimization and Regulatory Compliance are equally important motivators. Operational efficiency follows as a significant driver, while fleet age is the least common driver. This distribution highlights that financial considerations and regulatory requirements are the primary motivators for maintenance customization, rather than fleet-specific factors.
Figure 15.
Drivers for customization in maintenance.
The overall data suggests a mature approach to maintenance customization in the industry, with a clear preference for component-level and inspection-focused customization, driven primarily by cost and compliance considerations. The high proportion of airlines implementing sophisticated customization levels indicates that customized maintenance approaches have become a standard practice rather than an exception in the industry.
Based on the survey data analyzing maintenance personalization, several clear patterns emerge in the approaches.
In terms of personalization aspects (Figure 16), there is an even distribution between tailored maintenance plans and fleet-specific predictive analytics. This distribution indicates that airlines are primarily focusing their personalization efforts on customized maintenance planning and predictive analytics rather than reactive or reporting-based approaches.
Figure 16.
Personalization aspects in maintenance.
The analysis of personalization levels (Figure 17) reveals a strong tendency toward more sophisticated implementation, with an equal split between high and medium levels of personalization, low personalization is less common. This pattern suggests that the majority of airlines are significantly investing in personalized maintenance approaches.
Figure 17.
Level of personalization in maintenance.
Regarding drivers for personalization (Figure 18), Operational Efficiency and Cost Savings emerge as the primary motivators. Improved safety and enhanced reporting are equally represented as secondary drivers. This distribution highlights that operational and financial considerations are the main drivers for implementing personalized maintenance approaches, while safety improvements and reporting capabilities, though important, are not the primary motivators.
Figure 18.
Drivers for personalization in maintenance.
Based on the survey data, analyzing hybrid models’ clear patterns emerges in adoption approaches, benefits, and challenges.
The distribution of hybrid model types (Figure 19) shows an even split between standardization with customization and personalization with customization. The fully hybrid approach is less common. This distribution suggests that most airlines prefer a focused hybrid approach rather than attempting to implement a fully integrated hybrid model.
Figure 19.
Distribution of hybrid model types.
Regarding the perceived benefits of hybrid models (Figure 20), cost efficiency and operational flexibility emerge as the primary advantages. This suggests that immediate operational and financial benefits are viewed as more significant than technical or regulatory advantages.
Figure 20.
Perceived benefits of hybrid models.
The analysis of challenges in adopting hybrid models (Figure 21) reveals that integration complexity and high initial costs are the most significant barriers. This pattern indicates that technical and financial implementation barriers are more concerning than operational or human resource challenges.
Figure 21.
Challenges in adopting hybrid models.
The overall data suggest a balanced approach to hybrid model adoption in the industry, with airlines clearly favoring partial hybrid solutions over full integration.
Based on the survey data analyzing Future Needs and Expectations, clear priorities and impact expectations emerge in the aviation maintenance sector.
In terms of Future Needs distribution (Figure 22), AI-Driven Predictive Maintenance emerges as the most prioritized technology. There is an even distribution among Augmented Reality Tools, Blockchain for Data Security, and Sustainability Monitoring. Digital Twins for Maintenance shows the lowest prioritization. This distribution indicates a strong industry focus on predictive technologies while maintaining a balanced interest in other emerging solutions.
Figure 22.
Distribution of future needs in aircraft maintenance.
The Expected Impact analysis (Figure 23) reveals a strong confidence in these technologies’ potential, anticipating High Impact from their implementation. Only 15.1% of airlines predict Low Impact. This distribution suggests broad optimism about the transformative potential of new technologies in aircraft maintenance.
Figure 23.
Expected impact of future technologies.
The overall data suggests that while airlines are embracing multiple technological innovations, there is a clear preference for AI-driven solutions, with strong confidence in the transformative potential of these technologies. The balanced distribution among secondary priorities indicates a comprehensive approach to technological advancement rather than focusing solely on a single solution.
Based on the survey data analyzing final reflections, several significant patterns emerge across satisfaction levels, technology readiness, and future investment priorities.
The overall satisfaction analysis (Figure 24) reveals that the majority of airlines express positive or neutral sentiments about their current maintenance practices. The dissatisfaction levels are notably lower, with 15.1% of airlines reporting dissatisfaction and only 4.7% of airlines expressing strong dissatisfaction.
Figure 24.
Overall satisfaction with current maintenance.
Regarding readiness to adopt new technologies, the data shows a strong positive inclination toward technological advancement (Figure 25). Most airlines demonstrate preparedness. A moderate group of airlines maintains a neutral stance, while only 10.5% of airlines report being not ready for technological adoption.
Figure 25.
Readiness to adopt new technologies.
In terms of future investment priorities (Figure 26), predictive analytics emerges as the clear leader. Automation tools follow as the second most important priority, sustainability initiatives rank third, followed by workforce training. Compliance management receives the lowest prioritization.
Figure 26.
Future investment priorities in maintenance.
The overall data suggests a generally positive industry outlook, with high levels of satisfaction with current practices and strong readiness for technological advancement. The clear prioritization of predictive analytics and automation tools indicates a strong industry focus on data-driven and automated solutions for future maintenance operations, while traditional areas like compliance management receive less emphasis on future investment plans.
3.4. AI-Based Fault Detection Modeling
The development and comparative analysis of the three AI-based fault detection models customization-based, personalization-based, and hybrid approaches require structured initial data and a systematic methodology to ensure accurate performance evaluation. This section details the data sources, preprocessing steps, modeling approach, and comparative analysis framework used in this study.
3.4.1. Initial Data Sources
The fault detection models were developed and tested using a combination of historical maintenance records, real-time sensor data, and operational parameters collected from aviation maintenance systems and industrial benchmarks. The data sources included historical maintenance logs comprising aircraft maintenance records from large and small airlines, such as component failures, past repairs, and inspection intervals, as well as service reports from MRO providers detailing fault trends and failure rates. Real-time sensor data consisted of IoT-based sensor readings from engines, avionics, hydraulic systems, and structural components, along with live telemetry data, including vibration levels, temperature, pressure, and electrical anomalies. Operational data encompassed aircraft utilization patterns, such as flight hours, operational routes, and environmental conditions (weather, altitude, turbulence impact), as well as airline-specific maintenance schedules, resource allocation, and compliance protocols. Additionally, industry standards and failure thresholds were incorporated, including safety thresholds and performance indicators based on FAA, EASA, and manufacturer guidelines, alongside expert-defined risk classification rules and probability distributions for component degradation.
3.4.2. Data Preprocessing and Feature Engineering
The raw data underwent preprocessing, standardization, and transformation into meaningful features before applying AI-based fault detection models. Key steps included data cleaning, which involved removing incomplete records, handling missing sensor values through interpolation, and filtering outliers using Z-score analysis. Feature extraction focused on identifying critical parameters influencing fault detection, such as temperature variance, pressure deviation, frequency domain analysis of vibrations, and anomaly scores derived from statistical models. Normalization and standardization were applied to convert all sensor and operational data into a common scale, ensuring uniformity across different datasets. Additionally, time-series segmentation was performed to structure the data into fixed time windows, enabling accurate real-time prediction of failures.
3.4.3. Modeling Approach for Fault Detection
- A.
- Customization-Based Model Implementation
The Customization Model was implemented using rule-based classification techniques based on expert-defined failure thresholds. The detection function follows:
where applies predefined decision rules based on failure history , threshold limits and operational constraints .
Fault detection occurs when operational values exceed predefined limits:
where represents the set of monitored parameters.
- B.
- Personalization-Based Model Implementation
The personalization model was developed using ML techniques with real-time adaptation. The probability of a fault occurring was modeled as
where is the real-time sensor data vector, and are ML-trained weight and bias values, is the activation function (e.g., softmax, sigmoid) for probabilistic fault classification.
The model was trained using supervised learning (random forest for structured fault classification, and deep learning (LSTM) for anomaly detection in time-series sensor data.
- C.
- Hybrid Model Implementation
The hybrid model integrates the rule-based and AI-driven approaches using a weighted combination:
where is a tuning parameter that controls the balance between manual rule-based detection and AI-driven predictive analytics.
3.4.4. Comparative Analysis Framework
To evaluate the performance of the three AI-based fault detection models, a comparative analysis was conducted using the performance score (PS), which integrates key performance indicators into a single metric. The PS provides a quantitative evaluation of each model’s effectiveness in fault detection accuracy, predictive maintenance efficiency, operational downtime reduction, and cost savings. The performance score is calculated as follows:
where —fault detection rate measures how accurately the model identifies failures, —predictive maintenance effectiveness evaluates how well the model anticipates failures before they occur, —operational downtime reduction assesses the ability of the model to minimize aircraft ground time, CO—cost optimization reflects the financial benefits of predictive maintenance in reducing unnecessary maintenance costs, are the respective weight coefficients with .
The specific weighting values were chosen based on industry priorities and operational impact in aviation maintenance. Fault Detection Accuracy () is given the highest weight because early and precise fault detection is critical for aviation safety. Misdiagnosed faults can lead to catastrophic failures or excessive maintenance costs. Predictive Maintenance Effectiveness () is the second most important factor as AI-driven prediction models help reduce unexpected failures, improving efficiency and aircraft availability. Operational Downtime Reduction () is prioritized to ensure airlines minimize aircraft ground time, which directly affects profitability and service reliability. Cost Optimization () has the lowest weight because, while cost efficiency is essential, safety and predictive effectiveness must take precedence in aviation.
3.5. Mathematical Methods Used in the Calculation of Results
The performance evaluation of the customization-based, personalization-based, and hybrid ai-based fault detection models relied on a combination of mathematical, statistical, and AI-based methods. These methods were used for fault detection classification, predictive modeling, performance score computation, and comparative analysis.
3.5.1. Mathematical Methods in the Customization-Based Model
The customization-based model is built on rule-based logic and deterministic classification, where predefined threshold-based rules determine the occurrence of faults.
Fault detection is governed by expert-defined limits, following a binary decision function:
where represents real-time sensor data, is the expert-defined threshold for each fault category, is the set of monitored components.
The model follows if-then-else conditions based on maintenance history:
where is an indicator function (1 if threshold exceeded, 0 otherwise), represents historical failure data, and denotes conditional parameters based on operational constraints.
3.5.2. Mathematical and AI Methods in the Personalization-Based Model
The personalization-based model employs machine learning and statistical methods to enhance predictive maintenance. The following techniques were used:
- Supervised learning for fault classification. Machine learning classifiers were trained on historical failure data using fault labels (19).
- Recurrent neural networks were used for real-time predictive maintenance. LSTM networks were specifically chosen for predictive maintenance due to their superior ability to model temporal dependencies in sequential data. Aircraft sensor data, which includes engine performance metrics, temperature variations, vibration levels, and pressure fluctuations, often exhibits long-term dependencies and nonlinear patterns that traditional feedforward neural networks struggle to capture effectively. To validate the effectiveness of LSTMs, a comparative analysis with other deep learning models, including convolutional neural networks (CNN) and standard recurrent neural networks (RNN) was conducted. The results indicated that LSTM models outperformed RNNs in handling long-term dependencies in time-series maintenance data, reducing false positive fault predictions. While CNNs performed well in detecting localized patterns, they were less effective at identifying time-dependent failure trends essential for predictive maintenance. LSTM models demonstrated higher accuracy in fault detection and anomaly classification, making them the most suitable choice for AI-driven predictive maintenance in ATSaaS. Thus, LSTMs were selected based on their ability to learn sequential dependencies, capture historical trends, and provide robust predictive insights, ensuring accurate maintenance scheduling and improved operational reliability.
Using LSTM models to capture temporal dependencies in failure patterns:
where is he hidden state at time , is the input sensor data at time , are weight matrices, and is the activation function.
In addition to deep learning models, correlation parameters and tree-based classifiers play a crucial role in enhancing predictive maintenance accuracy by improving fault detection and anomaly identification. Correlation parameters were used to assess the relationships between different sensor readings and fault occurrences. By analyzing statistical correlations between variables such as engine vibration, hydraulic pressure, and temperature fluctuations, key indicators of component degradation can be identified. This helped improve the feature selection process for machine learning models, ensuring that the most relevant variables were used for prediction. Tree-based classifiers (random forest) were employed alongside LSTMs to enhance fault classification accuracy. These models were particularly effective in handling non-linear interactions between sensor data and failure patterns, providing feature importance rankings, allowing for more interpretable maintenance predictions and detecting rare but critical fault occurrences, improving the robustness of predictive maintenance recommendations. By integrating correlation-based feature selection with tree classifiers and deep learning techniques, the ATSaaS predictive maintenance model achieved a higher fault detection rate, reduced false positives, and improved predictive accuracy. This hybrid approach ensures that maintenance interventions are both data-driven and operationally reliable, minimizing downtime and optimizing resource allocation.
- Anomaly detection with autoencoders. A neural autoencoder was trained to reconstruct normal operational data. Anomalies were detected based on reconstruction errors:
3.5.3. Mathematical and AI Methods in the Hybrid AI-Based Model
The hybrid model integrates rule-based logic and machine learning-based fault prediction, providing the best balance between structured maintenance control and AI-driven adaptability.
- A weighted combination of rule-based and AI models. The hybrid decision function is expressed as (20).
- Bayesian updating for adaptive fault probability estimation. The model updates failure probabilities in real-time based on new data using Bayes’ theorem:
- Hybrid neural network integration combines feature extraction from rule-based models with deep learning classification:
- Optimization of performance score using multi-objective genetic algorithm. The hybrid model optimizes its performance score by dynamically adjusting in:
- Genetic algorithms were used to optimize for different airline types.
The composite performance score was selected as a multi-criteria evaluation metric to provide a quantitative assessment of each fault detection model’s effectiveness across key performance indicators. This approach is widely used in multi-criteria decision-making to aggregate weighted performance metrics into a single interpretable score [63].
The performance score integrates fault detection rate , predictive maintenance effectiveness , operational downtime reduction , and cost optimization , each assigned a weight coefficient based on its relative impact on aviation maintenance. This weighted aggregation ensures that safety-critical factors such as and are prioritized over cost-related considerations, aligning with industry best practices in maintenance optimization [64]. This method is conditioned by composite scoring approaches used in predictive maintenance assessments, where a single performance metric facilitates comparison between competing models and enhances decision-making clarity [65].
In addition to deep learning models, correlation parameters and tree-based classifiers play a critical role in enhancing predictive maintenance accuracy by improving fault detection and anomaly identification.
Correlation analysis was conducted to identify the most relevant sensor data affecting aircraft maintenance decisions. By calculating Pearson and Spearman correlation coefficients, the relationships between variables such as engine temperature, vibration levels, hydraulic pressure, and system failures were assessed. This feature selection process reduces model complexity and enhances interpretability, ensuring that only the most significant predictors are included in fault detection models.
In addition to deep learning methods, tree-based classifiers, such as random forests, were utilized to improve fault classification. These models were particularly effective in handling non-linear interactions between sensor readings and maintenance outcomes; providing feature importance rankings, allowing for better interpretability and explainability in maintenance decision-making; detecting rare but critical fault occurrences; and improving overall predictive accuracy.
By integrating correlation-based feature selection with tree classifiers and deep learning techniques, the ATSaaS predictive maintenance model achieved higher fault detection rates, reduced false positives, and improved predictive accuracy. This hybrid approach ensures that maintenance interventions are both data-driven and operationally reliable, minimizing downtime and optimizing resource allocation.
3.6. Results of AI-Based Fault Detection Modeling
The modeling and evaluation of the customization-based, personalization-based, and hybrid AI-based fault detection models were conducted to assess their performance across key maintenance parameters: fault detection rate , predictive maintenance effectiveness , operational downtime reduction and cost optimization . The results highlight the comparative advantages of each approach and demonstrate the hybrid model’s superior performance in predictive maintenance applications.
Figure 27 presents a comparative breakdown of performance scores for each model across the four key evaluation criteria.
Figure 27.
Comparative analysis of AI-based fault detection models.
The results indicate significant variations in the effectiveness of different AI-based fault detection approaches. The Customization Model achieved an FDR of 75%, demonstrating its effectiveness in structured, rule-based detection but lacked adaptability to unforeseen conditions. The Personalization Model used machine learning-based predictive analytics, achieving an FDR of 88% and a significantly higher PME of 92%, indicating its strong real-time fault prediction capabilities. The Hybrid Model consistently outperformed both approaches, achieving 95% FDR, 96% PME, 92% ODR, and 90% CO, demonstrating its optimal balance between structured rule-based logic and AI-driven predictive analytics. These results confirm that while Customization provides precise control, and Personalization enhances predictive capabilities, the Hybrid Model delivers the most effective combination of fault classification accuracy and maintenance optimization.
The superior performance of the hybrid ATSaaS model was validated using a comprehensive dataset collected from 86 small and medium-sized airlines, covering a diverse range of operational conditions, aircraft types, and maintenance records. The dataset includes real-time sensor data, historical maintenance logs, and operational performance metrics, ensuring a robust basis for model evaluation.
For benchmarking, a 10-fold cross-validation strategy was applied to prevent overfitting and ensure generalizability across different airline operations. Additionally, comparisons were conducted against industry-standard predictive maintenance solutions, validating the hybrid model’s superior ability to balance structured rule-based decision-making with AI-driven fault prediction.
Figure 28 illustrates the comparative performance scores, emphasizing the advantages of the hybrid model in fault detection precision and operational efficiency.
Figure 28.
Overall performance score comparison.
In Figure 29, there is a chart comparing the performance of different maintenance approaches (customization, personalization, and hybrid) in aviation for large airlines and small and medium airlines.
Figure 29.
Comparison of maintenance approaches for large vs. small airlines.
The hybrid approach shows the highest performance across both airline types, while personalization is more effective for small and medium airlines, and customization is more commonly optimized for large airlines.
The effectiveness of personalization-based maintenance strategies for small and medium-sized airlines is supported by studies highlighting the advantages of adaptive, data-driven maintenance models over rigid, rule-based approaches. Unlike large airlines that operate dedicated in-house maintenance teams, SMA often faces limited technical resources and budget constraints, making cost-efficient and flexible predictive maintenance solutions critical for their operations [66].
A report by Aviation Today [66] indicates that predictive maintenance enables airlines, particularly small fleet operators, to detect operational anomalies early, reducing unexpected failures and optimizing maintenance schedules. Additionally, an industry analysis by Market.us [67] highlights the growing adoption of AI-driven predictive maintenance, demonstrating its effectiveness in helping SMAs reduce operational costs and improve efficiency by preventing failures before they occur.
The hybrid ATSaaS model builds upon these insights by offering a scalable solution that integrates AI-driven personalization with structured rule-based decision-making, ensuring that SMAs benefit from predictive insights without requiring extensive infrastructure investments.
4. Discussion
4.1. Contextual Application
The application of customization and personalization in aircraft maintenance varies significantly depending on the size of the airline, its operational needs, and the resources available. This section explores how these approaches are implemented in real-world contexts, highlighting the specific circumstances under which each approach is most effective and examining their potential for integration into hybrid models.
4.1.1. Customization in Traditional MRO Models
Customization thrives in environments where airlines have the technical expertise and resources to define their specific maintenance needs. This approach is particularly prevalent among large airlines that operate extensive fleets and maintain in-house maintenance departments. These airlines use their knowledge of fleet performance, operational routes, and regulatory requirements to collaborate with MRO providers, tailoring services to their unique contexts.
For example, a large airline operating in extreme weather conditions may customize its maintenance contracts to include frequent inspections of environmental control systems, anti-icing equipment, and fuselage integrity. Specific component overhauls, such as landing gear inspections or engine checks, may be customized to align with the airline’s operational schedules, minimizing downtime and ensuring regulatory compliance.
While effective, customization is resource-intensive, requiring significant human oversight and manual adjustments. It is inherently static, with service agreements defined at the outset and requiring renegotiation to accommodate changes in operational contexts. This rigidity limits customization’s ability to adapt dynamically, making it less suitable for airlines with fluctuating operational demands or limited resources.
4.1.2. Personalization in ATSaaS Platforms
Personalization, by contrast, is inherently dynamic and relies on technology-driven adaptability to deliver maintenance services tailored to an airline’s real-time needs. This approach is particularly beneficial for small and medium-sized airlines (SMAs) that lack in-house technical resources and cannot afford the high costs of customized services.
Modern platforms like ATSaaS enable personalization by using advanced technologies such as IoT, AI, and predictive analytics. These platforms collect real-time data from aircraft sensors, operational records, and environmental conditions to dynamically adjust maintenance schedules and service priorities.
For example, an ATSaaS platform may use predictive analytics to identify potential component failures based on sensor data, scheduling proactive maintenance before issues escalate. This reduces downtime and ensures continuous airworthiness without requiring explicit input from the airline. Small airlines operating across diverse climates might benefit from personalized de-icing services or adjustments to maintenance intervals, automatically determined by the platform based on environmental data.
Personalization democratizes access to tailored maintenance services, providing SMAs with the same level of operational efficiency and compliance typically reserved for larger carriers. Its scalability and cost-effectiveness make it an ideal solution for resource-constrained operators.
4.1.3. Hybrid Application: Combining Customization and Personalization
While customization and personalization are distinct approaches, they are not mutually exclusive. A hybrid application that integrates the strengths of both can create a more flexible and efficient maintenance ecosystem, catering to the diverse needs of airlines.
For instance, large airlines can enhance their customized maintenance plans by incorporating personalization tools from ATSaaS platforms. While the airline defines the overarching maintenance strategy (e.g., specific tasks for A-checks or C-checks), real-time data-driven insights from ATSaaS can refine the execution of these tasks, improving efficiency and responsiveness. Similarly, small and medium-sized airlines can benefit from personalized services as their primary maintenance strategy while customizing specific elements, such as focusing on high-priority areas like engine performance or regulatory compliance.
The selection of the hybrid ATSaaS approach over standalone customization or personalization is driven by its ability to balance flexibility, efficiency, and cost-effectiveness in aviation maintenance. Comparative performance analysis (Figure 29) demonstrates that the hybrid model achieves a 95% fault detection rate, 96% predictive maintenance effectiveness, 92% operational downtime reduction, and 90% cost optimization—outperforming both customization- and personalization-based approaches in all key metrics.
Customization-based approaches provide strict control over maintenance parameters, making them ideal for large airlines with in-house technical expertise, yet they lack adaptability to real-time operational changes and require higher resource investment. On the other hand, personalization-based models use AI-driven analytics to optimize maintenance dynamically, making them cost-effective and scalable but offering limited customization options for operators with specific regulatory or operational needs.
The hybrid model integrates the precision of customization with the adaptability of personalization, ensuring airlines can define critical maintenance parameters while still using AI-driven predictive maintenance for real-time adjustments. This dual capability makes hybrid ATSaaS the optimal solution for both large airlines seeking operational control and smaller operators requiring scalable, cost-efficient maintenance services.
4.1.4. Contextual Factors Influencing Application
The choice between customization and personalization depends on several contextual factors:
- Airline size and resources: Large airlines with extensive fleets and technical expertise are better positioned to implement customization effectively. SMAs benefit more from the cost-effectiveness and scalability of personalization.
- Operational Complexity: Airlines with complex, region-specific operations may require customization to address unique challenges. Personalization excels in dynamic environments with frequent changes in operational conditions.
- Technological Integration: Airlines with access to advanced digital tools can maximize the benefits of personalization through predictive maintenance and real-time monitoring.
- Cost Constraints: Customization often involves higher upfront costs, making it more feasible for well-funded airlines. Personalization, with its subscription-based models, offers a more affordable solution for smaller operators.
By understanding the contextual applications of customization and personalization, stakeholders can optimize maintenance strategies, balancing cost, efficiency, and operational flexibility to meet the evolving demands of the aviation industry. This alignment ensures not only regulatory compliance and safety but also improved sustainability and competitiveness across airline categories.
4.2. Comparison
Customization and personalization in aircraft maintenance represent two distinct approaches, each with its own strengths, limitations, and applications. While customization is rooted in manual processes and static agreements tailored to specific airline needs, personalization uses data-driven automation and adaptability to provide maintenance solutions dynamically. Comparing these approaches highlights their suitability for different types of airlines and operational contexts, as well as their potential synergies when integrated into hybrid models.
Customization thrives in traditional Maintenance, Repair, and Overhaul (MRO) models, where large airlines with extensive resources and technical expertise define their specific maintenance requirements. This approach offers precise control over the scope and execution of services, ensuring alignment with the unique characteristics of an airline’s fleet and operational demands.
Key advantages of customization include
- Maintenance services are explicitly designed to meet the airline’s predefined needs, addressing unique challenges such as operating in extreme weather conditions or adhering to region-specific regulatory standards.
- Customization allows airlines to align maintenance activities with broader operational goals, such as optimizing fleet performance or extending component lifespans.
- For airlines with diverse fleets or specialized operational requirements, customization provides the flexibility to address these complexities effectively.
However, customization has notable limitations:
- It requires significant investment in time, expertise, and financial resources, making it less accessible for small and medium-sized airlines (SMAs).
- Customization agreements are often rigid, requiring renegotiation to accommodate changes in operational conditions or fleet composition.
- The manual and bespoke nature of customization makes it challenging to scale for larger or more dynamic fleets.
Personalization, as implemented in ATSaaS platforms, is a dynamic and technology-driven approach. It adapts maintenance services in real time based on operational data, predictive analytics, and machine learning. This approach is particularly beneficial for SMAs, providing cost-effective, scalable, and efficient maintenance solutions without requiring extensive in-house expertise.
Key advantages of personalization include
- Services are continuously adjusted to reflect real-time operational conditions, such as flight patterns, environmental stressors, and component wear-and-tear.
- By focusing resources on actual maintenance needs identified through data-driven insights, personalization reduces unnecessary expenses and optimizes resource allocation.
- Automated processes enable ATSaaS platforms to handle the maintenance needs of airlines with fleets of varying sizes, making them ideal for both small and large operators.
- Predictive analytics allow issues to be identified and addressed before they escalate, minimizing downtime and improving fleet reliability.
Despite its advantages, personalization also has challenges:
- The effectiveness of personalization relies heavily on advanced technologies and accurate data inputs, making it susceptible to disruptions if technical issues arise.
- Initial investments in ATSaaS platforms and staff training may pose challenges for resource-constrained airlines.
- While personalization dynamically tailors services, it may not fully address the highly specific, predefined needs that customization can accommodate.
The last thesis can be commented on further. One of the primary limitations of personalization-based maintenance approaches is their dependence on accurate and uninterrupted data streams from aircraft sensors and operational databases. Inconsistent or erroneous data can lead to false alarms, misclassifications, or delayed maintenance actions, potentially affecting fleet availability and operational efficiency. To mitigate these risks, the following strategies can be implemented:
- Implementing multi-source data validation techniques, such as cross-referencing sensor readings with historical maintenance logs and operational benchmarks, ensures higher data reliability and accuracy. Additionally, redundant sensor networks and failover mechanisms help maintain data continuity in case of hardware malfunctions.
- AI-driven anomaly detection algorithms can identify inconsistencies in incoming data, flagging abnormal sensor behavior and preventing incorrect fault predictions. This enhances the robustness of predictive maintenance models by filtering out faulty or misleading data points.
- Combining machine learning-based predictive analytics with rule-based verification systems can balance the flexibility of AI-driven models with structured decision-making frameworks, reducing the likelihood of false positives and unverified alerts.
By integrating these strategies, personalization-based predictive maintenance models can achieve greater reliability, minimizing risks associated with inaccurate data and operational disruptions.
While customization and personalization are distinct, they are not mutually exclusive. Integrating these approaches into a hybrid model offers opportunities to use their respective strengths.
For large airlines, customization can remain the foundation of long-term maintenance strategies, while personalization tools enhance real-time adaptability and predictive capabilities.
For SMAs, personalization can serve as the primary approach, with limited customization applied to address high-priority needs or unique regulatory requirements.
The comparison underscores that neither approach is universally superior; their effectiveness depends on the airline’s size, operational complexity, and resource availability. Customization excels in providing control and precision for airlines with specific needs, while personalization democratizes access to tailored maintenance through scalability and cost-efficiency. Together, these approaches offer a pathway for developing flexible, technology-driven maintenance ecosystems that enhance safety, efficiency, and sustainability across the aviation industry.
4.3. Opportunities in Bridging Models
The integration of customization and personalization in aircraft maintenance offers a significant opportunity to develop hybrid models that combine the strengths of both approaches. By merging the static precision of customization with the dynamic adaptability of personalization, these hybrid models can create flexible, efficient, and scalable solutions, catering to the diverse needs of airlines regardless of size, operational complexity, or resource availability.
A hybrid model enables airlines to benefit from both long-term, tailored maintenance strategies and real-time, data-driven adjustments. Customization provides a structured framework for addressing fleet-specific needs, while personalization introduces dynamic, proactive adaptations. For instance, a large airline with a customized maintenance plan can use predictive analytics to refine individual tasks based on current operational conditions, reducing downtime and improving fleet reliability.
Hybrid models offer scalability, making them suitable for both large airlines and SMAs. Large airlines can integrate personalization tools into their existing customized strategies, optimizing operations while retaining control over specific requirements. Meanwhile, SMAs can primarily rely on personalization for its cost-efficiency and scalability but add limited customization to address high-priority needs such as compliance with unique regulatory demands.
By combining the resource-intensive elements of customization with the efficiency of automation in personalization, hybrid models help airlines optimize costs. Personalization reduces manual interventions, allowing maintenance providers to allocate resources more effectively. Additionally, modular and subscription-based customization options enable airlines to align services with their budgets while benefiting from the real-time adaptability of personalization.
Hybrid models encourage greater collaboration between airlines, MRO providers, and ATSaaS platforms. Unified digital ecosystems streamline communication and coordination among stakeholders, enhancing service delivery. Furthermore, these models simplify regulatory compliance by combining the thorough documentation processes of customization with the automated compliance tracking provided by personalization.
Integrating customization and personalization enhances predictive maintenance. Customization ensures that long-term strategies are aligned with specific airline needs, while personalization provides real-time insights to adjust these strategies dynamically. Predictive analytics integrated into customized maintenance plans can identify potential failures and refine service delivery, ensuring that maintenance remains efficient and relevant.
Hybrid models make advanced maintenance solutions accessible to airlines of all sizes. SMAs benefit from scalable personalization augmented by affordable customization modules, achieving operational efficiencies comparable to larger carriers. For MRO providers, these models open opportunities to serve a broader client base by offering tailored, technology-driven services.
The convergence of customization and personalization creates a foundation for innovation in aircraft maintenance. Hybrid platforms that support tailored service agreements alongside real-time data integration can revolutionize maintenance practices. Advanced AI and machine learning applications can harmonize these approaches, enhancing predictive accuracy and operational adaptability. Furthermore, hybrid models can contribute to sustainability by optimizing resource use and reducing waste through precise, data-informed maintenance planning. The following comprise examples of hybrid applications:
- Large airlines can maintain customized maintenance strategies while using predictive analytics to dynamically adjust schedules and tasks based on real-time performance data.
- SMAs can primarily rely on ATSaaS platforms for core services while customizing specific tasks, such as inspections tailored to environmental conditions.
- Hybrid platforms can automate regulatory compliance tracking while integrating customized elements, simplifying processes for airlines and regulators.
The integration of customization and personalization offers immense potential to enhance flexibility, efficiency, and scalability in aircraft maintenance. By using the strengths of both approaches, hybrid models provide tailored, cost-effective, and proactive solutions that align with the unique needs of different airlines. This evolution in maintenance practices fosters collaboration, innovation, and sustainability, ensuring the safety and reliability of air travel in a rapidly changing aviation landscape.
4.4. Recommendations for Large Airlines
Large airlines, with their extensive fleets and complex operational requirements, are uniquely positioned to benefit from the integration of both customization and personalization in their maintenance strategies. Using their resources and expertise, these airlines can adopt hybrid approaches that combine the precision of traditional customization with the adaptability of data-driven personalization to optimize maintenance outcomes. The following recommendations outline strategies for large airlines to enhance efficiency, cost-effectiveness, and operational reliability.
While large airlines typically rely on customized maintenance agreements tailored to their specific needs, integrating predictive analytics can enhance these strategies. By incorporating data-driven insights into customized maintenance plans, airlines can
- Identify emerging issues in real time, such as wear patterns on critical components, and proactively address them.
- Refine the timing and scope of maintenance tasks to reduce downtime and increase aircraft availability.
- Continuously improve tailored maintenance strategies based on operational data and historical performance trends.
Personalization technologies, such as IoT-enabled sensors and machine learning algorithms, can complement the existing customization framework by streamlining routine maintenance tasks. Large airlines should
- Deploy ATSaaS platforms to monitor fleet performance in real time, enabling dynamic adjustments to routine checks and inspections.
- Use personalized maintenance schedules to optimize resource allocation, focusing on aircraft with the highest priority needs while maintaining overall fleet health.
- Automate documentation and compliance tracking, reducing administrative burdens and ensuring alignment with regulatory standards.
Large airlines often have robust in-house maintenance capabilities, which can be enhanced through collaboration with external MRO providers and ATSaaS platforms. To maximize the benefits of hybrid models, airlines should
- Partner with MRO providers to deliver customized services for complex tasks, such as D-checks and engine overhauls, while using personalization tools for real-time monitoring and adjustments.
- Integrate data from ATSaaS platforms with in-house systems to create a unified view of fleet performance and maintenance needs.
- Establish clear communication channels between in-house teams and external providers to streamline workflows and minimize redundancies.
Customization can be resource-intensive, but adopting a modular approach allows large airlines to prioritize high-impact areas while using personalization for routine tasks. Airlines should
- Focus customized services on critical components, such as engines, avionics, and landing gear, where tailored solutions offer the greatest operational benefits.
- Use personalization to manage less critical or routine maintenance needs, reducing overall costs while maintaining efficiency.
- Negotiate flexible agreements with MRO providers that incorporate both customized and personalized elements, enabling cost-effective scaling of services as needed.
To fully benefit from personalization, large airlines must invest in robust data infrastructure that supports real-time analytics and integration with existing systems. Key steps include
- Equipping aircraft with IoT-enabled sensors to collect comprehensive performance data.
- Integrating data analytics platforms that consolidate information from multiple sources, such as MRO providers, ATSaaS platforms, and in-house systems.
- Developing internal expertise in data analysis to ensure that insights generated by personalization tools are effectively applied to maintenance strategies.
Large airlines are increasingly focused on sustainability, and hybrid maintenance models can support these efforts. By using personalization and customization, airlines can
- Optimize resource use by reducing unnecessary maintenance activities and focusing on data-identified priorities.
- Minimize emissions associated with maintenance operations by improving fleet efficiency and reducing downtime.
- Use predictive maintenance tools to extend the lifespan of components, reducing waste and supporting circular economy initiatives.
As the aviation industry evolves, large airlines must remain adaptable to emerging technologies and practices. To future-proof their maintenance strategies, airlines should
- Monitor advancements in AI, machine learning, and predictive maintenance to integrate cutting-edge tools into their operations.
- Participate in pilot programs with ATSaaS providers to explore new functionalities and gain early access to innovative solutions.
- Collaborate with industry stakeholders to shape the development of hybrid maintenance models that align with regulatory and operational trends.
For large airlines, combining customization and personalization in a hybrid maintenance strategy offers a pathway for enhancing operational reliability, optimize costs, and achieve long-term sustainability. By integrating predictive analytics, fostering collaboration, and investing in advanced technologies, these airlines can develop flexible and efficient maintenance ecosystems that meet their complex needs while positioning themselves for future growth and innovation.
4.5. Recommendations for Small and Medium Airlines
SMAs face unique challenges in aircraft maintenance due to limited technical expertise, financial constraints, and smaller fleet sizes. These airlines often struggle to access the high-quality, tailored maintenance solutions available to larger carriers. However, by using personalization through ATSaaS platforms and selectively integrating elements of customization, SMAs can optimize their maintenance operations, enhance fleet reliability, and reduce costs. The following recommendations outline strategies for SMAs to overcome challenges and maximize the benefits of modern maintenance solutions.
Personalization offers a cost-effective and scalable approach to maintenance, making it ideal for SMAs with limited resources. By adopting ATSaaS platforms, SMAs can
- Use predictive maintenance tools to identify and address potential issues before they escalate, reducing downtime and preventing costly repairs.
- Automate routine tasks, such as scheduling inspections, monitoring component performance, and generating compliance reports, minimizing the need for in-house technical expertise.
- Benefit from real-time data-driven insights that dynamically adapt maintenance schedules to operational needs, ensuring efficient resource allocation.
While full-scale customization may be impractical for SMAs, adopting a modular approach allows them to focus on high-priority areas where tailored solutions offer the most value. SMAs should
- Customize specific maintenance tasks, such as inspections for region-specific environmental conditions or compliance with unique regulatory requirements.
- Partner with MRO providers to negotiate flexible agreements that combine essential customization with broader personalized services offered by ATSaaS platforms.
- Limit customization to critical components, such as engines or avionics, while relying on personalization for routine and non-critical maintenance needs.
Financial constraints often limit the ability of SMAs to implement comprehensive maintenance strategies. To address this, SMAs should
- Use the subscription-based or pay-as-you-go models offered by ATSaaS platforms, ensuring predictable and manageable costs.
- Focus on minimizing downtime by using predictive analytics to schedule maintenance during low-demand periods, maximizing operational efficiency.
- Avoid overinvesting in in-house capabilities by outsourcing non-critical tasks to ATSaaS providers and MROs.
SMAs can benefit from close partnerships with ATSaaS providers, who bring expertise, technology, and scalability to maintenance operations. To foster effective collaboration, SMAs should
- Share operational data with ATSaaS platforms to enhance the accuracy and relevance of personalized maintenance solutions.
- Actively engage with providers to tailor platform functionalities to their specific needs, such as integrating tools for fleet performance tracking or compliance monitoring.
- Seek provider recommendations on best practices for optimizing maintenance strategies and using advanced tools.
While SMAs may lack the resources for large-scale technological upgrades, investing in foundational digital infrastructure is essential to fully utilize personalization. Key steps include
- Equipping aircraft with IoT-enabled sensors to collect performance data for predictive analytics.
- Implementing cloud-based systems for centralized data storage and real-time access to maintenance insights.
- Training staff to interpret and act on data-driven recommendations provided by ATSaaS platforms.
Regulatory compliance is a critical challenge for SMAs, which may lack the expertise and resources to navigate complex requirements. By using ATSaaS platforms, SMAs can
- Automate the tracking of maintenance activities and generate compliance documentation, reducing administrative burdens.
- Use data-driven insights to ensure adherence to safety standards and streamline inspections by regulatory authorities.
- Collaborate with ATSaaS providers to stay updated on evolving regulations and incorporate necessary adjustments into maintenance plans.
To remain competitive in a rapidly evolving aviation industry, SMAs must adopt resilient and adaptable maintenance strategies. This includes
- Starting with pilot projects to test the benefits of ATSaaS platforms and build confidence in their effectiveness.
- Gradually scaling the integration of personalization and modular customization as operational needs and budgets allow.
- Emphasizing continuous learning and adaptation to emerging technologies, such as AI and advanced predictive analytics.
Maintenance strategies should align with the long-term growth goals of SMAs, ensuring that investments in technology and processes support scalability and sustainability. SMAs can
- Use ATSaaS platforms to accommodate fleet expansions by easily scaling maintenance services without significant additional costs.
- Adopt sustainability-focused tools, such as predictive maintenance, to optimize resource use and minimize waste, aligning with industry trends toward greener aviation practices.
For small and medium-sized airlines, adopting a hybrid approach that prioritizes personalization while selectively integrating customization offers a practical pathway for optimizing maintenance operations. By using the scalability and cost-efficiency of ATSaaS platforms, SMAs can overcome resource constraints, enhance fleet reliability, and ensure compliance with regulatory standards. With a focus on collaboration, incremental investment in technology, and alignment with long-term objectives, SMAs can position themselves for success in a competitive and dynamic aviation industry.
4.6. Recommendations for MRO Providers
MRO providers are pivotal in ensuring aircraft safety, reliability, and operational efficiency. As the aviation industry evolves, driven by advancements in technology and a shift toward data-driven maintenance solutions, MRO providers must adapt to remain competitive and meet the diverse needs of airlines. By embracing digital transformation, offering scalable services, and fostering stronger collaboration with airline clients, MRO providers can position themselves as leaders in this evolving landscape. The following recommendations outline key strategies for achieving these goals.
To stay competitive in a technology-driven industry, MRO providers should prioritize digital transformation by integrating advanced tools into their operations. Predictive maintenance tools powered by IoT-enabled sensors and real-time analytics can proactively identify potential issues, reducing unplanned downtime for airlines. Developing ATSaaS capabilities allows MRO providers to offer real-time, personalized maintenance solutions, making advanced services accessible to SMAs. Additionally, incorporating AI-driven tools enhances fault diagnosis, optimizes resource allocation, and supports more effective decision-making in maintenance processes.
MRO providers can cater to a broader range of airline clients by designing modular maintenance packages. Customizable modules allow large airlines to address their unique fleet requirements, such as component-specific maintenance or fleet-wide overhauls. Standardized personalization elements, such as real-time monitoring and dynamic scheduling, can make services more cost-effective and scalable for SMAs. Flexible pricing models, including subscription-based or pay-as-you-go options, further attract a diverse client base and accommodate fluctuating airline budgets.
Collaboration with airlines is critical for understanding their maintenance needs and delivering effective solutions. MRO providers should engage in collaborative planning to develop maintenance strategies that combine the precision of customization with the adaptability of personalization tools. Creating integrated ecosystems that link airline data, maintenance schedules, and compliance tracking fosters seamless communication and coordination. Proactive communication with clients, including sharing predictive insights and recommendations, helps optimize maintenance strategies and strengthen relationships.
Personalization depends on high-quality data and seamless integration with airline systems. MRO providers should develop centralized platforms that consolidate data from multiple sources, such as aircraft sensors, operational records, and airline feedback. Ensuring interoperability with existing airline infrastructure minimizes integration challenges, while robust cybersecurity measures protect sensitive operational and maintenance data.
Equipping staff with the skills to manage advanced maintenance technologies is essential. MRO providers should offer technical training programs focused on using predictive analytics, IoT devices, and AI tools. Continuous learning opportunities ensure that technicians and engineers remain up to date with emerging trends, while customer-centric training enhances collaboration with airline clients to align services with their operational priorities.
Sustainability is increasingly important in aviation, and MRO providers can play a key role by adopting environmentally friendly practices. Predictive tools can optimize resource use by minimizing unnecessary maintenance tasks and reducing waste. Advanced diagnostics can extend the lifecycle of critical components, decreasing the environmental impact of replacements. Collaborating with airlines on green initiatives, such as eco-friendly materials and processes, further supports industry-wide sustainability efforts.
SMAs represent a growing market for MRO providers, and tailoring services to their needs can unlock new opportunities. Accessible personalization options, such as real-time monitoring and predictive maintenance, offered through ATSaaS platforms, make advanced maintenance solutions viable for resource-constrained SMAs. Simplified maintenance packages that prioritize essential tasks and compliance requirements ensure affordability and efficiency. Scalable support systems enable MRO providers to grow alongside smaller airlines, fostering long-term client relationships.
Aligning with regulatory standards is crucial for MRO providers to ensure compliance and build trust with airline clients. Developing tools that automate the tracking and reporting of maintenance activities simplifies compliance with aviation regulations. Engaging with regulatory authorities early in the development of new maintenance solutions ensures they meet evolving safety and documentation requirements. Obtaining certifications for advanced tools and practices enhances credibility and attracts a broader client base.
MRO providers are at the forefront of aviation maintenance, and adapting to the industry’s evolving demands is essential for their continued success. By embracing digital transformation, offering modular and scalable services, and enhancing collaboration with airlines, MRO providers can deliver innovative, cost-effective, and sustainable solutions. These strategies ensure that MRO providers remain vital contributors to the safety, reliability, and efficiency of global air travel in a dynamic and competitive aviation industry.
4.7. Recommendations for ATSaaS Platforms
ATSaaS platforms are revolutionizing aircraft maintenance by delivering personalized, data-driven solutions that adapt dynamically to airline needs. These platforms are especially advantageous for SMAs, offering scalable, cost-effective services without requiring extensive in-house expertise. To maximize their impact and remain competitive, ATSaaS providers must focus on enhancing predictive capabilities, fostering collaboration, and advancing user-friendly and innovative solutions. The following recommendations outline key strategies for ATSaaS platforms to meet the evolving demands of the aviation industry.
Predictive maintenance is central to ATSaaS platforms, and improving these capabilities is essential for ensuring reliable and efficient services. Providers should invest in advanced analytics and machine learning models to analyze vast amounts of real-time data and predict potential component failures with higher accuracy. Incorporating environmental insights, such as weather conditions and geographic factors, can refine maintenance schedules and tasks. Additionally, expanding sensor integration to support a wider range of IoT-enabled devices, including those for older aircraft models, ensures comprehensive performance monitoring across diverse fleets.
To cater to the diverse needs of airlines, ATSaaS platforms should provide modular and customizable solutions. For large airlines, this includes enabling tailored options such as prioritizing specific maintenance tasks or aligning analytics with operational goals. For SMAs, pre-configured modules focused on essential maintenance tasks simplify adoption and reduce costs. Flexible pricing models, such as tiered subscriptions or pay-as-you-go plans, make services more affordable for smaller operators while maintaining scalability for larger ones.
Effective collaboration with airlines, MRO providers, and regulatory authorities is crucial for ATSaaS platforms to deliver impactful solutions. Platforms should facilitate seamless data sharing with MRO providers to execute maintenance tasks efficiently based on real-time recommendations. Working closely with regulatory bodies ensures that platform functionalities meet safety and compliance standards, streamlining documentation and approval processes for airlines. Establishing feedback mechanisms with airline clients can help refine platform features and address evolving operational needs.
Adopting advanced technologies can be challenging for airlines, particularly SMAs with limited technical expertise. To overcome this, ATSaaS platforms should simplify user interfaces, making it easier for maintenance teams to access and act on predictive insights. Comprehensive training programs and 24/7 customer support can further assist airlines in integrating the platform into their operations. Automating routine tasks, such as generating maintenance schedules and compliance reports, reduces administrative burdens and improves operational efficiency.
SMAs represent a significant growth market for ATSaaS platforms, and increasing accessibility to these solutions is essential. Developing lightweight platform versions with core functionalities tailored to smaller fleets reduces complexity and costs. Scalability ensures that platforms can grow alongside airline operations, allowing SMAs to add features or expand capabilities as needed. Partnerships with industry organizations and governments to provide financial incentives or subsidies can further encourage adoption among resource-constrained airlines.
Sustainability is a growing priority in aviation, and ATSaaS platforms can contribute significantly to green initiatives. Optimizing resource use through predictive tools minimizes unnecessary maintenance tasks, conserving materials and reducing waste. Providing insights to extend component lifespans supports circular economy practices and reduces environmental impact. Additionally, integrating tools to monitor and optimize fuel efficiency enables airlines to align maintenance strategies with carbon reduction goals, supporting industry-wide sustainability efforts.
Handling sensitive operational data requires robust security measures. ATSaaS platforms should implement advanced security protocols, such as encryption, access controls, and threat detection systems, to protect against cyberattacks. Compliance with international data privacy regulations, such as GDPR, builds trust with airline clients. Providers should also develop contingency plans, including disaster recovery protocols and system redundancy, to ensure continuous operation in case of disruptions.
To remain competitive, ATSaaS platforms must continuously evolve by adopting emerging technologies. Enhancing platform intelligence through AI and machine learning can improve prediction accuracy and operational adaptability. Exploring blockchain technology for maintenance record transparency and compliance documentation can further streamline operations. Incorporating augmented reality (AR) tools for remote diagnostics and training offers innovative ways to support airline maintenance teams.
ATSaaS platforms are at the forefront of transforming aircraft maintenance, offering personalized, scalable, and efficient solutions to airlines of all sizes. By enhancing predictive capabilities, fostering collaboration, and focusing on user-friendly and sustainable features, these platforms can meet the diverse needs of the aviation industry. Continuous innovation and attention to data security and accessibility will ensure that ATSaaS platforms remain critical to advancing safe, efficient, and environmentally responsible aircraft maintenance practices.
The successful adoption of ATSaaS in real-world aviation maintenance operations depends on compliance with international aviation regulatory frameworks. The system is designed to align with key industry standards, including
- EASA Part M and Part 145—Ensuring that maintenance data, processes, and approvals comply with European airworthiness requirements.
- FAA 14 CFR Part 43 and Part 145—Supporting U.S. regulatory mandates for maintenance record-keeping, personnel certification, and repair station operations.
- ICAO Annex 6—Addressing global standards for aircraft operation, maintenance oversight, and airworthiness monitoring.
ATSaaS facilitates regulatory compliance by automating maintenance record-keeping, integrating real-time fault tracking with required documentation updates, and ensuring transparency for aviation authorities. Additionally, the system can be customized to accommodate airline-specific regulatory requirements, making it adaptable for both regional and international carriers.
Although ATSaaS is not a certified regulatory body, it functions as a supportive digital platform that enhances compliance adherence by structuring maintenance activities in accordance with established aviation regulations. Future work will focus on validating ATSaaS through real-world trials with airline partners to ensure seamless regulatory integration and certification readiness.
4.8. Limitations and Challenges of the Study
While this research provides significant insights into aviation maintenance optimization through ATSaaS platforms, several limitations and challenges should be acknowledged to contextualize the findings and guide future research efforts.
The study’s primary limitation lies in its sample size of 86 airlines, which, while providing valuable insights, may not fully represent the global aviation industry.
The data collection period was limited to a specific timeframe, potentially missing seasonal variations in maintenance requirements and operational patterns.
The rapid pace of technological advancement in AI and machine learning means that some of the technical frameworks proposed in this study may require regular updates. The evaluation of personalization tools was based on currently available technologies, and emerging solutions might offer additional capabilities not considered in this research.
While the study presents theoretical frameworks and mathematical models, practical implementation challenges such as integration with legacy systems, staff training requirements, and organizational resistance to change were not fully explored.
The effectiveness of the proposed AI-based fault detection models relies heavily on the quality and completeness of historical maintenance data. Many airlines, particularly smaller operators, may lack comprehensive historical data, potentially affecting the models’ predictive accuracy in real-world applications.
Although the study includes cost optimization metrics, detailed cost-benefit analyses across different airline sizes and operational contexts were not fully developed.
Although the mathematical models demonstrated promising results in controlled environments, comprehensive validation in real-world operational settings across different airline categories would strengthen the findings’ practical applicability.
These limitations and challenges present opportunities for future research and highlight the need for continued investigation into aviation maintenance optimization. They also underscore the importance of considering practical implementation factors alongside theoretical frameworks when developing maintenance solutions for the aviation industry.
4.9. Future Research Directions
The integration of customization and personalization in aircraft maintenance represents a significant shift in how airlines and service providers manage operational efficiency and safety. While the current frameworks of traditional MRO models and ATSaaS platforms have demonstrated their value, further research is needed to explore emerging technologies, address implementation challenges, and unlock new possibilities for innovation in this domain.
Advanced predictive analytics represents a critical area for future studies, focusing on enhancing maintenance capabilities through machine learning and artificial intelligence. This includes developing more accurate failure prediction algorithms for complex systems, integrating environmental and operational data for nuanced predictive models, and investigating hybrid analytics frameworks that combine predictive and prescriptive approaches for optimized maintenance scheduling.
Research into the integration of customization and personalization requires deeper exploration, particularly in developing hybrid models that effectively combine the precision of customization with the adaptability of personalization. Key areas include identifying optimal frameworks for integrating manual customization with data-driven personalization, assessing operational and economic impacts on airlines of different sizes, and developing methodologies for dynamically transitioning between approaches based on real-time conditions.
The scalability of ATSaaS platforms warrants further investigation as these systems gain broader adoption. Research should focus on evaluating how platforms can efficiently scale predictive maintenance capabilities for large fleets without compromising accuracy, investigating cost-effective solutions for small and medium-sized airlines, and exploring modular design approaches that enable seamless adaptation to growing operational demands.
Cybersecurity in aircraft maintenance emerges as a crucial research priority given the increasing reliance on digital tools and data-driven platforms. Studies should assess vulnerabilities in ATSaaS platforms and maintenance technologies, investigate blockchain technology’s potential for enhancing data security and traceability, and design robust contingency plans and resilience frameworks to mitigate cyber risks.
Economic viability and return on investment analysis require thorough investigation through cost-benefit analyses of different maintenance models, assessment of ROI for airlines transitioning to ATSaaS platforms, and exploration of financial incentives and business models to encourage adoption among smaller operators.
Future research in aircraft maintenance should ultimately aim to enhance the integration of advanced technologies, refine hybrid models, and address challenges related to scalability, cybersecurity, and sustainability. These efforts will contribute to developing innovative, efficient, and environmentally responsible maintenance practices that meet the evolving demands of the aviation industry while improving safety and operational reliability. This research agenda will help pave the way for a more adaptive and forward-thinking aviation ecosystem.
5. Conclusions
This research presents a comprehensive analysis of the integration of customization and personalization approaches in aviation maintenance through ATSaaS platforms.
The key conclusions are as follows:
- Hybrid ATSaaS enhances predictive maintenance efficiency by combining structured rule-based decision-making with AI-powered fault detection, leading to higher accuracy in failure predictions and reduced operational costs.
- Comparative performance analysis demonstrated superior results for hybrid ATSaaS, achieving 95% fault detection accuracy, 96% predictive maintenance effectiveness, 92% operational downtime reduction, and 90% cost optimization compared to standalone approaches.
- Personalization-based predictive maintenance is particularly beneficial for small and medium-sized airlines, allowing for cost-effective, scalable, and adaptive maintenance solutions without requiring extensive in-house expertise.
- Correlation parameters and tree-based classifiers significantly improved fault classification accuracy by handling non-linear interactions and ranking feature importance.
- Hyperparameter tuning (via grid search and Bayesian optimization) enhanced the performance of LSTM-based anomaly detection models, ensuring more accurate failure predictions and lower false positive rates.
- Data validation, real-time anomaly detection, and hybrid data fusion techniques mitigate the risks associated with data accuracy and sensor disruptions, increasing the reliability of AI-driven maintenance models.
- Despite its advantages, the hybrid model requires robust data infrastructure, and further research is needed to explore real-world implementation strategies and optimize integration with existing maintenance frameworks.
This study highlights the potential of hybrid ATSaaS to modernize aviation maintenance, improving efficiency, cost savings, and operational reliability while ensuring scalability for different airline sizes.
Author Contributions
Conceptualization, I.K.; methodology, I.K.; software, M.P.; validation, V.P. and M.P.; formal analysis, I.K.; investigation, I.K., V.P. and M.P.; resources, V.P. and M.P.; data curation, V.P. and M.P.; writing—original draft preparation, I.K.; writing—review, and editing, I.K., V.P. and M.P.; visualization, I.K.; supervision, I.K.; project administration, I.K.; funding acquisition, I.K., V.P. and M.P. All authors have read and agreed to the published version of the manuscript.
Funding
This research received no external funding.
Data Availability Statement
The original contributions presented in the study are included in the article, and further inquiries can be directed to the corresponding author.
Conflicts of Interest
Authors Vladimir Perekrestov and Maksim Pivovar were employed by the company Sky Net Technics. The remaining authors declare that the research was conducted in the absence of any commercial or financial relationships that could be construed as potential conflicts of interest.
References
- Kabashkin, I.; Perekrestov, V. Concept of Aviation Technical Support as a Service. Transp. Telecommun. 2023, 24, 471–482. [Google Scholar] [CrossRef]
- European Union Aviation Safety Agency. Continuing Airworthiness. Available online: https://www.easa.europa.eu/en/regulations/continuing-airworthiness (accessed on 20 February 2025).
- Airbus. Skywise. Available online: https://aircraft.airbus.com/en/services/enhance/skywise (accessed on 7 November 2024).
- Boeing Global Services. Enhanced Digital Solutions Focus on Customer Speed and Operational Efficiency. Available online: https://investors.boeing.com/investors/news/press-release-details/2018/Boeing-Global-Services-Enhanced-Digital-Solutions-Focus-on-Customer-Speed-and-Operational-Efficiency/default.aspx (accessed on 6 December 2024).
- Federal Aviation Administration. Advisory Circular AC 43-218: Integrated Aircraft Health Management; FAA: Washington, DC, USA, 2022. Available online: https://www.faa.gov/regulations_policies/advisory_circulars/index.cfm/go/document.information/documentID/1035729 (accessed on 6 December 2024).
- Air Transport Association. iSpec 2200—Information Standards for Aviation Maintenance. Available online: https://ataebiz.org/standards/ (accessed on 6 December 2024).
- Air France-KLM Group. PROGNOS—Predictive Maintenance. Available online: https://www.afiklmem.com/en/solutions/about-prognos (accessed on 6 December 2024).
- Swiss AviationSoftware. AMOS. An MRO Software Solution to Create Stories of Success. Available online: https://www.swiss-as.com/amos-mro (accessed on 6 December 2024).
- El-Akruti, K.; Dwight, R.; Zhang, T. The strategic role of Engineering Asset Management. Int. J. Prod. Econ. 2013, 146, 227–239. [Google Scholar] [CrossRef]
- Sangreman, E.; McMahon, P.; Cabral, A. Establishing the relationship between asset management and business performance. Int. J. Prod. Econ. 2021, 232, 107937. [Google Scholar] [CrossRef]
- Sangreman, E.; Cabral, A. Improving Asset Management under a regulatory view. Reliab. Eng. Syst. Saf. 2019, 190, 106523. [Google Scholar] [CrossRef]
- Mohammadi, A.; El-Diraby, T. A conceptual construct on value for infrastructure asset management. Util. Policy 2022, 75, 101354. [Google Scholar] [CrossRef]
- Mohammadi, A.; El-Diraby, T. Toward user-oriented asset management for urban railway systems. Sustain. Cities Soc. 2021, 70, 102903. [Google Scholar] [CrossRef]
- Izaddoost, A.; Naderpajouh, N.; Heravi, G. Integrating resilience into asset management of infrastructure systems with a focus on building facilities. J. Build. 2021, 44, 103304. [Google Scholar] [CrossRef]
- Serrano, W. Smart or Intelligent Assets or Infrastructure: Technology with a Purpose. Buildings 2023, 13, 131. [Google Scholar] [CrossRef]
- Roda, I.; Kumar, A.; Macchi, M.; Garetti, M. A Framework for implementing value-based approach in Asset Management. In Proceedings of the World Congress on Engineering Asset Management, Campo Grande, Brazil, 15–18 August 2015; pp. 487–495. [Google Scholar] [CrossRef]
- Vermeer, M.; Wetzer, J.; van der Wielen, P.; de Haan, E.; de Meulemeester, E. Asset-management decision-support modeling, using a health and risk model. In Proceedings of the IEEE PowerTech, Eindhoven, The Netherlands, 29 June–2 July 2015; pp. 1–6. [Google Scholar] [CrossRef]
- Bosisio, A.; Giustina, D.D.; Fratti, S.; Dedè, A.; Gozzi, S. A Metamodel for Multi-utilities Asset Management. In Proceedings of the IEEE Milan PowerTech, Milan, Italy, 23–27 June 2019; pp. 1–4. [Google Scholar] [CrossRef]
- Jia-xu, C.; Guan-ran, W.; Wei-xuan, M. Analysis of Key Processes and Dimensions Based on Complex Assets management Systems. In Proceedings of the International Conference on Urban Engineering and Management Science, Sanya, China, 29–31 January 2021; pp. 310–313. [Google Scholar] [CrossRef]
- Laue, M.; Brown, K.; Scherrer, P.; Keast, R. Integrated Strategic Asset Management: Frameworks and Dimensions. Infranomics Top. Saf. Risk Reliab. Qual. 2014, 24, 75–87. [Google Scholar] [CrossRef]
- Mahmood, M.; Dhakal, S.; Wiewiora, A.; Keast, R.; Brown, K. Towards an integrated maturity model of asset management capabilities. In Proceedings of the World Congress on Engineering Asset Management, Daejeon, Republic of Korea, 8–9 October 2012; pp. 431–441. [Google Scholar] [CrossRef]
- Attwate, A.; Wang, J.; Parlikad, A.; Russell, P. Measuring the performance of asset management systems. In Proceedings of the Asset Management Conference, London, UK, 27–28 November 2014; pp. 1–6. [Google Scholar] [CrossRef]
- Zhang, W.; Wang, W. Whole life cost modelling in infrastructure asset management. In Proceedings of the International Conference on Quality, Reliability, Risk, Maintenance, and Safety Engineering, Chengdu, China, 15–18 July 2013; pp. 1695–1697. [Google Scholar] [CrossRef]
- Lovea, P.; Matthews, J. The ‘how’ of benefits management for digital technology: From engineering to asset management. Autom. Constr. 2019, 107, 102930. [Google Scholar] [CrossRef]
- Asghari, V.; Hsu, S.-C. An open-source and extensible platform for general infrastructure asset management system. Autom. Constr. 2021, 127, 103692. [Google Scholar] [CrossRef]
- Al-Kasasbeh, M.; Abudayyeh, O.; Liu, H. An integrated decision support system for building asset management based on BIM and Work Breakdown Structure. J. Build. Eng. 2021, 34, 101959. [Google Scholar] [CrossRef]
- Prabhakar, D.; Raj, V.J. CBM, TPM, RCM and A-RCM-a qualitative comparison of maintenance management strategies. Int. J. Manag. Bus. Stud. 2014, 4, 49–56. [Google Scholar]
- Fernandes, J.; Reis, J.; Melão, N.; Teixeira, L.; Amorim, M. The Role of Industry 4.0 and BPMN in the Arise of Condition-Based and Predictive Maintenance: A Case Study in the Automotive Industry. Appl. Sci. 2021, 11, 3438. [Google Scholar] [CrossRef]
- Ali, A.; Abdelhadi, A. Condition-Based Monitoring and Maintenance: State of the Art Review. Appl. Sci. 2022, 12, 688. [Google Scholar] [CrossRef]
- Ali, M.H.; Haddad, S. Stratégie pour la maintenance prévisionnelle des systèmes photovoltaïques. J. Renew. Energ. 2020, 23, 59–71. [Google Scholar] [CrossRef]
- Peng, Y.; Dong, M.; Zuo, M.J. Current status of machine prognostics in condition-based maintenance: A review. Int. J. Adv. Manuf. Technol. 2010, 50, 297–313. [Google Scholar] [CrossRef]
- Bengtsson, M. On Condition Based Maintenance and Its Implementation in Industrial Settings. Ph.D. Thesis, Mälardalens Högskola, Västerås, Sweden, 2007. [Google Scholar]
- Gao, R.; Wang, L.; Teti, R.; Dornfeld, D.; Kumara, S.; Mori, M.; Helu, M. Cloud-enabled prognosis for manufacturing. CIRP Ann. 2015, 64, 749–772. [Google Scholar] [CrossRef]
- Gartner Inc. Definition of Software as a Service (SaaS). Available online: https://www.gartner.com/en/information-technology/glossary/software-as-a-service-saas (accessed on 6 December 2024).
- Gartner Inc. Definition of Platform (Digital Business). Available online: https://www.gartner.com/en/information-technology/glossary/platform-digital-business (accessed on 6 December 2024).
- Görög, G. The Definitions of Sharing Economy: A Systematic Literature Review. Management 2018, 13, 175–189. [Google Scholar] [CrossRef]
- Levinson, M. Software as a Service (SaaS) Definition and Solutions. Available online: https://www.cio.com/article/272086/web-services-software-as-a-service-saas-definition-and-solutions.html (accessed on 6 December 2024).
- Kenney, M.; Zysman, J. The Rise of the Platform Economy. Issues Sci. Technol. 2016, 32, 61. Available online: https://brie.berkeley.edu/sites/default/files/kenney-zysman-the-rise-of-the-platform-economy-spring-2016-istx.pdf (accessed on 6 December 2024).
- Katz, M.L.; Shapiro, C. Network Externalities, Competition, and Compatibility. Am. Econ. Rev. 1985, 75, 424–440. Available online: https://www.jstor.org/stable/1814809 (accessed on 6 December 2024).
- De Reuver, M.; Sørensen, C.; Basole, R.C. The Digital Platform: A Research Agenda. J. Inf. Technol. 2018, 33, 124–135. [Google Scholar] [CrossRef]
- Kushida, K.E.; Murray, J.; Scaglia, P.; Zysman, J. The Implications of Cloud Computing for Integrated Research and Innovation Strategy; Berkeley Roundtable on the International Economy, University of California: Berkeley, CA, USA, 2014. [Google Scholar]
- Fiorillo, F.; Spettu, F. Data Management, Efficient Use, and Smart Access to Reality Capture Data via Web Platforms. In Proceedings of the Digital & Documentation; From Virtual Space to Information Database; Picchio, F., Ed.; Pavia University Press: Pavia, Italy, 2023; Volume 5, pp. 163–177. [Google Scholar]
- Wongvilaisakul, W.; Netinant, P.; Rukhiran, M. Dynamic Multi-Criteria Decision Making of Graduate Admission Recommender System: AHP and Fuzzy AHP Approaches. Sustainability 2023, 15, 9758. [Google Scholar] [CrossRef]
- Sánchez-García, E.; Marco-Lajara, B.; Seva-Larrosa, P.; Martínez-Falcó, J. Driving Innovation by Managing Entrepreneurial Orientation, Cooperation and Learning for the Sustainability of Companies in the Energy Sector. Sustainability 2022, 14, 16978. [Google Scholar] [CrossRef]
- Rukhiran, M.; Netinant, P. A practical model from multidimensional layering: Personal finance information framework using mobile software interface operations. J. Inf. Commun. Technol. 2020, 19, 321–349. [Google Scholar] [CrossRef]
- Xiong, F.; Xie, M.; Zhao, L.; Li, C.; Fan, X. Recognition and evaluation of data as intangible assets. SAGE Open 2022, 12, 21582440221094600. [Google Scholar] [CrossRef]
- Fleckenstein, M.; Fellows, L. Overview of data management frameworks. In Modern Data Strategy; Springer International Publishing: Cham, Switzerland, 2018; pp. 55–59. [Google Scholar] [CrossRef]
- Opara-Martins, J.; Sahandi, R.; Tian, F. Critical analysis of vendor lock-in and its impact on cloud computing migration: A business perspective. J. Cloud Comput. 2016, 5, 4. [Google Scholar] [CrossRef]
- Chawla, N.; Kumar, D.; Sharma, D. Improving cost for data migration in cloud computing using genetic algorithm. Int. J. Softw. Innov. 2020, 8, 69–81. [Google Scholar] [CrossRef]
- Ansar, M.; Ashraf, M.W.; Fatima, M. Data migration in cloud: A systematic review. Am. Sci. Res. J. Eng. Technol. Sci. 2018, 48, 73–89. [Google Scholar]
- Azeroual, O.; Jha, M. Without Data Quality, There Is No Data Migration. Big Data Cogn. Comput. 2021, 5, 24. [Google Scholar] [CrossRef]
- Jaumard, B.; Pouya, H. Migration plan with minimum overall migration time or cost. J. Opt. Commun. Netw. 2018, 10, 1–13. [Google Scholar] [CrossRef]
- Sibgatullina, A.I.; Yakupov, A.S. Development a data validation module to satisfy the retention policy metric. Russ. Digit. Libr. J. 2022, 25, 159–178. [Google Scholar] [CrossRef]
- Prasanna, C.; Subha, R.; Sreemathy, J.; Aravindh Ramanathan, P.; Jainaveen, M. Data validation and migration-a theoretical perspective. In Proceedings of the 7th International Conference on Advanced Computing and Communication Systems, Coimbatore, India, 19–20 March 2021. [Google Scholar] [CrossRef]
- Yang, C.; Zhao, F.; Tao, X.; Wang, Y. Publicly verifiable outsourced data migration scheme supporting efficient integrity checking. J. Netw. Comput. Appl. 2021, 192, 103184. [Google Scholar] [CrossRef]
- Latha, M.; Kumar, P. Analysis on data migration strategies in heterogeneous databases. Int. J. Adv. Res. Sci. Commun. Technol. 2021, 6, 210–214. Available online: https://www.researchgate.net/publication/352172318_Analysis_on_Data_Migration_Strategies_in_Heterogeneous_Databases (accessed on 6 December 2024).
- McGill, M.M.; Sexton, S.; Peterfreund, A.; Praetzellis, M. Efficient, effective, and ethical education research data management and sustainability. In Proceedings of the 52nd ACM Technical Symposium on Computer Science Education, Virtual Event, USA, 13–20 March 2021. [Google Scholar] [CrossRef]
- Bento, P.; Neto, M.; Corte-Real, N. How data governance frameworks can leverage data-driven decision making: A sustainable approach for data governance in organizations. In Proceedings of the 2022 17th Iberian Conference on Information Systems and Technologies, Madrid, Spain, 22–25 June 2022. [Google Scholar] [CrossRef]
- Dehury, C.K.; Srirama, S.N.; Chhetri, T.R. CCoDaMiC: A framework for coherent coordination of data migration and computation platforms. Future Gener. Comput. Syst. 2020, 109, 1–16. [Google Scholar] [CrossRef]
- Transition from Legacy Databases to a Modern Data Architecture. Available online: https://www.devprojournal.com/technology-trends/open-source/transition-from-legacy-databases-to-a-modern-data-architecture (accessed on 6 December 2024).
- Hussein, A.A. Data migration need, strategy, challenges, methodology, categories, risks, uses with cloud computing, and improvements in its using with cloud using suggested proposed model (DMig 1). J. Inf. Secur. 2021, 12, 17–103. [Google Scholar] [CrossRef]
- Mackita, M.; Shin, S.-Y.; Choe, T.-Y. ERMOCTAVE: A Risk Management Framework for IT Systems Which Adopt Cloud Computing. Future Internet 2019, 11, 195. [Google Scholar] [CrossRef]
- Triantaphyllou, E. Multi-Criteria Decision Making: A Comparative Study; Kluwer Academic Publishers: Dordrecht, The Netherlands, 2000; ISBN 0-7923-6607-7. [Google Scholar]
- Kabashkin, I.; Fedorov, R.; Perekrestov, V. Decision-Making Framework for Aviation Safety in Predictive Maintenance Strategies. Appl. Sci. 2025, 15, 1626. [Google Scholar] [CrossRef]
- Kamariotis, A.; Tatsis, K.; Chatzi, E.; Goebel, K.; Straub, D. A metric for assessing and optimizing data-driven prognostic algorithms for predictive maintenance. arXiv 2023. [Google Scholar] [CrossRef]
- Parsons, D. Predict to Prevent. Avionics International, March/April 2023. Available online: https://interactive.aviationtoday.com/avionicsmagazine/march-april-2023/predict-to-prevent/ (accessed on 21 February 2025).
- Global AI in Aviation Market. Report ID: 118959. Market.us. Available online: https://market.us/report/ai-in-aviation-market/ (accessed on 21 February 2025).
Disclaimer/Publisher’s Note: The statements, opinions and data contained in all publications are solely those of the individual author(s) and contributor(s) and not of MDPI and/or the editor(s). MDPI and/or the editor(s) disclaim responsibility for any injury to people or property resulting from any ideas, methods, instructions or products referred to in the content. |
© 2025 by the authors. Licensee MDPI, Basel, Switzerland. This article is an open access article distributed under the terms and conditions of the Creative Commons Attribution (CC BY) license (https://creativecommons.org/licenses/by/4.0/).




























