An Innovative NOx Emissions Prediction Model Based on Random Forest Feature Selection and Evolutionary Reformer
Abstract
1. Introduction
- (1)
- In order to construct a more stable NOx emission prediction model and fully exploit the intrinsic connection between gas turbine variables, this paper proposes to predict NOx emissions using Reformer. Reformer is based on the strong extraction ability and low computational complexity of the transformer and introduces locality-sensitive hashing and reversible residual network, which helps to reduce the memory footprint of the model. Experiments have proven that Reformer provides more robust and accurate prediction results for building NOx emission prediction models for gas turbines.
- (2)
- To better utilize the correlation between data variables and identify and eliminate redundant data, several approaches can be employed; this paper uses RF to assess the importance of the data features and selects the variables of high importance to input into the model. RF can solve the multicollinearity problem by removing redundant features and thus reducing model computation or training time. Practical experiments have demonstrated that RF can effectively improve prediction performance.
- (3)
- In order to find the optimal hyperparameters and improve model prediction accuracy, this paper introduces the CGO algorithm to optimize the model parameters. The CGO algorithm uses the basic concepts of fractal and chaotic games to build mathematical models. The position updating process of the CGO algorithm is carried out in four stages, each stage satisfying a more sensitive approach to global and local search of the search space, resulting in a better response. Empirical results indicate that the CGO algorithm effectively optimized the model hyperparameters, leading to a substantial improvement in model accuracy.
2. Methods
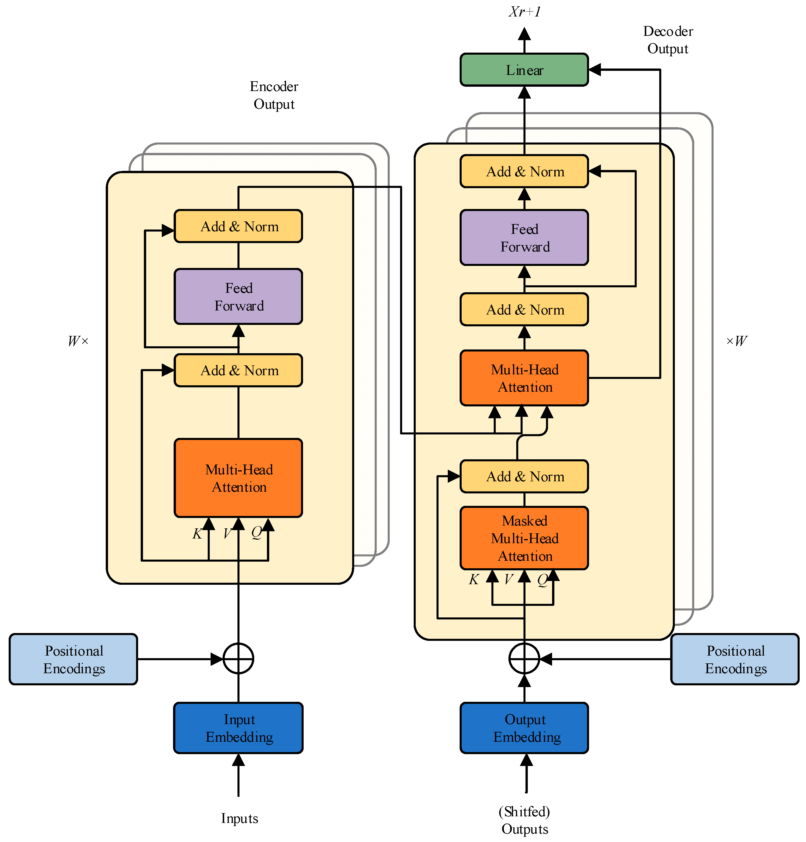
2.1. Transformer
2.1.1. Positional Encoding
2.1.2. Encoder–Decoder
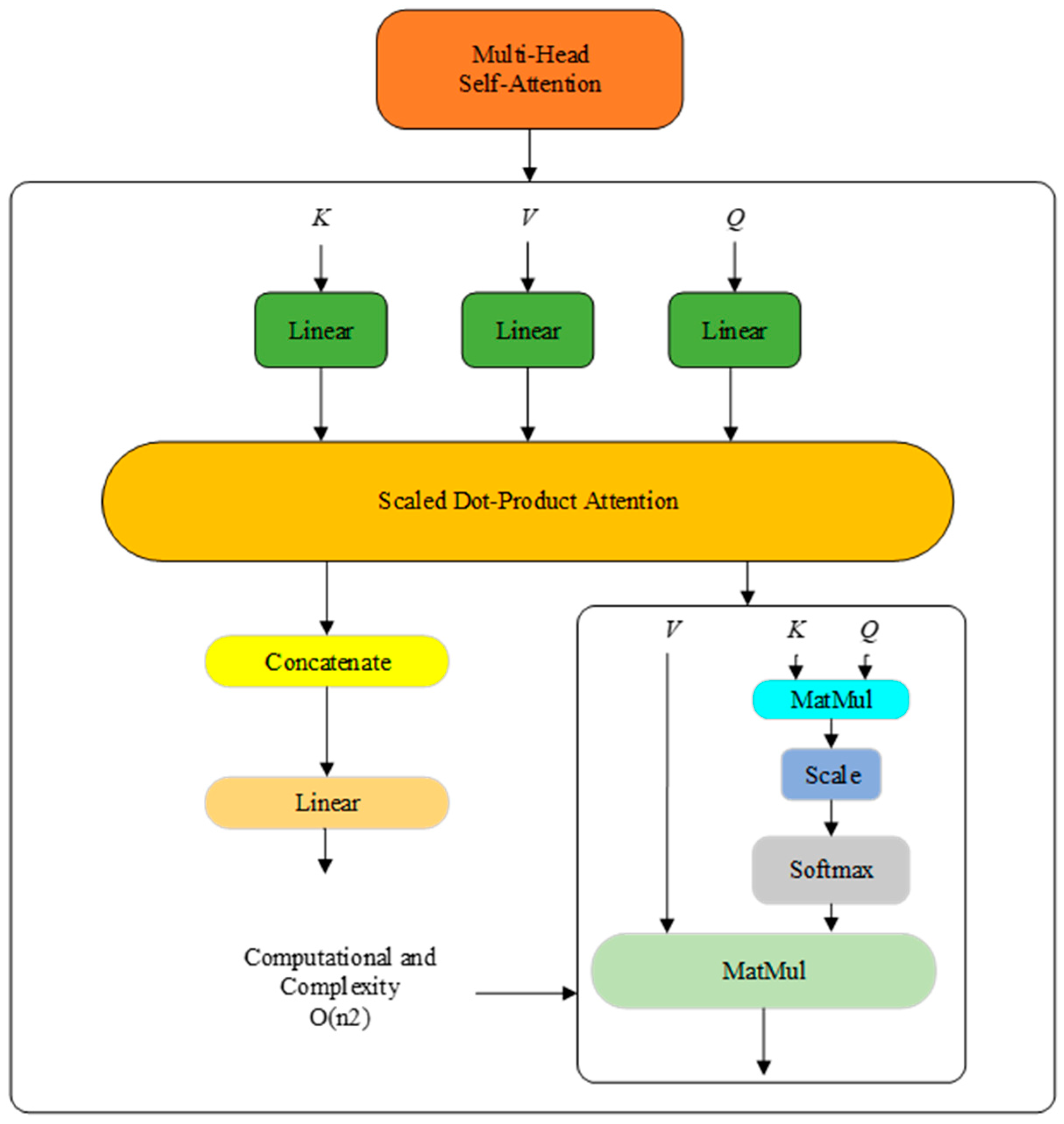
2.1.3. Scaled Dot-Product Attention
2.1.4. Multi-Head Attention
2.1.5. Feed-Forward Network
2.1.6. Advantages and Disadvantages of Transformer
2.2. Reformer
2.2.1. Locality Sensitive Hashing
2.2.2. Reversible Transformer Network
2.3. Improved Chaos Game Optimization
2.3.1. Chaos Game Optimization
2.3.2. Chebyshev Chaotic Mapping
2.4. Random Forest
3. RF-ICGO-Reformer-Model
4. Case Study
4.1. Data Source and Preprocessing
4.2. Performance Metrics
5. Comparisons Results
5.1. Comparison of Predicted Results of 2011–2015
5.2. Comparison of Predicted Results of 2011–2013 and 2013–2015
5.3. Diebold–Mariano Test Results
6. Conclusions
- (1)
- It is clear from the highest R2 and the lowest RMSE, MAE, and MSPE that the Reformer-RF-ICGO has higher predictive performance than the other models.
- (2)
- Comparing the Reformer with the base models, it is clear that the Reformer has better predictive capability.
- (3)
- Comparing the RF-treated model with the non-RF-treated model, it was concluded that using RF to analyze the importance of gas turbine variables yielded better prediction results, indicating that RF can effectively process the data.
- (4)
- The introduction of the ICGO algorithm to optimize the hyperparameters of the Reformer model gives better prediction results than the unoptimized model, suggesting that ICGO can effectively find the optimal hyperparameters.
- (5)
- Improvement of the CGO algorithm using Chebyshev Chaos Mapping showed increased prediction accuracy compared to the original CGO, indicating that the improved CGO algorithm is effective.
7. Further Research
- (1)
- The accuracy of the prediction can be significantly improved by introducing advanced error correction strategies. The implementation of error correction mechanisms should be considered in the modeling and prediction of NOx emissions to reduce the deviation between the output of the prediction model and the actual measured values.
- (2)
- The presence of high-dimensional input variables not only increases the complexity of the model but also may lead to a decrease in computational efficiency. Therefore, careful selection of input variables becomes the key to improving the performance of NOx emission prediction models. Future research can explore more comprehensive feature selection methods to avoid incomplete feature selection that may be caused by a single method and then improve the prediction accuracy of the model.
- (3)
- Given the significant time lag characteristic of the SCR system, there may be a delay of more than 45 s in the effect of input variables on NOx concentration, and the measurement of NOx concentration itself has a lag. All of these time lag factors may have an impact on the accuracy of the prediction model. Therefore, future modeling efforts should fully consider the time-lag effect to ensure that the model can more accurately reflect the true dynamics of the system.
Author Contributions
Funding
Data Availability Statement
Conflicts of Interest
Abbreviations
| RF | Random Forest | CGO | Chaos Game Optimization |
| ICGO | Improved Chaos Game Optimization | PSO | Particle Swarm Optimization |
| BiGRU | Bidirectional Gated Recurrent Unit | NOx | Nitrogen Oxides |
| NO | Nitric Oxide | GOA | Grasshopper Optimization Algorithm |
| ML | Machine Learning | IGOA | Improved Grasshopper Optimization Algorithm |
| ELM | Extreme Learning Machines | HHO | Harris Hawk Optimization |
| BP | Backpropagation | ASO | Atomic Search Optimization |
| SVM | Support Vector Machines | GA | Genetic Algorithm |
| NO2 | Nitrogen Dioxide | ESNs | Echo State Networks |
| RMSE | Mean Square Error | MSE | Mean Squared Error |
| CNN | Convolutional Neural Network | MAE | Root Mean Absolute Error |
| ANN | Artificial Neural Network | MAPE | Mean Absolute Percentage Error |
| LSTM | Long Short-Term Memory | EMD | Empirical Mode Decomposition |
| RNN | Recurrent Neural Network | R2 | Coefficient Of Determination |
| LSH | Locality Sensitive Hashing | ||
| FNN | Feed-Forward Network |
References
- Mcingani, I.; Meyer, E.L.; Overen, O.K. The Impact of Ambient Weather Conditions and Energy Usage Patterns on the Performance of a Domestic Off-Grid Photovoltaic System. Energies 2024, 17, 5013. [Google Scholar] [CrossRef]
- Markowski, J.; Leszczyński, J.; Ferreira, P.F.V.; Dranka, G.G.; Gryboś, D. Analysis of Electricity Supply and Demand Balance in Residential Microgrids Integrated with Micro-CAES in Northern Portugal. Energies 2024, 17, 5005. [Google Scholar] [CrossRef]
- Chong, P.; Li, J.; Zhu, X.; Jing, D.; Deng, L. Numerical Study on Combustion Characteristics of a 600 MW Boiler Under Low-Load Conditions. Processes 2024, 12, 2496. [Google Scholar] [CrossRef]
- Tang, Z.; Wang, S.; Chai, X.; Cao, S.; Ouyang, T.; Li, Y. Auto-encoder-extreme learning machine model for boiler NOx emission concentration prediction. Energies 2022, 256, 124552. [Google Scholar] [CrossRef]
- Gu, J.; Song, Y.; Wang, Y.; Meng, W.; Shi, L.; Deng, K. Prediction of heat release and NOx emissions for direct-injection diesel engines using an innovative zero-dimensional multi-phase combustion model. Fuel 2022, 329, 125438. [Google Scholar] [CrossRef]
- Li, F.; Zhang, D.; Zhang, J.; Kou, G. Measuring the energy production and utilization efficiency of Chinese thermal power industry with the fixed-sum carbon emission constraint. Int. J. Prod. Econ. 2022, 252, 108571. [Google Scholar] [CrossRef]
- Wang, H.; Yang, X.; Li, Z.; Zhang, C.; Zhu, X.; Zhang, R.; Du, J.; Zhang, S. Numerical Investigation on the Effect of Air Humidification and Oxygen Enrichment on Combustion and Emission Characteristics of Gas Boiler. Processes 2024, 12, 2282. [Google Scholar] [CrossRef]
- Huselstein, E.; Garnier, H.; Richard, A.; Guernion, P.Y.; Control, I. Experimental Modeling of NOx Emissions in Municipal Solid Waste Incinerator; IFAC World Congress: Barcelona, Spain, 2003. [Google Scholar]
- Xie, P.; Gao, M.; Zhang, H.; Niu, Y.; Wang, X. Dynamic modeling for NOx emission sequence prediction of SCR system outlet based on sequence to sequence long short-term memory network. Energies 2020, 190, 116482. [Google Scholar] [CrossRef]
- Lyu, T.; Gan, Y.; Zhang, R.; Wang, S.; Li, D.; Zhuo, Y. Development of a Real-Time NOx Prediction Soft Sensor Algorithm for Power Plants Based on a Hybrid Boost Integration Model. Energies 2024, 17, 4926. [Google Scholar] [CrossRef]
- Zhang, Y.; Cen, Y.; Luo, G. Causal direction inference for air pollutants data. Comput. Electr. Eng. 2018, 68, 404–411. [Google Scholar] [CrossRef]
- Navada, B.R.; Sravani, V.; Venkata, S.K. Enhancing Industrial Valve Diagnostics: Comparison of Two Preprocessing Methods on the Performance of a Stiction Detection Method Using an Artificial Neural Network. Appl. Syst. Innov. 2024, 7, 104. [Google Scholar] [CrossRef]
- Jia, M.; Zhang, W.; Song, Q.; Qian, B.; Ye, Y.; Xu, K.; Wang, X. Prediction of CO/NOx emissions and the smoldering characteristic of sewage sludge based on back propagation neural network. Environ. Pollut. 2024, 342, 123049. [Google Scholar] [CrossRef]
- Wang, J.; Kang, J.; Liang, H. Prediction of the NOx Emissions from Thermal Power Plant Based on Support Vector Machine Optimized by Genetic Algorithm; Springer: Berlin/Heidelberg, Germany, 2011. [Google Scholar]
- Fanjun, L.; Ying, L.; Xiaohong, W.; Zhao, L.; Wenting, W. Prediction Method for NOx Emissions in Cement Arotary Kiln Based on EMD and ESNs. In Proceedings of the 2021 China Automation Congress (CAC), Beijing, China, 22–24 October 2021; pp. 5128–5132. [Google Scholar]
- Kaya, H.; Tufekci, P.; Uzun, E. Predicting CO and NOxemissions from gas turbines: Novel data and abenchmark PEMS. Turk. J. Electr. Eng. Comput. Sci. 2019, 27, 4783–4796. [Google Scholar] [CrossRef]
- Gifalli, A.; Amaral, H.L.M.D.; Bonini Neto, A.; de Souza, A.N.; Frühauf Hublard, A.V.; Carneiro, J.C.; Neto, F.T. Forecasting Electricity Consumption Using Function Fitting Artificial Neural Networks and Regression Methods. Appl. Syst. Innov. 2024, 7, 100. [Google Scholar] [CrossRef]
- Wang, X.; Liu, W.; Wang, Y.; Yang, G. A hybrid NOx emission prediction model based on CEEMDAN and AM-LSTM. Fuel 2022, 310, 122486. [Google Scholar] [CrossRef]
- Ma, H.; Peng, T.; Zhang, C.; Ji, C.; Li, Y.; Nazir, M.S. Developing an evolutionary deep learning framework with random forest feature selection and improved flow direction algorithm for NOx concentration prediction. Eng. Appl. Artif. Intell. 2023, 123, 106367. [Google Scholar] [CrossRef]
- Yousaf, S.; Shafi, I.; Din, S.; Paul, A.; Ahmad, J. A big data analytical framework for analyzing solar energy receptors using evolutionary computing approach. J. Ambient. Intell. Humaniz. Comput. 2019, 10, 4071–4083. [Google Scholar] [CrossRef]
- Li, L.; Jiang, Y.; Huang, B. Long-term prediction for temporal propagation of seasonal influenza using Transformer-based model. J. Biomed. Inform. 2021, 122, 103894. [Google Scholar] [CrossRef] [PubMed]
- Deng, K.; Xiong, W.; Zhu, L.; Zhang, H.; Li, Z. Prediction of dissolved gas in power transformer oil based on random forests algorithm. In Proceedings of the 2015 5th International Conference on Electric Utility Deregulation and Restructuring and Power Technologies (DRPT), Changsha, China, 26–29 November 2015; pp. 1531–1534. [Google Scholar]
- Ai, C.; He, S.; Hu, H.; Fan, X.; Wang, W. Chaotic time series wind power interval prediction based on quadratic decomposition and intelligent optimization algorithm. Chaos Solitons Fractals 2023, 177, 114222. [Google Scholar] [CrossRef]
- Li, Y.; Wan, Y.; Xiao, J.; Zhu, Y. Prediction of Photovoltaic Power Generation Based on POS-BP Neural Network. In Bio-Inspired Computing: Theories and Applications; Pan, L., Liang, J., Qu, B., Eds.; Springer: Singapore, 2020; pp. 443–453. [Google Scholar]
- Hu, H.; Xia, X.; Luo, Y.; Zhang, C.; Nazir, M.S.; Peng, T. Development and application of an evolutionary deep learning framework of LSTM based on improved grasshopper optimization algorithm for short-term load forecasting. J. Build. Eng. 2022, 57, 104975. [Google Scholar] [CrossRef]
- Talatahari, S.; Azizi, M. Chaos Game Optimization: A novel metaheuristic algorithm. Artif. Intell. Rev. 2021, 54, 917–1004. [Google Scholar] [CrossRef]
- Jin, T.; Zhao, Z.; Wang, P.; Yu, J.; Wu, F. Interaction augmented transformer with decoupled decoding for video captioning. Neurocomputing 2022, 492, 496–507. [Google Scholar] [CrossRef]
- Vaswani, A.; Shazeer, N.; Parmar, N.; Uszkoreit, J.; Jones, L.; Gomez, A.N.; Kaiser, L.; Polosukhin, I.J. Attention Is All You Need. arXiv 2017, arXiv:1706.03762. [Google Scholar]
- Wu, L.; Wang, Y.-Q.; Liu, J.-B.; Shan, D.-H. Developing a time-series speed prediction model using Transformer networks for freeway interchange areas. Comput. Electr. Eng. 2023, 110, 108860. [Google Scholar] [CrossRef]
- Yu, G.; Luo, Y.; Deng, R. Automatic segmentation of golden pomfret based on fusion of multi-head self-attention and channel-attention mechanism. Comput. Electron. Agric. 2022, 202, 107369. [Google Scholar] [CrossRef]
- Li, C.; Huang, X.; Song, R.; Qian, R.; Liu, X.; Chen, X. EEG-based seizure prediction via Transformer guided CNN. Measurement 2022, 203, 111948. [Google Scholar] [CrossRef]
- Srivastava, N.; Hinton, G.; Krizhevsky, A.; Sutskever, I.; Salakhutdinov, R. Dropout: A Simple Way to Prevent Neural Networks from Overfitting. J. Mach. Learn. Res. 2014, 15, 1929–1958. [Google Scholar]
- Kitaev, N.; Kaiser, Ł.; Levskaya, A. Reformer: The Efficient Transformer. arXiv 2020, arXiv:2001.04451. [Google Scholar]
- Lu, K.; Wang, H.; Xiao, Y.; Song, H. Why locality sensitive hashing works: A practical perspective. Inf. Process. Lett. 2018, 136, 49–58. [Google Scholar] [CrossRef]
- Gomez, A.N.; Ren, M.; Urtasun, R.; Grosse, R.B. The Reversible Residual Network: Backpropagation Without Storing Activations; NIPS: Okazaki, Japan, 2017. [Google Scholar]
- Azizi, M.; Aickelin, U.; Khorshidi, H.A.; Shishehgarkhaneh, M.B. Shape and size optimization of truss structures by Chaos game optimization considering frequency constraints. J. Adv. Res. 2022, 41, 89–100. [Google Scholar] [CrossRef]
- Peng, T.; Fu, Y.; Wang, Y.; Xiong, J.; Suo, L.; Nazir, M.S.; Zhang, C. An intelligent hybrid approach for photovoltaic power forecasting using enhanced chaos game optimization algorithm and Locality sensitive hashing based Informer model. J. Build. Eng. 2023, 78, 107635. [Google Scholar] [CrossRef]
- Shakiba, A. A novel randomized one-dimensional chaotic Chebyshev mapping for chosen plaintext attack secure image encryption with a novel chaotic breadth first traversal. Multimed. Tools Appl. 2019, 78, 34773–34799. [Google Scholar] [CrossRef]
- Breiman, L. Random Forests. Mach. Learn. 2001, 45, 5–32. [Google Scholar] [CrossRef]
- Kochueva, O.; Nikolskii, K. Data Analysis and Symbolic Regression Models for Predicting CO and NOx Emissions from Gas Turbines. Computation 2021, 9, 139. [Google Scholar] [CrossRef]












| Variable | Abbr | Unit | Min | Max | Mean |
|---|---|---|---|---|---|
| Ambient temperature | AT | °C | −6.23 | 37.10 | 17.71 |
| Ambient pressure | AP | mbar | 985.85 | 1036.56 | 1013.07 |
| Ambient humidity | AH | (%) | 24.08 | 100.20 | 77.87 |
| Air filter difference pressure | AFDP | mbar | 2.09 | 7.61 | 3.93 |
| Gas turbine exhaust pressure | GTEP | mbar | 17.70 | 40.72 | 25.56 |
| Turbine inlet temperature | TIT | °C | 1000.85 | 1100.89 | 1081.43 |
| Turbine after temperature | TAT | °C | 511.04 | 550.61 | 546.16 |
| Compressor discharge pressure | CDP | mbar | 9.85 | 15.16 | 12.06 |
| Turbine energy yield | TEY | MWH | 100.02 | 179.50 | 133.51 |
| Carbon monoxide | CO | mg/m3 | 0.00 | 44.10 | 2.37 |
| Nitrogen oxides | NOx | mg/m3 | 25.90 | 119.91 | 65.29 |
| Years | Dataset | Data Length | Max | Min | Mean | Kurtosis | Std-Dev | Skewness |
|---|---|---|---|---|---|---|---|---|
| 2011 | All(m/s) | 7000 | 119.3 | 27.77 | 66.96 | 5.689 | 10.50 | 1.164 |
| Training(m/s) | 4900 | 116.0 | 43.27 | 66.46 | 3.345 | 9.487 | 0.635 | |
| Testing(m/s) | 2100 | 119.3 | 27.77 | 68.15 | 6.380 | 12.46 | 1.544 | |
| 2012 | All(m/s) | 7000 | 119.8 | 41.78 | 68.10 | 6.254 | 9.962 | 1.245 |
| Training(m/s) | 4900 | 119.8 | 42.09 | 69.36 | 5.345 | 10.84 | 1.018 | |
| Testing(m/s) | 2100 | 115.7 | 41.78 | 65.16 | 9.216 | 9.216 | 1.534 | |
| 2013 | All(m/s) | 7000 | 119.9 | 43.20 | 69.95 | 4.905 | 12.16 | 1.030 |
| Training(m/s) | 4900 | 119.9 | 44.22 | 70.97 | 4.783 | 12.61 | 1.106 | |
| Testing(m/s) | 2100 | 119.9 | 43.20 | 67.58 | 4.227 | 10.68 | 0.571 | |
| 2014 | All(m/s) | 7000 | 118.5 | 27.18 | 59.87 | 6.417 | 9.791 | 1.279 |
| Training(m/s) | 4900 | 118.5 | 27.18 | 59.49 | 6.446 | 10.06 | 1.269 | |
| Testing(m/s) | 2100 | 116.1 | 35.66 | 60.76 | 6.327 | 9.065 | 1.392 | |
| 2015 | All(m/s) | 7000 | 119.7 | 25.91 | 59.95 | 6.870 | 11.15 | 1.630 |
| Training(m/s) | 4900 | 119.7 | 25.91 | 61.58 | 6.280 | 11.23 | 1.490 | |
| Testing(m/s) | 2100 | 115.8 | 35.60 | 56.16 | 11.186 | 10.00 | 2.363 |
| Model | MSE(mg/m3) | MAE(mg/m3) | RMSE(mg/m3) | MAPE(%) | R2 |
|---|---|---|---|---|---|
| BP | 35.9098 | 4.3543 | 5.9925 | 0.0736 | 0.6790 |
| ELM | 32.6497 | 4.1340 | 5.7140 | 0.0696 | 0.7073 |
| LSTM | 33.9815 | 4.3268 | 5.8294 | 0.0726 | 0.6953 |
| Transformer | 25.3384 | 3.1771 | 5.0337 | 0.0520 | 0.7728 |
| Reformer | 24.1673 | 3.0616 | 4.9160 | 0.0501 | 0.7833 |
| Reformer-CGO | 23.5225 | 2.8415 | 4.8500 | 0.0457 | 0.7891 |
| Reformer-RF | 23.0061 | 2.8013 | 4.7965 | 0.0452 | 0.7937 |
| Reformer-RF-CGO | 22.7358 | 2.7745 | 4.7682 | 0.0448 | 0.7962 |
| Reformer-RF-ICGO | 22.3882 | 2.5817 | 4.7316 | 0.0410 | 0.7993 |
| Model | MSE(mg/m3) | MAE(mg/m3) | RMSE(mg/m3) | MAPE(%) | R2 |
|---|---|---|---|---|---|
| BP | 26.5917 | 3.2650 | 5.1567 | 0.0498 | 0.6937 |
| ELM | 25.9591 | 3.4431 | 5.0950 | 0.0524 | 0.7010 |
| LSTM | 25.5996 | 3.4689 | 5.0596 | 0.0536 | 0.7051 |
| Transformer | 24.0896 | 3.2956 | 4.9081 | 0.0501 | 0.7225 |
| Reformer | 23.7782 | 3.2236 | 4.8763 | 0.0490 | 0.7261 |
| Reformer-CGO | 22.3726 | 3.0694 | 4.7300 | 0.0470 | 0.7423 |
| Reformer-RF | 22.8676 | 3.1344 | 4.7820 | 0.0480 | 0.7366 |
| Reformer-RF-CGO | 22.3573 | 3.0942 | 4.7283 | 0.0473 | 0.7425 |
| Reformer-RF-ICGO | 22.1270 | 3.0432 | 4.7039 | 0.0465 | 0.7451 |
| Model | MSE(mg/m3) | MAE(mg/m3) | RMSE(mg/m3) | MAPE(%) | R2 |
|---|---|---|---|---|---|
| BP | 32.5860 | 3.0171 | 5.7084 | 0.0504 | 0.6347 |
| ELM | 30.0297 | 3.1950 | 5.4799 | 0.0543 | 0.6634 |
| LSTM | 31.2122 | 3.2710 | 5.5868 | 0.0544 | 0.6501 |
| Transformer | 29.3286 | 3.1977 | 5.4156 | 0.0551 | 0.6712 |
| Reformer | 28.3223 | 2.9464 | 5.3219 | 0.0494 | 0.6825 |
| Reformer-CGO | 27.6839 | 2.8181 | 5.2615 | 0.0471 | 0.6897 |
| Reformer-RF | 27.7995 | 2.7877 | 5.2725 | 0.0464 | 0.6884 |
| Reformer-RF-CGO | 27.2303 | 2.8292 | 5.2183 | 0.0477 | 0.6948 |
| Reformer-RF-ICGO | 26.8834 | 2.7408 | 5.1849 | 0.0457 | 0.6987 |
| Model | Five-Year Dataset | Three-Year Dataset | Two-Year Dataset |
|---|---|---|---|
| BP | 16.00 | 10.28 | 9.48 |
| ELM | 15.61 | 9.46 | 8.18 |
| LSTM | 15.20 | 9.23 | 7.90 |
| Transformer | 9.06 | 5.83 | 7.79 |
| Reformer | 10.20 | 5.30 | 4.15 |
| Reformer-CGO | 6.51 | 6.59 | 4.98 |
| Reformer-RF | 6.98 | 5.94 | 4.01 |
| Reformer-RF-CGO | 6.79 | 4.52 | 3.36 |
Disclaimer/Publisher’s Note: The statements, opinions and data contained in all publications are solely those of the individual author(s) and contributor(s) and not of MDPI and/or the editor(s). MDPI and/or the editor(s) disclaim responsibility for any injury to people or property resulting from any ideas, methods, instructions or products referred to in the content. |
© 2025 by the authors. Licensee MDPI, Basel, Switzerland. This article is an open access article distributed under the terms and conditions of the Creative Commons Attribution (CC BY) license (https://creativecommons.org/licenses/by/4.0/).
Share and Cite
Meng, X.; Li, X.; Chen, J.; Fu, Y.; Zhang, C.; Nazir, M.S.; Peng, T. An Innovative NOx Emissions Prediction Model Based on Random Forest Feature Selection and Evolutionary Reformer. Processes 2025, 13, 107. https://doi.org/10.3390/pr13010107
Meng X, Li X, Chen J, Fu Y, Zhang C, Nazir MS, Peng T. An Innovative NOx Emissions Prediction Model Based on Random Forest Feature Selection and Evolutionary Reformer. Processes. 2025; 13(1):107. https://doi.org/10.3390/pr13010107
Chicago/Turabian StyleMeng, Xianyu, Xi Li, Jialei Chen, Yongyan Fu, Chu Zhang, Muhammad Shahzad Nazir, and Tian Peng. 2025. "An Innovative NOx Emissions Prediction Model Based on Random Forest Feature Selection and Evolutionary Reformer" Processes 13, no. 1: 107. https://doi.org/10.3390/pr13010107
APA StyleMeng, X., Li, X., Chen, J., Fu, Y., Zhang, C., Nazir, M. S., & Peng, T. (2025). An Innovative NOx Emissions Prediction Model Based on Random Forest Feature Selection and Evolutionary Reformer. Processes, 13(1), 107. https://doi.org/10.3390/pr13010107

