Abstract
While tradable green certificates (TGCs) and carbon emission trading (CET) play key roles in achieving peak carbon and carbon neutrality, the coupling effects between these two policies on the medium- and long-term electricity market and the spot market are still uncertain. In this study, we firstly construct a multi-scale market trading framework to sort out the information transfer of four markets. Secondly, we establish a multi-scale market system dynamics-coupled trading model with five sub-modules, including the medium- and long-term power markets, the spot market, and the carbon market. Subsequently, we adjust the policy parameters (carbon quota benchmark price, carbon quota auction ratio, and renewable energy quota ratio) and set up five policy scenarios to compare and analyze the impacts of the CET and TGC mechanisms on the power market and carbon emission reduction when they act alone or in synergy, in order to provide a theoretical basis for the adjustment of strategies of market entities and the setting of parameters. The results show that CET can increase spot electricity prices and promote renewable energy to enter the spot market, while TGCs can promote a high proportion of renewable energy consumption but lower spot electricity prices for a long time. The coordinated implementation of the CET and TGC mechanisms can improve the power market’s adaptability to high renewable energy penetration, but it may also result in policy redundancy.
1. Introduction
In the face of global warming and serious environmental pollution caused by greenhouse gas emissions, China has formulated a two-phase plan to reach peak carbon emissions by 2030 and to achieve carbon neutrality by 2060 [1]. The power industry has the highest proportion of carbon emissions in China, so improving the energy structure of the power industry is a key way to realize the “dual carbon” goal [2]. However, with the vigorous development of renewable energy, the contradiction of renewable energy subsidies and consumption has become more and more prominent [3]. The market mechanism is an important means through which to solve the above problems and realize the green and low-carbon transformation of energy [4,5]; China is gradually establishing a combination of spot markets, medium- and long-term markets, renewable energy, and conventional energy to participate in the power market [6]. In 2017, China officially launched the national carbon market through the carbon emission trading (CET) mechanism, in order to reduce the carbon emissions of the entire society and realize greenhouse gas (GHG) targets [7,8]. The state allocates carbon emission allowances based on the total electricity emissions of an enterprise. If a power producer’s carbon emissions are below the allocated allowances, the surplus can be sold in the carbon market for profit. Conversely, if actual emissions exceed the allocated allowances, the producer must purchase additional allowances, thereby incentivizing efforts to reduce emissions [9,10]. Subsequently, in 2019, the National Energy Administration (NEA) introduced the Renewable Portfolio Standard (RPS) and derived the tradable green certificate (TGC) mechanism to appropriately subsidize renewable energy power generation [11], aiming to ensure fair consumption responsibility and internalize environmental externalities, thereby promoting long-term development driven by renewable energy consumption. Quotas are tradable and allocated based on the ability of market players to utilize renewable energy [10,12]. In this context, the installed shares of thermal power, wind power, and photovoltaic (PV) units in China in 2021 were 54.55%, 13.82%, and 12.89%, respectively, and the share of thermal power generation was more than 67% [13]. Thermal power still occupies a dominant position in the power industry, and there is still a gap between national carbon emission reduction and power transformation goals. Therefore, it is essential to investigate carbon emission reduction policies within the context of power marketization, a critical aspect of which is the integration of tradable green certificates and carbon emission trading mechanisms with both the medium- and long-term power markets, as well as the spot market. This study is necessary to ensure that these mechanisms operate synergistically, maximizing their effectiveness in driving emission reductions. By exploring the interaction between TGCs and CET, we can optimize market incentives, promote the transition to low-carbon energy sources, and ensure that market-based tools are aligned with national and global climate targets. Understanding the roles of these mechanisms is pivotal for enhancing the efficiency of the power market while achieving substantial progress in reducing carbon emissions.
Currently, there are few studies on the interactions between the TGC and CET mechanisms in the medium- and long-term electricity markets and the electricity spot market. There are also more detailed questions that have not been addressed in previous studies, including, but not limited to, the following: (1) How do the CET and TGC mechanisms, when implemented separately or in concert, affect key factors such as spot clearing price, the proportion of medium- and long-term contracts, carbon emission reduction, and power supply structure? (2) What is the impact of the CET and TGC mechanisms on the orderly convergence of the electricity spot market and the medium- and long-term electricity markets? (3) Will there be policy redundancy or a superposition effect when the CET and TGC mechanisms are implemented synergistically? How should the relevant parameters of the synergistic policy be designed to achieve a more desirable synergistic policy effect?
To answer these questions, we first establish the basic trading framework of the multi-scale market; comb through the operating mechanisms of the carbon market, the green certificate market, the medium- and long-term markets, and the spot market; analyze the information transfer process between each market; consider policy parameters, such as the proportion of RPS quotas and the proportion of carbon quota auctions; establish the system dynamics (SD) model of multi-scale market electricity–carbon–green certificate coupled trading; and comparatively analyze the impacts of the TGC and CET mechanisms on each market under a single policy and a combination of policies. Under the combination policy, the impacts of the TGC and CET mechanisms on each market are compared and analyzed, which provides certain theoretical references for the framework design of China’s carbon emission reduction policy.
2. Literature Review
2.1. Research Status of Green Certificate Market
The TGC market is market-oriented and government-assisted [14]; the externalities of renewable energy generation can be manifested in a monetized way through the TGC market, thus effectively stimulating the investment and construction of renewable energy and relieving pressure on government financial subsidies [15,16,17]. In terms of the impacts of the TGC trading model and market operation mechanism, the RPS and tradable green certificate (TGC) systems are complementary mechanisms [18]. Many scholars believe that the RPS mechanism not only helps to change the dynamics of the renewable energy industry and promote the development of renewable energy generation technologies, but it also reduces carbon emissions to achieve the government’s planned goals [19,20].
In terms of the interaction between the TGC market and the electricity market, Amundsen and Mortensen et al. analyzed the positive impact of the introduction of the TGC mechanism on the spot electricity market [21,22,23]. Morthorst analyzed the cost–benefit outcome and contribution to greenhouse gas emission reduction after the introduction of the TGC mechanism into the electricity market [24,25]. Eirik et al. pointed out that the feed-in and TGC prices would rise with the increase in the proportion of the RPS, but there was no clear conclusion on the impact of the introduction of the TGC market on the overall economic environment [26].
However, due to market and policy factors that can affect TGC prices [14], some scholars believe that there may be many problems in the implementation of the TGC market. Tsao et al. found that, under the joint action of the RPS and CET mechanisms, there will be policy redundancy in the highly competitive electricity market [27]. To reduce the financial risks of renewable energy producers and potential investors, Lemming emphasized that managers should try to make the market more transparent to minimize production fluctuations and incomplete supply and demand information [28], while Agnolucci believed that financial constraints and long-term contracts could ensure the operation of the TGC market [29].
2.2. Research Status of CET Market
CET market trading plays a crucial role in carbon emission reduction; however, due to the lagging construction of China’s carbon market, companies can only rely on the government to realize carbon trading, which leads to a carbon market mechanism that does not reflect its true strength [30,31]. To play the carbon market mechanism more effectively, some scholars have focused on the impacts of internal factors of the carbon market on the electricity market. Focusing mainly on the allocation and cap setting of carbon allowances in the power sector, they all argue that the government should auction carbon emission rights instead of freely allocating them [32,33,34]. Zhao et al. [35] and Li et al. [36] found that different allowance allocation mechanisms can have significant impacts on electricity prices.
However, the allocation of allowances in the form of auctions can promote technological innovation and increase the motivation of enterprises to reduce emissions, achieving more significant carbon emission reductions. Since carbon markets are affected not only by internal fluctuations but also by other markets, some scholars argue that there are many risks associated with the operation of carbon markets [37,38], as the influences of other markets can inhibit the efficiency of carbon emission reduction and affect the sustainability of the market, which may ultimately lead to the loss of social welfare [39,40].
In terms of the market coupling mechanism, the coordinated development of the CET and electricity markets is of great significance to optimizing power supply structure and promoting the development of renewable energy [41]. Teng et al. found that electricity market reform can more smoothly transmit the carbon price to the electricity price, which is conducive to improving the effectiveness of carbon emission reduction [42,43].
2.3. The Coordinated Development of Carbon Emission Trading (CET), Tradable Green Certificates (TGCs), and the Electricity Market
At present, some scholars have analyzed the coupling effect of TGCs and CET from the perspective of the electricity market. Some scholars believe that there is a compensatory effect between TGCs and CET, and the combination of these two energy policy tools can effectively adjust the power supply structure and achieve the targets of carbon emission reduction [25,44]. Knutsson and Werner found that the combined effect of the TGC and CET mechanisms can reduce operating costs and carbon emissions, as well as promote the development of renewable energy [21,45]. Bird L [46] et al. and Mhb C [47] et al. found that the TGC and CET mechanisms can reduce the risk of market trading but may cause an increase in electricity prices.
However, other scholars hold the opposite view, arguing that the coexistence of the CET and TGC markets is likely to cause trading problems, which may produce the opposite of the intended purpose [48,49]. Tsao et al. found that, under the joint action of the TGC and CET mechanisms, there will be policy redundancy in the highly competitive electricity market, which will weaken the market incentives created by other policies [27].
Although research on the CET and TGC mechanisms has achieved some results, from the perspective of research content, there are more discussions on the impact of a single policy, such as the TGC mechanism or the CET mechanism, on the electricity market, and fewer studies on the synergistic implementation of the two in comparison with a single implementation. Additionally, few studies have broken down the electricity market to analyze the impacts of two types of emission reduction policies on the electricity market when the medium- and long-term electricity markets and the spot market coexist. On the other hand, studies have mostly only considered the case of unbundling green certificates and electricity, while few studies have considered the impacts of the CET and TGC mechanisms on the electricity market, or the decision-making behavior of market participants in the case of bundling green certificates and electricity. In terms of research methodology, existing studies are dominated by optimization models [50], general equilibrium models [51,52], and other methods from a micro perspective, mostly focusing on the static or single level, which presents certain limitations in analyzing the interactions between policies.
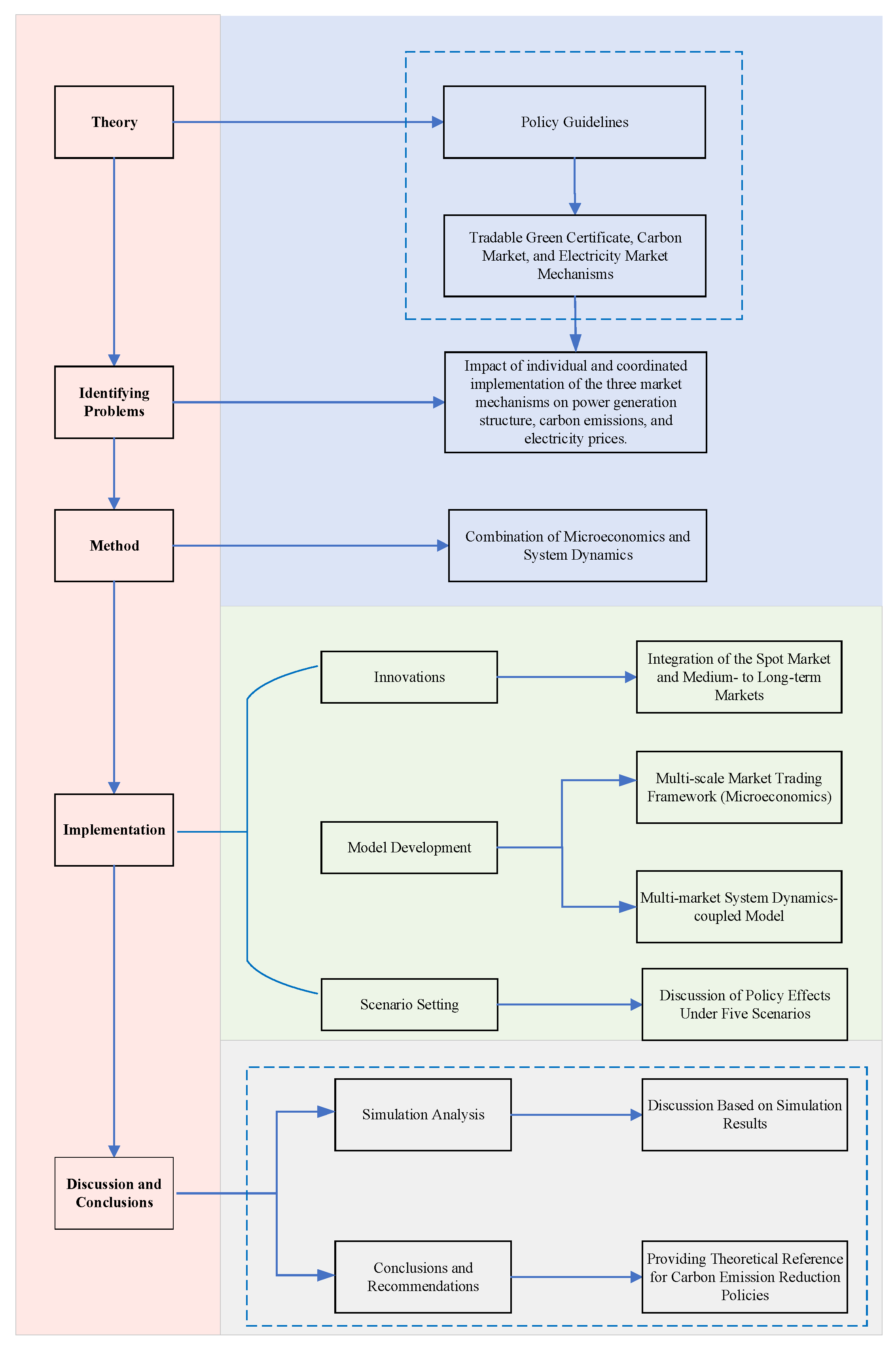
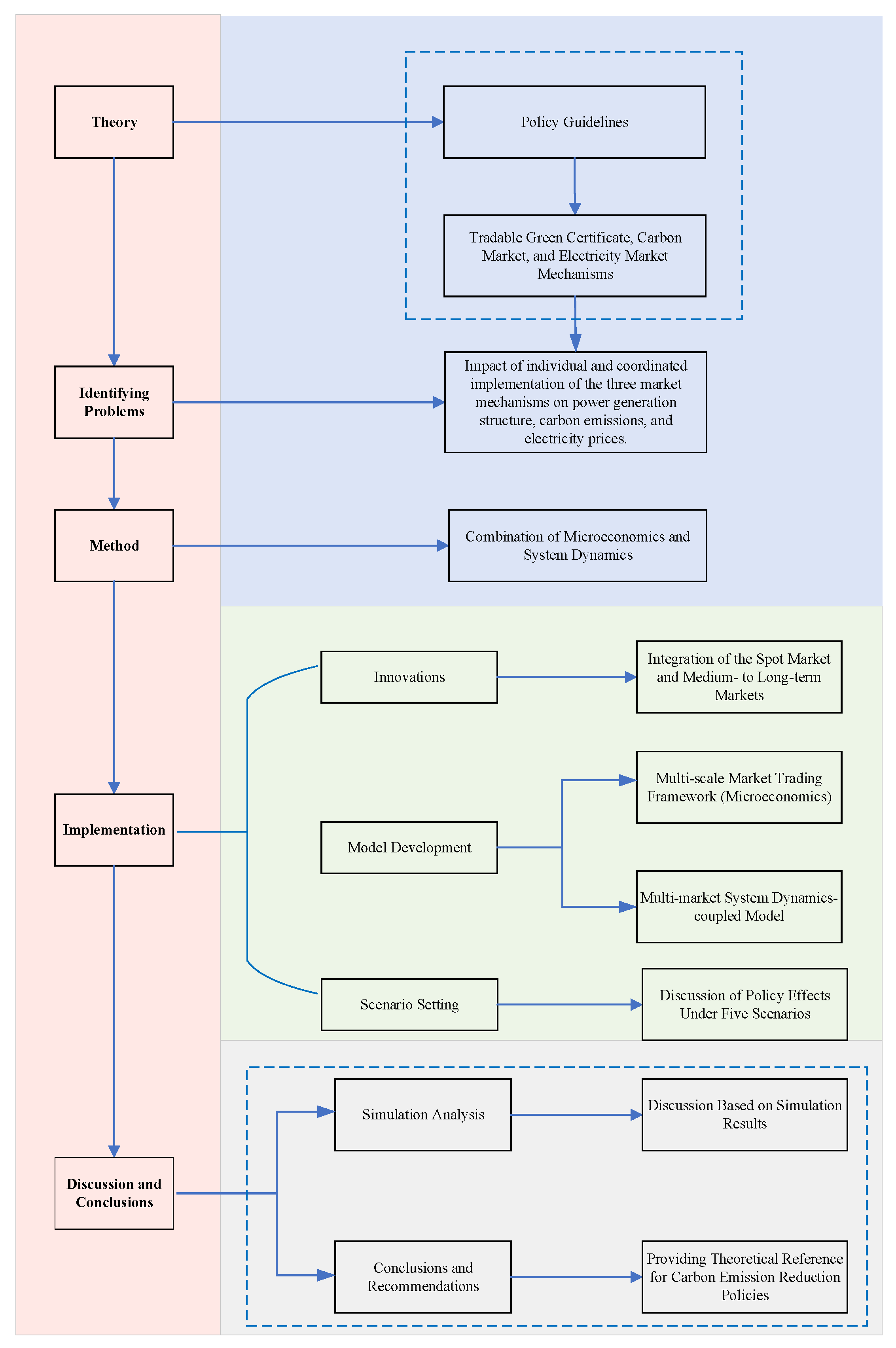
The conceptual framework underlying this study is illustrated in Figure 1.
Figure 1.
Framework of this study.
3. Methodology
System dynamics (SD) has been widely used in the fields of tariff analysis, load forecasting, etc. Its advantage is that it can reveal the causal relationships among complex systems and analyze the dynamic trends of each system on a long-term scale [53,54]. Figure 2 exhibits the SD-based multi-scale market-coupled trading framework of electricity–carbon–green certificates.
3.1. Assumptions
The proposed SD model is based on the following three overall assumptions:
- ▪
- Green certificate market assumptions.
- Assumption 1: In total, 1 MWh of renewable electricity can be exchanged for 1 green certificate, which is valid for 12 months. According to the cost pricing method, the benchmark price of a green certificate is set at USD 30.14/MWh.
- Assumption 2: The supplier of green certificates is the renewable energy power producer, and the demand for green certificates comes from sellers of electricity, such as grid enterprises; direct purchases of electricity users; and so on.
- Assumption 3: The construction period of renewable energy units is 12 months, and the proportion of the RPS quota grows evenly, according to a certain rate.
- Assumption 4: Electricity sellers can obtain green certificates bundled with renewable energy medium- and long-term contracts, or they buy green certificates directly from the green certificate market.
- ▪
- Carbon market assumptions.
- Assumption 5: The system only considers carbon quota trading in the power sector, and carbon quota demand comes from conventional energy generators.
- Assumption 6: The construction period of conventional energy units is 12 months. Carbon emission intensity decreases at a certain rate, and electricity demand and gross domestic product (GDP) increase at a certain rate.
- ▪
- Electricity market assumptions.
- Assumption 7: It is assumed that there are two types of power producers, A and B, participating in the market, where A is a conventional energy producer and B is a renewable energy producer. To simplify the model, only the generation and construction of thermal power, wind power, and photovoltaic units are considered.
- Assumption 8: Electricity sellers can satisfy the demand for electricity by signing medium- and long-term contracts, and they can also purchase electricity from the spot market to ensure the balance of supply and demand.
- Assumption 9: During the simulation period, the price of the medium- and long-term contracts is fixed, while the spot price is based on the offers of power producers.
Figure 2.
Multi-scale market-coupled trading framework of electricity–carbon–green certificates.
Figure 2.
Multi-scale market-coupled trading framework of electricity–carbon–green certificates.

(1) Electricity market
According to the type of electricity and time scale, we divide the electricity market into the renewable energy medium- and long-term markets, the conventional energy medium- and long-term markets, and the spot market. In renewable energy, long-term electricity is sold bundled with green certificates, and its price reflects the dual value of electricity and the environment. In the spot market, electricity is traded without green certificates, so its price reflects only the value of electricity.
(2) Carbon market
In the primary carbon market, carbon allowances are allocated to different companies according to the carbon reduction targets set by the government. Among conventional energy generators, high-carbon-emission units are usually required to purchase additional carbon allowances from low-carbon-emission units. Low-emission units, on the other hand, usually hold excess carbon allowances after they have met their carbon reduction targets, due to their advanced technology and strong carbon reduction capability. These excess carbon allowances can be sold in the secondary carbon market to realize the value transformation, which brings additional income to the low-carbon-emission units and, at the same time, provides an opportunity for the high-carbon-emission units to purchase carbon allowances to ensure that they meet the carbon emission reduction requirements.
(3) Green certificate market
The parties responsible for consumption need to purchase green certificates to fulfill the obligation of renewable energy consumption, while renewable energy power producers can obtain additional income by selling green certificates. The RPS is usually undertaken by power supply companies, end-users, etc. [55,56]. The electricity seller is the link between electricity production and market-based electricity trading, as well as the main bearer of the RPS, ensuring that the seller accurately reflects market price signals and fulfills its responsibilities in the renewable energy market.
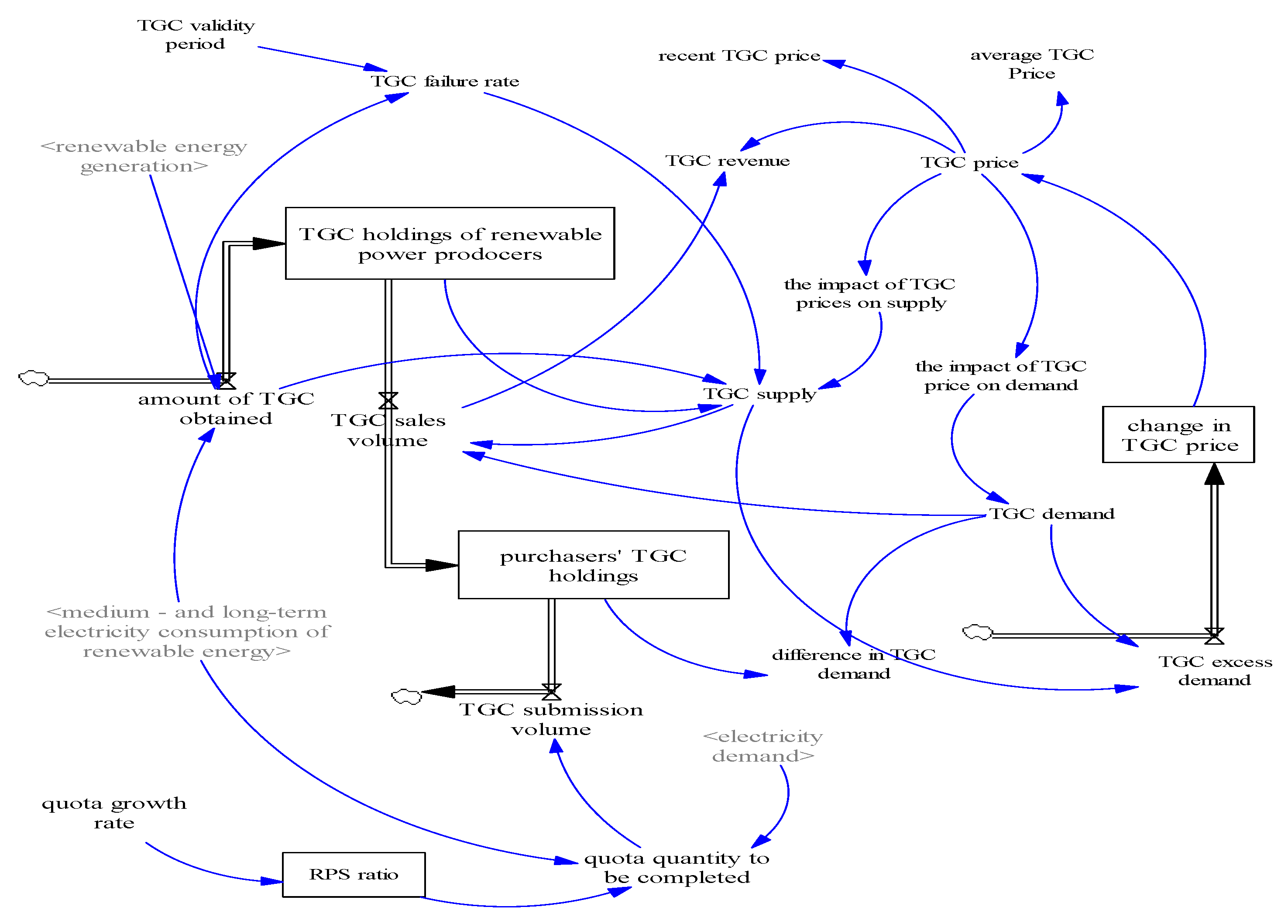
3.2. SD Modeling
The causal loop of coupled electricity–carbon–green certificate multi-scale market trading is shown in Figure 3, where the model mainly includes five sub-modules: the medium- and long-term electricity market module, the spot market module, the carbon market module, the green certificate market module, and the investment module of power producers. The RPS ratio determines the demand for green certificates, and the supply curve of green certificates is mainly affected by the ratio of medium- and long-term contracts of renewable energy sources to the output of the spot market. The supply–demand relationship of green certificates affects their price, and the higher the price of green certificates, the higher the revenue of renewable energy power producers. Meanwhile, the ratio of the carbon quota auction to conventional energy generation directly affects the demand for the carbon quota, which causes fluctuation in carbon price and affects the revenue of conventional energy power generators. Changes in the unit revenue of power generators and the cost of power generation together affect the spot offer and the prices and ratio of medium- and long-term contracts of power generators.
Figure 3.
Causal loop diagram of electricity–carbon–green certificate multi-scale market trading.
3.2.1. Electricity Market Module
(1) Electricity medium- and long-term market module
In this study, the medium- and long-term electricity market was set up as an annual contract market; i.e., the prices of medium- and long-term contracts signed within a year were fixed. Buyers and sellers carry out electricity trading through mutual negotiation, signing medium- and long-term contract ratios and setting prices according to their own needs. Upon expiration of the contract, conventional energy generators adjust the price and ratio of the contract for the following year according to changes in their unit revenue in the spot market and the medium- and long-term markets; renewable energy generators adjust by comparing changes in unit income in the spot market, green certificate market, and medium- and long-term markets. The stock–flow diagram formed by the contracts in the medium- and long-term electricity market is shown in Figure 4. The main functional equation illustrated in Figure 4 is as follows [3]:
where is taken as A or B; and are the ratio coefficients and unit revenue changes for generator ; , , and are the initial contract ratio, the ratio changes, and the medium- and long-term ratios, respectively, of generator ; is the power supply of generator ; and is the power demand.
Figure 4.
Stock and flow chart of electricity medium- and long-term market contract-forming module.
As shown in Equations (3) and (4), the generator prioritizes medium- and long-term contracts when trading electricity. If it has surplus power generation capacity, it can sell the surplus power in the spot market to obtain additional income [3].
where is taken as A or B; is the medium- and long-term contracted electricity of generator ; and is the surplus electricity of generator in the spot market.
(2) Spot market module
In the spot market, generating units are ranked in descending order of marginal cost, and electricity is traded through centralized bidding on an “offer without quantity” basis; the marginal cost of renewable energy generation is almost zero. If the offer price is too high, it may not be able to compete for enough load, exacerbating the phenomenon of wind and light abandonment. As a result, renewable power producers often give up their pricing power and adopt a low-price strategy to secure as much market share as possible and maximize profits. The stock–flow diagram for spot tariff formation is shown in Figure 4. The spot electricity price is mainly determined by the actual spot market offer of each power producer and the change in electricity supply and demand; its specific function expression illustrated in Figure 5 is as follows [57]:
where is taken as or ; is the spot offer adjustment factor of power producer ; is the unit revenue of power producer ; is the initial unit revenue of power producer ; is the unit power generation cost of power producer ; and and are the initial offer and the actual offer, respectively, of power producer in the spot market.
Figure 5.
Stock and flow chart of spot price-forming module.
When the actual offer of the conventional energy generator is lower than the actual offer of the renewable energy generator, i.e., , conventional energy-generating units are prioritized to be cleared, and the spot market output of each generator is as follows:
where is the spot market output of conventional energy generators, is the spot market output of renewable energy generators, and is the spot market demand for electricity. In this case, if , then the conventional energy generator is able to meet all of the electricity demand in the spot market. The conventional energy generator is the marginal unit and the spot electricity price is ; if , then the spot electricity price is .
When , renewable energy-generating units are prioritized for clearing in the spot market, and each generator’s spot market output is as follows:
If , the renewable energy-generating units’ output cannot meet the electricity demand in the spot market, and they also need to purchase electricity from conventional energy generators. In this case, the marginal unit is a conventional energy generator, and the spot electricity price is ; similarly, when , the spot electricity price is .
3.2.2. Carbon Market Module
Figure 6 shows the carbon market stock–flow diagram, where the carbon market, GDP, and carbon emission intensity jointly set the government’s carbon reduction target, which affects the carbon quota supply. The demand for carbon allowances is related to the amount of electricity generated from conventional energy sources; the higher the amount of electricity generated, the higher the demand for carbon allowances. The main functional relationship equation is as follows [3]:
where and are the supply and demand, respectively, of carbon allowances; and are the carbon emission ratio and carbon emission intensity, respectively, of the power industry; is the GDP indicator; is the power generation capacity of conventional energy; is the CO2 emission coefficient of thermal power; is the auction quota; is the auction ratio; is the baseline carbon emission coefficient of the emissions of the power industry; is the change in carbon price; is the baseline price of the carbon allowance; and is the net demand for carbon allowances.
Figure 6.
Stock and flow chart of carbon emission market.
3.2.3. Green Certificate Market Module
The green certificate market stock–flow diagram is shown in Figure 7. Green certificates are a measure of the amount of electricity generated from renewable energy sources, and there is no additional green certificate revenue generated from this medium- to long-term electricity bundled with green certificates. The functional relationship equation in the green certificate market is as follows [57]:
where and are the numbers of green certificates held by renewable energy generators and sellers, respectively; is the number of green certificates acquired; is the number of green certificates sold; is the initial number of green certificates held by sellers; is the number of TGCs surrendered; is the amount of electricity generated from renewable energy sources; r is the proportion of renewable quotas; is the initial price of green certificates; is the price change of green certificates; and is the excess demand for green certificates.
Figure 7.
Stock and flow chart of green certificate market.
3.2.4. Generator Investment Module
The generator investment stock–flow diagram is shown in Figure 8. Conventional energy generators receive revenue through the medium- and long-term electricity markets and the spot market, and the main functional relationship equations are as follows [3]:
where and are the revenue of conventional energy generators in the spot market and the medium- and long-term market, respectively; is the spot electricity price; and are the unit generation cost and unit profit of conventional energy generators, respectively; and is the medium- and long-term contracted electricity price of conventional energy.
Figure 8.
Stock and flow chart of investment in electricity generators.
In addition, renewable energy power producers can also sell green certificates exchanged for the winning bid in the spot market to obtain additional revenue, as shown in Equations (23) and (24).
where and are the green certificate, spot market, and medium- and long-term revenue, respectively, of renewable energy power producers; and are the unit power generation costs and unit profits, respectively, of renewable energy power producers; and is the price of green certificates.
Power producers mainly adjust the number of new installations according to their profit margins and power demand, while the construction of units is subject to time constraints with a certain degree of delay. The specific functional relationship equation is as follows:
where is taken as A or B; ρ is the growth rate of electricity demand; and are the daily start of construction and the daily completion of the installed capacity of the power producer ; is the installed capacity of the power producer ; is the initial installed capacity of the power producer ; and is the average utilization time of the power producer ’s unit.
Finally, the flowchart of the spot market, the medium- and long-term market, the green certificate market, and the carbon market is shown in Figure 9.
Figure 9.
Flowchart of the spot market, the medium- and long-term market, the green certificate market, and the carbon market.
4. Simulation Analysis
4.1. Data Sources
The year 2018 is used as the base period; the simulation duration is 4380 d, from 1 January 2019 to 31 December 2030; the time step of the spot market is 1 d; and the time step of the medium- and long-term contract market is 365 d. According to the literature [57], the proportion of medium- and long-term initial contracts for conventional energy is set to account for 60% of the electricity demand, while the proportion of medium- and long-term contracts for renewable energy is 5%. The main parameter settings and data sources of the SD model are shown in Table 1.
Table 1.
Main parameter settings and data sources.
4.2. Scenario Design
In this paper, we compare and analyze the trends in key factors in the carbon emission market, green certificate market, medium- and long-term electricity markets, and spot market, based on different combinations of the carbon allowance auction ratio, carbon allowance benchmark price, and renewable energy quota ratio. Table 2 presents the design for different policy scenarios. Concerning the current Chinese carbon market and carbon emission reduction policy [58,59], the current Chinese carbon quota auction ratio is 0%; to explore the impact of the rising auction ratio on the market in the future, we set up Scenarios 1, 4, and 5 and adjust the auction ratio to 50% for comparative analysis. According to the K-curve data of the eight pilots in the carbon market [60], the benchmark price of carbon allowances is CNY 50/ton. For comparative analysis, Scenarios 3 and 5 are added to increase the carbon quota benchmark price to CNY 60/ton, in order to explore its impact on each market. Meanwhile, General Secretary Xi Jinping announced at the 2020 Climate Ambition Summit that China’s share of non-fossil energy in primary energy consumption will reach about 25% by 2030, implying that China’s renewable energy quota share needs to reach 25% by 2030 [61]. Therefore, we set the renewable energy quota ratio in the research scenario to 25%. As comparison items, Scenarios 2, 4, and 5 were added, and the proportion of the renewable energy quota to be accomplished was adjusted upward to 30%; Scenarios 1 and 3 are the scenarios for the implementation of the CET mechanism alone; Scenario 2 is the scenario for the implementation of the TGC mechanism alone; and Scenarios 4 and 5 are the low-emission synergistic policy and the high-emission synergistic policy, respectively.
Table 2.
Policy scenario design.
4.3. Simulation Result Analysis
(1) Carbon price and green certificate price
Figure 10 shows the trends in carbon prices and green certificate prices under different policy scenarios. As can be seen from Figure 10, in Scenario 1, by increasing the auction ratio of carbon allowances, the demand for carbon allowances can be guided to increase, which leads to an increase in carbon price. The implementation of this policy increases the cost of electricity generation from conventional energy sources, which leads power producers to invest more in renewable energy projects and indirectly increases the electricity generation from renewable energy sources, thus increasing the supply of green certificates and decreasing the price of green certificates. Similarly, in Scenario 3, the price of carbon can be raised by increasing the baseline price of carbon allowances, which also indirectly leads to a decrease in the price of green certificates.
Figure 10.
Trends in carbon price and TGC price under different policy scenarios.
However, it is worth noting that the price of green certificates in Scenario 3 is the lowest, and its carbon price level is much higher than that in Scenario 1, which suggests that the setting of the baseline price of carbon allowances has a greater impact on the future trend in the carbon and green certificate prices than that of the auction mechanism of carbon allowances.
Scenario 2 increases the demand for green certificates by increasing the RPS ratio, which stimulates the price of green certificates to rise, while the fluctuation in its carbon price is closer to that in the baseline scenario, which indicates that changes in the parameters in the green certificate market have a relatively small impact on the carbon market.
The price of green certificates in Scenario 4 is much higher than that in Scenario 3 and slightly lower than that in Scenario 2, indicating that, whether it is a single policy or a combination of policies, the price of green certificates mainly depends on the setting of green certificate market parameters and that the CET mechanism will, to a certain extent, weaken the market incentive effect of the TGC mechanism on the trading of green certificates.
Compared with Scenario 5, it can be seen that the stronger the CET mechanism in the combination policy, the stronger the weakening effect on the TGC mechanism.
(2) Electricity Market
Figure 11 shows the trend in the electricity market under different policy scenarios. From the baseline scenario in Figure 11, it can be seen that, between 2019 and 2020, the spot electricity price rose rapidly, to USD 0.43/kWh, while the proportion of medium- and long-term contracts for conventional energy and renewable energy shows a significant drop, due to the higher demand for carbon allowances at the beginning of the market leading to a sharp increase in the generation cost of conventional energy. To avoid losses, conventional generators increase their offers, which leads to a rapid increase in the spot price and, in turn, attracts a large number of generators to participate in the spot market. Between 2020 and 2022, the spot price falls rapidly, while the proportion of medium- and long-term contracts for conventional energy increases, due to the spot market prioritizing the dispatch of lower marginal cost-generating units, thus forcing a large number of high-carbon and inefficient thermal units out of the spot market. After 2022, the spot price stabilizes and fluctuates around the level of CNY 0.323/kWh.
Figure 11.
The trend in the electricity market under different policy scenarios.
In Figure 11, the proportion of medium- and long-term contracts for both conventional and renewable energy in Scenario 3 is lower than that in Scenario 1, because the higher baseline price and free allocation of carbon allowances substantially increase the spot price, while passing on the full cost of carbon emissions to end-users, thus increasing the spot market revenues for all power producers. The spot electricity price in Scenario 3 is much higher than that in Scenario 1, indicating that the change in the carbon allowance benchmark price has a stronger impact on the spot electricity price; this phenomenon occurs because a change in the baseline price of carbon allowances directly affects the carbon cost of electricity production. This impact is relatively long-term and stable. Changes in the auction ratio of carbon allowances are more related to their supply and demand, which affects the carbon price mainly through the balance between supply and demand, and the resulting impact is usually smaller and relatively easy to adapt to. As a result, the cost of carbon for electricity production is directly and more significantly affected by such differences when they lead to changes in the baseline price of carbon allowances, which is more likely to cause volatility in electricity prices.
Scenario 2 has the lowest spot price, with a higher proportion of long-term contracts for conventional energy compared to that of the baseline scenario. The increase in the RPS ratio raises the price of green certificates, thereby enhancing the profitability of renewable energy generators in both the spot and green markets, as well as squeezing the bidding space of conventional energy generators, forcing them to lower their bids in order to gain more market share.
In the combined policy, the spot price is the highest in Scenario 5 and lower in Scenario 4 than in Scenario 1, indicating that the TGC mechanism weakens the impact of the CET mechanism on the spot market to a certain extent and mitigates the increase in the spot price; however, as the CET mechanism strengthens, the degree of weakening of the CET mechanism by the TGC mechanism also decreases. In addition, the proportion of medium- and long-term contracts for conventional and renewable energy in Scenario 5 is much lower than that in Scenario 4, which suggests that, when the CET and the TGC mechanisms work in tandem, increasing the benchmark price of carbon allowances can reduce the trading risk in the spot market, enhance the adaptability of the electricity market to a high proportion of renewable energy, and effectively promote the construction of the spot market.
(3) Power Supply Structure and Carbon Emission Reduction
Figure 12 shows the trend in the installed capacity of each energy source under different policy scenarios. As can be seen from Figure 12, under a single-policy scenario, Scenario 1 has the strongest inhibiting effect on the installed capacity of conventional energy and can promote the development of renewable energy to a certain extent. In Scenario 2, the installed capacity of renewable energy rises, while the installed capacity of conventional energy is similar to that in the baseline scenario, suggesting that the RPS mechanism is effective for improving the profitability of renewable energy but has less impact on the development of conventional energy. Scenario 3 raises the spot price of electricity and passes on the full cost of carbon to end-users, so not only do conventional units have to bear the corresponding carbon costs but they also have to profit from the spot market; therefore, while this policy measure is effective for stimulating renewable energy development, it also promotes the growth of installed conventional energy capacity, which is ineffective for reducing carbon emissions.
Figure 12.
The trend of the installed capacity of each energy source under different policy scenarios.
The installed capacity of renewable energy in Scenario 4 is slightly lower than that in Scenario 2, suggesting that, when the two policies are implemented in tandem, the CET mechanism somewhat undermines the role of the TGC mechanism in promoting renewable energy. Scenario 5 has the strongest effect on the development of renewable energy, but it increases the spot market revenue of low-carbon and high-efficiency units by raising the baseline price of carbon allowances, leading to a lesser inhibitory effect on the installed capacity of conventional energy than in Scenario 4; therefore, not all of the policy parameters are adjusted to the highest level, which would lead to a better policy effect. In summary, the CET and TGC mechanisms may create policy redundancy when they work in tandem, weakening the market incentives created by other policies. Table 3 shows the changes in power supply structure and carbon emissions of the power sector in 2030 under different policies.
Table 3.
Simulation results of power supply structures and carbon emissions under different scenarios.
It can be seen from Table 3 that, under a single policy, the proportion of renewable units in Scenario 1 is the highest, the cumulative carbon emissions are the lowest, and the policy effect is better than in Scenario 2. The increase in the proportion of renewable units in Scenario 3 leads to a rise in carbon emissions, which shows that although increasing the baseline price of carbon allowances can optimize the power supply structure, it cannot effectively promote carbon emission reduction.
Scenario 4 has a significantly better effect on the adjustment of power supply structure and carbon emission reduction than the single scenarios, which indicates that the synergistic effect of the CET and TGC mechanisms can effectively reduce carbon emissions and promote the green transformation of the power supply structure. Scenario 5 is significantly better than Scenario 4 for adjusting the power structure, but its carbon emission reduction effect is not as good as that of Scenario 1, because the parameters of the two policies in Scenario 5 are higher than those in Scenario 1, and the increase in the baseline price of carbon allowances both promotes the development of renewable energy and increases the unit income of the conventional energy power producers, which weakens the role of the CET market in the long run, thereby affecting the comprehensive effect of the multi-policy, in addition to carbon emission reduction and power structure optimization.
In addition to the effects of carbon emission reduction and power structure optimization, other factors should be considered when implementing the combined policy. The supply of power resources is always a major problem for China, especially in certain poor and less developed regions, whose power consumption is still limited [62]. With the exceptions of Scenarios 1 and 4, the total power generation in all policy scenarios rises, which can alleviate the power supply crisis in China. The total power generation in Scenario 4 is higher than that in Scenario 1, which indicates that the combined policy can mitigate the impact of the carbon quota auction mechanism on conventional energy generators. Therefore, taking into account the actual situation and demand in China, the combined effect of the policies is stronger than the effect of either of the single policies and can realize the steady substitution of renewable energy for conventional energy.
5. Conclusions
In this research, we used system dynamics to simulate the transactions of market players in the carbon market, green certificate market, medium- and long-term power markets, and spot market, and we compared and analyzed the impacts of the TGC and CET mechanisms on the power market and carbon emission reduction under different policy scenarios. The conclusions are as follows:
- (1)
- Prices in the green certificate market, carbon trading market, and spot market are linked; i.e., TGC price is negatively correlated with carbon price, and carbon price is positively correlated with spot electricity price, while TGC price is negatively correlated with spot electricity price.
- (2)
- The significant volatility of spot electricity prices indicates that the commodity attributes of electricity have been fully exploited, but it also points to the lack of maturity in the current electricity market, as power producers will change their offer strategy to maximize profits, upsetting the short-term market equilibrium. However, while generators may want to raise spot offers to increase revenue, the market competition mechanism and supply–demand relationship constrain a sustained rise in electricity prices. Therefore, in the long run, spot electricity prices will gradually decline until they stabilize through market regulation, and the low-price strategy will remain the mainstream of market competition.
- (3)
- A single policy or a combination of policies will facilitate the entry of renewable electricity into the spot market and promote the green transition of the power sector. Under the premise of reasonable key parameter settings, the combination policy of the CET and TGC mechanisms can enhance the power market’s adaptability to a high proportion of renewable energy. However, an over-enforcement of the TGC or CET mechanisms will create policy redundancy, which may have a counterproductive effect and threaten the stable operation of the market, as well as the sustainable development of the economy.
- (4)
- In regions with sufficient electricity supply, stronger carbon emission reduction policies can be implemented, mainly strengthening the CET mechanism (e.g., increasing the proportion of carbon quota auctions), and supplemented with appropriate TGC mechanisms. On the other hand, regions with limited electricity supply should promote more flexible carbon emission reduction policies, mainly strengthening the TGC mechanism (e.g., increasing the proportion of renewable energy quotas) and promoting it in conjunction with appropriate CET mechanisms.
Our recommendations are as follows:
- (1)
- An electricity trading system should be established to accommodate a high proportion of renewable energy sources. The CET mechanism can facilitate the entry of renewable energy sources into the spot market by increasing the spot price, but it may lead to an increase in carbon emissions. The TGC mechanism can promote the consumption of a high proportion of renewable energy but may lead to a long-term low-level spot price, which cannot reflect the value of green power, and in the long run it will lower the unit income of all successful bidders, which is not conducive to the sustainable development of power generation. In summary, it is necessary to establish a power trading system adapted to a high proportion of renewable energy and gradually expand the proportion of green power participating in market-based trading.
- (2)
- The interplay between policies should be emphasized, and policy objectives should be set reasonably. It is not the case that the higher all the parameters in the combined policy are the more obvious the policy effect will be, and there may be policy redundancy when the TGC and CET mechanisms are implemented in synergy. Therefore, the priorities of different emission reduction policies should be divided into stages, and the relevant parameters should be reasonably set to maximize the synergistic effect of the policies.
- (3)
- A regional electricity–carbon–green price linkage mechanism should be established to promote the construction of the electricity spot market. The regulator should monitor changes in spot electricity price, carbon price, and green certificate price in real time; scientifically measure the real-time marginal cost of generating units; and reasonably determine the upper and lower price limits, so that the price signals can reflect the changes in market supply and demand more quickly and accurately and prompt renewable energy sources to enter the spot market in an orderly manner.
- (4)
- The proportion of carbon quota auctions should be gradually increased to encourage the technological progress of the units. Substantially increasing the carbon quota auction ratio will make conventional energy power generators lose their incentive to generate electricity, which is not conducive to the sustainable development of the electricity market. Gradually increasing the proportion of carbon quota auctions can encourage enterprises to actively develop low-carbon emission reduction technologies and accelerate the realization of carbon emission reduction targets.
There are differences in the power market development process and trading rules among Chinese provinces and cities. The current research detailed in this paper focuses on the country as a whole; however, in the future, the research scope will be refined to focus on the provinces. That is, by taking into account the environmental characteristics of different provinces and the characteristics of the power market, we will explore the interaction mechanisms among the carbon market, the green certificate market, the medium- and long-term power markets, and the spot market, as well as the effects of different scenarios and policies in order to provide theoretical references for the design of carbon emission reduction policies and power market frameworks in each province.
Author Contributions
Conceptualization, T.M. and X.Z.; methodology, Y.W.; software, L.P. and G.W.; validation, T.M., G.W. and Y.W.; formal analysis, T.M.; investigation, X.Z.; resources, L.P.; data curation, G.W.; writing—original draft preparation, T.M.; writing—review and editing, Y.W. and X.Z.; visualization, L.P.; supervision, G.W.; project administration, X.Z.; funding acquisition, X.Z. All authors have read and agreed to the published version of the manuscript.
Funding
This research was funded by the Science and Technology Project of State Grid Sichuan Electric Power Company, grant number 521996240009.
Data Availability Statement
The authors confirm that all data supporting the findings of this study are available within the article.
Conflicts of Interest
Author Lilin Peng was employed by the company Sichuan Power Exchange Center Co., Ltd., Author Yuchen Wei was employed by the company China Energy Engineering Guangxi Electric Power Design Institute Co., Ltd. The remaining authors declare that the research was conducted in the absence of any commercial or financial relationships that could be construed as a potential conflict of interest.
Nomenclature
| Abbreviations | |
| TGC | Tradable green certificate |
| CET | Carbon emission trading |
| GHG | Greenhouse gas |
| RPS | Renewable Portfolio Standard |
| PV | Photovoltaic |
| SD | System dynamics |
| GDP | Gross domestic product |
| Parameters | |
| Unit revenue changes of generator | |
| Power supply of generator i | |
| Power demand | |
| Medium- and long-term contracted electricity of generator i | |
| Surplus electricity of generator i in the spot market | |
| Adjustment factor of spot offer of power producer i | |
| Spot market output of conventional energy generators | |
| Spot market output of renewable energy generators | |
| Spot market demand for electricity | |
| Supply of carbon allowances | |
| Demand for carbon allowances | |
| Power generation capacity of conventional energy | |
| CO2 emission coefficient of thermal power | |
| Auction quota | |
| Initial unit revenue of power producer i | |
| Unit cost of power generation of power producer i | |
| Auction ratio | |
| Baseline carbon emission coefficient of the emissions of the power industry | |
| Change in the carbon price | |
| Baseline price of the carbon allowance | |
| Net demand for carbon allowances | |
| Number of green certificates held by renewable energy generators | |
| Number of green certificates held by renewable energy sellers | |
| Amount of green certificates acquired | |
| Amount of electricity generated from renewable energy sources | |
| Initial price of green certificates | |
| Price change of green certificate | |
| Excess demand for green certificate | |
| Revenues of conventional energy generators in the spot market | |
| Revenues of conventional energy generators in the medium- and long-term market | |
| Spot electricity price | |
| Green certificate revenues of renewable energy power producers | |
| Spot market revenues of renewable energy power producers | |
| Medium- and long-term revenues of renewable energy power producers | |
| Price of green certificates | |
| Daily start of construction of power producer i | |
| Daily completion of installed capacity of power producer i | |
| Installed capacity of power producer i | |
| Initial installed capacity of power producer i | |
| Average utilization time of power producer i’s unit | |
References
- Mallapaty, S. How China could be carbon neutral by mid-century. Nature 2020, 482–483. [Google Scholar] [CrossRef] [PubMed]
- Lixia, C.; Yun, Z.; Chen, F. Bidding game between power generation companies and consumers considering carbon trade. J. Power Syst. Autom. 2019, 31, 66–72. [Google Scholar] [CrossRef]
- Zhang, J.; Zhou, X. Impact analysis of market-driented carbon emission reduction policies in power generation industry based on system dynamics. China Electr. Power 2020, 53, 114–123. [Google Scholar] [CrossRef]
- Tu, Q.; Mo, J.; Betz, R.; Cui, L.; Fan, Y.; Liu, Y. Achieving grid parity of solar PV power in China- The role of Tradable Green Certificate. Energy Policy 2020, 144, 111681. [Google Scholar] [CrossRef]
- Yu, B.; Zhao, Z.; Zhao, G.; An, R.; Sun, F.; Li, R.; Peng, X. Provincial renewable energy dispatch optimization in line with Renewable Portfolio Standard policy in China. Renew. Energy 2021, 174, 236–252. [Google Scholar] [CrossRef]
- National Development and Reform Commission. Notice on the Issuance of Supporting Documents for the Reform of the Electricity System (Development and Reform Economic and Physical (2015) No. 2752)]. Available online: https://www.ndrc.gov.cn/fzggw/jgsj/tgs/sjdt/201511/t20151130_1021524.html (accessed on 9 June 2023).
- Hu, Y.; Xu, G.; Duan, D.W.; Yang, Y. Current situation and performance comparison of carbon capture technologies. Therm. Power Gener. 2017, 46, 14. [Google Scholar] [CrossRef]
- Cui, L.-B.; Fan, Y.; Zhu, L.; Bi, Q.-H. How will the emissions trading scheme save cost for achieving China’s 2020 carbon intensity reduction target? Appl. Energy 2014, 136, 1043–1052. [Google Scholar] [CrossRef]
- Guo, X.; Zhang, X.; Zhang, X. Incentive-oriented power-carbon emissions trading-tradable green certificate integrated market mechanisms using multi-agent deep reinforcement learning. Appl. Energy 2024, 357, 122458. [Google Scholar] [CrossRef]
- Zhang, L.; Liu, D.; Cai, G.; Lyu, L.; Koh, L.H.; Wang, T. An optimal dispatch model for virtual power plant that incorporates carbon trading and green certificate trading. Int. J. Electr. Power Energy Syst. 2023, 144, 108558. [Google Scholar] [CrossRef]
- National Development and Reform Commission. Notice on the Establishment of a Sound Guarantee Mechanism for Renewable Energy Power Consumption (Development and Reform Energy [2019] No. 807). Available online: https://zfxxgk.ndrc.gov.cn/web/iteminfo.jsp?id=16176 (accessed on 9 June 2023).
- Liu, D.; Luo, Z.; Qin, J.; Wang, H.; Wang, G.; Li, Z.; Zhao, W.; Shen, X. Low-carbon dispatch of multi-district integrated energy systems considering carbon emission trading and green certificate trading. Renew. Energy 2023, 218, 119312. [Google Scholar] [CrossRef]
- China Electricity Council Power Statistics and Data Center. List of Basic Statistics of National Electric Power Industry in 2021. Available online: https://www.in-en.com/data/html/energy-2237060.shtml (accessed on 6 August 2023).
- Morthorst, P.E. Interactions of a tradable green certificate market with a tradable permits market. Energy Policy 2002, 29, 345–353. [Google Scholar] [CrossRef]
- Zhang, X.; Chen, Z.; Ma, Z.; Xia, Q.; Dai, X.J. Study on Electricity Market Trading System Adapting to Renewable Portfolio Standard. Power Syst. Technol. 2019, 43, 2682–2690. [Google Scholar] [CrossRef]
- Yang, F.-F.; Zhao, X.-G. Policies and economic efficiency of China’s distributed photovoltaic and energy storage industry. Energy 2018, 154, 221–230. [Google Scholar] [CrossRef]
- Zhang, Q.; Wang, G.; Li, Y.; Li, H.; McLellan, B.; Chen, S. Substitution effect of renewable portfolio standards and renewable energy certificate trading for feed-in tariff. Appl. Energy 2018, 227, 426–443. [Google Scholar] [CrossRef]
- Zeng, L.; Wang, J.; Zhao, L. An inter-provincial tradable green certificate futures trading model under renewable portfolio standard policy. Energy 2022, 257, 124772. [Google Scholar] [CrossRef]
- Kydes, A.S. Impacts of a renewable portfolio generation standard on US energy markets. Energy Policy 2006, 35, 809–814. [Google Scholar] [CrossRef]
- Xin-Gang, Z.; Tian-Tian, F.; Lu, C.; Xia, F. The barriers and institutional arrangements of the implementation of renewable portfolio standard: A perspective of China. Renew. Sustain. Energy Rev. 2014, 30, 371–380. [Google Scholar] [CrossRef]
- Knutsson, D.; Werner, S.; Ahlgren, E.O. Combined heat and power in the Swedish district heating sector—Impact of green certificates and CO2 trading on new investment. Energy Policy 2005, 34, 3942–3952. [Google Scholar] [CrossRef]
- Unger, T.; Ahlgren, E.O. Impacts of a common green certificate market on electricity and CO2-mission markets in the Nordic countries. Energy Policy 2004, 33, 2152–2163. [Google Scholar] [CrossRef]
- Amundsen, E.S.; Mortensen, J.B. The Danish Green Certificate System: Some simple analytical results. Energy Econ. 2001, 23, 489–509. [Google Scholar] [CrossRef]
- Morthorst, P.E. A green certificate market combined with a liberalised power market. Energy Policy 2003, 31, 1393–1402. [Google Scholar] [CrossRef]
- Jensen, S.G.; Skytte, K. Simultaneous attainment of energy goals by means of green certificates and emission permits. Energy Policy 2003, 31, 63–71. [Google Scholar] [CrossRef]
- Amundsen, E.S.; Baldursson, F.M.; Mortensen, J.B. Price Volatility and Banking in Green Certificate Markets. Environ. Resour. Econ. 2006, 35, 259–287. [Google Scholar] [CrossRef]
- Tsao, C.-C.; Campbell, J.; Chen, Y. When renewable portfolio standards meet cap-and-trade regulations in the electricity sector: Market interactions, profits implications, and policy redundancy. Energy Policy 2011, 39, 3966–3974. [Google Scholar] [CrossRef]
- Lemming, J. Financial risks for green electricity investors and producers in a tradable green certificate market. Energy Policy 2003, 31, 21–32. [Google Scholar] [CrossRef]
- Agnolucci, P. The effect of financial constraints, technological progress and long-term contracts on tradable green certificates. Energy Policy 2006, 35, 3347–3359. [Google Scholar] [CrossRef]
- Tang, B.-J.; Wang, X.-Y.; Wei, Y.-M. Quantities versus prices for best social welfare in carbon reduction: A literature review. Appl. Energy 2019, 233234, 554–564. [Google Scholar] [CrossRef]
- Jotzo, F.; Löschel, A. Emissions trading in China: Emerging experiences and international lessons. Energy Policy 2014, 75, 3–8. [Google Scholar] [CrossRef]
- Cramton, P.; Kerr, S. Tradeable Carbon Permit Auctions: How and Why to Auction Not Grandfather. Energy Policy 2002, 30, 333–345. [Google Scholar] [CrossRef]
- Zhang, L.; Li, Y.; Jia, Z. Impact of carbon allowance allocation on power industry in China’s carbon trading market: Computable general equilibrium based analysis. Appl. Energy 2018, 229, 814–827. [Google Scholar] [CrossRef]
- Venmans, F.M.J. The effect of allocation above emissions and price uncertainty on abatement investments under the EU ETS. J. Clean. Prod. 2016, 126, 595–606. [Google Scholar] [CrossRef]
- Zhao, Y.; Li, H.; Xiao, Y.; Liu, Y.; Cao, Y.; Zhang, Z.; Wang, S.; Zhang, Y.; Ahmad, A. Scenario analysis of the carbon pricing policy in China’s power sector through 2050: Based on an improved CGE model. Ecol. Indic. 2018, 85, 352–366. [Google Scholar] [CrossRef]
- Li, W.; Zhang, Y.-W.; Lu, C. The impact on electric power industry under the implementation of national carbon trading market in China: A dynamic CGE analysis. J. Clean. Prod. 2018, 200, 511–523. [Google Scholar] [CrossRef]
- Lin, B.; Jia, Z. What are the main factors affecting carbon price in Emission Trading Scheme? A case study in China. Sci. Total Environ. 2019, 654, 525–534. [Google Scholar] [CrossRef] [PubMed]
- Tan, X.; Wang, X. The market performance of carbon trading in China: A theoretical framework of structure-conduct-performance. J. Clean. Prod. 2017, 159, 410–424. [Google Scholar] [CrossRef]
- Chevallier, J.; Ielpo, F.; Mercier, L. Risk aversion and institutional information disclosure on the European carbon market: A case-study of the 2006 compliance event. Energy Policy 2008, 37, 15–28. [Google Scholar] [CrossRef]
- Feng, Z.-H.; Wei, Y.-M.; Wang, K. Estimating risk for the carbon market via extreme value theory: An empirical analysis of the EU ETS. Appl. Energy 2012, 99, 97–108. [Google Scholar] [CrossRef]
- Zhao, C.; Zhang, M.; Wu, J.; Yuan, J. The Coupling Study on Carbon Market and Power Market. Chin. J. Environ. Manag. 2019, 11, 105–112. [Google Scholar] [CrossRef]
- Teng, F.; Jotzo, F.; Wang, X. Interactions between Market Reform and a Carbon Price in Chinas Power Sector. Econ. Energy Environ. Policy 2017, 6, 39–54. [Google Scholar] [CrossRef]
- Lin, J.; Kahrl, F.; Yuan, J.; Chen, Q.; Liu, X. Economic and carbon emission impacts of electricity market transition in China: A case study of Guangdong Province. Appl. Energy 2019, 238, 1093–1107. [Google Scholar] [CrossRef]
- Kevin, M. A regulatory adjustment process for the determination of the optimal percentage requirement in an electricity market with Tradable Green Certificates. Energy Policy 2013, 62, 1053–1057. [Google Scholar] [CrossRef]
- Knutsson, D.; Werner, S.; Ahlgren, E.O. Short-term impact of green certificates and CO2 emissions trading in the Swedish district heating sector. Appl. Energy 2006, 83, 1368–1383. [Google Scholar] [CrossRef]
- Bird, L.; Chapman, C.; Logan, J.; Sumner, J.; Short, W. Evaluating renewable portfolio standards and carbon cap scenarios in the U.S. electric sector. Energy Policy 2011, 39, 2573–2585. [Google Scholar] [CrossRef]
- Miazzi, M.M.; Pasqualone, A.; Zammit-Mangion, M.; Savoia, M.A.; Fanelli, V.; Procino, S.; Gadaleta, S.; Aurelio, F.L.; Montemurro, C. Overlapping carbon pricing and renewable support schemes under political uncertainty: Global lessons from an Australian case study. Appl. Energy 2017, 200, 237–248. [Google Scholar] [CrossRef]
- Boots, M. Green certificates and carbon trading in the Netherlands. Energy Policy 2003, 31, 43–50. [Google Scholar] [CrossRef]
- Amundsen, E.S.; Nese, G. Integration of tradable green certificate markets: What can be expected? J. Policy Model. 2009, 31, 903–922. [Google Scholar] [CrossRef]
- Lin, X.; Zeng, J.; Feng, D. Optimization decision model of electricity market under renewable portfolio standards. Autom. Electr. Power Syst. 2021, 45, 158–168. [Google Scholar] [CrossRef]
- Zhang, N.; Pang, J.; Feng, X. The economic impacts of introducing auction into carbon allowance allocation mechanism in the national carbon market: Simulation based on CGE model. China Environ. Sci. 2022, 42, 1901–1911. [Google Scholar] [CrossRef]
- Tang, L.; Zhang, L.; Yu, L. The impact of carbon emission trading scheme on emission abatement cost based on dynamic CGE model. Syst. Sci. Math. 2019, 39, 51–64. [Google Scholar] [CrossRef]
- Liu, X.; Cui, L.; Li, B.; Du, W. Research on the high-quality development path of China’s energy industry under the target of carbon neutralization. J. Beijing Univ. Technol. (Soc. Sci. Ed.) 2021, 23, 1–8. [Google Scholar] [CrossRef]
- Wang, L.; Wang, Z.; Qian, W.; Peng, H.; Gu, J.; Zhu, Y.; Shi, Y. Extended Solow regression model for mid/long-term load forecasting adapted to supply-side structural reform. Power Syst. Prot. Control 2019, 47, 49–59. [Google Scholar] [CrossRef]
- Zhao, X.; Liang, J.; Ren, L.; Zhang, Y.; Xu, J. Top-Level Institutional Design for Energy Low-Carbon Transition: Renewable Portfolio Standards. Power Syst. Technol. 2018, 42, 1164–1169. [Google Scholar] [CrossRef]
- Ding, F.; Li, X.; Liang, Z. Review of Foreign Experience in Promoting Renewable Energy Development and Inspiration to China. Power Constr. 2022, 43, 1–11. [Google Scholar] [CrossRef]
- Yang, L.; Zhang, T.; Li, X.; Wu, M.; Wang, B. System dynamics simulation of renewable energy power trading based on renewable portfolio standard. Glob. Energy Internet 2020, 3, 497–507. [Google Scholar] [CrossRef]
- Zhang, S.; Lv, S. Research on the impact of auction proportion of carbon emission rights market on China’s power supply structure based on system dynamics method. J. North China Electr. Power Univ. (Soc. Sci. Ed.) 2020, 16–25. [Google Scholar] [CrossRef]
- Zhang, Y.; Pu, Y. Research on allowance allocation mechanism of main carbon emission trading systems in the world. Environ. Prot. 2015, 43, 55–59. [Google Scholar] [CrossRef]
- Carbon Trading Network. Latest Domestic Carbon Trading Price Quotes. Available online: http://www.tanpaifang.com/tanhangqing/ (accessed on 13 August 2023).
- National Solar Thermal Alliance. China’s ambition: By 2030, the Total Installed Capacity of Wind and Solar Power will Exceed 1.2 Billion Kilowatts, and non Fossil Energy will Account for About 25% of Primary Energy Consumption. Available online: http://www.cnste.org/html/xiangmu/2020/1213/7300.html (accessed on 1 November 2024).
- China Power Network. Analysis of the Reasons for the Shortage of Coal and Electricity Supply and Relevant Suggestions. Available online: http://mm.chinapower.com.cn/zx/zxbg/20230203/186425.html (accessed on 1 November 2024).
Disclaimer/Publisher’s Note: The statements, opinions and data contained in all publications are solely those of the individual author(s) and contributor(s) and not of MDPI and/or the editor(s). MDPI and/or the editor(s) disclaim responsibility for any injury to people or property resulting from any ideas, methods, instructions or products referred to in the content. |
© 2025 by the authors. Licensee MDPI, Basel, Switzerland. This article is an open access article distributed under the terms and conditions of the Creative Commons Attribution (CC BY) license (https://creativecommons.org/licenses/by/4.0/).










