Hydrochemical Method for the Production of Alumina from Nepheline Using Effective Calcium Reagents
Abstract
1. Introduction
2. Materials and Methods
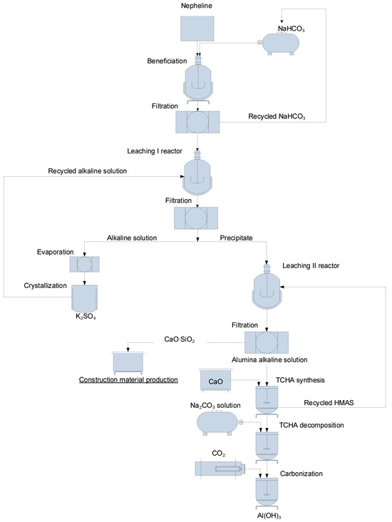
3. Results and Discussion
4. Conclusions
Author Contributions
Funding
Data Availability Statement
Conflicts of Interest
References
- Brough, D.; Jouhara, H. The aluminium industry: A review on state-of-the-art technologies, environmental impacts and possibilities for waste heat recovery. Int. J. Thermofluids 2020, 1–2, 100007. [Google Scholar] [CrossRef]
- Kassa, A.; Shibeshi, N.; Tizazu, B. Characterisation and Optimisation of Calcination Process Parameters for Extraction of Aluminum from Ethiopian Kaolinite. Int. J. Chem. Eng. 2022, 2022, 5072635. [Google Scholar] [CrossRef]
- Kyriakogona, K.; Giannopoulou, I.; Panias, D. Extraction of Aluminium from Kaolin: A Comparative Study of Hydrometallurgical Processes. In Proceedings of the 3rd World Congress on Mechanical, Chemical, and Material Engineering, Rome, Italy, 8–10 June 2017. [Google Scholar]
- Padilla, I.; Lupez-Delgado, A.; Romero, M. Kinetic study of the transformation of sodalite to nepheline. Am. Ceram. Soc. 2022, 105, 4336–4347. [Google Scholar] [CrossRef]
- Bagani, M.; Balomenos, E.; Panias, D. Nepheline syenite as an alternative source for aluminium production. Minerals 2021, 11, 734. [Google Scholar] [CrossRef]
- Bagani, M.; Efthymios, B.; Dimitros, P. Exploitation of kaolin as an alternative source in alumina production. Mater. Proc. 2021, 5, 24. [Google Scholar] [CrossRef]
- Aghazadeh, V.; Shayanfar, S.; Hassanpour, P. Aluminum hydroside crystallization from aluminate solution using carbon dioxide gas: Effect of pH and seeing. Miner. Process. Extr. Metall. 2019, 130, 1–7. [Google Scholar]
- Burat, F.; Kangal, O.; Onal, G. An alternative mineral in the glass and ceramic industry: Nepheline syenite. Miner. Eng. 2006, 19, 370–371. [Google Scholar] [CrossRef]
- Antao, S.; Nicholls, J. Crystal chemistry of three volcanic K-rich nepheline samples from Oldoinyo Lengai, Tanzania and Mount Nyiragongo, Eastern Congo, Africa. Front. Earth Sci. 2018, 6, 155. [Google Scholar] [CrossRef]
- Jena, S.K.; Dhawan, N.; Rao, D.S.; Misra, P.K.; Mishra, B.K. Studies on extraction of potassium values from nepheline syenite. Int. J. Miner. Process. 2014, 133, 13–22. [Google Scholar] [CrossRef]
- Unkear, A.T.; Budakoglu, M.; Doner, Z. The Evolution of the REE-Bearing Özvatan Nepheline Syenite-Carbonatite Complex. Central Turkey: Mineralogical. Geochemical. and Stable Isotopic Approaches. Minerals 2023, 13, 667. [Google Scholar] [CrossRef]
- Haseli, P.; Majewski, P.; Christo, F.; Keane, P.; Jafarian, M.; Bruno, F. A review paper on the extraction of potassium from non-soluble resources with the use of acid and alkaline solution and molten salts. Minerals Engineering 2023, 204, 108365. [Google Scholar] [CrossRef]
- Seitenov, R.A.; Lipin, V.A.; Akhmedov, S.N.; Medvedev, V.V. Comparative economic efficiency of processing high-potassium aluminosilicate raw materials into Alumina and related products. In Light Metals 2024; The Minerals, Metals & Materials Series; Springer: Cham, Switzerland, 2024; pp. 82–89. [Google Scholar]
- Abouzeid, A.-Z.; Negm, A.-T. Characterization and beneficiation of Egyptian Nepheline Syenite Ore. Int. J. Mineral. 2014, 2014, 128246. [Google Scholar] [CrossRef]
- Akhmadiyeva, N.K.; Abdulvaliyev, R.A.; Akcil, A.; Manapova, A.I. Pre-activation of nepheline before the enrichment. Complex Use Miner. Resour. 2023, 327, 82–89. [Google Scholar] [CrossRef]
- Kenzhaliyev, B.; Kuldeyev, E.; Abdulvaliyev, R.; Pozmogov, V.; Beisembekova, K.; Gladyshev, S.; Tastanov, E. Prospects of aluminumindustry development in Kazakhstan. News Natl. Acad. Sci. Repub. Kazakhstan 2017, 3, 151–160. [Google Scholar]
- Mohammadloo, K.; Barakan, S.; Shayanfar, S.; Azhazadeh, V. Kinetics Studies of Sintered Nepheline Syenite Alkaline Leaching under Atmospheric Pressure. Trans. Indian Inst. Met. 2021, 74, 2105–2445. [Google Scholar] [CrossRef]
- Kangal, M.O.; Bulut, G.; Yesilyurt, Z.; Basturkcu, H.; Burat, F. Characterization and production of Turkish nepheline syenites for industrial applications. Physicochem. Probl. Miner. Process. 2018, 5, 605–616. [Google Scholar]
- Jiang, C.; Li, K.; Zhang, J.; Qin, Q.; Liu, Z.; Liang, W.; Sun, M.; Wang, Z. The effect of CaO(MgO) on the structure and properties of aluminosilicate system by molecular dynamics simulation. J. Mol. Liq. 2018, 286, 762–769. [Google Scholar] [CrossRef]
- Wu, T.; He, S.; Liang, Y.; Wang, Q. Molecular dynamics simulation of the structure and properties for the CaO–SiO2 and CaO–Al2O3 systems. J. Non-Cryst. Solids 2015, 411, 145–151. [Google Scholar] [CrossRef]
- Garcia-Lodeiro, I.; Aparicio-Rebollo, E.; Fernandez-Jimenez, A.; Palomo, A. Effect of calcium on the alkaline activation of aluminosilicate glass. Ceram. Int. 2016, 42, 7697–7707. [Google Scholar] [CrossRef]
- Pei, J.; Pan, X.; Zu, D.; Zhang, C.; Yu, H.; Tu, G. Formation characteristics of sodium calcium silicate compounds based on solid-state reaction. Ceram. Int. 2022, 48, 25958–25967. [Google Scholar] [CrossRef]
- Abdulvaliyev, R.; Akhmadiyeva, N.; Gladyshev, S.; Samenova, N.; Kolesnikova, O.; Mankesheva, O. Behavior of calcium compounds under hydrothermal conditions during alkaline leaching of aluminosilicates with synthesis of fillers for composites. J. Compos. Sci. 2023, 7, 508. [Google Scholar] [CrossRef]
- Akhmadiyeva, N.; Gladyshev, S.; Abdulvaliyev, R.; Sukurov, B.; Amanzholova, L. Selective extraction of potassium from raw nepheline materials. Heliyon 2024, 10, e29461. [Google Scholar] [CrossRef] [PubMed]
- Beisembekova, L.K.; Smagulova, D.A.; Mahmut, G.; Omarov, A.T.; Tanasheva, M.A. Technology of complex processing of phosphogypsum and polyhalite into chemical ameliorant. Bull. KazNU. Chem. Ser. 2011, 4, 42–45. [Google Scholar] [CrossRef]
- Miller, O. Phosphogypsum: Both a Problem and a Panacea. 2021. Available online: https://kazakh-zerno.net/186600-fosfogips-i-problema-i-panaceja (accessed on 1 April 2024).
- Zhantasov, K.T.; Ziyat, A.J.; Lavrov, B.A.; Zhantasov, M.K. Mineralogical and chemical composition of phosphogypsum—A waste product of extraction phosphoric acid production. Sci. Herit. 2021, 78, 24–29. [Google Scholar]





| Additive | Content, wt% | Extraction, Al2O3, % | |||||||
|---|---|---|---|---|---|---|---|---|---|
| CaO | Al2O3 | SiO2 | Na2O | K2O | Fe2O3 | MgO | Others | ||
| CaO | 15.63 | 3.93 | 14.67 | 24.55 | 0.53 | 0.96 | 0.25 | 39.48 | 94.86 |
| CaSO4 | 13.29 | 3.07 | 12.16 | 22.2 | 0.5 | 0.88 | 0.14 | 47.76 | 95.25 |
| Name | Formula | Type of Additive | |
|---|---|---|---|
| CaSO4 | CaO | ||
| Portlandite, syn | Ca(OH)2 | 53.2% | 49.6% |
| Sodium calcium hydrogen silicate | NaCaHSiO4 | 17.3% | |
| Tricalcium silicide oxide | Ca3SiO | 14.5% | |
| Krotite, syn | CaAl2O4 | 10.1% | |
| Mullite, syn | Al(Al1.25Si0.75)O4.875 | 4.9% | |
| Natrite | Na2CO3 | 33.6% | |
| Cancrinite | Na7.14Al6Si7.08O26.73(H2O)4.87 | 16.8% | |
| Leaching Temperature, °C | Extraction into Solution, % | |
|---|---|---|
| Al2O3 | SiO2 | |
| 220 | 54.27 | 2.99 |
| 240 | 73.05 | 19.9 |
| 260 | 85.07 | 25.94 |
| 280 | 91.37 | 23.31 |
| CaO:SiO2 | Extraction into Solution, % | |
|---|---|---|
| Al2O3 | SiO2 | |
| 1:1 | 62.37 | 0 |
| 1:1.2 | 65.71 | 0 |
| 1:1.4 | 85.13 | 0 |
| 1:1.6 | 85.72 | 0 |
| 1:1.7 | 86.43 | 15.85 |
| 1:1.8 | 88.87 | 24.07 |
| 1:1.9 | 91.37 | 23.31 |
| 1:2 | 77.06 | 21.95 |
Disclaimer/Publisher’s Note: The statements, opinions and data contained in all publications are solely those of the individual author(s) and contributor(s) and not of MDPI and/or the editor(s). MDPI and/or the editor(s) disclaim responsibility for any injury to people or property resulting from any ideas, methods, instructions or products referred to in the content. |
© 2024 by the authors. Licensee MDPI, Basel, Switzerland. This article is an open access article distributed under the terms and conditions of the Creative Commons Attribution (CC BY) license (https://creativecommons.org/licenses/by/4.0/).
Share and Cite
Akhmadiyeva, N.; Abdulvaliyev, R.; Gladyshev, S.; Kassymzhanova, A. Hydrochemical Method for the Production of Alumina from Nepheline Using Effective Calcium Reagents. Processes 2024, 12, 1355. https://doi.org/10.3390/pr12071355
Akhmadiyeva N, Abdulvaliyev R, Gladyshev S, Kassymzhanova A. Hydrochemical Method for the Production of Alumina from Nepheline Using Effective Calcium Reagents. Processes. 2024; 12(7):1355. https://doi.org/10.3390/pr12071355
Chicago/Turabian StyleAkhmadiyeva, Nazym, Rinat Abdulvaliyev, Sergey Gladyshev, and Asiya Kassymzhanova. 2024. "Hydrochemical Method for the Production of Alumina from Nepheline Using Effective Calcium Reagents" Processes 12, no. 7: 1355. https://doi.org/10.3390/pr12071355
APA StyleAkhmadiyeva, N., Abdulvaliyev, R., Gladyshev, S., & Kassymzhanova, A. (2024). Hydrochemical Method for the Production of Alumina from Nepheline Using Effective Calcium Reagents. Processes, 12(7), 1355. https://doi.org/10.3390/pr12071355

