Edge Computing-Based Modular Control System for Industrial Environments
Abstract
1. Introduction
2. Proposed Industrial Hardware Control System
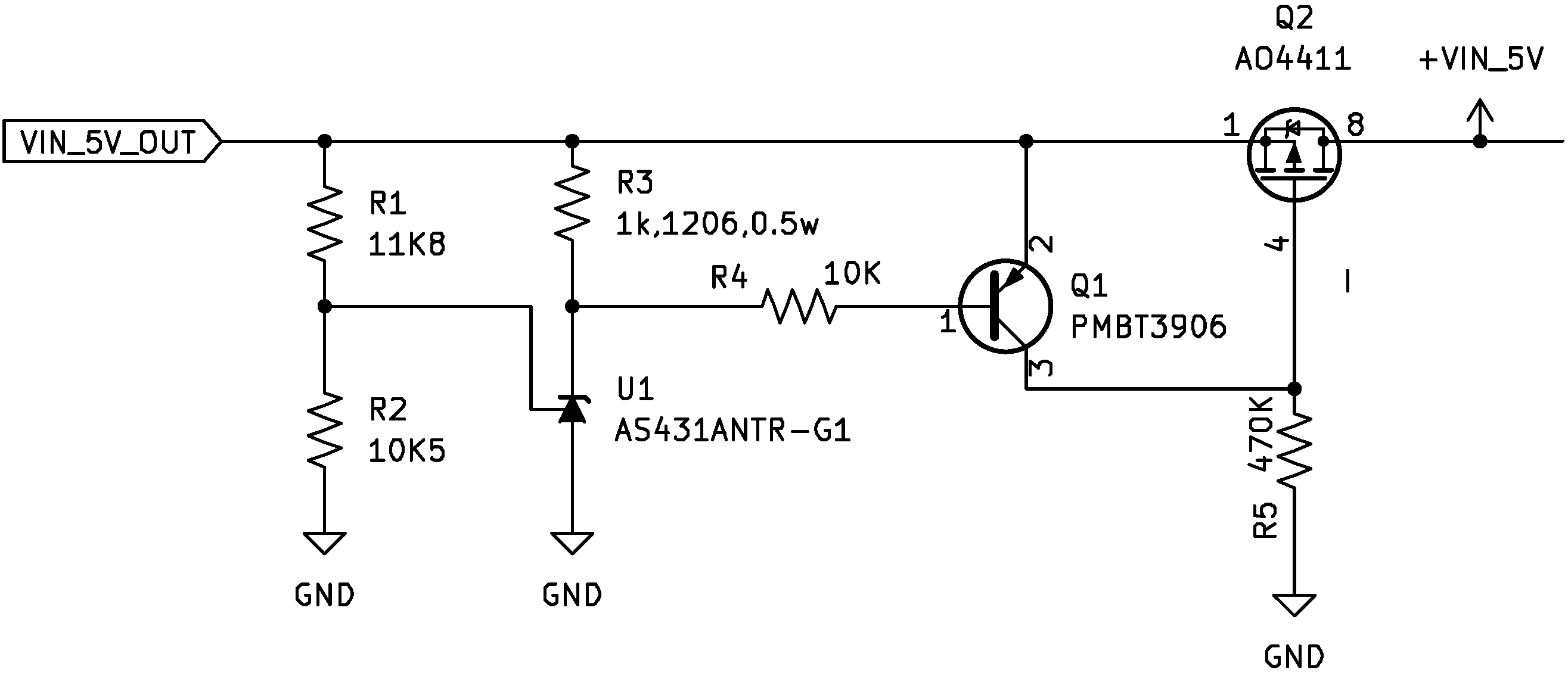
Hardware Protections from External Environment
3. Principal Module—mP
4. Expansion Modules
4.1. Electrical Signals Expansion Module
- The first stage is an instrumentation amplifier where the main objectives are to amplify the signal to the magnitudes of ADC input and establish a high input impedance on the expansion module as protection from external currents.
- The second stage is an integrator due to the signal current derivative from the current sensor. The stage needs to work as an integrator to the electrical network frequency (50 Hz).
- The third stage is a high pass filter because the integrator works as a high amplifier to the DC components (0 [Hz]). Therefore, a filter was implemented to eliminate the offset voltage. Also, a buffer amplifier was implemented in this stage to isolate the signal to the last stage.
- The last stage has implemented an inverting amplifier to the gain and offset adjustments. In this case, it was adjusted to an output of 0 to 5 V to the ADC. The Zener diode prevents overvoltages above 5 V DC, being an input protection for the ADC.
4.2. Vibration Signals Expansion Module
4.3. Local Processing
4.3.1. Cooley–Tukey Generalized (CTG) Algorithm
4.3.2. Cubic Spline Algorithm
5. Results and Discussion
5.1. Proposed Industrial Control System
5.2. Local Processing
5.2.1. CTG Implementation
5.2.2. Cubic Spline Implementation
6. Conclusions
Author Contributions
Funding
Data Availability Statement
Conflicts of Interest
References
- Mao, W.; Zhao, Z.; Chang, Z.; Min, G.; Gao, W. Energy-Efficient Industrial Internet of Things: Overview and Open Issues. IEEE Trans. Ind. Inform. 2021, 17, 7225–7237. [Google Scholar] [CrossRef]
- de Matos, B.; Salles, R.; Mendes, J.; Gouveia, J.R.; Baptista, A.J.; Moura, P. A Review of Energy and Sustainability KPI-Based Monitoring and Control Methodologies on WWTPs. Mathematics 2023, 11, 173. [Google Scholar] [CrossRef]
- Teixeira, J.E.; Tavares-Lehmann, A.T.C. Industry 4.0 in the European union: Policies and national strategies. Technol. Forecast. Soc. Chang. 2022, 180, 121664. [Google Scholar] [CrossRef]
- Queiroz, R.; Cruz, T.; Mendes, J.; Sousa, P.; Simões, P. Container-Based Virtualization for Real-Time Industrial Systems—A Systematic Review. ACM Comput. Surv. 2023, 56, 1–38. [Google Scholar] [CrossRef]
- Törngren, M.; Thompson, H.; Herzog, E.; Inam, R.; Gross, J.; Dán, G. Industrial Edge-based Cyber-Physical Systems—Application Needs and Concerns for Realization. In Proceedings of the 2021 IEEE/ACM Symposium on Edge Computing (SEC), San Jose, CA, USA, 14–17 December 2021; pp. 409–415. [Google Scholar] [CrossRef]
- Ramamurthy, H.; Prabhu, B.S.; Gadh, R.; Madni, A.M. Wireless Industrial Monitoring and Control Using a Smart Sensor Platform. IEEE Sens. J. 2007, 7, 611–618. [Google Scholar] [CrossRef]
- Chi, Q.; Yan, H.; Zhang, C.; Pang, Z.; Xu, L.D. A Reconfigurable Smart Sensor Interface for Industrial WSN in IoT Environment. IEEE Trans. Ind. Inform. 2014, 10, 1417–1425. [Google Scholar] [CrossRef]
- Qiu, T.; Chi, J.; Zhou, X.; Ning, Z.; Atiquzzaman, M.; Wu, D.O. Edge Computing in Industrial Internet of Things: Architecture, Advances and Challenges. IEEE Commun. Surv. Tutor. 2020, 22, 2462–2488. [Google Scholar] [CrossRef]
- Nain, G.; Pattanaik, K.; Sharma, G. Towards edge computing in intelligent manufacturing: Past, present and future. J. Manuf. Syst. 2022, 62, 588–611. [Google Scholar] [CrossRef]
- Kaneko, Y.; Yokoyama, Y.; Monma, N.; Terashima, Y.; Teramoto, K.; Kishimoto, T.; Saito, T. A Microservice-Based Industrial Control System Architecture Using Cloud and MEC. In Proceedings of the Edge Computing—EDGE 2020, Beijing, China, 19–23 October 2020; Katangur, A., Lin, S.C., Wei, J., Yang, S., Zhang, L.J., Eds.; Springer International Publishing: Berlin/Heidelberg, Germany, 2020; pp. 18–32. [Google Scholar] [CrossRef]
- Kumari, K.; Sadasivam, G.; Dharani, D.; Niranjanamurthy, M. Edge Computing: Fundamentals, Advances and Applications; Advances in industry 4.0 and machine learning; CRC Press: Boca Raton, FL, USA, 2021. [Google Scholar]
- Alves, J.; Sousa, P.; Matos, B.; Mendes, J.; Souza, F.; Matias, T. Modular Cyber-Physical System for Smart Industry: A case study on energy load disaggregation. In Proceedings of the 2023 International Conference on Control, Automation and Diagnosis (ICCAD), Rome, Italy, 10–12 May 2023; pp. 1–6. [Google Scholar] [CrossRef]
- Crockett, L.H.; Elliot, R.A.; Enderwitz, M.A.; Stewart, R.W. The Zynq Book: Embedded Processing with the Arm Cortex-A9 on the Xilinx Zynq-7000 All Programmable Soc; Strathclyde Academic Media: Glasgow, UK, 2014. [Google Scholar]
- Xiao, C.; Zhao, L.; Asada, T.; Odendaal, W.; van Wyk, J. An overview of integratable current sensor technologies. In Proceedings of the 38th IAS Annual Meeting on Conference Record of the Industry Applications Conference, Salt Lake City, UT, USA, 12–16 October 2003; Volume 2, pp. 1251–1258. [Google Scholar] [CrossRef]
- Shafiq, M.; Stewart, B.G.; Hussain, G.A.; Hassan, W.; Choudhary, M.; Palo, I. Design and applications of Rogowski coil sensors for power system measurements: A review. Measurement 2022, 203, 112014. [Google Scholar] [CrossRef]
- Gonçalves, M.; Sousa, P.; Mendes, J.; Danishvar, M.; Mousavi, A. Real-Time Event-Driven Learning in Highly Volatile Systems: A Case for Embedded Machine Learning for SCADA Systems. IEEE Access 2022, 10, 50794–50806. [Google Scholar] [CrossRef]
- Vanraj; Goyal, D.; Saini, A.; Dhami, S.S.; Pabla, B.S. Intelligent predictive maintenance of dynamic systems using condition monitoring and signal processing techniques—A review. In Proceedings of the 2016 International Conference on Advances in Computing, Communication & Automation (ICACCA), Dehradun, India, 8–9 April 2016; pp. 1–6. [Google Scholar] [CrossRef]
- Temperton, C. A Generalized Prime Factor FFT Algorithm. SIAM J. Sci. Stat. Comput. 1992, 13, 676–686. [Google Scholar] [CrossRef]
- Hayes, M. Schaum’s Outline of Digital Signal Processing; Schaum’s Outline Series; McGraw-Hill Companies, Incorporated: New York, NY, USA, 1999. [Google Scholar]
- Wold, S. Spline Functions in Data Analysis. Technometrics 1974, 16, 1–11. [Google Scholar] [CrossRef]
- Sun, M.; Lan, L.; Zhu, C.G.; Lei, F. Cubic spline interpolation with optimal end conditions. J. Comput. Appl. Math. 2023, 425, 115039. [Google Scholar] [CrossRef]
- Liu, S.; Guzzo, J.A.; Zhang, L.; Smith, D.W.; Lazos, J.; Grossner, M. Plug-and-play sensor platform for legacy industrial machine monitoring. In Proceedings of the 2016 International Symposium on Flexible Automation (ISFA), Cleveland, OH, USA, 1–3 August 2016; pp. 432–435. [Google Scholar] [CrossRef]
- lewis, R. Modelling Control Systems Using IEC 61499: Applying Function Blocks to Distributed Systems, 1st ed.; The Institution of Engineering and Technology: London, UK, 2008. [Google Scholar]














Disclaimer/Publisher’s Note: The statements, opinions and data contained in all publications are solely those of the individual author(s) and contributor(s) and not of MDPI and/or the editor(s). MDPI and/or the editor(s) disclaim responsibility for any injury to people or property resulting from any ideas, methods, instructions or products referred to in the content. |
© 2024 by the authors. Licensee MDPI, Basel, Switzerland. This article is an open access article distributed under the terms and conditions of the Creative Commons Attribution (CC BY) license (https://creativecommons.org/licenses/by/4.0/).
Share and Cite
Gouveia, G.; Alves, J.; Sousa, P.; Araújo, R.; Mendes, J. Edge Computing-Based Modular Control System for Industrial Environments. Processes 2024, 12, 1165. https://doi.org/10.3390/pr12061165
Gouveia G, Alves J, Sousa P, Araújo R, Mendes J. Edge Computing-Based Modular Control System for Industrial Environments. Processes. 2024; 12(6):1165. https://doi.org/10.3390/pr12061165
Chicago/Turabian StyleGouveia, Gonçalo, Jorge Alves, Pedro Sousa, Rui Araújo, and Jérôme Mendes. 2024. "Edge Computing-Based Modular Control System for Industrial Environments" Processes 12, no. 6: 1165. https://doi.org/10.3390/pr12061165
APA StyleGouveia, G., Alves, J., Sousa, P., Araújo, R., & Mendes, J. (2024). Edge Computing-Based Modular Control System for Industrial Environments. Processes, 12(6), 1165. https://doi.org/10.3390/pr12061165

