Abstract
This work focuses on the design and techno-economic evaluation of an industrial facility for the production of malonic acid. The raw material utilized is commercial glucose syrup with a concentration of 95%. Based on a patent of Lygos, Inc., an innovative biotechnology research company, this study presents a comprehensive synthesis, design, and simulation framework for the production of malonic acid through oligosaccharide fermentation. An integrated process flowsheet is proposed and simulated using SuperPro Designer™. The analysis indicates that for an installation capacity of about 8000 MT/yr of the final product with a purity of 99.5%, the production cost is estimated at USD 7.92/kg. A comprehensive study of the capacity’s impact on economics reveals that this cost could decrease to as low as USD 6.05/kg. A parametric analysis and optimization conducted at the flowsheet level identifies opportunities for further reducing production costs, laying the groundwork for a potential decrease in the product’s selling price.
1. Introduction
1.1. The Importance of Malonic Acid
The petrochemical industry has been a cornerstone of technological and economic progress in the western world over the past century. It has enabled the production of a wide array of essential products, including fuels, plastics, and petrochemicals, which form the foundation of modern society. Despite its importance, the depletion of fossil oil reserves and the significant environmental harm associated with the oil industry are driving the search for more sustainable solutions to meet global industrial demands. This shift highlights the urgent need to reduce dependence on non-renewable resources and to explore alternative, more environmentally friendly feedstocks.
Petrochemical derivatives play a crucial role in various industries, contributing to the production of pharmaceuticals, fertilizers, synthetic fibers, and everyday goods. However, the overreliance on fossil fuel-based materials is not only causing environmental degradation through greenhouse gas emissions but also raising political and economic concerns due to the finite nature of fossil resources [1]. This has led to a growing focus on alternative technologies that can help transition toward a more sustainable and resource-efficient economy.
In response to these challenges, biomass has emerged as a promising alternative feedstock to replace petrochemical oil. Biomass, particularly of plant origin, offers a renewable and abundant carbon source for producing high-value chemicals. Advances in biotechnology have enabled the integration of biomass-based processes into industrial applications, paving the way for more sustainable production pathways. This shift is increasingly being recognized as a key strategy in safeguarding fossil resources and addressing environmental concerns [2].
One of the promising chemicals derived from biomass is malonic acid, which has garnered increasing attention in both research and industry. Malonic acid was identified by the U.S. Department of Energy as one of the “Top 30 Value Added Chemicals” to be produced from biomass-derived sugar instead of petroleum, due to its potential applications in various sectors, including the petrochemical, pharmaceutical, and cosmetic industries [3]. Malonic acid, a simple dicarboxylic acid, has gained recognition in recent years for its significance in organic chemistry as a crucial building block in many processes, and its growing use reflects a broader trend toward the adoption of biomass-derived chemicals as more sustainable alternatives to traditional petrochemical products [3]. It acts as an intermediate in synthesizing amides and diesters and is essential to producing barbituric acid, a pharmaceutical compound [4]. In the fragrance industry, it regulates pH, while in automotive production, it serves as a precursor to polyesters and other polymers. Malonic acid also supports the creation of biodegradable containers and reinforces coatings against UV and corrosion [4,5]. Biologically, it plays a critical role in fatty acid biosynthesis and cellular energy regulation [2,6].
1.2. Market Analysis
The global market for malonic acid is experiencing steady growth, driven by the increasing demand for environmentally sustainable products. Traditional malonic acid production methods rely on petroleum-based chemicals, which have raised environmental concerns regarding their sustainability. To address these issues, there has been a shift toward producing malonic acid from renewable raw materials, such as glucose. This shift offers significant benefits, including a lower carbon footprint and reduced toxicity in the waste produced during synthesis, making it a more sustainable alternative. The rising demand for greener technologies is expected to further boost the market as industries prioritize sustainability in their operations [7].
The U.S. is one of the most important markets for malonic acid globally [8], with increasing demand from sectors like pharmaceuticals, food additives, and cosmetics. In 2022, the global market size was valued at USD 108.1 million, and it is expected to grow at a compound annual growth rate (CAGR) of 2.9% from 2023 to 2030 [8]. The largest demand comes from the food and beverage sector, which accounted for 28.1% of the revenue in 2022 [8], driven by the increased use of malonic acid in food additives and flavor enhancers. North America accounted for more than 30% of the total sales in 2023, followed by Europe, with Germany, France, and Italy being major consumers [9]. China, India, and Japan are the dominant malonic acid-producing countries due to increasing population and rising income levels, which are boosting demand in the food and beverage sector [8,9].
Additionally, the market’s growth is influenced by the cost and availability of raw materials, particularly acetic acid and sodium cyanide, used in synthetic malonic acid production [10,11]. Fluctuating raw material prices are directly correlated with the production cost and competitiveness of malonic acid, potentially hindering market expansion [8]. However, the market is supported by several key manufacturers, such as Lonza Group (Switzerland) and Wuhan Kemi-Works Chemical Co., Ltd. (China), who offer malonic acid with high purity levels [8]. Prices for malonic acid vary based on purity, with products below 99% purity priced between USD 7 and 10 per kilogram, while those with a purity of 99% or higher are priced at USD 10–15 per kilogram. In 1993, the price of malonic acid reached USD 30/kg for shipments of one to two drums [12].
1.3. Production Pathways
1.3.1. Conventional Production Technologies
The two main and widely applied technologies for malonic acid production are production from chloroacetic acid [10,11] and hydrolysis of dimethyl malonate or diethyl malonate [13]. The first one involves a multi-step synthesis process, starting with chloroacetic acid, as shown in Figure 1. Although historically significant, this method is characterized by relatively low yields, making it less effective for modern industrial applications [10].
Figure 1.
Technology of malonic acid production from chloroacetic acid.
The second widely applied process is the hydrolysis of dimethyl malonate or diethyl malonate in a typical temperature range of 60–70 °C [13], while continuously adjusting the pressure to maintain the reactants and products in the desired phase [13]. This technology offers a higher yield and better product purity [13,14], but it comes with increased production costs and notable environmental impacts due to the significant environmental footprint of the raw materials [15].
1.3.2. Alternative Technologies—Fermentation
With global concerns about energy and environmental problems constantly increasing, the production of malonic acid by fermentation through the biotransformation of glucose has generated considerable interest as an alternative to the chemical synthesis. Currently, two technical metabolic pathways have been investigated and introduced in microbes using malonyl semialdehyde (MSA) [16] or Malonyl-CoA [17] as precursors. The microorganisms that have been studied for malonic acid fermentation are E. coli, Pichia Kudriavzevii, and Myceliophthora thermophila [16,17,18] which, since they are not able to produce malonic acid naturally through their metabolism, are genetically modified and used to convert multiple substrates (carbon sources) to malonic acid. Table 1 lists the microorganisms, the corresponding precursor, and the fermentation type of some malonic acid fermentation processes reported in the literature.
Table 1.
Data on the production of malonic acid by microorganisms.
Malonic acid production via genetically modified Pichia Kudriavzevii cells has been developed and patented by the research company Lygos Inc. [17]. More specifically, Lygos has developed a procedure to provide recombinant host cells with a heterologous nucleic acid encoding a hydrolase of acetyl-CoA, which catalyzes the conversion of malonyl-CoA to malonic acid [17]. In the present study, the laboratory process described in the patent is modified, with the ultimate goal of scaling up the process for the industrial-scale production of bio-based malonic acid.
2. Materials and Methods
2.1. Bio-Malonic Acid Plant Modeling
A proposed malonic acid production flowsheet was designed and simulated using SuperPro Designer™ v13 (Intelligen, Inc., Scotch Plains, NJ, USA) based on widely applied techniques, processes, and global patents. As there is a lack of publicly available experimental data at the pilot or industrial scale, a model validation is not possible in the context of the preliminary design study and techno-economic assessment. Additionally, biological feasibility factors, such as contamination risks and cell line stability, are important considerations for detailed process design and operational planning but are beyond the scope of the current study. The design decisions made during the synthesis of the complete plant and the selection of appropriate operating conditions for the equipment were guided by the literature data. It should be noted that this work builds upon Lygos’s patented fermentation and downstream processes, and its main objective is to develop a comprehensive, industry-oriented flowsheet for the full production process. In constructing this flowsheet, integrated industry-standard practices were followed, based on Intelligen’s experience, to enhance practicality and efficiency. For example, counter-current centrifugation steps, commonly used in industrial applications, and introduced calcium malonate crystal recovery from stream S-123, to increase overall yield, were incorporated in the proposed process flowsheet. Thermodynamic calculations of the various thermophysical properties (e.g., reaction enthalpy), energy, and mass balances were carried out using Shortcuts models available in SuperPro Designer™. Additionally, the equipment design and techno-economic evaluation were based on software build-in capabilities.
The assumed annual production capacity was set at 7950 MT per year, representing a large-scale industrial bioprocess plant. Although this capacity is a considerable share of the current global market, the selected capacity can be supported in the future, assuming that a constant and sustainable supply of malonic acid will facilitate its future global market growth. A capacity analysis was also conducted to investigate the economic influence of scale on this process. Subsequent sections of the study include a first-order optimization by introducing systems for process water recycling along with a sensitivity analysis of the most critical plant design variables.
For a clearer and more effective analysis of the flowsheet, the process is divided into sub-areas, which are detailed as follows:
- ➢
- Area 100: Substrate preparation
- ➢
- Area 200: Culture growth and fermentation
- ➢
- Area 300: Product acidification
- ➢
- Area 400: Product purification
- ➢
- Area 500: Crystallization and drying
The mass and energy balance calculations of each region are presented in the Supplementary Material (Table S1). A 95% glucose syrup was used as the raw material for production, containing smaller proportions of other oligosaccharides, such as maltose, maltotriose, and higher oligosaccharides summarized as DPn. Table 2 provides the mass composition of the feedstock.
Table 2.
Raw material composition.
2.2. Proposed Flowsheet
The analysis below of each area presents details of the total plant flowsheet.
2.2.1. Area 100: Substrate Pretreatment
The fermentation area consists of a train of three seed-fermentation steps and a main production-fermentation step. The initial stage of substrate pre-treatment involves sterilizing the glucose syrup before it enters the fermentation process. The syrup is first stored in a storage tank (P-5/V-111), then sterilized in the sterilizer (P-6/PZ-102), and finally transferred to the sterile media tank (P-7/V-112). The sterilized stream is then fed to the distributor (P-8/FDIS-108), where it is divided into three individual streams. The first stream is directed to an online mixer to prepare the substrate for the first and second seed fermenters, while the second and third streams are fed directly to the third seed fermenter and the main fermenters.
There are two different types of media required for the biomass multiplication stage and the malonic acid production stage. The yeast extract peptone dextrose (YPD) medium is used for the first two seed fermenters, where biomass growth occurs with minimum product formation. In contrast, the yeast nitrogen base (YNB) medium is used for the third seed fermenter, where substantial malonic acid production occurs together with the biomass growth. The YNB media are prepared in a storage tank (P-1/V-101) and transferred to a sterile filtration unit (P-2/DE-102). Then, they are sent to a media storage tank (P-3/V-102) and to a flow distributor (P-4/FDIS-101). The YPD media are first sterilized in a sterile filtration unit (P-9/DE-101) and then sent to a mixer (P-12/MX-103), where an appropriate amount of sterile glucose syrup is added. Then, they are sent to the first two seed fermenters via the flow distributor (P-13/FDIS-103). The YNB stream is fed to the third seed fermenter and to the main production fermenters via flow distributor (P-4/FDIS-101).
Area 100 also includes water preparation and distribution for the fermentation and purification processes. Specifically, the water feed stream is directed to a sterilization unit (P-10/PZ-103) and to a storage tank (P-11/V-108). Then, it is fed to a distributor unit (P-14/FDIS-107), where it is divided into three streams. The first stream is sent to another separator (P-15/FDIS-102), where it is divided into four streams, each directed to the seed and main production fermenters in Area 200. The second stream is sent to a mixer (P-16/MX-101), where it is combined with a calcium dioxide feed to achieve the desired concentration of 25% w/w, and then stored in a tank (P-17/V-104). Finally, through a separator (P-18/FDIS-104), this stream is divided into two sub-streams and directed to the two production fermenters for the neutralization of malonic acid into its corresponding salt. The third stream from the separator is sent to the product purification area to meet the process’s wash water requirements. The flowsheet for Area 100 is shown in Figure 2.
Figure 2.
Flowsheet of substrate pretreatment (Area 100) from the simulator environment.
2.2.2. Area 200: Fermentation
The fermentation area includes a train of three seed fermenters, which satisfactorily develop the culture and eventually feed the production fermenter for malonic acid. The first seed fermenter (P-23/SFR-101) is inoculated with 0.01 g/L of the yeast strain Pichia kudriavzevii [19], and subsequently, the fermentation product is sent to inoculate the next fermenter in line (P-25/SFR-102). This process is repeated for the subsequent fermenters, (P-27/SFR-103) and (P-29/FR-101). The inoculation ratio in each step is roughly 10:1 [19]. The fermenters operate in batch mode, unlike other units in other areas of the plant, which operate in continuous mode.
The fermentation process is aerobic, thus requiring aeration of the reactors. The required air is initially compressed (P-19/G-101) and cooled (P-20/S-115) before being filtered (P-21/AF-101). It is then distributed to each fermenter through a suitable flow distributor. The required aeration rate is 1.00 VVM [19]. The cultivation time for the first three fermenters is 16 h, while for the production fermenter, it is 50 h [19]. The detailed stages of a complete cycle of the seed fermenters, (P-23/SFR-101) and (P-25/SFR-102), are described below:
- Steam-In-Place (SIP): At the beginning of each batch, an SIP process is performed using steam at 152 °C to sterilize the equipment.
- Pull In Water: Immediately after SIP, the appropriate amount of water for fermentation is introduced into the sterilized reactors.
- Pull In Media: The fermentation media and the required amount of syrup are properly prepared and introduced into the reactors.
- Pull In Inoculum: The reactor is inoculated to start the cultivation process.
- Fermentation: The fermentation process starts immediately after the inoculum is loaded. A stable temperature of 30 °C is required, which is maintained by removing the heat generated by the fermentation reactions using chilled water. During fermentation, there is continuous aeration at 1.00 VVM.
- Transfer Out: After fermentation is completed, the product from each fermenter is discharged and fed as inoculum to the next fermenter in the cultivation train.
- Clean-In-Place (CIP): After the broth is removed, the fermenters are cleaned by washing with water, followed by a wash with a 0.5 M NaOH solution, a post-rinse with water, a wash with a 2% phosphoric acid solution, and a final flush with water.
The stages of a cycle for the reactors, (P-27/SFR-103) and (P-29/FR-101), differ slightly from those of the seed fermenters, as their primary purpose is acid production rather than biomass development. During product-forming fermentation, glucose syrup is fed into the reactor. This was modeled as a separate operation. Also, during fermentation, the malonic acid produced, being an acid, reduces the pH of the broth. In order to control the pH during fermentation, a 25% w/w calcium hydroxide solution is added [19] to the production fermenters in order to neutralize the malonic acid to calcium malonate. The produced calcium malonate salt has a limited solubility in water of 6 g/L. As such, any calcium malonate produced above this concentration precipitates.
Ultimately, the end-of-fermentation broth obtained in the production fermenter has a crystalline calcium malonate concentration of about 153.31 g/L and a solute calcium malonate concentration of about 6 g/L [14]. All reactions that occur in the fermenters are modeled as stoichiometric reactions with their respective conversion rates [19]. The mass stoichiometry of all respective reactions is presented in the Supplementary Material (Table S2) [19]. The broth from the production fermenter is transferred to a buffer tank (P-31/V-103), which supplies the downstream continuously. The respective flowsheet area (Area 200) is shown in Figure 3.
Figure 3.
Flowsheet of fermentation Area 200 from the simulator environment.
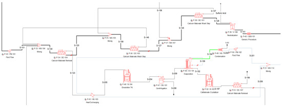
2.2.3. Area 300: Acidification of Fermentation Product
The fermentation product contains a significant amount of crystalline malonate salt along with unfermented media, unfermented oligosaccharides, biomass, and other impurities that need to be separated to produce a high-purity product. The first step in the purification process is isolating the calcium malonate crystals from the suspended biomass [14]. The broth is mixed with process streams (P-33/MX-104) and introduced into a decanter-type centrifuge (P-34/DC-104), where most of the crystals are removed in the underflow, while most of the broth solution and the biomass are separated in the supernatant. The underflow is mixed with recycled solution in the mixer (P-35/MX-105) and sent to a second centrifuge (P-36/DC-105), which again separates the remaining biomass from the calcium malonate crystals. This is followed by another washing stage, with the addition of process condensate water (P-37/MX-107) at a ratio of 0.9 (mix-in amount/process amount) [14], and another centrifugation (P-36/DC-101). To enhance the overall efficiency, the wash steps have a counter-current pattern, with the calcium malonate crystals moving forward, while the process condensate water is sent backward to the previous step.
The supernatant of the first the centrifuge (P-34/DC-104) ultimately contains almost all of the biomass and the broth solution. However, it also contains a small amount of product crystals that were not separated by the decanting centrifuge, as well as a significant amount of dissolved calcium malonate, requiring further processing in order to recover it. As such, it is directed to a counter-current heat exchanger (P-45/HX-103), where it is heated to 69 °C and fed into a tank (P-46/R-104) that offers some residence time, melting the calcium malonate crystals. The slurry is then fed into a disk-stack centrifuge (P-47/DS-101), which separates the biomass in the underflow. The supernatant is then concentrated in a multi-effect evaporator (P-48/EV-101), which removes most of the water, increasing the concentration of calcium malonate in the solution. This is followed by cooling crystallization in a continuous crystallizer (P-52/R-103). The slurry is sent to another centrifuge (P-53/DC-107), which separates the crystals in the underflow. The crystals are recycled back to the mixer (P-33/MX-104), while the overflow is sent to the wastewater treatment.
The liquid condensate of the evaporator preheats the inlet stream of the evaporator in the heat exchanger (P-45/HX-103). The vapor of the last stage of the evaporator is condensed against cooling water in a condenser (P-49/HX-101), pumped (P-50/PM-102), and mixed with the other condensate in a mixer (P-51/MX-114), to be recycled back into the process.
The underflow of the last washing centrifuge (P-38/DC-101) contains a high concentration of calcium malonate crystals and is directed to an acidification reactor (P-39/V-106). In this unit, the calcium malonate is acidified to malonic acid with 25% w/w sulfuric acid, forming gypsum as a byproduct of the acidification reaction. A virtual process (P-40/GBX-101) is employed, acting as a “conversion box”, where the crystallization reaction of the gypsum molecules occurs as thermodynamically indicated for the process conditions. This specific process is necessary due to the constraints of the simulation environment. The formed gypsum has limited solubility in water, and it sediments up to a final concentration of 2.6 g/L of solute calcium sulfate [14].
Subsequently, the dissolved product must be separated from the solid gypsum. The acidified stream is mixed (P-41/MX-109) with recycling streams and fed into a decanting centrifuge (P-42/DC-102) [14]. The underflow contains the gypsum and, inevitably, a significant amount of product. For this reason, it is subjected to a washing stage. The gypsum solids are mixed with recycled condensate (P-54/MX-108) and centrifuged (P-42/DC-106) [14]. The supernatant is recycled back into the process via the mixer (P-41/MX-109). The gypsum is discarded as solid waste.
The addition of excess sulfuric acid necessitates its neutralization for solution purification. Therefore, a neutralization reactor is implemented, in which the residual sulfuric acid is neutralized with 20% w/w barium carbonate [14]. In parallel, a double-replacement reaction occurs between the barium carbonate and calcium sulfate, which produces barium sulfate and calcium carbonate [14]. The products of these reactions precipitate as sediments and are removed by centrifugation (P-44/DC-103). Inevitably, a small amount of solute malonic acid will be lost together with the separated solids. In order to increase separation efficiency, the underflow is mixed with process condensate [14] and subjected to another centrifugation (P-57/DC-108). The supernatant solution, containing a significant amount of malonic acid, is recycled back into the process (P-41/MX-109). The solids are discarded as solid waste.
The neutralization, crystallization, and double-replacement reactions that take place in this area are presented in the Supplementary Material (Table S3). Figure 4 and Figure 5 show the respective flowsheet product acidification area (Area 300):
Figure 4.
Product acidification Area 300 from the simulator environment.
Figure 5.
Flowsheet of Area 300 from the simulator environment.
2.2.4. Area 400: Fermentation Broth Purification
In this stage, the solution received from Area 300 contains primarily malonic acid, along with small amounts of other substances, such as unfermented nutrients and salts. To remove the undesirable ions, a mixed-bed ion-exchange column (P-61/INX-102) is employed, which eliminates both cations and anions from the solution [14]. This column operates in batch mode, cycling independently from the main recipe. To integrate this batch process into a series of continuous processes without downtime, the ion-exchange columns are operated in a staggered mode. Specifically, two chromatography columns are utilized: while the first is loaded and purifying the product solution, the other one is being washed and regenerated. The malonic acid stream exiting the ion-exchange column is directed to a buffer tank (P-62/V-105), where it is temporarily stored. The operations of a simplified cycle of the mixed-bed ion-exchange column are described below:
- Load: The product stream is loaded into the column. At this stage, the ions contained in the stream are bound by the resin in the column, and the purified product stream exits the column.
- Wash: The column is then washed with water.
- Cation Regeneration: The cation resin is regenerated by washing the column with hydrochloric acid solution.
- Rewash 1: The column is washed again with water to remove any remaining regeneration solution.
- Anion Regeneration: The anion resin is regenerated by washing the column with sodium hydroxide solution.
- Rewash 2: The column is washed again with water to remove any remaining regeneration solution.
In order to further purify and to remove other impurities present in the solution, a nanofiltration stage is employed [14]. The product solution from the ion-exchange column still contains impurities such as unfermented sugars and pigments, which can negatively impact the efficiency of the subsequent crystallization. Therefore, it is essential to remove these impurities before the crystallization stage using nanofiltration (P-64/UF-101). To enhance the efficiency of the process, the filtrate is directed to a washing stage (P-65/MX-106), followed by another nanofiltration (P-66/UF-102). This allows the treated solution to be recovered and recycled back into the process through a mixer (P-63/MX-113). The respective flowsheet area is shown in Figure 6.
Figure 6.
Product purification Area 400 from the simulator environment.
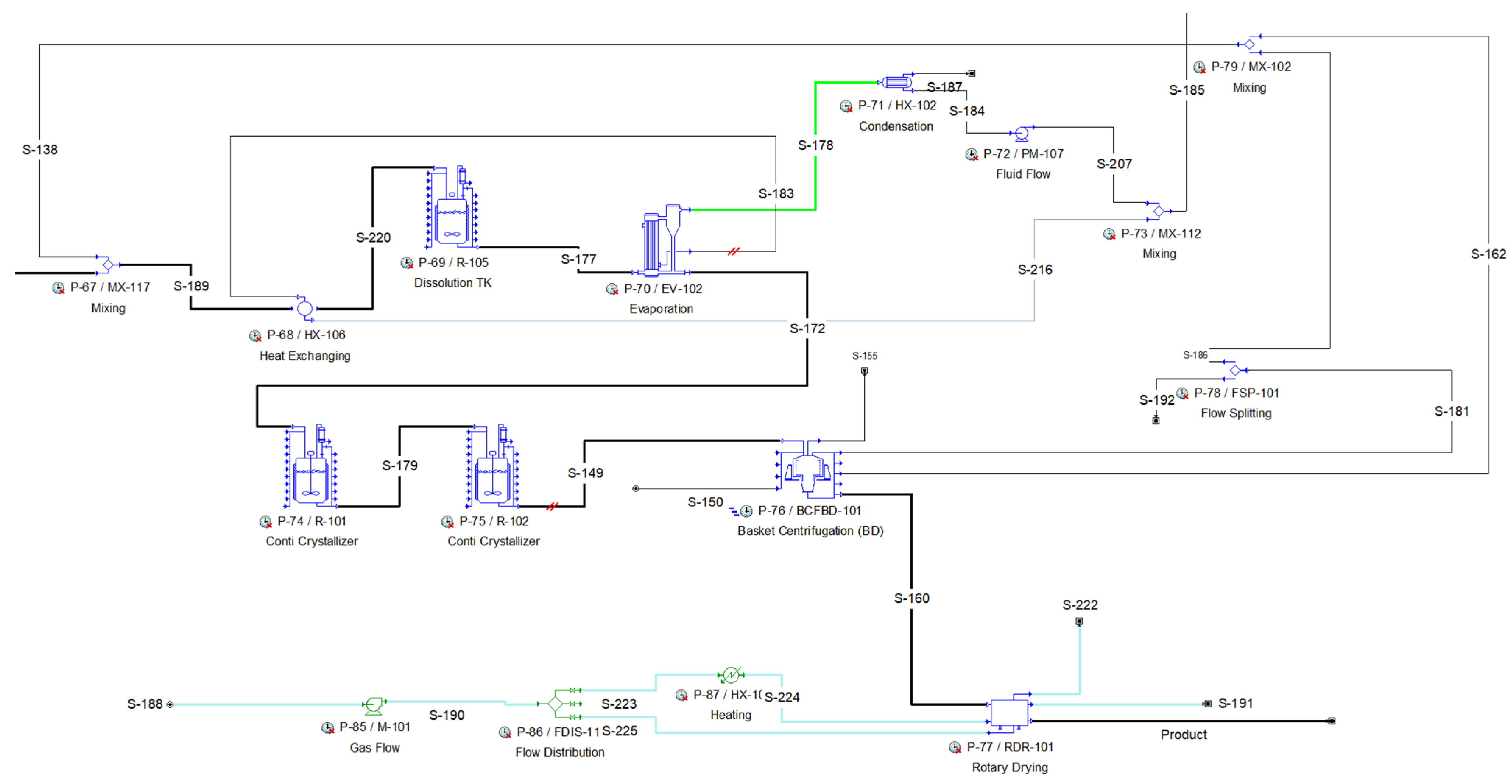
2.2.5. Area 500: Crystallization and Drying of Malonic Acid
The final stage of processing the solution to produce high-purity crystalline malonic acid involves its crystallization and the removal of any residual moisture from the crystals. The crystallization of dissolved malonic acid occurs by concentrating the solution up to its solubility limit at a temperature below 80 °C, as decarboxylation of malonic acid takes place at higher temperatures [14].
The complete crystallization system comprises an evaporator and two continuous cooling crystallizers in series, followed by a centrifugation process and drying of the crystals [14]. Specifically, the purified product stream is mixed with recycled streams in a mixer (P-67/MX-117), preheated in a heat exchanger (P-68/HX-106), and fed into a tank (P-69/R-105). In the tank, the dissolution of any recycled malonic acid crystals takes place. The resulting solution is fed into a multi-effect evaporator (P-70/EV-102), where it is concentrated to about 71% w/w dry solids. The vapors of the last stage of the evaporator are condensed using cooling water in a condenser (P-71/HX-102) and pumped (P-72/PM-107). The hot liquid condensate exiting the evaporator preheats the inlet product stream in a heat exchanger (P-68/HX-106). The two condensate streams are mixed in a mixer (P-73/MX-112) and recycled back into the process to meet its water needs.
The product crystallization occurs in two continuously operating cooling crystallizers connected in series. In the first crystallization stage (P-74/R-101), the product solution is cooled to 35 °C [14] using cooling water, while in the second crystallization stage (P-75/R-102), the solution is further cooled to 15 °C [14] using chilled water.
The massecuite at this stage consists of crystals and mother liquor. It is directed to a basket centrifuge (P-76/BCFD-101) [14] in order to separate the crystals. This unit operates in batch mode, cycling independently from the main recipe. Also, it operates in a staggered mode alongside four identical centrifuges to meet the process capacity needs. The detailed stages of a complete batch cycle for the centrifuge are outlined below:
- Filtration: The slurry loaded into the device is filtered, retaining the crystals.
- Wash: The retained crystals are washed.
- Transfer out: The crystals are removed from the centrifuge.
The mother liquor removed from the centrifuge as filtrate contains a significant amount of malonic acid solute as well as some crystals. A small portion of the stream is separated (P-78/FSP-101) and removed as purge, while the remaining mother liquor and the entire wash drain stream are mixed (P-67/MX-117) and recycled back into the process.
The final stage of the process involves drying the crystals. The wet crystals enter a rotary dryer (P-77/RDR-101) [14], which operates using hot air. The required air is added via a fan (P-85/M-101) and divided via a flow distributor (P-86/FDIS-111). Part of the air is heated through a heater (P-87/HX-107) using steam and is then introduced into the dryer. The other part of the air stream is used to cool down the hot, dried crystals. The dried malonic acid crystal product, with a moisture content of 5% [14] and a malonic acid content of 99.9% on a dry basis, exits the drying system. The respective flowsheet area is shown in Figure 7.
Figure 7.
Crystallization and drying Area 500 from the simulator environment.
2.3. Techno-Economic and Break-Even Analysis
After the completion of the process flowsheet according to the process design described above, the next step involves the economic evaluation of the malonic acid production plant. In SuperPro Designer, the user specifies the amounts of the inlet streams, the connections between the different units, and the conditions of each operation that is executed in each unit. In batch processes, the user also provides scheduling links between operations relative to the beginning of the batch or relative to other operations. After running mass and energy balances, SuperPro Designer calculates a feasible schedule and the expected chemical compositions, temperatures, pressures, etc. of all the intermediate and output streams. It also calculates all the resource requirements, including utilities, labor, consumables, and electricity, on a per-hour, per-batch, or per-year basis. Setting a cost for each resource, then the relevant operating costs can be estimated. It should be noted that a detailed market analysis, presenting market risks such as supply chain interruptions or changes in regulatory policies that could impact production costs or market acceptance, is not considered in this study. As the focus of this work is the preliminary design and techno-economic assessment of the plant, fluctuations in raw material prices have not been considered.
In Design Mode, SuperPro Designer calculates the required sizing of each piece of equipment in the process, such as the volumes of vessels, surface areas of heat exchangers, etc. Based on the size of each piece of equipment, built-in or set-by-user cost formulas provide an estimate of the purchase cost of each unit. The combined purchase cost of the equipment of each sector is multiplied by installation factors to estimate the direct fixed capital and, ultimately, the total capital investment required to build and start up the facility as a greenfield project.
By combining the depreciation of the capital expenditures (CAPEX) and the ongoing operating expenditures (OPEX), the production cost can be estimated if the user sets a representative selling price of the products. Based on these results, key economic indicators such as net present value (NPV), internal rate of return (IRR), and payback time (PBT) are derived to assess the investment and viability of the plant.
Furthermore, a break-even analysis of the investment under consideration is performed. Break-even analysis is a crucial technique for quantitatively evaluating the economic viability of a business plan. The process of determining the break-even point involves calculating the cost elements of the facility and estimating the selling price of the product. More specifically, the analysis calculates the selling price of malonic acid that corresponds to a net present value of zero for the investment. This price is also known as the minimum selling price. It is important to note that the minimum selling price determined through break-even analysis does not coincide with the plant production cost of the product.
2.4. Capacity Analysis
The plant was assumed to operate continuously for 49 weeks per year, with a 3-week break each year for total plant maintenance. The fermentation residence time was set at 16 h and 50 h for the seed and production fermenters, respectively. Considering some downtime for cleaning and steaming of the vessels, loading the media, and transferring out the broth, the cycle times were estimated at about 20 h and 58 h for the seed and main production fermenters, respectively. As such, the base case model assumed one set of seed fermenters is required in order to provide inoculum for all three staggered production fermenters. In order to increase the capacity of the plant, more fermenters need to be installed. Based on Intelligen’s long experience with industrial fermentation processes, the volume of the production fermenter is already at a high capacity, which limits further scale-up in terms of volume. Given this constraint, it was decided that increasing the number of fermenters, rather than increasing the volume of a single fermenter, seemed to be the most viable approach to scaling up the process effectively. This allowed us to achieve greater overall production capacity without compromising the established operational parameters. The downstream units operating in continuous mode also need to be increased in size. However, the installation of additional fermenters is the primary driver of the additional cost. A capacity analysis was conducted for a range of 2 to 10 production fermenters, resulting in stepwise capacity increases. For each scenario, the minimum number of seed fermenters was set that would be able to inoculate the production fermenters. Different fermenter scales were not studied.
2.5. Parametric Analysis
Following the detailed synthesis and simulation of the overall process flowsheet, efforts were made to improve the design of the plant. Specifically, after completing the economic analysis and calculating the cost of each required resource, design decisions were made that shaped the design and reduced the production costs.
This process was thoroughly integrated into the flowsheet analyzed in the previous sections. The aim of this study is to present a detailed design of an economically optimal alternative. By comparing the economic results of the two scenarios, the impact of the recycling process on cost elements and the plant’s performance indicators can be revealed.
Water Recycle Loop
Within this context, a water-recycling system was designed. As described above, there are two evaporators in the process. The first evaporator concentrates the overflow of the fermentation broth centrifuge that separates the calcium malonate crystals; this overflow includes calcium malonate solute, which is then recovered. The second evaporator concentrates the diluted product solution prior to the final product crystallizers. The condensates are mixed and recycled back into the process, addressing the water needs of all the water users in the downstream processing sections, including all water added for the washing of the calcium malonate, gypsum, and barium sulfate solids as well as the water needs in the ion exchanger, in nanofiltration, and in the washing of the product crystals. The objective of this approach was to reduce the operating expenses but also to design a more sustainable and environmentally friendly design.
Note, however, that there is a substantial demand for water in the fermentation area. This is primarily for preparing the fermentation media and, secondarily, for cleaning the fermenters after each batch. Fermentation media water is typically pure. Process condensate, however, might include volatile impurities which, if accumulated in a recycling loop, could negatively influence the performance of the fermentation. In order to ensure the safe operation of the fermentation, the recycled process condensate was not used for the fermentation stage.
2.6. Sensitivity Analysis
An important aspect of the economic evaluation of the plant is the sensitivity analysis. This study aims to understand how the key process parameters impact the overall economic performance of the facility. Specifically, it identifies the variables that significantly affect the financial outcome and examines the uncertainty surrounding these parameters.
To conduct this analysis, relevant cost variables are first selected. Their values are then modified within specific limits to observe the corresponding changes in the economic performance of the plant. This process quantifies the investment’s sensitivity to potential fluctuations in critical economic parameters and highlights the cost factors that require careful management to enhance profitability.
The general approach for the sensitivity analysis involves designing and modeling the complete process within the SuperPro Designer™ environment. After modeling each process in the proposed flowsheet—including the corresponding design equations and the solution of mass and energy balances—the necessary operational parameters, derived from the literature, are entered. This methodology ensures the plant achieves the desired annual capacity and high product purity.
As expected, cost values shape the investment’s economic profile. To assess the impact of each cost element, their values are varied by 10% and 20% for the selling price above and below the base case values. The fluctuations in economic results corresponding to these variations are then recorded.
3. Results
3.1. Techno-Economic Analysis Results
Table 3 summarizes some important design parameters for the execution of the plant simulation. Table 4 presents the unit costs of the raw materials and utilities.
Table 3.
Analysis input design parameters.
Table 4.
Unit costs of raw materials and utilities.
Additionally, assuming a selling product price of USD 10/kg, a profitability analysis was conducted, and key economic performance indicators were calculated. It is important to note that the selling price of malonic acid can fluctuate significantly based on the supplier and the year. The average selling price of USD 10/kg, which reflects the 2022 average in China [20], is considered relatively low. Studies in the literature indicate that selling prices range from USD 7 to USD 10/kg for low-purity products and from USD 10 to USD 15/kg for malonic acid with a purity of 99% or higher. This conservative estimate allows for adjustments in response to potential market changes.
Table 5 presents the detailed results of the economic analysis of the plant.
Table 5.
Techno-economic analysis executive summary.
Table 6 provides a summary of the various cost items, calculated in detail, which constitute the total annual operating cost of the facility. Figure 8 presents a detailed breakdown of these operating costs. As shown, the largest fraction of total expenses is attributed to facility-dependent costs, which include depreciation of the CAPEX, maintenance of the equipment, and other factory expenses. Labor costs also account for a significant share, while the third-largest cost source is utilities.
Table 6.
Annual operating cost parameters of the production plant.
Figure 8.
Breakdown of operating cost sources.
Although the cost of raw materials is a considerable fraction of the expenses, it ranks as the fourth-highest cost source. Glucose syrup, being relatively inexpensive, contains various impurities. This methodology significantly reduces raw material costs but simultaneously increases the other expenses related to processing and refining the product, such as labor and equipment costs.
Focusing on the break-even analysis, Figure 9 shows the relationship between the net present value and the ROI with the selling price of the product. To accurately determine this point, a linear correlation of the obtained values was applied. Using the least squares method, the line for the points studied was derived. By substituting the value zero for the net present value in the equation, the minimum selling price of the product is easily calculated. The resulting equation for this specific case is presented below:
Figure 9.
Break-even analysis of the production plant.
Using the above equation, the minimum selling price is calculated to be USD 8.67/kg. Finally, it is worth noting that the return on investment (ROI) shows negative values for product selling prices below USD 6.13/kg. This price is particularly low compared with the actual selling price of the product, highlighting the viability of the plant investment.
3.2. Capacity Analysis Results
Capacity analysis was conducted for 2 to 10 production fermenters. Each added production fermenter added a capacity of about 2700 MT of product per year. For each simulation scenario, changes are observed, as expected, in both the annual capacity of the facility and in the annual operating and fixed costs, as well as in the plant’s net present value. The increase in capacity ranges from 5500 MT for 2 reactors to 27,345 MT for 10 reactors. Table 7 presents the annual capacity and the bioreactors required for each case studied.
Table 7.
Annual plant capacity and number of reactors required.
Figure 10 shows the variation in the net present value (NPV), total capital investment (IC), and operating costs (OCs). Following this, Figure 11 illustrates changes in the plant production cost and the payback period. Subsequently, the variation in other significant economic indicators of the plant is noted. Thus, Figure 12 illustrates the changes in the internal rate of return (IRR) and return on investment (ROI). It is observed that an increase in the plant’s productivity results in an increase in these economic indicators (IRR, ROI) while simultaneously reducing the payback period and production cost.
Figure 10.
Variation in the economic elements of the unit with the increase in plant capacity.
Figure 11.
Variation in product production costs and payback time with the increase in plant capacity.
Figure 12.
Variation in the economic performance indicators with increasing plant capacity.
As expected, the increase in capacity results in a significant reduction in the plant production cost and an increase in the net present value of the plant. Furthermore, the economic indicators of the facility appear to be more attractive, with the payback period being significantly reduced. Some fluctuations are noted in the resulting diagrams.
It is also observed that the annual capacity affects the economic indicators of the plant in almost an identical way to the production cost and the payback period. According to the above analysis, it is observed that the optimal case is not that of the highest capacity, as might be expected, but rather, the capacity of 16,500 MT/yr through the installation and operation of six production reactors. This behavior is common in cases of batch production, as the installation of additional equipment aimed at scaling up production can often be detrimental to the viability of the facility.
3.3. Parametric Analysis Results
A further analysis was performed, including options with and without recycling, and the economic results of the investment are compared for both cases in Table 8.
Table 8.
Economic results of alternative flowsheets including and excluding the recycling process.
For illustration purposes, an attempt was made to recycle only a small portion of the streams that can be recycled, as no further treatment or purification process is required. The amount recycled does not represent a significant percentage of the overall water requirements of the process. Nevertheless, its impact on the economic results of the facility is still noticeable.
3.4. Sensitivity Analysis Results
The results are presented in Figure 13 and Figure 14 in the form of “tornado” charts for better representation and understanding of the outcomes.
Figure 13.
Tornado diagram for the influence of various input parameters on the NPV and PBT.
Figure 14.
Tornado diagram for the influence of selling price on the NPV and PBT.
As can be easily observed, the selling price of the product and the labor cost have the most significant impact on all the economic parameters of the facility. A small change in the price, of USD 10/kg, results in a remarkable fluctuation in the economic outcomes of the facility, a phenomenon not observed for any other factor examined. However, the variations caused by changes in labor costs are much smaller. The remaining parameters do not seem to have a substantial impact on the economic results of the investment, as they do not constitute major annual expenses.
4. Discussion
This work examines the synthesis, design, and techno-economic evaluation of an integrated flowsheet for the production of bio-malonic acid. The proposed plant is considered economically viable, with a particularly attractive plant production cost. More specifically, the net present value (NPV) is estimated at USD 88,101,000, while the internal rate of return (IRR) is calculated to be 16.75%. Additionally, the return on investment (ROI) is 20.77%, and the payback time (PBT) is 5.97 years. Subsequently, a break-even analysis of the investment is conducted, and the minimum product selling price is calculated to be USD 6.13/kg, which is significantly lower than the current selling price of the product.
Furthermore, a capacity analysis is performed, examining the operation of 2 to 10 fermenters and adjusting the scheduling and other processes for each case. From this analysis, the economically optimal capacity of the plant is determined. Exceeding this capacity is not considered economically feasible, as the requirement for additional equipment proves detrimental to the unit’s operation.
Furthermore, sensitivity analysis demonstrates that the product’s selling price is of decisive importance and dominates the other cost elements. Finally, an attempt is made to partially optimize the existing flowsheet through a water recycling process, achieving an increase in NPV of USD 14 million and a reduction in the annual operating expenses of USD 1.8 million/year. This highlights the impact of process optimization on the investment’s financial results.
There are several possible improvements that could enhance the applicability of this study. A comprehensive lifecycle analysis should be conducted to evaluate the environmental impacts associated with the production process, focusing on metrics such as carbon footprint, water usage, and waste management practices. Additionally, ongoing fluctuations in economic conditions necessitate continuous monitoring of raw material prices and utility costs to ensure the economic feasibility of the proposed flowsheet. Other technical aspects should also be addressed, including strategies for improving product yield while minimizing operational costs. This could involve optimizing fermentation conditions, enhancing separation processes, and implementing process intensification techniques to streamline the number of stages involved in product purification.
5. Conclusions
The process of producing malonic acid through the fermentation of glucose is an innovative and new technique with limited application in modern industry. The financial results of the techno-economic study and the analyses performed show that this is a profitable process capable of successfully replacing the traditional method of synthesizing the product. However, for the efficient implementation of the proposed flowsheet technology, further research, validation, and optimization are required.
Due to the lack of data in the literature, many assumptions and approximations are made. Many of the approaches are based on research articles and patents, so further research, a pilot plant, and validation are needed to ensure their accuracy. Additionally, the assumption of steady raw-material prices and stable economic conditions can impact the accuracy of the projected financial metrics.
The performance of the required production processes can be improved by applying systematic and advanced optimization methods to the entire flowsheet. Additionally, it is suggested to conduct a parametric analysis of the multiple multi-stage centrifugations and the crystal-washing processes involved in the product refinement procedures. Moreover, it is deemed that the number of downstream separation processes required is quite high. The product purification process consists of a large number of stages, which could potentially be reduced using process-intensification approaches.
Supplementary Materials
The following supporting information can be downloaded at: https://www.mdpi.com/article/10.3390/pr12112559/s1, Figure S1: Flowsheet of malonic acid production unit; Table S1: titleStream table, Table S2: Fermentation Reactions (Mass Stoichiometry), Table S3: Neutralization and Crystallization Reactions (Mass Stoichiometry), Table S4: Downstream Processing Reactions (Molar Stoichiometry).
Author Contributions
Conceptualization, N.M. and D.P.; Methodology, V.I., N.M. and M.C.G.; Software, D.P.; Validation, V.I. and N.M.; Formal analysis, V.I. and D.P.; Investigation, V.I.; Resources, M.C.G.; Writing—original draft, V.I.; Writing—review & editing, N.M., D.P. and M.C.G.; Supervision, D.P. and M.C.G. All authors have read and agreed to the published version of the manuscript.
Funding
This research received no external founding.
Data Availability Statement
The original contributions presented in the study are included in the article/supplementary material, further inquiries can be directed to the corresponding authors.
Conflicts of Interest
Nikiforos Misailidis and Demetri Petrides are working in Intelligen Inc. Other authors declare no conflict of interest.
References
- Cherubini, F. The Biorefinery Concept: Using Biomass instead of Oil for Producing Energy and Chemicals. Energy Convers. Manag. 2010, 51, 1412–1421. [Google Scholar] [CrossRef]
- Witkowski, A.; Thweatt, J.; Smith, S. Mammalian ACSF3 Protein Is a Malonyl-CoA Synthetase That Supplies the Chain Extender Units for Mitochondrial Fatty Acid Synthesis. J. Biol. Chem. 2011, 286, 33729–33736. [Google Scholar] [CrossRef] [PubMed]
- Werpy, T.A.; Holladay, J.E.; White, J.F. Top Value Added Chemicals from Biomass: I. Results of Screening for Potential Candidates from Sugars and Synthesis Gas; Pacific Northwest National Lab. (PNNL): Richland, WA, USA, 2004. [Google Scholar] [CrossRef]
- Turito. Malonic Acid—Formula, Significance, Properties|Turito. Turito Blog. 15 March 2023. Available online: https://www.turito.com/blog/chemistry/malonic-acid (accessed on 10 October 2024).
- Dhongde, V.R.; De, B.S.; Wasewar, K.L.; Gupta, P.; Kumar, S. Experimental Perspective for Reactive Separation of Malonic Acid Using TBP in Natural Non-Toxic Solvents. J. Ind. Eng. Chem. 2020, 91, 273–284. [Google Scholar] [CrossRef]
- Frédéric Bouillaud. Inhibition of Succinate Dehydrogenase by Pesticides (SDHIs) and Energy Metabolism. Int. J. Mol. Sci. 2023, 24, 4045. [Google Scholar] [CrossRef] [PubMed]
- Kaitwade, N. Malonic Acid Market. May 2023. Available online: https://www.futuremarketinsights.com/reports/malonic-acid-market (accessed on 17 May 2024).
- Grand View Research. Malonic Acid Market Size. Share & Trends Analysis Report. 2023. Available online: https://www.grandviewresearch.com/industry-analysis/malonic-acid-market-report (accessed on 18 May 2024).
- Stellar Market Research. Malonic Acid Market. 2023. Available online: https://www.stellarmr.com/report/Malonic-Acid-Market-/1459 (accessed on 18 May 2024).
- Organic Syntheses. MALONIC ACID. Org. Synth. 1938, 18, 50. [Google Scholar] [CrossRef]
- Carvalho, O.V.; Mansur, R.M.; da Silva Aguiar, S.; Fujiyama, J.H.; de Castro, A.L.R. Malonic Acid and Esters Thereof. U.S. Patent 6,395,931 B1, 28 May 2002. [Google Scholar]
- Pollak, P.; Romeder, G. Malonic Acid and Derivatives. In Kirk-Othmer Encyclopedia of Chemical Technology; Wiley: Hoboken, NJ, USA, 2000. [Google Scholar] [CrossRef]
- Britton, E.C.; Monroe, E. Production of Malonic Acid. U.S. Patent 2.373.011, 3 April 1945. [Google Scholar]
- Ding, Q.; Hou, Z.; Geng, X.; Gao, G.; Dong, W.; Li, H.; Wang, Y.; Chen, X.; Gao, X. Investigation of Sustainable Reactive Distillation Process to Produce Malonic Acid from Dimethyl Malonate. Sep. Purif. Technol. 2023, 315, 123730. [Google Scholar] [CrossRef]
- Curzons, A.D.; Jiménez-González, C.; Duncan, A.L.; Constable, D.J.; Cunningham, V.L. Fast Life Cycle Assessment of Synthetic Chemistry (FLASCTM) Tool. Int. J. Life Cycle Assess. 2007, 12, 272–280. [Google Scholar] [CrossRef]
- Song, C.W.; Kim, J.W.; Cho, I.J.; Lee, S.Y. Metabolic Engineering of Escherichia coli for the Production of 3-Hydroxypropionic Acid and Malonic Acid through β-Alanine Route. ACS Synth. Biol. 2016, 5, 1256–1263. [Google Scholar] [CrossRef] [PubMed]
- Steen, E.; Dietrich, J.; Van Walsem, J. Process for Purification of Malonic Acid from Fermentation Broth. U.S. Patent No 11,326,191, 10 May 2022. [Google Scholar]
- Gu, S.; Zhao, Z.; Yao, Y.; Li, J.; Tian, C. Designing and Constructing a Novel Artificial Pathway for Malonic Acid Production Biologically. Front. Bioeng. Biotechnol. 2022, 9, 820507. [Google Scholar] [CrossRef] [PubMed]
- Peters, E.P.; Schlakman, G.J.; Yang, E.N. Production of Malonic Acid through the Fermentation of Glucose; Senior Desing Report; University of Pennsylvania, Department of Chemical & Biomolecular Engineering: Philadelphia, PE, USA, 2018. [Google Scholar]
- ECHEMI. Malonic Acid Price and Market Analysis—ECHEMI—ECHEMI.com. ECHEMI. 24 June 2022. Available online: https://www.echemi.com/productsInformation/pid_Seven5618-malonicacid.html (accessed on 16 June 2024).
Disclaimer/Publisher’s Note: The statements, opinions and data contained in all publications are solely those of the individual author(s) and contributor(s) and not of MDPI and/or the editor(s). MDPI and/or the editor(s) disclaim responsibility for any injury to people or property resulting from any ideas, methods, instructions or products referred to in the content. |
© 2024 by the authors. Licensee MDPI, Basel, Switzerland. This article is an open access article distributed under the terms and conditions of the Creative Commons Attribution (CC BY) license (https://creativecommons.org/licenses/by/4.0/).













