Next Article in Journal
Evaluation of Electrical Properties and Uniformity of Single Wall Carbon Nanotube Dip-Coated Conductive Fabrics Using Convolutional Neural Network-Based Image Analysis
Previous Article in Journal
Numerical Simulation of the Melting of Solid Particles in Thermal Convection with a Modified Immersed Boundary Method
 
 
Font Type:
Arial Georgia Verdana
Font Size:
Aa Aa Aa
Line Spacing:
Column Width:
Background:
Article

Improved Droop Control Strategy for Microgrids Based on Auto Disturbance Rejection Control and LSTM

1
School of Automation and Electrical Engineering, Lanzhou Jiaotong University, Lanzhou 730070, China
2
Rail Transit Electrical Automation Engineering Laboratory of Gansu Province, Lanzhou Jiaotong University, Lanzhou 730070, China
*
Author to whom correspondence should be addressed.
Processes 2024, 12(11), 2535; https://doi.org/10.3390/pr12112535
Submission received: 29 September 2024 / Revised: 2 November 2024 / Accepted: 11 November 2024 / Published: 13 November 2024
(This article belongs to the Section Automation Control Systems)

Abstract

This thesis proposes an improved droop control strategy design based on active disturbance rejection control and LSTM. This strategy uses the droop control method to coordinately control the distributed generation units (DGs) in a microgrid to achieve stable operation of the microgrid system. Linear-Auto Disturbance Rejection Control (LADRC) is introduced and an improved LADRC is designed based on the error principle. A disturbance compensation link is introduced on the basis of traditional LADRC to form ILADRC and a droop control strategy is used. Instead of improving the PD controller in LADRC, an improved droop control strategy is formed, which not only achieves natural decoupling between powers, but also improves the system’s immunity and transient operation capabilities. At the same time, in order to achieve adaptive parameter tuning in the improved droop control strategy, this article introduces long short-term memory (LSTM) to form an adaptive improved droop control strategy which further improves the system’s immunity and robustness. This article builds a simulation model through the MATLAB/Simulink simulation experiment platform and tests PI control and traditional droop control. The strategy and the improved droop control strategy designed in this thesis are experimentally compared and verified, and simulation analysis and verification are conducted on the two working conditions. The simulation results clearly demonstrate the superiority of the improved droop control strategy over PI control and traditional droop control, indicating that the correctness and reliability under various working conditions are verified.

1. Introduction

With the rapid development of renewable energy and the continuous changes in the power system, microgrids (MGs), as flexible and reliable power distribution systems, have gradually attracted widespread attention from around the world. Microgrids have many advantages, such as utilizing renewable energy, local power supply, emergency backup, energy independence, reducing grid losses, flexibility and scalability, etc., and are of great significance to promoting energy transformation, improving energy security and sustainable development. However, when a microgrid loses the support of the large grid and operates in island mode, the voltage and frequency of the microgrid system will gradually deviate from the rated values due to load changes and other reasons, and there are also the issues of coupling and inability to accurately distribute reactive power. question. Therefore, in order to ensure the stable operation and efficient performance of the microgrid system, accurate and reliable control strategies are needed to control parameters such as the voltage and frequency of the microgrid.
The study of microgrids is of great significance in the context of the promotion of clean energy, the advancement of smart grids, and the pursuit of sustainable development. Furthermore, they constitute an important technical support for the transition to a new energy system based on green and low-carbon energy sources. Microgrids are capable of integrating distributed renewable energy resources in an effective manner while also providing an independent power supply in the event of disconnection or disaster. They serve to enhance the reliability and stability of the energy system while also reducing the socio-economic impact of energy supply interruptions [1]. Microgrids have the capacity to regulate power parameters at the local level, including voltage and frequency. They can also enhance power quality, reduce energy losses in the distribution system, improve the efficiency and stability of power supply, and facilitate the construction of smart grids and the energy internet [2]. In AC microgrids, a variety of distributed power sources are employed to transform diverse forms of energy from nature, including solar and wind, into electrical energy through the use of power electronics. The majority of these power electronics are inverters, which are regulated by three primary methods: PQ control, V/f control, and droop control [3].
As the core power electronic device in microgrids, inverters can convert direct current into alternating current for output. This article selects a DC voltage source instead of photovoltaic, wind, or other power generation systems and also selects a voltage source inverter and insulated gate bipolar transistor.
The literature [4] proposes a droop control approach based on improved adaptive control. While this control strategy can effectively control the power distribution, it is deficient in that it ignores the voltage and frequency, and thus cannot guarantee the quality of the power supply. In order to improve the accuracy of reactive power equalization, another study [5] introduced an integral term. However, only DGs of the same capacity were considered, and the equalization of reactive power was not achieved for DGs of different capacities connected in parallel. A further study [6] introduced a novel approach; namely, the inclusion of a fine-tuning term and a coarse-tuning term. However, this algorithm presents a significant challenge and is not readily implementable in real microgrids. The unequal impedance of shunt inverter lines has the potential to significantly impact the accuracy of reactive power equalization. For this reason, [7] proposes a segmented virtual impedance method in order to make the equivalent impedance of the individual DG outputs the same, and a voltage compensation link is added to the droop control to compensate for the voltage landings generated in the virtual impedance method; the effect of the line impedance is taken into account. In [8], the authors introduce an inductive virtual impedance method and propose an improved droop control algorithm to improve the performance of the multi-parallel inverter by correcting the droop coefficient and attenuating the effect of line impedance on the reactive power equalization. In order to minimize the voltage drop problem arising from the addition of virtual impedance, [9] proposes a voltage-drop compensation term to compensate for the voltage drop that occurs after the addition of a virtual impedance for the purpose of equalizing the reactive power only. The authors of [10] designed a droop control strategy for smooth switching, such that the voltage and frequency fluctuations at the PCC point can be effectively solved and mitigated, and this method has a stable off-grid switching effect. In [11], the independent control of active power and reactive power of microgrid lines is realized by introducing virtual reactance to make the inverter output impedance inductive and reduce the power coupling brought by the line parameters. Meanwhile, by improving the droop control so that the droop coefficient is adaptively adjusted according to the demand of reactive power allocation, the precise control of the system by the droop strategy as well as the reasonable allocation of power is realized, which provides a reference control strategy for the paralleling of energy sources in microgrids. The authors of [12] proposed an improved droop control by combining a maximum power point tracking algorithm with droop control, which not only ensures that PV and wind power prioritize the output of maximum power, but also shares the power with the energy storage system, which is important for improving the overall performance and reliability of the system.
This paper addresses the limitations of the aforementioned analysis by proposing an enhanced droop control strategy based on long short-term memory (LSTM) with active disturbance rejection control. The proposed strategy is subjected to simulation and analysis under diverse operational conditions, and its efficacy is evaluated through a comparison of the prevailing harmonic distortion rates across different control strategies. The experimental verification of the proposed strategy’s effectiveness serves to reinforce the conclusions drawn from the simulations and analyses.
Due to the coupling phenomenon between the mathematical models of various inverters’ power in traditional droop control, the traditional droop control strategy cannot achieve power decoupling and accurate power allocation. In response to the aforementioned issues, this chapter introduces LADRC and designs and improves it. By replacing the PD controller in LADRC with a droop control strategy, an improved droop control strategy is formed which not only achieves decoupling between powers but also enhances the system’s anti-interference and transient operation capabilities. In order to achieve parameter adaptive tuning, LSTM was introduced to form an adaptive improved droop control strategy, further enhancing the system’s disturbance rejection and robustness.

2. Linear-Auto Disturbance Rejection Control Design

2.1. Introduce the LADRC

Linear-Auto Disturbance Rejection Control (LADRC) is a control algorithm based on strong anti-interference capability [13] which stabilizes the system by establishing a dynamic mathematical model of the system, using the principle of negative feedback control, real-time sensing, and counteracting the influence of external disturbances through an anti-disturbance control module, so as to achieve high-precision control of the system. LADRC is composed of a Linear Extend State Observer (LESO) and Linear State Error Feedback (LSEF). A LESO is an observer specialized in estimating system states and unknown disturbances. A LESO [14] has stronger disturbance suppression capability and wider applicability than traditional state observers. A LESO achieves the simultaneous estimation of unknown disturbances of system state variables by combining system state equations with expanded state equations.
The uniqueness of the LADRC algorithm lies in its ability to flexibly cope with various unknown disturbing forces during the control process so that the system can still maintain stability and high performance under the effect of changes in the external environment or disturbances [15]. Compared with traditional control algorithms (e.g., PI control, sliding mode control, etc.), LADRC shows greater adaptability and robustness when dealing with complex systems or systems with large uncertainties and can realize more precise control effects [16,17,18] compared with traditional control algorithms:
(1) Strong anti-interference ability: the algorithm can intelligently sense external interference, quickly respond, and implement anti-interference control to ensure system stability and high performance;
(2) Flexible parameters: LADRC adopts a flexible control strategy which can adjust the control parameters in real time according to the system dynamics and make the system responses more sensitive;
(3) Strong control ability: through the establishment of a system mathematical model and control optimization algorithm, the algorithm is able to realize high-precision control of the system and improve the control efficiency and accuracy;
(4) Strong self-adaptability: LADRC has strong self-adaptability, is able to cope with system parameter changes and external environment changes, and can maintain the stability and reliability of the system in a variety of complex situations, despite the outside world’s interference or environmental changes.
LADRC does not require a specific mathematical model of the known system, has its own familiar and model form, and can simplify the mathematical model of a complex system to a mathematical model that retains the highest order differential terms, perturbation terms, and control inputs in a way which is naturally simple. The inverter system is a second-order system, so the general mathematical model of the second-order system can be used to design the LADRC, and the general mathematical model of the second-order system is
y ¨ + a 1 y ˙ + a 2 y = w + b u
where y is the output variable of the second-order system; a1 is the coefficient of the first-order differential output variable; a2 is the coefficient of the output variable; w is the external perturbation of the system; b is the control gain of the system; and u is the control input of the system.
To obtain the mathematical model required by LADRC, Equation (1) is rewritten to give
y ¨ = a 1 y ˙ a 2 y + w + b u
The model uncertainty and external perturbation terms in Equation (2) are grouped into a total perturbation term, which can be obtained as follows:
y ¨ = f + b u
where f is the total disturbance of the system and the expression for f is
f = a 1 y ˙ a 2 y + w
The control gain of the system is categorized into the known control gain and unknown control gain, so Equation (3) is rewritten as
y ¨ = f + b 0 u + b u b 0 u
where b0 is the known control gain.
The unknown control can be obtained by making a difference between the control gain and the known control gain, and the unknown control gain belongs to the uncertainty part of the system, so it can be divided into the total perturbation of the system, and then the following can be obtained:
y ¨ = f 1 + b 0 u
where f1 is the total perturbation containing the uncertainty component of the system; the expression for f1 is
f 1 = f + b u b 0 u

2.2. The LESO Modeling

A LESO can effectively overcome the problem of the performance degradation of traditional observers in the presence of unknown disturbances and improve the accurate estimation of the system state [19]. SOs are widely used in control systems. They are especially suitable for systems with complex dynamic characteristics and the presence of unknown disturbances. By combining the LESO and the controller, the real-time estimation and compensation of the system state and disturbances can be realized and the robustness and control performance of the system can be improved, which is of great significance to improve the dynamic response and anti-interference capability of the system [20].
The LESO mathematical model is established on the basis of the principle of the Lomborg observer [21], and the Lomborg observer mathematical model is established on the basis of a state space expression, so the quantities in Equation (2) are set up so that the expression of the LESO mathematical model can be obtained as shown in Equation (8):
x 1 = y x 2 = y ˙ x 3 = f h = f ˙
According to Equation (8), the state space expression of Equation (2) can be obtained as
x ˙ 1 = x 2 x ˙ 2 = x 3 + b 0 u x ˙ 3 = h ( x , ω ) y = x 1
According to Equation (9), the LESO can be modeled as
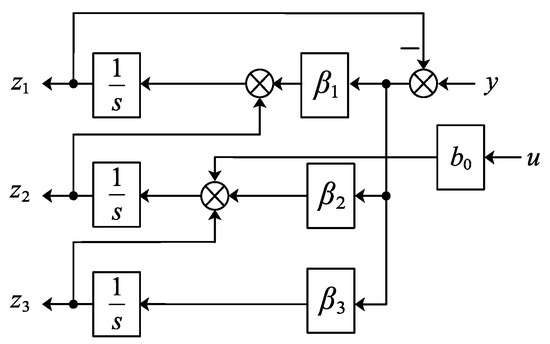
z ˙ 1 = z 2 β 1 z 1 y z ˙ 2 = z 3 β 2 z 1 y + b 0 u z ˙ 3 = β 3 z 1 y
where z1 is the estimated value of the output variable y of the system; z2 is the estimated value of the first-order differential term of the output variable; z3 is the estimated value of the total system perturbation; and β1, β2, and β3 are the observed gains of the LESO.
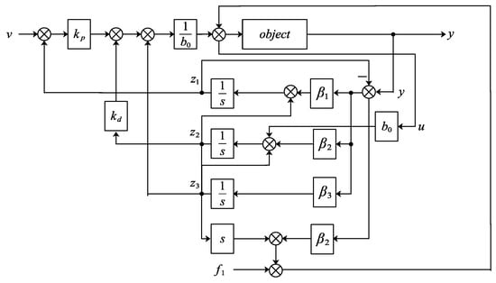
The control block diagram of the LESO is shown in Figure 1.
According to Equation (10), the characteristic equation of the LSEO can be obtained as
λ ( s ) = s 3 + β 1 s 2 + β 2 s + β 3
According to the pole configuration method, Equation (12) can be rewritten as
λ ( s ) = s 3 + β 1 s 2 + β 2 s + β 3 = s + ω 0 3
where ω0 is the observation bandwidth.
In Equation (12), according to the principle of equality of coefficients,
β 1 = 3 ω 0 β 2 = 3 ω 0 2 β 3 = ω 0 3

2.3. The LSEF Modeling

LSEF is a method of intelligent regulation of the operating state, the core idea of which is to adjust the control parameters of the system in time to realize the precise manipulation control of the system state by constantly monitoring the difference between the output of the system and the desired value [22]. LSEF is similar to the human body’s auto-adjustment mechanism, which corrects any error that deviates from the target in time, so as to maintain the system to operate in a stable and efficient state.
Under LSEF, the controller plays a role similar to that of a brain, analyzing and processing the error signals according to the information fed back from the system and generating the appropriate control instructions to regulate the system’s behavior. The controller’s intelligent algorithm and parameter adjustment ability determine the applicability and response speed of the system to different environmental changes [23]. LSFE is widely used in aerospace, intelligent manufacturing, and other fields and plays an important role in systems such as unmanned aerial vehicles, intelligent robots, etc. [24].
The mathematical model for constructing LSEF is
u 0 = k p v z 1 k d z 2
where u0 is the control input; kp is the proportionality coefficient; and kd is the differentiation coefficient.
According to Equation (14), the characteristic equation of LSEF can be obtained as follows:
λ ( s ) = s 2 + k p s + k d
According to the pole configuration method, Equation (15) is rewritten as
λ ( s ) = s 2 + k p s + k d = s + ω c 2
In Equation (16), according to the principle of equality of coefficients,
k p = ω c 2 k d = 2 ω c
With LADRC, a complex system can be converted into a simple system by designing the feedforward control as follows:
u = u 0 z 3 b 0
When the system is in a steady state, Equation (3) can be converted to
y ¨ = x 3 + b 0 u = x 3 + u 0 z 3 u 0
Taking a pull-down transformation for both sides of Equation (19) yields
y = 1 s 2 u 0
From Equation (20), the original complex system can be converted to a simple system consisting of a double integrator under the action of LADRC. The control block diagram of the system after simplification is shown in Figure 2.
In Figure 2, v is the desired variable; the overall control block diagram of LADRC is shown in Figure 3.
From the mathematical model of the LESO, it can be seen that when the LESO estimates the perturbation, z3 does not fully realize the estimation of the total perturbation, i.e., there is a steady-state error between z3 and the total perturbation, so it is necessary to design the perturbation compensation link to make up for the steady-state error between the total perturbation and z3.
According to the mathematical model of the LESO, let the error be
e 1 = z 1 x 1 e 2 = z 2 x 2
where e1 is the error between z1 and x1, and e2 is the error between z2 and x2.
According to Equation (21), the error between z3 and the total perturbation can be obtained as follows:
z 3 f 1 = e ˙ 2 + β 2 e 1
In Equation (22), set
E f 1 = e ˙ 2 + β 2 e 1
In Equation (23), Ef1 is the new variable of error between z3 and the total perturbation.
Combining Equations (22) and (23), the following can be obtained:
f 1 = z 3 E f 1
Combining Equation (24) and Equation (18), the following can be obtained:
u = u 0 f 1 + E f 1 b 0
Combining Equation (25) and Equation (3), the following can be obtained:
y ¨ = u 0 E f 1
Taking the Laplace transform on both sides of Equation (26) simultaneously gives
y = 1 s 2 u 0 E f 1

2.4. Improved Linear Auto Disturbance Rejection Control Design

Combining perturbation-compensated LADRC to form Improved Linear Auto Disturbance Rejection Control (ILADRC), the overall control block diagram of the ILADRC system is shown in Figure 4.
The stability of ILADRC is analyzed using Liapunov’s stability principle to reconstruct the mathematical model of LESO as follows:
z ˙ 1 = z 2 3 ω 0 z 1 y z ˙ 2 = z 3 3 ω 0 2 z 1 y + b 0 u z ˙ 3 = ω 0 3 z 1 y + h
In Equation (28), set
x ˜ i = x i z i
Based on Equation (29), the mathematical model of the error of the LESO can be obtained as
x ˜ ˙ 1 = x ˜ 2 3 ω 0 x ˜ 1 x ˜ ˙ 2 = x ˜ 3 3 ω 0 2 x ˜ 1 x ˜ ˙ 3 = h ( x , ω ) h ( z , ω ) ω 0 3 x ˜ 1
To simplify the analysis, the following is set up:
ε = x ˜ 1 ω 0 i 1
where i = 1, 2, 3. Combined with Equations (30) and (31),
ε ˙ 1 ε ˙ 2 ε ˙ 3 = ω 0 3 1 0 3 0 1 1 0 0 ε 1 ε 2 ε 3 + 0 0 1 h ( x , ω ) h ( z , ω ) ω 0 2
To simplify the analysis, in Equation (32), set
A = 3 1 0 3 0 1 1 0 0 , B = 0 0 1 , ε = ε 1 ε 2 ε 3 , ε ˙ = ε ˙ 1 ε ˙ 2 ε ˙ 3
In Equation (33), the matrix A satisfies the Hurwitz criterion and hence there exists an orthogonal matrix P that satisfies
A T P + P A = E
In Equation (34), the expression for P is
P = 1 16 0 2 16 0 2 16 1 2 2 16 1 2 31 16
Let the Lyapunov stability function be
V ( ε ) = ε T P ε
The simultaneous derivation of both sides of Equation (36) gives
V ˙ ( ε ) = ω 0 ε 2 + 2 ε T P B h ( x , ω ) h ( z , ω ) ω 0 2
In Equation (37), according to the Lipschitz condition, there exists:
| h ( x , ω ) h ( z , ω ) | c x 1 z 1
In Equation (38): c is a constant.
According to Equation (38),
2 ε T P B h ( x , ω ) h ( z , ω ) ω 0 2 2 ε T P B c x 1 z 1 ω 0 2
In Equation (39), if
ω 0 1
then on the basis of Equation (40), the following can be obtained:
x z ω 0 2 = x ˜ ω 0 2 = ε 1 2 + ω 0 2 ε 2 2 + ω 0 3 ε 3 2 ω 0 2 ε
Therefore,
P B C 2 2 P B C + 1 0
As such,
2 ε T P B h ( x , ω ) h ( z , ω ) ω 0 2 1 + P B C 2 ε 2
Thus, the following can be obtained:
V ˙ ( ε ) ω 0 ε 2 + 1 + P B C 2 ε 2
In Equation (44), when
ω 0 > 1 + P B C 2
then, under the action of Equation (45),
V ˙ ( ε ) 0
Thus, the following can be obtained:
lim t x ˜ 1 ( t ) = 0 lim t x ˜ 2 ( t ) = 0 lim t x ˜ 3 ( t ) = 0
From Equation (47), the steady-state error of the LESO is 0, so the LESO has strong stability. In order to verify the stability of LADRC, let the expected signal and the differential of each order of the expected signal be
v 1 v 2 v 3 v 4 = v v ˙ v ¨ v
The control law of ILADRC is
u = k p v 1 z 1 k d v 2 z 2 x 3 + v 3 b 0
In Equation (49), set
E i = v i x 1
Combining Equations (49) and (50), the following can be obtained:
u = k p E 1 + x ˜ 1 k d E 2 + x ˜ 2 x 3 + v 3 b 0
Simultaneous derivation of both sides of Equation (50) gives
E ˙ 1 = v ˙ 1 x ˙ 1 = r 2 x 2 E ˙ 2 = v ˙ 2 x ˙ 2 = k p E 1 + x ˜ 1 + k d E 2 + x ˜ 2
setting
E ˙ = 0 1 k d k p E + 0 0 k d k p x ˜
In Equation (53), set
A 1 = 0 1 k d k p , A 2 = 0 0 k d k p , E ˙ = E 1 E 2
Combined with Equation (54), Equation (53) can be rewritten as
E ˙ = A 1 E + A 1 x ˜
Solving Equation (55), we get
lim t A 1 x ˜ ( t ) = 0
From Equation (56),
lim t e 1 ( t ) = 0 lim t e 2 ( t ) = 0 lim t e 3 ( t ) = 0
From Equation (57), the steady-state error of ILADRC is 0 and it is asymptotically stable, so ILADRC has good stability.
In summary, LADRC is improved according to the error principle and the ILADRC is designed not only to realize the natural decoupling between the system powers, but also to improve the immunity and transient operation of the system.

3. LSTM-Based ILADRC Design

3.1. Introduction to LSTM

Long short-term memory (LSTM) is an artificial neural network structure designed to solve the problem of long sequence dependency [25,26]. Compared with traditional recurrent neural networks, LSTM networks effectively solve the problems of traditional RNN models such as gradient vanishing and gradient explosion by introducing gating units.
The key components in an LSTM network include input gates, forgetting gates, and output gates. The input gate is responsible for determining the extent of new information input, the forgetting gate controls whether the memory of the previous moment is forgotten, and the output gate regulates whether the current state is output to the next moment [27]. With the flexible control of these gating units, LSTM networks are able to memorize and learn key information over long periods of time in long sequential data, and better cope with the challenges of time-series data.
The LSTM capability stands out in dealing with long-distance-dependent tasks, making it one of the preferred models for dealing with sequential data and time-series analysis. By combining gating mechanisms and memory units, LSTM networks have brought significant advances to the field of deep learning, advancing sequence modeling and prediction tasks. The architecture of LSTM is shown in Figure 5.
There are 5 steps in LSTM to optimize the parameters, which are as follows:
(1) Initialize the parameters: first, each parameter of the LSTM network needs to be initialized, including the weights and bias values;
(2) Forward propagation: the output of the model is calculated by the forward propagation algorithm and the loss function value is calculated;
(3) Backpropagation: the backpropagation algorithm is utilized to compute the gradient of the loss function with respect to each parameter;
(4) Parameter update: by using optimization algorithms such as gradient descent, the parameters in the model are updated to reduce the value of the loss function;
(5) Repeated iterations: the process of forward propagation, backpropagation, and parameter updating is repeated until a specified number of iterations or convergence conditions are reached.
The flowchart of LSTM optimization parameters is shown in Figure 6:

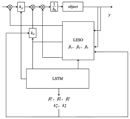
3.2. LSTM Optimized for ILADRC

The observer parameters and controller parameters in ILADRC are optimally tuned in real time using LSTM so that the system has the optimal regulation parameters at any given moment. As can be seen from Figure 5, the LSTM consists of an input layer, a competitive layer, and an output layer. The affiliation function is established as
A i j = e x i c i j 2 δ i j 2
where A i j is the affiliation function; cij is the premise parameter of the jth affiliation function for each of the ith inputs; and δ is the convergence variable of the affiliation function;
In the competitive layer, the fitness of the affiliation rule is computed by using the affiliation values generated in layer 2:
p k = A i j 1 A i j 2
In Equation (59), pk is the fitness of the affiliation rule.
In the last layer of the implicit layer, the fitness of each rule computed in the competitive layer is normalized to obtain
p ¯ k = p k 49 k = 1 p k
In Equation (60), p ¯ k is the degree of adaptation after normalization.
In summary, the rule output can be obtained as
M k = p k x 1 + p k x 2 + p k
where Mk is the rule output.
With the introduction of the kernel function in LSTM, the expression of the kernel function is
E ( k ) = 1 2 x ( k ) x d ( k ) 2 = 1 2 e ( k ) 2
where E(k) is the performance index function after the introduction of the kernel function; x(k) is the input of the kth iteration; xd(k) is the desired input of the kth iteration; and e(k) is the error function of the kth iteration.
LSTM optimizes the parameters in ILADRC using negative gradient descent:
Δ Ω = E Ω = E e e x x y y Ω
In Equation (63), the negative gradient of the performance index function is equal to the error function.
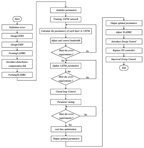
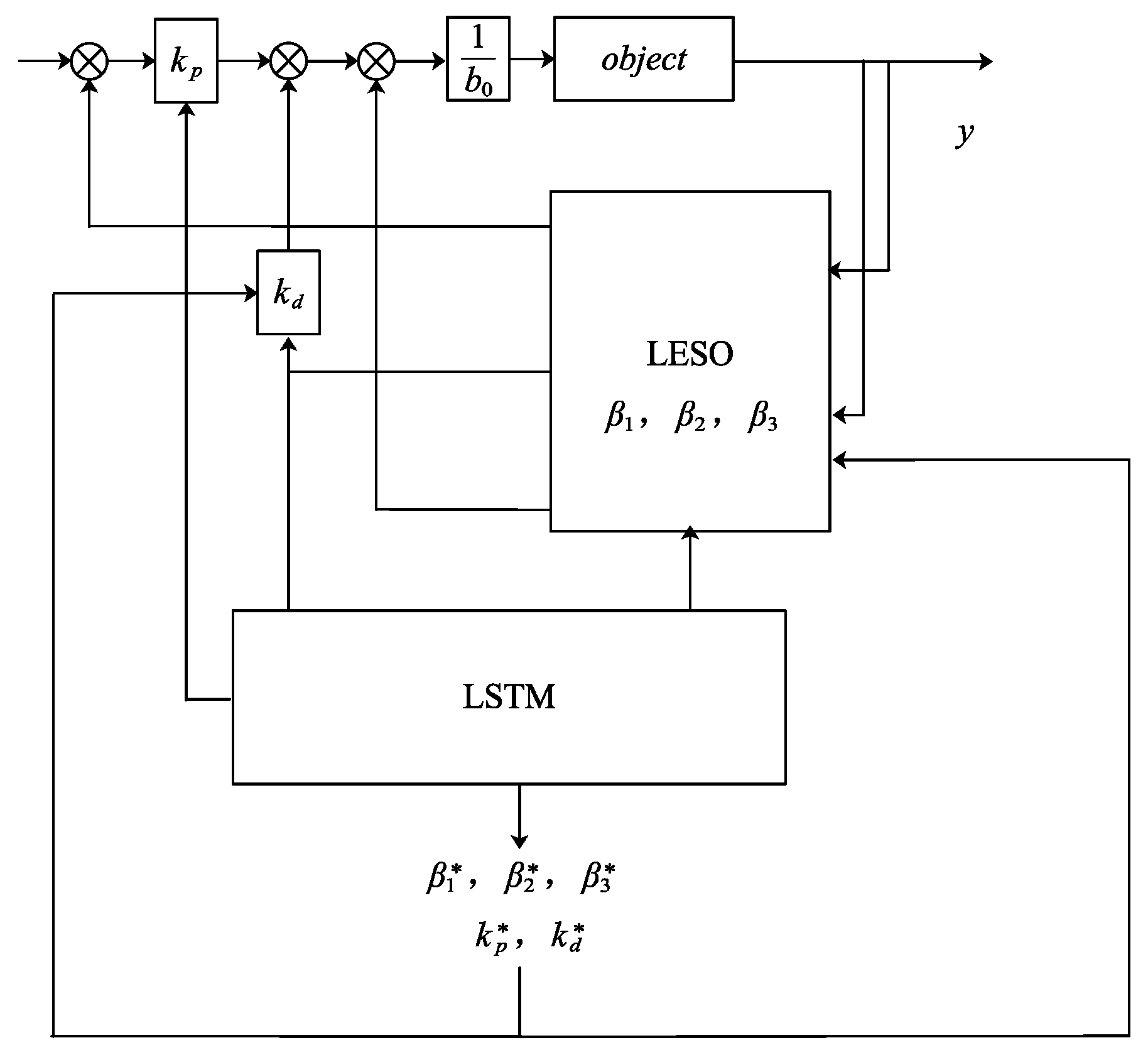
Synthesized, the flow block diagram of the LSTM to adjust the ILADRC control bandwidth and observation bandwidth is shown in Figure 7.
(1) Initialization parameters: first, the parameters of the LSTM network and the LADRC controller need to be initialized, including weights, biases, state transfer matrices, and so on;
(2) Training the LSTM network: by combining the LSTM network with the LADRC controller using the training data, the LSTM network will learn the dynamic properties of the system to help the LADRC controller to control the system better;
(3) Calculation of LSTM parameters: in LADRC, LSTM is used to regulate the control bandwidth and observation bandwidth. By learning the dynamic properties of LSTM, the suitable LSTM matrix can be calculated;
(4) Adjustment of control bandwidth and observation bandwidth: Based on the calculated STM matrix, the bandwidth parameters of the controller and observer can be adjusted to optimize the control performance. The adjustment of the control bandwidth can affect the response speed and stability of the system, and the adjustment of the observation bandwidth can affect the robustness and anti-interference ability of the system;
(5) Closed-loop control: after parameter adjustment, the LADRC controller can adjust the control output in real time according to the system status and feedback information to achieve system stability and performance optimization;
(6) Parameter tuning: Based on the results of the performance evaluation, if the system does not perform as expected, the parameters of control bandwidth and observation bandwidth can be further tuned. Through continuous iterative tuning of the parameters, the system achieves a better control effect;
(7) Real-time optimization: In the application of the actual system, the operating status of the system is continuously monitored and the controller parameters are dynamically adjusted according to the real-time feedback. Real-time optimization can maintain the good performance of the system under different working conditions and improve the robustness of the system;
(8) Output the optimal parameters.
The trend of the accuracy of the LSTM in regulating the control bandwidth with the number of iterations is shown in Figure 8:
As can be seen from Figure 8, as the number of iterations increases, the optimization accuracy curve of LSTM and the optimization error curve of the traditional neural network both have a nonlinear trend, but the optimization accuracy curve of LSTM is located above the traditional neural network at any number of iterations. The maximum accuracy of LSTM exists at 100 iterations, which is 96.7%, and that of the traditional neural network exists at 80 iterations, with 59.89%. The maximum optimization accuracy is 59.89% at 80 iterations, so LSTM has better control bandwidth optimization accuracy.
The trend of the accuracy of LSTM in adjusting the observation bandwidth with the number of iterations is shown in Figure 9.
As can be seen from Figure 9, with the increase of the iteration number, the optimization accuracy curve of LSTM and the optimization error curve of the traditional neural network both show a linear trend, but the optimization accuracy curve of LSTM is located on the top of the traditional neural network at any number of iterations. Both LSTM and the traditional neural network have their maximal optimization accuracy at the number of iterations of 100 times, where the maximal optimization accuracy of the traditional neural network is 38.6% and the maximum optimization accuracy of LSTM is 95.8%, so LSTM has better optimization accuracy for observation bandwidth.
The control block diagram for LSTM real-time optimization of ILADRC parameters is shown in Figure 10:

4. Improved Droop Control Algorithm Design

ILADRC consists of two parts, the LESO and LSEF, in which LSEF contains the PD controller; in order to achieve power equalization between parallel inverters, droop control is utilized instead of the PD controller in ILADRC to form an improved droop control strategy. Compared with the conventional droop control, this has the following advantages:
(1) Better applicability: in some specific control scenarios, such as power systems where frequency and voltage control need to be considered simultaneously, droop control can be better suited to such multi-variable and multi-objective control needs, and is more flexible compared to PD controllers;
(2) Load balancing: Droop control is usually used to coordinate multiple generators to regulate their output power to achieve load balancing. By replacing the PD controller with droop control, the power distribution among different generators in the control system can be better controlled [28] to ensure system stability and load distribution;
(3) System stability: droop control is usually used to regulate voltage and frequency in power systems to maintain stable operation of the system, and the use of droop control instead of PD controllers can be more effective in maintaining the frequency and voltage stability of the system and reducing system fluctuations [29];
(4) Anti-interference ability: The droop control has a certain ability to suppress and compensate for the internal and external disturbances of the system. By using droop control instead of PD controller, the resistance of the system to various disturbances can be enhanced and the robustness of the system can be improved [30];
(5) System performance: The reasonable design and application of droop control can effectively improve the system’s performance indexes, such as response speed, stability and load balance, etc. By replacing the PD controller, the system performance is expected to be further improved.
The control block diagram of ILADRC after the introduction of droop control is shown in Figure 11:
The mathematical model of LSEF after the introduction of droop control is
u = m P * P Δ ω z 1 z 2 z 3 b 0 u = n Q * Q Δ U z 1 z 2 z 3 b 0
Considering the range of fluctuations in grid frequency, then
0.15 Hz = ω min 0 Δ ω ω max 0 = 0.15 Hz
In the steady-state case, there is
U U ref
In Equation (66): U* is the grid-connected voltage; Uref is the desired voltage; let the voltage at the grid-connected point be basically unchanged, then it can be approximated:
Δ U Q Z U r e f
According to Equations (66) and (67),
U min 0 = 0.9 Q Z U o 0.1 U ref U max 0 = 0.9 Q Z U o 0.1 U ref
In summary, the limiting equations for frequency and voltage can be obtained as
49.85 Hz = ω min ω o ω max = 50.15 Hz 0.9 U ref = U min U o U max = 1.1 U ref
Based on the above analysis it can be concluded that the improved droop control consists of the following three components, respectively.
In summary, a flowchart for improved droop control can be obtained as shown in Figure 12:
(1) By introducing ILADRC, which is designed based on the error principle, it has a good function of sensing external positional disturbances;
(2) LSTM is introduced to enable the real-time tuning of the controller’s parameters so that it can meet good output performance under different operating conditions;
(3) The system can not only improve the perception of unknown disturbances after the introduction of ILADRC and LSTM at the same time, but also can output the optimal parameters at any moment, and then the droop control is introduced by adjusting ILADRC and the improved droop control is formed by utilizing the droop control instead of the PD controller in ILADRC.

5. Calculus Analysis

In order to verify the correctness and excellence of the improved droop control designed in this paper, a digital simulation model of the inverter is constructed on the MATLAB/Simulink (latest v. 2024b) simulation experiment platform, and the experiments are conducted by applying the improved droop control, the droop control, and the PI control, respectively, and the active power, the system frequency, and the grid-connected voltage are taken as the objects of comparison which verify the excellence of the proposed control strategy. The experimental parameters are shown in Table 1:
In order to verify whether the proposed improved droop control has excellent immunity and can satisfy the active balance and frequency stabilization, two working conditions are selected to verify the immunity and transient characteristics of the proposed control strategy, respectively, and a perturbation is added at t = 0.5 s.

5.1. Active Transient Characteristic Curve for Working Condition 1 Load Change

As can be seen from Figure 13, when the load is reduced from 100 Ω to 80 Ω at 0.5 s, the active power of the load under PI control decreases from a minimum of 12,000 W to 11,908 W, which is 92 W different from the steady-state value, and rises to a maximum of 12,015 W, which is 15 W different from the steady-state value, with a larger decrease and a smaller increase.
As can be seen from Figure 14, when the load is reduced from 100 Ω to 80 Ω at 0.5 s, the active power of the load under droop control decreases from a minimum of 12,000 W to 11,901 W, which is 99 W different from the steady-state value, and rises to a maximum of 12,009 W, which is 9 W different from the steady-state value, with a larger decrease and a smaller increase.
As can be seen from Figure 15, when the load is reduced from 100 Ω to 80 Ω at 0.5 s, the active power of the load under the improved droop control decreases from a minimum of 12,000 W to 11,984 W, which is 16 W different from the steady-state value, and rises to a maximum of 12,006 W, which is 6 W different from the steady-state value, and the magnitude of both the rise and the decrease are small.
From the comparison of Figure 13, Figure 14 and Figure 15, it can be seen that when the load decreases from 100 Ω to 80 Ω, the transition amplitude of the improved droop control is the smallest in the transient, followed by the droop control, and the largest is the PI control, so the improved droop control has a better active transient characteristic.
In Figure 16, the orange curve is the PI control, the red curve is the droop control, and the black curve is the improved droop control curve, and the zoomed-in graphs are of the active characteristic curves of the loads under the three control algorithms when the loads are decreased from 100 Ω to 80 Ω at 0.5 s. The PI control has the largest decrease and the largest increase at 0.5 s, followed by the droop control, and the smallest one is the improved droop control. Therefore, from the comparison of the three control algorithms, the improved droop control has better active transient characteristics.

5.2. System Frequency Transient Characteristic Curve for Working Condition 2 Load Change

As can be seen from Figure 17, when the load is increased from 100 Ω to 120 Ω at 0.5 s, the system frequency under PI control decreases from 50.00 Hz to 49.96 Hz at the lowest level, which is 0.04 Hz different from the steady-state value, and the magnitude of the decrease is small.
From Figure 18, it can be seen that when the load is increased from 100 Ω to 120 Ω at 0.5 s, the frequency of the system under droop control decreases from a minimum of 50.00 Hz to 49.97 Hz, which is 0.03 Hz different from the steady-state value, and the magnitude of the decrease is large.
From Figure 19, it can be seen that when the load is increased from 100 Ω to 120 Ω at 0.5 s, the frequency of the system under the improved droop control decreases from a minimum of 50.00 Hz to 49.99 Hz, which is the smallest decrease of 0.01 Hz from the steady-state value.
From the comparison of Figure 17, Figure 18 and Figure 19, it can be seen that when the load is increased from 100 Ω to 120 Ω, the amplitude of the system frequency transition in the transient transition is the smallest for the improved droop control, followed by the droop control, and the largest is for the PI control, so the improved droop control has better active transient characteristics.
In Figure 20, the orange curve is the PI control, the red curve is the droop control, and the black curve is the improved droop control, and the amplitude of the system frequency characteristic curves under the three control algorithms is enlarged when the load is increased from 100 Ω to 120 Ω at 0.5 s. The PI control has the largest decrease at 0.5 s and the longest regulation time, followed by the droop control, and the amplitude of the improved droop control at 0.5 s again does not change much and has the shortest regulation time. Therefore, from the comparison of the three control algorithms, the improved droop control has better resistance to external disturbances, i.e., the improved droop control has better system frequency transient characteristics.

5.3. Active Transient Characteristic Curve When DC Bus Voltage Rises

As can be seen from Figure 21, when the DC bus voltage increases from 800 V to 1000 V at 0.5 s, the maximum active power of the load under PI control increases from 12,000 W to 12,167 W, which is 167 W different from the steady-state value, and the increase is larger.
As can be seen from Figure 22, when the DC bus voltage increases from 800 V to 1000 V at 0.5 s, the maximum active power of the load under droop control increases from 12,000 W to 12,034 W, which is 34 W different from the steady-state value, and the increase is small.
As can be seen from Figure 23, when the DC bus voltage increases from 800 V to 1000 V at 0.5 s, the maximum active power of the load under the improved droop control increases from 12,000 W to 12,003 W, which is 3 W different from the steady-state value, and the increase is small.
From the comparison of Figure 21, Figure 22 and Figure 23, it can be seen that when the DC bus voltage increases from 800 V to 1000 V, the transition amplitude of improved droop control is the smallest, followed by droop control, and the largest is PI control, so the improved droop control has better active transient characteristics.
In Figure 24, the orange curve is PI control, the red curve is droop control, the black curve is improved droop control, and the load active characteristic curve under the three control algorithms is enlarged when the DC bus voltage increases from 800 V to 1000 V at 0.5 s. At 0.5, the PI control increased the most and decreased the most, followed by the droop control, and the improved droop control had the smallest increase and the time to return to a steady state was also the smallest. Therefore, the comparison of the three control algorithms can improve the active transient characteristics of droop control.

6. Conclusions

This paper introduces Linear-Auto Disturbance Rejection Control (LADRC), and an improved LADRC system is designed based on the error principle, and a droop control strategy is utilized instead of a PD controller in the improved LADRC system to form an improved droop control strategy incorporating improved self-impedance. Meanwhile, in order to realize the adaptive tuning of parameters in the improved droop control strategy, a long- and short-term neural network is introduced to form an adaptive improved droop control strategy, which further improves the immunity and robustness of the system. Finally, the two different operating conditions are simulated and analyzed by MATLAB/Simulink simulation, respectively, and the improved droop control strategy shows a better immunity and power-frequency stabilization capability compared with the traditional PI control and the traditional droop control strategy. The simulation results clearly show that the improved droop control strategy can adjust the output power and frequency more quickly in the face of external disturbances, and that the system can return to a stable state more quickly, which ensures the reliability and stability of the inverter under various operating conditions. The harmonic distortion rate of the grid-connected currents is simulated and compared for the PI control, the traditional droop control, and the improved droop control designed in this paper, respectively. Through the simulation experiments, it can be obtained that the harmonic distortion rate of the grid-connected current of the inverter with the improved droop control designed in this paper decreases by 3.59% and 1.35% compared with that of the PI control and the traditional droop control, respectively, which verifies the excellence of the improved control strategy designed in this paper.
For the research content of this article, there are still the following shortcomings that need improvement:
(1) In the process of building the model for real microgrids, this article considers fewer conditions, and the established model is simpler and closer to an idealized model. In future research, more consideration should be given to these conditions for further analysis.
(2) The self-disturbance rejection controller used in the improved droop control designed in this article did not fully consider the nonlinear, strong coupling, and multi-disturbance characteristics of the system, as well as the complex physical phenomena inside the system, when establishing the model. This can lead to a decrease in modeling accuracy and affect the overall control performance. In the subsequent research process, these influencing factors should be taken into account.
(3) Due to the constraints of practical conditions and research funding, all simulation processes in this study were implemented using MATLAB/Simulink simulation software, and the accuracy of the control strategy proposed in this paper was not verified in a specific microgrid system. If conditions permit, the accuracy of this strategy in specific microgrid systems should be verified in subsequent work and learning.

Author Contributions

Conceptualization, H.S. and Z.D.; methodology, H.S. and Z.D.; software, Z.D. and X.W.; validation, Z.D.; formal analysis, Z.D. and H.S.; investigation, Z.D. and H.S.; resources, X.W.; data curation, H.S. and X.W.; writing-original draft preparation, Z.D.; writing-review and editing, Z.D. and H.S.; visualization, Z.D. and X.W.; supervision, H.S.; project administration, H.S.; funding acquisition, H.S. All authors have read and agreed to the published version of the manuscript.

Funding

This research was funded by the Lanzhou Jiaotong University-Southwest Jiaotong University Joint Innovation Fund Project (LH2024027).

Data Availability Statement

The data used to support the findings of the study are included within this paper.

Acknowledgments

The authors would like to express our sincere appreciation to the anonymous referees for providing valuable suggestions and comments that have significantly contributed to the improvement of our manuscript.

Conflicts of Interest

The authors declare no conflicts of interest.

References

  1. Chen, X.; Wang, Z.; Wu, J.; Long, Y.; Cai, J.; Chen, D.; Kan, D. Research overview of micro-grid technology. Heilongjiang Electr. Power 2023, 6, 471–480. [Google Scholar]
  2. Mu, G.; He, Z.; He, W.; Dong, X. Frequency and voltage control strategies for microgrids facing new energy fluctuations. Power Electron. 2023, 12, 101–104. [Google Scholar]
  3. Zhang, Q.; Peng, C.; Chen, Y.; Jin, G.; Luo, A. A control strategy for parallel operation of multi-inverters in microgrid. Proc. CSEE 2012, 25, 126–132. [Google Scholar]
  4. Yao, J.; Du, H.; Zhou, T. Improved droop control strategy for inverters parallel operation in micro-grid. Power Syst. Technol. 2015, 4, 932–938. [Google Scholar]
  5. Han, H.; Liu, Y.; Sun, Y.; Su, M.; Chen, H. An improved control strategy for reactive power sharing in microgrids. Proc. CSEE 2014, 16, 2639–2648. [Google Scholar]
  6. Ma, H. Research on Improved Droop Control Strategy of Inverters in Microgrid. Master’s Thesis, North China Electric Power University, Beijing, China, 2015. [Google Scholar]
  7. Zhang, Q.; Yu, Q.; Wang, J.; Li, J.; Zhang, Y. Improved Droop Control Based on Piecewise Virtual Impedance. Proc. CSU-EPSA 2021, 09, 87–93. [Google Scholar]
  8. Wang, Y.; Luo, A.; Jin, G. Improved Robust Droop Multiple Loop Control for Parallel Inverters in Microgrid. Trans. China Electrotech. Soc. 2015, 22, 116–123. [Google Scholar]
  9. Yang, K. Research on Optimal Control Strategy of Three-Phase Inverters in Microgrid. Master’s Thesis, Southeast University, Nanjing, China, 2016. [Google Scholar]
  10. Wang, Z.; Luo, L. Strategy for microgrid island-connection smooth switching based on droop control. Electr. Autom. 2023, 06, 31–33. [Google Scholar]
  11. Khorsandi, A.; Ashourloo, M.; Mokhtari, H.; Iravani, R. Automatic droop control for a low voltage DC microgrid. IET Gener. Transm. Distrib. 2016, 10, 41–47. [Google Scholar] [CrossRef]
  12. Han, A.; Lin, J.; Zhang, Y.; Liu, S.; Song, H.; Wu, W.; Zheng, C. An improved droop method for wind-pv-storage dc microgrids. Energy Environ. Prot. 2023, 6, 111–118. [Google Scholar]
  13. Liu, C.; Luo, G.; Duan, X.; Chen, Z.; Zhang, Z.; Qiu, C. Adaptive LADRC-based disturbance rejection method for electromechanical servo system. IEEE Trans. Ind. Appl. 2019, 56, 876–889. [Google Scholar] [CrossRef]
  14. Yang, L.; Zeng, J.; Ma, W.; Huang, Z. Voltage control of microgrid inverter based on improved second-order liner active disturbance rejection control. Autom. Electr. Power Syst. 2019, 4, 146–153. [Google Scholar]
  15. Guo, B.; Bacha, S.; Alamir, M.; Mohamed, A.; Boudinet, C. LADRC applied to variable speed micro-hydro plants: Experimental validation. Control Eng. Pract. 2019, 85, 290–298. [Google Scholar] [CrossRef]
  16. Yuan, X.; Lou, G.; Chen, L.; Li, Q.; Liu, D.; Gu, W. Smooth switching control strategy for microgrid based on linear active disturbance rejection. Power Syst. Technol. 2017, 41, 3824–3831. [Google Scholar]
  17. Tao, L.; Wang, P.; Wang, Y.; Cheng, P. Active disturbance rejection voltage regulation control of microgrid load-side interface converter. Trans. Chin. Soc. Electrotech. Eng. 2022, 37, 2076–2085. [Google Scholar]
  18. You, H. Research on Active Disturbance Rejection Control Method Based on Distributed DC Microgrid. Master’s Thesis, North China University of Technology, Beijing, China, 2023. [Google Scholar]
  19. Pu, Z.; Yuan, R.; Yi, J.; Tan, X. A class of adaptive extended state observers for nonlinear disturbed systems. IEEE Trans. Ind. Electron. 2015, 62, 5858–5869. [Google Scholar] [CrossRef]
  20. Yuan, D.; Ma, X.; Zeng, Q.; Qiu, X. Study on frequency band characteristics and parameter configuration of linear active disturbance rejection controller for second-order system. Control Theory Appl. 2013, 30, 1630–1640. [Google Scholar]
  21. Chen, G. Research on Position Sensorless Control System of Permanent Magnet Synchronous Motor Based on Adaptive Lumberg Observer. Master’s Thesis, Zhejiang University, Hangzhou, China, 2019. [Google Scholar]
  22. Annaç, G. Left Subdiaphragmatic Echogenic Focus in the Fetus and Its Effect on Prognosis. J. Ank. Univ. Fac. Med./Ank. Üniversitesi Tip Fakültesi Mecm. 2023, 76, 111–118. [Google Scholar] [CrossRef]
  23. Liu, S. Analysis and Design of PMSM Position Sensorless Control System Based on Self-Disturbance Rejection. Master’s Thesis, Tianjin University of Technology, Tianjin, China, 2021. [Google Scholar]
  24. Liang, W. Design of Active Disturbance Rejection Controller for Grid-connected Inverter in Feedback DC Electronic Load. Master’s Thesis, North University of China, Taiyuan, China, 2023. [Google Scholar]
  25. Zhang, C.; Guo, Y.; Li, M. A review of the development and application of artificial neural network models. Comput. Eng. Appl. 2021, 57, 57–69. [Google Scholar]
  26. Smagulova, K.; James, A.P. A survey on LSTM memristive neural network architectures and applications. Eur. Phys. J. Spec. Top. 2019, 228, 2313–2324. [Google Scholar] [CrossRef]
  27. Liu, L.; Zhu, J.; Chen, J.; Ye, H. Microgrid source-storage collaborative optimization scheduling strategy based on flexible strategy-evaluation network. Electr. Power Autom. Equip. 2022, 42, 79–85. [Google Scholar]
  28. Cheng, W. Research on Short-Term Forecasting of Photovoltaic Power Generation and Load in Microgrid Based on Neural Network. Master’s Thesis, Shandong University, Jinan, China, 2019. [Google Scholar]
  29. Yin, C.; Xiao, F.; Li, P.; Zhao, Q. Regional microgrid short-term load forecasting based on LSTM neural network. Comput. Mod. 2022, 4, 7–11. [Google Scholar]
  30. Yang, L.; Pan, B. LSTM microgrid load forecasting model considering differentiated peak-valley dispatch of wind, solar and energy storage. Electr. Appl. Energy Effic. Manag. Technol. 2019, 19, 69–75. [Google Scholar]
Figure 1. Control block diagram of LESO.
Figure 1. Control block diagram of LESO.
Processes 12 02535 g001
Figure 2. Simplified system control block diagram.
Figure 2. Simplified system control block diagram.
Processes 12 02535 g002
Figure 3. Overall control block diagram of LADRC.
Figure 3. Overall control block diagram of LADRC.
Processes 12 02535 g003
Figure 4. Overall control block diagram of ILADRC.
Figure 4. Overall control block diagram of ILADRC.
Processes 12 02535 g004
Figure 5. Architecture diagram of LSTM.
Figure 5. Architecture diagram of LSTM.
Processes 12 02535 g005
Figure 6. Flowchart of LSTM optimization parameters.
Figure 6. Flowchart of LSTM optimization parameters.
Processes 12 02535 g006
Figure 7. Flowchart of LSTM regulating ILADRC control bandwidth and observation bandwidth.
Figure 7. Flowchart of LSTM regulating ILADRC control bandwidth and observation bandwidth.
Processes 12 02535 g007
Figure 8. Trend of the error of LSTM adjusting control bandwidth with the number of iterations.
Figure 8. Trend of the error of LSTM adjusting control bandwidth with the number of iterations.
Processes 12 02535 g008
Figure 9. Trend of the accuracy of LSTM in adjusting observation bandwidth with the number of iterations.
Figure 9. Trend of the accuracy of LSTM in adjusting observation bandwidth with the number of iterations.
Processes 12 02535 g009
Figure 10. Control block diagram for LSTM real-time optimization of ILADRC parameters.
Figure 10. Control block diagram for LSTM real-time optimization of ILADRC parameters.
Processes 12 02535 g010
Figure 11. Control block diagram of ILADRC after introduction of droop control.
Figure 11. Control block diagram of ILADRC after introduction of droop control.
Processes 12 02535 g011
Figure 12. Flow chart for improved droop control.
Figure 12. Flow chart for improved droop control.
Processes 12 02535 g012
Figure 13. Active transient characteristic curve when the load is reduced from 100 Ω to 80 Ω under PI control.
Figure 13. Active transient characteristic curve when the load is reduced from 100 Ω to 80 Ω under PI control.
Processes 12 02535 g013
Figure 14. Active transient characteristic curve when the load is reduced from 100 Ω to 80 Ω under droop control.
Figure 14. Active transient characteristic curve when the load is reduced from 100 Ω to 80 Ω under droop control.
Processes 12 02535 g014
Figure 15. Active transient characteristic curve for load reduction from 100 Ω to 80 Ω under improved droop control.
Figure 15. Active transient characteristic curve for load reduction from 100 Ω to 80 Ω under improved droop control.
Processes 12 02535 g015
Figure 16. Active transient characteristic curves during load drop with three control algorithms.
Figure 16. Active transient characteristic curves during load drop with three control algorithms.
Processes 12 02535 g016
Figure 17. Frequency transient characteristic curve of the system when the load is increased from 100 Ω to 120 Ω under PI control.
Figure 17. Frequency transient characteristic curve of the system when the load is increased from 100 Ω to 120 Ω under PI control.
Processes 12 02535 g017
Figure 18. Frequency transient characteristic curve of the system when the load is increased from 100 Ω to 120 Ω under droop control.
Figure 18. Frequency transient characteristic curve of the system when the load is increased from 100 Ω to 120 Ω under droop control.
Processes 12 02535 g018
Figure 19. Frequency transient characteristic curve of the system with improved droop control when the load is increased from 100 Ω to 120 Ω.
Figure 19. Frequency transient characteristic curve of the system with improved droop control when the load is increased from 100 Ω to 120 Ω.
Processes 12 02535 g019
Figure 20. Frequency transient characteristic curves of the system during load rise under three control algorithms.
Figure 20. Frequency transient characteristic curves of the system during load rise under three control algorithms.
Processes 12 02535 g020
Figure 21. Active transient characteristic curve of DC bus voltage increasing from 800 V to 1000 V under PI control.
Figure 21. Active transient characteristic curve of DC bus voltage increasing from 800 V to 1000 V under PI control.
Processes 12 02535 g021
Figure 22. Active transient characteristic curve of DC bus voltage increasing from 800 V to 1000 V under droop control.
Figure 22. Active transient characteristic curve of DC bus voltage increasing from 800 V to 1000 V under droop control.
Processes 12 02535 g022
Figure 23. Active transient characteristic curve of DC bus voltage increase from 800 V to 1000 V under improved droop control.
Figure 23. Active transient characteristic curve of DC bus voltage increase from 800 V to 1000 V under improved droop control.
Processes 12 02535 g023
Figure 24. Active transient characteristic curves when DC bus voltage rises under three control algorithms.
Figure 24. Active transient characteristic curves when DC bus voltage rises under three control algorithms.
Processes 12 02535 g024
Table 1. Experimental parameters.
Table 1. Experimental parameters.
ParametersUnit SymbolNumerical Value
Filter InductorsmH0.63
Filter CapacitorμF1400
Internal Resistance of Filter InductorsΩ0.01
Active power reference valuekW12
Load active powerkW12
Reactive power reference valuekVar12
Load reactive powerkVar12
DC Side VoltageV800
System rated frequencyHz50
Number of iterationsTimes100
Number of training sessionsTimes50
Iteration Error Allowance%3
Allowable average error%3
Absolute Error Allowance%3
Convergence factor 0.01
LoadΩ100
Disclaimer/Publisher’s Note: The statements, opinions and data contained in all publications are solely those of the individual author(s) and contributor(s) and not of MDPI and/or the editor(s). MDPI and/or the editor(s) disclaim responsibility for any injury to people or property resulting from any ideas, methods, instructions or products referred to in the content.

Share and Cite

MDPI and ACS Style

Su, H.; Dong, Z.; Wang, X. Improved Droop Control Strategy for Microgrids Based on Auto Disturbance Rejection Control and LSTM. Processes 2024, 12, 2535. https://doi.org/10.3390/pr12112535

AMA Style

Su H, Dong Z, Wang X. Improved Droop Control Strategy for Microgrids Based on Auto Disturbance Rejection Control and LSTM. Processes. 2024; 12(11):2535. https://doi.org/10.3390/pr12112535

Chicago/Turabian Style

Su, Hongsheng, Zhiwen Dong, and Xingsheng Wang. 2024. "Improved Droop Control Strategy for Microgrids Based on Auto Disturbance Rejection Control and LSTM" Processes 12, no. 11: 2535. https://doi.org/10.3390/pr12112535

APA Style

Su, H., Dong, Z., & Wang, X. (2024). Improved Droop Control Strategy for Microgrids Based on Auto Disturbance Rejection Control and LSTM. Processes, 12(11), 2535. https://doi.org/10.3390/pr12112535

Note that from the first issue of 2016, this journal uses article numbers instead of page numbers. See further details here.

Article Metrics

Back to TopTop