Real-Time Control of Thermal Synchronous Generators for Cyber-Physical Security: Addressing Oscillations with ANFIS
Abstract
1. Introduction
1.1. Importance
1.2. Literature Review
1.3. Research Gaps
- Comprehensive Nonlinear Model: in the literature, most studies have relied on simplified models that often neglect the integration of both electrical and thermomechanical dynamics in synchronous generators. For instance, traditional studies have focused on linearized models of the power system that primarily address electrical dynamics, leaving out the complex interactions between the mechanical components like turbines and boilers (Refs. [1,2,3]). Some works have proposed nonlinear models, but they typically do not combine the electrical and thermomechanical systems holistically.
- Real-Time Control for Cyber-Physical Attacks: while various control methods for power systems exist, such as traditional PID controllers and Linear Quadratic Optimal (LQR) controllers, few studies address real-time control specifically tailored for cyber-physical attacks. Previous research has largely focused on managing oscillations or improving general system stability but failed to address the fast-acting nature required to counteract threats like cyber-physical attacks (Refs. [5,6]).
- Integration of Economic Considerations: many studies in the field of power system control emphasize technical performance without considering the economic implications of their control strategies. While some research has explored economic load dispatch, these approaches are rarely integrated with real-time control models for synchronous generators. Most controllers optimize for stability or voltage regulation without addressing generation costs or operational expenses (Refs. [13,14]).
- Control of Multiple System Components: previous works often focused on isolated components of the system, such as excitation systems or turbines, without addressing integrated control of the entire generator-turbine system. For example, many controllers focused solely on improving the performance of the excitation system, while others look at the governor or turbine input power independently (Refs. [15,16,17]). This lack of integration across the entire system limits the effectiveness of these solutions in maintaining overall system stability under various operational conditions.
- Response to Dynamic Oscillations: several studies have proposed control techniques for managing power system oscillations, but many failed to address dynamic oscillations that occur due to cyber-physical attacks. Traditional control strategies do not offer the flexibility required to handle such rapidly changing scenarios. For instance, while PID and LQR controllers provide good performance under normal conditions, their efficacy drops when it comes to handling dynamic oscillations caused by external disturbances (Refs. [2,6,18]).
- Use of Advanced Control Techniques: earlier studies have predominantly focused on traditional linear control techniques, such as Proportional–Integral–Derivative (PID) controllers or Linear Quadratic Regulators (LQR). However, these techniques are not well-suited to the nonlinear and dynamic nature of power systems, especially under attack scenarios. More recent approaches have started incorporating intelligent control strategies like fuzzy logic and neural networks, but these are still underutilized in integrated control models for power systems (Refs. [17,20,23]).
- Consideration of Voltage Stability: voltage stability has often been overlooked in previous research. Many studies have focused on rotor oscillations or load dispatch but failed to integrate voltage stability into their control strategies. Some works addressed voltage regulation in isolated contexts, such as excitation control, but few have provided a comprehensive approach to managing both voltage stability and rotor oscillations in a unified control framework (Refs. [14,15,19]).
1.4. Contributions
- (1)
- Enhancing Real-time Control for Industrial Turbines and Governors: one of the primary objectives of this research is to provide a valuable tool for investigating innovative methods for real-time control of industrial turbines and governors. By simulating the dynamic behavior of these components, the model serves as a platform for optimizing existing control systems. Importantly, it takes into account the economic and technical aspects of power system operation under normal conditions as well as during disturbances caused by cyber-physical attacks. This holistic approach ensures that control strategies are not only effective but also cost-efficient, promoting system resilience in the face of evolving threats.
- (2)
- Addressing Complex Power Deviations: the control challenge becomes particularly intricate when considering the dynamic properties of local and interregional power deviations within the power system. To tackle this complexity, the proposal introduces an innovative thermomechanical control approach utilizing an Adaptive Neuro-Fuzzy Inference System (ANFIS) controller. Unlike traditional control methods, this controller incorporates the impact of local and interregional electrical power deviations, resulting in more robust and adaptable control strategies. This innovative approach acknowledges the interconnectedness of various elements within the power system and aims to provide solutions that improve overall system stability.
- (3)
- Improving Frequency Stability and Reducing Voltage Deviations: examining the intricate interplay between the electrical and thermomechanical components in thermal synchronous generator real-time control is a major goal of this research. The work intends to reduce voltage fluctuations and enhance frequency stability by carefully modeling and analyzing these interactions. This is essential to guaranteeing the dependability and effectiveness of power generation, especially in the face of varying loads and outside disruptions.
1.5. Organization
2. Conceptual Model
3. Problem Statement and Solution Procedure
3.1. Network-Preserving Models and Generator Modelling
- Detailed System Representation: By preserving the intricate details of the original network, these models provide a more accurate picture of the dynamics of the power system. This entails giving thorough generator representations as well as capturing the behavior of loads, such as voltage and frequency changes at load buses.
- Energy Function Accuracy: Network-preserving models have lower transfer conductance than network reduction models in energy function analysis, which produces a numerical energy function that closely resembles the actual function.
- Computational Efficiency: Sparse matrix approaches are supported by network-preserving models, which improves the computational efficiency of solving nonlinear algebraic equations in system analysis.
- Comprehensive Dynamic Representation: Buses 1 through n represent generator buses and buses n + 2 to n + m + 1 represent load buses. These models identify the infinite bus (n + 1) as the reference point. The system’s dynamic behavior is represented in full and in depth thanks to this structure.
- 1.
- To accurately depict the internal dynamics of generator buses, a choice is made to employ a two-axis generator model paired with a first-order exciter system for every generator in the system [36]. This decision ensures a detailed and comprehensive portrayal of the generator components’ behavior and interactions within the broader power system context.
- 2.
- In order to capture the intricate dynamics of the exciter system, a streamlined model is adopted within the single-axis generator framework. This approach allows for a more comprehensive understanding of the exciter’s behavior and its impact on the overall generator performance within the power system environment.
- 3.
- In illustrating the external generator terminal, the power flow equations for each generator terminal can be expressed in the following manner [36]. These equations serve to characterize the flow of power at the individual generator terminals, providing a detailed insight into the energy transfer dynamics within the broader power system network. When the equations governing power flow at each load bus are expressed in the following manner, as described in ns, a deeper understanding of the interplay between generators and the external grid can be achieved, facilitating more effective management of power distribution and system stability:
- 4.
- When analyzing the characteristics of the load bus, it is hypothesized that the load connected to each load bus consists of a diverse mix of:
- (1)
- Constant power (denoted as ).
- (2)
- Injected constant current (denoted as ).
- (3)
- Frequency-dependent loads (denoted as ).
3.2. Adaptive Neural Fuzzy Inference System (ANFIS) Controller
- M represents the number of rules.
- P denotes the number of inputs.
- θL signifies the gravity center of membership functions.
- µFi(xi) represents the membership grade of xi in the Fi function.
- V represents the crisp output of the fuzzy controller.
- wji represents the weight coefficient between neuron j and neuron i.
- yj stands for the output of neuron j.
3.3. Formulation of Objective Function
- Speed deviation minimization (F1) as defined in Equation (16), which focuses on reducing system oscillations by controlling the speed deviations of the generators.
- Voltage deviation minimization (F2) as described in Equation (18), which aims to maintain voltage stability by minimizing deviations.
- Cost minimization (F3) as outlined in Equation (19), which seeks to minimize the generation cost, ensuring economic efficiency.
- : represents the simulation time range.
- : local speed deviation of each generator.
- : inter area speed deviation.
- Each power plant unit’s generation cost.
- : The cost associated with the units’ pollution in each time period “t”, calculated as follows:
- : A penalty for the generation of CO2.
- : A penalty for the generation of SO2.
- : A penalty for the generation of NOx.
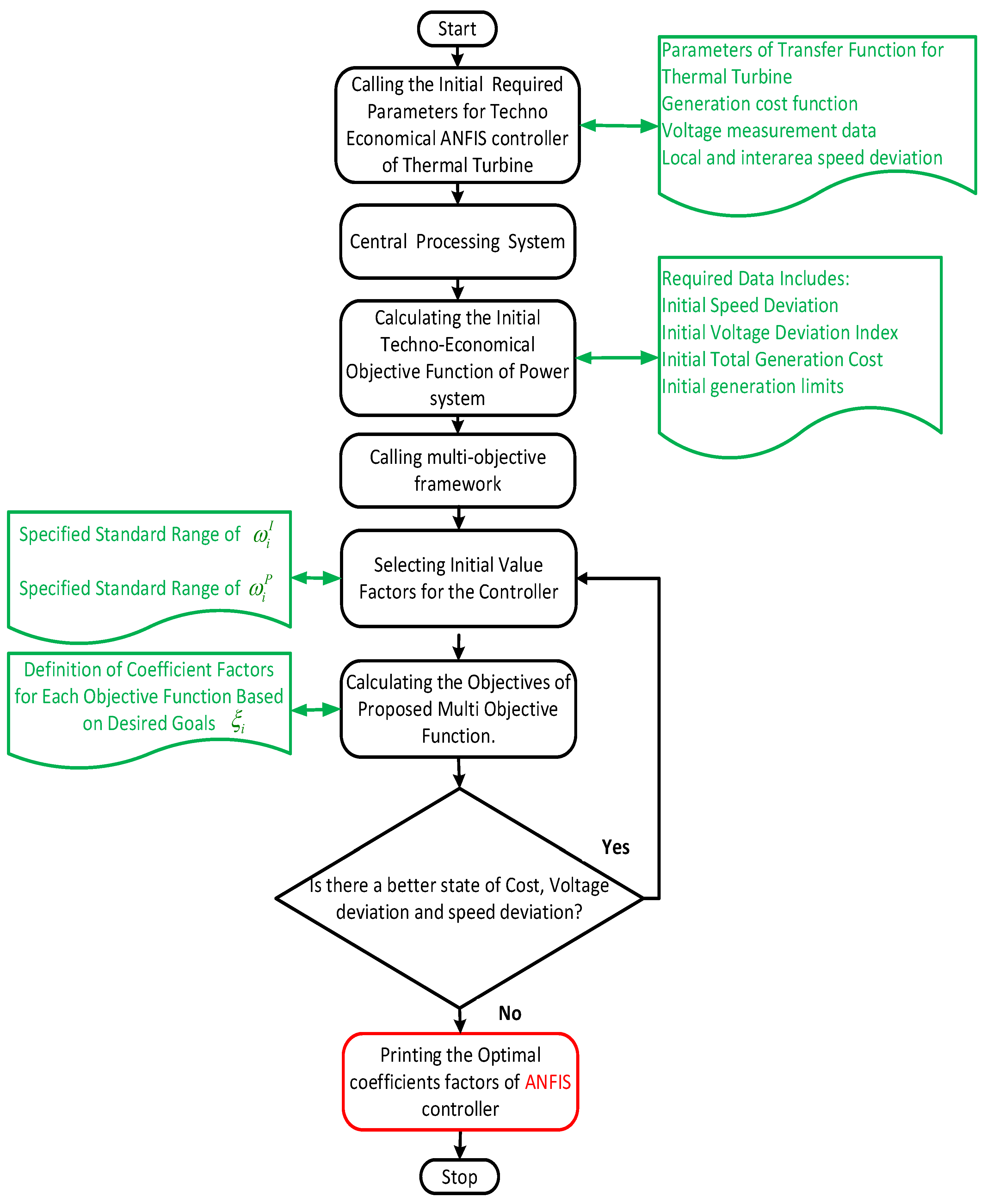
4. Optimization Using Enhanced Multi-Objective Optimization Method
- The computation entails figuring out the Cartesian distance between each ideal Pareto solution and the ideal solution in the scenario where “P” is set to 1 (P = 1). The most advantageous solution is the one that shows the least distance from the ideal solution. To determine the Cartesian distance for solution “c”, for example, one would add the distances AB and BC.
- In the event where “P” has the value 2 (P = 2): The calculation in this case involves determining the Euclidean distance between each optimal Pareto solution and the ideal solution. The length of segment AC represents the Euclidean distance for solution “c”.
- In this case, the distances are evaluated using the Chebyshev distance metric when “P” is set to infinity (P = ∞). The least Chebyshev distance between the ideal and optimum solutions is used to identify the optimal solution. A metric known as the Chebyshev distance is defined within vector spaces, where the largest discrepancy along any coordinate dimension determines the distance between two vectors. Equation (24) for P = ∞ is changed to Equation (25), which takes into account this particular situation.
5. Numerical Simulation Results
IEEE 9-Bus Test System
- Summarizing the results for IEEE 9-bus
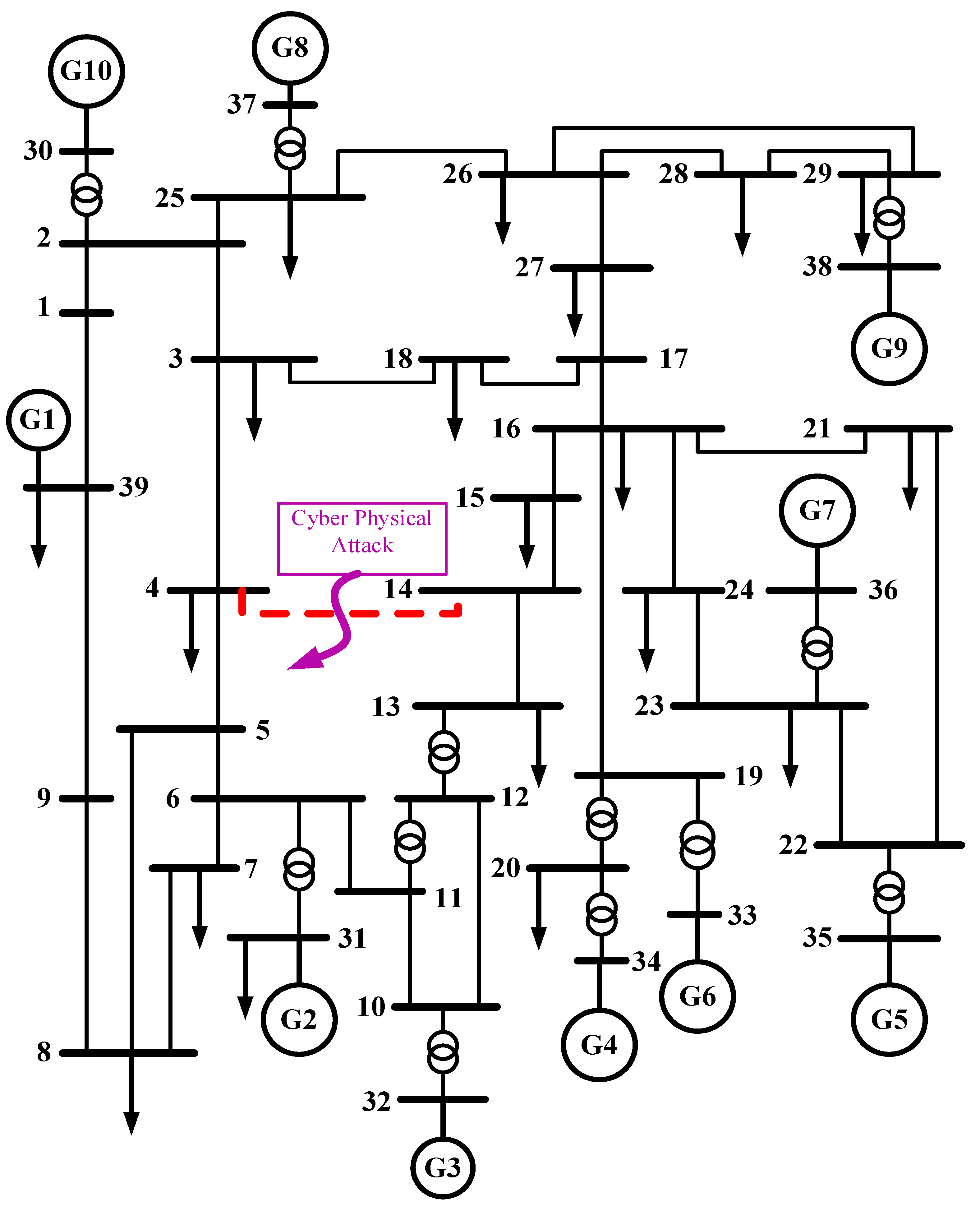
- IEEE 39-bus Test System
- Summarizing the results for IEEE 39-bus
6. Conclusions
Author Contributions
Funding
Data Availability Statement
Conflicts of Interest
List of Abbreviations and Nomenclature
| ANFIS | Adaptive Network-Based Fuzzy Inference System | VD | Voltage deviations |
| Infinite bus | MOP | Multi-objective optimization | |
| Angular position of the rotor of the i-th generator | Injected current into the designated load point k | ||
| Significant angular position of generator i | External generator voltage magnitude at bus i | ||
| Angular velocity of the i-th generator | Magnitude of the voltage from an external generator at bus i | ||
| Reference rotor speed | Magnitude of voltage at designated load point k | ||
| Rotational inertia of generator i | Phase angle of voltage at designated load point k | ||
| Damping coefficient of the i-th generator | Injected current at designated load node k | ||
| Mechanical input power of generator i | Magnitude of excitation voltage at internal buses of the generator | ||
| Electric power of generator i | Magnitude of excitation voltage at internal buses of the generator | ||
| Impedance connected in series with a transmission line | AVR time constant | ||
| Admittance connected in parallel as a local load | AVR feedback coefficient | ||
| Transient reactance along the direct axis | A fixed amplification factor for adjusting the desired operational states | ||
| Transient reactance along the quadrature axis | Transient open-circuit time constant along the direct axis | ||
| Synchronous reactance along the direct axis | Transient open-circuit time constant along the quadrature axis | ||
| Synchronous reactance along the quadrature axis | Magnitude of internal voltage along the direct axis at bus i | ||
| Voltage held constant considering the direct axis transient reactance | Magnitude of internal voltage along the quadrature axis at bus i | ||
| Admittance for transferring network connectivity between bus i and bus j | Active power requirement at load node k | ||
| Conductance for transferring network connectivity between bus i and bus j | Reactive power requirement at load node k |
References
- Avagianos, I.; Rakopoulos, D.; Karellas, S.; Kakaras, E. Review of process modeling of solid-fuel thermal power plants for flexible and off-design operation. Energies 2020, 13, 6587. [Google Scholar] [CrossRef]
- Castilla, G.M.; Montanes, R.M.; Pallares, D.; Johnsson, F. Dynamic modeling of the reactive side in large-scale fluidized bed boilers. Ind. Eng. Chem. Res. 2021, 60, 3936–3956. [Google Scholar] [CrossRef]
- Daraz, A.; Malik, S.A.; Basit, A.; Aslam, S.; Zhang, G. Modified FOPID controller for frequency regulation of a hybrid interconnected system of conventional and renewable energy sources. Fractal Fract. 2023, 7, 89. [Google Scholar] [CrossRef]
- Pariz, P.; Keivanimehr, M. Towards electromobility: Challenges in integrating electric vehicles and charging stations on power systems. In Advanced Technologies in Electric Vehicles; Elsevier: Amsterdam, The Netherlands, 2024; pp. 505–520. [Google Scholar]
- Rehman, I.U.; Javed, S.B.; Chaudhry, A.M.; Azam, M.R.; Uppal, A.A. Model-based dynamic sliding mode control and adaptive Kalman filter design for boiler-turbine energy conversion system. J. Process Control 2022, 116, 221–233. [Google Scholar] [CrossRef]
- Burnete, N.V.; Mariasiu, F.; Depcik, C.; Barabas, I.; Moldovanu, D. Review of thermoelectric generation for internal combustion engine waste heat recovery. Prog. Energy Combust. Sci. 2022, 91, 101009. [Google Scholar] [CrossRef]
- Yaghoubi, E.; Yaghoubi, E.; Yusupov, Z.; Maghami, M.R. A Real-Time and Online Dynamic Reconfiguration against Cyber-Attacks to Enhance Security and Cost-Efficiency in Smart Power Microgrids Using Deep Learning. Technologies 2024, 12, 197. [Google Scholar] [CrossRef]
- Altinkaya, H.; Khamees, A.; Yaghoubi, E.; Yaghoubi, E. Control of Heat Exchanger Liquid Temperature Using PID Control and first Order Sliding Mode Control System. In Proceedings of the 2024 IEEE International Conference on Electrical, Computer and Energy Technologies (ICECET), Sydney, Australia, 25–27 July 2024; pp. 1–6. [Google Scholar]
- Maghami, M.R.; Mutambara, A.G.O. Challenges associated with Hybrid Energy Systems: An artificial intelligence solution. Energy Rep. 2023, 9, 924–940. [Google Scholar] [CrossRef]
- Yusupov, Z.; Yaghoubi, E.; Yaghoubi, E. Controlling and tracking the maximum active power point in a photovoltaic system connected to the grid using the fuzzy neural controller. In Proceedings of the 2023 IEEE 14th International Conference on Electrical and Electronics Engineering (ELECO), Bursa, Turkiye, 30 November–2 December 2023; pp. 1–5. [Google Scholar]
- Yaghoubi, E.; Yaghoubi, E.; Yusupov, Z.; Rahebi, J. Real-time techno-economical operation of preserving microgrids via optimal NLMPC considering uncertainties. Eng. Sci. Technol. Int. J. 2024, 57, 101823. [Google Scholar] [CrossRef]
- Maghami, M.R.; Mutambara, A.G.O.; Gomes, C.; Pasupuleti, J. Impact of heat recovery and thermal load control on combined heat and power (CHP) performance. Energy Convers. Manag. 2024, 307, 118388. [Google Scholar] [CrossRef]
- Lin, Y.-H.; Chang, W.-J.; Ku, C.-C. Solving the Formation and Containment Control Problem of Nonlinear Multi-Boiler Systems Based on Interval Type-2 Takagi–Sugeno Fuzzy Models. Processes 2022, 10, 1216. [Google Scholar] [CrossRef]
- Ding, H.; Qiao, J.; Huang, W.; Yu, T. Cooperative Event-Triggered Fuzzy-Neural Multivariable Control with Multi-Task Learning for Municipal Solid Waste Incineration Process. IEEE Trans. Ind. Inform. 2023, 20, 765–774. [Google Scholar] [CrossRef]
- Saleem, B.; Badar, R.; Manzoor, A.; Judge, M.A.; Boudjadar, J.; Islam, S.U. Fully adaptive recurrent Neuro-fuzzy control for power system stability enhancement in Multi Machine System. IEEE Access 2022, 10, 36464–36476. [Google Scholar] [CrossRef]
- Alsmadi, Y.M.; Rehman, I.U.; Uppal, A.A.; Utkin, V.; Chairez, I.; Ibbini, M. Super-twisting-based sliding mode control of drum boiler energy conversion systems. Int. J. Control 2022, 95, 1888–1897. [Google Scholar] [CrossRef]
- Rigatos, G.; Siano, P.; Wira, P.; Busawon, K.; Binns, R. A nonlinear H-infinity control approach for autonomous truck and trailer systems. Unmanned Syst. 2020, 8, 49–69. [Google Scholar] [CrossRef]
- Messirdi, M.; Abdelmadjid, B.; Oudjamaa, F. New Approach for Nonlinear Robust H-Infinity Control of an Induction Motor. J. Control Autom. Electr. Syst. 2023, 34, 743–751. [Google Scholar] [CrossRef]
- Xiao, G.; Song, X.; Cao, H.; Zhao, S.; Dai, H.; Li, M. Augmented extended Kalman filter with cooperative Bayesian filtering and multi-models fusion for precise vehicle localisations. IET Radar Sonar Navig. 2020, 14, 1815–1826. [Google Scholar] [CrossRef]
- Mana, F.E.; Guépié, B.K.; Deprost, R.; Herber, E.; Nikiforov, I. The air pollution monitoring by sequential detection of transient changes. IFAC-PapersOnLine 2022, 55, 60–65. [Google Scholar] [CrossRef]
- Jahromi, M.H.M.; Tafti, H.D.; Hosseini, S.M.; Jalali, A.; Keivanimehr, M. Maximum power point tracking of a network-connected photovoltaic system based on gravity search algorithm and fuzzy logic controller. J. Sol. Energy Res. Updat. 2020, 7, 52–63. [Google Scholar] [CrossRef]
- Babuška, R.; Verbruggen, H.B. Fuzzy Set Methods for Local Modelling. In Multiple Model Approaches to Nonlinear Modelling and Control; CRC Press: Boca Raton, FL, USA, 2020; Volume 75. [Google Scholar]
- Limaverde Filho, J.O.d.A.; Fortaleza, E.L.F.; De Campos, M. A derivative-free nonlinear Kalman filtering approach using flat inputs. Int. J. Control 2022, 95, 2900–2910. [Google Scholar] [CrossRef]
- Mariano-Hernández, D.; Hernández-Callejo, L.; Zorita-Lamadrid, A.; Duque-Pérez, O.; García, F.S. A review of strategies for building energy management system: Model predictive control, demand side management, optimization, and fault detect & diagnosis. J. Build. Eng. 2021, 33, 101692. [Google Scholar]
- Song, W.; Tong, S. Fuzzy optimal tracking control for nonlinear underactuated unmanned surface vehicles. Ocean Eng. 2023, 287, 115700. [Google Scholar] [CrossRef]
- Rigatos, G. Nonlinear Optimal Control for the Translational Oscillator with Rotational Actuator. Cybern. Syst. 2022, 53, 541–562. [Google Scholar] [CrossRef]
- Momeni, M.; Soltani, M.; Hosseinpour, M.; Nathwani, J. A comprehensive analysis of a power-to-gas energy storage unit utilizing captured carbon dioxide as a raw material in a large-scale power plant. Energy Convers. Manag. 2021, 227, 113613. [Google Scholar] [CrossRef]
- Keivanimehr, M.; Chamorro, H.R.; Zareian-Jahromi, M.; Segundo-Sevilla, F.R.; Guerrero, J.M.; Konstantinou, C. Load shedding frequency management of microgrids using hierarchical fuzzy control. In Proceedings of the 2021 IEEE World Automation Congress (WAC), Taipei, Taiwan, 1–5 August 2021; pp. 216–221. [Google Scholar]
- El Zoghby, H.M.; Ramadan, H.S. Enhanced dynamic performance of steam turbine driving synchronous generator emulator via adaptive fuzzy control. Comput. Electr. Eng. 2022, 97, 107666. [Google Scholar] [CrossRef]
- Liederer, F.W.; López, J.C.; Rider, M.J.; Dotta, D. Transient stability constrained optimal power flow considering fourth-order synchronous generator model and controls. Electr. Power Syst. Res. 2022, 213, 108667. [Google Scholar] [CrossRef]
- Wang, L.; Zeng, S.-Y.; Feng, W.-K.; Prokhorov, A.V.; Mokhlis, H.; Huat, C.K.; Tripathy, M. Damping of subsynchronous resonance in a hybrid system with a steam-turbine generator and an offshore wind farm using a unified power-flow controller. IEEE Trans. Ind. Appl. 2020, 57, 110–120. [Google Scholar] [CrossRef]
- Alsakati, A.A.; Vaithilingam, C.A.; Alnasseir, J.; Jagadeeshwaran, A. Transient stability improvement of power system using power system stabilizer integrated with excitation system. In Proceedings of the 2021 11th IEEE International Conference on Control System, Computing and Engineering (ICCSCE), Penang, Malaysia, 27–28 August 2021; pp. 34–39. [Google Scholar]
- Acharya, D.; Das, D.K. An Optimizer to Tune Fractional-Order Power System Stabilizer for Synchronous Generator Considering Governor Effect and Exciter Voltage Fluctuation. J. Control Autom. Electr. Syst. 2023, 34, 407–419. [Google Scholar] [CrossRef]
- Zhou, X.; Usman, M.; He, P.; Mastoi, M.S.; Liu, S. Parameter design of governor power system stabilizer to suppress ultra-low-frequency oscillations based on phase compensation. Electr. Eng. 2021, 103, 685–696. [Google Scholar] [CrossRef]
- Jahromi, M.Z.; Kouhsari, S.M. A high-precision real-time approach to calculate closest unstable equilibrium points. Int. J. Electr. Power Energy Syst. 2017, 89, 82–93. [Google Scholar] [CrossRef]
- Jahromi, M.Z.; Kouhsari, S.M. A novel recursive approach for real-time transient stability assessment based on corrected kinetic energy. Appl. Soft Comput. 2016, 48, 660–671. [Google Scholar] [CrossRef]
- Khuntia, S.R.; Panda, S. Simulation study for automatic generation control of a multi-area power system by ANFIS approach. Appl. Soft Comput. 2012, 12, 333–341. [Google Scholar] [CrossRef]
- Karimi, H.; Jadid, S. Optimal energy management for multi-microgrid considering demand response programs: A stochastic multi-objective framework. Energy 2020, 195, 116992. [Google Scholar] [CrossRef]
- He, P.; Pan, Z.; Fan, J.; Tao, Y.; Wang, M. Coordinated design of PSS and multiple FACTS devices based on the PSO-GA algorithm to improve the stability of wind–PV–thermal-bundled power system. Electr. Eng. 2024, 106, 2143–2157. [Google Scholar] [CrossRef]
- He, P.; Fang, Q.; Jin, H.; Ji, Y.; Gong, Z.; Dong, J. Coordinated design of PSS and STATCOM-POD based on the GA-PSO algorithm to improve the stability of wind-PV-thermal-bundled power system. Int. J. Electr. Power Energy Syst. 2022, 141, 108208. [Google Scholar] [CrossRef]
- Solomon, E.; Khan, B.; Boulkaibet, I.; Neji, B.; Khezami, N.; Ali, A.; Mahela, O.P.; Pascual Barrera, A.E. Mitigating Low-Frequency Oscillations and Enhancing the Dynamic Stability of Power System Using Optimal Coordination of Power System Stabilizer and Unified Power Flow Controller. Sustainability 2023, 15, 6980. [Google Scholar] [CrossRef]
- Diniz Costa Filho, R.N.; Paucar, V.L. Robust and coordinated tuning of PSS and FACTS-PODs of interconnected systems considering signal transmission delay using ant lion optimizer. J. Control Autom. Electr. Syst. 2018, 29, 625–639. [Google Scholar] [CrossRef]
- Solomon, E. Damping of Low Frequency Oscillation Through Optimal Sizing of Unified Power Flow Controller and Power System Stabilizer Employing Antlion Optimization. Doctoral Dissertation, 2022. [Google Scholar]


















| Feature | Shortcomings in Previous Research | Proposed Method | References |
|---|---|---|---|
| Comprehensive Nonlinear Model | These studies did not use a comprehensive nonlinear model that integrates electrical and thermomechanical aspects of synchronous generators, leading to incomplete system modeling. | The proposed method integrates a complex nonlinear model considering electrical and thermomechanical dynamics. | [1,2,3] |
| Real-Time Control for Cyber-Physical Attacks | Limited focus on real-time control, particularly in response to cyber-physical attacks, making systems vulnerable to these threats. | Implements a real-time ANFIS controller specifically designed to counteract the effects of cyber-physical attacks. | [5,6] |
| Integration of Economic Considerations | These researchers neglected to consider the economic aspects of power systems, focusing primarily on technical performance without addressing generation costs. | Simultaneously, it considers both economic and technical aspects, optimizing cost while maintaining system stability. | [13,14] |
| Control of Multiple System Components | These studies focused solely on specific components, such as the excitation system, without integrating control across the entire turbine-generator system. | The proposed method manages the excitation system, steam turbine, and governor simultaneously for holistic control. | [15,16,17] |
| Response to Dynamic Oscillations | This research did not adequately address the challenge of dynamic oscillations, particularly under conditions like cyber-physical attacks, which require rapid control adjustments. | The proposed method includes advanced control for managing dynamic oscillations caused by disturbances. | [2,6,18] |
| Use of Advanced Control Techniques | Relied heavily on traditional linear control methods, which are less effective in managing the nonlinear dynamics of power systems. | Incorporates ANFIS, combining neural networks and fuzzy logic for adaptive control in complex scenarios. | [17,20,23] |
| Consideration of Voltage Stability | Often overlooked important aspects like voltage stability and rotor oscillations, leading to potential instability in power systems. | Addresses voltage deviations and rotor oscillations, ensuring overall system stability and reliability. | [14,15,19] |
| Dw/Sdw | NB | NS | ZO | PS | PE |
|---|---|---|---|---|---|
| NB | NB | NB | NB | NS | ZO |
| NS | NB | NB | NS | ZO | PS |
| ZO | NB | NS | ZO | PS | PB |
| PS | NS | ZO | PS | PB | PB |
| PB | ZO | PS | PB | PB | PB |
| Indicators/Disturbance | Generation Cost ($) | Speed Deviation (pu) | Voltage Deviation (pu) | Turbine Temperature (°C) | |
|---|---|---|---|---|---|
| Interruption in the line between bus 5 and 7 | PM | 974.626 ☑ | 0.0431 ☑ | 0.145 ☑ | 924.37 Ref Temp: 925 |
| [39,40] | 975.758 ☒ | 0.0498 ☑ | 1.008 ☒ | 872.252 Ref Temp: 925 | |
| [41,42,43] | 976.323 ☒ | 0.0431 ☑ | 0.145 ☒ | 852.713 Ref Temp: 925 | |
| Interruption in line between bus 7 and 8 | PM | 972.145 ☑ | 0.00123 ☑ | 0.2463 ☑ | 924.21 Ref Temp: 925 |
| [39,40] | 980.742 ☒ | 0.00312 ☑ | 0.2498 ☒ | 862.3 Ref Temp: 925 | |
| [41,42,43] | 979.123 ☒ | 0.00964 ☑ | 0.8436 ☑ | 821.3 Ref Temp: 925 | |
| Interruption in the line between bus 6 and 9 | PM | 973.812 ☑ | 0.00123 ☑ | 0.1197 ☑ | 924.87 Ref Temp: 925 |
| [39,40] | 1021.32 ☒ | 0.00684 ☑ | 0.1561 ☒ | 851.3 Ref Temp: 925 | |
| [41,42,43] | 997.196 ☒ | 0.00749 ☑ | 0.6974 ☒ | 813.24 Ref Temp: 925 | |
| Indicators/Disturbance | Generation Cost ($) | Speed Deviation (pu) | Voltage Deviation (pu) | Turbine Temperature (°C) | |
|---|---|---|---|---|---|
| Interruption in the line between bus 4 and 14 | PM | 1905.63 ☑ | 0.00054 ☑ | 0.168 ☑ | 491.928 Ref Temp: 925 |
| [39,40] | 2021.51 ☒ | 0.0214 ☑ | 0.196 ☒ | 491.928 Ref Temp: 925 | |
| [41,42,43] | 2124.32 ☒ | 0.0276 ☑ | 0.193 ☒ | 491.928 Ref Temp: 925 | |
| Interruption in the line between bus 2 and 39 | PM | 1918.324 ☑ | 0.00038 ☑ | 0.1428 ☑ | 491.928 Ref Temp: 925 |
| [39,40] | 2037.36 ☒ | 0.00334 ☑ | 0.267 ☒ | 491.928 Ref Temp: 925 | |
| [41,42,43] | 2214.921 ☒ | 0.00382 ☑ | 0.276 ☑ | 491.928 Ref Temp: 925 | |
| Interruption in the line between bus 26 and 25 | PM | 1914.981 ☑ | 0.00061 ☑ | 0.1562 ☑ | 491.928 Ref Temp: 925 |
| [39,40] | 2028.362 ☒ | 0.00314 ☑ | 0.3821 ☒ | 491.928 Ref Temp: 925 | |
| [41,42,43] | 2196.374 ☒ | 0.00384 ☑ | 0.3964 ☒ | 491.928 Ref Temp: 925 | |
Disclaimer/Publisher’s Note: The statements, opinions and data contained in all publications are solely those of the individual author(s) and contributor(s) and not of MDPI and/or the editor(s). MDPI and/or the editor(s) disclaim responsibility for any injury to people or property resulting from any ideas, methods, instructions or products referred to in the content. |
© 2024 by the authors. Licensee MDPI, Basel, Switzerland. This article is an open access article distributed under the terms and conditions of the Creative Commons Attribution (CC BY) license (https://creativecommons.org/licenses/by/4.0/).
Share and Cite
Khamees, A.; Altınkaya, H. Real-Time Control of Thermal Synchronous Generators for Cyber-Physical Security: Addressing Oscillations with ANFIS. Processes 2024, 12, 2345. https://doi.org/10.3390/pr12112345
Khamees A, Altınkaya H. Real-Time Control of Thermal Synchronous Generators for Cyber-Physical Security: Addressing Oscillations with ANFIS. Processes. 2024; 12(11):2345. https://doi.org/10.3390/pr12112345
Chicago/Turabian StyleKhamees, Ahmed, and Hüseyin Altınkaya. 2024. "Real-Time Control of Thermal Synchronous Generators for Cyber-Physical Security: Addressing Oscillations with ANFIS" Processes 12, no. 11: 2345. https://doi.org/10.3390/pr12112345
APA StyleKhamees, A., & Altınkaya, H. (2024). Real-Time Control of Thermal Synchronous Generators for Cyber-Physical Security: Addressing Oscillations with ANFIS. Processes, 12(11), 2345. https://doi.org/10.3390/pr12112345

