An Optimal Scheduling Method in IoT-Fog-Cloud Network Using Combination of Aquila Optimizer and African Vultures Optimization
Abstract
1. Introduction
2. Related Works
3. System Model and Problem Formulation
3.1. System Model
3.2. Problem Formulation
4. Prerequisites
4.1. Aquila Optimizer
4.2. African Vultures Optimization Algorithm
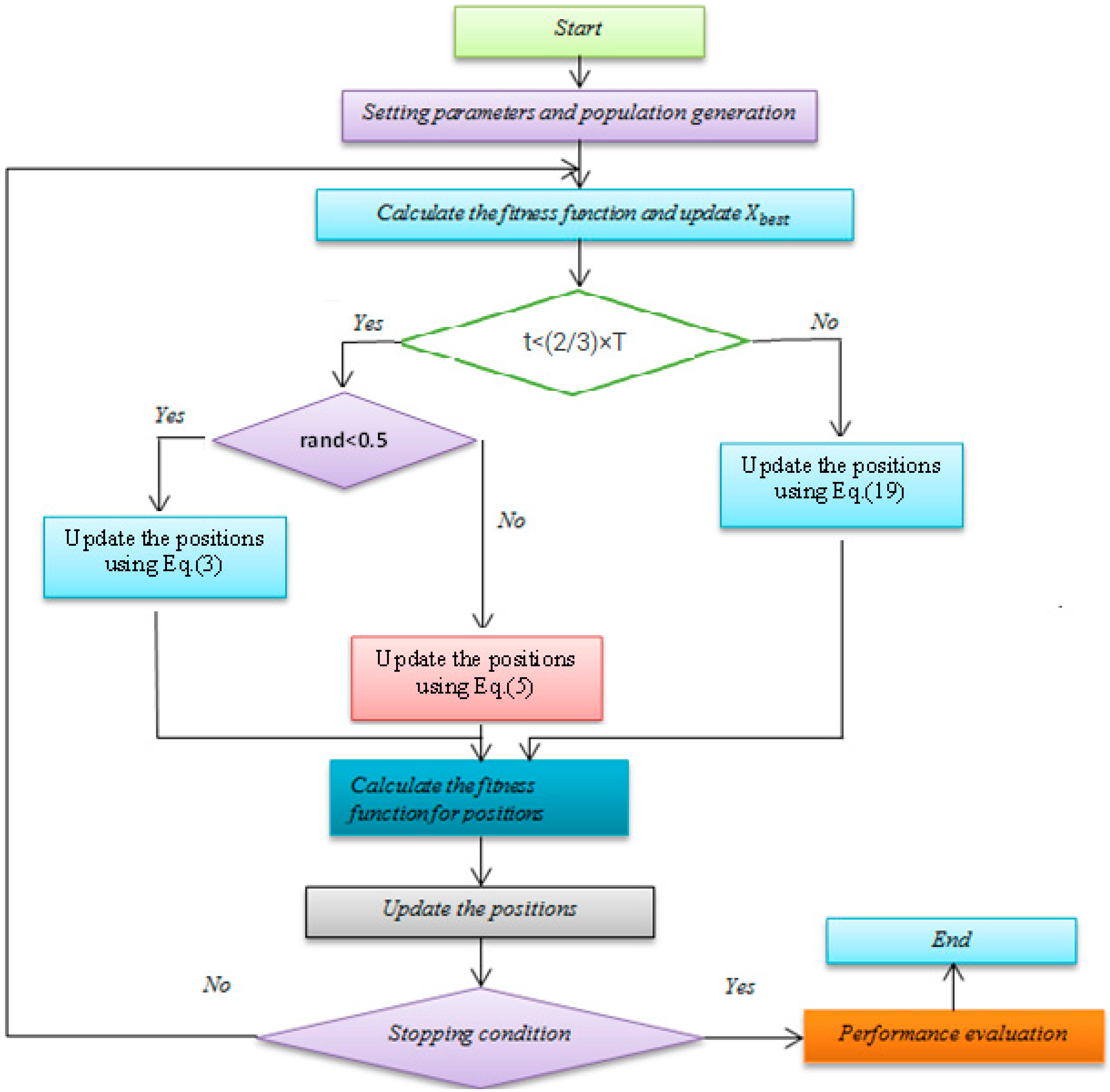
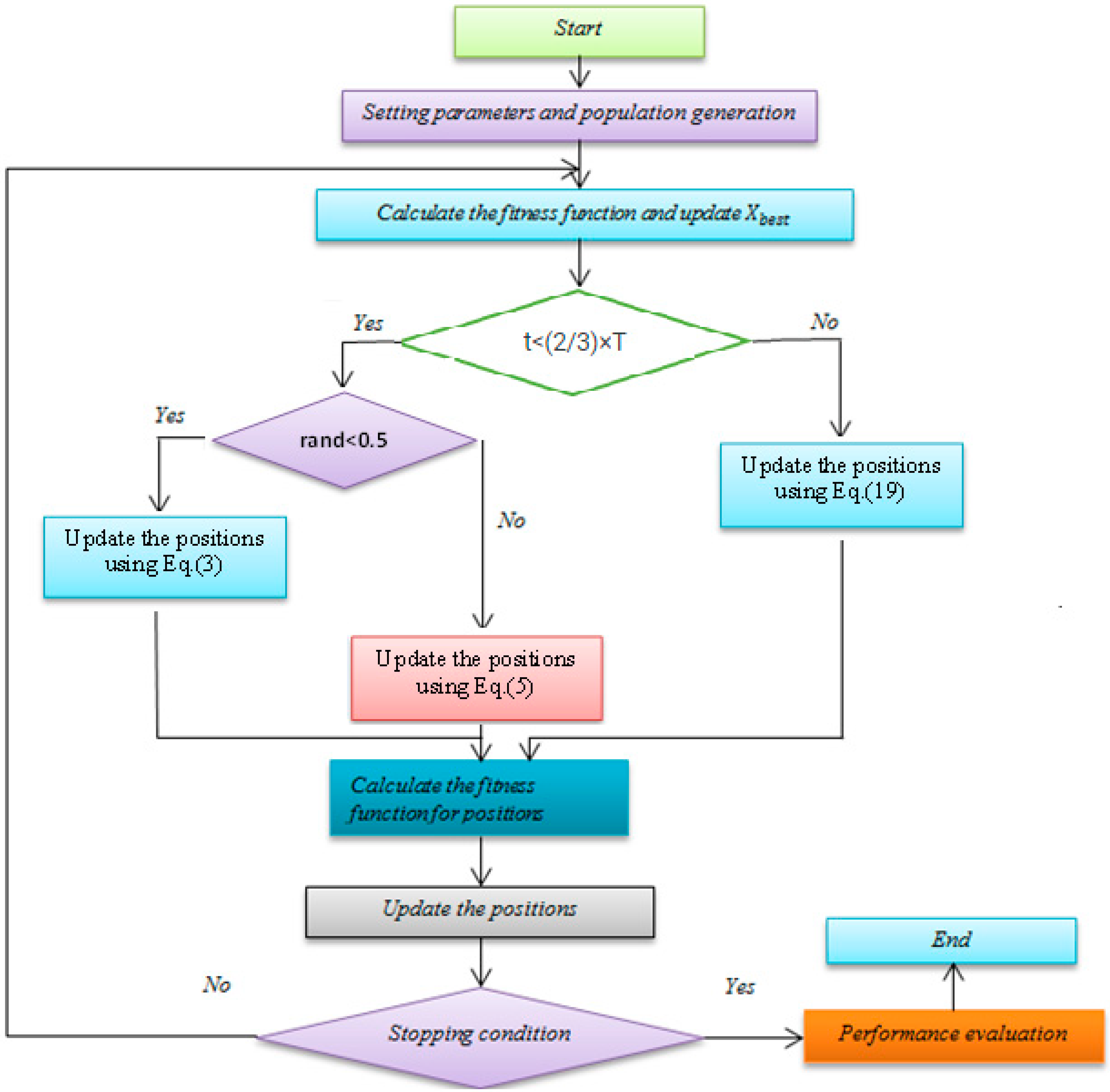
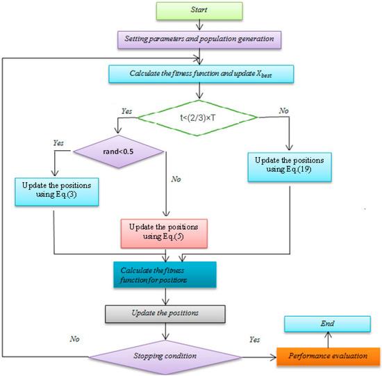
5. Proposed Task Scheduling with AO_AVOA
6. Evaluation Metrics and Experimental Results
6.1. Evaluation Metrics
6.1.1. Fitness Function Value
6.1.2. Makespan Time
6.1.3. Throughput Time
6.1.4. Performance Improvement Rate
6.1.5. Comparison with Existing Works
7. Conclusions
Author Contributions
Funding
Data Availability Statement
Acknowledgments
Conflicts of Interest
References
- Zanella, A.; Bui, N.; Castellani, A.; Vangelista, L.; Zorzi, M. Internet of things for smart cities. IEEE Internet Things J. 2014, 1, 22–32. [Google Scholar] [CrossRef]
- Atzori, L.; Iera, A.; Morabito, G. The internet of things: A survey. Comput. Netw. 2010, 54, 2787–2805. [Google Scholar] [CrossRef]
- Masdari, M.; Khoshnevis, A. A survey and classification of the workload forecasting methods in cloud computing. Clust. Comput. 2020, 23, 2399–2424. [Google Scholar] [CrossRef]
- Shakarami, A.; Ghobaei-Arani, M.; Shahidinejad, A.; Masdari, M.; Shakarami, H. Data replication schemes in cloud computing: A survey. Clust. Comput. 2021, 24, 2545–2579. [Google Scholar] [CrossRef]
- Bonomi, F.; Milito, R.; Zhu, J.; Addepalli, S. Fog computing and its role in the internet of things. In Proceedings of the First Edition of the MCC Workshop on Mobile Cloud Computing, Helsinki, Finland, 17 August 2012; pp. 13–16. [Google Scholar]
- Elaziz, M.A.; Abualigah, L.; Attiya, I. Advanced optimization technique for scheduling IoT tasks in cloud-fog computing environments. Future Gener. Comput. Syst. 2021, 124, 142–154. [Google Scholar] [CrossRef]
- Yang, M.; Ma, H.; Wei, S.; Zeng, Y.; Chen, Y.; Hu, Y. A multi-objective task scheduling method for fog computing in cyber-physical-social services. IEEE Access 2020, 8, 65085–65095. [Google Scholar] [CrossRef]
- Ghasempour, A.; Moon, T.K. Optimizing the number of collectors in machine-to-machine advanced metering infrastructure architecture for internet of things-based smart grid. In Proceedings of the 2016 IEEE Green Technologies Conference, Kansas City, MO, USA, 6–8 April 2016; pp. 51–55. [Google Scholar]
- Chen, Z.G.; Zhan, Z.H.; Lin, Y.; Gong, Y.J.; Gu, T.L.; Zhao, F.; Qia, H. Multiobjective cloud workflow scheduling: A multiple populations ant colony system approach. IEEE Trans. Cybern. 2018, 49, 2912–2926. [Google Scholar] [CrossRef]
- Javaheri, D.; Gorgin, S.; Lee, J.A.; Masdari, M. An improved discrete harris hawk optimization algorithm for efficient workflow scheduling in multi-fog computing. Sustain. Comput. Inform. Syst. 2022, 36, 100787. [Google Scholar] [CrossRef]
- Ataie, I.; Taami, T.; Azizi, S.; Mainuddin, M.; Schwartz, D. D2FO: Distributed Dynamic Offloading Mechanism for Time-Sensitive Tasks in Fog-Cloud-IoT-based Systems. In Proceedings of the 2022 IEEE International Performance, Computing, and Communications Conference (IPCCC), Austin, TX, USA, 11–13 November 2022; pp. 360–366. [Google Scholar]
- Taami, T.; Krug, S.; O’Nils, M. Experimental Characterization of Latency in Distributed IoT Systems with Cloud Fog Offloading. In Proceedings of the 2019 15th IEEE International Workshop on Factory Communication Systems (WFCS), Sundsvall, Sweden, 27–29 May 2019; pp. 1–4. [Google Scholar]
- Meisami, S.; Beheshti-Atashgah, M.; Aref, M.R. Using Blockchain to Achieve Decentralized Privacy in IoT Healthcare. arXiv 2021, arXiv:2109.14812. [Google Scholar] [CrossRef]
- Wang, Y.; Wen, X.; Gu, B.; Gao, F. Power Scheduling Optimization Method of Wind-Hydrogen Integrated Energy System Based on the Improved AUKF Algorithm. Mathematics 2022, 10, 4207. [Google Scholar] [CrossRef]
- Kennedy, J.; Eberhart, R. Particle swarm optimization. In Proceedings of the ICNN’95-International Conference on Neural Networks, Perth, WA, Australia, 27 November–1 December 1995; Volume 4, pp. 1942–1948. [Google Scholar]
- Mirjalili, S.; Lewis, A. The whale optimization algorithm. Adv. Eng. Softw. 2016, 95, 51–67. [Google Scholar] [CrossRef]
- Mirjalili, S. Moth-Flame Optimization Algorithm: A Novel Nature-Inspired Heuristic Paradigm. Knowl. -Based Syst. 2015, 89, 228–249. [Google Scholar] [CrossRef]
- Salehnia, T.; Fathi, A. Fault tolerance in LWT-SVD based image watermarking systems using three module redundancy technique. Expert Syst. Appl. 2021, 179, 115058. [Google Scholar] [CrossRef]
- Raziani, S.; Salehnia, T.; Ahmadi, M. Selecting of the best features for the knn classification method by Harris Hawk algorithm. In Proceedings of the Conference: 8th International Conference on New Solutions in Engineering, Information Science and Technology of the Century, Online, 7–9 June 2021. [Google Scholar]
- Cao, B.; Fan, S.; Zhao, j.; Tian, S.; Zheng, Z.; Yan, Y.; Yang, P. Large-Scale Many-Objective Deployment Optimization of Edge Servers. IEEE Trans. Intell. Transp. Syst. 2021, 22, 3841–3849. [Google Scholar] [CrossRef]
- Cao, B.; Gu, Y.; Lv, Z.; Yang, S.; Zhao, J.; Li, Y. RFID Reader Anticollision Based on Distributed Parallel Particle Swarm Optimization. IEEE Internet Things J. 2021, 8, 3099–3107. [Google Scholar] [CrossRef]
- Cao, B.; Zhao, J.; Lv, Z.; Yang, P. Diversified Personalized Recommendation Optimization Based on Mobile Data. IEEE Trans. Intell. Transp. Syst. 2021, 22, 2133–2139. [Google Scholar] [CrossRef]
- Cao, B.; Li, M.; Liu, X.; Zhao, J.; Cao, W.; Lv, Z. Many-Objective Deployment Optimization for a Drone-Assisted Camera Network. IEEE Trans. Netw. Sci. Eng. 2021, 8, 2756–2764. [Google Scholar] [CrossRef]
- Sun, B.; Li, Y.; Zeng, Y.; Chen, J.; Shi, J. Optimization planning method of distributed generation based on steady-state security region of distribution network. Energy Rep. 2022, 8, 4209–4222. [Google Scholar] [CrossRef]
- Lin, Y.; Song, H.; Ke, F.; Yan, W.; Liu, Z.; Cai, F. Optimal caching scheme in D2D networks with multiple robot helpers. Comput. Commun. 2022, 181, 132–142. [Google Scholar] [CrossRef]
- Zheng, W.; Yin, L. Characterization inference based on joint-optimization of multi-layer semantics and deep fusion matching network. PeerJ Comput. Sci. 2022, 8, e908. [Google Scholar] [CrossRef]
- Nguyen, B.M.; Thi Thanh Binh, H.; The Anh, T.; Bao Son, D. Evolutionary algorithms to optimize task scheduling problem for the IoT based bag-of-tasks application in cloud-fog computing environment. Appl. Sci. 2019, 9, 1730. [Google Scholar] [CrossRef]
- Boveiri, H.R.; Khayami, R.; Elhoseny, M.; Gunasekaran, M. An efficient swarm-intelligence approach for task scheduling in cloud-based internet of things applications. J. Ambient Intell. Humanized Comput. 2019, 10, 3469–3479. [Google Scholar] [CrossRef]
- Tong, Z.; Chen, H.; Deng, X.; Li, K.; Li, K. A scheduling scheme in the cloud computing environment using deep Q-learning. Inform. Sci. 2020, 512, 1170–1191. [Google Scholar] [CrossRef]
- Yang, X.; Rahmani, N. Task scheduling mechanisms in fog computing: Review. trends, and perspectives. Kybernetes 2020, 50, 22–38. [Google Scholar] [CrossRef]
- Mtshali, M.; Kobo, H.; Dlamini, S.; Adigun, M.; Mudali, P. Multi-objective optimization approach for task scheduling in fog computing. In Proceedings of the 2019 International Conference on Advances in Big Data, Computing and Data Communication Systems, IcABCD, KwaZulu Natal, South Africa, 5–6 August 2019; pp. 1–6. [Google Scholar]
- Ghobaei-Arani, M.; Souri, A.; Safara, F.; Norouzi, M. An efficient task scheduling approach using moth-flame optimization algorithm for cyber-physical system applications in fog computing. Trans. Emerg. Telecommun. Technol. 2020, 31, e3770. [Google Scholar] [CrossRef]
- Abualigah, L.; Shehab, M.; Alshinwan, M.; Alabool, H.; Abuaddous, H.Y.; Khasawneh, A.M.; Diabat, M.A. TS-GWO: IoT tasks scheduling in cloud computing using Grey Wolf optimizer. In Swarm Intelligence for Cloud Computing, Chapman and Hall; CRC: Boca Raton, FL, USA, 2020; pp. 127–152. [Google Scholar]
- Zeng, D.; Gu, L.; Guo, S.; Cheng, Z.; Yu, S. Joint optimization of task scheduling and image placement in fog computing supported software-defined embedded system. IEEE Trans. Comput. 2016, 65, 3702–3712. [Google Scholar] [CrossRef]
- Jena, T.; Mohanty, J. Ga-based customer-conscious resource allocation and task scheduling in multi-cloud computing. Arab. J. Sci. Eng. 2018, 43, 4115–4130. [Google Scholar] [CrossRef]
- Rjoub, G.; Bentahar, J.; Wahab, O.A.; Bataineh, A.S. Deep and reinforcement learning for automated task scheduling in large-scale cloud computing systems. Concurr. Comput. Pract. Exp. 2020, 33, e5919. [Google Scholar] [CrossRef]
- Jacob, L. Bat algorithm for resource scheduling in cloud computing. Int. J. Res. Appl. Sci. Eng. Technol. 2014, 2, 53–57. [Google Scholar]
- Raghavan, S.; Sarwesh, P.; Marimuthu, C.; Chandrasekaran, K. Bat algorithm for scheduling workflow applications in cloud. In Proceedings of the 2015 International Conference on Electronic Design, Computer Networks & Automated Verification (EDCAV), Shillong, India, 29–30 January 2015; pp. 139–144. [Google Scholar]
- Lin, Z.; Li, C.; Tian, L.; Zhang, B. A scheduling algorithm based on reinforcement learning for heterogeneous environments. Appl. Soft Comput. 2022, 130, 109707. [Google Scholar] [CrossRef]
- Iftikhar, S.; Ahmad, M.M.M.; Tuli, S.; Chowdhury, D.; Xu, M.; Gill, S.S.; Uhlig, S. HunterPlus: AI based energy-efficient task scheduling for cloud-fog computing environments. Internet Things 2022, 21, 100667. [Google Scholar] [CrossRef]
- Wadhwa, H.; Aron, R. Optimized task scheduling and preemption for distributed resource management in fog-assisted IoT environment. J. Supercomput. 2023, 79, 2212–2250. [Google Scholar] [CrossRef]
- Shaheen, Q.; Shiraz, M.; Hashmi, M.U.; Mahmood, D.; Zhiyu, Z.; Akhtar, R. A Lightweight Location-Aware Fog Framework (LAFF) for QoS in Internet of Things Paradigm. Mob. Inf. Syst. Hindawi 2020, 2020, 8871976. [Google Scholar] [CrossRef]
- Sing, R.; Bhoi, S.K.; Panigrahi, N.; Sahoo, K.S.; Bilal, M.; Shah, S.C. EMCS: An Energy-Efficient Makespan Cost-Aware Scheduling Algorithm Using Evolutionary Learning Approach for Cloud-Fog-Based IoT Applications. Sustainability 2022, 14, 15096. [Google Scholar] [CrossRef]
- Mokni, M.; Yassa, S.; Hajlaoui, J.E.; Omri, M.N.; Chelouah, R. Multi-objective fuzzy approach to scheduling and offloading workflow tasks in Fog–Cloud computing. Simul. Model. Pract. Theory 2023, 123, 123–102687. [Google Scholar] [CrossRef]
- Sing, R.; Bhoi, S.K.; Panigrahi, N.; Sahoo, K.S.; Jhanjhi, N.; AlZain, M.A. A Whale Optimization Algorithm Based Resource Allocation Scheme for Cloud-Fog Based IoT Applications. Electronics 2022, 19, 3207. [Google Scholar] [CrossRef]
- Panda, S.K.; Nanda, S.S.; Bhoi, S.K. A pair-based task scheduling algorithm for cloud computing environment. J. King Saud Univ.—Comput. Inf. Sci. 2022, 34, 1434–1445. [Google Scholar] [CrossRef]
- Shukla, P.; Pandey, S.; Hatwar, P.; Pant, A. FAT-ETO: Fuzzy-AHP-TOPSIS-Based Efficient Task Offloading Algorithm for Scientific Workflows in Heterogeneous Fog–Cloud Environment. Proc. Natl. Acad. Sci. India Sect. A Phys. Sci. 2023, 18, 1–15. [Google Scholar] [CrossRef]
- Stewart, R.; Raith, A.; Sinnen, O. Optimising makespan and energy consumption in task scheduling for parallel systems. Comput. Oper. Res. 2023, 154, 106212. [Google Scholar] [CrossRef]
- Salehnia, T.; Montazerolghaem, A.; Mirjalili, S. An SDN-based optimal task scheduling method in Fog-IoT network using the combination of Aquila and Whale otimization ogorithms. Compr. Metaheuristics Algorithms Appl. 2023, 2, 48–65. [Google Scholar]
- Salehnia, T.; Naderi, S.; Ahmadi, M.; Mirjalili, S. A workflow scheduling in cloud environment using a combination of Moth-Flame and Salp Swarm algorithms. Appl. Soft Comput. 2023, 18, 135–153. [Google Scholar]
- Dai, X.; Xiao, Z.; Jiang, H.; Alazab, M.; Lui, J.C.S.; Min, G.; Dustdar, S.; Liu, J. Task Offloading for Cloud-Assisted Fog Computing With Dynamic Service Caching in Enterprise Management Systems. IEEE Trans. Ind. Inform. 2023, 19, 662–672. [Google Scholar] [CrossRef]
- Dai, X.; Xiao, Z.; Jiang, H.; Alazab, M.; Lui, J.C.S.; Dus, S.; Liu, J. Task Co-Offloading for D2D-Assisted Mobile Edge Computing in Industrial Internet of Things. IEEE Trans. Ind. Inform. 2023, 19, 480–490. [Google Scholar] [CrossRef]
- Abdollahzadeh, B.; Gharehchopogh, F.S.; Mirjalili, S. African vultures optimization algorithm: A new nature-inspired metaheuristic algorithm for global optimization problems. Comput. Ind. Eng. 2021, 158, 107408. [Google Scholar] [CrossRef]
- Abualigah, L.; Yousri, D.; Elaziz, M.A.; Ewees, A.A.; Al-qaness, M.A.A.; Gandomi, A.H. Aquila Optimizer: A novel meta-heuristic optimization Algorithm. Comput. Ind. Eng. 2021, 157, 107250. [Google Scholar] [CrossRef]
- Cao, B.; Sun, Z.; Zhang, J.; Gu, Y. Resource Allocation in 5G IoV Architecture Based on SDN and Fog-Cloud Computing. IEEE Trans. Intell. Transp. Syst. 2021, 22, 3832–3840. [Google Scholar] [CrossRef]
- Parallel Workloads Archive. Available online: http://www.cse.huji.ac.il/labs/parallel/workload/logs.html (accessed on 31 July 2020).
- Yang, X.S. Multiobjective firefly algorithm for continuous optimization. Eng. Comput. 2013, 29, 175–184. [Google Scholar] [CrossRef]
- Heidari, A.A.; Mirjalili, S.; Faris, H.; Aljarah, I.; Mafarja, M.; Chen, H. Harris hawks optimization: Algorithm and applications. Future Gener. Comput. Syst. 2019, 97, 849–872. [Google Scholar] [CrossRef]





| Specification | Amount | |
|---|---|---|
| Client | Clients Count | [60, 120] |
| Physical Machine | Hosts Count | 6 |
| CPU capacity | [100, 5000] | |
| Storage | 1 TB | |
| Network Bandwidth | 10 Gb/s | |
| RAM size | 6 GB | |
| Virtual Machine | VMs count | 25 |
| CPU capacity | [100, 5000] | |
| Storage | 20 GB | |
| RAM size | 1 GB | |
| Network Bandwidth | 1 Gb/s | |
| Processor | Xen | |
| Processors’ count | 1 |
| Specification | Amount | |
|---|---|---|
| NASA iPSC | CPUs | 240 |
| Users | 257 | |
| Tasks | 202.871 | |
| Utilization | 60.1% | |
| Filename | NASA-iPSC-1993-3.1-cln.swf | |
| HPC2N | CPUs | 128 |
| Users | 69 | |
| Tasks | 18.239 | |
| Utilization | 46.6% | |
| Filename | HPC2N-2002-2.2-cln.swf |
| Specification | Amount | |
|---|---|---|
| FA | [−1, 1] | |
| 0.5 | ||
| PSO | 1.49 | |
| 1.49 | ||
| AO | A | 0.1 |
| Δ | 0.1 | |
| AVOA | 0.8 | |
| 0.2 | ||
| W | 2.5 | |
| 0.6 | ||
| 0.4 | ||
| 0.6 | ||
| HHO | B | 0.2 |
| Γ | 1 | |
| W | 0.9 → 0.4 |
| Dataset | NASA iPSC | HPC2N | ||||||
|---|---|---|---|---|---|---|---|---|
| Tasks Number | 500 | 1000 | 1500 | 2000 | 500 | 1000 | 1500 | 2000 |
| AO_AVOA | 40.43 | 84.75 | 129.49 | 159.48 | 2566.39 | 9459.75 | 16,051.39 | 24,459.28 |
| AO | 47.61 | 89.38 | 138.29 | 168.41 | 3835.49 | 10,375.79 | 17,266.33 | 25,460.43 |
| AVOA | 49.44 | 93.45 | 148.72 | 179.31 | 4297.52 | 12,949.85 | 18,249.59 | 18,370.32 |
| PSO | 81.62 | 169.32 | 297.56 | 338.25 | 7945.46 | 19,789.69 | 32,459.72 | 47,141.17 |
| HHO | 53.75 | 105.32 | 160.52 | 199.79 | 4574.52 | 11,248.79 | 18,831.39 | 27,080.25 |
| FA | 75.85 | 149.81 | 276.48 | 329.12 | 7763.73 | 18,677.25 | 30,728.65 | 44,751.51 |
Disclaimer/Publisher’s Note: The statements, opinions and data contained in all publications are solely those of the individual author(s) and contributor(s) and not of MDPI and/or the editor(s). MDPI and/or the editor(s) disclaim responsibility for any injury to people or property resulting from any ideas, methods, instructions or products referred to in the content. |
© 2023 by the authors. Licensee MDPI, Basel, Switzerland. This article is an open access article distributed under the terms and conditions of the Creative Commons Attribution (CC BY) license (https://creativecommons.org/licenses/by/4.0/).
Share and Cite
Liu, Q.; Kosarirad, H.; Meisami, S.; Alnowibet, K.A.; Hoshyar, A.N. An Optimal Scheduling Method in IoT-Fog-Cloud Network Using Combination of Aquila Optimizer and African Vultures Optimization. Processes 2023, 11, 1162. https://doi.org/10.3390/pr11041162
Liu Q, Kosarirad H, Meisami S, Alnowibet KA, Hoshyar AN. An Optimal Scheduling Method in IoT-Fog-Cloud Network Using Combination of Aquila Optimizer and African Vultures Optimization. Processes. 2023; 11(4):1162. https://doi.org/10.3390/pr11041162
Chicago/Turabian StyleLiu, Qing, Houman Kosarirad, Sajad Meisami, Khalid A. Alnowibet, and Azadeh Noori Hoshyar. 2023. "An Optimal Scheduling Method in IoT-Fog-Cloud Network Using Combination of Aquila Optimizer and African Vultures Optimization" Processes 11, no. 4: 1162. https://doi.org/10.3390/pr11041162
APA StyleLiu, Q., Kosarirad, H., Meisami, S., Alnowibet, K. A., & Hoshyar, A. N. (2023). An Optimal Scheduling Method in IoT-Fog-Cloud Network Using Combination of Aquila Optimizer and African Vultures Optimization. Processes, 11(4), 1162. https://doi.org/10.3390/pr11041162

