Next Article in Journal
Study of Scavenging and Combustion Processes for Small Two-Stroke Aviation Heavy Fuel Direct Injection Engines
Next Article in Special Issue
Density Functional Theory Study of the Electronic Structures of Galena
Previous Article in Journal
Adsorption of As and Pb by Stone Powder/Chitosan/Maghemite Composite Beads (SCM Beads): Kinetics and Column Study
Previous Article in Special Issue
Research on the Effect of Shale Core Mechanical Behavior on Casing Deformation
 
 
Font Type:
Arial Georgia Verdana
Font Size:
Aa Aa Aa
Line Spacing:
Column Width:
Background:
Article

Assessment of the Explosion Accident Risk in Non-Coal Mining by Hasse Diagram Technique

School of Resources Engineering, Xi’an University of Architecture and Technology, Xi’an 710055, China
*
Author to whom correspondence should be addressed.
Processes 2023, 11(2), 582; https://doi.org/10.3390/pr11020582
Submission received: 10 January 2023 / Revised: 1 February 2023 / Accepted: 13 February 2023 / Published: 14 February 2023
(This article belongs to the Special Issue Risk Assessment and Reliability Engineering of Process Operations)

Abstract

:
The aim of is paper is to address the problem of identifying critical factors in the analysis of non-coal mine explosion accidents as well as to improve the rationality and accuracy of the risk analysis results. Hence, we developed a risk identification method for non-coal mine explosion accidents, combining the Systems-Theoretic Accident Model and Process (STAMP) and the Rank-order Centroid (ROC) method based on the Poset decision-making theory. The proposed method was applied to identify risk in engineering cases. Findings showed that four main dangerous events (out of twelve identified ones) were the primary culprits of related accidents, which were the events “Blasters without licenses and illegal operation” at the basic level, the event of “the confusion about the safety management system of non-coal mine companies” at the control level, and the event of “the failure about the emergency management departments” and “public security departments” at the supervision level. The approximate values of the average rank of the four events are 11.56, 10.4, 4.33, 4.33. The results of risk identification of non-coal mine explosion accidents based on Poset were consistent with the results obtained by the method used in the case study. This study extends the methods for identifying risks of non-coal mine explosion accidents and facilitates the formulation of effective preventive measures.

1. Introduction

Work safety in non-coal mining areas has remained grim in recent years, and the trend of considerable casualties and frequent major accidents has not been fundamentally curbed. For instance, in 2017, there were 407 production safety accidents and 484 deaths in non-coal mine areas in China [1]. In January 2021, an explosion at the Qixia gold mine in Shandong province killed 11 people and caused an economic loss of more than $9.86 million [2].
Explosions are a common occurrence in non-coal mines. The causes of non-coal mine explosion accidents mainly include liquid fire, gas fire, electrical fire, vessel explosion, and gunpowder explosion. Many organizations are involved in non-coal mine areas, and the relationships between these organizations are complicated. It causes significant losses to the enterprise once an accident occurs. Therefore, a fast and accurate decision-making process can effectively reduce casualties and property losses. To address the above issue, numerous scholars have studied mine accidents using risk analysis methods, such as Bayesian networks (BNs) [3,4,5,6,7,8], Petri Net (PN) [9], Directed acyclic graph (DAG) [10], Markov process (MP) [11], causal inference [12,13], etc. Li et al. [14] analyzed the characteristics of the influencing factors of coal mine roof accidents and established the assessment model of coal mine roof accidents by using the DEMATEL-ANP method. Singh et al. [15] developed a real-time surveillance helmet to provide early-warning intelligence for human resources working underground. Ma et al. [16] proposed a design method of vertical shaft blasting scheme based on the integration of knowledge base and artificial intelligence to improve the efficiency of decision-making. Bilim et al. [17] analyzed work-related accidents between 2014 and 2019 in underground hard coal mines in Turkey using logistic regression analysis. Islam et al. [18] addressed unobserved heterogeneity using mixing distributions and attempted to provide insight into the potential sample-selection problem by considering data before and during the COVID-19 pandemic. Zhang et al. [19] identified the representative risk factors of gas explosions and determined the interrelationship among these risk factors to highlight weak links and develop countermeasures. Li et al. [20] proposed an effective method combining text mining, association rule mining, and Bayesian network to identify coal mine safety risk factors effectively. Li et al. [21] presented an explosion rescue risk assessment methodology for emergency decision support by integrating a general regression neural network (GRNN) with computational fluid dynamics (CFD) modeling to allow better-informed rescue decision-making. Kraszewska et al. [22] presented forecasting models using exponential smoothing for Polish coal mining safety accidents. Qiu et al. [23] produced a detailed landslide and fissure inventory in a coal mining area in Shaanxi Province based on the interpretation of multitemporal satellite images and unmanned aerial vehicle (UAV) surveys. Mueller [24] combined more than three decades of data on coal-mining activity and county-level mortality rates to quantify the association between surface coal production and mortality risk and highlighted inequities in this relationship across demographic groups. Rehman [25] evaluated the effect of emergency alerts and human decision-making in emergencies on underground miners’ emergency evacuation decisions. Zerizghi et al. [26] applied a network environmental analysis to quantify risks between ecological communities based on control allocation and human health risk models to calculate human health exposure risks from heavy soil metals around Greenside coal mining in South Africa. Palka et al. [27] took into account the significant impact of methane hazard on the mining process, the article discusses its impact on the safety and efficiency of this process.
The above-mentioned works on the decision-making process of mine explosion accidents are beneficial but have some limitations, which are summarized as follows:
  • The risk factors identification methods of mine explosion accidents mainly include safety checking lists, Delphi’s technique, interviewing, brainstorming, the comprehensive fuzzy evaluation method [4], and text mining [20]. However, these approaches are unable to gather influence factors from the perspective of system design and safety constraints.
  • In most studies, the probabilities of the index system are determined in two ways: Assessed by historical case data and the Delphi method. The former method has accurate results but it is always hard to collect data, while the latter method is efficient in assessment but usually has violent subjectivity.
  • The fuzzy comprehensive assessment method, gray relation analysis method, rough sets, and neural networks are often used to assess system risk. These methods of evaluating system risk depend on expert experience and sample size.
To avoid the problems of the decision-making process of mine explosion accidents mentioned above, we used the STAMP model to establish an index system from the perspective of system design and safety constraints. The initial probability of indexes is obtained by the ROC approach so that experts are only subjected to minimal cognitive bias and have strong robustness. After obtaining the index system and initial probability, Poset decision-making theory only needs a few samples to obtain the risk level and vulnerable nodes of the system.
This study aims to address the research gaps inherent in the previous research, which are summarized as follows:
  • The existing research has not clarified the clustering relation and hierarchy relation of non-coal mine explosion accidents.
  • An imbalance exists in the evaluation index system. How to identify non-coal mines risk factors without experience in related cases? For example, the fuzzy comprehensive evaluation method is more subjective, and the support vector machine method is more objective.
  • The specific weight value must be used in calculations in the evaluation process. The analytic hierarchy process relies on the subjective judgment of experts, and the efficiency of the data mining method is low.
We established a risk analysis model using multiple factors according to the Poset decision-making theory to avoid the problems mentioned above and obtain accurate and reasonable risk identification results. STAMP model divided the system into physical level, basic level, control level, and supervision level, and effectively identified risk factors from the perspective of system design and safety constraints. We fully considered the index’s importance and information and obtained the initial probability of the index from the ordinal scale information of the event by ROC method. Finally, Poset decision-making theory was used to identify system risks. The method was applied to non-coal mine exploration accident case studies, the accuracy and rationality of the method were verified by cluster analysis, which provided a new way for non-coal mine exploration accident risk assessment.
Our main contributions to this paper are:
  • The adoption of the approach we proposed in this article clarified the clustering relation and hierarchy relation of non-coal mine explosion accidents. Through this, several insightful cluster diagrams were produced. In the clustering relation of various events, the influence relation of “blasters without licenses” is the most complex.
  • We applied the STAMP model to supplement the Poset decision-making theory. The influential factors of accidents are selected. Not only are all the potential causes and their sub-causes that play a role in the accidents’ occurrences considered, but the critical causes are also prioritized for further analysis. The calculation results showed that “blasters without licenses” (11.56) was the highest in the approximate value of the average rank of each incident, followed by “without safety supervisors” (11.14) “disordered management of explosives” (11.14), and “negligence of land and resources department” (1.3) was the lowest.
  • We adopted the ROC method initially developed in multi-criteria decision analysis (MCDA) for eliciting criteria weight, which turns ordinal judgments into ratio-scale information [28,29,30]. This type of elicitation only requires experts to rank events according to their likelihood, providing a fast and nonnumerical elicitation process. Probabilities are subsequently approximated from the ranking by an algorithm based on the maximum entropy principle. By embedding the initial probability of indexes into the evaluation method by the ROC method, we can obtain the initial probability of events fast.
The remainder of the paper is as follows. Section 2 delineates the proposed research methods. Section 3 illustrates the application. A detailed discussion of the findings is provided in Section 4. Concluding remarks, limitations, and future works are presented in Section 5.

2. Research Methods

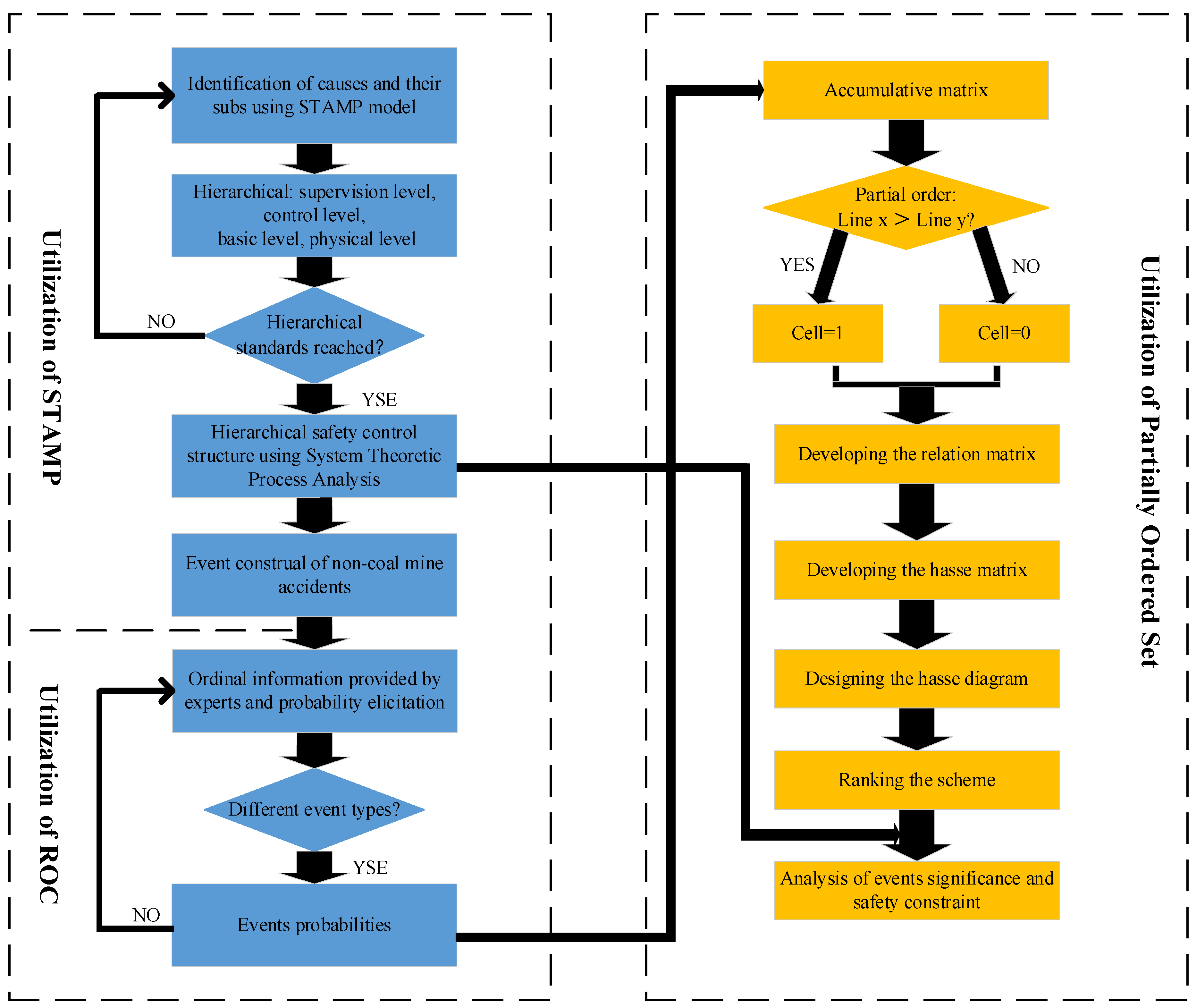
To achieve the research objective, the model based on Poset decision-making theory was used to assess the risk of non-coal mine explosion accidents, as illustrated in Figure 1, in two stages. As the first stage, all potential causes and sub-causes leading to accidents in non-coal mines were compiled through the STAMP model. Then, based on the ROC method calculation, the initial probability of the events was obtained. Following this, using the Poset decision-making theory, the cluster interrelationships among those retained critical causes were explored by producing several insightful Hasse diagrams. Finally, the risk of essential causes was analyzed to validate the results attained.

2.1. STAMP Model

System-Theoretic Accident Modeling and Process is the mainstream paradigm of accident models [31]. STAMP considers the accident an emergent phenomenon caused by the possible degradation of system performance or complex interaction among components [32].
Three basic constructs underlie STAMP: Safety constraints, hierarchical safety control structures, and process models. Figure 2 shows the modeling process of hierarchical safety control structures. Figure 3 shows the structure of the process model. This model emphasizes the role of safety constraints and regards safety as a control problem that implements constraints [31]. STAMP aims to identify control and feedback loops that enhance safe operation and then determine why the imposed constraints are invalid or violated.
Accidents in STAMP result from a complex process involving a violation of safety constraints on the system and system component behavior. Using the STAMP causality model, if there is an accident, one or more of the following must have occurred [31]:
  • The safety constraints were not enforced by the controller.
    (a)
    The control actions necessary to enforce the associated safety constraints at each level of the socio-technical control structure for the system were not provided,
    (b)
    The necessary control actions were provided but at the wrong time (too late or too early) or stopped too soon,
    (c)
    Unsafe control actions were provided that caused a violation of the safety constraints,
  • Appropriate control actions were provided but not followed.

2.2. ROC Method

ROC is a method to obtain probability derivation based on numerical ordering. We can receive criteria weights by the ROC method, which turns ordinal judgments into ratio-scale information [30,33]. This type of elicitation only requires experts to rank events according to their likelihood, providing a fast and nonnumerical elicitation process. Probabilities are subsequently approximated from the ranking by an algorithm based on the principle of maximum entropy [34].
ROC can be used to elicit the probabilities for four different types of events: Mutually exclusive binary events, the probability density function of one variable, stochastically independent binary events, and low-probability binary events [35].

2.2.1. Mutually Exclusive Binary Events

An equivalent calculation of each probability individually is given by Equation (1).
P i = k = i n 1 k n

2.2.2. The Probability Density Function of One Variable

For events with the probability density function of one variable, the algorithm is the same as the mutually exclusive binary events, and there is no procedural difference.

2.2.3. Stochastically Independent Binary Events

In the case that the events given by experts are stochastically independent binary events, we can thus assign probabilities for the events by Equation (2):
P i = n + 1 i n + 1

2.2.4. Low-Probability Binary Events

The probability of low probability binary events is derived by modifying the methods of (1) and (3). Φi is calculated by Equation (3):
ϕ i = k = i n 1 k j = 1 n 1 j
Equation (4) should be employed in the case of stochastically independent events.
ϕ i = n + 1 i n
The Φi and p can be mapped into each other by a positive multiplicative transformation. If a likelihood ratio between events i and j is denoted bij, then:
b i j = P i P j = ϕ i ϕ j
Such that in case j = 1:
b i 1 = ϕ i ϕ 1 = ϕ i 1 = ϕ i
It follows that Equation (5):
P i = ϕ i P 1
In the case of mutually exclusive events, we take advantage of the fact that the sum of all event probabilities must be equal to 1 − P0, shown in Equation (6):
P i = ( 1 P 0 ) ϕ i i = 1 n ϕ i
Equation (7) should be employed in the case of stochastically independent events.
i = 1 n ( 1 ϕ i P 1 ) P 0 = 0

2.3. Poset Decision-Making Theory

The Poset decision-making theory is defined as letting R be a binary relation on set A if R satisfies:
(1)
Reflexivity: For any xA, there is xRx,
(2)
Antisymmetry: For any x, yA, if xRy and yRx, then x = y,
(3)
Transitivity: For any x, y, zA, if xRy and yRz, then xRz.
Then R is called the partial order relation on A. Usually, “ ” indicates the partial order relationship. The set A, together with its partial order relation “ ”, is called A partially ordered set, denoted by (A, ). For the original matrix, we use the entropy method to rank the index weights of each column, shown in Equations (8)–(11).
The proportion of the i-th sample value in the j-th index:
ρ i j = x i j i = 1 n x i j ( i = 1 , 2 , , n ; j = 1 , 2 , , m )
Entropy value of j-th index (column):
e j = k i = 1 n ρ i j × ln ( ρ i j ) , ( j = 1 , 2 , , m ) , k = 1 ln ( n ) , ( 0 e j 1 )
Difference coefficient of j-th index (column):
d j = 1 e j
The weight of the j-th index (column):
ω j = d j j = 1 m d j , ( j = 1 , 2 , , m )
For the decision-making problem with n schemes and m index, a simple implicit weighting method was proposed. That is, the weight rank of each index satisfies ω11 > ω12 > > ω1m under this condition, the scheme decision problem with weight information is expressed in matrix form, shown in Equation (12):
D = ( d i j ) n × m = X E =   x 11 x 11 + x 12 x 11 + x 12 + + x 1 m x 21 x 21 + x 22 x 21 + x 22 + + x 2 m . . . . . . . . . . . . x n 1 x n 2 x n 1 + x n 2 + + x n m
where X is the evaluation matrix.
E = 1 1 1 0 1 1 . . . . . . . . . . . . 0 0 1
If the data of the x row in matrix D are greater than the data of the y row, it can be concluded that PS(x) > PS(y). That is, the former is superior to the latter in the corresponding scheme of x and y. It can obtain a comparison relation matrix. Shown in Equation (13):
a x y = 1 , P S x > P S y 0 , P S x P S y
The Hasse matrix is obtained from the comparison relation matrix, and the Hasse diagram is drawn from the Hasse matrix. Hasse diagram is a simple, intuitive tool to deal with finite Poset, a mathematical diagram to represent finite Poset. The full path and clustering relationship between events can be clearly understood through the Hasse diagram. We can use the transformation formula between the comparison matrix and the Hasse matrix, shown in Equation (14).
B = ( A + I ) B ( k 1 ) B ( k ) = B ( k + 1 ) = R H S = S = R ( R I ) 2 I
  • A represents the original matrix;
  • I represents the identify matrix;
  • B represents the multiply matrix;
  • R represents the reachable matrix;
  • S represents the skeleton matrix;
  • HS represents the Hasse matrix.
The events are analyzed by clustering after the Hasse diagram is obtained. If the partial order satisfies the accuracy, the calculation is stopped, if not, the approximate value of the averaged rank is calculated. Bruggemann et al. [36] proposed a simple concept of applying the upper set and lower set, that is, preset the Poset (A, ), for x A , A x = y | y x , y A is called the lower set of x on (A, ), A x + = y | x y , y A is called the upper set of x on (A, ), A x = A x + + A x is the comparable set of x on (A, ). Then the approximate calculation formula of the averaged rank is Equation (15):
ρ L ( x ) = ( m + 1 ) | A x | | A x | + | A x + |
  • m represents the number of elements;
  • |Ax| represents the number of elements of set |Ax|;
  • |A+x| represents the number of elements of set |A+x|.

3. Test Case

To prudently apply the proposed framework in this study, selecting qualified experts is a must as a source of data collection. First, they had to have at least five years of experience in mines. Second, they had to obtain at least an undergraduate degree in safety and risk of explosion, leading to the selection of 10 experts. We selected suitable experts from the Xi’an emergency expert database (https://yjglj.xa.gov.cn/jy/zjgl/xasaqsczjmd/63a90114f8fd1c4c21326026.html, accessed on 3 May 2022). Details of the panel are shown in Table 1. The profile of the leading group of experts is presented in Figure 4a. Figure 4b indicates the proportion of uncertain events estimated by experts using the ROC method.

3.1. Create the Accident Events Set

Events can be divided into three categories according to the STAMP model. Experts identify risk factors from the perspectives of hierarchical structure involving supervision level, control level, basic level, and safety constraints, inadequate control to create the events set of non-coal mine explosion accidents. Shown in Table 2. At the same time, the hierarchical safety control structure of non-coal mine explosion accidents is drawn based on Table 2, shown in Figure 5.
After the event set is determined, the initial probability of the possible occurrence of each event is obtained by the ROC method. Due to the lack of data in this field and the need for rapid assessment efficiency, this paper integrates expert opinions to rank the event sets from high to low. We select ten representative accident cases for event ranking. In this paper, experts provide that the events are stochastically independent low-probability binary events and assess 30% (shown in Figure 4b), which is the proportion of uncertain events during the observation period (i.e., P0). Using Equations (4), (5), and (7), the ordering of each event is summarized, and a scientific and reasonable initial probability table (Table 3) is obtained. Therefore, we adjust the multiplication to 0.1633 according to Equation (7). Finally, the probability of each event is calculated by Equation (5).

3.2. Risk Analysis

Poset decision-making theory has widely been asserted as a powerful technique in risk assessment to research system vulnerability for concluding. Traditional risk assessment focuses on the analysis of the transmission path of the accident and lacks the evaluation of the cluster information of risk sources. Poset evaluation model avoids the lack of explanatory power and significant uncertainties when assessing risk, which is in striking contrast to the concept of the other models.
Given the above facts, we do the calculations, which are elaborated on as follows. Firstly, we transform the text samples into numbers through ROC and obtain the original matrix (shown in Table 4) according to Table 3.
Secondly, the ranking weights are calculated by the entropy method from the original matrix (Equations (8)–(11)). The accumulative matrix is obtained by accumulation transformation from the ranked matrix (shown in Table 5). The accumulative matrix accumulates in the direction of the weight. Its nature is a clustering method of the fuzzy matrix. It is also a manifestation of transitivity.
Finally, the accumulative matrix was calculated from Equation (13) to the comparison relation matrix (shown in Table 6).
There is a transformation relationship between the comparison relation matrix and the Hasse matrix, and Equation (14) is used to transform the comparison relation matrix into the Hasse matrix, shown in Table 7.
The twelve events are divided into three levels according to Table 2, which are supervision level: E8–E12, control level: E5–E7, basic level: E1–E4. We can draw Hasse diagrams by the Hasse matrix. The hierarchical information and clustering between events can be intuitively understood based on the Hasse diagrams. Poset theory has the character that the upper is greater than the lower. For instance, E2 points to E6. This indicates that E2 is greater than E6. It also has transitivity. For instance, E2 is greater than E6, and E6 is greater than E10, so E2 is greater than E10. Therefore, the position is lower, the higher the event important in the following figure, which means the higher risk of the event. The diagram nature of Hasse is that if an event is between two levels, it belongs to the next level.
The Hasse diagram can visually present the ranking relationship between events, which is divided into different levels. The risk of events within the same level is compared to anticipate accuracy. The average rank of each event is calculated by Equation (15). The higher the value is, the higher the risk degree of the event. The calculation results are shown in Table 8.
According to Table 8, the ranking result of the risk of each event is E1, E2, E4, E3, E5, E6, E7, E8, E9, E11, E12, and E10. We compare the risk of events at the same level according to the result. It reveals that blasters without licenses and illegal operation (E1) are the most crucial events at the basic level. In non-coal mine explosion accidents, the failure of the blaster’s function is the main cause of such accidents, followed by other jobs, such as safety supervisors and construction workers. Confusion about the safety management systems of non-coal mine companies is the most important event at the control level. Similarly, the vulnerability of emergency management departments and public security departments could be better at the supervision level.

4. Discussion

The most critical event in non-coal mine explosion accidents is “Blasters without licenses and illegal operation”, obtained through Poset clustering analysis and hierarchical ranking. In most of the 10 cases studied, the immediate cause of the explosions was blaster violations. A few were caused by the failure of the safety supervisor’s function. In the actual production process, although the safety importance of blasting workers has been repeatedly mentioned, explosion accidents still happen. Most studies focus on the exploration of the direct causes and physical causes of accidents but seldom pay attention to the control causes, supervisory causes, and corresponding mental model flaws of explosion accidents. In the ten cases investigated in this paper, the controller failure of “blasters” is among the top three causes of explosion accidents. This further emphasizes the importance of blasters carrying out their safety constraints (shown in Figure 6).
The blaster without licenses and illegal operation (IE1) is the most significant event at the basic level. The blaster’s improper operation often leads to unintended consequences, shown in Figure 7.
The confusion about the safety management system of non-coal mine companies (E5) is the most critical event at the control level. Non-coal mine companies must strictly check the qualifications of blasters, safety supervisors, and blaster companies. Nevertheless, it is often far from ideal because of problems such as confusion about the safety management system and corruption (shown in Figure 8).
The vulnerability of emergency management departments and public security departments is the weakest event at the supervision level (shown in Figure 9). It conforms to reality, while indicating that land and resources departments play a vital role in the case of an explosion caused by illegal mining. Therefore, the risk event we must first identify is the mining qualification of a non-coal mine company. Finally, there is a depressing finding that information communication among government departments on non-coal mine risk investigation needs to be improved.

5. Conclusions

Ten experts with at least five years of mining experience were invited to form a panel based on the analysis of non-coal mine explosion accidents. The STAMP model is used to select the events related to explosive accidents, most of which are related to risk management and system vulnerability. The initial probability of events can be obtained by the probability elicitation method of events ranking results. Poset decision-making theory can identify risk factors effectively. The results show that the risk assessment model based on Poset decision-making theory can effectively analyze the cluster relationship of non-coal mine explosion accidents and evaluate the vulnerability nodes of the system. This study contributes to the field in several ways:
First, significant causes and sub-causes playing critical roles in controlling the impact of non-coal mine explosion accidents are identified. The STAMP model can identify risk factors from the perspective of system design and safety constraints and dig the vulnerable nodes of control level and supervision level in a deeper level.
Second, data on non-coal mine explosion accidents are difficult to obtain because of their instantaneity and complexity. The events probability under insufficient data can be obtained by the ROC method in this study. When unrecognized events or new events occur in the system, the ROC algorithm can re-order the events and update the initial probability of the events at any time. This algorithm can greatly improve the decision efficiency of risk assessment.
Finally, several insightful Hasse diagrams are generated by Poset decision-making theory to determine complex cluster relationships among causes, and the vulnerability nodes of the system are determined by approximations of average rank. This method can guide safety decision-makers to pay particular attention to the most influential causes by allocating a significant part of resources, improving the overall reliability of the system from the level of system design, and providing a new idea for risk assessment and decision-making.
Despite the contributions of the study, some limitations need to be acknowledged. The probabilities derived from rank-order judgments seem too artificial, according to ROC. This might indeed be the case. Our future work may use the random forest to optimize the rank-order process.

Author Contributions

Conceptualization, Z.Y.; methodology, X.D.; software, X.D.; validation, Z.Y., X.D. and L.G.; formal analysis, Y.G.; investigation, X.D.; resources, Z.Y.; data curation, L.G.; writing—original draft preparation, X.D.; writing—review and editing, X.D. and Z.Y; visualization, Y.G.; supervision, L.G.; project administration, L.G. All authors have read and agreed to the published version of the manuscript.

Funding

This research was funded by the National Natural Science Foundation of China, grant number 51974223, the Social Science Foundation of Shaanxi Province, grant number 2019S014, and the Soft Science Research Project of Shaanxi Province, grant number 2019KRM091.

Institutional Review Board Statement

Not applicable.

Informed Consent Statement

Informed consent was obtained from all subjects involved in the study.

Data Availability Statement

Not applicable.

Conflicts of Interest

The authors declare no conflict of interest.

References

  1. The Report on Statistical Analysis of Production Safety Accidents in Non-Coal Mines in China in 2017 was Released. Occup. Health Emerg. Rescue 2018, 284. Available online: https://www.mem.gov.cn/xw/gdyj/201805/t20180504_230192.shtml (accessed on 3 March 2022).
  2. Reply of the People’s Government of Shandong Province on the Investigation Report of “1·10” Major Explosion Accident of Hushan Gold Mine, Qixia City, Shandong Wucailong Investment Co., LTD. Bull. Shandong Prov. People’s Gov. 2021, 59–63. Available online: https://www.bengbu.gov.cn/public/49761/49472557.html (accessed on 3 March 2022).
  3. Zarei, E.; Azadeh, A.; Khakzad, N.; Aliabadi, M.M.; Mohammadfam, I. Dynamic safety assessment of natural gas stations using Bayesian network. J. Hazard. Mater. 2017, 321, 830–840. [Google Scholar] [CrossRef] [PubMed]
  4. Ali, Y.; Haque, M.M.; Mannering, F. A Bayesian generalised extreme value model to estimate real-time pedestrian crash risks at signalised intersections using Artificial Intelligence-based Video Analytics. Anal. Methods Accid. Res. 2022, 38, 100264. [Google Scholar] [CrossRef]
  5. Bhandari, J.; Abbassi, R.; Garaniya, V.; Khan, F. Risk analysis of deepwater drilling operations using Bayesian network. J. Loss Prev. Process Ind. 2015, 38, 11–23. [Google Scholar] [CrossRef]
  6. Guinhouya, K. A Bayesian networks in project management: A scoping review. Expert Syst. Appl. 2022, 214, 119214. [Google Scholar] [CrossRef]
  7. Gurumurthy, K.M.; Bansal, P.; Kockelman, K.M.; Li, Z. Modelling animal-vehicle collision counts across large networks using a bayesian hierarchical model with time-varying parameters. Anal. Methods Accid. Res. 2022, 36, 100231. [Google Scholar] [CrossRef]
  8. Gutiérrez-López, A.; González-Serrano, F.J.; Figueiras-Vidal, A.R. Optimum Bayesian thresholds for rebalanced classification problems using class-switching ensembles. Pattern Recognit. 2023, 135, 109158. [Google Scholar] [CrossRef]
  9. Li, X.; Shi, Y.; Wang, Z.; Zhang, W. Modified Stochastic Petri Net-Based Modeling and Optimization of Emergency Rescue Processes during Coal Mine Accidents. Geofluids 2021, 2021, 4141236. [Google Scholar] [CrossRef]
  10. Meng, X.; Li, X.; Wang, W.; Song, G.; Chen, G.; Zhu, J. A novel methodology to analyze accident path in deepwater drilling operation considering uncertain information. Reliab. Eng. Syst. Saf. 2021, 205, 107255. [Google Scholar] [CrossRef]
  11. Chen, S.S.; Xu, J.H.; Fan, Y. Evaluating the effect of coal mine safety supervision system policy in China’s coal mining industry: A two-phase analysis. Resour. Policy 2015, 46, 12–21. [Google Scholar] [CrossRef]
  12. Guo, L.; Liang, J.; Chen, T.; Gao, Y.; Yang, Z. Scenario-Driven Methodology for Cascading Disasters Risk Assessment of Earthquake on Chemical Industrial Park. Processes 2023, 11, 32. [Google Scholar] [CrossRef]
  13. Zhang, Z.; Akinci, B.; Qian, S. Inferring the causal effect of work zones on crashes: Methodology and a case study. Anal. Methods Accid. Res. 2022, 33, 100203. [Google Scholar] [CrossRef]
  14. Li, L.; Ouyang, Y. Study on Safety Management Assessment of Coal Mine Roofs Based on the DEMATEL-ANP Method. Front. Earth Sci. 2022, 10, 891289. [Google Scholar] [CrossRef]
  15. Singh, N.; Gunjan, V.K.; Chaudhary, G.; Kaluri, R.; Victor, N.; Lakshmanna, K. IoT enabled HELMET to safeguard the health of mine workers. Comput. Commun. 2022, 193, 1–9. [Google Scholar] [CrossRef]
  16. Li, Q.; Zhou, S.; Wang, Z. Quantitative risk assessment of explosion rescue by integrating CFD modeling with GRNN. Process Saf. Environ. Prot. 2021, 154, 291–305. [Google Scholar] [CrossRef]
  17. Bilim, N.; Bilim, A. Estimation of the risk of work-related accidents for underground hard coal mine workers by logistic regression. Int. J. Occup. Saf. Ergon. 2021, 28, 2362–2369. [Google Scholar] [CrossRef]
  18. Islam, M.; Alogaili, A.; Mannering, F.; Maness, M. Evidence of sample selectivity in highway injury-severity models: The case of risky driving during COVID-19. Anal. Methods Accid. Res. 2022, 38, 100263. [Google Scholar] [CrossRef]
  19. Zhang, J.; Zeng, Y.; Reniers, G.; Liu, J. Analysis of the interaction mechanism of the risk factors of gas explosions in Chinese underground coal mines. Int. J. Environ. Res. Public Health 2022, 19, 1002. [Google Scholar] [CrossRef]
  20. Li, S.; You, M.; Li, D.; Liu, J. Identifying coal mine safety production risk factors by employing text mining and Bayesian network techniques. Process Saf. Environ. Prot. 2022, 162, 1067–1081. [Google Scholar] [CrossRef]
  21. Ma, X.; Wang, Y.; Lin, T.; Yang, L. Intelligent Decision System for Vertical Shaft Blasting Scheme Based on Knowledge Base and Its Application. IEEE Access 2021, 9, 163831–163842. [Google Scholar] [CrossRef]
  22. Kraszewska, M.; Kashpruk, N.; Baranowski, J.; Kapusta, M. Forecasting models for Polish coal mining accidents. In Proceedings of the 2022 26th International Conference on Methods and Models in Automation and Robotics (MMAR), Międzyzdroje, Poland, 22–25 August 2022; IEEE: Piscataway, NJ, USA, 2022; pp. 399–402. [Google Scholar]
  23. Yang, D.; Qiu, H.; Ma, S.; Liu, Z.; Du, C.; Zhu, Y.; Cao, M. Slow surface subsidence and its impact on shallow loess landslides in a coal mining area. Catena 2022, 209, 105830. [Google Scholar] [CrossRef]
  24. Mueller, R.M. Surface coal mining and public health disparities: Evidence from Appalachia. Resour. Policy 2022, 76, 102567. [Google Scholar] [CrossRef]
  25. Rehman, A.U.; Lyche, T.; Awuah-Offei, K.; Nadendla, V.S.S. Effect of text message alerts on miners evacuation decisions. Saf. Sci. 2020, 130, 104875. [Google Scholar] [CrossRef]
  26. Zerizghi, T.; Guo, Q.; Tian, L.; Wei, R.; Zhao, C. An integrated approach to quantify ecological and human health risks of soil heavy metal contamination around coal mining area. Sci. Total Environ. 2022, 814, 152653. [Google Scholar] [CrossRef] [PubMed]
  27. Palka, D.; Brodny, J.; Tutak, M.; Nitoi, D. The role, importance and impact of the methane hazard on the safety and efficiency of mining production. Prod. Eng. Arch. 2022, 28, 390–397. [Google Scholar] [CrossRef]
  28. Edwards, W.; Barron, F.H. SMARTS and SMARTER: Improved simple methods for multiattribute utility measurement. Organ. Behav. Hum. Decis. Process. 1994, 60, 306–325. [Google Scholar] [CrossRef]
  29. Barron, F.H.; Barrett, B.E. Decision quality using ranked attribute weights. Manag. Sci. 1996, 42, 1515–1523. [Google Scholar] [CrossRef]
  30. Roberts, R.; Goodwin, P. Weight approximations in multi-attribute decision models. J. Multi-Criteria Decis. Anal. 2002, 11, 291–303. [Google Scholar] [CrossRef]
  31. Leveson, N. A new accident model for engineering safer systems. Saf. Sci. 2004, 42, 237–270. [Google Scholar] [CrossRef]
  32. Hovden, J.; Albrechtsen, E.; Herrera, I.A. Is there a need for new theories, models and approaches to occupational accident prevention? Saf. Sci. 2010, 48, 950–956. [Google Scholar] [CrossRef]
  33. Urlainis, A.; Ornai, D.; Levy, R.; Vilnay, O.; Shohet, I.M. Loss and damage assessment in critical infrastructures due to extreme events. Saf. Sci. 2022, 147, 105587. [Google Scholar] [CrossRef]
  34. Jaspersen, J.G.; Montibeller, G. Probability elicitation under severe time pressure: A rank-based method. Risk Anal. 2015, 35, 1317–1335. [Google Scholar] [CrossRef] [PubMed]
  35. Yang, Z.; Dong, X.; Guo, L. Scenario inference model of urban metro system cascading failure under extreme rainfall conditions. Reliab. Eng. Syst. Saf. 2023, 229, 108888. [Google Scholar] [CrossRef]
  36. Brüggemann, R.; Sørensen, P.B.; Lerche, D.; Carlsen, L. Estimation of averaged ranks by a local partial order model. J. Chem. Inf. Comput. Sci. 2004, 44, 618–625. [Google Scholar] [CrossRef] [PubMed]
Figure 1. Research design.
Figure 1. Research design.
Processes 11 00582 g001
Figure 2. Hierarchical safety control structures.
Figure 2. Hierarchical safety control structures.
Processes 11 00582 g002
Figure 3. Process model.
Figure 3. Process model.
Processes 11 00582 g003
Figure 4. (a) The profile of the leading group of experts, (b) event distribution.
Figure 4. (a) The profile of the leading group of experts, (b) event distribution.
Processes 11 00582 g004
Figure 5. Hierarchical safety control structure of non-coal mine explosion accidents.
Figure 5. Hierarchical safety control structure of non-coal mine explosion accidents.
Processes 11 00582 g005
Figure 6. Hasse diagrams of non-coal mine explosion accidents.
Figure 6. Hasse diagrams of non-coal mine explosion accidents.
Processes 11 00582 g006
Figure 7. Blasters’ controller analysis.
Figure 7. Blasters’ controller analysis.
Processes 11 00582 g007
Figure 8. Control level analysis.
Figure 8. Control level analysis.
Processes 11 00582 g008
Figure 9. Supervision level analysis.
Figure 9. Supervision level analysis.
Processes 11 00582 g009
Table 1. Information of a group of experts.
Table 1. Information of a group of experts.
AttributeDescriptionNumber
Senior academic2
Professional positionJunior academic4
Security officer2
Worker2
Ph.D.6
Education levelMaster1
Bachelor3
≥20 years4
15–203
Service time10–152
5–101
≤50
Table 2. Set of non-coal mine explosion accidents.
Table 2. Set of non-coal mine explosion accidents.
HierarchyEventsExplanation
Basic levelE1Blasters without licenses and illegal operation.
E2Without safety supervisors or their work is inadequate.
E3Other construction workers without the qualifications.
E4Explosives management is disordered.
Control levelE5The safety management system of non-coal mine companies is confusing.
E6The management system of blaster companies is confusing.
E7Safety management of the other companies responsible for the accident must be clarified.
Supervision levelE8Emergency management departments are ineffective in supervising and inspecting non-coal mines’ safety in their areas.
E9Public security departments are vulnerable to the supervision of non-coal mines and blaster companies in their areas.
E10Land and resources departments need to be more effective in supervision and law enforcement of illegal mining of non-coal mines in their areas.
E11Industry and information technology departments are vulnerable to the supervision of blast companies in their areas.
E12Safety supervision of local governments is weak.
Table 3. Table of case study results.
Table 3. Table of case study results.
EventsCase 1Case 2Case 3Case 4Case 5
E10.16330.01360.14970.14970.0272
E20.05440.14970.12250.16330.1361
E30.02720.16330.16330.01360.1633
E40.14970.13610.13610.13610.1497
E50.13610.10890.09530.12250.1225
E60.12250.12250.08170.10890.1089
E70.01360.06800.10890.02720.0953
E80.09530.08170.06800.06800.0817
E90.10890.09530.05440.09530.0680
E100.08170.02720.01360.08170.0136
E110.02720.04080.04080.04080.0408
E120.06800.05440.02720.05440.0544
EventsCase 6Case 7Case 8Case 9Case 10
E10.16330.16330.16330.16330.1361
E20.13610.14970.13610.14970.1497
E30.14970.04080.14970.02720.1633
E40.10890.10890.10890.13610.1225
E50.12250.13610.12250.10890.0953
E60.09530.12250.09530.12250.0817
E70.02720.02720.02720.04080.1089
E80.06800.08170.08170.08170.0680
E90.08170.09530.06800.09530.0544
E100.01360.01360.01360.01360.0136
E110.04080.05440.04080.06800.0408
E120.05440.06800.05440.05440.0272
Table 4. Original matrix.
Table 4. Original matrix.
12345678910
E10.16330.01360.14970.14970.02720.16330.16330.16330.16330.1361
E20.05440.14970.12250.16330.13610.13610.14970.13610.14970.1497
E30.02720.16330.16330.01360.16330.14970.04080.14970.02720.1633
E40.14970.13610.13610.13610.14970.10890.10890.10890.13610.1225
E50.13610.10890.09530.12250.12250.12250.13610.12250.10890.0953
E60.12250.12250.08170.10890.10890.09530.12250.09530.12250.0817
E70.01360.06800.10890.02720.09530.02720.02720.02720.04080.1089
E80.09530.08170.06800.06800.08170.06800.08170.08170.08170.0680
E90.10890.09530.05440.09530.06800.08170.09530.06800.09530.0544
E100.08170.02720.01360.08170.01360.01360.01360.01360.01360.0136
E110.02720.04080.04080.04080.04080.04080.05440.04080.06800.0408
E120.06800.05440.02720.05440.05440.05440.06800.05440.05440.0272
Table 5. Accumulative matrix.
Table 5. Accumulative matrix.
10987654321
E10.13610.29940.46270.62600.78930.81650.96621.11591.12951.2928
E20.14970.29940.43550.58520.72120.85731.02061.14311.29281.3472
E30.16330.19050.34020.38100.53070.69400.70760.87091.03421.0615
E40.12250.25860.36740.47630.58520.73490.87091.00701.14311.2928
E50.09530.20410.32660.46270.58520.70760.83010.92541.03421.1703
E60.08170.20410.29940.42190.51710.62600.73490.81650.93901.0615
E70.10890.14970.17690.20410.23130.32660.35380.46270.53070.5443
E80.06800.14970.23130.31300.38100.46270.53070.59880.68040.7757
E90.05440.14970.21770.31300.39460.46270.55790.61240.70760.8165
E100.01360.02720.04080.05440.06800.08160.16330.17690.20410.2858
E110.04080.10890.14970.20410.24500.28580.32660.36740.40830.4355
E120.02720.08170.13610.20410.25860.31300.36740.39460.44910.5171
Table 6. Comparison relation matrix.
Table 6. Comparison relation matrix.
123456789101112
1000011111111
2000111111111
3000000111111
4000001111111
5000000011111
6000000011111
7000000000100
8000000000111
9000000000111
10000000000000
11000000000100
12000000000100
Table 7. Hasse matrix.
Table 7. Hasse matrix.
123456789101112
1000000011111
2000001111111
3000000000111
4000000011111
5000000000111
6000000000111
7000000000000
8000000000100
9000000000100
10000000000000
11000000000000
12000000000000
Table 8. The results of events risk.
Table 8. The results of events risk.
|A+x||Ax|ρ(x)
E11811.56
E21611.14
E31410.4
E41611.14
E51410.4
E6248.67
E7214.33
E8424.33
E9424.33
E10911.3
E11711.625
E12711.625
Disclaimer/Publisher’s Note: The statements, opinions and data contained in all publications are solely those of the individual author(s) and contributor(s) and not of MDPI and/or the editor(s). MDPI and/or the editor(s) disclaim responsibility for any injury to people or property resulting from any ideas, methods, instructions or products referred to in the content.

Share and Cite

MDPI and ACS Style

Dong, X.; Yang, Z.; Guo, L.; Gao, Y. Assessment of the Explosion Accident Risk in Non-Coal Mining by Hasse Diagram Technique. Processes 2023, 11, 582. https://doi.org/10.3390/pr11020582

AMA Style

Dong X, Yang Z, Guo L, Gao Y. Assessment of the Explosion Accident Risk in Non-Coal Mining by Hasse Diagram Technique. Processes. 2023; 11(2):582. https://doi.org/10.3390/pr11020582

Chicago/Turabian Style

Dong, Xiaobin, Zhen Yang, Li Guo, and Yuan Gao. 2023. "Assessment of the Explosion Accident Risk in Non-Coal Mining by Hasse Diagram Technique" Processes 11, no. 2: 582. https://doi.org/10.3390/pr11020582

APA Style

Dong, X., Yang, Z., Guo, L., & Gao, Y. (2023). Assessment of the Explosion Accident Risk in Non-Coal Mining by Hasse Diagram Technique. Processes, 11(2), 582. https://doi.org/10.3390/pr11020582

Note that from the first issue of 2016, this journal uses article numbers instead of page numbers. See further details here.

Article Metrics

Back to TopTop