Next Article in Journal
Structure Size Optimization and Internal Flow Field Analysis of a New Jet Pump Based on the Taguchi Method and Numerical Simulation
Previous Article in Journal
Production and Recovery of Ectoine: A Review of Current State and Future Prospects
 
 
Font Type:
Arial Georgia Verdana
Font Size:
Aa Aa Aa
Line Spacing:
Column Width:
Background:
Article

Service Composition and Optimal Selection of Low-Carbon Cloud Manufacturing Based on NSGA-II-SA Algorithm

1
Department of Mechanical Engineering, Jiangnan University, Wuxi 214122, China
2
Jiangsu Key Laboratory of Advanced Food Manufacturing Equipment and Technology, Jiangnan University, Wuxi 214122, China
*
Author to whom correspondence should be addressed.
Processes 2023, 11(2), 340; https://doi.org/10.3390/pr11020340
Submission received: 17 December 2022 / Revised: 12 January 2023 / Accepted: 18 January 2023 / Published: 20 January 2023
(This article belongs to the Section Environmental and Green Processes)

Abstract

As a new model of networked manufacturing services, cloud manufacturing (CMfg) aims to allocate enterprise manufacturing resources, realize rational utilization of manufacturing resources, and adapt to increasingly complex user needs. However, previous studies on service composition and optimal selection (SCOS) in CMfg environments do not incorporate carbon emissions into the quality of service (QoS) evaluation indicators. Therefore, a SCOS model for CMfg under a low-carbon environment is firstly proposed in this paper. Secondly, based on the Non-dominated Sorting Genetic Algorithm (NSGA-II) algorithm, a hybrid multi-objective evolutionary algorithm, named the NSGA-II-SA algorithm, is proposed to solve the model and obtain the Pareto optimal solution set. Then, an algorithm result optimization strategy combining subjective and objective is proposed to filter the Pareto optimal solution set, so as to make the final decision. Finally, taking natural gas cylinder head production as an example, the proposed algorithm is compared with other algorithms, and the results show that the proposed algorithm can obtain more non-dominated solutions, and the quality of the solutions in the four dimensions is better than the other. Therefore, it is proved that the proposed algorithm has better comprehensive performance in SCOS under a low-carbon environment.

1. Introduction

Since the 21st century, a variety of advanced manufacturing models have emerged, such as agile manufacturing [1], service-oriented manufacturing [2], concurrent engineering [3], networked manufacturing [4], and cloud manufacturing (CMfg) [5]. CMfg as a new networked manufacturing mode based on service-oriented thinking and integrates existing networked manufacturing and service technologies with emerging technologies such as cloud computing [6], big data [7], and the Internet of Things [8], to provide users with various high-quality and fast on-demand manufacturing services with the goal of agility and service-orientation. This new manufacturing mode can help enterprises reduce production costs, shorten the batch production cycles of new products, and make more rational and efficient use of social manufacturing resources at the macro level. However, it is very important to scientifically and effectively select the service composition with the best quality of service (QoS) and meet the needs of users in the massive CMfg service composition.
At the same time, with the development of the economy and technology, greenhouse gas has seriously exceeded the standard, resulting in the continuous increase in the greenhouse effect, which has a negative impact on the global climate. As the most important part of greenhouse gas, reducing carbon dioxide emissions is regarded as the most essential way to solve the climate problem [9]. As the second largest economy in the world, China has actively undertaken the responsibility of a significant country in addressing the climate change problem and promoted the construction of my country’s ecological civilization and high-quality development. At present, it has entered a critical period and a window period. China aims to have CO2 emissions peak before 2030 and achieve carbon neutrality before 2060 [10]. According to the data, the manufacturing industry has the largest carbon emissions, which accounts for 50% of the total global carbon emissions. Controlling the carbon emissions generated in the production process has become an important method for manufacturing enterprises to respond to low-carbon policies and improve their own economic benefits, as well as social and environmental benefits, in recent years [11].
SCOS is the core function of the CMfg platform. It meets the user’s complex manufacturing task requirements through service composition, and adopts a scientific optimization selection method to select high-quality cloud services from the candidate service set. The topic of SCOS has been extensively studied over the past decade. Bouzary et al. [12] have successfully retrieved service candidate sets using three classification algorithms and through extracting TF-IDF vectors from the manufacturing capability data. Then, the optimal service composition problem was solved for each scenario, using two well-known metaheuristic algorithms. Jiang et al. [13] built a cloud-based bi-objective disassembly scheduling model to provide customers with multiple solutions to choose from the Pareto optimal solutions that discuss the two objectives of minimizing the makespan and the cost of disassembly services. Seghir et al. [14] addressed the QoS-aware cloud service composition problem, and proposed a Hybrid Genetic Algorithm (HGA) to solve it. The parameter settings of HGA were tuned and calibrated using the taguchi method of design of experiment, and he suggested the optimal values of these parameters. Jatoth et al. [15] presented an Optimal Fitness Aware Cloud Service Composition (OFASC) using an Adaptive Genotype Evolution based Genetic Algorithm (AGEGA) dealing with multiple QoS parameters and providing the solutions that satisfy the balancing of QoS parameters and the connectivity constraints of service composition. Que et al. [16] proposed a new CMfg service provider-to-user (M2U) model, constructed a comprehensive mathematical evaluation model with key service quality perception indicators (time, reliability, cost, and capability), and solved the SCOS problem of manufacturing services based on an information entropy immune Genetic Algorithm. Chen Youling et al. [17] proposed an evaluation index system based on six indicators, namely time, cost, quality, quality similarity, composability, and cooperation and communication, to solve the problem of unreasonable task allocation caused by the production capacity constraints of manufacturing resources in the CMfg environment. After analyzing the characteristics of the model, an improved multi-objective evolutionary algorithm based on the decomposition-Particle Swarm Optimization Algorithm was proposed to obtain the optimal composition. Guérout et al. [18] proposed a heuristic decomposition method to optimize intermediate objectives using Mixed Integer Linear Programming (MILP), which provided a solution to the multi-objective cloud virtual machine allocation problem. Zhang et al. [19] established a mathematical model considering the four service attributes of cost, time, availability, and reliability by introducing an elite substitution strategy, and extended the Flower Pollination Algorithm with adaptive switching probability, effectively solving the problem of manufacturing service composition. Yang et al. [20] introduced the energy consumption of the manufacturing process and the energy consumption of the logistics process into the CMfg service model, proposed an energy-aware service composition optimization selection (EA-SCOS) method, and used the improved Gray Wolf Optimization Algorithm to solve the problem model. Liu et al. [21] proposed a Cluster-based Collaborative Filtering (CCF) algorithm to quantify customer preference attributes and improved the Personalization-oriented third generation Non-dominated Sorting Genetic Algorithm (PoNSGA-III). Table 1 summarizes the related literature of the SCOS problem.
However, there are two major gaps in current research. First, most of the research studies on the service composition and optimal selection (SCOS) problem have failed to account for carbon emissions and transportation, the related constraints, and their effects on QoS evaluation indicators. Secondly, most studies only consider the subjective or objective single factor when filtering the Pareto optimal solution set, and fail to comprehensively consider the service composition scheme from multiple perspectives, so the filtering results are biased. Therefore, this paper proposes a novel composition optimization model that takes into account the effects of carbon emissions and transportation. In addition, an algorithm result optimization strategy combining subjective and objective is proposed to filter the Pareto optimal solution set from multiple perspectives to obtain the relative optimal solution. The contributions of this paper are summarized as:
  • Based on the consideration of time, cost, and quality, as well as the influence of carbon emissions and transportation on QoS evaluation indicators, the composition optimization model of CMfg in a low-carbon environment is established.
  • Based on the Non-dominated Sorting Genetic Algorithm (NSGA-II), which combines local search strategies of neighborhood search and the Simulated Annealing algorithm (SA), a hybrid multi-objective evolutionary algorithm, named NSGA-II-SA, is proposed to solve the model and obtain the Pareto optimal solution set.
  • In order to meet the subjective and objective requirements of the service demander at the same time, an algorithm result optimization strategy based on the combination of triangular fuzzy number analytic hierarchy process (TFNAHP) and entropy weight method (EWM) is proposed to filter the Pareto optimal solution set, so as to make the final decisions to better meet individual needs.
The rest of this paper is organized as follows. In the next section, an overview of the SCOS problem is presented. The novel composition optimization model is provided in Section 3, and Section 4 introduces the designed solution algorithm and its main steps. In Section 5, an algorithm result optimization strategy is proposed. Section 6 compares the performance of the proposed algorithm with that of other algorithms through an example, and makes the final decision using the above optimization strategy. Finally, Section 7 concludes this study and suggests directions for future researches.

2. Problem Description

Different from traditional networked manufacturing, in the CMfg environment, there are three types of users in the outsourcing cloud service platform, including service demanders, service providers, and cloud platform operators [22]. Service providers publish their idle resources on the cloud platform, which encapsulates them in the cloud service resource library and delivers them to the cloud operator for management [23]. When the outsourcing service demander submits the outsourcing processing requirements, the CMfg service platform decomposes the tasks according to the complexity of the outsourcing manufacturing tasks, and then searches and matches the services in the cloud resource library according to the requirements of a single sub-task to obtain the candidate outsourcing service resource set. It then selects the corresponding outsourcing cloud service from each candidate outsourcing service set, according to a certain logical order, to form an outsourcing service composition sequence (OSCS), so as to generate the candidate outsourcing service composition set corresponding to the entire complex manufacturing task. Finally, the best group of outsourcing service composition is selected from the candidate outsourcing service composition set to perform the complex manufacturing tasks collaboratively.
Next, take the CMfg composition optimization mode of a certain type of natural gas cylinder head as an example to explain. The structure of the natural gas cylinder head is complex, and the processing contents can be divided into the roughing process, semi-finishing process, finishing process, combined processing process, and auxiliary process. The processing equipment includes various precision machining centers, special machines for cam hole seat ring conduits, and various auxiliary machines for cleaning, press fitting, and leak testing. According to the process sequence and equipment type, the natural gas cylinder head processing process can be decomposed into multiple independent manufacturing sub-tasks, and the SCOS can be carried out, and finally provide high-quality manufacturing services to the demander in the form of cloud services. In this paper, the above process is divided into three layers (Figure 1), and the whole service composition process is described in mathematical language.
  • Top layer
The top layer is used to decompose tasks and store sub-task sets. The overall outsourcing manufacturing Task is input to the top layer as the input terminal, and it is divided into N sub tasks of outsourcing manufacturing according to its complexity, that is T a s k = { T 1 , T 2 , , T j , , T N } , in which Tj represents the jth subtask of the Task, j = 1, 2,…, N.
  • Intermediate layer
The middle layer is the CMfg outsourcing service resource library, which is used to store massive outsourcing manufacturing service resources. Search and match the subtask sets { T 1 , T 2 , , T j , , T N } transmitted from the top layer to obtain each candidate outsourcing service set, and input it into the bottom layer. Each candidate outsourcing service set is expressed as: { C S S 1 , C S S 2 , , C S S j , , C S S N } , in which C S S j represents the candidate outsourcing services set corresponding to the jth subtask Tj.
  • Bottom layer
The bottom layer is the optimization process of outsourcing cloud service composition (OCSC). A candidate outsourcing service is selected from each candidate outsourcing service set to form an OSCS to execute the above-mentioned overall outsourcing manufacturing Task. Therefore, the OSCS can be expressed as:
O S C S = { C S i 1 , C S i 2 , , C S i j , , C S i N }
where C S i j is the ith candidate outsourcing service in the jth candidate outsourcing service set, and i = 1, 2,…, M, M is the number of candidate outsourcing services in the candidate outsourcing service set C S S j .
It can be seen from the above three-layer structure that the overall outsourcing manufacturing Task has j = 1 N M j possible execution paths of the OCSC, in which Mj is the number of candidate outsourcing services in the jth candidate outsourcing service set C S S j , and the optimization process of the OCSC is to select the best one from the above execution paths to execute the overall Task of outsourcing manufacturing.

3. The Mathematical Model

In response to the strategic goal of energy conservation and emission reduction [24], this research incorporates carbon emissions into the QoS evaluation indicators for the first time, and takes into account the geographical distribution of outsourcing services. It adopts four indicators, namely service time, service cost, service carbon emissions, and service reliability, as the quality evaluation criteria for CMfg outsourcing service optimization.
For the convenience of discussion, the symbol meanings required in the process of describing the problem and establishing the model are shown in Table 2.
(1)
Service time ST
Service time refers to the time elapsed from the time when the service demander submits the outsourcing cloud service requirement on the outsourcing cloud platform to the completion of the execution of the outsourcing cloud service task. As outsourcing cloud services need to consider both online and offline, the service time is mainly composed of three aspects: service request response time, outsourcing processing time, and logistics transportation time, which is:
S T = T o + T m + T t
T t = T d + T p
where To is the service request response time; Tm is the outsourcing processing time; Tt is the logistics transportation time, including the logistics transportation time Td from the service demander to the outsourcing service provider, and the logistics transportation time Tp between the outsourcing service providers.
(2)
Service cost SC
Service cost refers to the cost paid by the service demander after obtaining the required outsourcing cloud service on the outsourcing cloud platform. The service cost is mainly composed of the online cost of the cloud platform (such as the cost of online quotation and inquiry, the service fee charged by the cloud platform, etc.), the cost of outsourcing processing, and the cost of logistics and transportation, namely:
S C = C o + C m + C t
where Co is the online cost of the cloud platform; Cm is the outsourcing processing cost; Ct is the logistics transportation cost, including the logistics transportation cost Cd from the service demander to the outsourcing service provider, and the logistics transportation cost Cp between the outsourcing service providers.
(3)
Service Carbon Emissions SCE
CMfg service providers usually provide an automatic processing line or a part of the whole line, including multiple machining centers and auxiliary equipment. As shown in Figure 2, the carbon emissions in the production process include raw material input, removal of metal allowances, and energy consumption during processing, as well as the consumption of cutting tools, cutting fluids, and lubricating oil [25]. However, in the case of SCOS, the two factors of raw material input and metal material removal are the same for each manufacturer, which can be ignored. This helps to simplify the service carbon emissions model to improve the efficiency of composition optimization.
S C E = C E E + C E T + C E C + C E O
  • Energy consumption carbon emission CEE
The carbon emissions generated by energy consumption mainly come from the electrical energy consumed during processing, which consists of equipment energy consumption and other auxiliary energy consumption. The equipment will rarely be stopped in the actual production process, so this paper only considers the carbon emissions generated in the two states of equipment processing and standby. Auxiliary energy consumption includes fixed energy consumption of the workshop such as raceway motors, cutting fluid centralized treatment systems, and constant temperature and humidity systems.
C E E = α e [ k = 1 m p = 1 n q = 1 a p ( P p q k T p q k ) + k = 1 m P d k ( T e k T s k p = 1 n q = 1 a p T p q k ) + P s ( T e k T s k ) ]
  • Tool wear carbon emissions CET
In general, the carbon emissions generated by tool wear are mainly calculated by apportioning the carbon emissions generated in the preparation process to each process. Since more than one tool may be used in each process, the average tool wear w i j k of that process needs to be calculated based on that process’s process. Therefore, the carbon emission of tool wear can be expressed as:
C E T = α t k = 1 m p = 1 n q = 1 a p w p q k
  • Cutting fluid consumption carbon emission CEC
The carbon emission caused by cutting fluid consumption is the apportionment of carbon emission generated during the preparation process in the processing stage. Due to the long replacement cycle of cutting fluid, it is often calculated by converting the processing time within the replacement cycle. The cutting fluid consumed by equipment k per unit time can be expressed as:
r c k = V c k T c k
Carbon emissions resulting from cutting fluid consumption can be expressed as follows:
C E c = α c k = 1 m p = 1 n q = 1 a p ( r c k T p q k )
  • Machine tool lubricating oil consumption carbon emission CEO
The calculation method of carbon emission caused by lubricating oil consumption is consistent with that caused by cutting fluid consumption, which is calculated by converting the processing time within the replacement cycle. The lubricating oil consumed by equipment k per unit time can be expressed as follows:
r o k = V o k T o k
Carbon emissions generated by lubricating oil consumption can be expressed as follows:
C E o = α o k = 1 m p = 1 n q = 1 a p ( r o k T p q k )
(4)
Service reliability SR
Service reliability refers to the reliability degree of outsourced cloud services provided by outsourcing service providers, which is specifically manifested as production capacity and product quality. Generally speaking, the quality of the product can be expressed by the quality inspection qualification rate Qr, which is defined as the ratio of the qualified quantity Nq obtained by the service demander from the quality inspection of the received workpieces to the total quantity Ns received by the service demander after the outsourced cloud service is completed, which is denoted as Qr = Nq/Ns. On the other hand, the on-schedule delivery rate Dr can measure the production capacity of an enterprise and its ability to accept orders from customers. It is the ratio of the number of times Sf that an outsourcing service provider delivers workpieces on the delivery date to the total number of times S that outsourcing service providers undertake services on the cloud platform, which is denoted as Dr = Sf/S. In summary, service reliability SR can be denoted as:
S R = α 1 Q r + α 2 D r
where α1 and α2 are the weight coefficients of the influencing factors Qr and Dr. Since different service demanders focus on different indicators, the weight coefficients can be adjusted according to user preferences, and α1 + α2 = 1.
According to the above section, for the outsourced cloud service composition process, the service execution paths of each OCSC generated by the outsourcing manufacturing subtasks obtained by task decomposition are complex during the process of service composition again, which can be roughly divided into four basic composite structures: sequence, parallel, selective, and circular [26]. Besides the series structure, the other three structures can be transformed into series structure. Let the simplified outsourced cloud service composition consist of N outsourced cloud services in series, and the outsourced manufacturing total Task has j = 1 N M j possible outsourced cloud service composition execution paths. Then, the QoS calculation model of OSCS formed by a complete execution path of outsourced cloud service composition is shown as follows:
f ( O S C S ) QoS = { j = 1 N S T ( C S i j ) = j = 1 N ( T o ( i j ) + T m ( i j ) + T t ( i j ) ) j = 1 N S C ( C S i j ) = j = 1 N ( C o ( i j ) + C m ( i j ) + C t ( i j ) ) j = 1 N S C E ( C S i j ) = j = 1 N ( C E E ( i j ) + C E T ( i j ) + C E C ( i j ) + C E O ( i j ) ) j = 1 N S R ( C S i j ) / N = j = 1 N ( α 1 Q r ( i j ) + α 2 D r ( i j ) ) / N i j = 1 , 2 , , M
where S T ( C S i j ) , S C ( C S i j ) , S C E ( C S i j ) and S R ( C S i j ) respectively represent the service time, service cost, service carbon emission and service reliability of the ith candidate outsourced service in the jth candidate outsourced service set; To(ij), Tm(ij), and Tt(ij), respectively, represent the service request response time, outsourced processing time, and logistics transportation time of the ith candidate outsourcing service in the jth candidate outsourcing service set. Co(ij), Cm(ij), and Ct(ij), respectively, represent the cloud platform online cost, outsourced processing cost, and logistics transportation cost of the ith candidate outsourced service in the jth candidate outsourcing service set. CEE(ij), CET(ij), CEC(ij), and CEO(ij), respectively, represent the energy consumption carbon emissions, tool consumption carbon emissions, cutting fluid consumption carbon emissions, and lubricating oil consumption carbon emissions of the ith candidate outsourcing service in the jth candidate outsourcing service set. Qr(ij) and Dr(ij) represent the quality inspection qualification rate and on-schedule delivery rate of the ith candidate outsourced service in the jth candidate outsourcing service set, respectively. α1 and α2 are the weight coefficients of Qr(ij) and Dr(ij), and α1 + α2 = 1.
The ultimate purpose of outsourced service composition optimization for CMfg is to select the most appropriate outsourcing cloud service, so as to determine the outsourcing service provider to complete the outsourced task requirements proposed by the service demander. Therefore, the optimal outsourced cloud service composition should aim at the shortest service time, the lowest service cost, the least service carbon emission, and the highest service reliability, combined with the QoS calculation method of OSCS, and meet certain constraints, and the mathematical model F is constructed as follows:
m i n F = ( f 1 , f 2 , f 3 , 1 f 4 ) { f 1 = j = 1 N ( T o ( i j ) + T m ( i j ) + T t ( i j ) ) f 2 = j = 1 N ( C o ( i j ) + C m ( i j ) + C t ( i j ) ) f 3 = j = 1 N ( C E E ( i j ) + C E T ( i j ) + C E C ( i j ) + C E O ( i j ) ) f 4 = j = 1 N ( α 1 Q r ( i j ) + α 2 D r ( i j ) ) / N i j = 1 , 2 , , M   s . t . {   f 1 T m a x   f 2 C m a x   f 3 C E m a x   f 4 R m i n
where f1 is the total service time of outsourced cloud service composition; f2 is the total service cost of outsourced cloud service composition; f3 is the total service carbon emission of outsourced cloud service composition; f4 is the total service reliability of outsourced cloud service composition; ij represents the ith candidate outsourcing service in the jth candidate outsourcing service set. Tmax is the longest delivery time required by the outsourced demander; Cmax is the highest cost accepted by the outsourced demander; CEmax is the highest carbon emission accepted by the outsourced demander; Rmin is the minimum reliability required by the outsourced demander.

4. The Proposed Algorithm

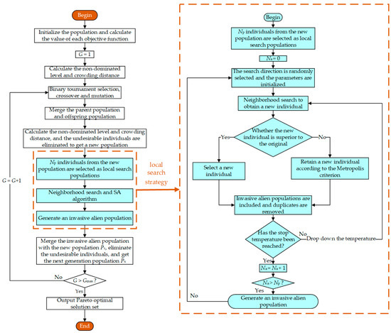
The traditional NSGA-II is one of the best multi-objective genetic algorithms for current NP-Hard problems. The NSGA-II algorithm adopts a fast, non-dominated sorting approach, which greatly reduces the computational complexity. The crowding distance and crowded-comparison operator are used to maintain the diversity of the population. The elitist strategy is introduced to expand the sampling space, prevent the loss of the best individual, and improve the operation speed and robustness of the algorithm. Therefore, with the properties of a fast, non-dominated sorting procedure, an elitist strategy, a parameterless approach, and a simple yet efficient constraint-handling method, NSGA-II is more suitable to deal with the current problem [27]. However, NSGA-II pays more attention to the quality of the solution and lacks good local search ability, so it is easy to fall into local optimum in the optimization process [28]. Aiming at the deficiency of the NSGA-II algorithm, this paper proposes a hybrid multi-objective evolutionary algorithm (NSGA-II-SA) to solve the above model. Based on NSGA-II, this algorithm combines the local search strategy of neighborhood search and the (SA) to generate invasive populations, increase the diversity of populations, and improve the ability of the algorithm to jump out of the optimal local solution. Figure 3 shows the process of the algorithm.
The steps are described as follows:
Step 1: Initialize the population, randomly generate the population Pt with the size of Ng, and calculate the objective function value of each dimension according to the number of objective functions.
Step 2: The population Pt is non-dominated sorted and the crowding distance of each individual in the population is calculated.
Step 3: The excellent individuals in population Pt are selected by binary tournament mode, and the offspring population Ps is obtained by performing uniform two-point crossover and basic bit mutation on them.
Step 4: Merge the parent population Pt and offspring population Ps, calculate the non-dominated level and crowding distance of the mixed population, respectively, eliminate undesirable individuals, and obtain a new population Px with the size of Ng.
Step 5: Select some excellent individuals of the new population for local search, and use the local search strategy combining neighborhood search and SA to add the non-dominated solution obtained into the invasive alien population.
Step 6: Merge the invasive alien population with the new population Px, eliminate the undesirable individuals, and obtain the next generation population Pn.
Step 7: Judge the current iteration number G and the maximum iteration number Gmax. If G < Gmax, go to step 2; otherwise, jump out of the loop and output the Pareto optimal solution set.

4.1. Encoding Method

In this paper, natural numbers were used for coding, that is, after task decomposition, the candidate outsourcing services (that is, the candidate outsourcing service providers) corresponding to each subtask are numbered, and the candidate outsourcing service provider code is used as gene loci on chromosomes (Figure 4).
The encoding sequence represented by the OSCS  C S 3 1 C S 2 2 C S 4 3 C S 1 4 C S 4 5 is selected in Figure 4 is [3,2,4,1,4], and then its specific meaning is that the first subtask is assigned to the third outsourcing service provider of the first candidate service set. The second subtask is assigned to the second outsourcing service provider of the second candidate service set. The third subtask is assigned to the fourth outsourcing service provider of the third candidate service set. The fourth subtask is assigned to the first outsourcing service provider of the fourth candidate service set. The fifth subtask is assigned to the fourth outsourcing service provider of the fifth candidate service set.

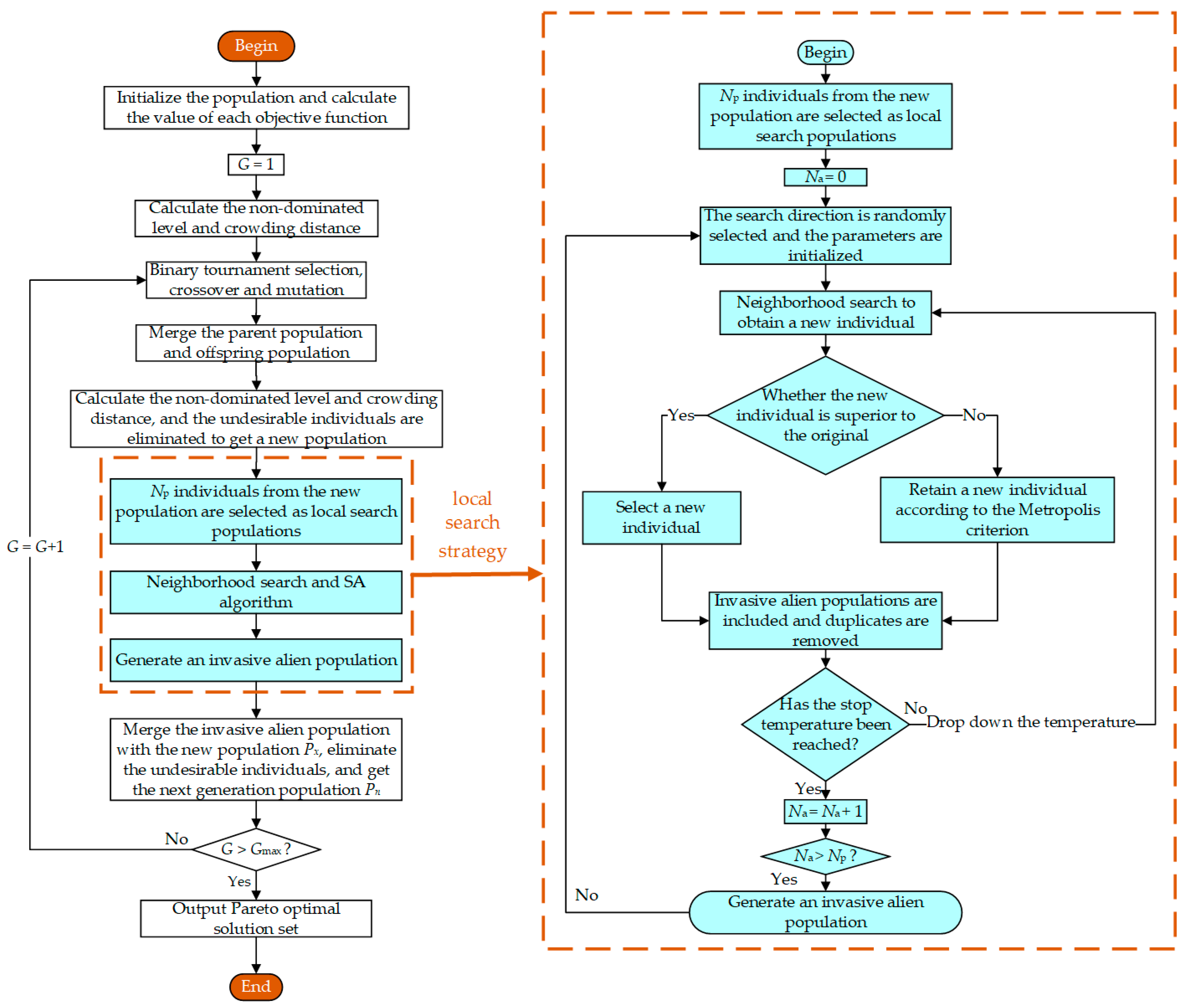
4.2. Local Search Strategy

On the basis of the combination of parent and offspring populations to select the next generation of excellent individuals, this paper adopts the neighborhood search method [29], combined with SA [30], and proposes a local search strategy that integrates the above two to generate an invasive alien population. At the same time, it incorporates the excellent individual set obtained previously, so as to improve the population diversity and prevent the algorithm from falling into the local optimum.
(1)
Neighborhood search
For candidate outsourcing service provider composition, this paper proposes the corresponding neighborhood structure, and searches the candidate outsourcing service provider composition by randomly selecting point-exchange, two-exchange and three-exchange neighborhood search methods according to the number position of the outsourcing service provider, so as to generate a new candidate outsourcing service provider composition. Among them, point-exchange refers to arbitrarily selecting two number positions in the candidate outsourcing service provider composition and exchanging them. Two-exchange means that two number positions are selected randomly in the candidate outsourcing service provider composition, and then all the number between the two positions are arranged in reverse order. Three-exchange means choosing any three number positions in the candidate outsourcing service provider composition, and then swapping all numbers between the first and second positions with all numbers between the second and third positions. Figure 5 shows the neighborhood search methods of point-exchange, two-exchange, and three-exchange.
(2)
SA algorithm
A large number of studies have shown that SA algorithm can probabilistically jump out of local optimal solutions and eventually converge to the global optimum when solving combinatorial optimization problems. Therefore, SA algorithm is introduced in this paper. However, since SA algorithm can only optimize a single target, and the optimization problem of OCSC is a multi-objective problem, this paper randomly selects one of the objective functions of the problem as the search direction to search for new individuals, and by comparing the objective function value of the old and new solutions, implements the Metropolis criterion [31] to put the obtained excellent individuals into the alien invasion population.
According to the process of local search in Figure 3, we assume that the original individual before the neighborhood search is a, and its individual fitness (that is, the objective function value) is f(a), and the new individual after the neighborhood search is a′, and its individual fitness is f(a′). The Metropolis criterion is described as follows:
  • If f ( a ) f ( a ) , the new individual a’ is retained.
  • If f ( a ) < f ( a ) , the new individual is retained according to probability P, that is, when P > random [ 0 , 1 ) , the new individual a’ is retained, otherwise the original individual a is retained. The probability P is shown in formula (15).
    P = exp ( f ( a ) f ( a ) T c )
In the formula: Tc represents the annealing temperature in the current iteration process, and c represents the number of iterations.

5. Optimization Strategy

In this paper, the above NSGA-II-SA algorithm is used to solve the proposed composition optimization model, and the Pareto optimal solution set is obtained. It is also necessary to adopt an appropriate optimization strategy to filter the Pareto optimal solution set further, so as to obtain a group of OCSC schemes that best meet users’ needs. Therefore, this paper proposes an algorithm result optimization strategy based on the combination of TFNAHP and EWM. This strategy not only considers users’ subjective and personalized preferences, but also has strong objectivity and scientificity, which improves the reliability and flexibility of service composition selection to a certain extent.
As the dimensions of each evaluation indicator of outsourcing service providers are different, they are not comparable and cannot be directly calculated. Therefore, this paper adopts the normalization method in literature to normalize all indicators [32]. Among them, service time, service cost, and service carbon emission are cost-oriented indicators, and the smaller the value, the more favorable it is. Service reliability is a benefit-oriented indicator, and the larger the value, the more favorable it is. The specific formulas is as follows:
  • For the benefit-oriented indicators, there are:
{   f i j * = f j m a x f i j f j m a x f j m i n , f j m a x f j m i n   f i j * = 1 ,       f j m a x = f j m i n
  • For the cost-oriented indicators, there are:
{   f i j * = f i j f j m i n f j m a x f j m i n , f j m a x f j m i n   f i j * = 1   ,       f j m a x = f j m i n
where fjmax and fjmin are the maximum and minimum values of the candidate OCSC on the jth indicator respectively. fij is the value of the ith candidate OCSC on the jth indicator, I = 1, 2,…, m; j = 1, 2,…, n; m is the number of candidate OCSC in Pareto optimal solution set; n is the number of evaluation indicators for candidate OCSC.
Therefore, in the Pareto optimal solution set obtained in this paper, the comprehensive evaluation value EVi of the ith candidate OCSC is:
E V i = ω 1 f i 1 * + ω 2 f i 2 * + ω 3 f i 3 * + ω 4 f i 4 *     = ω 1 S T m a x S T ( i ) S T m a x S T m i n + ω 2 S C m a x S C ( i ) S C m a x S C m i n + ω 3 S C E m a x S C E ( i ) S C E m a x S C E m i n + ω 4 S R ( i ) S R m i n S R m a x S R m i n
where f i 1 * , f i 2 * , f i 3 * and f i 4 * are the normalized attribute values of service time, service cost, service carbon emissions, and service reliability, respectively; STmax, SCmax, SCEmax, SRmax, STmin, SCmin, SCEmin, and SRmin are the maximum and minimum values of the candidate outsourcing service composition in terms of service time, service cost, service carbon emission, and service reliability, respectively. ST(i), SC(i), SCE(i), and SR(i) are the attribute values of the ith candidate outsourcing service composition in terms of service time, service cost, service carbon emissions, and service reliability, respectively. ω1, ω2, ω3, and ω4 are the weight coefficients of the relevant attribute values, respectively, and meet ω1 + ω2 + ω3 + ω4 = 1.
According to the above Equation (18), it is necessary to assign weights to each evaluation indicator to obtain the comprehensive evaluation value EVi of the candidate OCSC. The corresponding weights of each evaluation indicator can reflect the relative importance of each evaluation indicator in the overall evaluation, as well as the subjective importance that users attach to it, which can greatly influence the selection of the final service composition scheme. Therefore, the selection of the weight allocation method should not only have a certain objective basis, but also reflect users’ subjective preferences. In the existing research, weight allocation methods are mainly divided into subjective weighting and objective weighting. Subjective weighting mainly includes the analytic hierarchy process (AHP) [33], expert scoring method [34], etc. Such methods are highly subjective and highly dependent on expert experience. Objective weighting mainly includes Gini coefficient method [35], range method, grey correlation analysis [36], etc. Such methods attach importance to objective data, but ignore expert opinions and user preferences.
In this paper, a comprehensive weight calculation method based on TFNAHP [37] and EWM [38] is proposed by combining the above two weighting methods. The specific steps are shown as follows:
(1)
TFNAHP weight calculation
Step 1: Construct the hierarchical analysis structure model of SCOS (Figure 6).
Step 2: Adopt the 1–9 scale method, as shown in Table 3. The evaluation experts compare and score each indicator of the criterion layer in pairs, and construct the triangular fuzzy judgment matrix B, as shown below. Where n is the number of evaluation indicators, p, q = 1, 2,…, n, b p q = ( l p q , m p q , u p q ) refers to the importance of indicator p given by the participating experts in relation to another indicator q, which is a triangular fuzzy number. l p q , m p q , u p q , respectively represent the lower, median, and upper bounds of the fuzzy interval b p q . If multiple experts participate in the scoring, the mean value is taken according to the triangular fuzzy number algorithm [39].
B = ( b p q ) n × n
Step 3: Calculate the triangular fuzzy number weight of evaluation indicators of each layer according to matrix B. The triangular fuzzy number weight Dp of the pth evaluation indicator of the candidate OCSC is shown below. Similarly, the triangular fuzzy number weight Dq of the qth evaluation indicator can be obtained.
D p = q = 1 n b p q [ p = 1 n q = 1 n b p q ] 1 = ( q = 1 n l p q p = 1 n q = 1 n u p q , q = 1 n m p q p = 1 n q = 1 n m p q , q = 1 n u p q p = 1 n q = 1 n l p q )
Step 4: De-fuzzify the triangular fuzzy number weight Dp and Dq obtained in the previous step, and calculate the possibility degree V ( D p D q ) of D p D q and the transformed real number weight dp:
V ( D p D q ) = { 1 , m p m q l q u p ( m p u p ) ( m q l q ) , m p < m q , u p l q 0 , others
d p = m i n V ( D p D q ) , p q
Step 5: Obtain the standardized weight of each indicator, then the weight coefficient corresponding to the pth indicator of the candidate OCSC is defined as:
η p = d p p = 1 n d p
(2)
EWM weight calculation
Suppose the number of candidate OCSC schemes in the Pareto optimal solution set is m, and the number of evaluation indicators for each candidate OCSC scheme is n.
Step 1: Establish the indicator evaluation matrix C = ( c i j ) m × n of candidate OCSC scheme, (i = 1, 2,…, m; j = 1, 2,…, n), in which cij represents the value of the ith candidate OCSC on the jth indicator.
Step 2: Normalize the indicator evaluation matrix C according to Equations (16) and (17), and obtain matrix R = ( r i j ) m × n , in which rij represents the standard value obtained by the normalization of cij.
Step 3: Calculate the proportion of each evaluation indicator hij and its information entropy value ej respectively:
h i j = r i j i = 1 m r i j
e j = 1 ln m i = 1 m h i j ln h i j
Step 4: Calculate the weight coefficient of each evaluation indicator, and then the weight coefficient corresponding to the jth indicator of the candidate OCSC is defined as:
σ j = 1 e j j = 1 n ( 1 e j )
(3)
Determine the comprehensive weight
After obtaining the subjective and objective weight vectors, this paper adopts the product sum normalization method to determine the comprehensive weight. Therefore, the comprehensive weight coefficient corresponding to the jth indicator of the candidate OCSC is defined as follows:
ω j = η j · σ j j = 1 n η j · σ j
Based on the above analysis and combined with the application environment of this paper, the candidate OCSC in this paper has four evaluation indicators, so the comprehensive weight coefficient vector W = [ω1, ω2, ω3, ω4].

6. Example Verification

Since this paper aims to optimize the outsourcing service composition in a low-carbon environment, even a wrong decision may affect the interests of enterprises and the ecological environment. Based on the case data of a natural gas cylinder head, according to the production and manufacturing process rules of the natural gas cylinder head, the manufacturing tasks are decomposed. In Figure 7, there are five processing items, including rough processing, semi-finishing processing, combination processing of seat ring and pipe, combination processing of diagram shaft cover, and pressure fitting and leakage testing, which are undertaken by different cloud manufacturers and are series structures. After searching and matching through outsourcing cloud platform services, the relevant parameters of the candidate outsourcing service resource set corresponding to each subtask are shown in Table 4, and the logistics time and logistics cost between the candidate outsourcing service providers are shown in Table 5.
In order to verify the effectiveness of the proposed algorithm in solving the optimization problem of outsourcing service composition under a low-carbon environment, the proposed NSGA-II-SA algorithm, the existing NSGA-II, Pareto Envelope-based Selection Algorithm-II (PESA-II) [40] and Multi-Objective Particle Swarm Optimization (MOPSO) [41] were used to solve the example, respectively. The parameters were set as the initial population Ng = 50, the crossover probability Pc = 0.9, the mutation probability Pm = 0.04, and the maximum number of iterations Gmax = 100. The proportion of Pareto solutions obtained by each algorithm is plotted as a curve according to the changes presented by different iterations. The proportion of non-dominated solutions of the four algorithms is shown in Figure 8. The number of iterations of the four algorithms to achieve convergence are 23, 26, 19, and 30, respectively, which locates on the same order of magnitude. Figure 9a–d shows the iterative curves of time, cost, carbon emissions, and reliability.
Since NSGA-II-SA is based on NSGA-II algorithm and integrates the local search strategy to solve the same instance under the same parameter settings, it can be seen from Figure 8 that NSGA-II-SA obtains more non-dominated solutions than NSGA-II and other algorithms. It shows that NSGA-II-SA algorithm more easily to jumps out of the local optimal solution, and eventually converges to the global optimal solution, which demonstrates the effectiveness of the local search strategy. Figure 9a–d shows that the algorithm has superior local optimization and global search capabilities, and the average fitness of the NSGA-II-SA algorithm is also optimal in four dimensions, which has better comprehensive performance in the optimization task of service composition in a low-carbon environment.
The Pareto optimal solution set obtained by the NSGA-II-SA algorithm was used as the candidate outsourcing service composition scheme set. There were 257 service composition schemes in total. According to the preferences of the evaluation experts for service time, service cost, service carbon emissions, and service reliability based on company demand, the triangular fuzzy judgment matrix B was constructed, namely:
B = ( ( 1 , 1 , 2 ) ( 1 / 3 , 1 / 2 , 1 ) ( 1 / 5 , 1 / 4 , 1 / 3 ) ( 1 , 2 , 3 ) ( 1 , 2 , 3 ) ( 1 , 1 , 2 ) ( 3 , 4 , 5 ) ( 2 , 3 , 4 ) ( 3 , 4 , 5 ) ( 1 / 5 , 1 / 4 , 1 / 3 ) ( 1 , 1 , 2 ) ( 1 / 3 , 1 / 2 , 1 ) ( 1 / 3 , 1 / 2 , 1 ) ( 1 / 4 , 1 / 3 , 1 / 2 ) ( 1 , 2 , 3 ) ( 1 , 1 , 2 ) )
First of all, TFNAHP weight was calculated according to the above triangular fuzzy judgment matrix B, and the subjective weight vector = [0.165018, 0.408612, 0.25476, 0.171609] was obtained. Secondly, EWM was used for objective weight calculation, and the objective weight vector = [0.143995, 0.179822, 0.075319, 0.600865] was obtained, and then the comprehensive weight was calculated according to Equation (27), and the comprehensive weight coefficient vector W = [0.108234, 0.334687, 0.087401, 0.469679] was obtained. Finally, according to Equation (18), the comprehensive evaluation value EVi of each candidate outsourcing service composition was calculated, sorted, and displayed in Table 6.
According to the ranking results of the comprehensive evaluation values in Table 6, the 8th group of OSCS [2,4,4,2,3] was selected as the final service optimization scheme. Figure 10 shows the transportation route of the CMfg solution. The outsourcing suppliers were selected from the central and eastern coastal areas. The algorithm fully took into account carbon emissions, transportation, and other factors.

7. Conclusions

CMfg has received strong support from academia and industry in recent years. The cloud service platform can not only meet the complex and unique requirements of users, but also integrate a large number of idle manufacturing resources. The rational utilization of resources greatly improves the resource utilization of SMEs. In order to respond to the national “dual carbon” goals and protect the earth’s environment, this paper integrates the concept of low-carbon environmental protection into the CMfg system. It innovatively incorporates carbon emissions into the QoS evaluation indicators. At the same time, it also considers the influence of geographical location factors on the QoS indicators, and establishes the composition optimization model of CMfg in a low-carbon environment.
In this paper, we proposed a hybrid multi-objective evolutionary algorithm (NSGA-II-SA) for the model. The local search capability of the NSGA-II algorithm is improved by integrating the local search strategy of neighborhood search and the SA algorithm. Meanwhile, more Pareto optimal solutions can be obtained by combining the excellent global search capability of NSGA-II to solve the model. Through solving an example of natural gas cylinder head production, the comparison results between NSGA-II-SA, NSGA-II, PESA-II, and MOPSO show that the Pareto solution obtained by the NSGA-II-SA algorithm occupies the largest proportion. Meanwhile, the average fitness of the four optimization objectives of service time, service cost, service carbon emissions, and service reliability is also optimal, which verifies that it has better comprehensive performance in the optimization task of service composition in the low-carbon environment.
In order to reflect the subjective preference and certain objective basis of users at the same time, we proposed an algorithm result optimization strategy based on the combination of TFNAHP and EWM to filter the Pareto optimal solution set obtained by the algorithm, so as to obtain the relative optimal solution, which can be more in line with users’ individual needs.
In an actual production situation, customers’ demands are constantly changing, and production-related data are also changing dynamically. Future research can concentrate on the dynamic changes of production data and customer demand, which should be considered while solving the SCOS. At the same time, the mining of the value of historical service data, combined with artificial intelligence learning and big data analysis technology, further improves the scientificity of service optimization, which is also worth exploring. In addition, according to the characteristics of the NSGA-II-SA algorithm proposed in this paper, its applications in function optimization, advanced planning and scheduling (APS), and the traveling salesman problem (TSP) can also be explored in the future.

Author Contributions

Conceptualization, C.C. and J.Z.; methodology, C.C. and C.F.; software, C.C. and C.F.; validation, J.L. and X.S.; formal analysis, J.Y. and J.L.; investigation, C.C. and J.Y.; resources, W.J.; data curation, C.C.; writing—original draft preparation, C.C. and J.Y.; writing—review and editing, J.Y.; funding acquisition, W.J. All authors have read and agreed to the published version of the manuscript.

Funding

This research was funded by the Major Scientific and Technological Innovation Project of Shandong Province, grant number 2019JZZY020111.

Data Availability Statement

Not applicable.

Conflicts of Interest

The authors declare no conflict of interest.

References

  1. Vanichchinchai, A. The effects of the Toyota Way on agile manufacturing: An empirical analysis. J. Manuf. Technol. Manag. 2022, 33, 1450–1472. [Google Scholar] [CrossRef]
  2. Jiang, Z.Z.; Feng, G.Q.; Yi, Z.L.; Guo, X.L. Service-oriented manufacturing: A literature review and future research directions. Front. Eng. Manag. 2022, 9, 71–88. [Google Scholar] [CrossRef]
  3. Vijayakumar, K. Machine Learning and Automation in Concurrent Engineering. Concurr. Eng.-Res. Appl. 2022, 30, 133–134. [Google Scholar] [CrossRef]
  4. Xie, L.Y.; Lu, Y.; Furuhata, T.; Yamakawa, S.; Zhang, W.T.; Regmi, A.; Kara, L.; Shimada, K. Graph neural network-enabled manufacturing method classification from engineering drawings. Comput. Ind. 2022, 142, 103697. [Google Scholar] [CrossRef]
  5. Hu, Y.; Shi, C.; Lv, W.; Liu, Y.; Wang, X.V. Optimization of manufacturers based on agent in cloud manufacturing. Int. J. Model. Simul. Sci. Comput. 2022, 2341028. [Google Scholar] [CrossRef]
  6. Ke, C.B.; Xiao, F.; Huang, Z.Q.; Xiao, F.X. A user requirements-oriented privacy policy self-adaption scheme in cloud computing. Front. Comput. Sci. 2023, 17, 172203. [Google Scholar] [CrossRef]
  7. Prince, M.; Prathap, P.M.J. A Novel Approach to Design Distribution Preserving Framework for Big Data. Intell. Autom. Soft Comput. 2023, 35, 2789–2803. [Google Scholar] [CrossRef]
  8. Lin, Y.G.; Wang, X.M.; Ma, H.G.; Wang, L.; Hao, F.; Cai, Z.P. An Efficient Approach to Sharing Edge Knowledge in 5G-Enabled Industrial Internet of Things. IEEE Trans. Ind. Inform. 2023, 19, 930–939. [Google Scholar] [CrossRef]
  9. Yao, P.Y.; Yu, Z.W.; Zhang, Y.J.; Xu, T.F. Application of machine learning in carbon capture and storage: An in-depth insight from the perspective of geoscience. Fuel 2023, 333, 126296. [Google Scholar] [CrossRef]
  10. Kong, F.; Wang, Y.F. How to understand carbon neutrality in the context of climate change? With special reference to China COMMENT. Sustain. Environ. 2022, 8, 2062824. [Google Scholar] [CrossRef]
  11. Wang, Y.J. Driving Factors and Spatial Temporal Heterogeneity of Low-Carbon Coupling Coordination between the Logistics Industry and Manufacturing Industry. Sustainability 2022, 14, 14134. [Google Scholar] [CrossRef]
  12. Bouzary, H.; Chen, F.F.; Shahin, M. Using machine learning for service candidate sets retrieval in service composition of cloud-based manufacturing. Int. J. Adv. Manuf. Technol. 2021, 115, 941–948. [Google Scholar] [CrossRef]
  13. Jiang, H.; Yi, J.; Chen, S.; Zhu, X. A multi-objective algorithm for task scheduling and resource allocation in cloud-based disassembly. J. Manuf. Syst. 2016, 41, 239–255. [Google Scholar] [CrossRef]
  14. Seghir, F.; Khababa, A. A hybrid approach using genetic and fruit fly optimization algorithms for QoS-aware cloud service composition. J. Intell. Manuf. 2018, 29, 1773–1792. [Google Scholar] [CrossRef]
  15. Jatoth, C.; Gangadharan, G.R.; Buyya, R. Optimal Fitness Aware Cloud Service Composition using an Adaptive Genotypes Evolution based Genetic Algorithm. Future Gener. Comput. Syst.-Int. J. eScience 2019, 94, 185–198. [Google Scholar] [CrossRef]
  16. Que, Y.; Zhong, W.; Chen, H.; Chen, X.; Ji, X. Improved adaptive immune genetic algorithm for optimal QoS-aware service composition selection in cloud manufacturing. Int. J. Adv. Manuf. Technol. 2018, 96, 4455–4465. [Google Scholar] [CrossRef]
  17. Chen, Y.; Niu, Y.; Liu, J.; Zuo, L.; Wang, L. Task distribution optimization for multi-supplier collaborative production in cloud manufacturing. Comput. Integr. Manuf. Syst. 2019, 25, 1806–1816. [Google Scholar]
  18. Guérout, T.; Gaoua, Y.; Artigues, C.; Da Costa, G.; Lopez, P.; Monteil, T. Mixed integer linear programming for quality of service optimization in Clouds. Future Gener. Comput. Syst. 2017, 71, 1–17. [Google Scholar] [CrossRef]
  19. Zhang, S.; Xu, Y.; Zhang, W.; Yu, D. A new fuzzy QoS-aware manufacture service composition method using extended flower pollination algorithm. J. Intell. Manuf. 2017, 30, 2069–2083. [Google Scholar] [CrossRef]
  20. Yang, Y.; Yang, B.; Wang, S.; Liu, W.; Jin, T. An Improved Grey Wolf Optimizer Algorithm for Energy-Aware Service Composition in Cloud Manufacturing. Int. J. Adv. Manuf. Technol. 2019, 105, 3079–3091. [Google Scholar] [CrossRef]
  21. Liu, Z.; Wang, L.; Li, X.; Pang, S. A multi-attribute personalized recommendation method for manufacturing service composition with combining collaborative filtering and genetic algorithm. J. Manuf. Syst. 2021, 58, 348–364. [Google Scholar] [CrossRef]
  22. Huang, B.Q.; Li, C.H.; Yin, C.; Zhao, X.P. Cloud manufacturing service platform for small- and medium-sized enterprises. Int. J. Adv. Manuf. Technol. 2013, 65, 1261–1272. [Google Scholar] [CrossRef]
  23. Xu, X. From cloud computing to cloud manufacturing. Robot. Comput.-Integr. Manuf. 2012, 28, 75–86. [Google Scholar] [CrossRef]
  24. Xu, K.; Mei, R.; Liang, L.; Sun, W. Regional convergence analysis of sustainable innovation efficiency in European Union countries. J. Environ. Manag. 2023, 325, 116636. [Google Scholar] [CrossRef] [PubMed]
  25. Song, J.S.; Lee, K.M. Development of a low-carbon product design system based on embedded GHG emissions. Resour. Conserv. Recycl. 2010, 54, 547–556. [Google Scholar] [CrossRef]
  26. Zhou, J.J.; Yao, X.F.; Lin, Y.Z.; Chan, F.T.S.; Li, Y. An adaptive multi-population differential artificial bee colony algorithm for many-objective service composition in cloud manufacturing. Inf. Sci. 2018, 456, 50–82. [Google Scholar] [CrossRef]
  27. Deb, K.; Pratap, A.; Agarwal, S.; Meyarivan, T. A fast and elitist multiobjective genetic algorithm: NSGA-II. IEEE Trans. Evol. Comput. 2002, 6, 182–197. [Google Scholar] [CrossRef]
  28. Deng, T.; Ran, Y.; Yin, Y.L.; Liu, P. Multi-objective optimization design of thermal management system for lithium-ion battery pack based on Non-dominated Sorting Genetic Algorithm II. Appl. Therm. Eng. 2020, 164, 114394. [Google Scholar] [CrossRef]
  29. Gwak, J.; Sim, K.M. An augmented EDA with dynamic diversity control and local neighborhood search for coevolution of optimal negotiation strategies. Appl. Intell. 2013, 38, 600–619. [Google Scholar] [CrossRef]
  30. Franzin, A.; Stutzle, T. A landscape-based analysis of fixed temperature and simulated annealing. Eur. J. Oper. Res. 2023, 304, 395–410. [Google Scholar] [CrossRef]
  31. Guo, M.Z.; Liu, Y.; Malec, J. A new Q-learning algorithm based on the Metropolis criterion. IEEE Trans. Syst. Man Cybern. Part B-Cybern. 2004, 34, 2140–2143. [Google Scholar] [CrossRef] [PubMed]
  32. Wang, Y.; Dai, Z.W.; Zhang, W.Y.; Zhang, S.; Xu, Y.B.; Chen, Q. Urgent task-aware cloud manufacturing service composition using two-stage biogeography-based optimisation. Int. J. Comput. Integr. Manuf. 2018, 31, 1034–1047. [Google Scholar] [CrossRef]
  33. Xuan, K.; Hao, Y.S.; Liang, Z.Y.; Zhang, J.L. Research on the evaluation of distributed integrated energy system using improved analytic hierarchy process-information entropy method. Energy Sources Part A-Recovery Util. Environ. Eff. 2022, 44, 10071–10093. [Google Scholar] [CrossRef]
  34. Liu, P. Determination of the Weights for the Ultimate Cross Efficiency Using Expert Scoring Method. Eng. Lett. 2021, 29, 1035–1043. [Google Scholar]
  35. Chen, L.S.; Huang, Q. An exact calculation method for Gini coefficient and its application in China. J. Discret. Math. Sci. Cryptogr. 2018, 21, 1235–1240. [Google Scholar] [CrossRef]
  36. Min, L. Grey Correlation Analysis of Low-Carbon Governance in Yangtze River Delta Cities. J. Environ. Public Health 2022, 2022, 2029087. [Google Scholar] [CrossRef]
  37. Mao, Z.J.; Shi, S.J.; Li, H.; Zhong, J.X.; Sun, J.W. Landslide susceptibility assessment using triangular fuzzy number-analytic hierarchy processing (TFN-AHP), contributing weight (CW) and random forest weighted frequency ratio (RF weighted FR) at the Pengyang county, Northwest China. Environ. Earth Sci. 2022, 81, 86. [Google Scholar] [CrossRef]
  38. Liu, H.; Guo, W. Comparative study on life cycle energy consumption, carbon emissions and economic performance of various coke-oven gas utilization schemes. Fuel 2023, 332, 125706. [Google Scholar] [CrossRef]
  39. Wang, S.; Li, L.P.; Cheng, S.; Hu, H.J.; Zhang, M.G.; Wen, T. Risk assessment of water inrush in tunnels based on attribute interval recognition theory. J. Cent. South Univ. 2020, 27, 517–530. [Google Scholar] [CrossRef]
  40. Nondy, J.; Gogoi, T.K. Tri-objective optimization of two recuperative gas turbine-based CCHP systems and 4E analyses at optimal conditions. Appl. Energy 2022, 323, 119582. [Google Scholar] [CrossRef]
  41. Goli, A.; Ala, A.; Hajiaghaei-Keshteli, M. Efficient multi-objective meta-heuristic algorithms for energy-aware non-permutation flow-shop scheduling problem. Expert Syst. Appl. 2023, 213, 119077. [Google Scholar] [CrossRef]
Figure 1. CMfg composition optimization mode of a certain type of natural gas cylinder head.
Figure 1. CMfg composition optimization mode of a certain type of natural gas cylinder head.
Processes 11 00340 g001
Figure 2. Carbon emission during production.
Figure 2. Carbon emission during production.
Processes 11 00340 g002
Figure 3. Process of the NSGA-II-SA algorithm.
Figure 3. Process of the NSGA-II-SA algorithm.
Processes 11 00340 g003
Figure 4. Chromosome encoding method of NSGA-II-SA algorithm.
Figure 4. Chromosome encoding method of NSGA-II-SA algorithm.
Processes 11 00340 g004
Figure 5. Neighborhood search methods of point-exchange, two-exchange, and three-exchange.
Figure 5. Neighborhood search methods of point-exchange, two-exchange, and three-exchange.
Processes 11 00340 g005
Figure 6. Hierarchical Analysis structure model of SCOS.
Figure 6. Hierarchical Analysis structure model of SCOS.
Processes 11 00340 g006
Figure 7. Manufacturing process of natural gas cylinder head.
Figure 7. Manufacturing process of natural gas cylinder head.
Processes 11 00340 g007
Figure 8. Time evolution diagram of the proportion of non-dominated solutions.
Figure 8. Time evolution diagram of the proportion of non-dominated solutions.
Processes 11 00340 g008
Figure 9. (a) Iteration curves in service time dimension; (b) Iteration curves in service cost dimension; (c) Iteration curves in service carbon emissions dimension; (d) Iteration curves in service cost dimension.
Figure 9. (a) Iteration curves in service time dimension; (b) Iteration curves in service cost dimension; (c) Iteration curves in service carbon emissions dimension; (d) Iteration curves in service cost dimension.
Processes 11 00340 g009
Figure 10. The transportation route of the CMfg solution.
Figure 10. The transportation route of the CMfg solution.
Processes 11 00340 g010
Table 1. A chronological literature review on the SCOS problem at a glance.
Table 1. A chronological literature review on the SCOS problem at a glance.
AuthorsQoS IndicatorsLow-Carbon ConsiderationTransportation
Consideration
Case
Study
Subjective and Objective WeightingAlgorithm
CostTimeQuality
Bouzary, et al.Processes 11 00340 i001Processes 11 00340 i001Processes 11 00340 i001Processes 11 00340 i002Processes 11 00340 i002Processes 11 00340 i001Processes 11 00340 i002Genetic Algorithm
Jiang, et al.Processes 11 00340 i001Processes 11 00340 i001Processes 11 00340 i002Processes 11 00340 i002Processes 11 00340 i002Processes 11 00340 i001Processes 11 00340 i002Genetic Algorithm
Seghir, et al.Processes 11 00340 i001Processes 11 00340 i001Processes 11 00340 i001Processes 11 00340 i002Processes 11 00340 i002Processes 11 00340 i001Processes 11 00340 i002Hybrid Genetic Algorithm
Jatoth, et al.Processes 11 00340 i001Processes 11 00340 i001Processes 11 00340 i001Processes 11 00340 i002Processes 11 00340 i002Processes 11 00340 i001Processes 11 00340 i002Adaptive Genotype Evolution based Genetic
Algorithm
Que, et al.Processes 11 00340 i001Processes 11 00340 i001Processes 11 00340 i001Processes 11 00340 i002Processes 11 00340 i002Processes 11 00340 i001Processes 11 00340 i001Genetic Algorithm
Chen, et al.Processes 11 00340 i001Processes 11 00340 i001Processes 11 00340 i001Processes 11 00340 i002Processes 11 00340 i002Processes 11 00340 i001Processes 11 00340 i002Particle Swarm Optimization
Guérout, et al.Processes 11 00340 i001Processes 11 00340 i001Processes 11 00340 i002Processes 11 00340 i002Processes 11 00340 i002Processes 11 00340 i002Processes 11 00340 i001Mixed Integer Linear Programming
Zhang, et al.Processes 11 00340 i001Processes 11 00340 i001Processes 11 00340 i001Processes 11 00340 i002Processes 11 00340 i002Processes 11 00340 i002Processes 11 00340 i002Flower Pollination Algorithm
Yang, et al.Processes 11 00340 i001Processes 11 00340 i001Processes 11 00340 i001Processes 11 00340 i002Processes 11 00340 i001Processes 11 00340 i002Processes 11 00340 i002Grey Wolf Optimizer Algorithm
Liu, et al.Processes 11 00340 i001Processes 11 00340 i001Processes 11 00340 i001Processes 11 00340 i002Processes 11 00340 i002Processes 11 00340 i001Processes 11 00340 i002Genetic Algorithm
The current studyProcesses 11 00340 i001Processes 11 00340 i001Processes 11 00340 i001Processes 11 00340 i001Processes 11 00340 i001Processes 11 00340 i001Processes 11 00340 i001Hybrid Genetic Algorithm
Table 2. Symbols and their meanings.
Table 2. Symbols and their meanings.
SymbolMeaning
ST, SC, SCE, SRService time, Service cost, Service carbon emissions, Service reliability
To, Tm, TtProduction preparation time, Outsourcing processing time, Logistics transportation time
TdLogistics transportation time from service demander to outsourcing service provider
TpLogistics transportation time between outsourcing service providers
Co, Cm, CtCloud platform online cost, outsourcing processing cost, logistics transportation cost
CdLogistics transportation cost from service demander to outsourcing service provider
CpLogistics transportation cost between outsourcing service providers
CEE, CET, CEC, CEOCarbon emission of energy consumption, carbon emission of tool consumption, carbon emission of cutting fluid consumption, carbon emission of lubricating oil
n, mNumber of processed workpieces, number of processing equipment
p, kWorkpiece number, equipment number, and p = 1, 2,.., n; k = 1, 2,…, m
aiNumber of operations included in workpiece i
qOperation number of a workpiece, and q = 1, 2,…, ap
T p q k Processing time of the jth operation of workpiece i on equipment k
P p q k ,   P d k Actual processing and standby power of the qth process of workpiece p on equipment k
T s k ,   T e k Commencement and completion time of equipment k in this dispatching task
α e ,   α t ,   α c ,   α o Carbon emission factors for electrical energy, tool wear, cutting fluid consumption, and lubricating oil consumption
w p q k Average tool wear of the qth process of workpiece p on equipment k
V c k ,   T c k Volume of cutting fluid added to equipment k, Cutting fluid replacement cycle of equipment k
r c k Amount of cutting fluid consumed by equipment k in unit time
V o k ,   T o k Volume of lubricating oil added to equipment k, Lubricating oil replacement cycle of equipment k
r o k Amount of lubricating oil consumed by equipment k in unit time
P s Fixed power of workshop
Q r ,   D r Qualified rate of quality inspection, delivery rate on schedule
N q ,   N s Number of qualified products, total number of production
S f ,   S Number of deliveries on schedule, total number of services
Table 3. The 1–9 scale method.
Table 3. The 1–9 scale method.
ScaleTriangular Fuzzy NumberMeaning
9 ˜ (8, 9, 9)Extremely important
7 ˜ (6, 7, 8)Much more important
5 ˜ (4, 5, 6)Very important
3 ˜ (2, 3, 4)Slightly important
1 ˜ (1, 1, 2)Equally important
2 ˜ , 4 ˜ , 6 ˜ , 8 ˜ (1, 2, 3), (3, 4, 5), (5, 6, 7), (7, 8, 9)The median of the upper and lower scales
Inverse b p q 1 = ( 1 / u p q , 1 / m p q , 1 / l p q ) The inverse comparison of two indicators
Table 4. The relevant parameters of the candidate outsourcing service resource set.
Table 4. The relevant parameters of the candidate outsourcing service resource set.
Tm/hTo/hTd/hCm/
103 €
Co/
103 €
Cd/
103 €
CEE/
t
CET/
t
CEC/
t
CEO/
t
SR
C S 1 1 48710012100.20.53.312.4552.4122.460.1210.890
C S 2 1 472951585.70.53.812.8942.1142.340.1340.934
C S 3 1 4831082079.40.54.112.1772.3212.560.1470.887
C S 4 1 42110524870.54.512.40232.1472.340.12870.894
C S 5 1 526953078.70.54.812.3151.9842.140.3540.890
C S 1 2 358150 95.20.8 7.7032.1241.880.1470.877
C S 2 2 364140 99.20.8 6.7412.1130.340.0980.888
C S 3 2 392145 94.20.8 8.3792.0211.340.1230.901
C S 4 2 324130 101.20.8 6.8942.3140.420.1740.963
C S 5 2 340128 105.20.8 8.1232.5410.560.1470.914
C S 1 3 522145 98.20.8 8.2492.1010.430.1360.953
C S 2 3 584180 105.20.8 7.6011.8740.310.1120.921
C S 3 3 397135 92.20.8 7.6671.8861.320.1320.886
C S 4 3 315158 96.20.8 6.851.9840.410.0910.929
C S 5 3 418140 104.20.8 8.5921.6541.420.1650.858
C S 1 4 56080 98.40.6 6.6411.9650.640.1470.906
C S 2 4 43085 93.40.6 6.4682.0140.410.2130.936
C S 3 4 54790 98.40.6 7.2482.2210.660.1850.947
C S 4 4 39478 102.40.6 8.0691.5261.440.0850.943
C S 5 4 57795 97.40.6 7.9251.4581.580.1390.943
C S 1 5 714503029.70.54.85.73200.220.1250.853
C S 2 5 755451527.70.53.85.08500.430.1410.924
C S 3 5 63430635.30.51.24.25700.510.0960.946
C S 4 5 822603625.80.56.74.66900.320.1450.890
C S 5 5 613241328.30.53.25.4500.280.1240.857
Table 5. The logistics time and logistics cost between the candidate outsourcing service providers.
Table 5. The logistics time and logistics cost between the candidate outsourcing service providers.
Transportation Route between Various LogisticsLogistics Time (h)/Logistics Cost (RMB)
12345
C S 1 1 C S i 2 23/1.810/1.242/7.27/1.022/1.8
C S 2 1 C S i 2 44/3.443/3.131/2.814/2.26/1.0
C S 3 1 C S i 2 12/1.230/3.219/1.89/1.044/4.3
C S 4 1 C S i 2 15/1.428/2.927/3.212/1.146/4.0
C S 5 1 C S i 2 10/1.010/1.022/2.414/1.526/2.6
C S 1 2 C S i 3 26/2.839/4.29/1.714/2.111/1.2
C S 2 2 C S i 3 19/1.921/3.246/6.619/4.233/3.6
C S 3 2 C S i 3 44/4.514/1.547/4.840/3.736/5.2
C S 4 2 C S i 3 20/2.622/2.529/3.44/4.633/3.8
C S 5 2 C S i 3 9/1.08/1.26/1.05/0.824/4.3
C S 1 3 C S i 4 28/2.412/1.545/6.117/1.332/4.7
C S 2 3 C S i 4 17/2.320/2.938/5.526/3.221/2.4
C S 3 3 C S i 4 37/3.232/3.925/7.126/1.540/4.9
C S 4 3 C S i 4 12/7.93/123/5.240/1.427/7.2
C S 5 3 C S i 4 34/5.97/5.124/4.939/5.419/2.1
C S 1 4 C S i 5 46/6.613/4.812/2.317/4.348/3.3
C S 2 4 C S i 5 43/5.417/4.614/4.245/5.423/4.6
C S 3 4 C S i 5 28/2.425/8.111/8.123/4.59/9
C S 4 4 C S i 5 32/6.514/1.514/7.912/6.615/4.5
C S 5 4 C S i 5 30/7.941/1.923/1.344/6.322/2.2
C S i 5 Service Demander30/4.815/3.86/1.236/6.713/3.2
Table 6. The candidate outsourcing service composition schemes.
Table 6. The candidate outsourcing service composition schemes.
IndexOSCSST/hSC/RMBSCE/tSREViSort
1[3,1,4,2,3]2887430.152.3620.91500.406717
2[5,1,4,2,3]2925431.851.950.91580.387920
3[2,4,1,5,3]3165446.854.1650.94770.469712
4[4,4,4,2,3]2762441.550.1230.93380.54575
5[2,4,4,2,5]2767439.951.5780.92400.416116
6[2,3,4,2,3]2932431.552.6480.92920.55314
7[5,2,4,2,3]2926439.449.3880.91780.343626
8[2,4,4,2,3]2796442.350.5870.94170.61971
9[5,4,4,2,1]3017432.251.1120.91440.356422
10[3,4,4,2,4]3104432.250.5810.92110.430715
11[5,4,4,2,4]3149431.950.1690.92180.441214
12[5,4,4,2,3]2865435.849.8980.93300.60202
13[4,3,4,2,3]2896431.352.1840.92130.470311
14[3,3,4,2,3]2949426.352.3710.91970.511210
15[5,3,4,2,3]2992425.251.9590.92050.53457
16[3,4,1,2,3]3003440.351.8910.93690.51289
17[3,4,4,2,5]2791433.751.3010.91450.387919
18[2,3,4,2,5]2903429.153.6390.91150.349523
19[3,4,4,2,3]2820436.150.310.93220.59153
20[3,2,4,2,3]2906438.349.80.91710.348624
21[5,4,4,2,5]2836433.450.8890.91530.398418
22[2,4,1,2,3]2979446.552.1680.94640.54106
23[5,4,1,2,3]304844051.4790.93770.52328
24[3,4,4,2,1]2972432.551.5240.91370.346025
25[4,4,4,2,5]2733439.151.1140.91610.342127
26[4,2,4,2,3]2843439.449.6130.91860.370621
27[3,5,4,2,3]2870434.551.8790.92240.447213
Disclaimer/Publisher’s Note: The statements, opinions and data contained in all publications are solely those of the individual author(s) and contributor(s) and not of MDPI and/or the editor(s). MDPI and/or the editor(s) disclaim responsibility for any injury to people or property resulting from any ideas, methods, instructions or products referred to in the content.

Share and Cite

MDPI and ACS Style

Chen, C.; Yu, J.; Lu, J.; Su, X.; Zhang, J.; Feng, C.; Ji, W. Service Composition and Optimal Selection of Low-Carbon Cloud Manufacturing Based on NSGA-II-SA Algorithm. Processes 2023, 11, 340. https://doi.org/10.3390/pr11020340

AMA Style

Chen C, Yu J, Lu J, Su X, Zhang J, Feng C, Ji W. Service Composition and Optimal Selection of Low-Carbon Cloud Manufacturing Based on NSGA-II-SA Algorithm. Processes. 2023; 11(2):340. https://doi.org/10.3390/pr11020340

Chicago/Turabian Style

Chen, Chen, Junjie Yu, Jingyu Lu, Xuan Su, Jian Zhang, Chen Feng, and Weixi Ji. 2023. "Service Composition and Optimal Selection of Low-Carbon Cloud Manufacturing Based on NSGA-II-SA Algorithm" Processes 11, no. 2: 340. https://doi.org/10.3390/pr11020340

APA Style

Chen, C., Yu, J., Lu, J., Su, X., Zhang, J., Feng, C., & Ji, W. (2023). Service Composition and Optimal Selection of Low-Carbon Cloud Manufacturing Based on NSGA-II-SA Algorithm. Processes, 11(2), 340. https://doi.org/10.3390/pr11020340

Note that from the first issue of 2016, this journal uses article numbers instead of page numbers. See further details here.

Article Metrics

Back to TopTop