Next Article in Journal
Optimal Design and Multi-Parameter Sensitivity Analysis of a Segmented Thermoelectric Generator
Previous Article in Journal
Integrated Semi-Continuous Manufacturing of Lentiviral Vectors Using a HEK-293 Producer Cell Line
 
 
Font Type:
Arial Georgia Verdana
Font Size:
Aa Aa Aa
Line Spacing:
Column Width:
Background:
Article

Layered Composite Decoupling Control Based on Regional Dynamic Sparrow Search Algorithm

1
School of Electrical and Electronic Engineering, Hubei University of Technology, Wuhan 430068, China
2
School of Mechatronics and Intelligent Manufacturing, Huanggang Normal University, Huanggang 438000, China
*
Author to whom correspondence should be addressed.
Processes 2023, 11(12), 3350; https://doi.org/10.3390/pr11123350
Submission received: 20 October 2023 / Revised: 24 November 2023 / Accepted: 29 November 2023 / Published: 1 December 2023
(This article belongs to the Special Issue Process Control Technologies and Their Applications in Industry)

Abstract

:
This paper addresses the issues of coupling and disturbances in a dual-tank water level control system within the context of process control in chemical water treatment at industrial facilities. In response to these challenges, a Layered Composite Decoupling Control system based on the Regional Dynamic Sparrow Search Algorithm (RDSSA-LCDC) is proposed. The utilization of an enhanced Regionally Dynamic Sparrow Search Algorithm (RDSSA) addresses the pitfalls of the Sparrow Search Algorithm (SSA), such as susceptibility to local optima and inadequate precision. RDSSA is employed for the parameter tuning of the system’s PID controller. Structurally, it incorporates a Hierarchical Composite Decoupling Control (LCDC) strategy, initially establishing a forward channel to construct an inner-layer decoupling model employing pre-feedback to rectify the lower-level system’s inputs, thereby mitigating inter-branch coupling. Subsequently, it develops an improved disturbance observer model based on pseudo-inverse compensation in the feedback channel, addressing conventional disturbance observer biases, and observing and suppressing system coupling and disturbances. Finally, within the dual-tank water level control system, various control schemes are simulated and compared, affirming the approach’s commendable decoupling, responsiveness, and disturbance rejection performance.

1. Introduction

In the context of chemical water treatment processes in industrial factories, the controlled systems typically exhibit multi-input and multi-output characteristics. The dual-tank water level control system is a typical example of a multi-input and multi-output control system. When variables exhibit coupling among many pairs of variables, it is challenging to achieve satisfactory control results using multiple single-loop controllers for independent control. Therefore, it is necessary to consider the interrelationships among variables in multi-input and multi-output systems and achieve decoupled control.
In recent decades, multiple-input multiple-output (MIMO) systems have found widespread applications in industrial processes. Literature review [1] comprehensively surveys various decoupling control algorithms and the most widely used methods for coupling interaction analysis and decoupler design in industrial processes. It introduces two categories of decoupling algorithms: general decoupling algorithms and specific decoupling algorithms, along with their properties, advantages, and application areas. General decoupling algorithms include static decoupling and dynamic decoupling, where static decouplers, such as ideal decoupling, simplified decoupling, and reverse decoupling, are generally preferable due to their requirement of less controlled system information, ability to reduce the impact risk of model uncertainties, and ease of implementation. Specific decoupling algorithms encompass a Smith predictor, dead-time compensator, adaptive decoupling, and intelligent decoupling, among others. Intelligent decoupling, involving optimization algorithms in system decoupling and control, stands out as a promising research direction. On the other hand, study [2] provides a comprehensive analysis of optimization techniques widely used in engineering applications. It extensively elaborates on heuristic algorithms and swarm intelligence algorithms that emerge from phenomena and behaviors in nature, comparing their effectiveness for various optimization problems. These algorithms, utilizing natural evolutionary laws, deliver globally optimal results with significance and impartiality. The primary idea behind swarm intelligence algorithms is to simulate phenomena of biological populations in nature, quantify key indicators of various phenomena, and formulate mathematical models for optimization. With in-depth research in this field, more and more features of biological populations are being extracted for the application in swarm intelligence algorithms. For instance, the Crayfish Optimization Algorithm (COA) [3] and American zebra optimization algorithm (AZOA) [4] proposed in 2023, both mimic the unique behaviors of crayfish and American zebras, presenting new metaheuristic optimization algorithms. These algorithms have been tested on benchmark functions and several engineering problems like spring design, pressure vessel design, welding beam design, cantilever beam design, etc., showcasing excellent optimization results. Study [5] introduced a novel bio-inspired metaheuristic algorithm called Artificial Rabbit Optimization (ARO), which simulates the survival strategies of rabbits. The algorithm was comprehensively tested on 31 functions and five semi-realistic engineering problems. A comparative analysis with various algorithms revealed that ARO is more effective in determining global optimal values for the majority of unimodal, multimodal, and composite functions. Furthermore, ARO demonstrated significant competitiveness in addressing engineering tasks involving unknown and constrained search spaces in semi-realistic engineering problems. Leveraging the hunting behavior of giant trevallies, study [6] introduces a metaheuristic algorithm named Giant Trevally Optimizer (GTO). The performance of the proposed GTO is evaluated using 40 objective functions with distinct characteristics and five challenging engineering design optimization problems. Comparative experimental results against other well-known optimization algorithms demonstrate that GTO exhibits excellent exploration and exploitation capabilities, showcasing robust and powerful performance. Finally, several future research directions are proposed. Literature review [7] revisits the research on the Sparrow Search Algorithm (SSA) proposed since 2020, comparing the algorithm with function test experiments. In terms of optimization ability and speed of finding the optimal solution, it evidently outperforms some classical intelligent algorithms. The Sparrow Search Algorithm is simple in principle, easy to implement, and holds promising applications in practical fields and engineering domains. Its current application areas include power load prediction, image processing, robot path tracking, fault diagnosis, and more. Scholars globally have improved the Sparrow Search Algorithm through various approaches, such as enhancing population diversity, implementing new search strategies, optimizing algorithm parameters, and studying algorithm convergence accuracy and speed. In summary, starting from the widespread existence of MIMO systems in industries, the utilization of optimization techniques in engineering applications, and the Sparrow Search Algorithm in optimization algorithms, these aspects provide insights for the research content of this paper.
Numerous scholars have conducted research on controllers and control strategies for multi-input multi-output liquid level control systems. In the context of a four-tank liquid level coupled control system with parameter uncertainties and centralized disturbances, Reference [8] proposed an adaptive parameter and disturbance compensation control method, effectively reducing the impact caused by parameter uncertainties and centralized disturbances. The simulation results validated the effectiveness of this method. Study [9] addressed a dual-input dual-output liquid level control system using a linear extended state observer to design a state estimation controller, achieving precise control of the dual-input dual-output liquid levels. Study [10] proposed an improved multivariate generalized minimum variance decoupling control method to eliminate steady-state errors, and its effectiveness was verified on a semi-physical simulation platform of a two-tank water level control system. Ref. [11] utilized fuzzy theory in the liquid level control system to reduce rise time, steady-state error, and overshoot, thereby endowing the system with excellent disturbance rejection capability. Refs. [12,13] incorporated adaptive control strategies in the design process of the two-tank water level control system, providing good trajectory tracking performance and robustness against disturbances and parameter variations. In [14,15], a disturbance observer was introduced into the liquid level control strategy for a four-tank storage tank system to estimate and compensate for disturbances, addressing a class of disturbance problems arising from uncertain parameter disturbances. Ref. [16] proposed a localized dispersion control method suitable for a benchmark boiler, applicable to both stable and unstable systems, based on the generalized predictive control method. This simple-structured control method demonstrated favorable control performance. Ref. [17] designed single PI controllers and adaptive PI controllers for a conical tank system. Experimental results showed that the PI controllers based on linear parameter varying models and adaptive PI controllers performed significantly better than other control strategies. Ref. [18] designed a robust multivariable control technique based on a multiple-model (MM) linear parameter varying (LPV) method and H∞ synthesis for a three-cylinder nonlinear system, comparing the robust performance of the two controllers under nominal and disturbance modes. Ref. [19] employed a series of classical control techniques such as fuzzy logic control (FLC), artificial neural networks (ANN), adaptive neuro-fuzzy inference systems (ANFIS), model predictive control (MPC), and nonlinear auto-regressive moving average (NARMA-L2) controllers to regulate the nonlinear spherical tank level control system. This analysis aimed to evaluate the performance of each control strategy.
In terms of system structure design, ref. [20] proposed a decentralized model predictive control algorithm based on the extended state observer. They decomposed complex interconnected systems into multiple low-dimensional subsystems with fewer control variables. The extended state observer was utilized for feed-forward compensation in each subsystem to improve the system’s stability and disturbance rejection capability. For the multi-level and heating furnace composite system, ref. [21] proposed a coordinated control method based on total capacity balance for variable-period liquid level control. This method achieved the separation of multi-level control and branch temperature balance control in the structure, enabling overall coordinated control of the composite system. To address the significant lag and strong coupling in the density and level regulation processes of the heavy-medium coal preparation control system, ref. [22] proposed a density and level PFC-PID control algorithm for heavy-medium suspension. The inner loop adopted a PID control decoupled system, while the outer loop employed PFC predictive control technology to resolve the time-delay issue. Ref. [23] utilized inverse decoupling technology to decouple the dual-input dual-output process into two independent single-input single-output processes. They designed controllers for each single-input single-output process and tuned the controller parameters using frequency domain methods. Ref. [24] first decoupled the dual-input dual-output system into two single-input single-output systems. Then, they proposed a no-chattering discrete sliding mode controller (DSMC) with phase elimination capability for controlling the two decoupled single-input single-output systems, and the system’s stability was validated through the Lyapunov equation.
The main contributions of this paper are as follows:
Addressing the issues of coupling and disturbances in the dual-tank liquid level control system.
Firstly, addressing the problems of the Sparrow Search Algorithm, such as susceptibility to local optima and low precision, a Regional Dynamic Sparrow Search Algorithm (RDSSA) is proposed, utilizing a regionalized dynamic adjustment strategy for controller parameter tuning within the system.
Secondly, in terms of the system control structure, a Layered Composite Decoupling Control (LCDC) strategy is introduced. This involves constructing an inner-loop decoupling model with feed-forward in the forward channel, which can simultaneously intervene and correct the input and output signals of the controlled object, thus eliminating inter-branch coupling. In the feedback channel, an outer-loop model is constructed using an improved disturbance observer feedback module based on pseudoinversion compensation to observe and suppress system coupling. This combination of inner- and outer-loop models addresses issues related to system coupling and disturbances.
Finally, these two components are integrated into a strategy known as Layered Composite Decoupling Control Based on Regional Dynamic Sparrow Search Algorithm (RDSSA-LCDC). This strategy combines an improved intelligent optimization algorithm with a novel control structure, and its excellent control performance is validated through simulation models of the dual-tank liquid level control system.
The rest of this paper is organized as follows: Section 2 presents the mathematical model of the dual-tank liquid level control system. Section 3 introduces RDSSA. Section 4 describes the LCDC strategy. Simulation experiments and the results’ analysis are presented in Section 5, and Section 6 provides a summary of the entire paper.

2. Mathematical Model

Figure 1 presents a schematic diagram of the dual-tank water level control system.
The dynamic equilibrium equation for the system is expressed as follows:
A 1 d h 1 d t = Q 1 i n Q 1 o u t
A 2 d h 2 d t = Q 2 i n + Q 1 o u t Q 2 o u t
In the equation, A1 and A2 represent the bottom areas of the upper and lower tanks, respectively. h1 and h2 denote the liquid level heights in tank 1 and tank 2, respectively. Q1in represents the flow rate of the inlet valve 1, Q1out represents the flow rate of the outlet valve 1, Q2in represents the flow rate of the inlet valve 2, and Q2out represents the flow rate of the outlet valve 2.
If the cross-sectional area of the outlet orifice is represented as ai, under ideal conditions, the flow rate through the outlet can be expressed as follows:
Q o u t = a i 2 g h
The inflow rate through the inlet is typically dependent on factors such as valve voltage u, flow coefficient k, and others, and can be expressed as follows:
Q i n = k i u i
By substituting Equations (3) and (4) into Equations (1) and (2), the dynamic equilibrium equations of the system are modified as follows:
d h 1 d t = a 1 A 1 2 g h 1 + k 1 A 1 u 1
d h 2 d t = a 2 A 2 2 g h 2 + a 1 A 2 2 g h 1 + k 2 A 2 u 2
The equation includes the following variables: a1 and a2 represent the cross-sectional areas of the outlet pipes of the upper and lower tanks, respectively; g denotes the acceleration due to gravity; k1 and k2 represent the flow ratio coefficients of inlet valves 1 and 2, respectively; u1 and u2 represent the valve voltages of inlet valves 1 and 2, respectively.
At a certain steady-state operating point Q(h30, h50, u30, u50), Equations (5) and (6) are linearized to obtain the incremental linear equations:
d h 1 d t = a 1 A 1 g 2 h 30 h 1 + k 1 A 1 u 1
d h 2 d t = a 2 A 2 g 2 h 50 h 2 + a 1 A 2 g 2 h 30 h 1 + k 2 A 2 u 2
The equations involve the following variables: h i = h i h i 0 represents the deviation of the liquid level from the steady-state operating point, and u i = u i u i 0 denotes the deviation of the valve voltage from the steady-state operating point, where i = 1, 2.
Let T i = A i a i 2 h i 0 g , be defined as such. By performing Laplace transforms on Equations (7) and (8), the input–output transfer function matrix of the system can be obtained:
F s = k 1 A 1 s + 1 T 1 0 k 1 A 2 s T 1 + 1 s + 1 T 2 k 2 A 2 s + 1 T 2

3. Improvement of Sparrow Search Algorithm

Intelligent optimization algorithms for tuning controller parameters are widely employed in the field of control. In this system, the Regional Dynamic Sparrow Search Algorithm (RDSSA) is utilized for adjusting the parameters of the PID controller, as depicted in Figure 2.

3.1. Sparrow Search Algorithm

The Sparrow Search Algorithm (SSA) is a novel swarm intelligence optimization algorithm inspired by the foraging and anti-predatory behavior of sparrow populations. Sparrows exhibit three distinct behavioral strategies during their foraging process.
(1) Discoverer: Selected from the population based on higher fitness, discoverers among the sparrows are responsible for searching for the direction and location of food. The position updates of discoverers within the population are as follows:
X i , j t + 1 = X i , j t exp i α i t e r max i f   R 2 < S T X i , j t + Q L i f   R 2 S T
In the equations provided, where t represents the current iteration count, X i , j t + 1 represents the position of the jth dimension of the i-th individual during the current t-th iteration process. itermax stands for the maximum number of iterations, and α ∈ (0,1] represents a parameter. R2 ∈ (0,1] signifies the warning value. ST is the safety threshold, with ST ∈ (0.5,1], and Q is a random number following a normal distribution. L represents a 1 × d-dimensional matrix with all elements equal to 1. When R2 < ST, the current population is in a safe location. When R2ST, it indicates that sparrows have detected danger, prompting the population to immediately fly elsewhere for foraging.
(2) Follower: These sparrows follow the discoverer sparrows during the foraging process. The update formula for follower individuals in this process is given in Equation (11):
X i , j t + 1 = Q exp X w r o s t t X i , j t i 2 i f   i > n 2 X p t + 1 + X i , j t X p t + 1 A + L o t h e r w i s e
In the equations provided, Xp represents the position of the sparrow occupying the optimal location, while Xworst denotes the position of the sparrow with the lowest current fitness. A is a 1 × d-dimensional matrix where each value is either 1 or −1, and A+ = AT(AAT)−1. When i > n/2, it indicates that the i-th follower sparrow has not obtained food and is in a hungry state, necessitating a flight to another location for foraging.
(3) Sentinel: In the event of danger within the sparrow population, sentinels emit alarms, prompting the population to swiftly relocate to secure areas. These sentinels constitute 10% to 20% of the population, with their mathematical expression defined as follows:
X i , j t + 1 = X p t + 1 + β X i , j t X b e s t t i f   f i f g X i , j t + K X i , j t X p t + 1 f i f w + ε i f   f i = f g
In the equation, Xbest represents the current global optimum position, and β is the adjusting step size factor following a standard normal distribution; K ∈ [−1,1] represents the direction of sparrow movement; ε is a constant used to prevent a zero denominator; fg and fw, respectively, denote the best and worst fitness values within the current population, while fi signifies the fitness value of the i-th sparrow.

3.2. Regional Dynamic Sparrow Search Algorithm

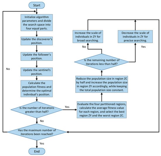
In the later iterations of the SSA, the population of sparrows exhibits a pronounced concentration among individuals due to constraints imposed by their search rules. This homogeneity leads to oscillations in the algorithm near local optimal solutions, making it susceptible to getting trapped in suboptimal conditions. Additionally, the SSA converges too rapidly in its early stages, potentially terminating the search without sufficiently exploring the search space, resulting in suboptimal accuracy. To address these issues, this paper introduces a novel approach termed the Regional Dynamic Sparrow Search Algorithm (RDSSA), incorporating the following improvements:
Firstly, the search space is partitioned into four equally sized subregions, and the population is evenly distributed among these subregions to ensure that individuals within each subregion do not exceed boundaries during their movements.
Secondly, after more than half of the iterations have been completed, an evaluation is performed based on the fitness values of individuals within each subregion. The average fitness value is calculated, and it serves as an assessment metric for each subregion. The best-performing subregion is identified (referred to as ZY), as well as the worst-performing subregion (referred to as ZC).
Subsequently, the number of individuals in the ZC region is halved, while the number of individuals in the ZY region is correspondingly increased, maintaining a constant total population size.
Finally, during the early iterations, the scale of the ZY region is enlarged for extensive exploration. As the remaining iterations exceed half, the scale of the ZY region is reduced to facilitate more precise searching.
The improved Sparrow Algorithm workflow is depicted in Figure 3, as shown below:

3.2.1. Regional Division

Partitioning the search space of the sparrow population effectively mitigates the issue of population convergence near a specific optimal solution, thus alleviating the problem of population homogeneity and reducing the risk of getting trapped in local optima. Following partitioning, multiple sparrow subpopulations independently explore their designated regions, thereby enhancing the global search capability of the entire population.
The search space is partitioned into four segments, with the position of each individual represented as (xi, yi), where xi and yi denote the horizontal and vertical positions of the individual within the search space, respectively. xmin and xmax represent the minimum and maximum values of the horizontal range of the search space, while ymin and ymax denote the minimum and maximum values of the vertical range of the search space. The region in which an individual resides can be determined using Equation (13):
Region = x i x min x max x min 2 + 2 y i y min y max y min 2 + 1
In the equation, both sets of parentheses take on values of 0 or 1. By combining these two parts, the range of values for “Region” is from 1 to 4, corresponding to four distinct regions. This regional identifier can be used to indicate in which area each individual is located, thus representing the partitioning of the entire search space.
Equation (14) can be employed to compute the position of each individual:
x i = x min + x max x min 2 × 1 + cos 2 π i N y i = y min + y max y min 2 × 1 + sin 2 π i N
The formulas incorporate cosine and sine functions to ensure an even distribution of the population.

3.2.2. Regional Evaluation and Population Changes

The average fitness values for the four partitioned regions are denoted Avg1, Avg2, Avg3, and Avg4. The max and min functions are used to, respectively, identify the maximum and minimum average fitness values, referred to as the optimal region ZY and the worst region ZC:
Z Y = max A v g 1 , A v g 2 , A v g 3 , A v g 4 Z C = min A v g 1 , A v g 2 , A v g 3 , A v g 4
Suppose the original population size is N, and the population size within the ZC region is NZC, while within the ZY region it is NZY. Equations (16) and (17) are used to adjust the number of individuals within ZC and ZY:
N Z C = N Z C 2
N Z Y = N Z Y + N Z C 2
In the equations, NZC’ represents the population size within ZC after the operation, which is reduced by half, while NZY’ represents the population size within ZY after the operation, which is increased by the same amount by which it was reduced within ZC, in order to keep the overall population size unchanged.

3.2.3. Regional Scale Changes

The scaling of individuals within the subregions is adjusted based on the iteration count t to enhance the global and local search capabilities of discoverer individuals within the ZY region. The movement of discoverer individuals within the ZY region is described by Equation (18):
X i , j t + 1 = X i , j t exp S t i α i t e r max i f   R 2 < S T X i , j t + Q L i f   R 2 S T
where
S t = Z Y s × α t > 3 4 δ Z Y s × β t 3 4 δ
In the equation, S(t) represents the scale parameter, δ ∈ (M/2, M), where M is the maximum number of iterations, and α ∈ (1,2) and β ∈ (0,1) are parameters of scale change. ZYs is the original scale in the ZY region, and its value is set to 1 in this context. The values of α and β determine the scale multiplier increase or decrease during the global and local search phases. For different problems, the optimal values of α and β vary. In the context of this study, after testing with multiple datasets, the combination of α = 1.5 and β = 0.5 performed exceptionally well. The choice of δ determines the trade-off between generality and precision during the execution of dynamic strategies, which is how much time is needed to increase the scale for a more extensive global search and decrease the scale for a more precise local search. When δ = ¾ M, RDSSA demonstrates excellent performance.

4. Layered Composite Decoupling Control Strategy

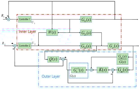
The system architecture diagram of the system in Figure 1 is illustrated in Figure 4. The upper-level water tank is solely influenced by its forward channel, while the lower-level water tank is affected not only by its forward channel but also by the coupling effect from the upper-level water tank. Additionally, the system encounters disturbances and other issues.
To address the influence of coupling from the upper-level water tank and disturbances on the lower-level water tank’s liquid level control, this paper proposes a hierarchical control strategy in the control structure. The inner layer utilizes feed-forward decoupling, while the outer layer adopts pseudo-inverse compensation feedback control, as depicted in Figure 5.

4.1. Feed-Forward Decoupling

The diagonal decoupling eliminates coupling in the system by correcting the input signals of the controlled object, while the output decoupling compensates the output signals of the controlled object to eliminate system coupling. If both the input and output signals of the controlled object can be simultaneously corrected, superior decoupling effects can be achieved.
Therefore, this paper proposes a feed-forward decoupling controller, as shown in Figure 6. This controller simultaneously utilizes the input signal U1 and the output signal Y1 of the upper-level controlled object as coupling quantities, which are fed into the prediction module W(s) to estimate the coupling information of these two signals. The estimated coupling signals are then subtracted from the lower-level system to achieve decoupling.
As shown in Channel 1 of Figure 6, the signal output to the lower-level system through W(s) is expressed as follows:
U 1 W ( s ) G 22
This channel forwards the input signal of the upper-level controlled object to the lower-level system through a feed-forward path.
For Channel 2, the signal output to the lower-level system through W(s) is as follows:
Y 1 W ( s ) G 22 = U 1 W ( s ) G 11 G 22
This channel utilizes a feedback path to deliver the output signal of the upper-level system to the input terminal of the lower-level system.
W(s) compares the signals from Channels 1 and 2 with the input signal of the lower-level system and predicts and corrects them to eliminate the coupling effects in the system. Consequently, the output Y2 of the lower-level system can be expressed as follows:
Y 2 = U 2 G 22 + U 1 G 21 + ( U 1 + Y 1 ) W ( s ) G 22
In order to achieve that Y2 is solely controlled by this channel, i.e.,
Y 2 = U 2 G 22
By comparing Equations (22) and (23), we obtain
U 1 G 21 + ( U 1 + Y 1 ) W ( s ) G 22 = 0
The decoupling controller W(s) is obtained from Equation (14):
W ( s ) = G 21 ( 1 + G 11 ) G 22

4.2. The Disturbance Observer Based on Pseudo-Inverse Compensation

4.2.1. The Disturbance Observer Based on the Nominal Inverse Model

The disturbance observer based on the nominal inverse model is a control structure that constructs the nominal inverse model of the system and estimates and compensates for the error in the inverse model using a disturbance observer. By observing the output and the inverse of the controlled object, it approximates the value of the disturbance and introduces it into the control system for compensation, thus eliminating the influence of disturbances on the system.
In Figure 7, U(s) represents the controller output, D(s) denotes the external disturbance, Gp(s) represents the system model, Gn(s) is the nominal model of the system, and Q(s) is the filter of the disturbance observer.
The disturbance observer based on the nominal inverse model can also observe the uncertain part within the system. When considering centralized disturbances in the system, D(s) in Figure 7 should be rewritten as Dl(s), and the corresponding system model Gp(s) should be rewritten as the nominal value Gn(s), as shown in Figure 8. Figure 7 and Figure 8 have the following equivalent forms:
U s + D s G p s = U s + D l s G n s
At this point, the centralized disturbance can be represented as follows:
D l s = G n 1 G p s D s + G n 1 s G p s 1 U s
The disturbance observation signal is expressed as follows:
D ^ s = Q s G n 1 s Y s Q s U s = Q s D l s
The observation error is defined as follows:
E d s = D ^ s D l s = Q s 1 D l s
To drive the disturbance observation error to zero, the condition lim s 0 Q ( s ) = 1 is imposed, and Q(s) can be designed in the form of a low-pass filter:
Q ( s ) = 1 λ s + 1
The tuning parameter λ can adjust the performance of the disturbance observer.

4.2.2. Improved Disturbance Observer Based on Pseudo-Inverse Compensation

The N part in Figure 7 is the nominal model Gn(s), inverse-designed for the disturbance observer, while there exists model deviation between Gn(s) and the system model Gp(s), which affects the performance of the disturbance observer. If a new module can be designed to replace the N part, eliminating Gn(s) from the disturbance observer, it can effectively improve the problem of model deviation in the disturbance observer. For ease of subsequent calculations, the N part in Figure 7 is defined as follows:
G n 1 ( s ) G ( s )
Constructing the closed-loop control loop of G(s), as shown in Figure 9, where K(s) represents the PID controller.
The system expression for Figure 9 is as follows:
[ K ( s ) G ( s ) 1 + K ( s ) G ( s ) ] R ( s ) = Y ( s )
To eliminate the influence of G(s) in Equation (32), it is necessary to add a new loop in Figure 7 to construct a V(s) that is independent of G(s), such that:
V ( s ) R ( s ) = Y ( s )
The general form of G(s) can be represented as follows:
G ( s ) = k i = 0 n ( s z i ) j = 0 m ( s p j )
In the equation, k is a constant, zi and pj represent the zeros and poles of G(s), respectively. n denotes the number of zeros zi, and m denotes the number of poles pj. If the inverse of G(s) exists, it is given as follows:
G 1 ( s ) = 1 G ( s ) = 1 k × j = 0 m ( s p j ) i = 0 n ( s z i )
If G(s) has zeros with real parts less than or equal to zero, G−1(s) becomes unstable, and when connected in series with the original system, the system remains unstable. If the number of poles of G(s) is greater than the number of zeros, G−1(s) becomes non-causal. To address this issue, the pseudo-inverse of G(s) is introduced:
G ¯ 1 ( s ) = G m ( s ) G ( s )
where
G m ( s ) = n i = 0 k ( s z i + ) ( 1 + s C r ) t
In the equation, z i + represents the set of complex numbers zi with real parts greater than or equal to 0. The parameter k denotes the cardinality of the z i + . Cr is a user-defined constant, and t is an integer that ensures the same number of poles and zeros in the G ¯ 1 ( s ) . Additionally, N is a constant, and now replacing it with a low-pass filter Q(s) can improve system stability as follows:
G m ( s ) = 1 λ s + 1 × i = 0 k ( s z i + ) ( 1 + s C r ) t
Therefore, the instability issue G−1(s) in Equation (35) is resolved by eliminating the poles of Gm(s) at −1/Cr. Likewise, the non-causal problem of G−1(s) is addressed by eliminating the zeros of Gm(s) by set z i + . Consequently, the concatenation of G ¯ 1 ( s ) and G(s) results in Gm(s).
Therefore, the pseudo-inverse G ¯ 1 ( s ) of G(s) is introduced as a new loop in Figure 9, and Gm(s) is added at the input to reduce the system control error, as depicted in Figure 10. The system expression can be represented as follows:
{ R ( s ) G m ( s ) G ( s ) + [ R ( s ) G m ( s ) Y ( s ) ] K ( s ) } G ( s ) = Y ( s )
After simplification, we obtain
R ( s ) G m ( s ) = Y ( s )
Comparing Equation (33) with Equation (40), we can conclude that V(s) = Gm(s) and is independent of G(s), achieving the design objective.
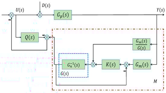
In summary, the design process for section N as shown in Figure 7 results in the creation of a disturbance observer based on pseudoinverse compensation, as illustrated in section M in Figure 11.

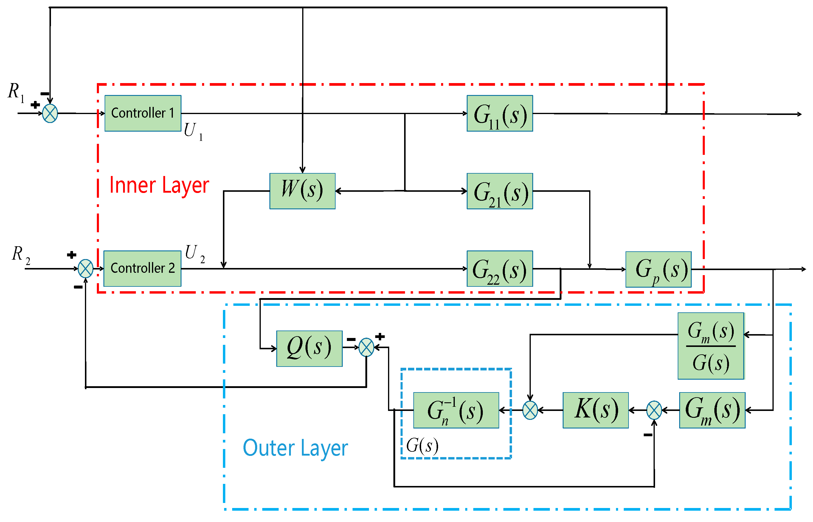
4.3. Hierarchical Compound Decoupling Control Model

The interaction of the inner model and the outer model constitutes the proposed LCDC (layered compound decoupling control) strategy, as illustrated in Figure 12.

5. Experimental Design, Results, and Discussion

5.1. RDSSA Performance Analysis

This paper evaluates the performance of RDSSA using five test functions, and compares it with Particle Swarm Optimization (PSO), Whale Optimization Algorithm (WOA), Grey Wolf Optimization (GWO), Harris Hawks Optimization (HHO), Dung Beetle Optimization (DBO), Coati Optimization Algorithm (COA), and Yang’s Double-Slit Experiment Optimizer (YDSE).
The relevant information for the five test functions is shown in Table 1. All functions aim to solve minimization problems, with F1 to F4 belonging to the CEC2019 test function set, and F5 being part of the latest CEC2022 test function set. Each algorithm is independently run 500 times to assess RDSSA’s solving capabilities across different dimensions. The evaluation of RDSSA’s performance is based on the Best (optimal value), Mean (average value), and Std (standard deviation) metrics. The Best and Mean values reflect the algorithm’s solution quality and precision, while the Std value reflects the algorithm’s stability.
Based on the experimental results from Table 2, Table 3, Table 4, Table 5 and Table 6, the following observations can be made:
For the F1 test function, the objective is to fit a Chebyshev polynomial to a set of data points, minimizing the error between the polynomial and the data points. Table 2 shows that HHO, COA, and RDSSA all exhibit excellent performance.
The F2 test function involves the inversion of a Hilbert matrix, which raises issues of numerical stability. From Table 3, it can be observed that RDSSA’s standard deviation is slightly higher than HHO and COA, but still better than other optimization algorithms.
Test function F3 is a multivariate function often used to assess the global search capabilities of optimization algorithms, with the goal of minimizing the function value. Based on the best, mean, and standard deviation values in Table 4, RDSSA demonstrates superior convergence accuracy and numerical stability compared to other algorithms.
The Ackley function in F4 is also a multivariate function with numerous local extrema within its defined range. Analyzing the data in Table 5 reveals that RDSSA excels in both global search capability and the ability to escape local optima.
F5 is a non-convex, multi-modal function designed to assess an algorithm’s capability to adapt to the structure of the search space, as well as its performance in balancing global and local search. Analyzing the data provided in Table 6 reveals that RDSSA demonstrates outstanding performance, consistently iterating to the optimal value with the fastest speed, surpassing other algorithms.
The following Figure 13, Figure 14, Figure 15, Figure 16 and Figure 17 illustrate the iteration curves of each algorithm on five test functions. The objective function values in the iteration curves have been normalized to reduce the numerical range, enhance numerical stability, decrease the scale of the search space, expedite algorithm convergence, and facilitate comparisons.
As depicted in Figure 13, the iteration curves for various algorithms on the F1 test function show that HHO, COA, and RDSSA perform exceptionally well. They all exhibit rapid convergence towards the optimal value, consistent with the conclusions drawn from the data in Table 2.
Figure 14 displays the iteration curves for the F2 test function. HHO, COA, and RDSSA demonstrate a clear advantage in terms of convergence speed, as they can rapidly converge to the optimal value.
Figure 15 depicts the iteration curves for test function F3. In conjunction with the data from Table 4, it can be observed that although various algorithms converge to the vicinity of the optimal value, RDSSA approaches the optimum more closely and exhibits strong stability.
Figure 16 indicates that RDSSA has achieved a relatively good fitness value in the initial stages of iteration, and converges to the optimal value after approximately 160 iterations. In contrast, other algorithms become trapped in local optima during the iterative process, highlighting RDSSA’s superior ability to escape local optima.
Figure 17 displays the iteration curves for test function F5. RDSSA converges to the optimal value first and exhibits strong stability, consistent with the data in Table 6.
The time cost is also a crucial metric for evaluating algorithm performance. Figure 18, Figure 19, Figure 20, Figure 21 and Figure 22 illustrate the time cost of each algorithm over 500 iterations on five test functions.
It can be observed that among the eight algorithms, RDSSA tends to incur relatively higher time costs when dealing with the same problem under the same number of iterations. The reasons for this phenomenon are as follows:
(1) Region partition: Introducing the division of the search region into four uniform sub-regions adds extra computational costs. Managing the boundaries of sub-regions and ensuring the uniform distribution of the population require more computational resources.
(2) Sub-region evaluation: Calculating the average fitness value for each sub-region beyond half of the iterations increases computational costs.
(3) Individual quantity adjustment: Adjusting the number of individuals in the optimal and worst sub-regions involves population operations, adding computational costs.
(4) Scale adjustment: Adjusting the scale of sub-regions requires additional computational resources, contributing to increased computational costs.
The advantages of improving SSA through the implementation of the dynamic region adjustment strategy are as follows:
(1) The subdivision of sub-regions and the redistribution of the population avoid the concentration of sparrow populations due to the constraints of the search strategy, thereby improving search efficiency.
(2) The process of evaluating sub-regions is aimed at gaining a more precise understanding of the quality of each region, enabling different operations on regions with varying qualities.
(3) Adjusting the number of individuals in regions is designed to optimize the search process by increasing search intensity in regions wherein the optimal solution is most likely to be found.
(4) Scale adjustment is implemented to optimize the breadth and depth of the search at different stages.
Therefore, despite the relatively higher time cost incurred by implementing the dynamic adjustment strategy in RDSSA, it addresses the drawback of excessive population clustering during the iterative process of the original SSA. This adaptability enhances the algorithm’s probability of finding the optimal solution, and optimizes its global and precise search capabilities at different stages of the search process. From the data analysis in Table 2, Table 3, Table 4, Table 5 and Table 6 and the iteration curves in Figure 13, Figure 14, Figure 15, Figure 16 and Figure 17, it is evident that the increased time investment is reasonable and effective. This trade-off, sacrificing a certain range of time costs to obtain higher-quality solutions, is a common phenomenon in algorithm design. Moreover, due to the high search efficiency of RDSSA, it allows for shorter iteration times to achieve the desired goals when handling the same problem, resulting in a significantly shorter actual runtime.
In summary, the improved Sparrow Search Algorithm, RDSSA, proposed in this paper exhibits characteristics such as fast convergence, high precision, and strong ability to escape local optima. Therefore, RDSSA has advantages over other algorithms, demonstrating the feasibility of the proposed improvement strategy in this study.

5.2. Design of Experimental Content for Double-Tank Liquid Level Control System

To validate the effectiveness of the RDSSA-LCDC strategy, this paper uses a dual-tank liquid level control system as the experimental subject, as depicted in Figure 4 in the previous sections. The mathematical model of the controlled object in this system has been provided by Equation (9). The experimental conditions include the following:
The bottom areas of the upper and lower tanks are A1 = A2 = 150 cm2, and the cross-sectional areas of the outlet pipes are a1 = a2 = 2 cm2. The flow rate ratio coefficients for the inlet valves are set to k1 = k2 = 1.2. The steady-state liquid level in the upper tank remains at h30 = 30 cm from 0 s to 4500 s and then rises to 90 cm after 4500 s. Similarly, the steady-state liquid level in the lower tank stays at h50 = 50 cm from 0 s to 8500 s, and then rises to 90 cm after 4500 s.
By substituting these parameters into Equation (9), the transfer function matrix of the system can be obtained:
F ( s ) = 1.2 150 s + 0.82 0 1.2 27556 s 2 + 265.5 s + 0.63 1.2 150 s + 0.63
The simulation experiments were conducted in the MATLAB environment on a Windows 10 system. Simulation data were obtained, and further analysis was performed using plots. The comparative schemes included PID control, diagonal decoupling, LCDC, and PSO-LCDC.
The experimental design is as follows: At 4500 s, there is a sudden change in the liquid level of the upper tank. Due to the existence of coupling relationships, the liquid level of the lower tank is also affected and undergoes a change. At 8500 s, the setpoint for the lower tank’s liquid level is raised to 90 cm. Additionally, at 12,000 s, a step signal is introduced as a disturbance.

5.3. Analysis of Simulation Results

The simulation waveforms of the lower tank’s liquid level for the five control schemes are illustrated in Figure 23.
In the comparative schemes, both PSO-LCDC and RDSSA-LCDC involve optimizing PID parameters. As shown in Figure 24, the iteration curves of the objective functions for both approaches indicate that PSO iterates to the optimal value only after approximately 30 iterations, while RDSSA reaches the optimal value as early as the fifth iteration.
The time costs for tuning PID parameters and finding the optimal parameter sets for both methods are presented in Table 7. Due to the superior performance of RDSSA, its time cost for addressing this problem is significantly lower than that of PSO.

5.3.1. Decoupling Performance

The five curves displayed in region A of Figure 23 reflect the decoupling performance of the five different control schemes, as shown in Figure 25.
At 4500 s, due to the rise in the liquid level of the upper tank, there are corresponding fluctuations in the liquid level of the lower tank due to coupling relationships. Based on the extent of curve fluctuations:
(1) PID control exhibits weaker decoupling performance, with relatively high coupling between the upper and lower tank levels.
(2) Diagonal decoupling shows a noticeable improvement in decoupling effectiveness.
(3) LCDC, PSO-LCDC, and RDSSA-LCDC all demonstrate excellent decoupling performance, as the liquid level in the lower tank does not exhibit significant fluctuations in response to changes in the upper tank’s liquid level.
However, when examining the errors between the setpoint and actual liquid level values in the lower tank, as shown in Table 8, LCDC has a maximum absolute error of 0.50 cm; PSO-LCDC has a maximum absolute error of 0.13 cm; and RDSSA-LCDC has the best decoupling performance, with a maximum absolute error of 0.07 cm.

5.3.2. Response Performance

At 8500 s, the liquid level in the lower tank is raised from 50 cm to 90 cm, and the response performance of the five control schemes is depicted in Figure 26 (Region B in Figure 23).
From the waveforms, it can be observed that
(1) PID control and PSO-LCDC exhibit the poorest response performance. While they respond quickly, they suffer from significant overshoot and continuous oscillations;
(2) LCDC and diagonal decoupling show improved response performance, with increased stability but slower response times;
(3) RDSSA-LCDC demonstrates the best response performance, featuring rapid liquid level response, stable waveforms, and no observable oscillations.

5.3.3. Disturbance Rejection Performance

At 12,000 s, the lower tank is subjected to a step disturbance with a value of −10, causing fluctuations in the liquid level. The disturbance rejection performance of the five different control schemes is illustrated in Figure 27 (Region C in Figure 23).
Table 9 presents the performance of each control scheme in terms of setpoint values, actual liquid levels, and the maximum absolute error between them when external disturbances occur.
Among them,
(1) PID control exhibits the weakest disturbance rejection performance, with a maximum absolute error of 11.32 cm. Its system dynamics are easily disturbed by external disturbances, and the recovery speed is relatively slow. During the recovery process, the waveform exhibits periodic oscillations.
(2) Diagonal decoupling and LCDC achieve maximum absolute error values of 9.12 cm and 5.59 cm, respectively, indicating improved disturbance resistance.
(3) PSO-LCDC and RDSSA-LCDC demonstrate excellent disturbance rejection capabilities. They exhibit minimal oscillation and rapid recovery when subjected to external disturbances, resulting in stable waveforms. However, in terms of the maximum absolute error, RDSSA-LCDC’s 1.10 cm outperforms PSO-LCDC’s 1.81 cm.

6. Conclusions

This paper addresses the issues of coupling and disturbance in the widely encountered dual-tank water level control system in industrial process control. The RDSSA-LCDC strategy is proposed, making the following contributions:
(1) An improvement to the Sparrow Search Algorithm (SSA) is proposed, introducing the Regionally Dynamic Sparrow Search Algorithm (RDSSA). The RDSSA algorithm addresses the limitations of the Sparrow Search Algorithm during the later stages of iteration, where the concentration of individuals due to search rule constraints may lead to susceptibility to local optima and rapid early convergence, resulting in reduced algorithm precision. The modified RDSSA algorithm exhibits characteristics such as fast convergence, high precision, and strong capability to escape local optima.
(2) For the multi-input, multi-output system represented by the dual-tank water level control system, the LCDC structure is proposed to reduce system coupling by employing a forward feedback decoupling controller. An improved disturbance observer is used in conjunction with the forward feedback decoupling controller to decouple the system and enhance disturbance rejection performance.
(3) Simulation experiments verify the advantages of RDSSA over several other algorithms. Subsequently, the RDSSA algorithm is integrated with the LCDC structure to form the RDSSA-LCDC strategy. Comparative analysis is conducted with other control schemes in a simulation experiment of the dual-tank water level control system, demonstrating the effectiveness of the proposed control approach.
However, there are limitations in this study. For instance, the RDSSA algorithm has a relatively high computational cost that needs further improvement. Additionally, real-world validation of the RDSSA-LCDC strategy is yet to be conducted due to experimental constraints. Future work will focus on refining the RDSSA algorithm to reduce computational costs and conducting real-world validation once experimental conditions are favorable, extending the strategy to industrial process control with similar issues.

Author Contributions

In the writing of this article, B.F. and B.Y. contributed the most, followed by G.H. Conceptualization, B.F. and G.H.; methodology, B.Y.; software, B.Y.; validation, B.Y., B.F. and G.H.; formal analysis, B.Y.; investigation, B.Y.; resources, B.F.; data curation, B.Y.; writing—original draft preparation, B.Y.; writing—review and editing, B.F. and G.H.; visualization, B.Y.; supervision, B.F. and G.H.; project administration, B.F. and B.Y.; funding acquisition, B.F. All authors have read and agreed to the published version of the manuscript.

Funding

This research received no external funding.

Data Availability Statement

The data presented in this study are available on request from the corresponding author. The data are not publicly available due to multiple authors and the confidentiality requirements of the authors’ organizations.

Conflicts of Interest

The authors declare no conflict of interest.

References

  1. Liu, L.; Tian, S.; Xue, D.; Zhang, T.; Chen, Y.; Zhang, S. A Review of Industrial MIMO Decoupling Control. Int. J. Control Autom. Syst. 2019, 17, 1246–1254. [Google Scholar] [CrossRef]
  2. Susaimanickam, A.; Manickam, P.; Joseph, A.A. A Comprehensive Review on RSM-Coupled Optimization Techniques and Its Applications. Arch. Comput. Methods Eng. 2023, 30, 4831–4853. [Google Scholar] [CrossRef]
  3. Jia, H.; Rao, H.; Wen, C.; Mirjalili, S. Crayfish optimization algorithm. Artif. Intell. Rev. 2023, 56, 1919–1979. [Google Scholar] [CrossRef]
  4. Mohapatra, S.; Mohapatra, P. American zebra optimization algorithm for global optimization problems. Sci. Rep. 2023, 13, 5211. [Google Scholar] [CrossRef]
  5. Wang, L.; Cao, Q.; Zhang, Z.; Mirjalili, S.; Zhao, W. Artificial rabbits optimization: A new bio-inspired meta-heuristic algorithm for solving engineering optimization problems. Eng. Appl. Artif. Intell. 2022, 114, 105082. [Google Scholar] [CrossRef]
  6. Sadeeq, H.T.; Abdulazeez, A.M. Giant Trevally Optimizer (GTO): A Novel Metaheuristic Algorithm for Global Optimization and Challenging Engineering Problems. IEEE Access 2022, 10, 121615–121640. [Google Scholar] [CrossRef]
  7. Yue, Y.; Cao, L.; Lu, D.; Hu, Z.; Xu, M.; Wang, S.; Li, B.; Ding, H. Review and empirical analysis of sparrow search algorithm. Artif. Intell. Rev. 2023, 56, 10867–10919. [Google Scholar] [CrossRef]
  8. Xu, T.; Yu, H.S.; Yu, J.P. Adaptive disturbance compensation control of four tank liquid level with uncertain parameters. Control. Eng. 2021, 28, 1289–1296. [Google Scholar]
  9. Zhang, H.W.; Lv, B.Z. Design of a state estimation controller for dual input and dual output liquid level control systems. Mach. Tool Hydraul. 2022, 50, 100–105. [Google Scholar]
  10. Liu, J.J.; Zhou, P.; Li, M.J. Improved multivariable generalized minimum variance decoupling control method and its application. Control Eng. 2021, 28, 375–381. [Google Scholar]
  11. Jegatheesh, A.; Kumar, C.A. Novel fuzzy fractional order PID controller for non linear interacting coupled spherical tank system for level process. Microprocess. Microsyst. 2020, 72, 102948. [Google Scholar] [CrossRef]
  12. Mohideen, K.A.; Saravanakumar, G.; Valarmathi, K.; Devaraj, D.; Radhakrishnan, T. Real-coded Genetic Algorithm for system identification and tuning of a modified Model Reference Adaptive Controller for a hybrid tank system. Appl. Math. Model. 2013, 37, 3829–3847. [Google Scholar] [CrossRef]
  13. Basci, A.; Derdiyok, A. Implementation of an adaptive fuzzy compensator for coupled tank liquid level control system. Measurement 2016, 91, 12–18. [Google Scholar] [CrossRef]
  14. Meng, X.; Yu, H.; Xu, T.; Wu, H. Disturbance Observer and L-2-Gain-Based State Error Feedback Linearization Control for the Quadruple-Tank Liquid-Level System. Energies 2020, 13, 5500. [Google Scholar] [CrossRef]
  15. Meng, X.; Yu, H.; Zhang, J.; Xu, T.; Wu, H.; Yan, K. Disturbance Observer-Based Feedback Linearization Control for a Quadruple-Tank Liquid Level System. ISA Trans. 2022, 122, 146–162. [Google Scholar] [CrossRef]
  16. Cai, F.F.; Wen, T. Partially Decentralized Control for a Benchmark Boiler. J. Control Eng. Appl. Inform. CEAI 2017, 19, 77–84. [Google Scholar]
  17. Vijayalakshmi, S.; Manamalli, D.; Palani Kumar, G. Closed Loop Experimental Validation of Linear Parameter Varying Model with Adaptive PI Controller for Conical Tank System. J. Control Eng. Appl. Inform. CEAI 2014, 16, 12–19. [Google Scholar]
  18. Bait, F.; Sari, B. Multi-Model Based Robust LPV-H∞ Control and Observation Design of non Linear Multivariable Three Tank System. J. Control Eng. Appl. Inform. CEAI 2021, 23, 3–14. [Google Scholar]
  19. Claudio, U.; Yainet, G. Design and Performance Analysis of Level Control Strategies in a Nonlinear Spherical Tank. Processes 2023, 11, 720. [Google Scholar]
  20. Liu, A.D.; Zhang, R.C.; Yu, L.; Zhang, W.A. Decentralized Model predictive control based on extended State observer. Control Decis. 2016, 31, 1093–1098. [Google Scholar]
  21. Qi, L.G.; Lv, W.X.; Gao, X.Y.; Luan, Z.Y.; Huang, D.X. Coordinated Control of Multi level and Heating Furnace Composite System. J. Chem. Eng. 2016, 67, 690–694. [Google Scholar]
  22. Guo, X.J.; Shao, H.Q.; Yang, C.B.; Zhang, Z.Q. Research on PFC-PID control algorithm for density and liquid level of heavy medium suspension. Ind. Min. Autom. 2018, 44, 89–95. [Google Scholar]
  23. Gurumurthy, G.; Das, D.K. An FO-[PI](lambda) controller for inverted decoupled two-input two-output coupled tank system. Int. J. Syst. Sci. 2019, 50, 392–402. [Google Scholar] [CrossRef]
  24. Hajare, V.D.; Khandekar, A.A.; Patre, B.M. Discrete sliding mode controller with reaching phase elimination for TITO systems. ISA Trans. 2017, 66, 32–45. [Google Scholar] [CrossRef]
Figure 1. Structural schematic diagram of dual-capacity water tank.
Figure 1. Structural schematic diagram of dual-capacity water tank.
Processes 11 03350 g001
Figure 2. Optimization of PID parameters using RDSSA.
Figure 2. Optimization of PID parameters using RDSSA.
Processes 11 03350 g002
Figure 3. RDSSA flowchart.
Figure 3. RDSSA flowchart.
Processes 11 03350 g003
Figure 4. System structure block diagram.
Figure 4. System structure block diagram.
Processes 11 03350 g004
Figure 5. Layered control structure block diagram.
Figure 5. Layered control structure block diagram.
Processes 11 03350 g005
Figure 6. Structure block diagram of feed-forward decoupling model.
Figure 6. Structure block diagram of feed-forward decoupling model.
Processes 11 03350 g006
Figure 7. Disturbance observer based on the nominal inverse model.
Figure 7. Disturbance observer based on the nominal inverse model.
Processes 11 03350 g007
Figure 8. Disturbance observer considering centralized disturbances.
Figure 8. Disturbance observer considering centralized disturbances.
Processes 11 03350 g008
Figure 9. Closed-loop control structure of G(s).
Figure 9. Closed-loop control structure of G(s).
Processes 11 03350 g009
Figure 10. Structure diagram of pseudo-inverse compensation.
Figure 10. Structure diagram of pseudo-inverse compensation.
Processes 11 03350 g010
Figure 11. Pseudo-inverse compensated disturbance observer.
Figure 11. Pseudo-inverse compensated disturbance observer.
Processes 11 03350 g011
Figure 12. Block diagram of the LCDC structure.
Figure 12. Block diagram of the LCDC structure.
Processes 11 03350 g012
Figure 13. Test Function F1 Iteration Curve.
Figure 13. Test Function F1 Iteration Curve.
Processes 11 03350 g013
Figure 14. Test function F2’s iteration curve.
Figure 14. Test function F2’s iteration curve.
Processes 11 03350 g014
Figure 15. Test function F3’s iteration curve.
Figure 15. Test function F3’s iteration curve.
Processes 11 03350 g015
Figure 16. Test function F4 iteration curve.
Figure 16. Test function F4 iteration curve.
Processes 11 03350 g016
Figure 17. Test function F5 iteration curve.
Figure 17. Test function F5 iteration curve.
Processes 11 03350 g017
Figure 18. Time costs of various algorithms on function F1.
Figure 18. Time costs of various algorithms on function F1.
Processes 11 03350 g018
Figure 19. Time costs of various algorithms on function F2.
Figure 19. Time costs of various algorithms on function F2.
Processes 11 03350 g019
Figure 20. Time costs of various algorithms on function F3.
Figure 20. Time costs of various algorithms on function F3.
Processes 11 03350 g020
Figure 21. Time costs of various algorithms on function F4.
Figure 21. Time costs of various algorithms on function F4.
Processes 11 03350 g021
Figure 22. Time costs of various algorithms on function F5.
Figure 22. Time costs of various algorithms on function F5.
Processes 11 03350 g022
Figure 23. Simulation waveform of lower water tank level for five control schemes.
Figure 23. Simulation waveform of lower water tank level for five control schemes.
Processes 11 03350 g023
Figure 24. Iteration curves for tuning PID parameters using PSO and RDSSA.
Figure 24. Iteration curves for tuning PID parameters using PSO and RDSSA.
Processes 11 03350 g024
Figure 25. Decoupling performance comparison of various schemes.
Figure 25. Decoupling performance comparison of various schemes.
Processes 11 03350 g025
Figure 26. Comparison of response performance of various schemes.
Figure 26. Comparison of response performance of various schemes.
Processes 11 03350 g026
Figure 27. Comparison of disturbance rejection performance among different schemes.
Figure 27. Comparison of disturbance rejection performance among different schemes.
Processes 11 03350 g027
Table 1. Test function information.
Table 1. Test function information.
NumberTest Function NameDimensionSearch Scope
F1Storn’s Chebyshev Polynomial Fitting Problem9[−8192, 8192]
F2Inverse Hilbert Matrix Problem16[−16,384, 16,384]
F3Griewangk’s Function10[−100, 100]
F4Ackley Function10[−100, 100]
F5Shifted and full Rotated Expanded Schaffer’s f6 Function10[−100, 100]
Table 2. Optimization results for test function F1.
Table 2. Optimization results for test function F1.
NumberAlgorithmBestMeanStd
F1WOA0.0001 × 1071.0540 × 1071.1533 × 107
HHO110
GWO0.0001 × 1043.3968 × 1048.8189 × 104
DBO0.0001 × 1060.4835 × 1061.5365 × 106
COA110
PSO0.0035 × 1060.9161 × 1062.5680 × 106
YDSE1.3638 × 1035.0845 × 1032.6164 × 103
RDSSA110
Table 3. Optimization results for test function F2.
Table 3. Optimization results for test function F2.
NumberAlgorithmBestMeanStd
F2WOA0.0734 × 1037.6976 × 1033.1976 × 103
HHO4.63944.98910.0509
GWO16.7378385.7093220.7347
DBO0.0042 × 1030.5226 × 1031.0838 × 103
COA4.61964.99810.0271
PSO65.5895433.1770583.0885
YDSE139.8328254.348247.0417
RDSSA01.00000.1082
Table 4. Optimization results for test function F3.
Table 4. Optimization results for test function F3.
NumberAlgorithmBestMeanStd
F3WOA1.44802.17460.4158
HHO1.40671.97810.2718
GWO1.15321.73360.5441
DBO1.11011.18960.1462
COA10.987369.588824.3862
PSO1.10991.36771.4108
YDSE1.38521.67470.1043
RDSSA1.04981.00690.0045
Table 5. Optimization results for test function F4.
Table 5. Optimization results for test function F4.
NumberAlgorithmBestMeanStd
F4WOA21.202021.23000.1393
HHO21.955021.13670.0956
GWO21.577320.96992.6603
DBO21.110521.33020.1535
COA21.082821.38310.1055
PSO21.066821.36754.3023
YDSE21.129221.37100.0864
RDSSA20.971321.21460.0522
Table 6. Optimization results for test function F5.
Table 6. Optimization results for test function F5.
NumberAlgorithmBestMeanStd
F5WOA3.45224.61940.2243
HHO3.51334.67040.3177
GWO3.76383.72650.4789
DBO3.85054.11300.4183
COA3.91874.72420.3358
PSO3.44193.90880.5025
YDSE3.78934.42110.3754
RDSSA3.40253.76480.1899
Table 7. Time costs for PSO and RDSSA.
Table 7. Time costs for PSO and RDSSA.
Timing AlgorithmPSORDSSA
Time consumed/(s)264.5917140.4080
Table 8. Changes in lower tank level after variation in upper tank level.
Table 8. Changes in lower tank level after variation in upper tank level.
Control SchemeTime/(s)Set Value/(cm)Actual Value/(cm)Max Absolute
Error/(cm)
PID45005061.0911.09
Diagonal decoupling53.763.76
LCDC49.500.50
PSO-LCDC50.130.13
RDSSA-LCDC50.070.07
Table 9. Changes in lower tank level after disturbance occurrence.
Table 9. Changes in lower tank level after disturbance occurrence.
Control SchemeTime/(s)Set Value/(cm)Actual Value/(cm)Max Absolute
Error/(cm)
PID120009078.6811.32
Diagonal decoupling80.889.12
LCDC84.415.59
PSO-LCDC88.191.81
RDSSA-LCDC88.901.10
Disclaimer/Publisher’s Note: The statements, opinions and data contained in all publications are solely those of the individual author(s) and contributor(s) and not of MDPI and/or the editor(s). MDPI and/or the editor(s) disclaim responsibility for any injury to people or property resulting from any ideas, methods, instructions or products referred to in the content.

Share and Cite

MDPI and ACS Style

Fu, B.; You, B.; Hu, G. Layered Composite Decoupling Control Based on Regional Dynamic Sparrow Search Algorithm. Processes 2023, 11, 3350. https://doi.org/10.3390/pr11123350

AMA Style

Fu B, You B, Hu G. Layered Composite Decoupling Control Based on Regional Dynamic Sparrow Search Algorithm. Processes. 2023; 11(12):3350. https://doi.org/10.3390/pr11123350

Chicago/Turabian Style

Fu, Bo, Bijia You, and Guozhen Hu. 2023. "Layered Composite Decoupling Control Based on Regional Dynamic Sparrow Search Algorithm" Processes 11, no. 12: 3350. https://doi.org/10.3390/pr11123350

APA Style

Fu, B., You, B., & Hu, G. (2023). Layered Composite Decoupling Control Based on Regional Dynamic Sparrow Search Algorithm. Processes, 11(12), 3350. https://doi.org/10.3390/pr11123350

Note that from the first issue of 2016, this journal uses article numbers instead of page numbers. See further details here.

Article Metrics

Back to TopTop