Assessment of Denitrification and Nitrification Processes during Landfill Leachate Treatment
Abstract
:1. Introduction
2. Materials and Methods
2.1. Experimental Design
2.2. Analyzed Parameters and Methods
2.3. Algorithms for Control and Management of Wastewater Treatment Process
3. Results and Discussion
3.1. Problems during the Biological Treatment of Landfill Leachate and an Algorithm for Assessment of Wastewater Treatment Processes
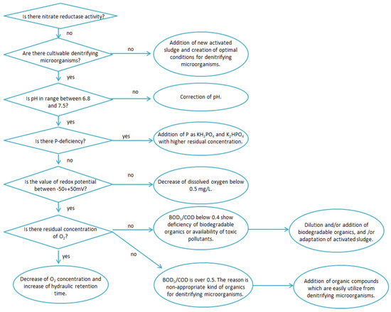
3.2. Effect of the Applied Actions for Leachate Treatment Improvement and an Algorithm for Assessment and Management of Denitrification Processes
4. Conclusions
Author Contributions
Funding
Data Availability Statement
Conflicts of Interest
References
- The Council of the European Union. Council Directive 1999/31/EC on the landfill of waste. J. Laws L182 1999, 1, 005. Available online: https://eur-lex.europa.eu/legal-content/EN/TXT/?uri=celex%3A31999L0031 (accessed on 13 August 2023).
- Abdel-Shafy, H.I.; Ibrahim, A.M.; Al-Sulaiman, A.M.; Okasha, R.A. Landfill leachate: Sources, nature, organic composition, and treatment: An environmental overview. Ain Shams Eng. J. 2023, 102293. [Google Scholar] [CrossRef]
- Available online: https://www.nsi.bg/en/content/2564/municipal-waste-total (accessed on 7 August 2023).
- Christensen, T. Solid Waste Technology and Management; John Wiley & Sons: Hoboken, NJ, USA, 2011; p. 1026. [Google Scholar]
- Mohammad-Pajooh, E.; Weichgrebe, D.; Cuff, G. Municipal landfill leachate characteristics and feasibility of retrofitting existing treatment systems with deammonification—A full scale survey. J. Environ. Manag. 2017, 187, 354–364. [Google Scholar] [CrossRef] [PubMed]
- Luo, H.; Zeng, Y.; Cheng, Y.; He, D.; Pan, X. Recent advances in municipal landfill leachate: A review focusing on its characteristics, treatment, and toxicity assessment. Sci. Total Environ. 2020, 703, 135468. [Google Scholar] [CrossRef] [PubMed]
- Glarakis, J.; Remmas, N.; Azis, K.; Melidis, P. Retrofitting a full-scale multistage landfill leachate treatment plant by introducing coagulation/flocculation/sedimentation and ultrafiltration process steps. Environ. Monit. Assess. 2023, 195, 326. [Google Scholar] [CrossRef] [PubMed]
- Dhamsaniya, M.; Sojitra, D.; Modi, H.; Shabiimam, M.A.; Kandya, A. A review of the techniques for treating the landfill leachate. Mater. Today Proc. 2023, 77, 358–364. [Google Scholar] [CrossRef]
- El-Saadony, M.T.; Saad, A.M.; El-Wafai, N.A.; Abou-Aly, H.E.; Salem, H.M.; Soliman, S.M.; Abd El-Mageed, T.A.; Elrys, A.S.; Selim, S.; Abd El-Hack, M.E.; et al. Hazardous wastes and management strategies of landfill leachates: A comprehensive review. Environ. Technol. Innov. 2023, 31, 103150. [Google Scholar] [CrossRef]
- Di Iaconi, C.; Rossetti, S.; Lopez, A.; Ried, A. Effective treatment of stabilized municipal landfill leachates. J. Chem. Eng. 2011, 168, 1085–1092. [Google Scholar] [CrossRef]
- Manfredi, S.; Christensen, T.H. Environmental assessment of solid waste landfilling technologies by means of LCA-modeling. Waste Manag. 2009, 29, 32–43. [Google Scholar] [CrossRef] [PubMed]
- Li, R. Management of Landfill Leachate. Ph.D. Thesis, TAMK University of Applied Sciences, Tampere, Finland, 2009; p. 45. [Google Scholar]
- Mishra, S.; Singh, V.; Ormeci, B.; Hussain, A.; Cheng, L.; Venkiteshwaran, K. Anaerobic–aerobic treatment of wastewater and leachate: A review of process integration, system design, performance and associated energy revenue. J. Environ. Manag. 2023, 327, 116898. [Google Scholar] [CrossRef]
- Bouaouda, S.; Souabi, S.; Bouyakhsass, R.; Taleb, A.; Madinzi, A.; Anouzla, A. Techniques for treating leachate discharges: A critical review. Euro-Mediterr. J. Environ. Integr. 2023, 8, 573–599. [Google Scholar] [CrossRef]
- de Almeida, R.; Porto, R.F.; Quintaes, B.R.; Bila, D.M.; Lavagnolo, M.C.; Campos, J.C. A review on membrane concentrate management from landfill leachate treatment plants: The relevance of resource recovery to close the leachate treatment loop. Waste Manag. Res. 2023, 41, 264–284. [Google Scholar] [CrossRef] [PubMed]
- Jagaba, A.H.; Kutty, S.R.M.; Isa, M.H.; Ghaleb, A.A.S.; Lawal, I.M.; Usman, A.K.; Birniwa, A.H.; Noor, A.; Abubakar, S.; Umaru, I.; et al. Toxic effects of xenobiotic compounds on the microbial community of activated sludge. Chem. Bio. Eng. Rev. 2022, 9, 497–535. [Google Scholar] [CrossRef]
- Pieczykolan, B.; Płonka, I.; Kosel, M. Changes of the quality of activated sludge during the biological treatment of landfill leachate. Environ. Prot. Eng. 2016, 42, 33–42. [Google Scholar] [CrossRef]
- Schneider, I.; Dinova, N.; Yotinov, I.; Daskalova, E.; Savov, N.; Topalova, Y. Comparative assessment of denitrification/nitrification processes in water treatment technologies in WWTP “Sadinata” and WWTP “Kubratovo”. Ecol. Eng. Environ. Prot. 2017, 9 (Suppl. S1), 66–75. [Google Scholar]
- Abbas, A.A.; Jingsong, G.; Ping, L.Z.; Ya, P.Y.; Al-Rekabi, W.S. Review on landfill leachate treatments. J. Appl. Sci. Res. 2009, 5, 534–545. [Google Scholar] [CrossRef]
- Golwala, H.; Saha, B.; Zhang, X.; Bolyard, S.C.; He, Z.; Novak, J.T.; Deng, Y.; Brazil, B.; DeOrio, F.J.; Iskander, S.M. Advancement and challenges in municipal landfill leachate treatment–the path forward! ACS EST Water 2022, 2, 1289–1300. [Google Scholar] [CrossRef]
- Boonnorat, J.; Chiemchaisri, C.; Chiemchaisri, W.; Yamamoto, K. Kinetics of phenolic and phthalic acid esters biodegradation in membrane bioreactor (MBR) treating municipal landfill leachate. Chemosphere 2016, 150, 639–649. [Google Scholar] [CrossRef]
- Radić Brkanac, S.; Vujčić, V.; Cvjetko, P.; Baković, V.; Oreščanin, V. Removal of landfill leachate toxicity and genotoxicity by two treatment methods. Arh. Hig. Rada Toksikol. 2014, 65, 89–98. [Google Scholar] [CrossRef] [PubMed]
- Spina, F.; Tigini, V.; Romagnolo, A.; Varese, G.C. Bioremediation of landfill leachate with fungi: Autochthonous vs. allochthonous strains. Life 2018, 8, 27. [Google Scholar] [CrossRef]
- Tigini, V.; Spina, F.; Romagnolo, A.; Prigione, V.P.; Varese, G. Effective biological treatment of landfill leachates by means of selected white rot fungi. Chem. Eng. Trans. 2013, 32, 265–270. [Google Scholar]
- BNS EN 14702-1:2006; Characterisation of Sludges-Settling Properties-Part 1: Determination of Settleability (Determination of the Proportion of Sludge Volume and Sludge Volume Index). Bulgarian Institute for Standardization: Sofia, Bulgaria, 2006.
- Eaton, A.D.; Clesceri, L.S.; Rice, E.W.; Greenberg, A.E. Standard Methods for the Examination of Water and Wastewater; American Public Health Association: Washington, DC, USA, 2005. [Google Scholar]
- Madoni, P. A sludge biotic index (SBI) for the evaluation of the biological performance of activated sludge plants based on the microfauna analysis. Water Res. 1994, 28, 67–75. [Google Scholar] [CrossRef]
- Kuznetsov, S.I.; Dubinina, G.A. Methods of Studying Aquatic Microorganisms; Science: Moscow, Russia, 1989; p. 285. [Google Scholar]
- Gabbita, K.V.; Huang, J.Y. Dehydrogenases activity of activated sludge. Environ. Toxicol. Chem. 1984, 8, 151–164. [Google Scholar] [CrossRef]
- Zhang, Z.; Yang, Y.; Xi, H.; Yu, Y.; Song, Y.; Wu, C.; Zhou, Y. Evaluation methods of inhibition to microorganisms in biotreatment processes: A review. Water Cycle. 2023, 4, 70–78. [Google Scholar] [CrossRef]
- Schneider, I. Ecological Approaches to the Treatment of Wastewater from the Dairy Industry. Ph.D. Thesis, Sofia University “St. Kliment Ohridski”, Sofia, Bulgaria, 2009. [Google Scholar]
- Kazemi, K. Assessment of microbial communities and their relationship with enzymatic activity during composting. World J. Eng. Technol. 2017, 5, 93. [Google Scholar] [CrossRef]
- Barrena, R.; Vázquez, F.; Sánchez, A. Dehydrogenase activity as a method for monitoring the composting process. Bioresour. Technol. 2008, 99, 905–908. [Google Scholar] [CrossRef] [PubMed]
- BNS EN ISO 5815-1:2019; Water Quality-Determination of Biochemical Oxygen Demand after n Days (BODn)—Part 1: Dilution and Seeding Method with Allylthiourea Addition (ISO 5815-1:1989, Modified). Bulgarian Institute for Standardization: Sofia, Bulgaria, 2019.
- BNS ISO 7150-1:2002; Water Quality—Determination of Ammonium—Part 1: Manual Spectrometric Method. Bulgarian Institute for Standardization: Sofia, Bulgaria, 2002.
- BNS EN 26777:1997; Water Quality—Determination of Nitrite—Molecular Absorption Spectrometric Method (ISO 6777:1984). Bulgarian Institute for Standardization: Sofia, Bulgaria, 1997.
- BNS ISO 7890-3:1998; Water Quality—Determination of Nitrate—Part 3: Spectrometric Method Using Sulfosalicylic Acid. Bulgarian Institute for Standardization: Sofia, Bulgaria, 1998.
- BNS EN 14672:2006; Characterization of Sludges—Determination of Total Phosphorus. Bulgarian Institute for Standardization: Sofia, Bulgaria, 2006.
- Metcalf, L.; Eddy, H.P.; Tchobanoglous, G. Wastewater Engineering: Treatment, Disposal, and Reuse (Vol. 4); McGraw-Hill: New York, NY, USA, 1991; p. 1846. [Google Scholar]
- Gerardi, M.H. Wastewater Bacteria; John Wiley & Sons: Hoboken, NJ, USA, 2006; p. 233. [Google Scholar]
- Jenkins, D.; Richard, M.G.; Daigger, G.T. Manual on the Causes and Control of Activated Sludge Bulking, Foaming, and Other Solids Separation Problems; CRC Press: Boca Raton, FL, USA, 2003; p. 236. [Google Scholar]
- Gerardi, M.H. Settleability Problems and Loss of Solids in the Activated Sludge Process; John Wiley & Sons: Hoboken, NJ, USA, 2003; p. 179. [Google Scholar]
- Bitton, G. Wastewater Microbiology; John Wiley & Sons: Hoboken, NJ, USA, 2005; p. 772. [Google Scholar]
- Gerardi, M.H. Nitrification and Denitrification in the Activated Sludge Process; John Wiley & Sons: Hoboken, NJ, USA, 2002; p. 193. [Google Scholar]
- Ruiz Rueda, O.; Trias Mansilla, R.; Garcia-Gil, L.J.; Bañeras Vives, L. Diversity of the nitrite reductase gene nirS in the sediment of a free-water surface constructed wetland. Int. Microbiol. 2007, 10, 253–260. [Google Scholar] [PubMed]
- Schneider, I.; Topalova, Y. Microbial structure and functions of biofilm during wastewater treatment in the dairy industry. Biotechnol. Biotechnol. Equip. 2013, 27, 3782–3786. [Google Scholar] [CrossRef]
- Jin, C.; Tang, Q.; Gao, Y.; Xu, H.; Zhang, L.; Sheng, Y. Nitrogen removal from low-C/N-ratio wastewater using a three-dimensional bioelectrical reactor. J. Water Process. Eng. 2023, 53, 103835. [Google Scholar] [CrossRef]
- Dimkov, R.; Topalova, Y.; Schneider, I. Environmental Biotechnology; Publish Sci-Set eco: Sofia, Bulgaria, 2017; p. 382. [Google Scholar]
- Hongwei, S.; Qing, Y.; Yongzhen, P.; Xiaoning, S.H.I.; Shuying, W.A.N.G.; Zhang, S. Nitrite accumulation during the denitrification process in SBR for the treatment of pre-treated landfill leachate. Chin. J. Chem. Eng. 2009, 17, 1027–1031. [Google Scholar]
- Yotinov, I.; Belouhova, M.; Todorova, Y.; Schneider, I.; Topalova, Y. Influence of the azo-dye amaranth on the trophic structure of activated sludge in a model experiment. Environ. Sci. Pollut. Res. 2023, 30, 72539–72552. [Google Scholar] [CrossRef]
- Sowinska, A.; Pawlak, M.; Mazurkiewicz, J.; Pacholska, M. Comparison of the results from microscopic tests concerning the quality of activated sludge and effluent. Water 2017, 9, 918. [Google Scholar] [CrossRef]
- Madoni, P. Protozoa in wastewater treatment processes: A minireview. Ital. J. Zool. 2011, 78, 3–11. [Google Scholar] [CrossRef]
- Topalova, Y.; Todorova, Y.; Schneider, I.; Yotinov, I.; Stefanova, V. Detoxification potential and rehabilitation of activated sludge after shock loading of Sofia’s wastewater treatment plant ‘Kubratovo’ with mazut. Water Sci. Technol. 2018, 78, 588–601. [Google Scholar] [CrossRef]
- Belouhova, M.; Dinova, N.; Yotinov, I.; Lincheva, S.; Schneider, I.; Topalova, Y. FISH investigation of the bacterial groups anammox and Azoarcus-Thauera at treatment of landfill leachate. Bulg. Chem. Commun. 2021, 53, 27. [Google Scholar] [CrossRef]











Disclaimer/Publisher’s Note: The statements, opinions and data contained in all publications are solely those of the individual author(s) and contributor(s) and not of MDPI and/or the editor(s). MDPI and/or the editor(s) disclaim responsibility for any injury to people or property resulting from any ideas, methods, instructions or products referred to in the content. |
© 2023 by the authors. Licensee MDPI, Basel, Switzerland. This article is an open access article distributed under the terms and conditions of the Creative Commons Attribution (CC BY) license (https://creativecommons.org/licenses/by/4.0/).
Share and Cite
Schneider, I.; Yotinov, I.; Dinova, N.; Geneva, B.; Daskalova, E.; Lincheva, S.; Topalova, Y. Assessment of Denitrification and Nitrification Processes during Landfill Leachate Treatment. Processes 2023, 11, 2960. https://doi.org/10.3390/pr11102960
Schneider I, Yotinov I, Dinova N, Geneva B, Daskalova E, Lincheva S, Topalova Y. Assessment of Denitrification and Nitrification Processes during Landfill Leachate Treatment. Processes. 2023; 11(10):2960. https://doi.org/10.3390/pr11102960
Chicago/Turabian StyleSchneider, Irina, Ivaylo Yotinov, Nora Dinova, Bogidara Geneva, Elmira Daskalova, Stilyana Lincheva, and Yana Topalova. 2023. "Assessment of Denitrification and Nitrification Processes during Landfill Leachate Treatment" Processes 11, no. 10: 2960. https://doi.org/10.3390/pr11102960
APA StyleSchneider, I., Yotinov, I., Dinova, N., Geneva, B., Daskalova, E., Lincheva, S., & Topalova, Y. (2023). Assessment of Denitrification and Nitrification Processes during Landfill Leachate Treatment. Processes, 11(10), 2960. https://doi.org/10.3390/pr11102960

