Model for Technology Selection in the Context of Industry 4.0 Manufacturing
Abstract
:1. Introduction
1.1. Background
1.2. Literature Review
1.2.1. Hybrid Methods
1.2.2. Barriers and Enablers Faced by Managers in the Adoption of Technology in Industry 4.0
1.2.3. Review of Other Methods
1.3. Justification and Contribution
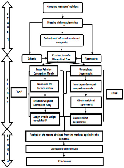
2. Fuzzy and Multicriteria Methods
2.1. Fuzzy Sets and Fuzzy Number
2.2. FAHP Method
- (i)
- When , , the degree of possibility is defined as [58]:
- (ii)
- Otherwise, the ordinate of the highest intersection point is calculated as:
2.3. FANP Method
- (i)
- Pairwise comparisons of the elements are performed using a scale ranging from equal importance to extreme importance, using the scale used by [60] indicated in Table 1. These measures are obtained by asking: “How important is one criterion compared to another criterion in terms of the interests or preferences of each decision-making expert who is evaluating?”
- (ii)
- The consistency of the pairwise comparison matrix is measured using the method proposed by [61], where it is established that a triangular fuzzy matrix where and the matrix . If is consistent, then is consistent.
- (iii)
- The weighted supermatrix is constructed using the results obtained in Step 2 and incorporated into the unweighted supermatrix. This Markov chain process is used to obtain global priorities in systems with interdependent influences. The local priority vectors are added to the corresponding columns of a matrix to form the supermatrix. The local priority vectors are obtained using the algorithm described in the previous step and represented in Figure 3 as a generalized supermatrix. Figure 4 shows the network indicating different types of interdependence.
- (iv)
- The blocks of the unweighted supermatrix are weighted with the corresponding cluster priorities, resulting in a stochastic column (weighted supermatrix).
- (v)
- The limit supermatrix is calculated, which resolves the interdependence effects among the system elements. The supermatrix is partitioned into matrices that represent the relationships of independence and interdependence between components and component levels. To achieve convergence of the weighted supermatrix, it is raised to the power of 2k + 1 and its limit is calculated as k tends to infinity. This allows for the convergence of interdependent relationships between clusters and feedback criteria.
| Importance Intensity | Fuzzy Number | Definition | Triangular Fuzzy Number | Inverse Triangular Fuzzy Numbers |
|---|---|---|---|---|
| 1 | Equally important | (1, 1, 1) | (1, 1, 1) | |
| 3 | Moderately important | (2, 3, 4) | (1/4, 1/3, 1/2) | |
| 5 | Strongly important, | (4, 5, 6) | (1/6, 1/5, 1/4) | |
| 7 | Very strongly important | (6, 7, 8) | (1/8, 1/7, 1/6) | |
| 9 | Extremely important | (8, 9, 10) | (1/8, 1/9, 1/10) | |
| 2 | Intermediate values | (1, 2, 3) | (1/3, 1/2, 1) | |
| 4 | Intermediate values | (3, 4, 5) | (1/5, 1/4, 1/3) | |
| 6 | Intermediate values | (5, 6, 7) | (1/7, 1/6, 1/5) | |
| 8 | Intermediate values | (7, 8, 9) | (1/9, 1/8, 1/9) |


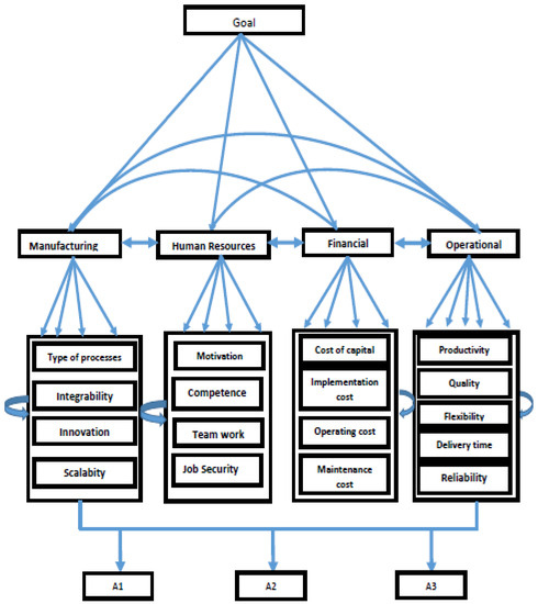
3. Proposed Methodology
4. Results
4.1. Case Study: Alpha Company
FAHP and FANP Results
- (i)
- The value of the fuzzy synthetic extension with respect to dimensions S1, S2, S3, S4, obtained by Equations (8)–(11) of step 1 of the algorithm described in Section 2.2.
- (ii)
- Once obtained, the values S1, S2, S3, S4 are compared to assess the degree of possibility between them, applying the comparison principles and Equation (13) from steps 2 and 3 of the algorithm explained in Section 2.2, the results found are:
- (iii)
- Calculate the grade of possibility for a convex fuzzy number to be greater than k convex
- (iv)
- Calculate the weight vector and normalize the weight of the non-diffuse vector.
- j = represents the number of dimension
- kj = represents the number of criteria for dimension j
- i = represents the number of alternatives.
4.2. Case Study: Beta Company
4.2.1. Description of the Company Beta
4.2.2. FAHP and FANP Results
5. Discussion
5.1. Global Prioritization of Dimensions, Criteria, and Alternatives Using FAHP Method
5.2. Discussion of the Results Obtained through the FANP Method in Companies Alpha and Beta
5.3. Evaluation
- (i)
- Was the methodology understood?
- (ii)
- Was it easy or difficult to execute?
- (iii)
- Was it useful in their work? Why?
5.4. Managerial Implications
6. Conclusions
- The methodological proposal was validated as an effective tool in the case study, as it allowed decision makers to select the appropriate technology for the studied companies.
- The proposed method is a suitable approach to address decision-making problems involving multiple criteria with a high degree of conflict, as technology selection is a multidimensional problem.
- This method takes into account the intensity of preferences and provides experts with the ability to evaluate alternatives under uncertainty by expressing their judgments using linguistic variables that are transformed into fuzzy numbers and expressed in a membership function.
- The multicriteria methods FAHP and FANP are capable of capturing the inherent ambiguity in human reasoning and addressing the problem in a way that preserves the principle of relevance, meaning each variable is valued with the required level of precision.
- The ranking obtained by applying the multicriteria method (FAHP) shows that the experts from both companies (Alpha, Beta) selected the manufacturing dimension as the most important for technology selection, with 32.2% and 38.4%, respectively. However, the other dimensions (human resources, financial, and operational) show an inverse relationship in the experts’ choices.
- The application of the FANP multicriteria method resulted in the selection of the following alternatives by the experts from the intervened companies for technology selection: Alternative A2 (42.8%—Robot-2) in the case of Alpha company and Alternative A1 (41.7%—3D Printer-1) in the case of Beta company.
- The results obtained through the multicriteria methods (FAHP, FANP) indicate that the group of experts from the company involved in the process selected the same technology, namely Robot-2 and 3D Printer-1.
7. Future Research
- Expand the study by using other forms of fuzzy numbers (trapezoidal, Gaussian, etc.) along with different types of membership functions.
- Apply graph theory to handle incomplete pairwise comparison matrices, which represent situations where experts are not completely certain about one or more factors and may prefer not to express any preference.
- Analyze the strategic factor of technology in the competitiveness of companies in the context of Industry 4.0 manufacturing.
- Apply probability theory as support when an expert or groups of decision makers have doubts in assigning crisp values to their judgments. Instead, probabilistic values could be provided, and in this case, pairwise comparison matrices would be treated as random reciprocal matrices with one or more random entries, which would be positive random variables capturing the expert’s uncertainty.
- Develop a decision support model that integrates all multicriteria techniques through software.
Author Contributions
Funding
Data Availability Statement
Conflicts of Interest
Appendix A
| O.G | D1 | D2 | D3 | D4 | C11 | C12 | C13 | C14 | C21 | C22 | C23 | C24 | C31 | C32 | C33 | C34 | C41 | C42 | C43 | C44 | C45 | A1 | A2 | A3 | |
|---|---|---|---|---|---|---|---|---|---|---|---|---|---|---|---|---|---|---|---|---|---|---|---|---|---|
| O.G | 0 | ||||||||||||||||||||||||
| D1 | 0.322 | 0 | 0.243 | 0.695 | 0.337 | ||||||||||||||||||||
| D2 | 0.258 | 0.494 | 0 | 0.139 | 0.438 | ||||||||||||||||||||
| D3 | 0.163 | 0.140 | 0.547 | 0 | 0.225 | ||||||||||||||||||||
| D4 | 0.256 | 0.366 | 0.209 | 0.165 | 0 | ||||||||||||||||||||
| C11 | 0 | 0.321 | 0 | 0.332 | 0.359 | 0.336 | |||||||||||||||||||
| C12 | 0 | 0.312 | 0.154 | 0 | 0.412 | 0.312 | |||||||||||||||||||
| C13 | 0 | 0.101 | 0.237 | 0.496 | 0 | 0.352 | |||||||||||||||||||
| C14 | 0 | 0.266 | 0.609 | 0.172 | 0.228 | 0 | |||||||||||||||||||
| C21 | 0.315 | 0 | 0.725 | 0.465 | 0.138 | ||||||||||||||||||||
| C22 | 0.220 | 0.277 | 0 | 0.233 | 0.647 | ||||||||||||||||||||
| C23 | 0.104 | 0.416 | 0.129 | 0 | 0.214 | ||||||||||||||||||||
| C24 | 0.361 | 0.307 | 0.146 | 0.302 | 0 | ||||||||||||||||||||
| C31 | 0 | 0.457 | 0 | 0.244 | 0.446 | 0.189 | |||||||||||||||||||
| C32 | 0 | 0.161 | 0.358 | 0 | 0.421 | 0.45 | |||||||||||||||||||
| C33 | 0 | 0.186 | 0.389 | 0.199 | 0 | 0.361 | |||||||||||||||||||
| C34 | 0 | 0.195 | 0.253 | 0.557 | 0.133 | 0 | |||||||||||||||||||
| C41 | 0.235 | 0 | 0.268 | 0.346 | 0.235 | 0.160 | |||||||||||||||||||
| C42 | 0.227 | 0.289 | 0 | 0.259 | 0.329 | 0.367 | |||||||||||||||||||
| C43 | 0.173 | 0.306 | 0.179 | 0 | 0.137 | 0.171 | |||||||||||||||||||
| C44 | 0.135 | 0.257 | 0.194 | 0.161 | 0 | 0.301 | |||||||||||||||||||
| C45 | 0.230 | 0.149 | 0.358 | 0.235 | 0.298 | 0 | |||||||||||||||||||
| A1 | 0 | 0.278 | 0.294 | 0.29 | 0.443 | 0.381 | 0.322 | 0.389 | 0.275 | 0.321 | 0.310 | 0.300 | 0.292 | 0.407 | 0.353 | 0.344 | 0.303 | 0.250 | 1 | 0 | 0 | ||||
| A2 | 0 | 0.406 | 0.355 | 0.377 | 0.451 | 0.456 | 0.499 | 0.464 | 0.367 | 0.424 | 0.432 | 0.386 | 0.443 | 0.411 | 0.393 | 0.427 | 0.483 | 0.476 | 0 | 1 | 0 | ||||
| A3 | 0 | 0.317 | 0.351 | 0.333 | 0.105 | 0.162 | 0.178 | 0.147 | 0.358 | 0.255 | 0.257 | 0.314 | 0.265 | 0.182 | 0.254 | 0.229 | 0.214 | 0.274 | 0 | 0 | 1 |
Appendix B
| O.G | C1 | C2 | C3 | C4 | C11 | C12 | C13 | C14 | C21 | C22 | C23 | C24 | C31 | C32 | C33 | C34 | C41 | C42 | C43 | C44 | C45 | A1 | A2 | A3 | |
|---|---|---|---|---|---|---|---|---|---|---|---|---|---|---|---|---|---|---|---|---|---|---|---|---|---|
| O.G | 0 | ||||||||||||||||||||||||
| C1 | 0.384 | 0 | 0.248 | 0.205 | 0.187 | ||||||||||||||||||||
| C2 | 0.149 | 0.276 | 0 | 0.170 | 0.192 | ||||||||||||||||||||
| C3 | 0.199 | 0.106 | 0.122 | 0 | 0.121 | ||||||||||||||||||||
| C4 | 0.267 | 0.118 | 0.130 | 0.124 | 0 | ||||||||||||||||||||
| C11 | 0.134 | 0 | 0.222 | 0.172 | 0.157 | ||||||||||||||||||||
| C12 | 0.125 | 0.180 | 0 | 0.176 | 0.228 | ||||||||||||||||||||
| C13 | 0.133 | 0.163 | 0.172 | 0 | 0.115 | ||||||||||||||||||||
| C14 | 0.108 | 0.157 | 0.107 | 0.151 | 0 | ||||||||||||||||||||
| C21 | 0.157 | 0 | 0.258 | 0.151 | 0.314 | ||||||||||||||||||||
| C22 | 0.110 | 0.167 | 0 | 0.216 | 0.110 | ||||||||||||||||||||
| C23 | 0.052 | 0.278 | 0.172 | 0 | 0.076 | ||||||||||||||||||||
| C24 | 0.181 | 0.054 | 0.070 | 0.133 | 0 | ||||||||||||||||||||
| C31 | 0.161 | 0 | 0.110 | 0.266 | 0.150 | ||||||||||||||||||||
| C32 | 0.136 | 0.200 | 0 | 0.180 | 0.204 | ||||||||||||||||||||
| C33 | 0.117 | 0.220 | 0.167 | 0 | 0.146 | ||||||||||||||||||||
| C34 | 0.086 | 0.080 | 0.223 | 0.054 | 0 | ||||||||||||||||||||
| C41 | 0 | 0.137 | 0.116 | 0.129 | 0.177 | ||||||||||||||||||||
| C42 | 0.111 | 0.140 | 0 | 0.198 | 0.127 | 0.159 | |||||||||||||||||||
| C43 | 0.097 | 0.184 | 0.135 | 0 | 0.086 | 0.093 | |||||||||||||||||||
| C44 | 0.054 | 0.111 | 0.088 | 0.115 | 0 | 0.071 | |||||||||||||||||||
| C45 | 0.074 | 0.065 | 0.140 | 0.070 | 0.158 | 0 | |||||||||||||||||||
| A1 | 0.219 | 0.222 | 0.207 | 0.222 | 0.173 | 0.225 | 0.301 | 0.170 | 0.189 | 0.176 | 0.177 | 0.261 | 0.184 | 0.207 | 0.212 | 0.223 | 0.196 | 1 | 0 | 0 | |||||
| A2 | 0.119 | 0.173 | 0.203 | 0.203 | 0.195 | 0.219 | 0.100 | 0.165 | 0.160 | 0.158 | 0.173 | 0.085 | 0.160 | 0.188 | 0.204 | 0.143 | 0.171 | 0 | 1 | 0 | |||||
| A3 | 0.162 | 0.105 | 0.089 | 0.075 | 0.133 | 0.056 | 0.099 | 0.165 | 0.151 | 0.167 | 0.150 | 0.154 | 0.156 | 0.105 | 0.084 | 0.134 | 0.123 | 0 | 0 | 1 |
References
- PWC. Will Robots Really Steal Our Jobs? An International Analysis of the Potential Long Term Impact of Automation; PricewaterhouseCoopers LLP: London, UK, 2018; pp. 1–43. [Google Scholar]
- Szalavetz, A. Industry 4.0 and Capability Development in Manufacturing Subsidiaries. Technol. Forecast. Soc. Chang. 2019, 145, 384–395. [Google Scholar] [CrossRef]
- Dalenogare, L.S.; Benitez, G.B.; Ayala, N.F.; Frank, A.G. The Expected Contribution of Industry 4.0 Technologies for Industrial Performance. Int. J. Prod. Econ. 2018, 204, 383–394. [Google Scholar] [CrossRef]
- Frank, A.G.; Dalenogare, L.S.; Ayala, N.F. Industry 4.0 Technologies: Implementation Patterns in Manufacturing Companies. Int. J. Prod. Econ. 2019, 210, 15–26. [Google Scholar] [CrossRef]
- Stornelli, A.; Ozcan, S.; Simms, C. Advanced Manufacturing Technology Adoption and Innovation: A Systematic Literature Review on Barriers, Enablers, and Innovation Types. Res. Policy 2021, 50, 104229. [Google Scholar] [CrossRef]
- Tao, F.; Cheng, Y.; Zhang, L.; Nee, A.Y.C. Advanced Manufacturing Systems: Socialization Characteristics and Trends. J. Intell. Manuf. 2017, 28, 1079–1094. [Google Scholar] [CrossRef]
- Teece, D.J.; Linden, G. Business Models, Value Capture, and the Digital Enterprise. J. Organ. Des. 2017, 6, 8. [Google Scholar] [CrossRef]
- Szalavetz, A. The Digitalisation of Manufacturing and Blurring Industry Boundaries. CIRP J. Manuf. Sci. Technol. 2022, 37, 332–343. [Google Scholar] [CrossRef]
- Chiarello, F.; Trivelli, L.; Bonaccorsi, A.; Fantoni, G. Extracting and Mapping Industry 4.0 Technologies Using Wikipedia. Comput. Ind. 2018, 100, 244–257. [Google Scholar] [CrossRef]
- Paschou, T.; Rapaccini, M.; Adrodegari, F.; Saccani, N. Digital Servitization in Manufacturing: A Systematic Literature Review and Research Agenda. Ind. Mark. Manag. 2020, 89, 278–292. [Google Scholar] [CrossRef]
- Szalavetz, A. The Environmental Impact of Advanced Manufacturing Technologies: Examples from Hungary. Cent. Eur. Bus. Rev. 2017, 6, 18–29. [Google Scholar] [CrossRef]
- Müller, J.M.; Kiel, D.; Voigt, K.I. What Drives the Implementation of Industry 4.0? The Role of Opportunities and Challenges in the Context of Sustainability. Sustainability 2018, 10, 247. [Google Scholar] [CrossRef]
- Stock, T.; Seliger, G. Opportunities of Sustainable Manufacturing in Industry 4.0. Procedia CIRP 2016, 40, 536–541. [Google Scholar] [CrossRef]
- Ng, T.C.; Lau, S.Y.; Ghobakhloo, M.; Fathi, M.; Liang, M.S. The Application of Industry 4.0 Technological Constituents for Sustainable Manufacturing: A Content-Centric Review. Sustainability 2022, 14, 4327. [Google Scholar] [CrossRef]
- Hasselblatt, M.; Huikkola, T.; Kohtamäki, M.; Nickell, D. Modeling Manufacturer’s Capabilities for the Internet of Things. J. Bus. Ind. Mark. 2018, 33, 822–836. [Google Scholar] [CrossRef]
- Jamwal, A.; Agrawal, R.; Sharma, M.; Giallanza, A. Industry 4.0 Technologies for Manufacturing Sustainability: A Systematic Review and Future Research Directions. Appl. Sci. 2021, 11, 5725. [Google Scholar] [CrossRef]
- Ghobakhloo, M. The Future of Manufacturing Industry: A Strategic Roadmap toward Industry 4.0. J. Manuf. Technol. Manag. 2018, 29, 910–936. [Google Scholar] [CrossRef]
- Oztemel, E.; Gursev, S. Literature Review of Industry 4.0 and Related Technologies. J. Intell. Manuf. 2020, 31, 127–182. [Google Scholar] [CrossRef]
- Liao, Y.; Deschamps, F.; Loures, E.d.F.R.; Ramos, L.F.P. Past, Present and Future of Industry 4.0—A Systematic Literature Review and Research Agenda Proposal. Int. J. Prod. Res. 2017, 55, 3609–3629. [Google Scholar] [CrossRef]
- Basílio, M.P.; Pereira, V.; Costa, H.G.; Santos, M.; Ghosh, A. A Systematic Review of the Applications of Multi-Criteria Decision Aid Methods (1977–2022). Electronics 2022, 11, 1720. [Google Scholar] [CrossRef]
- Tozan, H. Fuzzy Ahp Based Decision Support System for Technology Selection in Abrasive Water Jet Cutting Processes. Teh. Vjesn. 2011, 2, 187–191. [Google Scholar]
- Shen, Y.C.; Lin, G.T.R.; Tzeng, G.H. Combined DEMATEL Techniques with Novel MCDM for the Organic Light Emitting Diode Technology Selection. Expert Syst. Appl. 2011, 38, 1468–1481. [Google Scholar] [CrossRef]
- Kuei, C.H.; Lin, C.; Aheto, J.; Madu, C.N. A Strategic Decision Model for the Selection of Advanced Technology. Int. J. Prod. Res. 1994, 32, 2117–2130. [Google Scholar] [CrossRef]
- Kirby, M.R.; Mavris, D.N. A Method for Technology Selection Based on Benefit, Available Schedule and Budget Resources. In Proceedings of the 2000 World Aviation Conference, San Diego, CA, USA, 10–12 October 2000. [Google Scholar] [CrossRef]
- Paramasivam, V.; Senthil, V.; Rajam Ramasamy, N. Decision Making in Equipment Selection: An Integrated Approach with Digraph and Matrix Approach, AHP and ANP. Int. J. Adv. Manuf. Technol. 2011, 54, 1233–1244. [Google Scholar] [CrossRef]
- Kagermann, H.; Wahlster, W.; Helbig, J. Recommendations for Implementing the Strategic Initiative INDUSTRIE 4.0—Securing the Future of German Manufacturing Industry; Forschungsunion: Berlin, Germany, 2013. [Google Scholar]
- Akhundzadeh, M.; Shirazi, B. Technology Selection and Evaluation in Iran’s Pulp and Paper Industry Using 2-Filterd Fuzzy Decision Making Method. J. Clean. Prod. 2017, 142, 3028–3043. [Google Scholar] [CrossRef]
- Nath, S.; Sarkar, B. An Exploratory Analysis for the Selection and Implementation of Advanced Manufacturing Technology by Fuzzy Multi-Criteria Decision Making Methods: A Comparative Study. J. Inst. Eng. Ser. C 2017, 98, 493–506. [Google Scholar] [CrossRef]
- Pun, K.P.; Tsang, Y.P.; Choy, K.L.; Tang, V.; Lam, H.Y. A Fuzzy-AHP-Based Decision Support System for Maintenance Strategy Selection in Facility Management. In Proceedings of the 2017 Portland International Conference on Management of Engineering and Technology (PICMET), Portland, OR, USA, 9–13 July 2017; pp. 1–7. [Google Scholar] [CrossRef]
- Dodevska, Z.A.; Vujosevic, M. Multi-Criteria Decision-Making for Robot Selection Based on Cross-Entropy. In Proceedings of the XLVI Symposium on Operational Research SYM-OP-IS, Kladovo, Serbia, 15–18 September 2019. [Google Scholar]
- Fu, Y.; Li, M.; Luo, H.; Huang, G.Q. Industrial Robot Selection Using Stochastic Multicriteria Acceptability Analysis for Group Decision Making. Rob. Auton. Syst. 2019, 122, 103304. [Google Scholar] [CrossRef]
- Medić, N.; Anišić, Z.; Lalić, B.; Marjanović, U.; Brezocnik, M. Hybrid Fuzzy Multi-Attribute Decision Making Model for Evaluation of Advanced Digital Technologies in Manufacturing: Industry 4.0 Perspective. Adv. Prod. Eng. Manag. 2019, 14, 483–493. [Google Scholar] [CrossRef]
- Galankashi, M.R.; Rafiei, F.M.; Ghezelbash, M. Portfolio Selection: A Fuzzy-ANP Approach. Financ. Innov. 2020, 6, 17. [Google Scholar] [CrossRef]
- Zhang, H.; Wu, Y.; Wang, K.; Peng, Y.; Wang, D.; Yao, S.; Wang, J. Materials Selection of 3D-Printed Continuous Carbon Fiber Reinforced Composites Considering Multiple Criteria. Mater. Des. 2020, 196, 109140. [Google Scholar] [CrossRef]
- Chang, C.W. Evaluation of Smart Alarm Systems for Industry 4.0 Technologies. Appl. Sci. 2020, 10, 2022. [Google Scholar] [CrossRef]
- Cifone, F.D.; Hoberg, K.; Holweg, M.; Staudacher, A.P. ‘Lean 4.0’: How Can Digital Technologies Support Lean Practices? Int. J. Prod. Econ. 2021, 241, 108258. [Google Scholar] [CrossRef]
- Abdullah, F.M.; Al-Ahmari, A.M.; Anwar, S. A Hybrid Fuzzy Multi-Criteria Decision-Making Model for Manufacturing Strategies. Machines 2023, 11, 310. [Google Scholar] [CrossRef]
- Shanmugasundar, G.; Kalita, K.; Čep, R.; Chohan, J.S. Decision Models for Selection of Industrial Robots—A Comprehensive Comparison of Multi-Criteria Decision Making. Processes 2023, 11, 1681. [Google Scholar] [CrossRef]
- Meier, M.; Tan, K.H.; Lim, M.K.; Chung, L. Unlocking Innovation in the Sport Industry through Additive Manufacturing. Bus. Process Manag. J. 2019, 25, 456–475. [Google Scholar] [CrossRef]
- Niaki, M.K.; Torabi, S.A.; Nonino, F. Why Manufacturers Adopt Additive Manufacturing Technologies: The Role of Sustainability. J. Clean. Prod. 2019, 222, 381–392. [Google Scholar] [CrossRef]
- Müller, J.M.; Buliga, O.; Voigt, K.I. Fortune Favors the Prepared: How SMEs Approach Business Model Innovations in Industry 4.0. Technol. Forecast. Soc. Chang. 2018, 132, 2–17. [Google Scholar] [CrossRef]
- Sony, M.; Naik, S. Critical Factors for the Successful Implementation of Industry 4.0: A Review and Future Research Direction. Prod. Plan. Control 2020, 31, 799–815. [Google Scholar] [CrossRef]
- Avis, J. Socio-Technical Imaginary of the Fourth Industrial Revolution and Its Implications for Vocational Education and Training: A Literature Review. J. Vocat. Educ. Train. 2018, 70, 337–363. [Google Scholar] [CrossRef]
- Correani, A.; De Massis, A.; Frattini, F.; Petruzzelli, A.M.; Natalicchio, A. Implementing a Digital Strategy: Learning from the Experience of Three Digital Transformation Projects. Calif. Manag. Rev. 2020, 62, 37–56. [Google Scholar] [CrossRef]
- Davenport, T.H. From Analytics to Artificial Intelligence. J. Bus. Anal. 2018, 1, 73–80. [Google Scholar] [CrossRef]
- Chen, L.; Pan, W. Review Fuzzy Multi-Criteria Decision-Making in Construction Management Using a Network Approach. Appl. Soft Comput. 2021, 102, 107103. [Google Scholar] [CrossRef]
- Liu, Y.; Eckert, C.M.; Earl, C. A Review of Fuzzy AHP Methods for Decision-Making with Subjective Judgements. Expert Syst. Appl. 2020, 161, 113738. [Google Scholar] [CrossRef]
- Hamzeh, R.; Xu, X. Technology Selection Methods and Applications in Manufacturing: A Review from 1990 to 2017. Comput. Ind. Eng. 2019, 138, 106123. [Google Scholar] [CrossRef]
- Chu, J.; Wu, J.; Chu, C.; Liu, M. A New DEA Common-Weight Multi-Criteria Decision-Making Approach for Technology Selection. Int. J. Prod. Res. 2020, 58, 3686–3700. [Google Scholar] [CrossRef]
- Lin, T.X.; Wu, Z.H.; Yang, J.J. The Evaluation of Innovation Efficiency of China’s High-Tech Manufacturing Industry Based on the Analysis of the Three-Stage Network DEA-Malmquist Model. Prod. Plan. Control 2023, 1–13. [Google Scholar] [CrossRef]
- Chen, Y.; Song, J.H. The Technological Innovation Efficiency of China’s Renewable Energy Enterprises: An Estimation Based on a Three-Stage DEA Model. Sustainability 2023, 15, 6342. [Google Scholar] [CrossRef]
- Richard, S.; Pellerin, R.; Bellemare, J.; Perrier, N. A Business Process and Portfolio Management Approach for Industry 4.0 Transformation. Bus. Process Manag. J. 2021, 27, 505–528. [Google Scholar] [CrossRef]
- Pongboonchai-Empl, T.; Antony, J.; Garza-Reyes, J.A.; Komkowski, T.; Tortorella, G.L. Integration of Industry 4.0 Technologies into Lean Six Sigma DMAIC: A Systematic Review. Prod. Plan. Control 2023, 1–26. [Google Scholar] [CrossRef]
- Kudratova, S.; Huang, X.; Zhou, X. Sustainable Project Selection: Optimal Project Selection Considering Sustainability under Reinvestment Strategy. J. Clean. Prod. 2018, 203, 469–481. [Google Scholar] [CrossRef]
- Tavana, M.; Khosrojerdi, G.; Mina, H.; Rahman, A. A New Dynamic Two-Stage Mathematical Programming Model under Uncertainty for Project Evaluation and Selection. Comput. Ind. Eng. 2020, 149, 106795. [Google Scholar] [CrossRef]
- Kafuku, J.M.; Saman, M.Z.M.; Yusof, S.M. Application of Fuzzy Logic in Selection of Remanufacturing Technology. Procedia Manuf. 2019, 33, 192–199. [Google Scholar] [CrossRef]
- Chang, D.Y. Applications of the Extent Analysis Method on Fuzzy AHP. Eur. J. Oper. Res. 1996, 95, 649–655. [Google Scholar] [CrossRef]
- Lee, A.H.I.; Kang, H.Y.; Hsu, C.F.; Hung, H.C. A Green Supplier Selection Model for High-Tech Industry. Expert Syst. Appl. 2009, 36, 7917–7927. [Google Scholar] [CrossRef]
- Saaty, T. A Scaling Method for Priorities in Hierarchical Structures. J. Math. Psychol. 1997, 15, 234–281. [Google Scholar] [CrossRef]
- Huang, J.J.; Tzeng, G.H.; Ong, C.S. Multidimensional Data in Multidimensional Scaling Using the Analytic Network Process. Pattern Recognit. Lett. 2005, 26, 755–767. [Google Scholar] [CrossRef]
- Lin, H.F. An Application of Fuzzy AHP for Evaluating Course Website Quality. Comput. Educ. 2010, 54, 877–888. [Google Scholar] [CrossRef]
- Bortolini, M.; Galizia, F.G.; Mora, C. Reconfigurable Manufacturing Systems: Literature Review and Research Trend. J. Manuf. Syst. 2018, 49, 93–106. [Google Scholar] [CrossRef]
- Dahmani, A.; Benyoucef, L.; Mercantini, J.-M. Toward Sustainable Reconfigurable Manufacturing Systems (SRMS): Past, Present, and Future. Procedia Comput. Sci. 2022, 200, 1605–1614. [Google Scholar] [CrossRef]
- Anand, G.; Kodali, R. Selection of Lean Manufacturing Systems Using the Analytic Network Process—A Case Study. J. Manuf. Technol. Manag. 2009, 20, 258–289. [Google Scholar] [CrossRef]
- Chan, F.T.S.; Chan, H.K.; Chan, M.H.; Humphreys, P.K. An Integrated Fuzzy Approach for the Selection of Manufacturing Technologies. Int. J. Adv. Manuf. Technol. 2006, 27, 747–758. [Google Scholar] [CrossRef]
- Dalalah, D.; Bataineh, O. A Fuzzy Logic Approach to the Selection of the Best Silicon Crystal Slicing Technology. Expert Syst. Appl. 2009, 36, 3712–3719. [Google Scholar] [CrossRef]
- Anand, G.; Kodali, R. Selection of Lean Manufacturing Systems Using the PROMETHEE. J. Model. Manag. 2008, 3, 40–70. [Google Scholar] [CrossRef]
- Shehabuddeen, N.; Probert, D.; Phaal, R. From Theory to Practice: Challenges in Operationalising a Technology Selection Framework. Technovation 2006, 26, 324–335. [Google Scholar] [CrossRef]
- Bayazit, O. Use of AHP in Decision-making for Flexible Manufacturing Systems. J. Manuf. Technol. Manag. 2005, 16, 808–819. [Google Scholar] [CrossRef]
- Yurdakul, M. Measuring a Manufacturing System’s Performance Using Saaty’s System with Feedback Approach. Integr. Manuf. Syst. 2002, 13, 25–34. [Google Scholar] [CrossRef]
- Ordoobadi, S.M. Application of AHP and Taguchi Loss Functions in Evaluation of Advanced Manufacturing Technologies. Int. J. Adv. Manuf. Technol. 2013, 67, 2593–2605. [Google Scholar] [CrossRef]
- Aznar Bellver, J.; Guijarro Martínez, F. Nuevos Métodos de Valoración. Modelos Multicriterio, 2nd ed.; de València, U.P., Ed.; Universitat Politècnica de València: València, Spain, 2012; ISBN 978-5-84-8363-982-5. [Google Scholar]
- Yin, R.K. Case Study Research Design and Methods; Sage: Thousand Oaks, CA, USA, 2014; ISBN 978-1-4522-4256-9. [Google Scholar]
- Platts, K.W.; Mills, J.F.; Richards, A.H.; Bourne, M.C.S.; Neely, A.D. Researching Strategic Management Processes. In Proceedings of the Twelfth Annual Conference of the Production and Operations Management Society, Orlando, FL, USA, 30 March–4 April 2001. [Google Scholar]
- Taherdoost, H.; Madanchian, M. Multi-Criteria Decision Making (MCDM) Methods and Concepts. Encyclopedia 2023, 3, 77–87. [Google Scholar] [CrossRef]
- Pramanik, P.K.D.; Biswas, S.; Pal, S.; Marinković, D.; Choudhury, P. A Comparative Analysis of Multi-Criteria Decision-Making Methods for Resource Selection in Mobile Crowd Computing. Symmetry 2021, 13, 1713. [Google Scholar] [CrossRef]









| Source | Dimension | Manufacturing (C1) |
| Medic et al. [32] | Types of processes (C11) | Production of a single unit, small batches, large batches, continuous flows, etc. |
| Bortolini et al. [62] Dahmani et al. [63] | Integrability (C12) | Integrability is the ability to include new systems and components within the existing production system. |
| Anand et al. [64] Chan et al. [65] | Innovation (C13) | The ability to effectively introduce new products or product variations. |
| Bortolini et al. [62] Dahmani et al. [63] | Scalability (C14) | Scalability is the ability to easily modify the production capacity by adding or removing manufacturing resources and changing system components in response to changing demand. |
| Source | Dimension | Human Resources (C2) |
| Dalalah et al. [66] | Motivation (C21) | Motivation, desire to achieve organizational goals, conditioned by the need to adopt new technology. |
| Dalalah et al. [66] | Competence (C22) | Possessing all the skills and abilities that allow for successful work using the new technology. |
| Anand et al. [67] | Teamwork (C23) | Cohesion, unity, and abilities of a group of workers to internalize and learn the new technology with the purpose of achieving higher performance in their activities. |
| Anand et al. [67] | Job Safety (C24) | Having appropriate working conditions for the safe execution of work with the employed new technology. |
| Source | Dimension | Financial (C3) |
| Shehabuddeen et al. [68] Anand et al. [67] | Capital cost (C31) | Initial acquisition cost of the new technology. |
| Shehabuddeen et al. [68] Anand et al. [64] | Operating cost (C32) | Operating cost of the new technology throughout its lifespan. |
| Bayazit et al. [69] Anand et al. [64] Anand et al. [67] | Implementation cost (C33) | Implementation cost of the new technology |
| Bayazit et al. [69] Anand et al. [64] | Maintenance cost (C34). | Maintenance cost of the new technology throughout its lifespan. |
| Source | Dimension | Operational (C4) |
| Anand et al. [64] | Productivity (41) | Increase in productivity of labour, materials, and capital due to the adoption of the new technology. |
| Bayazit et al. [69] Anand et al. [64] | Quality (C42) | Increase in product quality (lower defect rates) and process quality (improved control) |
| Yurdakul [70] Ordoobadi [71] Chan et al. [65] | Flexibility (C43) | Increase in product flexibility (shorter cycle times and configurations) and process flexibility (reduction of work in progress) as a result of adopting the new technology |
| Yurdakul [70] Chan et al. [65] | Delivery Time (C44) | Reduction in delivery time from when the purchase order requesting the merchandise is issued to when the supplier delivers it to the customer, due to the adoption of the technology |
| Ordoobadi [71] | Reliability (C45) | Increase in the reliability of the production system and the ability to quickly respond to changes in customer demand as a result of adopting new technology. |
| Objectives Global | C1 | C2 | C3 | C4 | w | ||||||||
|---|---|---|---|---|---|---|---|---|---|---|---|---|---|
| C1 | 1 | 1 | 1 | 0.871 | 1.191 | 1.585 | 1.149 | 1.528 | 2.048 | 1.059 | 1.783 | 2.702 | 0.322 |
| C2 | 0.631 | 0.839 | 1.149 | 1 | 1 | 1 | 0.768 | 1.176 | 1.741 | 0.871 | 1.32 | 1.974 | 0.258 |
| C3 | 0.488 | 0.654 | 0.871 | 0.574 | 0.85 | 1.303 | 1 | 1 | 1 | 0.416 | 0.644 | 0.944 | 0.163 |
| C4 | 0.37 | 0.561 | 0.944 | 0.786 | 1.149 | 1.585 | 1.059 | 1.552 | 2.402 | 1 | 1 | 1 | 0.256 |
| Manufacturing | C11 | C12 | C13 | C14 | w | ||||||||
|---|---|---|---|---|---|---|---|---|---|---|---|---|---|
| C11 | 1 | 1 | 1 | 0.53 | 0.74 | 1.024 | 1.292 | 1.635 | 1.888 | 1.431 | 1.958 | 2.512 | 0.321 |
| C12 | 0.517 | 0.71 | 1 | 1 | 1 | 1 | 0.768 | 1.084 | 1.431 | 1.783 | 2.402 | 3.129 | 0.312 |
| C13 | 0.53 | 0.612 | 0.889 | 0.699 | 0.922 | 1.303 | 1 | 1 | 1 | 0.295 | 0.376 | 0.488 | 0.101 |
| C14 | 0.398 | 0.511 | 0.699 | 0.32 | 0.416 | 0.594 | 2.048 | 2.661 | 3.393 | 1 | 1 | 1 | 0.266 |
| Manufacturing | C2 | C3 | C4 | W | ||||||
| C2 | 1 | 1 | 1 | 1.516 | 2.605 | 3.65 | 0.708 | 0.987 | 1.516 | 0.494 |
| C3 | 0.274 | 0.384 | 0.66 | 1 | 1 | 1 | 0.422 | 0.66 | 1 | 0.14 |
| C4 | 0.66 | 1.013 | 1.413 | 1 | 1.516 | 2.371 | 1 | 1 | 1 | 0.366 |
| Human Resources | C1 | C3 | C4 | W | ||||||
| C1 | 1 | 1 | 1 | 0.544 | 0.833 | 1.125 | 0.582 | 0.839 | 1.246 | 0.243 |
| C3 | 0.889 | 1.201 | 1.838 | 1 | 1 | 1 | 0.803 | 1.068 | 1.552 | 0.547 |
| C4 | 0.803 | 1.191 | 1.719 | 0.644 | 0.936 | 1.246 | 1 | 1 | 1 | 0.209 |
| Financial | C1 | C2 | C4 | W | ||||||
| C1 | 1 | 1 | 1 | 1 | 1.644 | 2.352 | 0.803 | 1.32 | 2.141 | 0.695 |
| C2 | 0.425 | 0.608 | 1 | 1 | 1 | 1 | 0.803 | 1.246 | 1.888 | 0.139 |
| C4 | 0.467 | 0.758 | 1.246 | 0.53 | 0.803 | 1.246 | 1 | 1 | 1 | 0.165 |
| Operacional | C1 | C2 | C3 | W | ||||||
| C1 | 1 | 1 | 1 | 0.608 | 0.956 | 1.351 | 0.53 | 0.803 | 1.246 | 0.337 |
| C2 | 0.74 | 1.046 | 1.644 | 1 | 1 | 1 | 0.74 | 1.246 | 2.048 | 0.438 |
| C3 | 0.803 | 1.246 | 1.888 | 0.488 | 0.803 | 1.351 | 1 | 1 | 1 | 0.225 |
| Process Types | C12 | C13 | C14 | W | ||||||
| C12 | 1 | 1 | 1 | 0.699 | 1.037 | 1.431 | 0.304 | 0.437 | 0.66 | 0.154 |
| C13 | 0.699 | 0.964 | 1.431 | 1 | 1 | 1 | 0.441 | 0.699 | 1.084 | 0.237 |
| C14 | 1.516 | 2.29 | 3.288 | 0.922 | 1.431 | 2.268 | 1 | 1 | 1 | 0.609 |
| Integrability | C12 | C13 | C14 | W | ||||||
| C11 | 1 | 1 | 1 | 0.582 | 0.822 | 1.217 | 0.803 | 1.246 | 1.888 | 0.332 |
| C13 | 0.822 | 1.217 | 1.719 | 1 | 1 | 1 | 1.059 | 1.783 | 2.702 | 0.496 |
| C14 | 0.53 | 0.803 | 1.246 | 0.37 | 0.561 | 0.944 | 1 | 1 | 1 | 0.172 |
| Innovation | C11 | C12 | C14 | W | ||||||
| C11 | 1 | 1 | 1 | 0.594 | 0.786 | 1.084 | 0.803 | 1.246 | 1.888 | 0.359 |
| C12 | 0.922 | 1.272 | 1.683 | 1 | 1 | 1 | 1.149 | 1.821 | 2.551 | 0.412 |
| C14 | 0.53 | 0.803 | 1.246 | 0.392 | 0.549 | 0.871 | 1 | 1 | 1 | 0.228 |
| Scalability | C11 | C12 | C13 | W | ||||||
| C11 | 1 | 1 | 1 | 0.803 | 1.191 | 1.719 | 0.594 | 0.852 | 1.32 | 0.336 |
| C12 | 0.582 | 0.839 | 1.246 | 1 | 1 | 1 | 0.582 | 1 | 1.552 | 0.312 |
| C13 | 0.758 | 1.173 | 1.683 | 0.644 | 1 | 1.719 | 1 | 1 | 1 | 0.352 |
| H. Resource | C21 | C22 | C23 | C24 | W | ||||||||
|---|---|---|---|---|---|---|---|---|---|---|---|---|---|
| C21 | 1 | 1 | 1 | 0.461 | 0.74 | 1.176 | 0.362 | 0.488 | 0.699 | 1.32 | 2.091 | 2.667 | 0.253 |
| C22 | 0.85 | 1.351 | 2.169 | 1 | 1 | 1 | 0.66 | 1.059 | 1.552 | 1.149 | 1.552 | 2 | 0.289 |
| C23 | 1.431 | 2.048 | 2.759 | 0.644 | 0.944 | 1.516 | 1 | 1 | 1 | 0.693 | 1.024 | 1.398 | 0.292 |
| C24 | 0.375 | 0.478 | 0.758 | 0.5 | 0.644 | 0.871 | 0.715 | 0.977 | 1.443 | 1 | 1 | 1 | 0.166 |
| C11 | C12 | C13 | C14 | C21 | C22 | C23 | C24 | C31 | C32 | C33 | C34 | C41 | C42 | C43 | C44 | C45 | |
|---|---|---|---|---|---|---|---|---|---|---|---|---|---|---|---|---|---|
| C11 | 0 | 0.443 | 0.345 | 0.314 | |||||||||||||
| C12 | 0.360 | 0 | 0.353 | 0.456 | |||||||||||||
| C13 | 0.326 | 0.343 | 0 | 0.23 | |||||||||||||
| C14 | 0.314 | 0.213 | 0.303 | 0 | |||||||||||||
| C21 | 0 | 0.515 | 0.301 | 0.628 | |||||||||||||
| C22 | 0.335 | 0 | 0.432 | 0.219 | |||||||||||||
| C23 | 0.556 | 0.345 | 0 | 0.153 | |||||||||||||
| C24 | 0.109 | 0.140 | 0.267 | 0 | |||||||||||||
| C31 | 0 | 0.220 | 0.532 | 0.299 | |||||||||||||
| C32 | 0.400 | 0 | 0.360 | 0.408 | |||||||||||||
| C33 | 0.440 | 0.335 | 0 | 0.292 | |||||||||||||
| C34 | 0.160 | 0.446 | 0.108 | 0 | |||||||||||||
| C41 | 0 | 0.274 | 0.233 | 0.257 | 0.354 | ||||||||||||
| C42 | 0.281 | 0 | 0.396 | 0.254 | 0.319 | ||||||||||||
| C43 | 0.368 | 0.270 | 0 | 0.173 | 0.186 | ||||||||||||
| C44 | 0.222 | 0.176 | 0.231 | 0 | 0.141 | ||||||||||||
| C45 | 0.129 | 0.280 | 0.140 | 0.316 | 0 |
Disclaimer/Publisher’s Note: The statements, opinions and data contained in all publications are solely those of the individual author(s) and contributor(s) and not of MDPI and/or the editor(s). MDPI and/or the editor(s) disclaim responsibility for any injury to people or property resulting from any ideas, methods, instructions or products referred to in the content. |
© 2023 by the authors. Licensee MDPI, Basel, Switzerland. This article is an open access article distributed under the terms and conditions of the Creative Commons Attribution (CC BY) license (https://creativecommons.org/licenses/by/4.0/).
Share and Cite
Aballay, C.; Quezada, L.; Sepúlveda, C. Model for Technology Selection in the Context of Industry 4.0 Manufacturing. Processes 2023, 11, 2905. https://doi.org/10.3390/pr11102905
Aballay C, Quezada L, Sepúlveda C. Model for Technology Selection in the Context of Industry 4.0 Manufacturing. Processes. 2023; 11(10):2905. https://doi.org/10.3390/pr11102905
Chicago/Turabian StyleAballay, Claudio, Luis Quezada, and Cristián Sepúlveda. 2023. "Model for Technology Selection in the Context of Industry 4.0 Manufacturing" Processes 11, no. 10: 2905. https://doi.org/10.3390/pr11102905
APA StyleAballay, C., Quezada, L., & Sepúlveda, C. (2023). Model for Technology Selection in the Context of Industry 4.0 Manufacturing. Processes, 11(10), 2905. https://doi.org/10.3390/pr11102905

