Studies on a Novel Jet Mixer in the Extraction Process
Abstract
:1. Introduction
- small overall dimensions;
- low production costs;
- no additional power required apart from the pumping power;
- no moving parts;
- short residence times;
- good mixing at low shear rates—no damage to sensitive materials;
- self-cleaning.
2. Hydraulics
2.1. Methodology
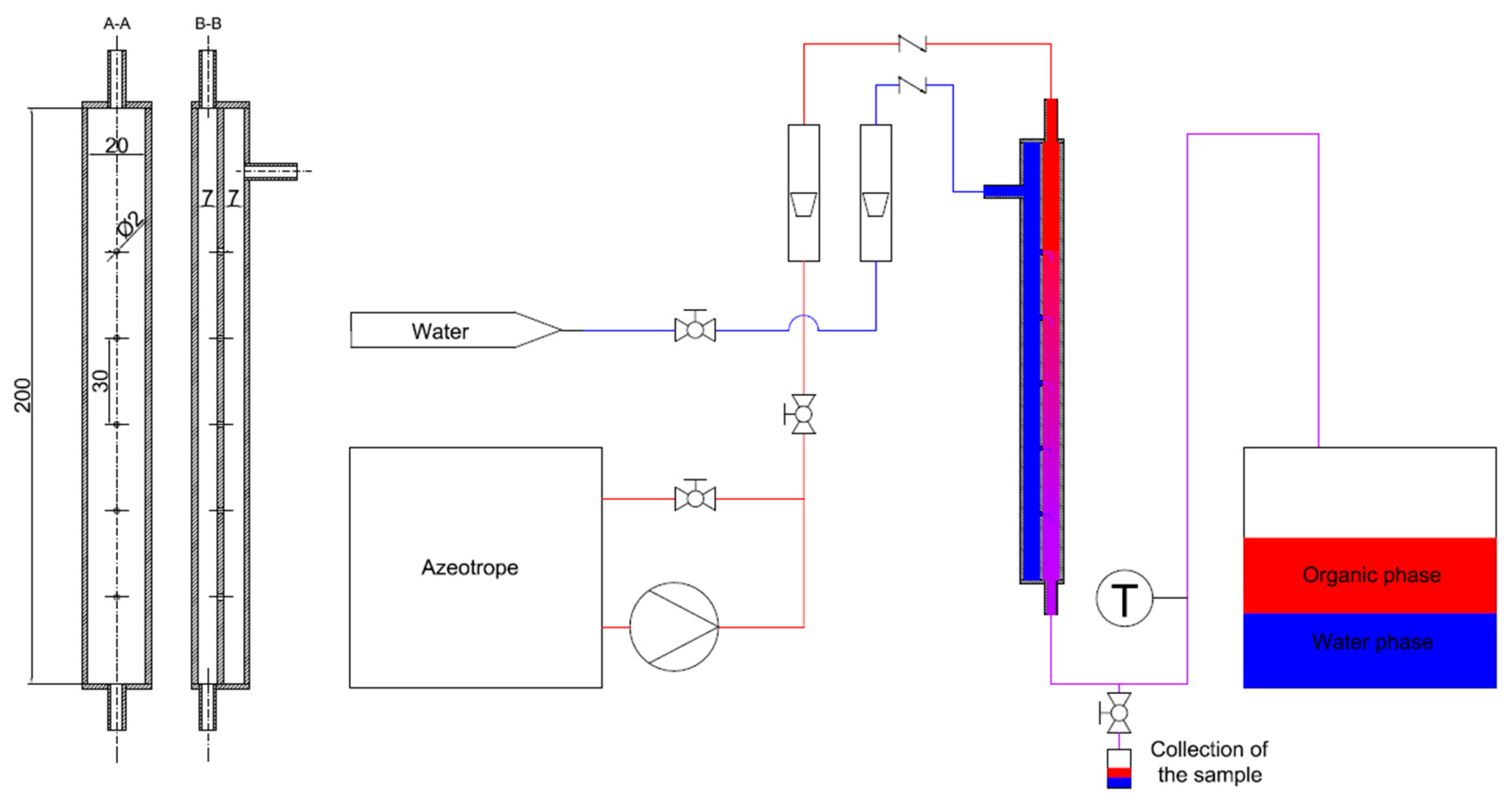
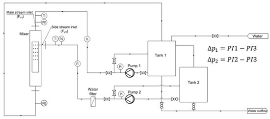
- an outer pipe (2) into which the main stream is introduced from above (1);
- a perforated inner pipe (3) with side stream inlet (4);
- holes in the inner pipe (5), through which the side stream is injected into the main stream;
- a piston (6) that makes it possible to change the number of active rows of holes through which the liquid is injected. This allowed investigation of the effect of the number of injection holes on the pressure drops at both branches of the apparatus;
- an outlet (7).
- -
- main stream (Fv1) 1–2.8 m3/h;
- -
- side stream (Fv2) 0.5–2 m3/h;
- -
- main stream (Re1) 7000–21,000;
- -
- in holes (Reh) 2500–22,000.
2.2. Analysis and Discussion of the Results
3. Extraction Studies
3.1. Methodology
3.2. Methodology for Determining the Composition of the Organic Phase
3.3. Analysis and Discussion of the Results
- K—mass transfer coefficient,
- a—interfacial mass transfer area between the phases per unit volume of the contactor,
- ∆n—extraction rate of ethanol,
- Vm—mixing channel volume,
- CET,in—inlet ethanol concentration in the dispersed phase,
- CET,out—measured ethanol concentration in the dispersed phase after extraction,
- CET,in*—equilibrium concentration of ethanol in the dispersed phase, corresponding to the actual inlet concentration of the ethanol in the other phase,
- CET,out*—equilibrium concentration of ethanol in the dispersed phase, corresponding to the actual outlet concentration of the ethanol in the other phase,
- ETwt%,in,ETwt%,out—inlet and outlet mass concentration of ethanol in organic phase, wt%
- —inlet and outlet mass flow rate of organic phase,
- —total mass flow rate of mixing streams,
- Xorg—mass fraction of the organic phase after extraction, -
- morganic phase—weighed mass of organic phase after extraction, kg
- mt—total weighed mass of mixed mixture after extraction, kg
4. Conclusions
Author Contributions
Funding
Data Availability Statement
Conflicts of Interest
References
- Paul, E.L.; Atiemo-Obeng, V.A.; Kresta, S.M. Handbook of Industrial Mixing. Science and Practice; John Wiley & Sons: Hoboken, NJ, USA, 2004. [Google Scholar]
- Keil, F.J. Process intensification. Rev. Chem. Eng. 2018, 34, 135–200. [Google Scholar] [CrossRef]
- Haan, A.B.; Eral, H.B.; Schuur, B. Industrial Separation Processes; De Gruyter: Berlin, Germany, 2020. [Google Scholar]
- Harnby, N.; Edwards, M.F.; Nienow, A.W. Mixing in the Process Industries; Butterworth-Heinemann: Oxford, UK, 1997. [Google Scholar]
- Patwardhan, A.W.; Thatte, A.R. Process Design Aspects of Jet Mixers. Can. J. Chem. Eng. 2004, 82, 198–205. [Google Scholar] [CrossRef]
- Zhdanov, V.; Hassel, E. Mixing Enhancement in a Coaxial Jet Mixer. Adv. Mater. Phys. Chem. 2012, 2, 134–137. [Google Scholar] [CrossRef]
- Forney, L.J.; Lee, H.C. Optimum dimensions for pipeline mixing at a T-junction. AIChE J. 1982, 28, 980–987. [Google Scholar] [CrossRef]
- Forney, L.J.; Nafia, N. Optimum Jet Mixing in a Tubular Reactor. AIChE J. 1996, 42, 3113–3122. [Google Scholar] [CrossRef]
- Giorges, A.T.G.; Forney, L.J.; Wang, X. Numerical study of multi-jet mixing. Chem. Eng. Res. Des. 2001, 79, 515–522. [Google Scholar] [CrossRef]
- Ger, A.M.; Holley, E.R. Turbulent jet in cross flow. J. Hydraul. Div. ASCE 1976, 102, 731–746. [Google Scholar] [CrossRef]
- Stephenson, D.R.; Cooke, M.; Kowalski, A.; York, T.A. Determining jet mixing characteristics using electrical resistance tomography. Flow Meas. Instrum. 2007, 18, 204–210. [Google Scholar] [CrossRef]
- Zughbi, H.D.; Khokhar, Z.; Sharma, R.N. Mixing in pipelines with side and opposed tees. Ind. Eng. Chem. Res. 2003, 42, 5333–5344. [Google Scholar] [CrossRef]
- Zughbi, H.D. Effects of jet protrusion on mixing in pipelines with side-tees. Chem. Eng. Res. Des. 2006, 84, 993–1000. [Google Scholar] [CrossRef]
- Pan, G.; Meng, H. Experimental study of turbulent mixing in a tee mixer using PIV and PLIF. AIChE J. 2001, 47, 2653–2665. [Google Scholar] [CrossRef]
- Jamil, R.; Mujeebu, M.A. Empirical Relation between Hazen-Williams and Darcy-Weisbach Equations for Cold and Hot Water Flow in Plastic Pipes. Water 2019, 10, 104–114. [Google Scholar]
- ldel’chik, L.E.; Ginevskiĩ, A.S. Handbook of Hydraulic Resistance; Wallingford: New York, NY, USA, 2007. [Google Scholar]
- Büker, O.; Lau, P.; Tawackolian, K. Reynolds number dependence of an orifice plate. Flow Meas. Instrum. 2013, 30, 123–132. [Google Scholar] [CrossRef]
- Dehkordi, A.M. Novel Type of Impinging Streams Contactor for Liquid-Liquid Extraction. Ind. Eng. Chem. Res. 2001, 40, 681–688. [Google Scholar] [CrossRef]
- Kim, K.; Shah, I.; Ali, M. Experimental and numerical analysis of three Y-shaped split and recombination micromixers based on cantor fractal structures. Microsyst. Technol. 2020, 26, 1783–1796. [Google Scholar] [CrossRef]
- Irfan, M.; Shah, I.; Niazi, U.M.; Ali, M.; Ali, S.; Jalalah, M.S.; Khan, M.K.A.; Almawgani, A.H.M.; Rahman, S. Numerical analysis of non-aligned inputs M-type micromixers with different shaped obstacles for biomedical applications. Proc. Inst. Mech. Eng. Part E J. Process. Mech. Eng. 2022, 236, 870–880. [Google Scholar] [CrossRef]
- Tamir, A. Impinging Streams Reactors: Fundamentals and Applications; Elsevier: Amsterdam, The Netherlands, 1994. [Google Scholar]
- Al Taweel, A.M.; Li, C.; Gomaa, H.G.; Yuet, P. Intensifying Mass Transfer Between Immiscible Liquids: Using Screen-type Static Mixers. Chem. Eng. Res. Des. 2007, 85, 760–765. [Google Scholar] [CrossRef]
- Saien, J.; Alireza Ebrahimzadeh Zonouzian, S.; Dehkordi, A.M. Investigation of a two impinging-jets contacting device for liquid–liquid extraction processes. Chem. Eng. Sci. 2006, 61, 3942–3950. [Google Scholar] [CrossRef]
- Toth, A.J. Comprehensive evaluation and comparison of advanced separation methods on the separation of ethyl acetate-ethanol-water highly non-ideal mixture. Sep. Purif. Technol. 2019, 224, 490–508. [Google Scholar] [CrossRef]
- Piotrowski, W.; Kubica, R. Integration of the Process for Production of Ethyl Acetate by an Enhanced Extraction Process. Processes 2021, 9, 1425. [Google Scholar] [CrossRef]
- Kashid, M.N.; Harshe, Y.M.; Agar, D.W. Liquid-Liquid Slug Flow in a Capillary: An Alternative to Suspended Drop or Film Contactors, Ind. Eng. Chem. Res. 2007, 46, 8420–8430. [Google Scholar] [CrossRef]
- Weatherley, L.R. Intensification of Liquid-Liquid Processes; Cambridge University Press: Cambridge, UK, 2020. [Google Scholar]
- Laddha, G.S.; Degaleesan, T.E. Transport Phenomena in Liquid Extraction; Tata McGraw-Hill Pub. Co.: New Delhi, India, 1976. [Google Scholar]
- Ghalechian, J.S. Evaluation of Liquid-Liquid Extraction Column Performance for Two Chemical Systems. Ph.D. Thesis, University of Bradford, Bradford, UK, 1996. [Google Scholar]
- Berman, Y.; Tamir, A. Extraction in Thin Liquid Films Generated by Impinging Streams. AIChE J. 2000, 46, 769. [Google Scholar] [CrossRef]









| A | B | C | D | E | F | Err. min. | Err. max. | Mean err. | Number of Measurement Points | |
|---|---|---|---|---|---|---|---|---|---|---|
| Main stream (Fv1) | 0.970 | −0.236 | −0.266 | −2.19 | 0.216 | 1.95 | −12.1% | 13.7% | 4.1% | 137 |
| Side stream (Fv2) | 12.0 | −5.08 × 10−5 | 2.09 | 2.63 × 106 | 1.94 | - | −4.3% | 6.6% | 1.1% | 137 |
| T °C | Azeotrope l/h | Water l/h | Overall Velocity in the Mixing Channel m/s | Composition of the Organic Phase after Extraction | Mass Fraction of the Organic Phase Xorg | ||
|---|---|---|---|---|---|---|---|
| EA wt% | W wt% | ET wt% | |||||
| Azeotrope: water volumetric ratio of 1:1 | |||||||
| 19.1 | 100 | 100 | 0.40 | 94.8 | 4.0 | 1.2 | 0.378 |
| 19.1 | 200 | 200 | 0.79 | 95.1 | 3.9 | 1.1 | 0.376 |
| 19.2 | 300 | 300 | 1.19 | 95.4 | 3.8 | 0.9 | 0.371 |
| 19.2 | 400 | 400 | 1.59 | 95.1 | 3.9 | 1.1 | 0.376 |
| 19.2 | 500 | 500 | 1.98 | 94.5 | 4.1 | 1.4 | 0.382 |
| Azeotrope: water volumetric ratio of 1:2 | |||||||
| 19.0 | 100 | 200 | 0.60 | 95.4 | 3.8 | 0.9 | 0.226 |
| 19.0 | 150 | 300 | 0.89 | 95.5 | 3.7 | 0.8 | 0.222 |
| 19.0 | 200 | 400 | 1.19 | 95.7 | 3.6 | 0.7 | 0.217 |
| 19.1 | 250 | 500 | 1.49 | 95.4 | 3.8 | 0.9 | 0.226 |
| 19.1 | 300 | 600 | 1.79 | 94.6 | 4.1 | 1.3 | 0.237 |
| Azeotrope | Water | ||||||
| Density kg/m3 | 895.3 | 998.2 | |||||
| Viscosity Pa·s | 0.000639 | 0.001002 | |||||
| Surface tension N/m | 0.026 | 0.073 | |||||
| Contactor Type | Chemical System | Ka × 104 (1/s) | Contactor Type | Chemical System | Ka × 104 (1/s) |
|---|---|---|---|---|---|
| Agitated vessel [27] | water(c)-iodine-CCl4(d) | 0.16–16.6 | Packed column [28] | kerosene(c)-acetone-water(d) | 8.8–61 |
| Agitated vessel [27] | sulfate ore(c)-uranium-kerosene(d) | 2.8–17 | Packed column [28] | MIBK(c)-uranyl nitrate-water(d) | 14.7–111 |
| Rotated disk contactor [28] | water(c)-acetic acid-MIBKb(d) | 20–120 | Packed column [28] | toluene(c)-diethylamine-water(d) | 5–14.7 |
| Rotated disk contactor [28] | water(c)-acetone-DCDE | 57 | Packed column [28] | vinyl acetate(c)-acetone-water(d) | 7.5–32 |
| Rotated disk contactor [29] | water(c)-succinic acid-n-butanol(d) | 63–266 | Perforated plate column [28] | water(c)-acetaldehyde-vinyl acetate(d) | 28.5 |
| Rotary agitated column [28] | n-hexane(c)-acetone-water(d) | 0.15 | Impinging streams [21] | water(c)-iodine-kerosene(d) | 15–2100 |
| Rotary agitated column [28] | toluene(c)-acetone-water(d) | 0.2–1.0 | Impinging streams [21] | kerosene(c)-acetic acid-water(d) | 500–3000 |
| Rotary agitated column [28] | water(c)-furfural-toluene(d) | 105 | Impinging streams [30] | water-iodine-kerosene | 560–2000 |
| Spray column [28] | water(c)-acetone-benzene(d) | 8–60 | IS contactor [18] | water(c)-iodine-kerosene(d) | 1187–3975 |
| Spray column [28] | water(c)-adipic acid-ether(d) | 20–70 | IS contactor [18] | kerosene(d)-acetic acid-water(c) | 1364–4456 |
| Spray column [28] | water(c)-acetic acid-benzene(d) | 17.5–63 | IS contactor [18] | water(c)-succinic acid-n-butanol(d) | 775–2500 |
| Spray column [28] | water(c)-acetic acid-nitrobenzene(d) | 7–32 | Jet mixer (present work) | ethyl acetate(c)-ethanol-water(d) | 1250–5700 1:1 |
| Packed column [28] | CCl4(c)-acetone-water(d) | 7.4–24 | 700–1800 1:2 |
Disclaimer/Publisher’s Note: The statements, opinions and data contained in all publications are solely those of the individual author(s) and contributor(s) and not of MDPI and/or the editor(s). MDPI and/or the editor(s) disclaim responsibility for any injury to people or property resulting from any ideas, methods, instructions or products referred to in the content. |
© 2023 by the authors. Licensee MDPI, Basel, Switzerland. This article is an open access article distributed under the terms and conditions of the Creative Commons Attribution (CC BY) license (https://creativecommons.org/licenses/by/4.0/).
Share and Cite
Piotrowski, W.; Kubica, R.; Gądek, M. Studies on a Novel Jet Mixer in the Extraction Process. Processes 2023, 11, 2904. https://doi.org/10.3390/pr11102904
Piotrowski W, Kubica R, Gądek M. Studies on a Novel Jet Mixer in the Extraction Process. Processes. 2023; 11(10):2904. https://doi.org/10.3390/pr11102904
Chicago/Turabian StylePiotrowski, Wojciech, Robert Kubica, and Maksymilian Gądek. 2023. "Studies on a Novel Jet Mixer in the Extraction Process" Processes 11, no. 10: 2904. https://doi.org/10.3390/pr11102904
APA StylePiotrowski, W., Kubica, R., & Gądek, M. (2023). Studies on a Novel Jet Mixer in the Extraction Process. Processes, 11(10), 2904. https://doi.org/10.3390/pr11102904

