Investigating Key Targets of Dajianzhong Decoction for Treating Crohn’s Disease Using Weighted Gene Co-Expression Network
Abstract
1. Introduction
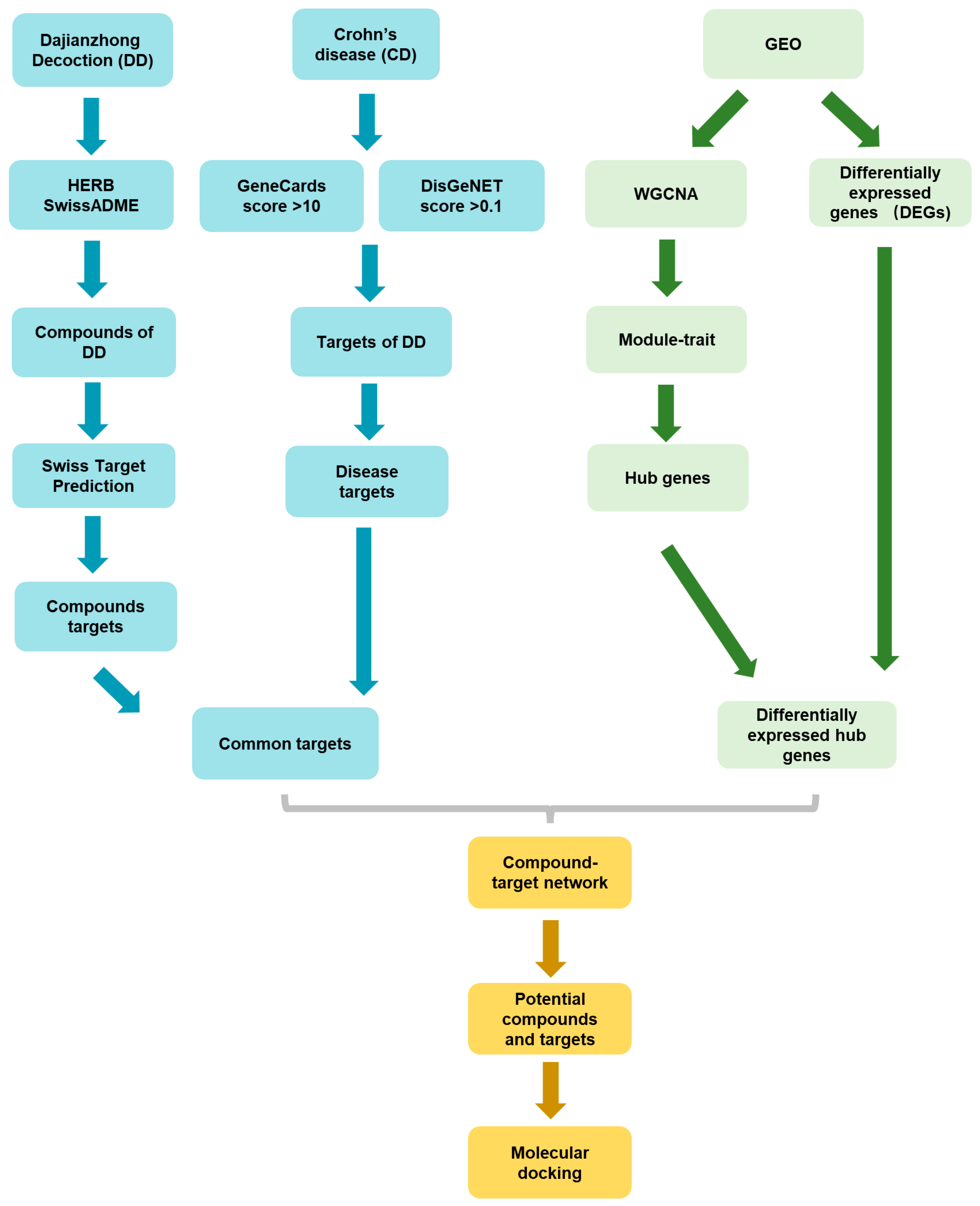
2. Materials and Methods
2.1. Data Collection and Differentially Expressed Gene (DEG) Analysis
2.2. Composition and Putative Targets of DD in Treating CD
2.3. WGCNA
2.4. Molecular Docking
3. Results
3.1. DD Related Compounds and Targets
3.2. Functional Enrichment Analysis
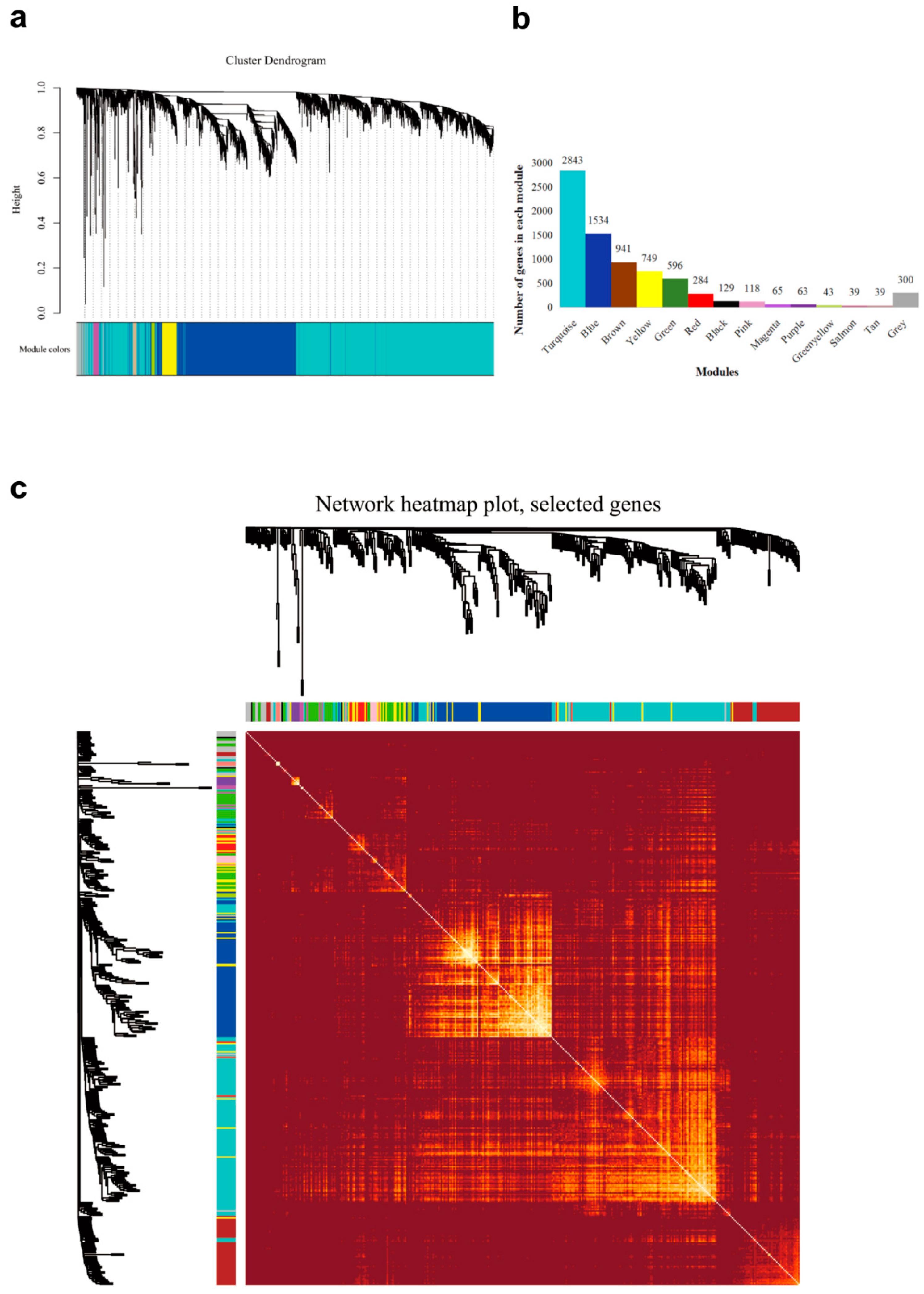
3.3. Co-Expression Network Construction and Module Analysis
3.4. Identification of Key Modules and Targets by Combined Clinical Traits
3.5. Molecular Docking Verification
4. Discussion
5. Conclusions
Supplementary Materials
Author Contributions
Funding
Data Availability Statement
Conflicts of Interest
References
- Torres, J.; Mehandru, S.; Colombel, J.F.; Peyrin-Biroulet, L. Crohn’s disease. Lancet 2017, 389, 1741–1755. [Google Scholar] [CrossRef] [PubMed]
- Ng, S.C.; Shi, H.Y.; Hamidi, N.; Underwood, F.E.; Tang, W.; Benchimol, E.I.; Panaccione, R.; Ghosh, S.; Wu, J.C.Y.; Chan, F.K.L.; et al. Worldwide incidence and prevalence of inflammatory bowel disease in the 21st century: A systematic review of population-based studies. Lancet 2017, 390, 2769–2778. [Google Scholar] [CrossRef] [PubMed]
- Kaplan, G.G.; Ng, S.C. Understanding and Preventing the Global Increase of Inflammatory Bowel Disease. Gastroenterology 2017, 152, 313–321.e312. [Google Scholar] [CrossRef] [PubMed]
- Cosnes, J.; Gower–Rousseau, C.; Seksik, P.; Cortot, A. Epidemiology and Natural History of Inflammatory Bowel Diseases. Gastroenterology 2011, 140, 1785–1794.e1784. [Google Scholar] [CrossRef]
- Yang, Y.; Owyang, C.; Wu, G.D. East Meets West: The Increasing Incidence of Inflammatory Bowel Disease in Asia as a Paradigm for Environmental Effects on the Pathogenesis of Immune-Mediated Disease. Gastroenterology 2016, 151, e1–e5. [Google Scholar] [CrossRef]
- Kaser, A.; Blumberg, R.S. The road to Crohn’s disease. Science 2017, 357, 976–977. [Google Scholar] [CrossRef]
- Simmons, A. Genes, viruses and microbes. Nature 2010, 466, 699–700. [Google Scholar] [CrossRef]
- De Cassan, C.; Fiorino, G.; Danese, S. Second-generation corticosteroids for the treatment of Crohn’s disease and ulcerative colitis: More effective and less side effects? Dig. Dis. 2012, 30, 368–375. [Google Scholar] [CrossRef]
- Feuerstein, J.D.; Cheifetz, A.S. Crohn Disease: Epidemiology, Diagnosis, and Management. Mayo Clin. Proc. 2017, 92, 1088–1103. [Google Scholar] [CrossRef]
- Roda, G.; Chien Ng, S.; Kotze, P.G.; Argollo, M.; Panaccione, R.; Spinelli, A.; Kaser, A.; Peyrin-Biroulet, L.; Danese, S. Crohn’s disease. Nat. Rev. Dis. Prim. 2020, 6, 1–19. [Google Scholar] [CrossRef]
- Shah, R.S.; Click, B.H. Medical therapies for postoperative Crohn’s disease. Ther. Adv. Gastroenterol. 2021, 14, 175628482199358. [Google Scholar] [CrossRef] [PubMed]
- Frolkis, A.D.; Lipton, D.S.; Fiest, K.M.; Negrón, M.E.; Dykeman, J.; Debruyn, J.; Jette, N.; Frolkis, T.; Rezaie, A.; Seow, C.H. Cumulative incidence of second intestinal resection in Crohn’s disease: A systematic review and meta-analysis of population-based studies. Off. J. Am. Coll. Gastroenterol.|ACG 2014, 109, 1739–1748. [Google Scholar] [CrossRef] [PubMed]
- Lin, S.C.; Cheifetz, A.S. The use of complementary and alternative medicine in patients with inflammatory bowel disease. Gastroenterol. Hepatol. 2018, 14, 415. [Google Scholar]
- Machado, A.P.d.F.; Geraldi, M.V.; do Nascimento, R.d.P.; Moya, A.M.T.M.; Vezza, T.; Diez-Echave, P.; Gálvez, J.J.; Cazarin, C.B.B.; Maróstica Júnior, M.R. Polyphenols from food by-products: An alternative or complementary therapy to IBD conventional treatments. Food Res. Int. 2021, 140, 110018. [Google Scholar] [CrossRef]
- Liu, F.; Li, D.; Wang, X.; Cui, Y.; Li, X. Polyphenols intervention is an effective strategy to ameliorate inflammatory bowel disease: A systematic review and meta-analysis. Int. J. Food Sci. Nutr. 2021, 72, 14–25. [Google Scholar] [CrossRef]
- Triantafyllidi, A.; Xanthos, T.; Papalois, A.; Triantafillidis, J.K. Herbal and plant therapy in patients with inflammatory bowel disease. Ann. Gastroenterol. Q. Publ. Hell. Soc. Gastroenterol. 2015, 28, 210. [Google Scholar]
- Zhang, M.; Viennois, E.; Prasad, M.; Zhang, Y.; Wang, L.; Zhang, Z.; Han, M.K.; Xiao, B.; Xu, C.; Srinivasan, S. Edible ginger-derived nanoparticles: A novel therapeutic approach for the prevention and treatment of inflammatory bowel disease and colitis-associated cancer. Biomaterials 2016, 101, 321–340. [Google Scholar] [CrossRef]
- Langhorst, J.; Wulfert, H.; Lauche, R.; Klose, P.; Cramer, H.; Dobos, G.J.; Korzenik, J. Systematic Review of Complementary and Alternative Medicine Treatments in Inflammatory Bowel Diseases. J. Crohn’s Colitis 2014, 9, 86–106. [Google Scholar] [CrossRef]
- Yang, L.; Li, G.; Zhou, S.; Xu, Y. A review of ancient and modern literature on classical prescription Dajianzhong decoction. Chin. J. Exp. Tradit. Med. 2022, 28, 213–222. [Google Scholar]
- Yoshikawa, K.; Shimada, M.; Wakabayashi, G.; Ishida, K.; Kaiho, T.; Kitagawa, Y.; Sakamoto, J.; Shiraishi, N.; Koeda, K.; Mochiki, E. Effect of Daikenchuto, a traditional Japanese herbal medicine, after total gastrectomy for gastric cancer: A multicenter, randomized, double-blind, placebo-controlled, phase II trial. J. Am. Coll. Surg. 2015, 221, 571–578. [Google Scholar] [CrossRef]
- Okada, K.I.; Kawai, M.; Hirono, S.; Fujii, T.; Kodera, Y.; Sho, M.; Nakajima, Y.; Satoi, S.; Kwon, A.-H.; Shimizu, Y. Evaluation of the efficacy of daikenchuto (TJ-100) for the prevention of paralytic ileus after pancreaticoduodenectomy: A multicenter, double-blind, randomized, placebo-controlled trial. Surgery 2016, 159, 1333–1341. [Google Scholar] [CrossRef] [PubMed]
- Yasunaga, H.; Miyata, H.; Horiguchi, H.; Kuwabara, K.; Hashimoto, H.; Matsuda, S. Effect of the Japanese herbal kampo medicine Dai-kenchu-to on postoperative adhesive small bowel obstruction requiring long-tube decompression: A propensity score analysis. Evid.-Based Complement. Altern. Med. 2011, 2011, 264289. [Google Scholar] [CrossRef] [PubMed]
- Kono, T.; Shimada, M.; Yamamoto, M.; Kaneko, A.; Oomiya, Y.; Kubota, K.; Kase, Y.; Lee, K.; Uezono, Y. Complementary and synergistic therapeutic effects of compounds found in Kampo medicine: Analysis of daikenchuto. Front. Pharmacol. 2015, 6, 159. [Google Scholar] [CrossRef] [PubMed]
- Kono, T.; Kanematsu, T.; Kitajima, M. Exodus of Kampo, traditional Japanese medicine, from the complementary and alternative medicines: Is it time yet? Surgery 2009, 146, 837–840. [Google Scholar] [CrossRef]
- Kono, T.; Kaneko, A.; Hira, Y.; Suzuki, T.; Chisato, N.; Ohtake, N.; Miura, N.; Watanabe, T. Anti-colitis and-adhesion effects of daikenchuto via endogenous adrenomedullin enhancement in Crohn’s disease mouse model. J. Crohn’s Colitis 2010, 4, 161–170. [Google Scholar] [CrossRef]
- Wu, R.; Zhou, M.; Wang, P. Adrenomedullin and adrenomedullin binding protein-1 downregulate TNF-α in macrophage cell line and rat Kupffer cells. Regul. Pept. 2003, 112, 19–26. [Google Scholar] [CrossRef]
- Kono, T.; Omiya, Y.; Hira, Y.; Kaneko, A.; Chiba, S.; Suzuki, T.; Noguchi, M.; Watanabe, T. Daikenchuto (TU-100) ameliorates colon microvascular dysfunction via endogenous adrenomedullin in Crohn’s disease rat model. J. Gastroenterol. 2011, 46, 1187–1196. [Google Scholar] [CrossRef]
- Inoue, K.; Naito, Y.; Takagi, T.; Hayashi, N.; Hirai, Y.; Mizushima, K.; Horie, R.; Fukumoto, K.; Yamada, S.; Harusato, A.; et al. Daikenchuto, a Kampo Medicine, Regulates Intestinal Fibrosis Associated with Decreasing Expression of Heat Shock Protein 47 and Collagen Content in a Rat Colitis Model. Biol. Pharm. Bull. 2011, 34, 1659–1665. [Google Scholar] [CrossRef][Green Version]
- Hiraishi, K.; Kurahara, L.H.; Sumiyoshi, M.; Hu, Y.-P.; Koga, K.; Onitsuka, M.; Kojima, D.; Yue, L.; Takedatsu, H.; Jian, Y.-W.; et al. Daikenchuto (Da-Jian-Zhong-Tang) ameliorates intestinal fibrosis by activating myofibroblast transient receptor potential ankyrin 1 channel. World J. Gastroenterol. 2018, 24, 4036–4053. [Google Scholar] [CrossRef]
- Kanazawa, A.; Sako, M.; Takazoe, M.; Tadami, T.; Kawaguchi, T.; Yoshimura, N.; Okamoto, K.; Yamana, T.; Sahara, R. Daikenchuto, a traditional Japanese herbal medicine, for the maintenance of surgically induced remission in patients with Crohn’s disease: A retrospective analysis of 258 patients. Surg. Today 2014, 44, 1506–1512. [Google Scholar] [CrossRef][Green Version]
- Kominato, K.; Yamasaki, H.; Mitsuyama, K.; Takedatsu, H.; Yoshioka, S.; Kuwaki, K.; Kobayashi, T.; Yamauchi, R.; Fukunaga, S.; Tsuruta, O.; et al. Increased levels of circulating adrenomedullin following treatment with TU-100 in patients with Crohn’s disease. Mol. Med. Rep. 2016, 14, 2264–2268. [Google Scholar] [CrossRef] [PubMed]
- Edgar, R.; Domrachev, M.; Lash, A.E. Gene Expression Omnibus: NCBI gene expression and hybridization array data repository. Nucleic Acids Res. 2002, 30, 207–210. [Google Scholar] [CrossRef] [PubMed]
- Langfelder, P.; Horvath, S. WGCNA: An R package for weighted correlation network analysis. BMC Bioinform. 2008, 9, 1–13. [Google Scholar] [CrossRef] [PubMed]
- Huang, T.; Wang, Y.; Wang, Z.; Cui, Y.; Sun, X.; Wang, Y. Weighted gene co-expression network analysis identified cancer cell proliferation as a common phenomenon during perineural invasion. OncoTargets Ther. 2019, 12, 10361. [Google Scholar] [CrossRef]
- Xia, W.X.; Zhang, L.H.; Liu, Y.W. Weighted gene co-expression network analysis reveals six hub genes involved in and tight junction function in pancreatic adenocarcinoma and their potential use in prognosis. Genet. Test. Mol. Biomark. 2019, 23, 829–836. [Google Scholar] [CrossRef]
- Wang, Z.; Zhu, J.; Liu, C.; Ma, L. Identification of key genes and pathways associated with Crohn’s disease by bioinformatics analysis. Scand. J. Gastroenterol. 2019, 54, 1205–1213. [Google Scholar] [CrossRef]
- Yan, S.; Wang, W.; Gao, G.; Cheng, M.; Wang, X.; Wang, Z.; Ma, X.; Chai, C.; Xu, D. Key genes and functional coexpression modules involved in the pathogenesis of systemic lupus erythematosus. J. Cell. Physiol. 2018, 233, 8815–8825. [Google Scholar] [CrossRef]
- Lin, X.; Li, J.; Zhao, Q.; Feng, J.-R.; Gao, Q.; Nie, J.-Y. WGCNA Reveals Key Roles of IL8 and MMP-9 in Progression of Involvement Area in Colon of Patients with Ulcerative Colitis. Curr. Med. Sci. 2018, 38, 252–258. [Google Scholar] [CrossRef]
- Xie, D.; Zhang, Y.; Qu, H. Crucial genes of inflammatory bowel diseases explored by gene expression profiling analysis. Scand. J. Gastroenterol. 2018, 53, 685–691. [Google Scholar] [CrossRef]
- Verstockt, S.; De Hertogh, G.; Van Der Goten, J.; Verstockt, B.; Vancamelbeke, M.; Machiels, K.; Van Lommel, L.; Schuit, F.; Van Assche, G.; Rutgeerts, P.; et al. Gene and Mirna Regulatory Networks During Different Stages of Crohn’s Disease. J. Crohn’s Colitis 2019, 13, 916–930. [Google Scholar] [CrossRef]
- Barrett, T.; Wilhite, S.E.; Ledoux, P.; Evangelista, C.; Kim, I.F.; Tomashevsky, M.; Marshall, K.A.; Phillippy, K.H.; Sherman, P.M.; Holko, M. NCBI GEO: Archive for functional genomics data sets—Update. Nucleic Acids Res. 2012, 41, D991–D995. [Google Scholar] [CrossRef] [PubMed]
- Fang, S.; Dong, L.; Liu, L.; Guo, J.; Zhao, L.; Zhang, J.; Bu, D.; Liu, X.; Huo, P.; Cao, W.; et al. HERB: A high-throughput experiment- and reference-guided database of traditional Chinese medicine. Nucleic Acids Res. 2021, 49, D1197–D1206. [Google Scholar] [CrossRef] [PubMed]
- Kim, S.; Chen, J.; Cheng, T.; Gindulyte, A.; He, J.; He, S.; Li, Q.; Shoemaker, B.A.; Thiessen, P.A.; Yu, B.; et al. PubChem in 2021: New data content and improved web interfaces. Nucleic Acids Res. 2021, 49, D1388–D1395. [Google Scholar] [CrossRef] [PubMed]
- Daina, A.; Michielin, O.; Zoete, V. SwissADME: A free web tool to evaluate pharmacokinetics, drug-likeness and medicinal chemistry friendliness of small molecules. Sci. Rep. 2017, 7, 42717. [Google Scholar] [CrossRef] [PubMed]
- Wang, M.; Yang, S.; Shao, M.; Zhang, Q.; Wang, X.; Lu, L.; Gao, S.; Wang, Y.; Wang, W. Identification of Potential Bioactive Ingredients and Mechanisms of the Guanxin Suhe Pill on Angina Pectoris by Integrating Network Pharmacology and Molecular Docking. Evid. Based Complement. Altern. Med. 2021, 2021, 4280482. [Google Scholar] [CrossRef] [PubMed]
- Zhang, H.; Dan, W.; He, Q.; Guo, J.; Dai, S.; Hui, X.; Meng, P.; Cao, Q.; Yun, W.; Guo, X. Exploring the Biological Mechanism of Huang Yam in Treating Tumors and Preventing Antitumor Drug-Induced Cardiotoxicity Using Network Pharmacology and Molecular Docking Technology. Evid.-Based Complement. Altern. Med. 2021, 2021, 9988650. [Google Scholar] [CrossRef]
- Daina, A.; Michielin, O.; Zoete, V. SwissTargetPrediction: Updated data and new features for efficient prediction of protein targets of small molecules. Nucleic Acids Res. 2019, 47, W357–W364. [Google Scholar] [CrossRef]
- Consortium, T.U. UniProt: The universal protein knowledgebase in 2021. Nucleic Acids Res. 2020, 49, D480–D489. [Google Scholar] [CrossRef]
- Safran, M.; Rosen, N.; Twik, M.; Barshir, R.; Stein, T.I.; Dahary, D.; Fishilevich, S.; Lancet, D. The GeneCards Suite; Springer: Singapore, 2021; pp. 27–56. [Google Scholar]
- Piñero, J.; Bravo, À.; Queralt-Rosinach, N.; Gutiérrez-Sacristán, A.; Deu-Pons, J.; Centeno, E.; García-García, J.; Sanz, F.; Furlong, L.I. DisGeNET: A comprehensive platform integrating information on human disease-associated genes and variants. Nucleic Acids Res. 2017, 45, D833–D839. [Google Scholar] [CrossRef]
- Liang, R.; Chen, W.; Fan, H.; Chen, X.; Zhang, J.; Zhu, J.-S. Dihydroartemisinin prevents dextran sodium sulphate-induced colitis through inhibition of the activation of NLRP3 inflammasome and p38 MAPK signaling. Int. Immunopharmacol. 2020, 88, 106949. [Google Scholar] [CrossRef]
- Li, R.; Guo, C.; Li, Y.; Qin, Z.; Huang, W. Therapeutic targets and signaling mechanisms of vitamin C activity against sepsis: A bioinformatics study. Brief. Bioinform. 2021, 22, bbaa079. [Google Scholar] [CrossRef] [PubMed]
- Yang, Y.; Chu, L.; Zeng, Z.; Xu, S.; Yang, H.; Zhang, X.; Jia, J.; Long, N.; Hu, Y.; Liu, J. Four specific biomarkers associated with the progression of glioblastoma multiforme in older adults identified using weighted gene co-expression network analysis. Bioengineered 2021, 12, 6643–6654. [Google Scholar] [CrossRef] [PubMed]
- Bai, R.; Li, Z.; Lv, S.; Hua, W.; Dai, L.; Wu, H. Exploring the biological function of immune cell-related genes in human immunodeficiency virus (HIV)-1 infection based on weighted gene co-expression network analysis (WGCNA). BMC Med. Genom. 2022, 15, 1–13. [Google Scholar] [CrossRef] [PubMed]
- Berman, H.M. The Protein Data Bank. Nucleic Acids Res. 2000, 28, 235–242. [Google Scholar] [CrossRef] [PubMed]
- Morris, G.M.; Huey, R.; Lindstrom, W.; Sanner, M.F.; Belew, R.K.; Goodsell, D.S.; Olson, A.J. AutoDock4 and AutoDockTools4: Automated docking with selective receptor flexibility. J. Comput. Chem. 2009, 30, 2785–2791. [Google Scholar] [CrossRef]
- Trott, O.; Olson, A.J. AutoDock Vina: Improving the speed and accuracy of docking with a new scoring function, efficient optimization, and multithreading. J. Comput. Chem. 2010, 31, 455–461. [Google Scholar] [CrossRef]
- Adasme, M.F.; Linnemann, K.L.; Bolz, S.N.; Kaiser, F.; Salentin, S.; Schroeder, M. PLIP 2021: Expanding the scope of the protein–ligand interaction profiler to DNA and RNA. Nucleic Acids Res. 2021, 49, W530–W534. [Google Scholar] [CrossRef]
- Liu, Z.; Sun, X. Network pharmacology: New opportunity for the modernization of traditional Chinese medicine. Acta Pharm. Sin. 2012, 47, 696–703. [Google Scholar]
- Gottesman, M.M.; Fojo, T.; Bates, S.E. Multidrug resistance in cancer: Role of ATP–dependent transporters. Nat. Rev. Cancer 2002, 2, 48–58. [Google Scholar] [CrossRef]
- Panwala, C.M.; Jones, J.C.; Viney, J.L. A novel model of inflammatory bowel disease: Mice deficient for the multiple drug resistance gene, mdr1a, spontaneously develop colitis. J. Immunol. 1998, 161, 5733–5744. [Google Scholar]
- Schinkel, A.H.; Mayer, U.; Wagenaar, E.; Mol, C.A.; Van Deemter, L.; Smit, J.J.; Van Der Valk, M.A.; Voordouw, A.C.; Spits, H.; Van Tellingen, O. Normal viability and altered pharmacokinetics in mice lacking mdr1-type (drug-transporting) P-glycoproteins. Proc. Natl. Acad. Sci. USA 1997, 94, 4028–4033. [Google Scholar] [CrossRef] [PubMed]
- Yang, Q.F.; Chen, B.L.; Zhang, Q.S.; Zhu, Z.H.; Hu, B.; He, Y.; Gao, X.; Wang, Y.M.; Hu, P.J.; Chen, M.H.; et al. Contribution ofMDR1gene polymorphisms on IBD predisposition and response to glucocorticoids in IBD in a Chinese population. J. Dig. Dis. 2015, 16, 22–30. [Google Scholar] [CrossRef] [PubMed]
- Brinar, M.; Cukovic-Cavka, S.; Bozina, N.; Ravic, K.G.; Markos, P.; Ladic, A.; Cota, M.; Krznaric, Z.; Vucelic, B. MDR1polymorphisms are associated with inflammatory bowel disease in a cohort of Croatian IBD patients. BMC Gastroenterol. 2013, 13, 57. [Google Scholar] [CrossRef] [PubMed]
- Urcelay, E.; Mendoza, J.L.; Martín, C.M.; Mas, A.; Martínez, A.; Taxonera, C.; Fernandez-Arquero, M.; Díaz-Rubio, M.; De La Concha, E.G. MDR1 gene: Susceptibility in Spanish Crohn’s disease and ulcerative colitis patients. Inflamm. Bowel Dis. 2006, 12, 33–37. [Google Scholar] [CrossRef]
- Cao, W.; Kayama, H.; Chen, M.L.; Delmas, A.; Sun, A.; Kim, S.Y.; Rangarajan, E.S.; McKevitt, K.; Beck, A.P.; Jackson, C.B.; et al. The Xenobiotic Transporter Mdr1 Enforces T Cell Homeostasis in the Presence of Intestinal Bile Acids. Immunity 2017, 47, 1182–1196.e1110. [Google Scholar] [CrossRef] [PubMed]
- Rafa, H.; Saoula, H.; Belkhelfa, M.; Medjeber, O.; Soufli, I.; Toumi, R.; de Launoit, Y.; Morales, O.; Nakmouche, M.h.; Delhem, N. IL-23/IL-17A axis correlates with the nitric oxide pathway in inflammatory bowel disease: Immunomodulatory effect of retinoic acid. J. Interferon Cytokine Res. 2013, 33, 355–368. [Google Scholar] [CrossRef] [PubMed]
- Kraneveld, A.D.; Rijnierse, A.; Nijkamp, F.P.; Garssen, J. Neuro-immune interactions in inflammatory bowel disease and irritable bowel syndrome: Future therapeutic targets. Eur. J. Pharmacol. 2008, 585, 361–374. [Google Scholar] [CrossRef]
- El-Salhy, M.; Solomon, T.; Hausken, T.; Gilja, O.H.; Hatlebakk, J.G. Gastrointestinal neuroendocrine peptides/amines in inflammatory bowel disease. World J. Gastroenterol. 2017, 23, 5068. [Google Scholar] [CrossRef]
- Gershon, M.D. Serotonin is a sword and a shield of the bowel: Serotonin plays offense and defense. Trans. Am. Clin. Climatol. Assoc. 2012, 123, 268. [Google Scholar]
- Terry, N.; Margolis, K.G. Serotonergic mechanisms regulating the GI tract: Experimental evidence and therapeutic relevance. Gastrointest. Pharmacol. 2016, 239, 319–342. [Google Scholar]
- Shajib, M.; Khan, W. The role of serotonin and its receptors in activation of immune responses and inflammation. Acta Physiol. 2015, 213, 561–574. [Google Scholar] [CrossRef] [PubMed]
- Makker, J.; Chilimuri, S.; Bella, J.N. Genetic epidemiology of irritable bowel syndrome. World J. Gastroenterol. WJG 2015, 21, 11353. [Google Scholar] [CrossRef] [PubMed]
- Goldner, D.; Margolis, K.G. Association of serotonin transporter promoter polymorphism (5HTTLPR) with microscopic colitis and ulcerative colitis: Time to be AsSERTive? Dig. Dis. Sci. 2015, 60, 819–821. [Google Scholar] [CrossRef] [PubMed]
- Khalili, H.; Ananthakrishnan, A.N.; Konijeti, G.G.; Higuchi, L.M.; Fuchs, C.S.; Richter, J.M.; Tworoger, S.S.; Hankinson, S.E.; Chan, A.T. Endogenous Levels of Circulating Androgens and Risk of Crohnʼs Disease and Ulcerative Colitis Among Women. Inflamm. Bowel Dis. 2015, 21, 1378–1385. [Google Scholar] [CrossRef] [PubMed]
- Kanehisa, M.; Furumichi, M.; Tanabe, M.; Sato, Y.; Morishima, K. KEGG: New perspectives on genomes, pathways, diseases and drugs. Nucleic Acids Res. 2017, 45, D353–D361. [Google Scholar] [CrossRef] [PubMed]
- Adegbola, S.O.; Sahnan, K.; Warusavitarne, J.; Hart, A.; Tozer, P. Anti-TNF Therapy in Crohn’s Disease. Int. J. Mol. Sci. 2018, 19, 2244. [Google Scholar] [CrossRef] [PubMed]
- Mullin, J.M.; Snock, K.V. Effect of tumor necrosis factor on epithelial tight junctions and transepithelial permeability. Cancer Res. 1990, 50, 2172–2176. [Google Scholar] [PubMed]
- Rampart, M.; De Smet, W.; Fiers, W.; Herman, A. Inflammatory properties of recombinant tumor necrosis factor in rabbit skin in vivo. J. Exp. Med. 1989, 169, 2227–2232. [Google Scholar] [CrossRef]
- Atreya, R.; Zimmer, M.; Bartsch, B.; Waldner, M.J.; Atreya, I.; Neumann, H.; Hildner, K.; Hoffman, A.; Kiesslich, R.; Rink, A.D. Antibodies against tumor necrosis factor (TNF) induce T-cell apoptosis in patients with inflammatory bowel diseases via TNF receptor 2 and intestinal CD14+ macrophages. Gastroenterology 2011, 141, 2026–2038. [Google Scholar] [CrossRef]
- Dubé, P.E.; Punit, S.; Polk, D.B. Redeeming an old foe: Protective as well as pathophysiological roles for tumor necrosis factor in inflammatory bowel disease. Am. J. Physiol.-Gastrointest. Liver Physiol. 2015, 308, G161–G170. [Google Scholar] [CrossRef]
- Avdagic, N.; Babic, N.; Seremet, M.; Delic-Sarac, M.; Drace, Z.; Denjalic, A.; Nakas-Icindic, E. Tumor necrosis factor-alpha serum level in assessment of disease activity in inflammatory bowel diseases. Med. Glas 2013, 10, 211–216. [Google Scholar]
- Braegger, C.P.; Nicholls, S.; Murch, S.; MacDonald, T.; Stephens, S. Tumour necrosis factor alpha in stool as a marker of intestinal inflammation. Lancet 1992, 339, 89–91. [Google Scholar] [CrossRef]
- Berns, M.; Hommes, D.W. Anti-TNF-α therapies for the treatment of Crohn’s disease: The past, present and future. Expert Opin. Investig. Drugs 2016, 25, 129–143. [Google Scholar] [CrossRef] [PubMed]
- Cohen, B.L.; Sachar, D.B. Update on anti-tumor necrosis factor agents and other new drugs for inflammatory bowel disease. BMJ 2017, 357, j2505. [Google Scholar] [CrossRef]
- Bau, M.; Zacharias, P.; Ribeiro, D.A.; Boaron, L.; STECKERT, A.; Kotze, P.G. Safety profile of anti-TNF therapy in Crohn’s disease management: A Brazilian single-center direct retrospective comparison between Infliximab and Adalimumab. Arq. Gastroenterol. 2017, 54, 328–332. [Google Scholar] [CrossRef] [PubMed]
- Park, S.; Regmi, S.C.; Park, S.Y.; Lee, E.K.; Chang, J.-H.; Ku, S.K.; Kim, D.-H.; Kim, J.-A. Protective effect of 7-O-succinyl macrolactin A against intestinal inflammation is mediated through PI3-kinase/Akt/mTOR and NF-κB signaling pathways. Eur. J. Pharmacol. 2014, 735, 184–192. [Google Scholar] [CrossRef] [PubMed]
- Dasari, V.R.; Kaur, K.; Velpula, K.K.; Gujrati, M.; Fassett, D.; Klopfenstein, J.D.; Dinh, D.H.; Rao, J.S. Upregulation of PTEN in glioma cells by cord blood mesenchymal stem cells inhibits migration via downregulation of the PI3K/Akt pathway. PLoS ONE 2010, 5, e10350. [Google Scholar] [CrossRef]
- Long, S.H.; He, Y.; Chen, M.H.; Cao, K.; Chen, Y.J.; Chen, B.L.; Mao, R.; Zhang, S.H.; Zhu, Z.H.; Zeng, Z.R.; et al. Activation of PI3K/Akt/mTOR signaling pathway triggered by PTEN downregulation in the pathogenesis of Crohn’s disease. J. Dig. Dis. 2013, 14, 662–669. [Google Scholar] [CrossRef]
- Ogura, Y.; Bonen, D.K.; Inohara, N.; Nicolae, D.L.; Chen, F.F.; Ramos, R.; Britton, H.; Moran, T.; Karaliuskas, R.; Duerr, R.H. A frameshift mutation in NOD2 associated with susceptibility to Crohn’s disease. Nature 2001, 411, 603–606. [Google Scholar] [CrossRef]
- Nakanishi, A.; Wada, Y.; Kitagishi, Y.; Matsuda, S. Link between PI3K/AKT/PTEN pathway and NOX proteinin diseases. Aging Dis. 2014, 5, 203. [Google Scholar] [CrossRef]
- Zhao, L.; Lee, J.Y.; Hwang, D.H. The phosphatidylinositol 3-kinase/Akt pathway negatively regulates Nod2-mediated NF-κB pathway. Biochem. Pharmacol. 2008, 75, 1515–1525. [Google Scholar] [CrossRef] [PubMed]
- Karin, M. Mitogen activated protein kinases as targets for development of novel anti-inflammatory drugs. Ann. Rheum. Dis. 2004, 63, ii62–ii64. [Google Scholar] [CrossRef] [PubMed]
- Peroval, M.Y.; Boyd, A.C.; Young, J.R.; Smith, A.L. A critical role for MAPK signalling pathways in the transcriptional regulation of toll like receptors. PLoS ONE 2013, 8, e51243. [Google Scholar] [CrossRef] [PubMed]
- Hommes, D.; Van Den Blink, B.; Plasse, T.; Bartelsman, J.; Xu, C.; Macpherson, B.; Tytgat, G.; Peppelenbosch, M.; Van Deventer, S. Inhibition of stress-activated MAP kinases induces clinical improvement in moderate to severe Crohn’s disease. Gastroenterology 2002, 122, 7–14. [Google Scholar] [CrossRef]
- Lee, J.C.; Laydon, J.T.; McDonnell, P.C.; Gallagher, T.F.; Kumar, S.; Green, D.; McNulty, D.; Blumenthal, M.J.; Keys, J.R.; Strickler, J.E. A protein kinase involved in the regulation of inflammatory cytokine biosynthesis. Nature 1994, 372, 739–746. [Google Scholar] [CrossRef] [PubMed]
- van der Bruggen, T.; Nijenhuis, S.; van Raaij, E.; Verhoef, J.; Sweder van Asbeck, B. Lipopolysaccharide-induced tumor necrosis factor alpha production by human monocytes involves the raf-1/MEK1-MEK2/ERK1-ERK2 pathway. Infect. Immun. 1999, 67, 3824–3829. [Google Scholar] [CrossRef] [PubMed]
- Schmitt, H.; Neurath, M.F.; Atreya, R. Role of the IL23/IL17 Pathway in Crohn’s Disease. Front. Immunol. 2021, 12, 1009. [Google Scholar] [CrossRef]
- Gálvez, J. Role of Th17 cells in the pathogenesis of human IBD. Int. Sch. Res. Not. 2014, 2014, 928461. [Google Scholar] [CrossRef] [PubMed]
- Zhang, Z.; Zheng, M.; Bindas, J.; Schwarzenberger, P.; Kolls, J.K. Critical role of IL-17 receptor signaling in acute TNBS-induced colitis. Inflamm. Bowel Dis. 2006, 12, 382–388. [Google Scholar] [CrossRef] [PubMed]
- Yang, X.O.; Chang, S.H.; Park, H.; Nurieva, R.; Shah, B.; Acero, L.; Wang, Y.-H.; Schluns, K.S.; Broaddus, R.R.; Zhu, Z. Regulation of inflammatory responses by IL-17F. J. Exp. Med. 2008, 205, 1063–1075. [Google Scholar] [CrossRef]












| No. | PubChem CID | Ingredient Name | Smiles | Herb | Source |
|---|---|---|---|---|---|
| 1 | 1103 | spermine | C(CCNCCCN)CNCCCN | RS | herb |
| 2 | 2353 | berberine | COC1=C(C2=C[N+]3=C(C=C2C=C1)C4=CC5=C(C=C4CC3)OCO5)OC | HJ | herb |
| 3 | 2355 | Majudin | COC1=C2C=CC(=O)OC2=CC3=C1C=CO3 | HJ | herb |
| 4 | 3026 | DBP | CCCCOC(=O)C1=CC=CC=C1C(=O)OCCCC | RS; GJ | herb |
| 5 | 3314 | eugenol | COC1=C(C=CC(=C1)CC=C)O | GJ; HJ | herb |
| 6 | 3893 | lauric acid | CCCCCCCCCCCC(=O)O | GJ | herb |
| 7 | 4276 | myristicin | COC1=CC(=CC2=C1OCO2)CC=C | GJ | herb |
| 8 | 4501 | nitidine | C[N+]1=CC2=CC(=C(C=C2C3=C1C4=CC5=C(C=C4C=C3)OCO5)OC)OC | HJ | herb |
| 9 | 4970 | Fumarine | CN1CCC2=CC3=C(C=C2C(=O)CC4=C(C1)C5=C(C=C4)OCO5)OCO3 | RS | herb |
| 10 | 6760 | Skimmianin | COC1=C(C2=C(C=C1)C(=C3C=COC3=N2)OC)OC | HJ | herb |
| 11 | 7127 | methyleugenol | COC1=C(C=C(C=C1)CC=C)OC | HJ | herb |
| 12 | 8163 | Mnk | CCCCCCCCCC(=O)C | GJ; HJ | herb |
| 13 | 8193 | dodecanol | CCCCCCCCCCCCO | RS | herb |
| 14 | 8194 | lauricaldehyde | CCCCCCCCCCCC=O | GJ | herb |
| 15 | 10227 | Kokusaginin | COC1=C(C=C2C(=C1)C(=C3C=COC3=N2)OC)OC | HJ | herb |
| 16 | 10248 | elemicin | COC1=CC(=CC(=C1OC)OC)CC=C | RS | herb |
| 17 | 10545 | ascaridole | CC(C)C12CCC(C=C1)(OO2)C | HJ | herb |
| 18 | 10742 | syringic acid | COC1=CC(=CC(=C1O)OC)C(=O)O | RS | herb |
| 19 | 10748 | Ayapanin | COC1=CC2=C(C=C1)C=CC(=O)O2 | HJ | herb |
| 20 | 11092 | paeonol | CC(=O)C1=C(C=C(C=C1)OC)O | RS | herb |
| 21 | 16306 | dibutyl oxalate | CCCCOC(=O)C(=O)OCCCC | RS | herb |
| 22 | 23535 | linalyl anthranilate | CC(=CCCC(C)(C=C)OC(=O)C1=CC=CC=C1N)C | HJ | herb |
| 23 | 26690 | NN-Dimethyldecanamide | CCCCCCCCCC(=O)N(C)C | RS | herb |
| 24 | 31211 | zingerone | CC(=O)CCC1=CC(=C(C=C1)O)OC | GJ | herb |
| 25 | 31404 | 2,6-ditertbutyl-4methyl phenol | CC1=CC(=C(C(=C1)C(C)(C)C)O)C(C)(C)C | RS | herb |
| 26 | 37153 | Decamethylenediol | C(CCCCCO)CCCCO | GJ | herb |
| 27 | 65575 | α-cedrol | CC1CCC2C13CCC(C(C3)C2(C)C)(C)O | RS | herb |
| 28 | 66654 | xanthoxylin | CC(=O)C1=C(C=C(C=C1OC)OC)O | HJ | herb |
| 29 | 68077 | tangeretin | COC1=CC=C(C=C1)C2=CC(=O)C3=C(O2)C(=C(C(=C3OC)OC)OC)OC | HJ | herb |
| 30 | 68486 | suberosin | CC(=CCC1=C(C=C2C(=C1)C=CC(=O)O2)OC)C | HJ | herb |
| 31 | 72276 | (-)epicatechin | C1C(C(OC2=CC(=CC(=C21)O)O)C3=CC(=C(C=C3)O)O)O | RS | herb |
| 32 | 80922 | 1,2,3-trimethoxy-5-methyl benzene | CC1=CC(=C(C(=C1)OC)OC)OC | GJ | herb |
| 33 | 88692 | [(1R,2R,5R)-2-isopropyl-5-methyl-cyclohexyl] acetate | CC1CCC(C(C1)OC(=O)C)C(C)C | GJ | herb |
| 34 | 88944 | 3,5-dimethyl-4-methoxybenzoic acid | CC1=CC(=CC(=C1OC)C)C(=O)O | RS | herb |
| 35 | 91457 | β-eudesmol | CC12CCCC(=C)C1CC(CC2)C(C)(C)O | GJ | herb |
| 36 | 92138 | 2-[(1R,3S,4S)-3-isopropenyl-4-methyl-4-vinylcyclohexyl]propan-2-ol | CC(=C)C1CC(CCC1(C)C=C)C(C)(C)O | GJ | herb |
| 37 | 92812 | (+)-Ledol | CC1CCC2C1C3C(C3(C)C)CCC2(C)O | HJ | herb |
| 38 | 93009 | L-Bornyl acetate | CC(=O)OC1CC2CCC1(C2(C)C)C | GJ; HJ | herb |
| 39 | 93135 | Xanthorrhizol | CC1=C(C=C(C=C1)C(C)CCC=C(C)C)O | GJ | herb |
| 40 | 93484 | panaxytriol | CCCCCCCC(C(CC#CC#CC(C=C)O)O)O | RS | herb |
| 41 | 94253 | Vulgarin | CC1C2CCC3(C(C2OC1=O)C(C=CC3=O)(C)O)C | RS | herb |
| 42 | 94334 | widdrol | CC1(CCCC2(C1=CCC(CC2)(C)O)C)C | RS | herb |
| 43 | 94378 | 1-(4-Hydroxy-3-methoxyphenyl)decan-5-one | CCCCCCCC(=O)CCC1=CC(=C(C=C1)O)OC | GJ | herb |
| 44 | 96943 | Girinimbin | CC1=CC2=C(C3=C1OC(C=C3)(C)C)NC4=CC=CC=C42 | RS | herb |
| 45 | 121712 | Ditertbutyl phthalate | CC(C)(C)OC(=O)C1=CC=CC=C1C(=O)OC(C)(C)C | RS | herb |
| 46 | 126890 | 6-gingesulfonic acid | CCCCCC(CC(=O)CCC1=CC(=C(C=C1)O)OC)S(=O)(=O)O | GJ | herb |
| 47 | 128735 | isobaimuxinol | CC1(C2CCC3(CCCC(C3(C2)O1)CO)C)C | RS | herb |
| 48 | 129394 | 4,7-Dihydroxy-5-methoxyl-6-methyl-8-formyl-flavan | CC1=C(C(=C2C(=C1OC)C(CC(O2)C3=CC=CC=C3)O)C=O)O | RS | herb |
| 49 | 129429 | panaxacol | CCCCCCCC(C(CC#CC#CC(=O)CC)O)O | RS | herb |
| 50 | 130756 | chloropanaxydiol | CCCCCCCC1C(O1)CC#CC#CC(C(CCl)O)O | RS | herb |
| 51 | 133454 | panasinsanol a | CC1(CC23C1CCC2(CCCC3(C)O)C)C | RS | herb |
| 52 | 147279 | Oxychelerythrine | CN1C2=C(C=CC3=CC4=C(C=C32)OCO4)C5=C(C1=O)C(=C(C=C5)OC)OC | HJ | herb |
| 53 | 156660 | .beta.-Fenchyl acetate, exo- | CC(=O)OC1C(C2CCC1(C2)C)(C)C | GJ | herb |
| 54 | 158103 | Deoxygomisin A | CC1CC2=CC3=C(C(=C2C4=C(C(=C(C=C4CC1C)OC)OC)OC)OC)OCO3 | RS | herb |
| 55 | 161298 | Inermin | C1C2C(C3=C(O1)C=C(C=C3)O)OC4=CC5=C(C=C24)OCO5 | RS | herb |
| 56 | 162952 | 6-Gingerdione | CCCCCC(=O)CC(=O)CCC1=CC(=C(C=C1)O)OC | GJ | herb |
| 57 | 168114 | (8)-Gingerol | CCCCCCCC(CC(=O)CCC1=CC(=C(C=C1)O)OC)O | GJ | herb |
| 58 | 171548 | biotin | C1C2C(C(S1)CCCCC(=O)O)NC(=O)N2 | RS | herb |
| 59 | 171810 | dibutyl phthalate | CCCCOC(=O)C1=CC=CC=C1C(=O)OCCCC | RS | herb |
| 60 | 185914 | Dihydroresveratrol | C1=CC(=CC=C1CCC2=CC(=CC(=C2)O)O)O | RS | herb |
| 61 | 188308 | carthamidin | C1C(OC2=C(C1=O)C(=C(C(=C2)O)O)O)C3=CC=C(C=C3)O | GJ | herb |
| 62 | 439533 | dihydroquercetin | C1=CC(=C(C=C1C2C(C(=O)C3=C(C=C(C=C3O2)O)O)O)O)O | RS | herb |
| 63 | 441562 | Dianthramine | C1=CC(=C(C=C1O)NC2=C(C=CC(=C2)O)C(=O)O)C(=O)O | RS | herb |
| 64 | 441921 | ginsenoside re | CC1C(C(C(C(O1)OC2C(C(C(OC2OC3CC4(C(CC(C5C4(CCC5C(C)(CCC=C(C)C)OC6C(C(C(C(O6)CO)O)O)O)C)O)C7(C3C(C(CC7)O)(C)C)C)C)CO)O)O)O)O)O | RS | PMID: 27080948 |
| 65 | 441922 | ginsenoside rf | CC(=CCCC(C)(C1CCC2(C1C(CC3C2(CC(C4C3(CCC(C4(C)C)O)C)OC5C(C(C(C(O5)CO)O)O)OC6C(C(C(C(O6)CO)O)O)O)C)O)C)O)C | RS | PMID: 29719465 |
| 66 | 441923 | ginsenoside-Rg1 | CC(=CCCC(C)(C1CCC2(C1C(CC3C2(CC(C4C3(CCC(C4(C)C)O)C)OC5C(C(C(C(O5)CO)O)O)O)C)O)C)OC6C(C(C(C(O6)CO)O)O)O)C | RS | PMID: 18403247 |
| 67 | 441965 | Frutinone A | C1=CC=C2C(=C1)C3=C(C(=O)C4=CC=CC=C4O3)C(=O)O2 | RS | herb |
| 68 | 442576 | Pandamine | CCC(C)C(C(=O)NC1C(OC2=CC=C(C=C2)C(CNC(=O)C(NC1=O)CC3=CC=CC=C3)O)C(C)C)N(C)C | RS | herb |
| 69 | 442793 | [6]-gingerol | CCCCCC(CC(=O)CCC1=CC(=C(C=C1)O)OC)O | GJ | herb |
| 70 | 442827 | Trifolirhizin | C1C2C(C3=C(O1)C=C(C=C3)OC4C(C(C(C(O4)CO)O)O)O)OC5=CC6=C(C=C25)OCO6 | RS | herb |
| 71 | 442847 | Celabenzine | C1CCN(CCCNC(=O)CC(NC1)C2=CC=CC=C2)C(=O)C3=CC=CC=C3 | RS | herb |
| 72 | 445154 | resveratrol | C1=CC(=CC=C1C=CC2=CC(=CC(=C2)O)O)O | RS | herb |
| 73 | 485077 | Dihydrochelerythrine | CN1CC2=C(C=CC(=C2OC)OC)C3=C1C4=CC5=C(C=C4C=C3)OCO5 | HJ | herb |
| 74 | 550361 | 4-(1,5-Dimethylhex-4-enyl)cyclohex-2-enone | CC(CCC=C(C)C)C1CCC(=O)C=C1 | GJ | herb |
| 75 | 591309 | Shyobunone | CC(C)C1CCC(C(C1=O)C(=C)C)(C)C=C | GJ | herb |
| 76 | 853433 | isoeugenol | CC=CC1=CC(=C(C=C1)O)OC | HJ | herb |
| 77 | 1548943 | capsaicin | CC(C)C=CCCCCC(=O)NCC1=CC(=C(C=C1)O)OC | HJ | herb |
| 78 | 1549025 | neryl acetate | CC(=CCCC(=CCOC(=O)C)C)C | GJ; HJ | herb |
| 79 | 1549107 | (Z,Z)-farnesol | CC(=CCCC(=CCCC(=CCO)C)C)C | GJ | herb |
| 80 | 3082861 | ginsenol | CC1(CC2(C3(CCCC2(C1CC3)C)C)O)C | RS | herb |
| 81 | 3084331 | T-Muurolol | CC1=CC2C(CCC(C2CC1)(C)O)C(C)C | HJ | herb |
| 82 | 5018391 | neocnidilide | CCCCC1C2CCCC=C2C(=O)O1 | RS | herb |
| 83 | 5275725 | 8-Gingerol | CCCCCCCC(CC(=O)CCC1=CC(=C(C=C1)O)OC)O | GJ | herb |
| 84 | 5280343 | quercetin | C1=CC(=C(C=C1C2=C(C(=O)C3=C(C=C(C=C3O2)O)O)O)O)O | GJ; HJ | herb |
| 85 | 5280863 | kaempferol | C1=CC(=CC=C1C2=C(C(=O)C3=C(C=C(C=C3O2)O)O)O)O | RS; GJ | herb |
| 86 | 5281147 | dehydrosafynol | CC=CC#CC#CC#CC#CC(CO)O | GJ | herb |
| 87 | 5281153 | Mycosinol | CC#CC#CC=C1C=CC2(O1)C(C=CO2)O | RS | herb |
| 88 | 5281441 | Enhydrin | CC1C(O1)(C)C(=O)OC2C3C(C4C(O4)(CCC=C(C2OC(=O)C)C(=O)OC)C)OC(=O)C3=C | RS | herb |
| 89 | 5281612 | Diosmetin | COC1=C(C=C(C=C1)C2=CC(=O)C3=C(C=C(C=C3O2)O)O)O | HJ | herb |
| 90 | 5281698 | Sexangularetin | COC1=C(C=C(C2=C1OC(=C(C2=O)O)C3=CC=C(C=C3)O)O)O | GJ | herb |
| 91 | 5281775 | Gingerenone A | COC1=C(C=CC(=C1)CCC=CC(=O)CCC2=CC(=C(C=C2)O)OC)O | GJ | herb |
| 92 | 5281794 | 6-shogaol | CCCCCC=CC(=O)CCC1=CC(=C(C=C1)O)OC | GJ | herb |
| 93 | 5281846 | haplopine | COC1=C2C=COC2=NC3=C1C=CC(=C3OC)O | HJ | herb |
| 94 | 5315422 | zanthobungeanine | CC1(C=CC2=C(O1)C3=C(C(=CC=C3)OC)N(C2=O)C)C | HJ | herb |
| 95 | 5315426 | zanthosimuline | CC(=CCCC1(C=CC2=C(O1)C3=CC=CC=C3N(C2=O)C)C)C | HJ | herb |
| 96 | 5315645 | Campherenol | CC(=CCCC1(C2CCC1(C(C2)O)C)C)C | GJ | herb |
| 97 | 5316794 | 7,6′-dihydroxy-3′-methoxyisoflavone | COC1=CC(=C(C=C1)O)C2=COC3=C(C2=O)C=CC(=C3)O | RS | herb |
| 98 | 5316891 | 2,5-dimethyl-7-hydroxy chromone | CC1=CC(=CC2=C1C(=O)C=C(O2)C)O | RS | herb |
| 99 | 5317152 | (+)-1,5-Epoxy-nor-ketoguaia-11-ene | CC1CCC23C1(O2)CC(CCC3=O)C(=C)C | GJ | herb |
| 100 | 5317247 | Ethyl geranate | CCOC(=O)C=C(C)CCC=C(C)C | HJ | herb |
| 101 | 5317270 | zingiberol | CC12CCCC(=C)C1CC(CC2)C(C)(C)O | GJ | herb |
| 102 | 5317284 | Nepetin | COC1=C(C2=C(C=C1O)OC(=CC2=O)C3=CC(=C(C=C3)O)O)O | RS | herb |
| 103 | 5317587 | 6-gingediacetate | CCCCCC(CC(CCC1=CC(=C(C=C1)O)OC)OC(=O)C)OC(=O)C | GJ | herb |
| 104 | 5317592 | Gingerenone B | COC1=CC(=CC(=C1O)OC)CCC=CC(=O)CCC2=CC(=C(C=C2)O)OC | GJ | herb |
| 105 | 5317593 | gingerenone c | COC1=C(C=CC(=C1)CCC(=O)C=CCCC2=CC=C(C=C2)O)O | GJ | herb |
| 106 | 5317596 | [4]-gingerol | CCCC(CC(=O)CCC1=CC(=C(C=C1)O)OC)O | GJ | herb |
| 107 | 5317632 | Ginsenoyne A | C=CCCCCCC1C(O1)CC#CC#CC(C=C)O | RS | herb |
| 108 | 5317633 | Ginsenoyne B | C=CCCCCCC(C(CC#CC#CC(C=C)O)O)Cl | RS | herb |
| 109 | 5317634 | Ginsenoyne C | C=CCCCCCC(C(CC#CC#CC(C=C)O)O)O | RS | herb |
| 110 | 5317635 | Ginsenoyne D | CCCCCCCC1C(O1)CC#CC#CC(CC)O | RS | herb |
| 111 | 5318015 | Heptaphylline | CC(=CCC1=C(C(=CC2=C1NC3=CC=CC=C32)C=O)O)C | GJ | herb |
| 112 | 5318039 | hexahydrocurcumin | COC1=C(C=CC(=C1)CCC(CC(=O)CCC2=CC(=C(C=C2)O)OC)O)O | GJ | herb |
| 113 | 5318568 | isogingerenone b | COC1=CC(=CC(=C1O)OC)CCC(=O)C=CCCC2=CC(=C(C=C2)O)OC | GJ | herb |
| 114 | 5319581 | Aposiopolamine | C=C(C1=CC=CC=C1)C(=O)OC2CC3C4C(O4)C(C2)N3 | RS | herb |
| 115 | 5319691 | 8-methyl-5-isopropyl-6,8-nonadiene-2-one | CC(C)C(CCC(=O)C)C=CC(=C)C | HJ | herb |
| 116 | 5320128 | cis-nerolidol | CC(=CCCC(=CCCC(C)(C=C)O)C)C | HJ | herb |
| 117 | 5320138 | 12-O-Nicotinoylisolineolone | CC(=O)C1CCC2(C1(C(CC3C2(CC=C4C3(CCC(C4)O)C)O)OC(=O)C5=CN=CC=C5)C)O | RS | herb |
| 118 | 5320193 | 2,6-Nonamethylene pyridine | C1CCCCC2=NC(=CC=C2)CCCC1 | GJ | herb |
| 119 | 5320290 | Onjixanthone I | COC1=C(C(=C2C(=C1)OC3=C(C2=O)C=C(C=C3)O)OC)OC | GJ | herb |
| 120 | 5320291 | onjixanthone ii | COC1=C(C=C2C(=C1)C(=O)C3=C(O2)C=C(C(=C3O)OC)O)O | GJ | herb |
| 121 | 5320336 | Ginsenoyne E | CCCCCCCC1C(O1)CC#CC#CC(=O)C=C | RS | herb |
| 122 | 5320886 | Ramalic acid | CC1=CC(=CC(=C1C(=O)O)O)OC(=O)C2=C(C(=C(C=C2C)OC)C)O | RS | herb |
| 123 | 5351594 | Chelerythrine | C[N+]1=C2C(=C3C=CC(=C(C3=C1)OC)OC)C=CC4=CC5=C(C=C42)OCO5.[OH-] | HJ | herb |
| 124 | 5352451 | 2,6-dimethyl-3,7-octadiene-2,6-diol | CC(C)(C=CCC(C)(C=C)O)O | RS | herb |
| 125 | 5356544 | Peruviol | CC(=CCCC(=CCCC(C)(C=C)O)C)C | GJ | herb |
| 126 | 5365982 | Neryl propionate | CCC(=O)OCC=C(C)CCC=C(C)C | GJ | herb |
| 127 | 5469789 | panaxynol | CCCCCCCC=CCC#CC#CC(C=C)O | RS | herb |
| 128 | 5748353 | 3-[[(2S)-2,4-dihydroxy-3,3-dimethylbutanoyl]amino]propanoic acid | CC(C)(CO)C(C(=O)NCCC(=O)O)O | RS | herb |
| 129 | 6427501 | (E)-linalool oxide acetate pyr | CC(=O)OC1CCC(OC1(C)C)(C)C=C | HJ | herb |
| 130 | 6428574 | cis-linalol pyranoxide | CC1(C(CCC(O1)(C)C=C)O)C | HJ | herb |
| 131 | 6440935 | sanshool | CC=CC=CC=CCCC=CC(=O)NCC(C)C | HJ | herb |
| 132 | 6442707 | Safynol | CC=CC#CC#CC#CC=CC(CO)O | GJ | herb |
| 133 | 6451337 | 6,8-Nonadien-2-one, 8-methyl-5-(1-methylethyl)-, (S-(E))- | CC(C)C(CCC(=O)C)C=CC(=C)C | HJ | herb |
| 134 | 6857681 | β-santalol | CC(=CCCC1(C2CCC(C2)C1=C)C)CO | RS | herb |
| 135 | 6917976 | ginsenoside rb2 | CC(=CCCC(C)(C1CCC2(C1C(CC3C2(CCC4C3(CCC(C4(C)C)OC5C(C(C(C(O5)CO)O)O)OC6C(C(C(C(O6)CO)O)O)O)C)C)O)C)OC7C(C(C(C(O7)COC8C(C(C(CO8)O)O)O)O)O)O)C | RS | PMID: 27977871 |
| 136 | 6999975 | [(3S)-3,7-dimethyloct-6-enyl] acetate | CC(CCC=C(C)C)CCOC(=O)C | GJ; HJ | herb |
| 137 | 9898279 | ginsenoside rb1 | CC(=CCCC(C)(C1CCC2(C1C(CC3C2(CCC4C3(CCC(C4(C)C)OC5C(C(C(C(O5)CO)O)O)OC6C(C(C(C(O6)CO)O)O)O)C)C)O)C)OC7C(C(C(C(O7)COC8C(C(C(C(O8)CO)O)O)O)O)O)O)C | RS | PMID: 27601384 |
| 138 | 10398656 | α-cadinol | CC1=CC2C(CCC(C2CC1)(C)O)C(C)C | RS | herb |
| 139 | 10730081 | panaxydol | CCCCCCCC1C(O1)CC#CC#CC(C=C)O | RS | herb |
| 140 | 10955174 | patchouli alcohol | CC1CCC2(C(C3CCC2(C1C3)C)(C)C)O | RS | herb |
| 141 | 11116492 | 2-[(2S,5R)-5-ethenyl-5-methyloxolan-2-yl]propan-2-ol | CC1(CCC(O1)C(C)(C)O)C=C | GJ | herb |
| 142 | 11241545 | ZINC02040970 | CC(=CCCC(=CCCC(C)(C=C)O)C)C | GJ; HJ | herb |
| 143 | 11469649 | 1-alpha-Terpinyl acetate | CC1=CCC(CC1)C(C)(C)OC(=O)C | HJ | herb |
| 144 | 11877394 | neointermedeol | CC(=C)C1CCC2(CCCC(C2C1)(C)O)C | RS | herb |
| 145 | 12085452 | (+)-Maalioxide | CC1(C2CCCC3(C2C(O1)(CCC3)C)C)C | RS | herb |
| 146 | 12315453 | isocnidilide | CCCCC1C2CCCC=C2C(=O)O1 | RS | herb |
| 147 | 12806687 | Schinifoline | CC(C)(C)C(C(CCCOC1=CC=CC=C1)N2C=NC=N2)O | HJ | herb |
| 148 | 12855925 | ginsenoside rd | CC(=CCCC(C)(C1CCC2(C1C(CC3C2(CC(C4C3(CCC(C4(C)C)O)C)OC5C(C(C(C(O5)CO)O)O)OC6C(C(C(C(O6)CO)O)O)O)C)O)C)OC7C(C(C(C(O7)CO)O)O)O)C | RS | PMID: 27503022 |
| 149 | 12912363 | ginsenoside Rb3 | CC(=CCCC(C)(C1CCC2(C1C(CC3C2(CCC4C3(CCC(C4(C)C)OC5C(C(C(C(O5)CO)O)O)OC6C(C(C(C(O6)CO)O)O)O)C)C)O)C)OC7C(C(C(C(O7)COC8C(C(C(CO8)O)O)O)O)O)O)C | RS | PMID: 20662827 |
| 150 | 13844273 | Gomisin B | CC=C(C)C(=O)OC1C2=CC(=C(C(=C2C3=C(C4=C(C=C3CC(C1(C)O)C)OCO4)OC)OC)OC)OC | RS | herb |
| 151 | 14038843 | (1R,4E,7E,11R)-1,5,9,9-tetramethyl-12-oxabicyclo[9.1.0]dodeca-4,7-diene | CC1=CCCC2(C(O2)CC(C=CC1)(C)C)C | RS | herb |
| 152 | 14081290 | ginsenoside rh2 | CC(=CCCC(C)(C1CCC2(C1C(CC3C2(CCC4C3(CCC(C4(C)C)OC5C(C(C(C(O5)CO)O)O)O)C)C)O)C)O)C | RS | PMID: 32702586 |
| 153 | 14135318 | bungeanool | CCC=CCC=CCCC=CC=CC(=O)NCC(C)(C)O | HJ | herb |
| 154 | 15118816 | 5 ξ-hydroxy-1-(4-hydroxy-3-methoxyphenyl)-7-(4-hydroxyphenyl)-3-heptanone | COC1=C(C=CC(=C1)CCC(=O)CC(CCC2=CC=C(C=C2)O)O)O | GJ | herb |
| 155 | 15608605 | gomisin a | CC1CC2=CC3=C(C(=C2C4=C(C(=C(C=C4CC1(C)O)OC)OC)OC)OC)OCO3 | RS | herb |
| 156 | 16757678 | Estriol | CC12CCC3C(C1CC(C2O)O)CCC4=C3C=CC(=C4)O | HJ | herb |
| 157 | 21599923 | ginsenoside-Rh1 | CC(=CCCC(C)(C1CCC2(C1C(CC3C2(CC(C4C3(CCC(C4(C)C)O)C)OC5C(C(C(C(O5)CO)O)O)O)C)O)C)O)C | RS | PMID: 32695207 |
| 158 | 23616650 | [(3S)-3,7-dimethyloct-7-enyl] acetate | CC(CCCC(=C)C)CCOC(=O)C | GJ | herb |
| 159 | 23616651 | [(3R)-3,7-dimethyloct-6-enyl] butanoate | CCCC(=O)OCCC(C)CCC=C(C)C | GJ | herb |
| 160 | 24832062 | geranyl acetate | CC(=CCCC(=COC(=O)C)C)C | GJ; HJ | herb |
| 161 | 24832102 | alpha-santalol | CC(=CCCC1(C2CC3C1(C3C2)C)C)CO | RS | herb |
| 162 | 44181925 | ginsenoside rc | CC(=CCCC(C)(C1CCC2(C1C(CC3C2CCC4C3(CCC(C4(C)C)OC5C(C(C(C(O5)CO)O)O)OC6C(C(C(C(O6)CO)O)O)O)C)O)C)OC7C(C(C(C(O7)COC8C(C(C(O8)CO)O)O)O)O)O)C | RS | PMID: 23411022 |
| 163 | 56840949 | Deoxyharringtonine | CC(C)CCC(CC(=O)OC)(C(=O)OC1C2C3=CC4=C(C=C3CCN5C2(CCC5)C=C1OC)OCO4)O | RS | herb |
| 164 | 90473155 | malkangunin | CC1CCC(C2(C13CC(C(C2OC(=O)C4=CC=CC=C4)OC(=O)C)C(O3)(C)C)CO)O | RS | herb |
| 165 | 97032059 | spathulenol | CC1(C2C1C3C(CCC3(C)O)C(=C)CC2)C | HJ | herb |
| 166 | 98104494 | aposcopolamine | CN1C2CC(CC1C3C2O3)OC(=O)C(=C)C4=CC=CC=C4 | RS | herb |
| 167 | 101603339 | sagittariol | CC1CCC2(C(C1(C)CCC(C)(C=C)O)CCC=C2CO)C | GJ | herb |
| 168 | 101660275 | 6-gingediol | CCCCCC(CC(CCC1=CC(=C(C=C1)O)OC)O)O | GJ | herb |
| 169 | 118701072 | tauremisin | CC1C2CCC3(C(C2OC1=O)C(C=CC3=O)(C)O)C | RS | herb |
| 170 | 129716080 | (9r,10s)-epoxyheptadecan-4,6-diyn-3-one | CCCCCCCCCCC#CC#CC(=O)CC=O | RS | herb |
| 171 | 132350840 | suchilactone | COC1=C(C=C(C=C1)CC2COC(=O)C2=CC3=CC4=C(C=C3)OCO4)OC | RS | herb |
| 172 | 132587053 | humulene epoxide i | CC1=CCC(C=CCC2(C(O2)CC1)C)(C)C | RS | herb |
| 173 | 139600351 | Ginsenoside Rg3 | CC(=CCCC(C)(C1CCC2(C1C(CC3C2(CCC4C3(CCC(C4(C)C)OC5C(C(C(C(O5)CO)O)O)OC6C(C(C(C(O6)CO)O)O)O)C)C)O)C)O)C | RS | PMID: 26199555 |
| Pubchem ID | Compound Name | Herb | Target Name | Uniprot ID | PDB ID | Affinity (kcal/mol) | Interaction | ||
|---|---|---|---|---|---|---|---|---|---|
| Hydrogens Bond | Hydrophobic Interactions | π-Cation Interactions | |||||||
| PL | 5I6X | −10.8 | |||||||
| 16757678 | Estriol | HJ | SLC6A4 | P31645 | 5I6X | −10.3 | 335A | 95A, 172A, 176A, 341A | |
| 161298 | Inermin | RS | SLC6A4 | P31645 | 5I6X | −10.2 | 95A, 497A | 172A, 176A, 335A, 341A, 501A | |
| 68486 | Suberosin | HJ | SLC6A4 | P31645 | 5I6X | −9.7 | 177A, 439A | 95A, 172A, 173A, 176A, 341A, 501A | |
| 4970 | Fumarine | RS | SLC6A4 | P31645 | 5I6X | −8.3 | 95A, 334A | 169A, 172A, 176A, 334A, 335A, 341A, 501A | |
| 93135 | Xanthorrhizol | GJ | SLC6A4 | P31645 | 5I6X | −8.3 | 169A | 95A, 172A, 173A, 176A, 334A, 341A, 501A | |
| 23535 | Linalyl anthranilate | HJ | SLC6A4 | P31645 | 5I6X | −7.6 | 176A, 335A | 95A, 172A, 341A, 501A | |
| 10748 | Ayapanin | HJ | SLC6A4 | P31645 | 5I6X | −7.5 | 177A | 95A, 173A, 341A | |
| 442793 | [6]-gingerol | GJ | SLC6A4 | P31645 | 5I6X | −7.5 | 169A, 177A, 438A, 439A | 95A, 172A, 173A, 176A, 335A, 341A, 443A, 501A | |
| 92138 | Elemol | GJ | SLC6A4 | P31645 | 5I6X | −7.3 | - | 176A, 335A, 341A, 501A | |
| 3026 | DBP | RS; GJ | SLC6A4 | P31645 | 5I6X | −7.2 | 95A, 176A | 95A, 341A | |
| 6427501 | Pyranoid | HJ | SLC6A4 | P31645 | 5I6X | −6.5 | 335A | 172A, 176A, 334A, 341A, 501A | |
| PL | 6PYA | −10.2 | |||||||
| 16757678 | Estriol | HJ | SHBG | P04278 | 6PYA | −8.3 | 42A, 82A, 105A, 127A | 67A, 105A, 112A, 171A | |
| 101603339 | Sagittariol | GJ | SHBG | P04278 | 6PYA | −7.3 | 42A, 127A, 135A | 67A, 105A, 107A, 112A | |
| PL | 7A69 | −9.3 | |||||||
| 5280343 | Quercetin | GJ; HJ | ABCB1 | P08183 | 7A69 | −6.8 | 344A, 347A, 871A, 946A | 875A | |
| 68077 | Tangeretin | HJ | ABCB1 | P08183 | 7A69 | −6.5 | 310A, 344A, 725A | 65A, 340A, 343A, 728A, 983A | |
| 5280863 | Kaempferol | RS; GJ; HJ | ABCB1 | P08183 | 7A69 | −6.4 | 310A | 303A, 306A, 339A, 343A | |
| 445154 | Resveratrol | RS | ABCB1 | P08183 | 7A69 | −6.1 | 232A, 310A | 232A, 303A, 306A, 343A | |
| PL | 3E7G | −6.9 | |||||||
| 139600351 | Ginsenoside Rg3 | RS | NOS2 | P35228 | 3E7G | −8.5 | 201A, 350A, 371A, 372A, 374A, 377A | ||
| 485077 | Dihydrochelerythrine | HJ | NOS2 | P35228 | 3E7G | −7.8 | 199A, 491A | 197A, 350A, 352A, 373A | |
| 2353 | Berberine | HJ | NOS2 | P35228 | 3E7G | −7.6 | 263A, 266A | 350A | |
| 5280343 | Quercetin | GJ; HJ | NOS2 | P35228 | 3E7G | −7.2 | 351A, 377A, 385A, 387A, 388A | 350A | |
| 5280863 | Kaempferol | RS; GJ | NOS2 | P35228 | 3E7G | −7.2 | 351A, 373A, 377A, 387A, 388A | 350A | |
| 5281612 | Diosmetin | HJ | NOS2 | P35228 | 3E7G | −7.2 | 351A, 372A | 352A | |
| 439533 | Taxifolin | RS | NOS2 | P35228 | 3E7G | −7.1 | 387A, 388A | 381A | 388A |
| 68077 | Tangeretin | HJ | NOS2 | P35228 | 3E7G | −6.7 | - | 263A | |
| 441921 | Ginsenoside re | RS | NOS2 | P35228 | 3E7G | −6.7 | 201A, 202A, 381A, 388A, 491A | 199A, 463A | |
| 445154 | Resveratrol | RS | NOS2 | P35228 | 3E7G | −6.7 | 352A, 371A, 388A | 350A, 373A | |
| 5318039 | Hexahydrocurcumin | GJ | NOS2 | P35228 | 3E7G | −6.6 | 263A, 350A, 352A, 369A | 371A | |
| 3314 | Eugenol | GJ; HJ | NOS2 | P35228 | 3E7G | −4.9 | 266A, 382A, 388A | 263A, 350A, 373A, 381A | |
Disclaimer/Publisher’s Note: The statements, opinions and data contained in all publications are solely those of the individual author(s) and contributor(s) and not of MDPI and/or the editor(s). MDPI and/or the editor(s) disclaim responsibility for any injury to people or property resulting from any ideas, methods, instructions or products referred to in the content. |
© 2022 by the authors. Licensee MDPI, Basel, Switzerland. This article is an open access article distributed under the terms and conditions of the Creative Commons Attribution (CC BY) license (https://creativecommons.org/licenses/by/4.0/).
Share and Cite
Zhao, Y.; Wang, S.; Hu, Y.; Wang, Y. Investigating Key Targets of Dajianzhong Decoction for Treating Crohn’s Disease Using Weighted Gene Co-Expression Network. Processes 2023, 11, 112. https://doi.org/10.3390/pr11010112
Zhao Y, Wang S, Hu Y, Wang Y. Investigating Key Targets of Dajianzhong Decoction for Treating Crohn’s Disease Using Weighted Gene Co-Expression Network. Processes. 2023; 11(1):112. https://doi.org/10.3390/pr11010112
Chicago/Turabian StyleZhao, Yi, Shengpeng Wang, Yuanjia Hu, and Yitao Wang. 2023. "Investigating Key Targets of Dajianzhong Decoction for Treating Crohn’s Disease Using Weighted Gene Co-Expression Network" Processes 11, no. 1: 112. https://doi.org/10.3390/pr11010112
APA StyleZhao, Y., Wang, S., Hu, Y., & Wang, Y. (2023). Investigating Key Targets of Dajianzhong Decoction for Treating Crohn’s Disease Using Weighted Gene Co-Expression Network. Processes, 11(1), 112. https://doi.org/10.3390/pr11010112

