Lightweight Yolov4 Target Detection Algorithm Fused with ECA Mechanism
Abstract
:1. Introduction
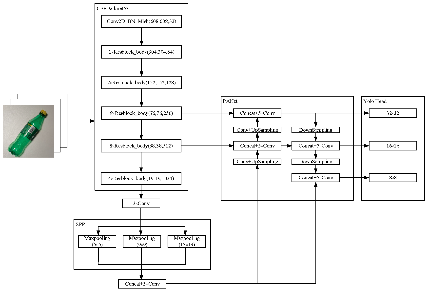
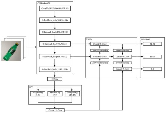
2. Detection Model Based on Yolov4
3. Model Optimization
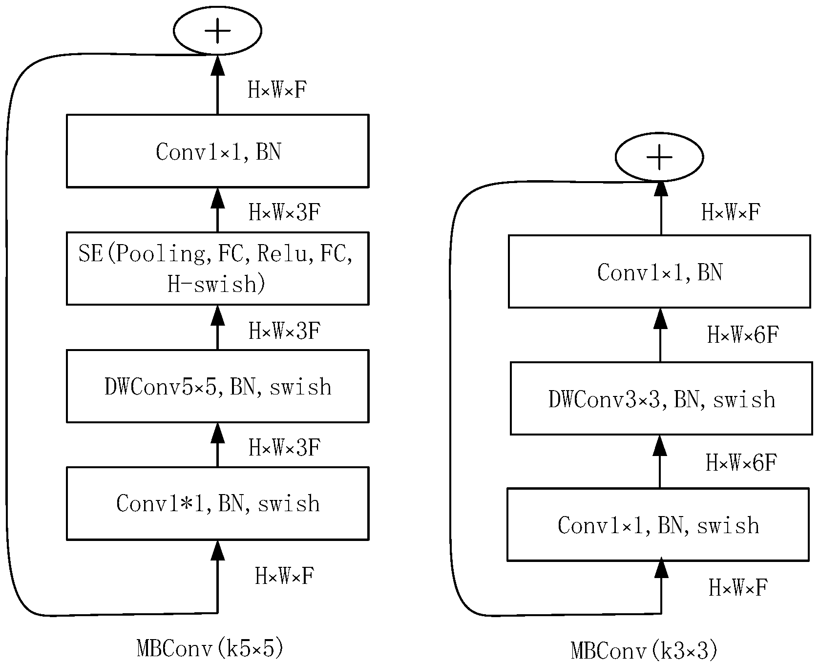
3.1. Experiment Method
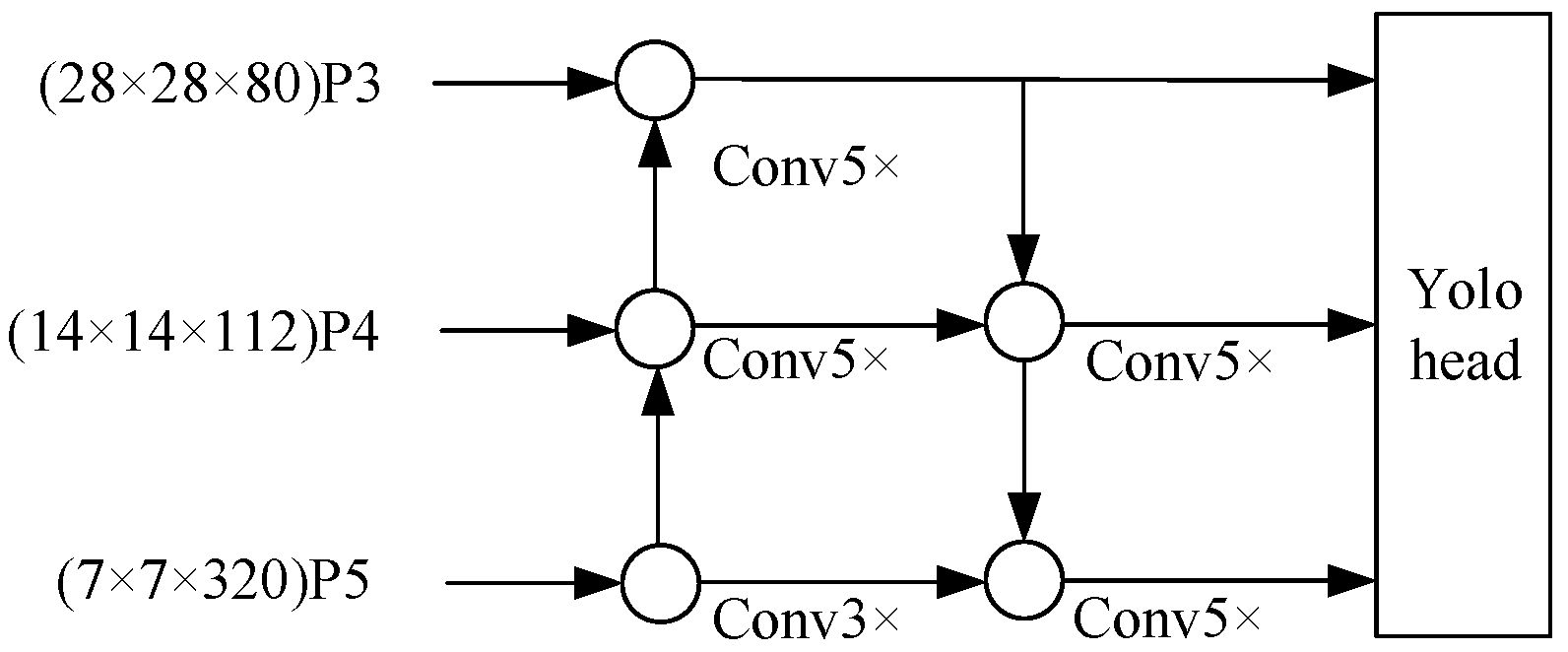
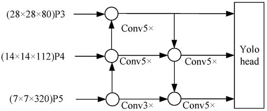
3.2. PANet Network Optimization
3.3. NMS Algorithm Optimization
- (1)
 - Linear weighting:
 
- (2)
 - Gaussian weighting:
 
4. Experiment and Analysis
4.1. Data Set and Experiment Configuration
4.2. Experimental Results and Analysis
5. Conclusions
Author Contributions
Funding
Institutional Review Board Statement
Informed Consent Statement
Data Availability Statement
Conflicts of Interest
References
- Zhang, J.; Zhang, Z.; Zhang, J.; Fan, G.; Wu, D. A Quantitative Study on the Benefit of Various Waste Classifications. Adv. Civ. Eng. 2021, 2021, 6660927. [Google Scholar] [CrossRef]
 - Malta, V.J.; Viegas, S.; Sabino, R.; Viegas, C. Fungal and Microbial Volatile Organic Compounds Exposure Assessment in a Waste Sorting Plant. J. Toxicol. Environ. Health Part A 2012, 75, 22–23. [Google Scholar]
 - Low, D.G. Distinctive image features from scale-invariant keypoint. Int. J. Comput. Vis. 2001, 60, 91–110. [Google Scholar] [CrossRef]
 - Bay, H.; Ess, A.; Tuytelaars, T.; Van Gool, L. SURF: Speeded-up robust features. Comput. Vis. Image Underst. 2008, 110, 346–359. [Google Scholar] [CrossRef]
 - Divya, S.V.; Sourabh, P.; Umesh, C.P. Structure tensor-based SIFT algorithm for SAR image registration. IET Image Process. 2020, 14, 929–938. [Google Scholar]
 - Alexey, B.; Wang, C.Y.; Liao, H.Y. YOLOv4: Optimal speed and accuracy of object detection. arXiv 2020. [Google Scholar]
 - Tang, S.N.; Zhu, Y.; Yuan, S.Q. Intelligent Fault Identification of Hydraulic Pump Using Deep Adaptive Normalized CNN and Synchrosqueezed Wavelet Transform. Reliab. Eng. Syst. Saf. 2022, 224, 108560. [Google Scholar] [CrossRef]
 - Tang, S.N.; Zhu, Y.; Yuan, S.Q. Intelligent Fault Diagnosis of Hydraulic Piston Pump Based on Deep Learning and Bayesian Optimization. ISA Trans. 2022. [Google Scholar] [CrossRef]
 - Simonyan, K.; Zisserman, A. Very Deep Convolutional Networks for Large-Scale Image Recognition. arXiv 2014, arXiv:1409.1556. [Google Scholar]
 - Szegedy, C.; Liu, W.; Jia, Y.; Sermanet, P.; Reed, S.; Anguelov, D.; Erhan, D.; Vanhoucke, V.; Rabinovich, A. Going Deeper with Convolutions. In Proceedings of the IEEE Conference on Computer Vision and Pattern Recognition, Columbus, OH, USA, 23–28 June 2014. [Google Scholar]
 - Huang, G.; Liu, Z.; van der Maaten, L.; Weinberger, K.Q. Densely Connected Convolutional Networks. In Proceedings of the IEEE Conference on Computer Vision and Pattern Recognition, Las Vegas, NV, USA, 27–30 June 2016. [Google Scholar]
 - Howard, A.G.; Zhu, M.; Chen, B.; Kalenichenko, D.; Wang, W.; Weyand, T.; Andreetto, M.; Adam, H. MobileNets: Efficient convolutional neural networks for mobile vision applications, Computer Vision and Pattern Recognition. arXiv 2017, arXiv:1704.04861. [Google Scholar]
 - Girshick, R.B. Fast R-CNN. In Proceedings of the 2015 IEEE International Conference on Computer Vision (ICCV), Santiago, Chile, 7–13 December 2015; pp. 1440–1448. [Google Scholar]
 - Shaoqing, R.; Kaiming, H.; Girshick, R.; Sun, J. Faster R-CNN: Towards Real-Time Object Detection with Region Proposal Networks. IEEE Trans. Pattern Anal. Mach. Intell. 2017, 39, 1137–1149. [Google Scholar]
 - Dong, L.J.; Yi, W.X.; Yi, C.; Peng, Y.H. Structure Optimization of Convolutional Neural Networks: A Survey. Acta Autom. Sin. 2020, 46, 24–37. [Google Scholar]
 - Shao, W.P.; Wang, X.; Cao, Z.R.; Bai, F. Design of lightweight convolutional neural network based on MobileNet and YOLOv3. J. Comput. Appl. 2020, 40, 8–13. [Google Scholar]
 - Tang, S.N.; Zhu, Y.; Yuan, S.Q. A Novel Adaptive Convolutional Neural Network for Fault Diagnosis of Hydraulic Piston Pump with Acoustic Images. Adv. Eng. Inform. 2022, 52, 101554. [Google Scholar] [CrossRef]
 - Bodla, N.; Singh, B.; Chellappa, R.; Davis, L.S. Soft-NMS improving object detection with one line of code. In Proceedings of the 2017 IEEE International Conference on Computer Vision, Venice, Italy, 22–29 October 2017; pp. 5562–5570. [Google Scholar]
 - Redmon, J.; Farhadi, A. Yolov3: An incremental improvement. arXiv 2018, arXiv:1804.02767. [Google Scholar]
 - Wang, C.Y.; Liao, H.Y.M.; Wu, Y.H.; Chen, P.Y.; Hsieh, J.W.; Yeh, I.H. CSPNet: A new backbone that can enhance learning capability of CNN. In Proceedings of the IEEE/CVF Conference on Computer Vision and Pattern Recognition Workshops, Seattle, WA, USA, 14–19 June 2020; pp. 390–391. [Google Scholar]
 - He, K.; Zhang, X.; Ren, S.; Sun, J. Spatial pyramid pooling in deep convolutional networks for visual recognition. IEEE Trans. Pattern Anal. Mach. Intell. 2015, 37, 1904–1916. [Google Scholar] [CrossRef] [Green Version]
 - Tang, S.N.; Zhu, Y.; Yuan, S.Q. An adaptive deep learning model towards fault diagnosis of hydraulic piston pump using pressure signal. Eng. Fail. Anal. 2022, 138, 106300. [Google Scholar] [CrossRef]
 - Mao, L.; Ren, F.Z.; Yang, D.W.; Zhang, R.B. Two-way feature pyramid network for panoptic segmentation. J. Jilin Univ. 2022, 52, 657–665. [Google Scholar]
 - Zhu, Y.; Li, G.; Tang, S.; Wang, R.; Su, H.; Wang, C. Acoustic Signal-based Fault Detection of Hydraulic Piston Pump using a Particle Swarm Optimization Enhancement CNN. Appl. Acoust. 2022, 192, 108718. [Google Scholar] [CrossRef]
 - Tan, M.; Le, Q.V. EfficientNet: Rethinking model scaling for convolutional neural networks. arXiv 2019, arXiv:1905.11946. [Google Scholar]
 - Howard, A.; Sandler, M.; Chu, G.; Chen, L.; Chen, B.; Tan, M.; Wang, W.; Zhu, Y.; Pang, R.; Vasudevan, V.; et al. Searching for MobileNetV3. In Proceedings of the 2019 IEEE/CVF International Conference on Computer Vision (ICCV), Seoul, Korea, 27 October–2 November 2020. [Google Scholar]
 - Li, X.; Qin, Y.; Wang, F.; Guo, F.; Yeow, J.T. Pitaya detection in orchards using the MobileNet-YOLO model. In Proceedings of the 2020 39th Chinese Control Conference (CCC), Shenyang, China, 27–30 June 2020; pp. 6274–6278. [Google Scholar]
 - Teng, Y.D.; Gao, P.X. Generative Robotic Grasping Using Depthwise Separable Convolution. Comput. Electr. Eng. 2021, 94, 107318. [Google Scholar] [CrossRef]
 - Liu, C.A.; Feng, X.L.; Sun, C.H.; Zhao, L.J. Maximum 2-D entropy image segmentation method based on improved sparrow algorithm. Laster Technol. 2022, 46, 274. [Google Scholar]
 - Wei, F.; Wang, L.; Ren, P.M. Tinier-YOLO: A real-time object detection method for constrained environments. IEEE Access 2019, 8, 1935–1944. [Google Scholar]
 - Tan, M.X.; Pang, R.M.; Le, Q.V. Efficientdet: Scalable and efficient object detection. In Proceedings of the IEEE Conference on Computer Vision and Pattern Recognition, Piscataway, NJ, USA, 19–24 June 2020; pp. 10781–10790. [Google Scholar]
 - Lyn, J.; Yan, S. Image super-resolution reconstruction based on attention mechanism and feature fusion. arXiv 2020, arXiv:2004.03939. [Google Scholar]
 - Hu, J.; Shen, L.; Sun, G. Squeeze-and-Excitation Networks. In Proceedings of the IEEE Conference on Computer Vision and Pattern Recognition (CVPR), Salt Lake City, UT, USA, 18–23 June 2018; pp. 7132–7141. [Google Scholar]
 - Hou, Q.; Zhou, D.; Feng, J. Coordinate attention for efficient mobile network design. In Proceedings of the IEEE/CVF Conference on Computer Vision and Pattern Recognition, Nashville, TN, USA, 20–25 June 2021; pp. 13713–13722. [Google Scholar]
 - Wang, Q.; Wu, B.; Zhu, P.; Li, P.; Zuo, W.; Hu, Q. ECA-Net: Efficient Channel Attention for Deep Convolutional Neural Networks. In Proceedings of the IEEE/CVF Conference on Computer Vision and Pattern Recognition (CVPR), Seattle, WA, USA, 13–19 June 2020. [Google Scholar]
 - Selvaraju, R.R.; Cogswell, M.; Das, A.; Vedantam, R.; Parikh, D.; Batra, D. Grad-CAM: Visual explanations from deep networks via gradient-based localization. Int. J. Comput. Vis. 2020, 128, 336–359. [Google Scholar] [CrossRef] [Green Version]
 - Woo, S.; Park, J.; Lee, J.Y.; Kweon, I.S. CBAM: Convolutional Block Attention Module. In Proceedings of the European conference on computer vision (ECCV), Munich, Germany, 8–14 September 2018. [Google Scholar]
 - Wu, L.; Ma, J.; Zhao, Y.; Liu, H. Apple Detection in Complex Scene Using the Improved YOLOv4 Model. Agronomy 2021, 11, 476. [Google Scholar] [CrossRef]
 













| Predictive Value | |||
|---|---|---|---|
| Positive Sample | Negative Sample | ||
| actual value | positive sample | TP (True Positive) | FN (False Negative) | 
| negative sample | FP (False Positive) | TN (True Negative) | |
Publisher’s Note: MDPI stays neutral with regard to jurisdictional claims in published maps and institutional affiliations.  | 
© 2022 by the authors. Licensee MDPI, Basel, Switzerland. This article is an open access article distributed under the terms and conditions of the Creative Commons Attribution (CC BY) license (https://creativecommons.org/licenses/by/4.0/).
Share and Cite
Wang, C.; Zhou, Y.; Li, J. Lightweight Yolov4 Target Detection Algorithm Fused with ECA Mechanism. Processes 2022, 10, 1285. https://doi.org/10.3390/pr10071285
Wang C, Zhou Y, Li J. Lightweight Yolov4 Target Detection Algorithm Fused with ECA Mechanism. Processes. 2022; 10(7):1285. https://doi.org/10.3390/pr10071285
Chicago/Turabian StyleWang, Chunguang, Yulin Zhou, and Junjie Li. 2022. "Lightweight Yolov4 Target Detection Algorithm Fused with ECA Mechanism" Processes 10, no. 7: 1285. https://doi.org/10.3390/pr10071285
APA StyleWang, C., Zhou, Y., & Li, J. (2022). Lightweight Yolov4 Target Detection Algorithm Fused with ECA Mechanism. Processes, 10(7), 1285. https://doi.org/10.3390/pr10071285
        
                                                
