Next Article in Journal
Making Biomarkers Relevant to Healthcare Innovation and Precision Medicine
Next Article in Special Issue
Calculation Model of the Effect of Periodic Change of Normal Force on Sliding Friction Characteristics between the Planes
Previous Article in Journal
Extraction of Polyphenols from Unripened Coffee (Coffea Arabica) Residues and Use as a Natural Coagulant for Removing Turbidity
Previous Article in Special Issue
Theoretical Analysis of the Micro Annulus of an Oil-Well Cement Sheath Formed via Cooling under Acid-Fracturing Conditions
 
 
Font Type:
Arial Georgia Verdana
Font Size:
Aa Aa Aa
Line Spacing:
Column Width:
Background:
Article

Warning Signs of High-Pressure Formations of Abnormal Contour Pressures When Drilling for Oil and Natural Gas

by
Tomas Huszar
1,
Gabriel Wittenberger
2 and
Erika Skvarekova
2,*
1
District Mining Office in Kosice, Timonova 23, 041 57 Kosice, Slovakia
2
Department of Montaneous Sciences, Faculty of Mining, Ecology, Process Control and Geotechnologies, Institute of Earth’s Resources, Technical University of Kosice, Park Komenskeho 19, 040 01 Kosice, Slovakia
*
Author to whom correspondence should be addressed.
Processes 2022, 10(6), 1106; https://doi.org/10.3390/pr10061106
Submission received: 26 April 2022 / Revised: 18 May 2022 / Accepted: 30 May 2022 / Published: 1 June 2022
(This article belongs to the Special Issue Oil and Gas Well Engineering Measurement and Control)

Abstract

:
When drilling to obtain hydrocarbons (oil and natural gas), we cannot underestimate the anomalously high pressures in the deposit layers, as these pressures can cause an uncontrollable eruption. Therefore, it is important to look for signs of anomalous high contour pressures over time, which, according to a detailed analysis, could be used to predict and quantify high formation pressures. These arise under conditions of intense vertical migration of formation fluids, where the liquids in the well have to carry part of the weight of overlying rocks and are often also related to tectonic activity. The main aim of the present study was to detect the emergence of a gas kick, which, as a result of an improper technological procedure, can cause an uncontrollable eruption, which can lead to a total accident of the well. In this article, we describe the use of modern drilling technology and sophisticated software that displays the current status inside the well. These can reveal impending pressure anomalies that can cause complications in managing the gas kick in oil and natural gas drilling. We analysed the most appropriate procedure for well control in a hydrocarbon well using the “driller’s method” and the “wait and weight method”. On the basis of theoretical background, we verified the correctness of the procedure for well control and compared it with the reaction to gas kick from a well drilled in Hungary. In the article, we highlight mistakes, as well as the particular importance of properly managing gas kick and its early prediction. Proper management of gas kick and its early prediction highlight the particular importance of implementing safe and effective procedures in well drilling.

1. Introduction

Very often, gas kick and related complications are manifested in oil and natural gas wells and during drilling on geothermal water under pressure. According to theoretical knowledge, the behaviour of these gas kicks can be predicted in advance and safely eliminated. During well control by the “driller’s method” or by the “wait and weight method” essentially assumes the pumping of a new drilling mud with a new adjusted density. The gas kick is most often due to the fact that the current pressure ratios on the bottom hole are disrupted. There is an uncontrolled release of oil or natural gas from an oil or gas well after the failure of the drilling pressure control systems. Hydrocarbon wells have systems (BOP systems: blowout preventer) to prevent gas eruptions. Random sparks during an eruption can lead to a catastrophic oil or natural gas fire. Unmanaged gas kick is one of the most tragic and expensive technical accidents that can occur in the oil and gas industry. When an accident occurs, it is an immediate emergency situation that endangers life, the environment and all related equipment. Gas kicks in deep sea drilling for oil and natural gas are becoming serious with increasing drilling depth and a more complex geological environment. Their prediction and prevention represent one of the main challenges for drilling companies and rock engineers. Gas kick manifestations of hydrocarbon deposits are less documented, such as gas kicks and explosions of coal gas. Therefore, the exchange of information is important, especially in the area of prediction and prevention of gas kicks in oil and gas drilling. This contribution clarifies possible differences between theoretical prediction and practical solutions to actual gas kick events. In this article, we deal with the issue of theoretical and technical research concerning the prediction and prevention of hydrocarbon gas kick, taking the example of a D-1 well in Hungary. A comprehensive prediction method is proposed for a particular hydrocarbon well, and we highlight the incorrect actions and decisions taken by the driller in an attempt to resolve the situation. Such erroneous decisions in dealing with well control can cause uncontrolled eruption, with the possibility of an accident at the well. Therefore, it is necessary to establish a clear concept and procedure for dealing with such complications. InfoDrill and Drill Lab MasterLog software were used in this case to process the detected data. Data were collected and compared with the results of theoretical and actual well control situations, with consideration of terrain monitoring, laboratory tests, and measurements, in order to guarantee the accuracy of the well control forecast. The principle and scheme of the hydrocarbon well were studied and modelled, on the basis of which it was possible to deduce the correct technological procedure for well control in the hydrocarbon well [1]. The global oil and gas market has been changing dynamically in recent decades. The exploration and production of newly discovered high-quality oil and gas deposits, as well as government involvement in the development of unconventional low-carbon energy resources, have led to the global market presently being shaped not only by supply but also by demand [2]. Not all hydrocarbon deposits that are discovered are cost-effective. Mined oil or gas deposits can also be used for other mining activities. The use of already extracted oil and gas deposits is mainly aimed at the construction of underground natural gas storage facilities, as well as the pumping of mining waters, sulphides, CO2, etc. [3]. These mined wells must be deepened, cleaned, equipped and installed using underground technological equipment [4]. The disposal of economically inefficient wells is an economically and technically challenging task. Such situations require technical knowledge and necessitate the use of quality materials, with emphasis on environmental protection [5,6]. For oil and natural gas extraction itself, the casing has to be accordingly designed, tested, operated, installed and monitored; failure to do so can cause notable problems and reduce the durability of the well. In the lifespan of a hydrocarbon well, various processes are carried out, including liner installation, drilling, pressure and temperature exploration, production and pumping tests. In order to achieve technical success, safe management and well control, a systematic understanding of the parameters during drilling and equipping of the well is necessary [7]. Horizontal or direct natural gas and oil wells are difficult to evaluate owing to the challenges associated with collecting data on formation pressure using a wire line [8,9].
Well deviation control has become a bottleneck preventing the development of gas drilling. Without greasing of the drilling fluid and the actuality of the negative pressure differential, the cause of well deviation in gas drilling differs from that in mud drilling. In this article, we analyse and consider the consequences of the stress distribution difference, well bore enlargement, the rock-breaking mechanism and water export in well deviation during both mud drilling and gas drilling, with reference to previous studies. Our conclusion is that the uneven crater formed by rock breaking, the new stress state in the bottom rock and borehole enlargement are the main reasons for well deviation during gas drilling [10]. According to the characteristics of horizontal wells, a multiphase flow theoretical model of a horizontal well was established. The finite difference method was adopted for solving mathematical equations. The bottom hole pressure of a horizontal well during gas kick was analysed. The results indicated that the bottom hole pressure of a vertical well decreases quickly, whereas the pressure of a horizontal well decreases after a given time. In a horizontal well with a large curvature radius, the bottom hole pressure decreases less than that in a well with a small curvature radius with a horizontal section of the same length. Comparing two wells with equivalent curvature radii, the bottom hole pressure of that with a longer horizontal section reduces slower than that with the shorter horizontal section. Increased build-up rate has no effect on the bottom hole pressure of horizontal wells. In wells with a small hole, the bottom hole pressure first increases and then reduces quickly after a given time. The pump output has little effect on the bottom hole pressure of horizontal wells [11]. The differential pressure on the bottom hole is one of the most important factors influencing mining speed [12]. Rock stress analyses for induced seismicity monitoring are necessary operating procedures for the safe and effective production of oil and gas. Analysis of the rock stresses on the bottom hole, as well as mechanisms of clearing drill cuttings, suggests that hydraulic pulsation in the well can reduce pressure, reduce the quarry strength of the rock and improve purification at the bottom hole, thus improving drilling force and efficiency. The higher the pulsation value, the more effective the acceleration of drilling speed; in contrast, as the depth of the well increases, the effect of acceleration gradually decreases [13]. A series of steps can helps to ensure safe and efficient production of natural gas and oil [14]. A stochastic drilling approach employs well performance algorithms to determine the optimal drilling profundity measured in vertical wells in three-dimensional space. The generated algorithms are then used to display the measured depth of vertical wells in which the pressure expression is assumed. A total of 15 hydrocarbon wells were designed and carried out in applicable rock environments, most often in sandstones [15]. Due to its rock form, sandstone allows for the aggregation and migration of hydrocarbons, such as natural gas and oil. To evaluate drilling cases and applications, including drilling unpredictability and many other drilling issues, it is necessary analyse the effects of hydrostatic and bearing pressure in the extracted rocks [16,17]. In order to increase the pressure, it is necessary to perform constant optimization and analyse the measurement history. It is appropriate to decrease the number of measurements in wells where issues have not been reported for a long period of time, focusing instead on potentially troublesome wells [18]. Natural gas is also possible solution to the usage of low-carbon fuel resources. One of the options for effective use of this energy source is underground storage [19,20]. One possibility for acquiring natural gas from unusual sources, especially from shale, is hydraulic fracturing.
Hydraulic fracturing techniques are especially effective in triggering the production of hydrocarbons from oil formations or shale gas [21,22]. In this article, we call attention to the significance of the dynamic increase in financial expenditure acquired by many countries in recognizing and investigating gas deposits contained in rocks, hydrates or aquifers. In terms of geological exploration, the volume of overall proven geological sources of unconventional gas has increased by 66% in recent years [1]. In this article, we characterize the consequences of utilizing innovative methods of natural gas exploitation in order to achieve increased sustainability and balanced global economic development, as well as a radical reduction in the cost of gas transport on a global scale. We are currently witnessing a dynamic increase in financial expenditures of countries on all continents with respect to exploration and analysis of gas deposits contained in rock or aquifer layers.
The aim of this article is to demonstrate how to proceed correctly in response to the first warning signs of pressure expression in hydrocarbon wells. By using modern software support, can detect deviations from the correct drilling mode. In this article, we present a case study to demonstrate how a software system can alert the driller and monitor any anomalies that may arise during the drilling process. This realistic example of the hydrocarbon drilling process also draws attention to important functional parameters, e.g., drilling depth, temperature and drilling pressure, weight on the hook, rotation per minute on the drill string, weight on the bit, etc., which exert a fundamental influence on the drilling process. Practical information and advice on procedures can help other drillers in terms of safety and future prospects.

2. Materials and Methods

A hydrocarbon well in Hungary was selected for our research (the Company Oil and Gas Development Kft, Figure 1). The well was drilled by a Bentec AC 250 heavy electric-hydraulic drilling rig with a load capacity of 250 tone (1600 horsepower), BOP (135/8 “, 10,000 psi), double, single and Cameron annular.
The following steps were carried out:
-
Assessment of the correctness and suitability of standard theoretical procedures according to the real in situ technological process under specific conditions;
-
Analysis, comparison and reference to frequent technological errors and decisions with respect to recovery of well control in the drilling of hydrocarbon deposits; and
-
Software modelling of a particular well control strategy under specific conditions.
The main cause of gas kick is the existence of a pressure difference between the formation pressure and the pressure in the well (hydrostatic), which is transferred from the formation layer to the well.
The accompanying phenomena of possible abnormal gas kick are:
  • Rate of penetration (ROP);
  • Change in drill cutting size;
  • Higher values of gas types:
    (a)
    background gas;
    (b)
    trip gas;
    (c)
    connection gas;
  • Higher salinity or chloride values in drilling mud;
  • Higher temperatures of drilling mud;
  • Gas-saturated drilling mud;
  • Change of “D exponent”.
  • Rate of penetration (ROP)
The speed of drilling is directly related to the type of drilled formations and the drilling bit. Hydrocarbons are predominantly found in porous formations, so the drilling of such formations is much easier, with intense speed increases compared to compact clay overlying formations.
  • Change of the drill cuttings
An increase in the size of drill cuttings can occur in hard formations (Figure 2) due to increased pressure. Drill cuttings, on the other hand, may disappear altogether in soft coastal and marine sediments. Occasionally, shale shakers can be completely blinded by fragments of drilling cuttings.
  • Higher values of gas types: (a) background gas
The basic or normal curve of hydrocarbon gases that are discharged from the drilling mud can be determined by means of a gas detector. In general, gas may appear as a background gas. During drilling operations, the gas, together with the cuttings, reaches the surface and separates from the drilling mud. According to this principle, it is possible to obtain a curve of this gas, which occurs in small amounts (Figure 3).
  • Higher values of gas types: (b) trip gas
During swabbing or snubbing into or out of the well, pressure in the annulus may be reduced, and the pressures in the well may become unbalanced, with gas appearing in the drilling mud, which is easily identifiable on the curve (Figure 4).
  • Higher values of gas types: (c) connection gas
When connecting another stand, the pumps are switched off, resulting in a sudden reduction in the pressure in the well due to a loss of pressure in the annulus. With reduced pressure in the well, the pressure of the formation releases gas into the column, resulting in a noticeable increase in gas on the surface separated from the drilling mud (Figure 5).
In the case of the occurrence of the mentioned manifestations of gases, it is recommended to implemented the following technological procedures:
-
Use of a vacuum degasser;
-
Change of job operations;
-
Flow check.
  • Higher salinity or chloride values in drilling mud
When the pressure in formations increases, water is squeezed from the formation, resulting in a higher concentration of salts in the remaining formations. Therefore, when drilling an overpressurized zone, the salinity value increases.
  • Higher values of drilling mud temperatures
Because temperature and pressure are related to each other, the thermal gradient can drop intensely just above the transition zone, increasing sharply in formations with abnormally high pressure. In such cases, the normal curve of the thermal gradient can be determined and, in cases of anomalously high pressure, be used to determine the formations.
The most common parameters that affect temperature are:
-
The density of the drilling mud;
-
The amount of solid particles in the drilling mud;
-
Flow properties and yield point;
-
Circulation rates; and
-
The geometry of the well.
  • Gas-saturated drilling mud
Gas-cut mud during drilling may not be a signal of pressure expression, as the pressure on the bottom hole is not significantly reduced. Gas-saturated drilling mud can occur for a variety of reasons. An example is the collector rock, which releases gas into the drilling mud as it is crushed by the drill bit. This is a sign that a formation has been indicated. However, this will not cause a decrease in the density of the drilling mud and will not cause an imbalance of pressures in the well. In the case of any doubt, it is necessary to stop the pumps and perform a flow check. Gas-cut mud also occurs when drilling low-transmittance formations, which contain gas at a higher pressure than the hydrostatic pressure. Because such formations are not very permeable, the gas inflow is slow (Figure 6).
  • Change of “D exponent”
“D exponent” is the value to traverse formations with abnormal pressure on the Gulf coast and was designed in 1966 by Jorden and Shirley [23] (Figure 7).
“D exponent” is an approximate calculation of drilling parameters to obtain a trend while drilling into overpressurized zones. Usually, mud logger will correct all data, calculate the D exponent and plot the D-exponent valve on the curve. The D exponent can be utilized to survey the transition from a normal pressure regime to an abnormal formation pressure. A change in the drilling trend warns rig supervisors to exercise caution, as this is one of the possible indicators for drilling control [24].
d = log R N log W Db
d c = d MW 1 MW 2
where:
  • R = ROP (m/h)
  • K = const. 1
  • N = rate per minute (RPM) 1/min
  • E = RPM exponent = 1
  • W = weight on bit (WOB), (kg)
  • Db = diameter of bit (mm)
  • MW1 = original mud density (SG)
  • MW2 = new mud density (SG).

2.1. Warning Signs of Gas Kick during Drilling

The most common symptoms of emerging kick gas include the following:
-
Change in drilling rate;
-
Increase in flow of drilling mud from the well;
-
Decreased mud pump pressure and increased strokes;
-
Increase in rotary torque;
-
Increased drilling string weight.
  • Change in drilling rate
Change in drilling rate is the first and fastest indicator that sand and shale formations were drilled. When a drilling bit penetrates layers with abnormally high pressures, the drilling speed increases, but when using OBM (oil-based mud) rinses, the speed can also slow down. With experience, it is easy to identify a sudden increase in speed.
Procedure for a sudden increase in drilling rate:
  • Stop the rotation on the drilling string;
  • Pick up the drilling string to correct the position of the tool joint above the drilling table;
  • Stop the mud pumps;
  • Perform a flow check;
  • If there is no leak, continue to drill. When the well flows, the pressure manifestation is declared, and the well is closed. Subsequently, stand-pipe pressure (SIDPP) and SICP (casing pressure) values are subtracted.
The flow check takes approximately 5 min for water-based mud and approximately 30 min with OBM.
  • Increase in flow of drilling mud from the well
Another indication of gas kick is increasing discharge of gain from the well. With a device to measure the discharge from the float valve, it is possible to react in a timely manner to the amount of drilling mud returning to the surface. In the event of low values after subtraction, it is generally sufficient to increase the density of the drilling mud so that the hydrostatic pressure is higher than the pressure of the formation. However, if the subtracted parameters continue increase continuously, it is necessary to shut down the well. If there is a gas kick, the amount and pressure of the influx from the deposits depends on how quickly the well is closed.
  • Decreased mud pump pressure and increased strokes
Circulation pressure is related to losses in the circulation circuit in the form of liquid friction in the DP (drill pipe), DC (drill collar), jets in the drill bit, MM (mud motor) and in the annulus. In addition, the circulating pressure is affected by the imbalance of hydrostatic pressure between the inside and the outside of the DP. When drilling gas, the gas rises and expands in the annulus. Depending on the weight of the liquid, the circulating pressure gradually decreases, and the number of pump strokes increases.
  • Increase in rotary torque
Torque increases depending on the depth. In the case of drilling a formation with abnormally high pressure, the fragments are displaced more quickly from the formation, exerting an increased influence on the drill bit and the string. Consequently, torque suddenly increases sharply.
  • Increase in drilling string weight
With a gas kick, layered liquids disrupt the homogeneity of the drilling mud and become lighter; therefore, the weight of the string is increased. Not every indicator signal provides an immediate warning about “drilling break”, but if multiple signals appear simultaneously, it is necessary to react immediately [25].

2.2. Shut-In Procedures

Before a well is drilled, the drilling company must establish a procedure for shutting the well. If any sign of pressure manifestation is observed, such as an increase in the flow of mud from a well or the amount of drilling mud in the tanks, then the well has to be closed immediately.
It is important to distinguish:
-
A soft shut-in of a well during drilling;
-
A hard shut-in of a well during drilling;
-
A soft shut-in of a well during tripping; and
-
A hard shut-in of a well during tripping.

2.2.1. Reading and Recording SIDPP and SICP

Once the well is closed, it is important to record values from manometers on the drill string and in the annulus for well control situations. Because SIDPP pressure values lead to the drill bit, they indicate the pressure on the bottom hole. In the event that there is a float valve in the string, the pressure in DP is 0. Given that the mud in the annulus contains drill cuttings, which are suspended particles that enter the well due to increased pressure, this pressure is not suitable for calculating the exact value to increase the density of drilled mud.

2.2.2. Shutting Down the Well during Gas Kick

Before drilling for oil and natural gas or water under pressure, it is essential that drilling workers have a clear understanding of which type of well shutting will be implemented in the event of increased pressure.
There are two types of well shutting during drilling: soft shut-in and hard shut-in:
(a)
Hard shut-in
If hard shut-in is selected, the choke in the choke manifold and the HCR (hydraulic choke valve) are set to the closed position.
Steps for hard well shutting:
-
Close the BOP;
-
Open the HCR (hydraulic choke valve);
-
Read and record the SIDPP and SICP values from the manometers after allowing them to stabilize;
-
Read and record gain parameters before closing the BOP.
Advantages:
-
Fast shut-in influx volume;
-
The pressure in the annulus is lower;
-
No need for additional procedures.
Disadvantages:
-
A pressure pulse or “water hammer” effect is produced in the well bore when the BOP is closed;
-
Possible damage to the formation.
(b)
Soft shut-in
During soft shutting the choke in the choke manifold is fully opened, and the HCR (hydraulic choke valve) is closed.
Steps for soft well shutting:
-
Open the HCR;
-
Close the BOP;
-
Close the choke;
-
Read and record the SIDPP and SICP values from the manometers after allowing them to stabilize;
-
Read and record gain parameters before closing the BOP and before closing choke.
Advantages:
-
A pressure pulse or “water hammer” effect is not significant when the BOP is closed.
Disadvantages:
-
It takes longer to stop the penetration of the influx into the well;
-
Higher pressure in the annulus;
-
More steps need to be taken to shut down the well.

2.3. Well Control

A number of procedures and methods are available for well control, with the aim of killing the gas kick and bringing the well back under control.
Basic methods of well control:
-
Driller’s method;
-
Wait and weight method;
-
Concurrent method;
-
Volumetric method;
-
Bullheading.
In our case, we chose to deal with pressure expression with the use of the following two methods:
The driller’s method is the most basic of all methods and can be employed in a number of well-controlled situations. Because it involves the use of many techniques common to other well control methods, the driller’s method can be studied to learn basic well-control procedures. To initiate the procedure, start circulating, open the choke, slowly bring the pump up to the kill rate and hold the SICP at a constant value by adjusting the choke. Keeping SICP constant for this short period of time maintains constant bottom-hole pressure. When the pump is at kill-rate speed, observe the drill pipe gauge, which shows the ICP. Circulate the influx out, holding SIDPP constant at ICP. When the pits are full of kill-weight mud, open the choke and slowly bring the pump up to the kill rate, holding the casing pressure and pump rate constant. If KRP is known, the final circulating pressure can be calculated (Figure 8).
The “wait and weight” method is so named because the crew first shuts the well down, waits for kill-weight mud to be prepared and then circulates the new, weighted-up mud into the hole. At the same time, new mud is pumped in and old-weight mud and kick fluids are removed through the choke. Pumping in new mud while removing old mud and kick fluids may result in lower surface or casing pressure than when first circulating the kick out with old mud and then circulating in new mud.
Both methods lead to successful management of pressure manifestation. The main differences between these methods are that the “driller method” requires two cycles, whereas the “wait and weight” method requires only one cycle. The advantages of the “wait and weight” method are lower pressures at the bottom of the casing column during circulation and lower pressure at the mouth of the well surface. The disadvantages include the time required, the associated longer gas migration from the ground to the surface and the required recalculation of the kill sheet. In practice, these two methods are most often used to safely and successfully eliminate pressure sores. Therefore, in Section 3, we mainly describe and analyse the “wait and weight” method [26].

3. Results and Discussion

3.1. Well Control In Situ

Figure 9 shows the two hydrocarbon formation areas of individual wells in the terrain according to the well project, Company Oil and Gas Development Kft, in Hungary on the D-1 well [19].

3.2. Origin and Analyses of the Problem

Figure 10 shows a real example of gas kick. In the first phase, from a depth of 1290–1295 m between 12:00 to 12:15 h, drilling takes place without an anomaly. At a depth of 1298 m at approx. 12:23 p.m., a sudden increase ROP and an a decrease WOB are observed. Consequently, SPP decreases and WOH increases.
In this case the driller has to react immediately:
-
Pick up drilling tools;
-
Switch off the mud pumps;
-
Perform a flow check.
The error occurred at the moment when the driller decided to drill the stand of DP and decided to connect another stand of DP. At 12:45 p.m., a continuous inflow of mud gain into the tanks for 10 min is observed. After the conception, the driller switched on the pumps and continued drilling. Figure 10 shows that ROP is two times higher than when drilling the previous stand of DP where the drilling break occurred. At 1:10 p.m., the driller switched off the pumps and closed the well. Values were been read and recorded from the manometers: SIDPP = 28 bar and SICP = 38 bar, with a pit gain of approximately 1000 L, which was subsequently used to calculate the kill mud. These calculations are the most important step in the process of well control during oil and gas drilling.

3.3. Shutting Down the Well

Based on the situation at the well, we proposed the use of the “hard shut” method (Figure 11). Figure 11 shows the manual valves and their positions when the well is closed by BOP. Annular BOP was used to close the well. Subsequently, the HCR and the manual valve were opened to divert drilling mud into the choke manifold with the closed choke. Behind the choke, the valves were opened and diverted to the trip tank, shale shakers or via “poorboy” [27,28].

3.4. Measured Values of the Gas Kick and Their Calculation

Software was used to calculate the well control values. With this program, the individual values for safe well control were calculated (Figure 12, Figure 13 and Figure 14). The leak-off pressure of the previous casing shoe and the reduced slow pump rate are entered (formation strength data: A, B, C) in the upper-left side of the worksheet. The well verticality values are entered (current well data) in the upper-right section. The capacity of strings, the recalculated strokes of mud pumps and their lag times are entered in lower section, (calculated Data: D, F, G, H, I) (Figure 12).
The kick data are entered on the second worksheet (Figure 13) after well shut-in, namely:
-
Shut-in drip pipe pressure (SIDPP),
-
Shut-in casing pressure (SICP),
-
Pit gain value (PG).
After entering these values kill fluid density for well control is calculated. This calculate obtains the values of the initial circulating pressure (ICP) and the final circulation pressure (FCP) for the successful killing of the well.
The third page of the worksheet (Figure 14) shows the dependence of pressure on the annulus and the number of pump strokes, as well as how to control the choke (open and close) for well control.
The wait and weight method was suggested because of the long open hole section and the low formation strength pressures in the casing shoe ((A)—23 bar, Figure 12).
After reaching the FCP pressure and completing the well inspection, the total volume of the well system is circulated for one cycle (Figure 12, point I). Then, the sludge pumps are turned off, the choke is left completely closed and the pressure increase in the annulus is monitored. If the value is zero, the BOP opens, and a flow check is performed [29].

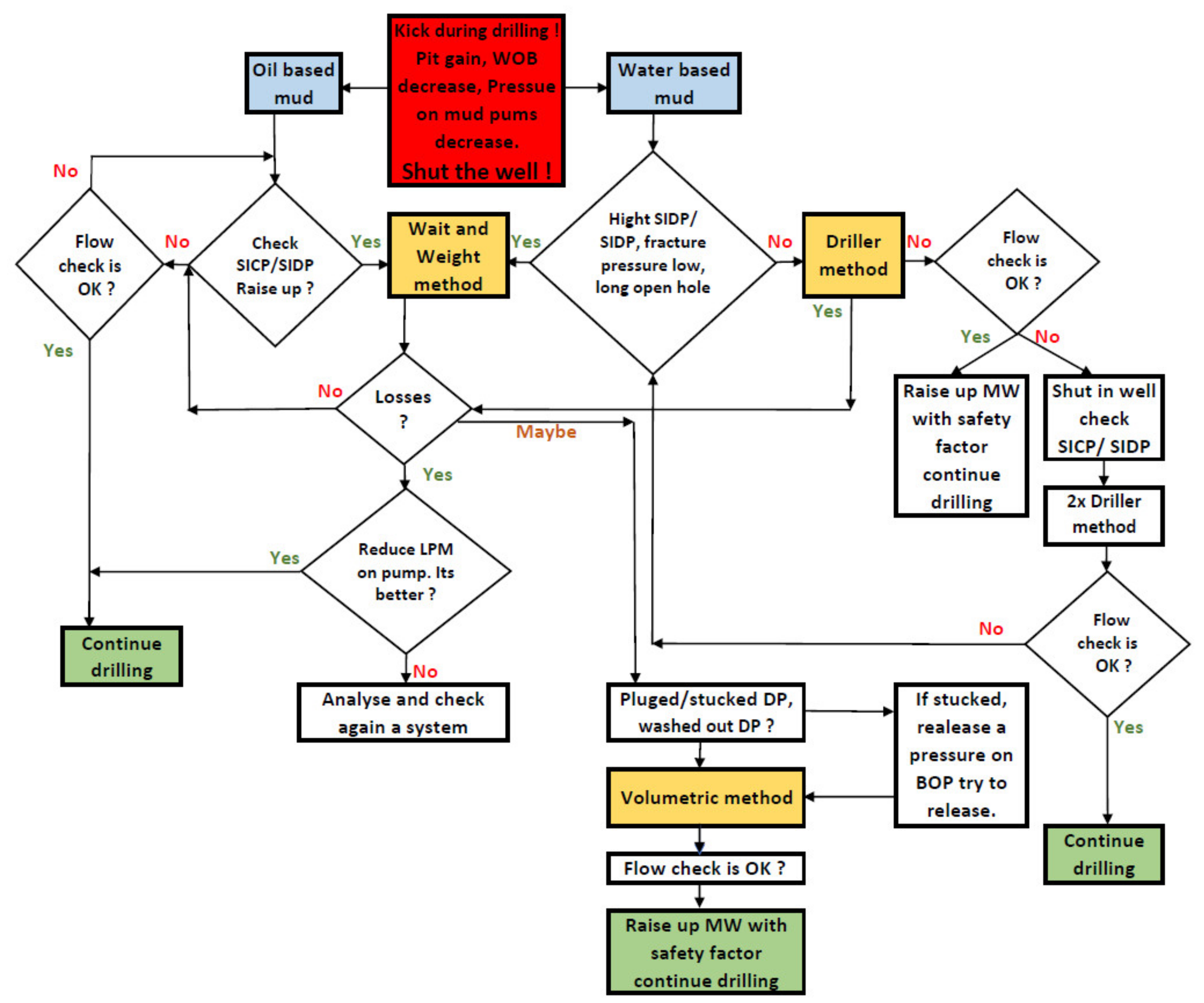
3.5. Algorithm of Kill-Well Decision Tree during Drilling

Figure 15 shows a decision-making algorithm to simplify the following/pressure/kick operations with the three most common well control methods (wait and weight method, driller’s method and volumetric method).
The algorithm was created on the basis of experience of reactions and internal regulations all over the world. The speed of the response to pressure is paramount. This algorithm provides helpful information for supervisors in the form of a checklist.
Based on the advantages of the InfoDrill and Drill Lab MasterLog software technology [30] and the solution of key problems, this software represents a flexible technique in the search for and extraction of hydrocarbon and geothermal deposits [31,32]. The data from InfoDrill and Drill Lab MasterLog software are not compatible with other similar software due to the paid license.
Other authors have reported new techniques that can be used for the drilling process, such as slot impingement techniques, as well as techniques to cool materials [33,34].

4. Conclusions

Gas kick during hydrocarbon drilling occurs in formations with highly overpressurized zones. It is essential to establish which technological processes (fastest and safest) will be used to eliminate such pressure events. By predicting steps in a timely manner and implementing the appropriate technological procedures for well control, undesirable consequences can be safely predicted and eliminated, preventing a possible accident.
The algorithm presented in Figure 15 was developed to assist in decision making with regards to determining the appropriate choice of procedure and steps (yes, no, maybe) for well control.
By correctly predicting the development of the drilling process in high-pressure formations, undesirable consequences it can be safely eliminated and prevented, avoiding possible accidents. By linking appropriate methods using sophisticated software support, it is possible to create an effective technological process to be implemented for emergency well control. In terms of the oil and gas industry, we emphasise the need to use hydrocarbon fuels (natural gas, oil and their products oils, i.e., gasoline, lubricants, etc.) in individual countries. We therefore addressed this issue, considering that accurate prediction can be carried out safely, efficiently and economically, with minimal impact on the environment. The choice of an appropriate drilling method and the use of a kill sheet require considerable expertise and practical experience in the field.

Author Contributions

Conceptualization, T.H. and G.W.; methodology T.H. and G.W.; software, T.H.; validation, T.H., G.W. and E.S.; formal analysis, G.W. and E.S.; investigation, T.H.; resources, T.H.; data curation, T.H.; writing—original draft preparation, T.H., G.W. and E.S.; writing—review and editing, T.H., G.W. and E.S.; visualization, G.W.; supervision, G.W.; project administration, E.S.; funding acquisition, G.W. All authors have read and agreed to the published version of the manuscript.

Funding

This research was funded by the Scientific Grant Agency of the Ministry of Education, Science, Research and Sport of the Slovak Republic, VEGA: 1/0588/21, The research and development of new methods based on the principles of modelling, logistics and simulation in managing the interaction of mining and backfilling processes with regard to economic efficiency and the safety of raw materials extraction.

Institutional Review Board Statement

Not applicable.

Informed Consent Statement

Not applicable.

Data Availability Statement

The drilling company consented to the publication of data obtained during the survey project (attached).

Conflicts of Interest

The authors declare no conflict of interest.

Abbreviations

BOPblowout preventer
ROPrate of penetration
WOBweight on bit
SIDPshut-in drill pipe pressure
SICPshut-in casing pressure
HCRhydraulic choke valve
OBMoil-based mud
SIDPPshut-in drip pipe pressure
SICPshut-in casing pressure
DPdrill pipe
DCdrill collar
MMmud motor
LOTleak-off test

References

  1. Li, X.Z.; Hua, A.Z. Prediction and prevention of sandstone-gas outbursts in coal mines. Int. J. Rock Mech. Min. Sci. 2006, 43, 2–18. [Google Scholar] [CrossRef]
  2. Failler, P. Special Issue on Global Market for Crude Oil. Energies 2021, 14, 1199. [Google Scholar] [CrossRef]
  3. Pinka, J.; Wittenberger, G.; Engel, J. Borehole Mining, 1st ed.; FBERG TU: Kosice, Slovakia, 2007; p. 233. [Google Scholar]
  4. Jung, J.; Han, D.; Kwon, S. Well placement optimisation using a productivity potential area map. Int. J. Oil Gas Coal Technol. 2021, 27, 41–53. [Google Scholar] [CrossRef]
  5. Atashnezhad, A.; Wood, A.D.; Fereidounpour, A.; Khosravanian, R. Designing and optimizing deviated wellbore trajectories using novel particle swarm algorithms. J. Nat. Gas Sci. Eng. 2014, 21, 1184–1204. [Google Scholar] [CrossRef]
  6. Klempa, M.; Malis, J.; Sancer, J.; Slivka, V. Research of Stowing Material for Filling of Free Underground Spaces of Old Mine Works. Inz. Miner. J. Pol. Miner. Eng. Soc. 2018, 2, 321–325. [Google Scholar] [CrossRef]
  7. Marbun, B.; Sinaga, S.; Purbantanu, B.; Ridwan, R. Improvement of Loads Calculation of the Perforated Liner in a Geothermal Production Well. Renew. Energy 2021, 174, 468–486. [Google Scholar] [CrossRef]
  8. Bildstein, J.; Strobel, J. Formation Pressure while Drilling, a valuable alternative in difficult drilling environment in Northern Germany. In Proceedings of the 67th EAGE Conference & Exhibition, Madrid, Spain, 13–16 June 2005. [Google Scholar] [CrossRef]
  9. Sun, S.H.; Yan, T.; Bi, X.L.; Wang, P. Analysis on the Influence Factors of Well Deviation in Gas Drilling. Adv. Mater. Res. 2012, 577, 132–136. [Google Scholar] [CrossRef]
  10. Su, K.H. Research on Bottom Hole Pressure of Horizontal Well during Gas Kick. In Proceedings of the International Conference on Environmental Systems Science and Engineering, Dalian, China, 6 August 2010; Volume 1, pp. 318–325. [Google Scholar]
  11. Chang, D.; Li, G.; Shen, Z.; Huang, Z.; Tian, S.; Shi, H.; Song, X. A Study on the Effect of Bottom-hole Differential Pressure on the Rock Stress Field. Energy Sources Part A Recovery Util. Environ. Eff. 2014, 36, 275–283. [Google Scholar] [CrossRef]
  12. Ni, H.; Wang, R.; Song, W.; Song, H. Study on the Mechanism of Bottom Hole Hydraulic Pulse Increasing Drilling Rate. Adv. Mater. Res. 2012, 354–355, 621–626. [Google Scholar] [CrossRef]
  13. Pindor, T. Innovative methods of natural gas exploitation as a factor of sustainable development of world economy. Ekon. I Srodowisko-Econ. Environ. 2017, 4, 205–217. [Google Scholar]
  14. Li, L.; Tan, J.; Wood, A.D.; Zhao, Z.; Becker, D.; Lyu, Q.; Shu, B.; Chen, H. A review of the current status of induced seismicity monitoring for hydraulicfracturing in unconventional tight oil and gas reservoirs. Fuel 2019, 242, 195–210. [Google Scholar] [CrossRef]
  15. Geertsma, J. Land subsidence above compacting oil and gas reservoirs. Pet Technol. 1973, 25, 734–744. [Google Scholar] [CrossRef]
  16. Knez, D.; Rajaoalison, H. Discrepancy between measured dynamic poroelastic parameters and predicted values from Wyllie’s equation for water-saturated Istebna sandstone. Acta Geophys. 2021, 69, 673–680. [Google Scholar] [CrossRef]
  17. Malvić, T.; Barudžija, U.; Pašić, B.; Ivšinović, J. Small Unconventional Hydrocarbon Gas Reservoirs as Challenging Energy Sources, Case Study from Northern, Croatia. Energies 2021, 14, 3503. [Google Scholar] [CrossRef]
  18. Rubesova, M.; Bujok, P.; Klempa, M. Application of production of production well logging for the monitoring of tightness underground gas storage. In Proceedings of the 17th International Multidisciplinary Scientific GeoConference SGEM 2017, Vienna, Austria, 27–29 November 2017; Volume 17, pp. 27–32. [Google Scholar] [CrossRef]
  19. Project: Drilling Programm of Company O&GD Central Kft, Exploration Well D-1; Company O&GD Central Ltd.: Budapest, Hungary, 2017.
  20. Zadsarb, M.; Zareipourc, H.; Kazemid, M. Resilient operation planning of integrated electrical and natural gas systems in the presence of natural gas storages. Int. J. Electr. Power Energy Syst. 2021, 130, 106936. [Google Scholar] [CrossRef]
  21. Quosay, A.A.; Knez, D.; Ziaja, J. Hydraulicfracturing: New uncertainty based modeling approach for process design using Monte Carlo simulation technique. PLoS ONE 2020, 15, e0236726. [Google Scholar] [CrossRef] [PubMed]
  22. Mavko, G.; Mukerji, T.; Dvorkin, J. Tools for seismic analysis of porous media. In The Rock Physics Handbook; Cambridge University Press: Cambridge, UK, 2010. [Google Scholar]
  23. DrillingFormulas.Com. D Exponent Calculation. Available online: https://www.drillingformulas.com/d-exponent-calculation (accessed on 11 March 2022).
  24. Lyons, W.C.; Carter, T.; Lapeyrouse, N.J. Formulas and Calculations for Drilling, Production and Workover, 4th ed.; Elsevier: Amsterdam, The Netherlands, 2016. [Google Scholar]
  25. Baker, R. Practical Well Control; University of Texas at Austin: Austin, TX, USA, 1998; Volume 2, p. 8040. [Google Scholar]
  26. Strnište, K.; Šmolík, S. Hĺbinné Vŕtanie, Vysokoškolská Učebnica; Vydavateľstvo Alfa: Bratislava, Slovakia, 1992. [Google Scholar]
  27. Carlos, M. Driller’s Method vs Wait and Weight Method on Deepwater, Linkedin. Available online: https://www.linkedin.com/pulse/drillers-method-vs-wait-weight-deepwater-carlos-moura (accessed on 11 March 2022).
  28. Drilling Manual. Hard Shut In Procedure & Lineup in Well Control. Available online: https://www.drillingmanual.com/hard-shut-in-procedure-while-drilling/ (accessed on 11 March 2022).
  29. Cormack, D. An Introduction to Well Controll Calculation for Drilling Operations; Springer: New York, NY, USA, 2017. [Google Scholar] [CrossRef]
  30. Drill-Lab. Software. Available online: https://www.drill-lab.com.pl/en/our-services/software (accessed on 17 May 2022).
  31. Huang, Z.; Huang, Z. Review of Radial Jet Drilling and the key issues to be applied in new geo-energy exploitation. Energy Procedia 2019, 158, 5969–5974. Available online: http://creativecommons.org/licenses/by-nc-nd/4.0/ (accessed on 11 March 2022). [CrossRef]
  32. Wittenberger, G.; Sofranko, M. Formation and protection against incrustation on the geothermal pipe by utilizing of geothermal water in the area of Durkov (Eastern Slovakia). Acta Montan. Slovaca 2015, 20, 10–15. Available online: https://actamont.tuke.sk/pdf/2015/n1/2wittenberger.pdf (accessed on 11 March 2022).
  33. Huang, H.; Sun, T.; Zhang, G.; Li, D.; Wei, H. Evaluation of a developed SST k-ω turbulence model for the prediction of turbulent slot jet impingement heat transfer. Int. J. Heat Mass Transf. 2019, 139, 700–712. [Google Scholar] [CrossRef]
  34. Cademartori, C.; Cravero, C.; Marini, M.; Marsano, D. CFD Simulation of the Slot Jet Impingement Heat Transfer Process and Application to a Temperature Control System for Galvanizing Line of Metal Band. Appl. Sci. 2021, 11, 1149. [Google Scholar] [CrossRef]
Figure 1. Area of interest for oil and gas development Kft [19].
Figure 1. Area of interest for oil and gas development Kft [19].
Processes 10 01106 g001
Figure 2. Cuttings on shale shakers.
Figure 2. Cuttings on shale shakers.
Processes 10 01106 g002
Figure 3. Arrow indicates background gas.
Figure 3. Arrow indicates background gas.
Processes 10 01106 g003
Figure 4. Arrow indicates trip gas.
Figure 4. Arrow indicates trip gas.
Processes 10 01106 g004
Figure 5. Arrow indicates connection gas.
Figure 5. Arrow indicates connection gas.
Processes 10 01106 g005
Figure 6. Arrow indicates gas-cut mud.
Figure 6. Arrow indicates gas-cut mud.
Processes 10 01106 g006
Figure 7. “D exponent”.
Figure 7. “D exponent”.
Processes 10 01106 g007
Figure 8. “Driller’s method” during two circulation steps.
Figure 8. “Driller’s method” during two circulation steps.
Processes 10 01106 g008
Figure 9. Map of hydrocarbon formation wells in Hungary [19].
Figure 9. Map of hydrocarbon formation wells in Hungary [19].
Processes 10 01106 g009
Figure 10. Software data “InfoDrill“ kick.
Figure 10. Software data “InfoDrill“ kick.
Processes 10 01106 g010
Figure 11. Schematic of hard shut-in.
Figure 11. Schematic of hard shut-in.
Processes 10 01106 g011
Figure 12. First page of the “kill sheet” worksheet.
Figure 12. First page of the “kill sheet” worksheet.
Processes 10 01106 g012
Figure 13. Second page of the “kill sheet” worksheet.
Figure 13. Second page of the “kill sheet” worksheet.
Processes 10 01106 g013
Figure 14. Third page of the “kill sheet worksheet.
Figure 14. Third page of the “kill sheet worksheet.
Processes 10 01106 g014
Figure 15. Kill-well decision tree during drilling.
Figure 15. Kill-well decision tree during drilling.
Processes 10 01106 g015
Publisher’s Note: MDPI stays neutral with regard to jurisdictional claims in published maps and institutional affiliations.

Share and Cite

MDPI and ACS Style

Huszar, T.; Wittenberger, G.; Skvarekova, E. Warning Signs of High-Pressure Formations of Abnormal Contour Pressures When Drilling for Oil and Natural Gas. Processes 2022, 10, 1106. https://doi.org/10.3390/pr10061106

AMA Style

Huszar T, Wittenberger G, Skvarekova E. Warning Signs of High-Pressure Formations of Abnormal Contour Pressures When Drilling for Oil and Natural Gas. Processes. 2022; 10(6):1106. https://doi.org/10.3390/pr10061106

Chicago/Turabian Style

Huszar, Tomas, Gabriel Wittenberger, and Erika Skvarekova. 2022. "Warning Signs of High-Pressure Formations of Abnormal Contour Pressures When Drilling for Oil and Natural Gas" Processes 10, no. 6: 1106. https://doi.org/10.3390/pr10061106

APA Style

Huszar, T., Wittenberger, G., & Skvarekova, E. (2022). Warning Signs of High-Pressure Formations of Abnormal Contour Pressures When Drilling for Oil and Natural Gas. Processes, 10(6), 1106. https://doi.org/10.3390/pr10061106

Note that from the first issue of 2016, this journal uses article numbers instead of page numbers. See further details here.

Article Metrics

Back to TopTop