Pilot-Plant-Scale Extraction of Antioxidant Compounds from Lavender: Experimental Data and Methodology for an Economic Assessment
Abstract
1. Introduction
2. Materials and Methods
2.1. Materials
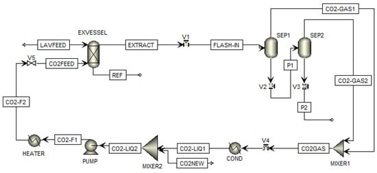
2.2. SFE Process
2.3. Extracts Characterisation
2.4. Economic Evaluation
2.5. Data Reproducibility Analysis
3. Results and Discussion
3.1. Lavender Essential Oil Supercritical CO2 Extraction
3.2. SWOT Analysis
3.3. Investment Analysis
3.4. Cost of Manufacturing (COM)
3.5. Financial Analysis
3.5.1. Selling Price Assessment
3.5.2. Income Statement
3.5.3. Financial Ratios
3.5.4. Price Curve
3.6. Sensitivity Analysis
4. Conclusions
Author Contributions
Funding
Data Availability Statement
Acknowledgments
Conflicts of Interest
References
- Serra, A.T.; Seabra, I.J.; Braga, M.E.M.; Bronze, M.R.; de Sousa, H.C.; Duarte, C.M.M. Processing cherries (Prunus avium) using supercritical fluid technology. Part 1: Recovery of extract fractions rich in bioactive compounds. J. Supercrit. Fluids 2010, 55, 184–191. [Google Scholar] [CrossRef]
- Moore, J.; Yousef, M.; Tsiani, E. Anticancer Effects of Rosemary (Rosmarinus officinalis L.) Extract and Rosemary Extract Polyphenols. Nutrients 2016, 8, 731. [Google Scholar] [CrossRef] [PubMed]
- Chauhan, B.; Kumar, G.; Kalam, N.; Ansari, S.H. Current concepts and prospects of herbal nutraceutical: A review. J. Adv. Pharm. Technol. Res. 2013, 4, 4–8. [Google Scholar] [PubMed]
- Edris, A. Pharmaceutical and Therapeutic Potentials of Essential Oils and Their Individual Volatile Constituents: A Review. Phytother. Res. 2007, 21, 308–323. [Google Scholar] [CrossRef]
- Miguel, M.G. Antioxidant and anti-inflammatory activities of essential oils: A short review. Molecules 2010, 15, 9252–9287. [Google Scholar] [CrossRef]
- Peana, A.; Moretti, L. Linalool in Essential Plant Oils: Pharmacological Effects. Bot. Med. Clin. Pract. 2008, 10, 716–724. [Google Scholar]
- Peana, A.T.; D’Aquila, P.S.; Panin, F.; Serra, G.; Pippia, P.; Moretti, M.D.L. Anti-inflammatory activity of linalool and linalyl acetate constituents of essential oils. Phytomedicine 2002, 9, 721–726. [Google Scholar] [CrossRef]
- Aboutaleb, N.; Jamali, H.; Abolhasani, M.; Pazoki Toroudi, H. Lavender oil (Lavandula angustifolia) attenuates renal ischemia/reperfusion injury in rats through suppression of inflammation, oxidative stress and apoptosis. Biomed. Pharmacother. 2019, 110, 9–19. [Google Scholar] [CrossRef]
- Liu, Y.; Chen, C.; Wang, X.; Sun, Y.; Zhang, J.; Chen, J.; Shi, Y. An Epigenetic Role of Mitochondria in Cancer. Cells 2022, 11, 2518. [Google Scholar] [CrossRef]
- Chen, K.; Zhang, J.; Beeraka, N.M.; Tang, C.; Babayeva, Y.V.; Sinelnikov, M.Y.; Zhang, X.; Zhang, J.; Liu, J.; Reshetov, I.V.; et al. Advances in the Prevention and Treatment of Obesity-Driven Effects in Breast Cancers. Front. Oncol. 2022, 12, 820968. [Google Scholar] [CrossRef]
- Chen, K.; Lu, P.; Beeraka, N.M.; Sukocheva, O.A.; Madhunapantula, S.V.; Liu, J.; Sinelnikov, M.Y.; Nikolenko, V.N.; Bulygin, K.V.; Mikhaleva, L.M.; et al. Mitochondrial mutations and mitoepigenetics: Focus on regulation of oxidative stress-induced responses in breast cancers. Semin. Cancer Biol. 2022, 83, 556–569. [Google Scholar] [CrossRef] [PubMed]
- Azwanida, N.N. A review on the extraction methods use in medicinal plants, principle, strength and limitation. Med. Aromat. Plants 2015, 4, 1–6. [Google Scholar]
- Cassol, L.; Rodrigues, E.; Zapata Noreña, C.P. Extracting phenolic compounds from Hibiscus sabdariffa L. calyx using microwave assisted extraction. Ind. Crop. Prod. 2019, 133, 168–177. [Google Scholar] [CrossRef]
- Uwineza, P.A.; Waśkiewicz, A. Recent Advances in Supercritical Fluid Extraction of Natural Bioactive Compounds from Natural Plant Materials. Molecules 2020, 25, 3847. [Google Scholar] [CrossRef]
- Yousefi, M.; Rahimi-Nasrabadi, M.; Pourmortazavi, S.M.; Wysokowski, M.; Jesionowski, T.; Ehrlich, H.; Mirsadeghi, S. Supercritical Fluid Extraction of Essential Oils. TrAC Trends Anal. Chem. 2019, 118, 182–193. [Google Scholar] [CrossRef]
- Reverchon, E.; Della Porta, G.; Senatore, F. Supercritical CO2 Extraction and Fractionation of Lavender Essential Oil and Waxes. J. Agric. Food Chem. 1995, 43, 1654–1658. [Google Scholar] [CrossRef]
- Varona, S.; Martin, A.; Cocero, M.J.; Gamse, T. Supercritical carbon dioxide fractionation of Lavandin essential oil: Experiments and modeling. J. Supercrit. Fluids 2008, 45, 181–188. [Google Scholar] [CrossRef]
- Danh, L.T.; Triet, N.D.A.; Han, L.T.N.; Zhao, J.; Mammucari, R.; Foster, N. Antioxidant activity, yield and chemical composition of lavender essential oil extracted by supercritical CO2. J. Supercrit. Fluids 2012, 70, 27–34. [Google Scholar] [CrossRef]
- Perrut, M. Supercritical Fluid Applications: Industrial Developments and Economic Issues. Ind. Eng. Chem. Res. 2000, 39, 4531–4535. [Google Scholar] [CrossRef]
- Fernández-Ponce, M.T.; Parjikolaei, B.R.; Lari, H.N.; Casas, L.; Mantell, C.; Martínez de la Ossa, E.J. Pilot-plant scale extraction of phenolic compounds from mango leaves using different green techniques: Kinetic and scale up study. Chem. Eng. J. 2016, 299, 420–430. [Google Scholar] [CrossRef]
- Klein, E.J.; Carvalho, P.I.N.; Náthia-Neves, G.; Vardanega, R.; Meireles, M.A.A.; da Silva, E.A.; Vieira, M.G.A. Techno-economical optimization of uvaia (Eugenia pyriformis) extraction using supercritical fluid technology. J. Supercrit. Fluids 2021, 174, 105239. [Google Scholar] [CrossRef]
- Cerón-Martínez, L.J.; Hurtado-Benavides, A.M.; Ayala-Aponte, A.; Serna-Cock, L.; Tirado, D.F. A Pilot-Scale Supercritical Carbon Dioxide Extraction to Valorize Colombian Mango Seed Kernel. Molecules 2021, 26, 2279. [Google Scholar] [CrossRef] [PubMed]
- Teja, A.S.; Eckert, C.A. Commentary on Supercritical Fluids: Research and Applications. Ind. Eng. Chem. Res. 2000, 39, 4442–4444. [Google Scholar] [CrossRef]
- Gracia, I. Prospective and Opportunities of High Pressure Processing in the Food, Nutraceutical and Pharmacy Market. Food Eng. Ser. 2015, 479–508. [Google Scholar]
- Filly, A.; Fabiano-Tixier, A.S.; Louis, C.; Fernandez, X.; Chemat, F. Water as a green solvent combined with different techniques for extraction of essential oil from lavender flowers. Comptes Rendus Chim. 2016, 19, 707–717. [Google Scholar] [CrossRef]
- Rosa, P.T.V.; Meireles, M.A.A. Rapid estimation of the manufacturing cost of extracts obtained by supercritical fluid extraction. J. Food Eng. 2005, 67, 235–240. [Google Scholar] [CrossRef]
- Zabot, G.L.; Moraes, M.N.; Carvalho, P.I.N.; Meireles, M.A.A. New proposal for extracting rosemary compounds: Process intensification and economic evaluation. Ind. Crop. Prod. 2015, 77, 758–771. [Google Scholar] [CrossRef]
- Chañi-Paucar, L.O.; Johner, J.C.F.; Zabot, G.L.; Meireles, M.A.A. Technical and economic evaluation of supercritical CO2 extraction of oil from sucupira branca seeds. J. Supercrit. Fluids 2022, 181, 105494. [Google Scholar] [CrossRef]
- Fernández-Ronco, M.P.; de Lucas, A.; Rodríguez, J.F.; García, M.T.; Gracia, I. New considerations in the economic evaluation of supercritical processes: Separation of bioactive compounds from multicomponent mixtures. J. Supercrit. Fluids 2013, 79, 345–355. [Google Scholar] [CrossRef]
- Soares, M.C.; Machado, P.R.; Guinosa, R.E. Supercritical Extraction of Essential Oils from Dry Clove: A Technical and Economic Viability Study of a Simulated Industrial Plant. Environ. Sci. Proc. 2022, 13, 11. [Google Scholar]
- De Melo, M.M.R.; Barbosa, H.M.A.; Passos, C.P.; Silva, C.M. Supercritical fluid extraction of spent coffee grounds: Measurement of extraction curves, oil characterization and economic analysis. J. Supercrit. Fluids 2014, 86, 150–159. [Google Scholar] [CrossRef]
- Daferera, D.J.; Ziogas, B.N.; Polissiou, M.G. GC-MS analysis of essential oils from some Greek aromatic plants and their fungitoxicity on Penicillium digitatum. J. Agric. Food Chem. 2000, 48, 2576–2581. [Google Scholar] [CrossRef] [PubMed]
- Brand-Williams, W.; Cuvelier, M.E.; Berset, C. Use of a free radical method to evaluate antioxidant activity. LWT-Food Sci. Technol. 1995, 28, 25–30. [Google Scholar] [CrossRef]
- Cruz, E.; Jesús, M.; García-Vargas; Ignacio Gracia, J.; Francisco Rodríguez, M.T.G. Optimization, modelling and scaling-up of linalool supercritical extraction from lavender essential oil. In Proceedings of the 18th European Meeting on Supercritical Fluids, Online, 4–6 May 2021. [Google Scholar]
- De Lucas Martínez, A. Bases de Economía Para la Función Directiva del Ingeniero Químico; Universidad de Castilla La Mancha: Ciudad Real, Spain, 2016. [Google Scholar]
- Çelik, H.T.; Gürü, M. Extraction of oil and silybin compounds from milk thistle seeds using supercritical carbon dioxide. J. Supercrit. Fluids 2015, 100, 105–109. [Google Scholar] [CrossRef]
- Erland, L.A.E.; Mahmoud, S.S. Lavender (Lavandula angustifolia) Oils. Essent. Oils Food Preserv. Flavor Saf. 2016, 501–508. [Google Scholar]
- Terrados, J.; Almonacid, G.; Hontoria, L. Regional energy planning through SWOT analysis and strategic planning tools: Impact on renewables development. Renew. Sustain. Energy Rev. 2007, 11, 1275–1287. [Google Scholar] [CrossRef]
- Green, D.W.; Perry, R.H. Perry’s Chemical Engineers’ Handbook, 8th ed.; McGraw-Hill Education: New York, NY, USA, 2008; ISBN 9780071422949. [Google Scholar]
- King, C.F. Analysis, Synthesis, and Design of Chemical Processes. Richard Turton, Richard Bailie, Wallace Whiting, Joseph Shaeiwitz Prentice Hall, 1998. Chemie Ing. Technol. 1999, 71, 1319–1320. [Google Scholar] [CrossRef]
- Peters, M.S.; Timmerhaus, K.D.; West, R.E. Plant Design and Economics for Chemical Engineers; McGraw-Hill: New York, NY, USA, 2003; Volume 4. [Google Scholar]
- Johner, J.; Hatami, T.; Zabot, G.; Meireles, M.A. Kinetic behavior and economic evaluation of supercritical fluid extraction of oil from pequi (Caryocar brasiliense) for various grinding times and solvent flow rates. J. Supercrit. Fluids 2018, 140, 188–195. [Google Scholar] [CrossRef]
- Veggi, P.C.; Cavalcanti, R.N.; Meireles, M.A.A. Production of phenolic-rich extracts from Brazilian plants using supercritical and subcritical fluid extraction: Experimental data and economic evaluation. J. Food Eng. 2014, 131, 96–109. [Google Scholar] [CrossRef]
- Turton, R.; Bailie, R.C.; Whiting, W.B.; Shaeiwitz, J.A. Analysis, Synthesis and Design of Chemical Processes; Pearson Education: London, UK, 2008; ISBN 0132459183. [Google Scholar]
- Kobe, K.A. Plant Design and Economics for Chemical Engineers (Peters, Max S.). J. Chem. Educ. 1958, 35, A506. [Google Scholar] [CrossRef]
- Carvalho, P.I.N.; Osorio-Tobón, J.F.; Rostagno, M.A.; Petenate, A.J.; Meireles, M.A.A. Techno-economic evaluation of the extraction of turmeric (Curcuma longa L.) oil and ar-turmerone using supercritical carbon dioxide. J. Supercrit. Fluids 2015, 105, 44–54. [Google Scholar] [CrossRef]
- Viganó, J.; Zabot, G.L.; Martínez, J. Supercritical fluid and pressurized liquid extractions of phytonutrients from passion fruit by-products: Economic evaluation of sequential multi-stage and single-stage processes. J. Supercrit. Fluids 2017, 122, 88–98. [Google Scholar] [CrossRef]
- Olivera-Montenegro, L.; Best, I.; Bugarin, A.; Berastein, C.; Romero-Bonilla, H.; Romani, N.; Zabot, G.; Marzano, A. Techno-Economic Evaluation of the Production of Protein Hydrolysed from Quinoa (Chenopodium quinoa Willd.) Using Supercritical Fluids and Conventional Solvent Extraction. Biol. Life Sci. Forum 2021, 6, 55. [Google Scholar]
- Mark-Herbert, C. Innovation of a new product category—Functional foods. Technovation 2004, 24, 713–719. [Google Scholar] [CrossRef]
- Mundo Dos Óleos. Available online: https://www.mundodosoleos.com (accessed on 13 January 2022).
- PRANAROM. Available online: https://www.pranarom.es (accessed on 13 January 2022).
- Apivita. Available online: https://www.apivita.com (accessed on 13 January 2022).
- Alqvimia. Available online: https://www.alqvimia.com (accessed on 13 January 2022).
- Agencia Tributaria. Available online: https://www.agenciatributaria.es (accessed on 13 January 2022).
- Infoautónomos. Available online: https://www.infoautonomos.com (accessed on 13 January 2022).
- Instituto Nacional de Estadística. Available online: https://www.ine.es (accessed on 13 January 2022).
- Sequeira, R.S.; Miguel, S.P.; Cabral, C.S.D.; Moreira, A.F.; Ferreira, P.; Correia, I.J. Development of a poly(vinyl alcohol)/lysine electrospun membrane-based drug delivery system for improved skin regeneration. Int. J. Pharm. 2019, 570, 118640. [Google Scholar] [CrossRef]
- Osorio-Tobón, J.F.; Meireles, M.A.A.; Rostagno, M.A.; Carvalho, P.I.N. Process integration for turmeric products extraction using supercritical fluids and pressurized liquids: Economic evaluation. Food Bioprod. Process. 2016, 98, 227–235. [Google Scholar] [CrossRef]
- Dimopoulou, M.; Offiah, V.; Falade, K.; Smith, A.M.; Kontogiorgos, V.; Angelis-Dimakis, A. Techno-Economic Assessment of Polysaccharide Extraction from Baobab: A Scale Up Analysis. Sustainability 2021, 13, 9915. [Google Scholar] [CrossRef]






| % wt | 60 °C | |
|---|---|---|
| 180 Bar | 250 Bar | |
| Eucalyptol | 3.48 | 4.11 |
| Linalool | 32.07 | 32.20 |
| Camphor | 4.24 | 4.58 |
| Endoborneol | 4.07 | 3.91 |
| Terpinen-4-ol | 3.60 | 3.58 |
| α-terpineol | 1.49 | 1.43 |
| Linalyl acetate | 43.03 | 43.01 |
| Nerol acetate | 2.44 | 2.34 |
| Caryophyllene | 2.95 | 2.58 |
| β-Famesene | 2.64 | 2.25 |
| Strengths | Weaknesses |
|---|---|
| S1. Great availability of high-quality lavender in the area. S2. Large knowledge of the extraction process using supercritical technology and characterisation of the extracts obtained. S3. Cost advantages of patented know-how. S4. Obtention of a product with high added value and beneficial properties for health. | W1. High-cost structures. W2. Need for safety mechanisms due to high working pressures. W3. Limited financial resources. W4. Lack of access to distribution channels. |
| Opportunities | Threats |
| O1. Economic and social promotion of the surrounding area. O2. Use of the extracts in new and growing pharmaceutical and nutraceutical products. O3. Use of green solvents that promote compliance with health and food standards. O4. Unsatisfied customer needs. | T1. Minimum control in the final distribution. T2. High dependence on market developments. T3. Customers’ ability to differentiate the new product from the traditional one. T4. Strong competitors. T5. Emergence of substitute products. |
| Item | M a | Unit Base Cost (EUR) b,c | Quantity (un.) | Total Cost Scenario 1 (EUR) | Total Cost Scenario 2 (EUR) | Total Cost Scenario 3 (EUR) |
|---|---|---|---|---|---|---|
| Jacketed extraction vessel | 0.82 | 4361.00 | 1 | 50,866.36 | 107,830.47 | 190,364.55 |
| CO2 electrical pump | 0.55 | 10,399.65 | 1 | 54,023.81 | 89,423.62 | 130,923.84 |
| Cooler | 0.59 | 1210.40 | 1 | 7088.21 | 12,170.86 | 18,320.15 |
| Heater | 0.59 | 382.70 | 1 | 2241.13 | 3848.14 | 5792.40 |
| Separation vessel | 0.49 | 979.00 | 2 | 8498.01 | 13,313.98 | 18,698.75 |
| Manometer | 0.00 | 62.30 | 3 | 186.90 | 186.90 | 186.90 |
| Blocking valve | 0.60 | 53.40 | 4 | 1288.90 | 2233.49 | 3385.33 |
| Backpressure valve | 0.60 | 1157.00 | 1 | 6981.54 | 12,098.05 | 18,337.21 |
| Safety valve | 0.60 | 80.10 | 1 | 483.34 | 837.56 | 1269.50 |
| Flowmeter | 0.60 | 249.20 | 4 | 6014.87 | 10,422.94 | 15,798.22 |
| Temperature controller | 0.60 | 160.20 | 5 | 4833.38 | 8375.57 | 12,694.99 |
| Piping, connectors, mixers | 0.40 | 587.40 | 1946.91 | 2808.81 | 3706.24 | |
| Structural material | 0.40 | 267.00 | 884.96 | 1276.73 | 1684.66 | |
| Total cost of SFE plant | 145,338.31 | 264,827.10 | 421,162.75 |
| Economic Parameter | 20 L Scale | 50 L Scale | 100 L Scale | Units |
|---|---|---|---|---|
| Fixed Capital Investment (FCI) | ||||
| Tangible fixed assets | 384,419.84 | 700,467.69 | 1,113,975.46 | EUR |
| Depreciation rate | 10 | 10 | 10 | % |
| Maintenance and others rate | 6 | 6 | 6 | % |
| Cost of Raw Material (CRM) | ||||
| Lavender | 11.50 | 11.50 | 11.50 | EUR/kg |
| Commercial CO2 | 5.33 | 5.33 | 5.33 | EUR/kg |
| Cost of Operational Labour (COL) | ||||
| Worker | 3 | 3 | 3 | Worker/year |
| Wages | 90,000.00 | 90,000.00 | 90,000.00 | EUR/year |
| Cost of Utilities (CUT) | ||||
| Electricity | 0.27 | 0.27 | 0.27 | EUR/kW.h |
| Water | 0.33 | 0.33 | 0.33 | EUR/m3 |
| Cooling fluid | 1.83 | 1.83 | 1.83 | EUR/L |
| 20 L Scale | 50 L Scale | 100 L Scale | |
|---|---|---|---|
| Productivity (kg extract/year) | 322.96 | 807.39 | 1614.78 |
| FCI (EUR/kg extract) | 1380.77 | 1089.56 | 866.01 |
| CRM (EUR/kg extract) | 168.30 | 168.30 | 168.30 |
| COL (EUR/kg extract) | 241.52 | 96.61 | 48.30 |
| CUT (EUR/kg extract) | 210.94 | 211.51 | 210.49 |
| COM (EUR/kg extract) | 1512.43 | 1035.98 | 840.26 |
| COM (EUR/g extract) | 1.51 | 1.04 | 0.84 |
| Price (EUR/g) | |
|---|---|
| Lavender Essential Oil 1 a | 0.50 |
| Lavender Essential Oil 2 b | 0.80 |
| Lavender Essential Oil 3 c | 1.99 |
| Lavender Essential Oil 4 d | 4.98 |
| Scenario | Financial Year | 1 | 2 | 3 | 4 | 5 | 6 | 7 | 8 |
|---|---|---|---|---|---|---|---|---|---|
| 1 | Gross Profit | 323,200 | 344,208 | 366,581 | 390,409 | 415,786 | 442,812 | 471,594 | 502,248 |
| EBITDA a | 214,200 | 235,208 | 257,581 | 281,409 | 306,786 | 333,812 | 362,594 | 393,248 | |
| EBIT b | 165,784 | 186,792 | 209,165 | 232,993 | 258,370 | 285,396 | 314,179 | 344,832 | |
| EBT c | 148,871 | 171,650 | 195,883 | 221,664 | 249,091 | 278,270 | 309,313 | 342,340 | |
| Net Income | 117,459 | 135,432 | 154,552 | 174,893 | 196,533 | 219,555 | 244,048 | 270,106 | |
| NPV d | 161,044 | 183,682 | 202,962 | 223,308 | 244,948 | 267,971 | 292,464 | 318,522 | |
| 2 | Gross Profit | 419,997 | 447,297 | 476,371 | 507,336 | 540,312 | 575,433 | 612,836 | 652,670 |
| EBITDA a | 310,997 | 338,297 | 367,371 | 398,336 | 431,312 | 466,433 | 503,836 | 543,670 | |
| EBIT b | 222,777 | 250,077 | 279,151 | 310,115 | 343,092 | 378,212 | 415,615 | 455,450 | |
| EBT c | 191,987 | 222,512 | 254,971 | 289,490 | 326,200 | 365,239 | 406,758 | 191,987 | |
| Net Income | 151,478 | 175,562 | 201,172 | 228,408 | 257,372 | 288,174 | 320,932 | 355,770 | |
| NPV d | 232,717 | 263,545 | 289,385 | 316,628 | 345,592 | 376,394 | 409,152 | 443,991 | |
| 3 | Gross Profit | 841,643 | 896,349 | 954,612 | 1,016,662 | 1,082,745 | 1,153,123 | 1,228,076 | 1,307,901 |
| EBITDA a | 732,643 | 787,349 | 845,612 | 907,662 | 973,745 | 1,044,123 | 1,119,076 | 1,198,901 | |
| EBIT b | 592,343 | 647,050 | 705,312 | 767,362 | 833,445 | 903,823 | 978,776 | 1,058,601 | |
| EBT c | 543,398 | 603,230 | 666,875 | 734,576 | 806,592 | 883,201 | 964,696 | 1,051,389 | |
| Net Income | 428,741 | 475,949 | 526,164 | 579,580 | 636,401 | 696,845 | 761,145 | 829,546 | |
| NPV d | 552,467 | 615,695 | 666,446 | 719,880 | 776,701 | 837,145 | 901,445 | 969,846 |
| Financial Ratio | Equation | Definition | Healthy Value |
|---|---|---|---|
| Return on equity (ROE) | Profit generated with the money that shareholders have invested | >13% | |
| Return on investment (ROI) | To compare the efficiency of a number of different investments | >15% | |
| EBITDA to sales | Company’s operational profitability by comparing its revenue with earnings | >10% | |
| Solvency | Company’s ability to meet long-term obligations | >0.2 | |
| Acid test | Enough short-term assets to cover its immediate liabilities | >1 | |
| Debt to capital | Ability to absorb asset reductions without jeopardising the interest of creditors | Low | |
| Manoeuvre fund | Company’s efficiency and its short-term financial health | High | |
| Break-even point Margin of safety | The point at which a business begins to make profits | >1.1 |
| Scenario | Financial Year | 1 | 2 | 3 | 4 | 5 | 6 | 7 | 8 |
|---|---|---|---|---|---|---|---|---|---|
| 1 | ROI (%) | 41.26 | 43.45 | 45.50 | 47.40 | 49.19 | 50.86 | 52.42 | 53.89 |
| ROE (%) | 63.21 | 65.57 | 67.76 | 69.81 | 71.73 | 73.51 | 75.18 | 76.74 | |
| EBITDA to sales (%) | 48.06 | 49.55 | 50.96 | 52.27 | 53.51 | 54.67 | 55.76 | 56.78 | |
| Solvency | 3.57 | 4.11 | 4.70 | 5.34 | 6.01 | 6.71 | 7.43 | 8.17 | |
| Acid test | 1.04 | 2.07 | 3.10 | 4.12 | 5.14 | 6.14 | 7.13 | 8.10 | |
| Debt-to-capital ratio (%) | 34.68 | 34.77 | 34.85 | 34.92 | 34.99 | 35.04 | 35.09 | 35.13 | |
| Manoeuvre fund | 5384 | 160,010 | 336,384 | 535,920 | 760,127 | 1,010,609 | 1,289,077 | 1,597,351 | |
| Break-even point | 174,328 | 172,557 | 170,697 | 168,745 | 166,694 | 164,541 | 162,281 | 159,907 | |
| Margin of safety | 2.56 | 2.75 | 2.96 | 3.19 | 3.44 | 3.71 | 4.01 | 4.33 | |
| 2 | ROI (%) | 35.95 | 38.02 | 39.98 | 41.84 | 43.61 | 45.28 | 46.86 | 48.37 |
| ROE (%) | 57.70 | 60.02 | 62.22 | 64.31 | 66.30 | 68.18 | 69.96 | 71.65 | |
| EBITDA to sales (%) | 42.80 | 43.71 | 44.57 | 45.38 | 46.14 | 46.85 | 47.52 | 48.15 | |
| Solvency | 4.05 | 4.35 | 4.72 | 5.15 | 5.64 | 6.17 | 6.74 | 7.33 | |
| Acid test | 0.90 | 1.80 | 2.72 | 3.63 | 4.54 | 5.45 | 6.36 | 7.25 | |
| Debt-to-capital ratio (%) | 32.96 | 33.18 | 33.38 | 33.57 | 33.75 | 33.91 | 34.06 | 34.19 | |
| Manoeuvre fund | −20,521.54 | 175,523.59 | 399,792.51 | 654,122.70 | 940,471.22 | 1,260,922.50 | 1,617,696.61 | 2,013,158.10 | |
| Break-even point | 228,009.48 | 224,785.16 | 221,399.62 | 217,844.81 | 214,112.26 | 210,193.08 | 206,077.94 | 201,757.05 | |
| Margin of safety | 3.19 | 3.44 | 3.72 | 4.03 | 4.37 | 4.74 | 5.15 | 5.60 | |
| 3 | ROI (%) | 47.36 | 48.85 | 50.28 | 51.64 | 52.94 | 54.18 | 55.35 | 56.48 |
| ROE (%) | 67.08 | 68.82 | 70.47 | 72.05 | 73.56 | 74.99 | 76.35 | 77.65 | |
| EBITDA to sales (%) | 50.41 | 50.87 | 51.30 | 51.70 | 52.08 | 52.44 | 52.77 | 53.09 | |
| Solvency | 3.86 | 4.66 | 5.47 | 6.29 | 7.12 | 7.96 | 8.79 | 9.63 | |
| Acid test | 1.32 | 2.59 | 3.84 | 5.05 | 6.23 | 7.37 | 8.48 | 9.56 | |
| Debt-to-capital ratio (%) | 32.18 | 32.39 | 32.58 | 32.76 | 32.93 | 33.08 | 33.23 | 33.36 | |
| Manoeuvre fund | 127,159 | 684,196 | 1,297,872 | 1,971,874 | 2,710,126 | 3,516,811 | 4,396,383 | 5,353,584 | |
| Break-even point | 298,244 | 293,118 | 287,737 | 282,086 | 276,152 | 269,922 | 263,380 | 256,512 | |
| Margin of safety | 4.87 | 5.28 | 5.73 | 6.22 | 6.77 | 7.38 | 8.05 | 8.80 |
| ROE (%) | Variation (%) | |
|---|---|---|
| Initial situation | 72.62 | - |
| +10% Raw material | 71.89 | −1 |
| +10% Wages | 72.48 | −0.19 |
| +10% Interest | 72.62 | 0 |
| +10% Electricity | 72.62 | 0 |
| +10% Equipment | 71.71 | −1.25 |
Publisher’s Note: MDPI stays neutral with regard to jurisdictional claims in published maps and institutional affiliations. |
© 2022 by the authors. Licensee MDPI, Basel, Switzerland. This article is an open access article distributed under the terms and conditions of the Creative Commons Attribution (CC BY) license (https://creativecommons.org/licenses/by/4.0/).
Share and Cite
Cruz Sánchez, E.; García-Vargas, J.M.; Gracia, I.; Rodríguez, J.F.; García, M.T. Pilot-Plant-Scale Extraction of Antioxidant Compounds from Lavender: Experimental Data and Methodology for an Economic Assessment. Processes 2022, 10, 2708. https://doi.org/10.3390/pr10122708
Cruz Sánchez E, García-Vargas JM, Gracia I, Rodríguez JF, García MT. Pilot-Plant-Scale Extraction of Antioxidant Compounds from Lavender: Experimental Data and Methodology for an Economic Assessment. Processes. 2022; 10(12):2708. https://doi.org/10.3390/pr10122708
Chicago/Turabian StyleCruz Sánchez, Encarnación, Jesús Manuel García-Vargas, Ignacio Gracia, Juan Francisco Rodríguez, and María Teresa García. 2022. "Pilot-Plant-Scale Extraction of Antioxidant Compounds from Lavender: Experimental Data and Methodology for an Economic Assessment" Processes 10, no. 12: 2708. https://doi.org/10.3390/pr10122708
APA StyleCruz Sánchez, E., García-Vargas, J. M., Gracia, I., Rodríguez, J. F., & García, M. T. (2022). Pilot-Plant-Scale Extraction of Antioxidant Compounds from Lavender: Experimental Data and Methodology for an Economic Assessment. Processes, 10(12), 2708. https://doi.org/10.3390/pr10122708

