Organizational Agility and Sustainable Manufacturing Practices in the Context of Emerging Economy: A Mediated Moderation Model
Abstract
1. Introduction
2. Materials
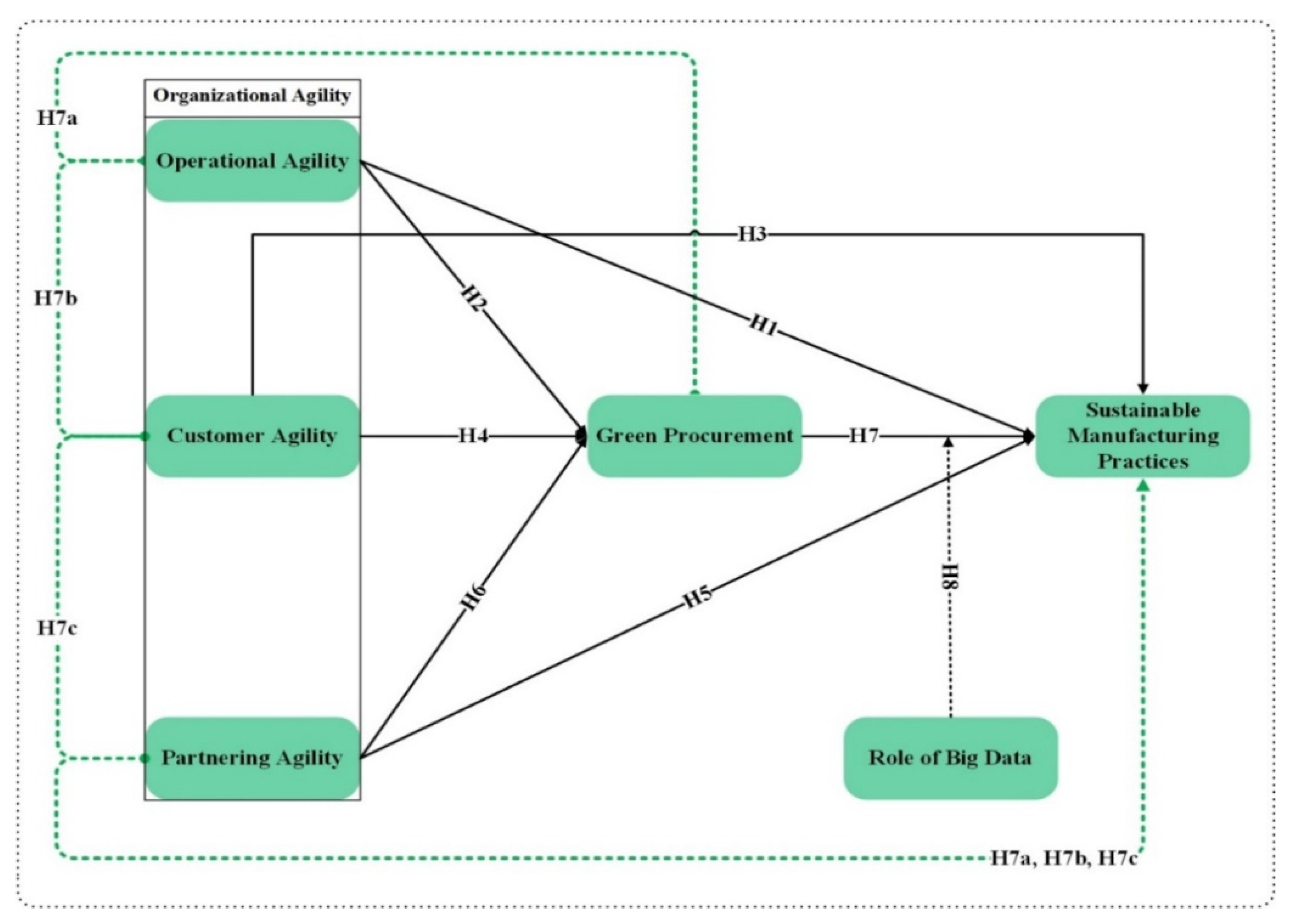
2.1. Operational Agility, Green Procurement, and Sustainable Manufacturing Practices
2.2. Customer Agility, Green Procurement, and Sustainable Manufacturing Practices
2.3. Partnering Agility, Green Procurement, and Sustainable Manufacturing Practices
2.4. The Mediating Role of Green Procurement
3. Study Methodology
3.1. Study Measures
3.2. Statistical Procedure
4. Results
5. Discussion
Theoretical and Managerial Implications
6. Conclusions
Author Contributions
Funding
Institutional Review Board Statement
Informed Consent Statement
Data Availability Statement
Conflicts of Interest
Appendix A. Measurement Scales
| Independent Variable: Organizational Agility | |
| Operational Agility | The reliability of our offerings [i.e., services and products] has increased. |
| Our offerings are more cost-efficient than competitors. | |
| We accomplish greater speed in delivering our offerings. | |
| We have greater flexibility in our offerings to adopt market changes. | |
| We efficiently redesign our offerings to adopt market changes. | |
| We are very quick to adopt market opportunities. | |
| Customer Agility | We extrapolate key trends to gain insight into what users in a current market will need in the future. |
| We attempt to develop new ways of looking at customers and their needs. | |
| We sense our customers’ needs even before they are aware of them. | |
| When we identify a new customer need, we are quick to respond to it. | |
| We quickly implement our planned activities regarding customers. | |
| We quickly react to fundamental changes regarding our customers. | |
| Partnering Agility | When we partner, employees accomplish greater soft skills required to manage customer encounters |
| When we partner, we can combine, recombine, and create new business processes at short notice. | |
| Through online, rapid, and up-to-date communication across the partnership, we can reduce information discrepancies. | |
| Working with partners gives us the ability to innovate our service offerings technologically. | |
| Working with partners brings about new ways of managing organizational structures and partnerships. | |
| Dependent Variable: Sustainable Manufacturing Practices | |
| Sustainable Manufacturing Practices | Savings of energy during the manufacturing process |
| Emissions reduction during the manufacturing process | |
| Improve manufacturing and machines efficiency | |
| Utilize lean production process | |
| Commitments to sustainable programs, standards, or regulations | |
| Setting sustainable targets and objectives | |
| Measure and inspection of material flows or wastes | |
| Mediator Variable: Green Procurement | |
| Green Procurement | Our organizations’ purchase eco-labeled products. |
| Our organization cooperates with suppliers for environmental objectives. | |
| Our organization enforced supplier’s ISO 14001 certification. | |
| Our purchasing department participates in the design of products for recycling or reuse. | |
| Our purchasing department actively contributes to the reduction of packaging material. | |
| Our purchasing department seeks suppliers with low energy consumption. | |
| Our purchasing department asks suppliers to commit to waste reduction goals. | |
| Moderator: Role of Big Data | |
| Role of Big Data | The incorporation of big data technology helps the company to carry out operations related to environmental sustainability. |
| The lack of big data technological advancements results in an adverse effect on the company’s performance. | |
| Big data technology is essential for the company as these involve increased efficiency of the company. | |
| Capability integrates the operations of the business. | |
References
- Ullah, S.; Ahmad, N.; Khan, F.U.; Badulescu, A.; Badulescu, D. Mapping Interactions among Green Innovations Barriers in Manufacturing Industry Using Hybrid Methodology: Insights from a Developing Country. Int. J. Environ. Res. Public Health 2021, 18, 7885. [Google Scholar] [CrossRef]
- Sarfraz, M.; Shehzad, K.; Farid, A. Gauging the air quality of New York: A non-linear Nexus between COVID-19 and nitrogen dioxide emission. Air Qual. Atmos. Health 2020, 13, 1135–1145. [Google Scholar] [CrossRef]
- Sarwar, A.; Zafar, A.; Hamza, M.A.; Qadir, A. The effect of green supply chain practices on firm sustainability performance: Evidence from Pakistan. Uncertain Supply Chain. Manag. 2021, 9, 31–38. [Google Scholar] [CrossRef]
- Ali, W.; Wen, J.; Hussain, H.; Khan, N.A.; Younas, M.W.; Jamil, I. Does green intellectual capital matter for green innovation adoption? Evidence from the manufacturing SMEs of Pakistan. J. Intellect. Cap. 2021, 22, 868–888. [Google Scholar] [CrossRef]
- Kurian, J. The role of digitalization in adopting green supply chain management practices: A critical review of literature. Econ. Environ. Cons. 2019, 6, 213–220. [Google Scholar]
- Felipe, C.M.; Roldán, J.L.; Leal-Rodríguez, A.L. An explanatory and predictive model for organizational agility. J. Bus. Res. 2016, 69, 4624–4631. [Google Scholar] [CrossRef]
- Hosseini, S.; Ivanov, D.; Dolgui, A. Review of quantitative methods for supply chain resilience analysis. Transp. Res. Part E Logist. Transp. Rev. 2019, 125, 285–307. [Google Scholar] [CrossRef]
- Karimariza, S.A.; Jie, F.; Mustafid, N.A. Supply chain agility information systems with key factors for fashion industry competitiveness. Int. J. Agil. Syst. Manag. 2018, 11, 1. [Google Scholar] [CrossRef]
- Ju, Y.; Hou, H.; Yang, J. Integration quality, value co-creation and resilience in logistics service supply chains: Moderating role of digital technology. Ind. Manag. Data Syst. 2020, 121, 364–380. [Google Scholar] [CrossRef]
- Zahraee, S.M.; Mamizadeh, F.; Vafaei, S.A. Greening Assessment of Suppliers in Automotive Supply Chain: An Empirical Survey of the Automotive Industry in Iran. Glob. J. Flex. Syst. Manag. 2018, 19, 225–238. [Google Scholar] [CrossRef]
- Inman, R.A.; Green, K.W. Lean and green combine to impact environmental and operational performance. Int. J. Prod. Res. 2018, 56, 4802–4818. [Google Scholar] [CrossRef]
- Allam, Z.; Dhunny, Z.A. On big data, artificial intelligence and smart cities. Cities 2019, 89, 80–91. [Google Scholar] [CrossRef]
- Raut, R.D.; Mangla, S.K.; Narwane, V.S.; Gardas, B.B.; Priyadarshinee, P.; Narkhede, B.E. Linking big data analytics and operational sustainability practices for sustainable business management. J. Clean. Prod. 2019, 224, 10–24. [Google Scholar] [CrossRef]
- Geyi, D.G.; Yusuf, Y.; Menhat, M.S.; Abubakar, T.; Ogbuke, N.J. Agile capabilities as necessary conditions for maximising sustainable supply chain performance: An empirical investigation. Int. J. Prod. Econ. 2020, 222, 107501. [Google Scholar] [CrossRef]
- Bi, Z.; Liu, Y.; Krider, J.; Buckland, J.; Whiteman, A.; Beachy, D.; Smith, J. Real-time force monitoring of smart grippers for Internet of Things (IoT) applications. J. Ind. Inf. Integr. 2018, 11, 19–28. [Google Scholar] [CrossRef]
- Venugopal, V.; Saleeshya, P.G. Manufacturing system sustainability through lean and agile initiatives. Int. J. Sustain. Eng. 2019, 12, 159–173. [Google Scholar] [CrossRef]
- Rafique, M.Z.; Qureshi, H.I.; Malkana, M.U.; Haider, S.M.; Atif, M. A Lean-Green-Agile and Resilient Combination Towards Sustainable Manufacturing—A Review. Technol. J. Univ. Eng. Technol. Taxila Pakistan 2020, 25, 30–49. [Google Scholar]
- Çankaya, S.Y.; Sezen, B. Effects of green supply chain management practices on sustainability performance. J. Manuf. Technol. Manag. 2019, 30, 98–121. [Google Scholar] [CrossRef]
- Khan, S.A.; Mubarik, M.S.; Kusi-Sarpong, S.; Gupta, H.; Zaman, S.I.; Mubarik, M. Blockchain technologies as enablers of supply chain mapping for sustainable supply chains. Bus. Strateg. Environ. 2022. Online Version of Record. [Google Scholar] [CrossRef]
- Tiwari, J.; Tiwari, R. Prioritization of attributes of green leanness & agility to achieve sustainable strategic advantages in Indian automotive SMEs environment. Int. J. Ind. Syst. Eng. 2020, 36, 316–338. [Google Scholar]
- Heinonen, K.; Strandvik, T. Reflections on customers’ primary role in markets. Eur. Manag. J. 2018, 36, 1–11. [Google Scholar] [CrossRef]
- Seroka-Stolka, O.; Fijorek, K. Enhancing corporate sustainable development: Proactive environmental strategy, stakeholder pressure and the moderating effect of firm size. Bus. Strateg. Environ. 2020, 29, 2338–2354. [Google Scholar] [CrossRef]
- Abdullah, M.I.; Sarfraz, M.; Qun, W.; Javaid, N. Drivers of green supply chain management. LogForum 2022, 29, 14705–14718. [Google Scholar]
- Sarfraz, M.; Qun, W.; Hui, L.; Abdullah, M. Environmental Risk Management Strategies and the Moderating Role of Corporate Social Responsibility in Project Financing Decisions. Sustainability 2018, 10, 2771. [Google Scholar] [CrossRef]
- Devayani, N.D.S.; Agalya, V.; Gokulapriya, J. Consumer Awareness towards Green Products and Its Impact. Int. J. Res. Innov. Soc. Sci. 2019, 3, 170–174. [Google Scholar]
- Tarigan, Z.J.H.; Tanuwijaya, N.C. Does top management attentiveness affect green performance through green purchasing and supplier collaboration. Acad. Strateg. Manag. J. 2020, 19, 1–10. [Google Scholar]
- Husada, T.; Jiwa, Z.; Siagian, H. The effects of strategic planning, purchasing strategy and strategic partnership on operational performance. Uncertain Supply Chain. Manag. 2021, 9, 363–372. [Google Scholar]
- Bhutta, M.K.S.; Muzaffar, A.; Egilmez, G.; Huq, F.; Malik, M.N.; Warraich, M.A. Environmental sustainability, innovation capacity, and supply chain management practices nexus: A mixed methods research approach. Sustain. Prod. Consum. 2021, 28, 1508–1521. [Google Scholar] [CrossRef]
- Bathaei, A.; Mardani, A.; Baležentis, T.; Awang, S.R.; Streimikiene, D.; Fei, G.C.; Zakuan, N. Application of Fuzzy Analytical Network Process (ANP) and VIKOR for the Assessment of Green Agility Critical Success Factors in Dairy Companies. Symmetry 2019, 11, 250. [Google Scholar] [CrossRef]
- Rane, S.B.; Thakker, S.V. Green procurement process model based on blockchain–IoT integrated architecture for a sustainable business. Manag. Environ. Qual. Int. J. 2019, 31, 741–763. [Google Scholar] [CrossRef]
- PytlikZillig, L.M.; Hutchens, M.J.; Muhlberger, P.; Gonzalez, F.J.; Tomkins, A.J. Deliberative Public Engagement with Science; Springer International Publishing: Cham, Switerland, 2018. [Google Scholar]
- Sarfraz, M.; Shah, S.G.M.; Fareed, Z.; Shahzad, F. Demonstrating the interconnection of hierarchical order disturbances in CEO succession with corporate social responsibility and environmental sustainability. Corp. Soc. Responsib. Environ. Manag. 2020, 27, 2956–2971. [Google Scholar] [CrossRef]
- Liu, J.; Liu, Y.; Yang, L. Uncovering the influence mechanism between top management support and green procurement: The effect of green training. J. Clean. Prod. 2020, 251, 119674. [Google Scholar] [CrossRef]
- Wang, M.; Li, Y.; Li, J.; Wang, Z. Green process innovation, green product innovation and its economic performance improvement paths: A survey and structural model. J. Environ. Manag. 2021, 297, 113282. [Google Scholar] [CrossRef] [PubMed]
- Omwoyo, J.N.; Wanyoike, D.M.; Mbeche, W. Influence of Lean Procurement Initiatives on Supply Chain Agility in Manufacturing Firms in Nakuru County, Kenya. Int. J. Bus. Manag. Technol. 2019, 3, 5. [Google Scholar]
- Famiyeh, S.; Adaku, E.; Amoako-Gyampah, K.; Asante-Darko, D.; Amoatey, C.T. Environmental management practices, operational competitiveness and environmental performance: Empirical evidence from a developing country. J. Manuf. Technol. Manag. 2018, 29, 588–607. [Google Scholar] [CrossRef]
- Opondi, F.O. Sustainable Procurement and Supply Chain Agility of the County Governments in Kenya. Ph.D. Thesis, University of Nairobi, Nairobi, Kenya, 2021. [Google Scholar]
- Tseng, M.-L.; Islam, M.S.; Karia, N.; Fauzi, F.A.; Afrin, S. A literature review on green supply chain management: Trends and future challenges. Resour. Conserv. Recycl. 2019, 141, 145–162. [Google Scholar] [CrossRef]
- Ghobakhloo, M.; Azar, A. Business excellence via advanced manufacturing technology and lean-agile manufacturing. J. Manuf. Technol. Manag. 2018, 29, 2–24. [Google Scholar] [CrossRef]
- Chari, A.; Duberg, J.V.; Lindahl, E.; Stahre, J.; Despeisse, M.; Sundin, E.; Johansson, B.; Wiktorsson, M. Swedish Manufacturing Practices Towards a Sustainability Transition in Industry 4.0: A Resilience Perspective. In Volume 1: Additive Manufacturing; Advanced Materials Manufacturing; Biomanufacturing; Life Cycle Engineering; Manufacturing Equipment and Automation: Sydney, Australia, 2021. [Google Scholar]
- Wang, S.; Li, J.; Zhao, D. Institutional Pressures and Environmental Management Practices: The Moderating Effects of Environmental Commitment and Resource Availability. Bus. Strateg. Environ. 2018, 27, 52–69. [Google Scholar] [CrossRef]
- Awan, U.; Bhatti, S.H.; Shamim, S.; Khan, Z.; Akhtar, P.; Balta, M.E. The Role of Big Data Analytics in Manufacturing Agility and Performance: Moderation–Mediation Analysis of Organizational Creativity and of the Involvement of Customers as Data Analysts. Br. J. Manag. 2022, 33, 1200–1220. [Google Scholar] [CrossRef]
- Gao, P.; Zhang, J.; Gong, Y.; Li, H. Effects of technical IT capabilities on organizational agility. Ind. Manag. Data Syst. 2020, 120, 941–961. [Google Scholar] [CrossRef]
- Bryman, A. Social Research Methods; Oxford University Press: Oxford, UK, 2016. [Google Scholar]
- Sarfraz, M.; Qun, W.; Sarwar, A.; Abdullah, M.I.; Imran, M.K.; Shafique, I. Mitigating effect of perceived organizational support on stress in the presence of workplace ostracism in the Pakistani nursing sector. Psychol. Res. Behav. Manag. 2019, 12, 839–849. [Google Scholar] [CrossRef]
- Shabbir, M.S.; Bashir, M.; Abbasi, H.M.; Yahya, G.; Abbasi, B.A. Effect of domestic and foreign private investment on economic growth of Pakistan. Transnatl. Corp. Rev. 2021, 13, 437–449. [Google Scholar] [CrossRef]
- Akhtar, P.; Khan, Z.; Tarba, S.; Jayawickrama, U. The Internet of Things, dynamic data and information processing capabilities, and operational agility. Technol. Forecast. Soc. Change 2018, 136, 307–316. [Google Scholar] [CrossRef]
- Roberts, N.; Grover, V. Leveraging information technology infrastructure to facilitate a firm’s customer agility and competitive activity: An empirical investigation. J. Manag. Inf. Syst. 2012, 28, 231–270. [Google Scholar] [CrossRef]
- Liu, S.; Yang, Y.; Qu, W.G.; Liu, Y. The business value of cloud computing: The partnering agility perspective. Ind. Manag. Data Syst. 2016, 116, 1160–1177. [Google Scholar] [CrossRef]
- Wu, G.-C.; Ding, J.-H.; Chen, P.-S. The effects of GSCM drivers and institutional pressures on GSCM practices in Taiwan’s textile and apparel industry. Int. J. Prod. Econ. 2012, 135, 618–636. [Google Scholar] [CrossRef]
- Carter, C.R.; Jennings, M.M. The role of purchasing in corporate social responsibility: A structural equation analysis. J. Bus. Logist. 2004, 25, 145–186. [Google Scholar] [CrossRef]
- Singh, S.K.; El-Kassar, A.-N. Role of big data analytics in developing sustainable capabilities. J. Clean. Prod. 2019, 213, 1264–1273. [Google Scholar] [CrossRef]
- Abdul-Rashid, S.H.; Sakundarini, N.; Ghazilla, R.A.R.; Thurasamy, R. The impact of sustainable manufacturing practices on sustainability performance: Empirical evidence from Malaysia. Int. J. Oper. Prod. Manag. 2017, 37, 182–204. [Google Scholar] [CrossRef]
- Podsakoff, P.M.; MacKenzie, S.B.; Lee, J.-Y.; Podsakoff, N.P. Common method biases in behavioral research: A critical review of the literature and recommended remedies. J. Appl. Psychol. 2003, 88, 879. [Google Scholar] [CrossRef] [PubMed]
- Khawaja, K.F.; Sarfraz, M.; Rashid, M.; Rashid, M. How is COVID-19 pandemic causing employee withdrawal behavior in the hospitality industry? An empirical investigation. J. Hosp. Tour. Insights 2021, 5, 337–340. [Google Scholar] [CrossRef]
- Hair, J.F., Jr.; Sarstedt, M.; Hopkins, L.; Kuppelwieser, V.G. Partial least squares structural equation modeling (PLS-SEM). Eur. Bus. Rev. 2014, 26, 106–121. [Google Scholar] [CrossRef]
- Hair, J.F.; Black, W.C.; Babin, B.J.; Anderson, R.E. Multivariate Data Analysis, 7th ed.; Pearson: New York, NY, USA, 2010. [Google Scholar]
- Nunnally, J.C. Psychometric Theory; New York McGraw-Hill B. Co.: New York, NY, USA, 1978. [Google Scholar]
- Kock, N. Common method bias in PLS-SEM: A full collinearity assessment approach. Int. J. e-Collab. 2015, 11, 1–10. [Google Scholar] [CrossRef]
- Wamba, S.F.; Queiroz, M.M.; Trinchera, L. Dynamics between blockchain adoption determinants and supply chain performance: An empirical investigation. Int. J. Prod. Econ. 2020, 229, 107791. [Google Scholar] [CrossRef]
- El-Khalil, R.; Mezher, M.A. The mediating impact of sustainability on the relationship between agility and operational performance. Oper. Res. Perspect. 2020, 7, 100171. [Google Scholar] [CrossRef]
- Rabal-Conesa, J.; Jiménez-Jiménez, D.; Martínez-Costa, M. Organisational agility, environmental knowledge and green product success. J. Knowl. Manag. 2021, 26, 2440–2462. [Google Scholar] [CrossRef]
- Rohde, L.E.; Clausell, N.; Ribeiro, J.P.; Goldraich, L.; Netto, R.; Dec, G.W.; DiSalvo, T.G.; Polanczyk, C.A. Health outcomes in decompensated congestive heart failure: A comparison of tertiary hospitals in Brazil and United States. Int. J. Cardiol. 2005, 102, 71–77. [Google Scholar] [CrossRef]
- Shao, J.; Ünal, E. What do consumers value more in green purchasing? Assessing the sustainability practices from demand side of business. J. Clean. Prod. 2019, 209, 1473–1483. [Google Scholar] [CrossRef]
- Tarigan, Z.J.H.; Siagian, H.; Jie, F. Impact of internal integration, supply chain partnership, supply chain agility, and supply chain resilience on sustainable advantage. Sustainability 2021, 13, 5460. [Google Scholar] [CrossRef]
- Tan, R.; Zhao, X.; Guo, S.; Zou, X.; He, Y.; Geng, Y.; Hu, Z.; Sun, T. Sustainable production of dry-ultra-precision machining of Ti–6Al–4V alloy using PCD tool under ultrasonic elliptical vibration-assisted cutting. J. Clean. Prod. 2020, 248, 119254. [Google Scholar] [CrossRef]
- Ghosh, M. Determinants of green procurement implementation and its impact on firm performance. J. Manuf. Technol. Manag. 2018, 30, 462–482. [Google Scholar] [CrossRef]
- Yook, K.H.; Choi, J.H.; Suresh, N.C. Linking green purchasing capabilities to environmental and economic performance: The moderating role of firm size. J. Purch. Supply Manag. 2018, 24, 326–337. [Google Scholar] [CrossRef]
- Wijayasundara, M.; Polonsky, M.; Noel, W.; Vocino, A. Green procurement for a circular economy: What influences purchasing of products with recycled material and recovered content by public sector organisations? J. Clean. Prod. 2022, 377, 133917. [Google Scholar] [CrossRef]
- Nyakundi, M. Best procurement practices and procurement performance of SMEs in Nairobi County, Kenya. Ed. Cowan J. Procure. Supply Chain 2018, 1, 1. [Google Scholar]
- Bag, S.; Pretorius, J.H.C.; Gupta, S.; Dwivedi, Y.K. Role of institutional pressures and resources in the adoption of big data analytics powered artificial intelligence, sustainable manufacturing practices and circular economy capabilities. Technol. Forecast. Soc. Change 2021, 163, 120420. [Google Scholar] [CrossRef]
- Gunasekaran, A.; Yusuf, Y.Y.; Adeleye, E.O.; Papadopoulos, T. Agile manufacturing practices: The role of big data and business analytics with multiple case studies. Int. J. Prod. Res. 2018, 56, 385–397. [Google Scholar] [CrossRef]




| Construct | Items | Loading | α | CR | AVE |
|---|---|---|---|---|---|
| Operational agility | OA_1 | 0.780 | 0.883 | 0.884 | 0.556 |
| OA_2 | 0.777 | ||||
| OA_3 | 0.659 | ||||
| OA_4 | 0.745 | ||||
| OA_5 | 0.757 | ||||
| OA_6 | 0.752 | ||||
| Customer agility | CA_1 | 0.754 | 0.892 | 0.893 | 0.579 |
| CA_2 | 0.746 | ||||
| CA_3 | 0.794 | ||||
| CA_4 | 0.753 | ||||
| CA_5 | 0.714 | ||||
| CA_6 | 0.802 | ||||
| Partnering agility | PA_1 | 0.759 | 0.871 | 0.872 | 0.575 |
| PA_2 | 0.713 | ||||
| PA_3 | 0.809 | ||||
| PA_4 | 0.774 | ||||
| PA_5 | 0.734 | ||||
| Green procurement | GrP_1 | 0.723 | 0.902 | 0.902 | 0.567 |
| GrP_2 | 0.760 | ||||
| GrP_3 | 0.783 | ||||
| GrP_4 | 0.724 | ||||
| GrP_5 | 0.758 | ||||
| GrP_6 | 0.794 | ||||
| GrP_7 | 0.724 | ||||
| Role of big data | RBD_1 | 0.736 | 0.817 | 0.818 | 0.526 |
| RBD_2 | 0.754 | ||||
| RBD_3 | 0.658 | ||||
| RBD_4 | 0.750 | ||||
| Sustainable manufacturing practices | SMP_1 | 0.712 | 0.904 | 0.905 | 0.572 |
| SMP_2 | 0.776 | ||||
| SMP_3 | 0.803 | ||||
| SMP_4 | 0.753 | ||||
| SMP_5 | 0.758 | ||||
| SMP_6 | 0.697 | ||||
| SMP_7 | 0.790 |
| Constructs | 1 | 2 | 3 | 4 | 5 | 6 |
|---|---|---|---|---|---|---|
| 1. Customer agility | 0.761 | 0.626 | 0.630 | 0.607 | 0.386 | 0.615 |
| 2. Green procurement | 0.628 | 0.753 | 0.608 | 0.614 | 0.634 | 0.610 |
| 3. Operational agility | 0.63 | 0.610 | 0.746 | 0.600 | 0.346 | 0.627 |
| 4. Partnering agility | 0.607 | 0.615 | 0.601 | 0.758 | 0.324 | 0.621 |
| 5. Role of big data | 0.387 | 0.633 | 0.347 | 0.324 | 0.726 | 0.411 |
| 6. Sustainable manufacturing practices | 0.616 | 0.610 | 0.629 | 0.622 | 0.412 | 0.757 |
| Constructs | 1 | 2 | 3 | 4 | 5 | 6 |
|---|---|---|---|---|---|---|
| 1. Customer agility | 1.918 | 2.107 | ||||
| 2. Green procurement | 3.177 | |||||
| 3. Operational agility | 1.894 | 2.033 | ||||
| 4. Partnering agility | 1.811 | 1.995 | ||||
| 5. Role of big data | 2.475 | |||||
| 6. Sustainable manufacturing practices |
| Hypothesis | Direct | Beta | SE | T-Value | p-Value |
|---|---|---|---|---|---|
| Relationships | |||||
| H1 | OA → SMP | 0.240 | 0.06 | 4.016 | *** |
| H2 | OA → GrP | 0.253 | 0.065 | 3.908 | *** |
| H3 | CA → SMP | 0.185 | 0.06 | 3.061 | ** |
| H4 | CA → GrP | 0.296 | 0.073 | 4.036 | *** |
| H5 | PA → SMP | 0.249 | 0.06 | 4.130 | *** |
| H6 | PA → GrP | 0.284 | 0.067 | 4.213 | *** |
| H7 | GrP → SMP | 0.197 | 0.072 | 2.729 | ** |
| Mediating Relationship | Beta | SE | T-Value | p-Value | |
|---|---|---|---|---|---|
| H7(a) | OA → GrP → SMP | 0.050 | 0.024 | 2.084 | * |
| H7(b) | CA → GrP → SMP | 0.058 | 0.028 | 2.073 | * |
| H7(c) | PA → GrP → SMP | 0.056 | 0.024 | 2.279 | * |
| Moderating Effects | Beta | SE | T-Value | p-Value | |
|---|---|---|---|---|---|
| H8 | Interaction RBD x GrP → SMP | 0.118 | 0.052 | 2.251 | * |
| Level of the Moderator | Effects | Boot SE | LLCI | ULCI | |
| H8 | +1 Std Dev | 0.633 *** | 0.070 | 0.496 | 0.770 |
| Mean | 0.551 *** | 0.049 | 0.454 | 0.648 | |
| −1 Std Dev | 0.469 *** | 0.049 | 0.372 | 0.565 | |
Publisher’s Note: MDPI stays neutral with regard to jurisdictional claims in published maps and institutional affiliations. |
© 2022 by the authors. Licensee MDPI, Basel, Switzerland. This article is an open access article distributed under the terms and conditions of the Creative Commons Attribution (CC BY) license (https://creativecommons.org/licenses/by/4.0/).
Share and Cite
Sun, J.; Sarfraz, M.; Turi, J.A.; Ivascu, L. Organizational Agility and Sustainable Manufacturing Practices in the Context of Emerging Economy: A Mediated Moderation Model. Processes 2022, 10, 2567. https://doi.org/10.3390/pr10122567
Sun J, Sarfraz M, Turi JA, Ivascu L. Organizational Agility and Sustainable Manufacturing Practices in the Context of Emerging Economy: A Mediated Moderation Model. Processes. 2022; 10(12):2567. https://doi.org/10.3390/pr10122567
Chicago/Turabian StyleSun, Jianmin, Muddassar Sarfraz, Jamshid Ali Turi, and Larisa Ivascu. 2022. "Organizational Agility and Sustainable Manufacturing Practices in the Context of Emerging Economy: A Mediated Moderation Model" Processes 10, no. 12: 2567. https://doi.org/10.3390/pr10122567
APA StyleSun, J., Sarfraz, M., Turi, J. A., & Ivascu, L. (2022). Organizational Agility and Sustainable Manufacturing Practices in the Context of Emerging Economy: A Mediated Moderation Model. Processes, 10(12), 2567. https://doi.org/10.3390/pr10122567

