S-Velocity Profile of Industrial Robot Based on NURBS Curve and Slerp Interpolation
Abstract
1. Introduction
- (1)
- Aiming at the problem that the trajectory is not smooth enough in the traditional working process, a NURBS curve planning algorithm based on a unified curve model is proposed in this paper, and the global smoothing of the trajectory curve is realized; At the same time, the Slerp posture planning based on quaternion description is combined to achieve uniform posture change in the planning process;
- (2)
- Aiming at the problem of frequent start and stop in the traditional working process, this paper proposes an S-Velocity planning algorithm in the interpolation interval of the robot based on the trajectory planning algorithm in (1), which realizes the continuous working process of complex curves and improves the quality of robot working process;
- (3)
- Bernoulli’s lemniscate is used as the incentive trajectory, and the contrast experiment of trajectory planning between two incentive profiles is designed, which are the NURBS curve and the five-order polynomial curve. Through the analysis and comparison between the two incentive profile, the velocity profile with the planning algorithm proposed in this paper becomes more smooth, and the acceleration won’t change dramatically, which indicates that the planning algorithm proposed in this paper could effectively improve the smoothness of trajectory in a Cartesian workspace, decrease the impact and tremulous in a Cartesian workspace, and effectively improve the performance of robot working process.
2. Construction of Robot’s End-Effector Trajectory
2.1. NURBS Curve
2.2. Robot’s End-Effector Posture Planning Based on Quaternion
3. S-Velocity Planning for Industrial Robots
- (1)
- If:
- (2)
- If s > 2s1, then the maximum velocity vmax and maximum acceleration amax could be achieved within a given distance s, and the velocity planning is in seven-segment.
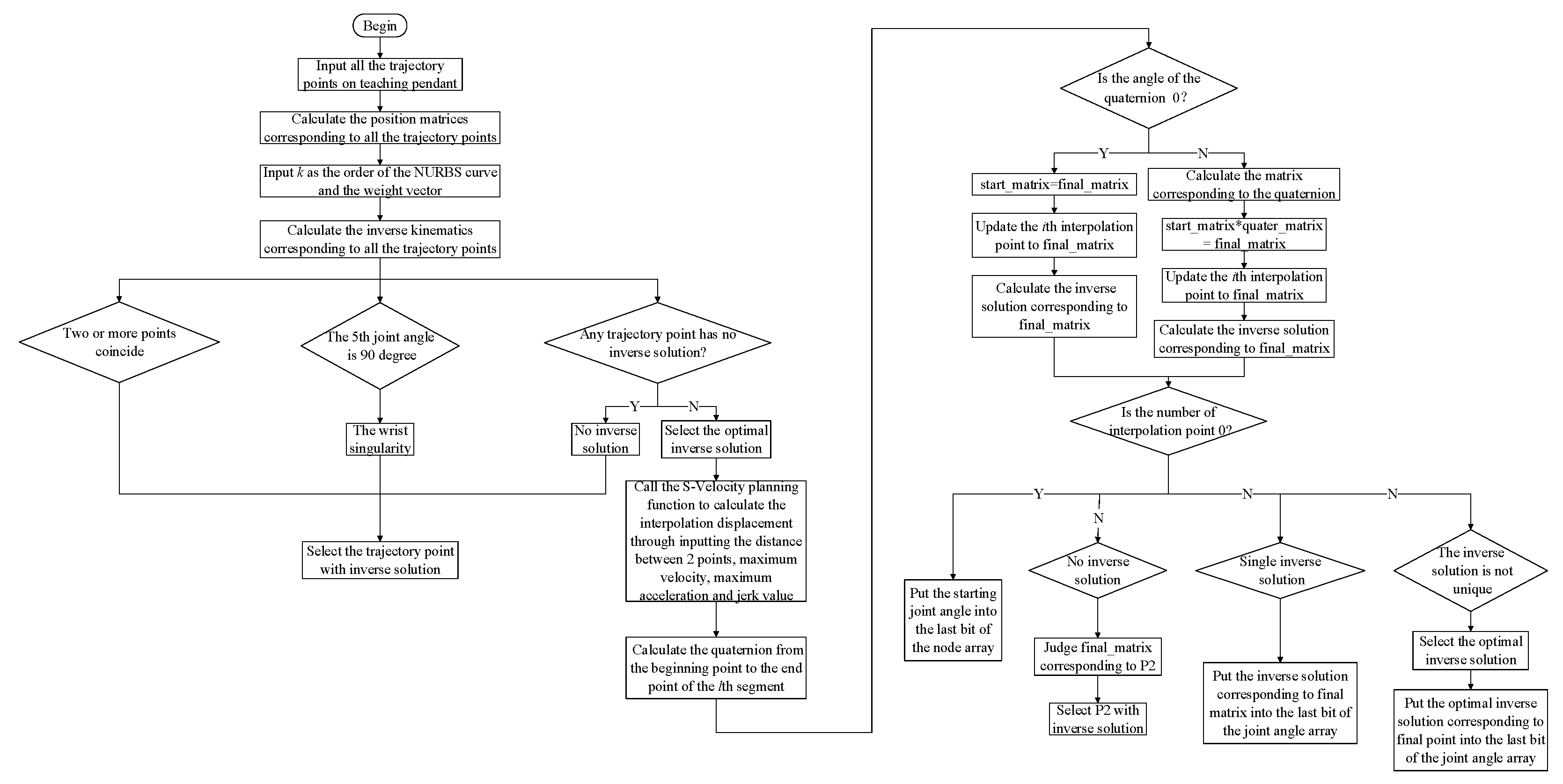
4. The Implementation of the Robot Trajectory Planning Algorithm
4.1. The Execution Flow of the Trajectory Planning Algorithm
- Step 1. Construct the end-effector trajectory.
- Step 2. Ensure all the critical points and read point information of critical points.
- Step 3. Calculate the inverse solution corresponding to all the critical points, and select the optimal inverse solution.
- Step 4. Apply S-Velocity planning in the interpolation interval between adjacent trajectory points.
- Step 5. In all the interpolation intervals, after the interpolation of the ith segment completes, enter the next segment interpolation until the last segment, and store all the interpolation points of all segments in the .txt file.
4.2. Trajectory Planning Algorithm Implementation
5. Analysis of Simulation Experiment Results
5.1. The Kinematic Model of Industrial Robot
5.2. Analysis of Simulation Experiment Results
- (1)
- Set the laser tracker, robot controller, and teaching pendant in the same network IP address segment;
- (2)
- Calibrate the position of the laser tracker, and adjust the camera angle to the center of the robot end-effector target ball. Then we could obtain the transformation matrix of the laser tracker to the world coordinate frame;
- (3)
- When the position of the laser tracker is calibrated, Posideal, the theoretical position and posture value at the center of the target ball is calculated. Then the robot moves along the trajectory planned according to the teaching points, and the laser tracker obtains the robot’s end-effector position and posture value in real-time, namely the measured value Postrack.
- (4)
- When the robot working process is completed, the Postrack of all measured values could be exported, and the trajectory could be drawn in MATLAB.
6. Conclusions
Author Contributions
Funding
Conflicts of Interest
References
- Rodriguez-Linan, A.; Lopez-Juarez, I.; Zalapa-Elias, A.; Chinas-Sanchez, P. An Approach to Acquire Path-Following Skills by Industrial Robots From Human Demonstration. IEEE Access 2021, 9, 82351–82363. [Google Scholar] [CrossRef]
- Wang, G.; Arora, H. Research on Continuous Trajectory Planning of Industrial Welding Robot Based on CAD Technology. Comput. Aided Des. Appl. 2022, 19, 74–87. [Google Scholar] [CrossRef]
- Hua, Y. Review of Trajectory Planning for Industrial Robots. In Proceedings of the 242nd ECS Meeting, Atlanta, GA, USA, 9–13 October 2021. [Google Scholar]
- Lu, Y.; Wang, K. Kinematics Analysis and Trajectory Planning of Polishing Six-axis Robot. In Proceedings of the IOP Conference Series: Earth and Environmental Science, Digital Meeting, 30 May–3 June 2021. [Google Scholar]
- Gümbel, P.; He, X.; Dröder, K. Precision Optimized Pose and Trajectory Planning for Vertically Articulated Robot Arms. Procedia CIRP 2022, 106, 185–190. [Google Scholar] [CrossRef]
- Tian, S.; Chen, M.; Li, Y. Research on the Trajectory Planning and Control Technology of Industrial Robots Guided by Computer Visualization. In Proceedings of the 242nd ECS Meeting, Atlanta, GA, USA, 9–13 October 2021. [Google Scholar]
- Gleeson, D.; Jakobsson, S.; Salman, R.; Ekstedt, F.; Sandgren, N.; Edelvik, F.; Carlson, J.S.; Lennartson, B. Generating Optimized Trajectories for Robotic Spray Painting. IEEE Trans. Autom. Sci. Eng. 2022, 19, 1380–1391. [Google Scholar] [CrossRef]
- Bhardwaj, G.; Mishra, U.A.; Sukavanam, N.; Balasubramanian, R. Planning Adaptive Brachistochrone and Circular Arc Hip Trajectory for a Toe-Foot Bipedal Robot going Downstairs. In Proceedings of the 239th ECS Meeting with IMCS18, Digital Meeting, 30 May–3 June 2021. [Google Scholar]
- Wang, S.D.; Luo, X.; Xu, S.J.; Luo, Q.S.; Han, B.L.; Liang, G.H.; Jia, Y. A Planning Method for Multi-Axis Point-to-Point Synchronization Based on Time Constraints. IEEE Access 2020, 8, 85575–85604. [Google Scholar] [CrossRef]
- Dantam, N.; Stilman, M. Spherical Parabolic Blends for Robot Workspace Trajectories. In Proceedings of the 2014 IEEE/RSJ International Conference on Intelligent Robots and Systems, Chicago, IL, USA, 14–18 September 2014. [Google Scholar]
- Santina, C.D.; Rus, D. Control Oriented Modeling of Soft Robots: The Polynomial Curvature Case. IEEE Robot. Autom. Lett. 2020, 5, 290–298. [Google Scholar] [CrossRef]
- Xu, J.; Liu, J.; Sheng, J. Arc Path Tracking Algorithm of Dual Differential Driving Automated Guided Vehicle. In Proceedings of the 2018 11th International Congress on Image and Signal Processing, BioMedical Engineering and Informatics, Beijing, China, 13–15 October 2018. [Google Scholar]
- Campos, J.A.F.; Flores, J.A.R.; Montufar, C.P. Robot Trajectory Planning for Multiple 3D Moving Objects Interception: A Polynomial Interpolation Approach. In Proceedings of the 2008 Electronics, Robotics and Automotive Mechanics Conference, Cuernavaca, Mexico, 30 September–3 October 2008. [Google Scholar]
- Lu, T.C.; Chen, S.L. Real-Time Local Optimal Bézier Corner Smoothing for CNC Machine Tools. IEEE Access 2021, 9, 152718–152727. [Google Scholar] [CrossRef]
- Li, D.; Zhang, L. Corner Smoothing Interpolation Algorithm Based on PH Curve. In Proceedings of the 2019 3rd International Conference on Electronic Information Technology and Computer Engineering, Xiamen, China, 18–20 October 2019. [Google Scholar]
- Annoni, M.; Bardine, A.; Campanelli, S.; Foglia, P.; Prete, C.A. A Real-time Configurable NURBS Interpolator with Bounded Acceleration, Jerk and Chord Error. Comput. Aided Des. 2012, 44, 509–521. [Google Scholar] [CrossRef]
- Shi, X.; Fang, H.; Gang, P.; Xu, X.; Chen, H. Time-Energy-Jerk Dynamic Optimal Trajectory Planning for Manipulators Based on Quintic NURBS. In Proceedings of the 2018 3rd International Conference on Robotics and Automation Engineering, Guangzhou, China, 17–19 November 2018. [Google Scholar]
- Shi, X.; Fang, H.; Guo, L. Multi-objective Optimal Trajectory Planning of Manipulators Based on Quintic NURBS. In Proceedings of the 2016 IEEE International Conference on Mechatronics and Automation, Harbin, China, 7–10 August 2016. [Google Scholar]
- Liu, Y.; Jiang, D.; Tao, B.; Qi, J.; Jiang, G.; Yun, J.; Huange, L.; Tong, X.; Chen, B.; Li, G. Grasping Posture of Humanoid Manipulator Based on Target Shape Analysis and Force Closure. Alex. Eng. J. 2022, 61, 3959–3969. [Google Scholar] [CrossRef]
- Huanga, Q.; Enomoto, R. Hybrid Position, Posture, Force and Moment Control of Robot Manipulators. In Proceedings of the 2008 IEEE International Conference on Robotics and Biomimetics, Bangkok, Thailand, 22–25 February 2009. [Google Scholar]
- Liu, B.; Zhang, F.; Qu, X.; Shi, X. A Rapid Coordinate Transformation Method Applied in Industrial Robot Calibration Based on Characteristic Line Coincidence. Sensors 2016, 16, 239. [Google Scholar] [CrossRef] [PubMed]
- Jiang, B.; Li, J.; Du, X.; Duan, P. Attitude Interpolation Algorithm for Industrial Robot Based on Quaternion Method. In Proceedings of the 2021 International Conference on Mechanical Engineering Intelligent Manufacturing and Automation Technology, Guilin, China, 15–17 January 2021. [Google Scholar]
- Wang, G.; Liu, X.; Han, S. A Method of Robot Base Frame Calibration by Using Dual Quaternion Algebra. IEEE Access 2018, 6, 74865–74873. [Google Scholar] [CrossRef]
- Martínez, J.R.G.; Reséndiz, J.R.; Prado, M.Á.M.; Miguel, E.E.C. Assessment of Jerk Performance S-curve and Trapezoidal Velocity Profiles. In Proceedings of the 2017 XIII International Engineering Congress, Santiago de Queretaro, Mexico, 15–19 May 2017. [Google Scholar]
- Rymansaib, Z.; Iravani, P.; Sahinkaya, M.N. Exponential Trajectory Generation for Point to Point Motions. In Proceedings of the 2013 IEEE/ASME International Conference on Advanced Intelligent Mechatronics, Wollongong, Australia, 9–12 July 2013. [Google Scholar]
- Huang, J.; Zhu, L.M. Feedrate Scheduling for Interpolation of Parametric Tool Path Using the Sine Series Representation of Jerk Profile. Proc. Inst. Mech. Eng. Part B J. Eng. Manuf. 2016, 231, 2359–2371. [Google Scholar] [CrossRef]
- Wu, C.; Chiu, Z.Y.; Liu, J.; Trabia, M.B. Time-Optimal Trajectory Planning along Parametric Polynomial Lane-Change Curves with Bounded Velocity and Acceleration: Simulations for a Unicycle Based on Numerical Integration. Model. Simul. Eng. 2018, 2018, 9348907. [Google Scholar] [CrossRef]
- Li, J.; Liu, Y.; Li, Y.; Zhong, G. S-Model Speed Planning of NURBS Curve Based on Uniaxial Performance Limitation. IEEE Access 2019, 7, 60837–60849. [Google Scholar] [CrossRef]
- Shi, B.H.; Jiang, T. NURBS Piecewise Interpolation Algorithm Based on Discrete S-Type Velocity Planning. In Proceedings of the 2019 Chinese Control And Decision Conference, Nanchang, China, 3–5 June 2019. [Google Scholar]
- Craig, J.J. Introduction to Robotics: Mechanics and Control; Pearson Education: New York, NY, USA, 2005; pp. 62–134. [Google Scholar]
- Soetens, P. A Software Framework for Real-Time and Distributed Robot and Machine Control. J. Appl. Phys. 2006, 70, 1991–2000. [Google Scholar]
- Lee, S.; Lee, J.; Bang, J.; Lee, J. 7 DOF Manipulator Construction and Inverse Kinematics Calculation and Analysis using Newton-Raphson Method. In Proceedings of the 2021 18th International Conference on Ubiquitous Robots (UR), Gangneung, Korea, 12–14 July 2021. [Google Scholar]
- Peiper, D.L. The Kinematics of Manipulators Under Computer Control. Ph.D. Thesis, Stanford University, School of Humanities and Sciences, Stanford, CA, USA, 1968. [Google Scholar]















| Link | Limit (deg) | ||||
|---|---|---|---|---|---|
| 1 | 40 | 90 | 330 | −180~180 | |
| 2 | 315 | 0 | 0 | −130~80 | |
| 3 | 70 | 90 | 0 | −70~160 | |
| 4 | 0 | −90 | 310 | −240~240 | |
| 5 | 0 | 90 | 0 | −30~200 | |
| 6 | 0 | 0 | 70 | −360~360 |
| Coordinate in Cartesian Space (mm, deg) | Coordinate in Joint Space (deg) | |
|---|---|---|
| (420, 100, 715, 0, 0, 0) | (−166.61, 29.83, 129.9, 0, 20.27, −103.39) | |
| (420, 61.74, 750.4, 0, 11.25, −11.25) | (−171, 26.75, 127.2, 4.79, 36, −112.7) | |
| (420, 0, 715, 0, 22.52, −22.49) | (−178.5, 22.16, 139.94, 11.4, 38.08, −119.42) | |
| (420, −61.74, 679.6, 0, 33.78, −33.81) | (174.1, 20.81, 147, 20.16, 40.97, −127.3) | |
| (420, −100, 715, 0, 44.96, −45.01) | (−9.58, −6.1, −2.61, −152.5, 27.52, −130.24) | |
| (420, −61.74, 750.4, 0, 56.19, −56.3) | (−1.97, −6.87, 6.63, 50.4, 151.17, 21.98) | |
| (420, 0, 715, 0, 67.52, −67.45) | (−171.4, 24.37, 129.94, 74.54, 21.5, 160.05) | |
| (420, 61.74, 679.6, 0, 78.72, −78.81) | (−162.39, 79.05, 27.91, 80.56, 8.92, 107.07) | |
| (420, 100, 715, 0,90, −90) | (−157.96, 43.32, 94.59, 74.82, −16.17, 135.74) |
Publisher’s Note: MDPI stays neutral with regard to jurisdictional claims in published maps and institutional affiliations. |
© 2022 by the authors. Licensee MDPI, Basel, Switzerland. This article is an open access article distributed under the terms and conditions of the Creative Commons Attribution (CC BY) license (https://creativecommons.org/licenses/by/4.0/).
Share and Cite
Wang, G.; Xu, F.; Zhou, K.; Pang, Z. S-Velocity Profile of Industrial Robot Based on NURBS Curve and Slerp Interpolation. Processes 2022, 10, 2195. https://doi.org/10.3390/pr10112195
Wang G, Xu F, Zhou K, Pang Z. S-Velocity Profile of Industrial Robot Based on NURBS Curve and Slerp Interpolation. Processes. 2022; 10(11):2195. https://doi.org/10.3390/pr10112195
Chicago/Turabian StyleWang, Guirong, Fei Xu, Kun Zhou, and Zhihui Pang. 2022. "S-Velocity Profile of Industrial Robot Based on NURBS Curve and Slerp Interpolation" Processes 10, no. 11: 2195. https://doi.org/10.3390/pr10112195
APA StyleWang, G., Xu, F., Zhou, K., & Pang, Z. (2022). S-Velocity Profile of Industrial Robot Based on NURBS Curve and Slerp Interpolation. Processes, 10(11), 2195. https://doi.org/10.3390/pr10112195

