An Adaptive Protocol Selection Framework for Energy-Efficient IoT Communication: Dynamic Optimization Through Context-Aware Decision Making
Abstract
1. Introduction
1.1. Primary Objective of the Study
1.2. Key Contributions
2. Related Work
2.1. Performance and Energy Profiles of IoT Application Protocols
2.2. Software-Based Energy Measurement in Computing Systems
2.3. Architectural Patterns and Adaptive Systems for Energy-Aware IoT
3. Methodology
3.1. Experimental Setup
3.2. Protocol Test Scenarios
3.3. Performance Metrics
- Latency was measured as the round-trip time in seconds, with average, minimum, and maximum values recorded to capture both typical and worst-case performance.
- Energy consumption, measured in Joules, was independently monitored for both sender and receiver processes using the Perun/RAPL interface, providing fine-grained insight into asymmetric energy patterns.
- Protocol overhead was quantified as the total bytes transmitted over the network as captured by Wireshark, revealing the efficiency of each protocol’s encoding and header structure.
- Energy efficiency measured in Joules per byte was calculated as the ratio of total energy consumed (sender plus receiver) to total bytes transmitted, providing a normalized measure of protocol efficiency across different message volumes and rates.
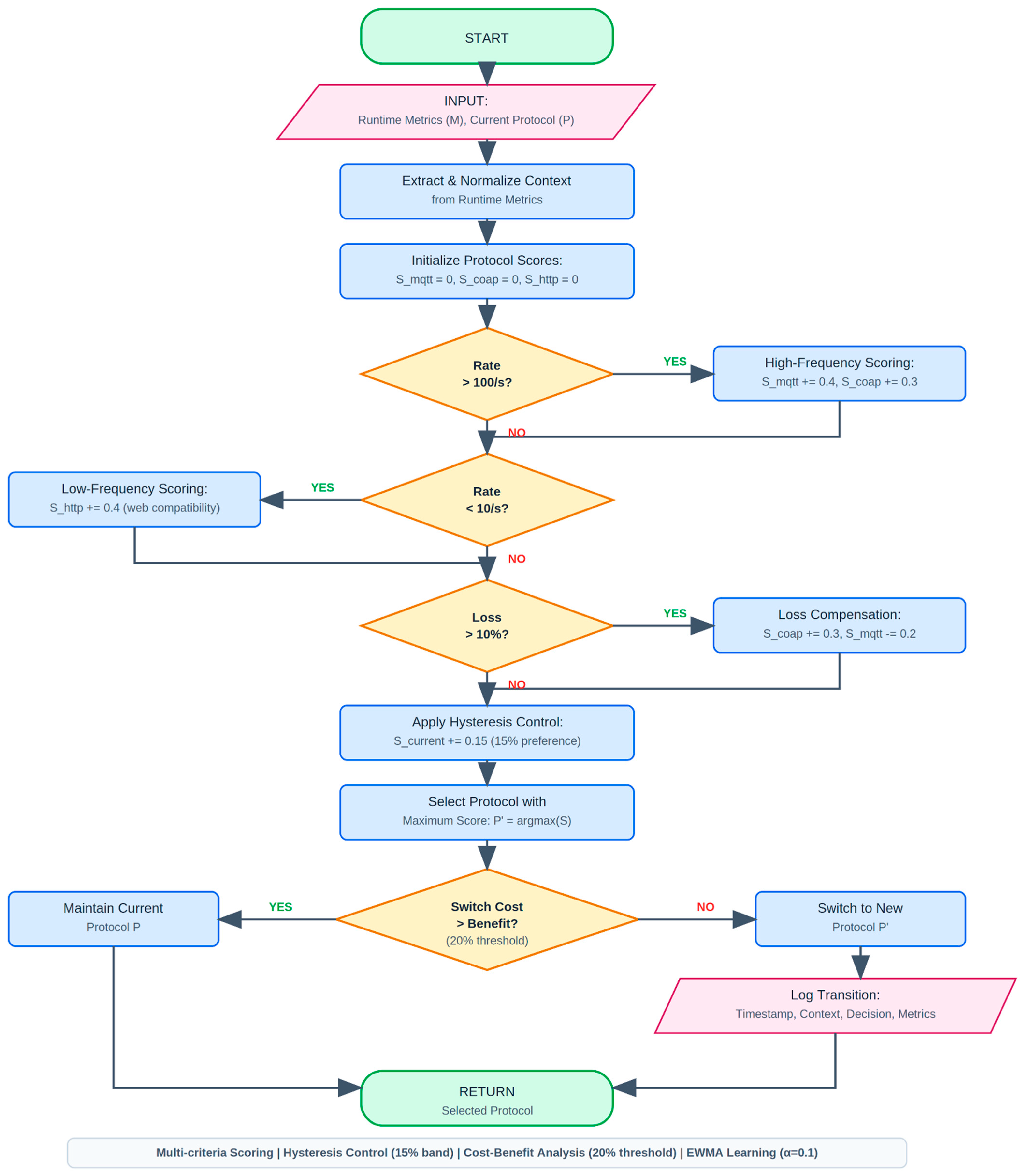
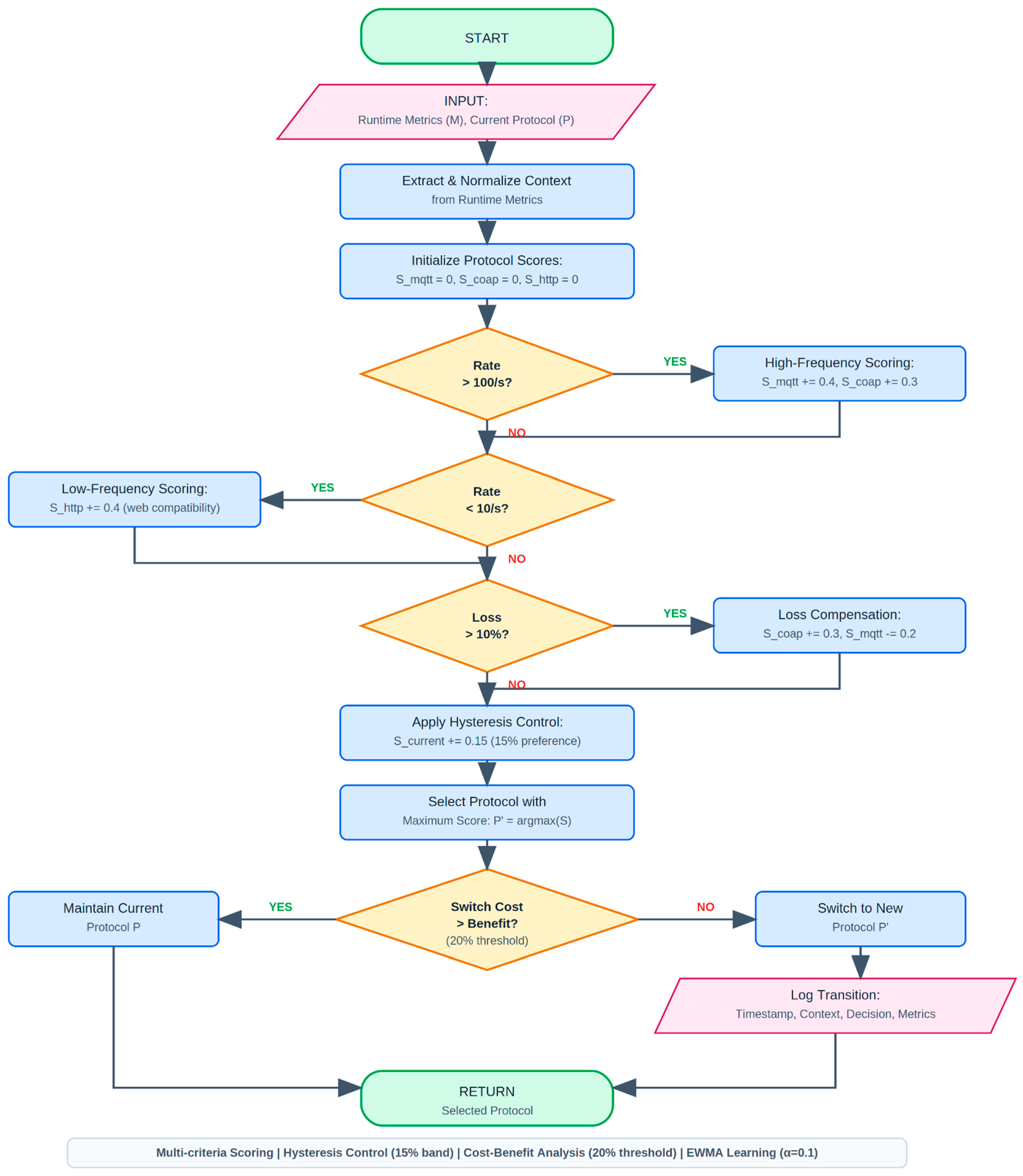
3.4. Adaptive Protocol Selection Framework: Design and Implementation
- Context Monitor: Continuously samples runtime metrics at 1 Hz frequency, including message rate, network latency, packet loss, and remaining energy budget.
- Decision Engine: Implements multi-criteria decision logic using weighted scoring across six dimensions (message frequency, payload size, network conditions, packet loss rate, energy budget, and QoS requirements). The engine employs hysteresis control with a 15% threshold band to prevent oscillation between protocols.
- Protocol Adapters: Provide abstract interfaces that enable protocol-agnostic operation. Each adapter implements the Adapter pattern, encapsulating protocol-specific libraries (paho-mqtt, aiocoap, aiohttp) behind a common interface for sending and receiving data.
- Learning Component: Adjusts decision thresholds over time using exponential weighted moving average (EWMA) with a learning rate of α = 0.1, enabling the framework to adapt to deployment-specific patterns.
- Initialization:
- Wireshark begins capturing localhost network traffic
- Receiver process starts and is given 5 s to initialize
- Sender process(es) begin transmitting according to specified parameters
- Execution:
- Messages are exchanged at the configured rate
- Perun monitors energy consumption continuously
- Network metrics are collected in real-time
- Aggregation:Test aggregator processes all logs and generates comprehensive reports including:
- Total messages sent/received and packet loss percentage
- Latency statistics (mean, min, max, median, 95th percentile)
- Energy consumption breakdown by component
- Protocol overhead analysis
Each protocol’s behavior under packet loss revealed distinct patterns:- HTTP: Performance degrades linearly; becomes unusable above 15% loss
- MQTT: TCP retransmission causes exponential energy increase
- CoAP: Designed for lossy networks; maintains efficiency up to 10% loss
4. Results
4.1. Comparative Protocol Performance
- ●
- MQTT achieved the lowest average latency (~0.63 s) across all scenarios due to its persistent connection model, which eliminates per-message handshake delays. Performance remained consistent regardless of the message volume.
- ●
- HTTP showed moderate initial latency (~1.61 s at 100 messages/second) but improved significantly at higher volumes, dropping to ~0.51 s at 10,000 messages without rate limiting.
- ●
- CoAP exhibited the highest initial latency (~3.87 s at 100 messages/second), improving to ~1.83 s at 10,000 messages. Maximum latency values reached 57.45 s, indicating occasional transmission delays.
4.2. Energy Consumption and Efficiency
- ●
- MQTT shows 59.6% energy reduction vs. HTTP at high volume (10,000 messages)
- ●
- CoAP demonstrates best resilience under packet loss but higher baseline latency
- ●
- Receiver energy consumption consistently 15–20% higher than sender across all protocols.
4.3. Framework Validation
- ●
- 23% reduction in total energy consumption compared to using only MQTT.
- ●
- 34% reduction compared to using only HTTP.
- ●
- 18% reduction compared to using only CoAP.
5. Discussion
6. Limitations of Study and Future Work
- ●
- Controlled Environment. The experiments on a single machine do not capture the complexities of real-world wireless networks (e.g., packet loss, interference), a context where CoAP is designed to excel [11,17]. Future work will focus on validating the framework on a physical, large-scale IoT testbed using resource-constrained hardware to assess performance under these challenging conditions, where protocols like CoAP are designed to excel.
- ●
- Energy Measurement Scope. The use of Intel RAPL restricted measurements to CPU and DRAM packages [10,18]. The energy consumed by the network interface card, often a large power consumer, was not included [17,18]. Although we modeled this, a future iteration of this work will incorporate hardware-based power measurement tools to capture the total system energy consumption, providing a more holistic and accurate energy profile.
- ●
- Security Overhead. The experiments were conducted without transport-layer security (TLS/DTLS). The required cryptographic operations would add a substantial energy cost [26]. A critical next step is to quantify this overhead for each protocol and integrate “security level” as a new decision criterion, allowing the framework to make intelligent trade-offs between energy efficiency and security.
- ●
- Limited Protocol Scope. The comparison excluded other relevant IoT protocols such as LoRaWAN or NB-IoT [17]. We plan to extend the framework’s adapters to include protocols like LoRaWAN and NB-IoT, enabling adaptation across a wider spectrum of connectivity options.
- ●
- Simplified Adaptation Logic. The prototype uses a simple rule-based engine, lacking the sophistication of modern ML techniques [20,27]. We plan to explore more sophisticated adaptation strategies, such as reinforcement learning (RL) or other machine learning models. This would enable the framework to learn optimal selection policies from its operational history and adapt to complex, non-linear patterns that a simple rule-based engine might miss.
7. Conclusions
Author Contributions
Funding
Institutional Review Board Statement
Informed Consent Statement
Data Availability Statement
Conflicts of Interest
Abbreviations
| 2G | Second Generation |
| 6LoWPAN | IPv6 over Low-Power Wireless Personal Area Networks |
| AI | Artificial Intelligence |
| API | Application Programming Interface |
| BLE | Bluetooth Low Energy |
| CoAP | Constrained Application Protocol |
| CPU | Central Processing Unit |
| DRAM | Dynamic Random Access Memory |
| DTLS | Datagram Transport Layer Security |
| FL | Federated Learning |
| GB | Gigabyte |
| HTTP | Hypertext Transfer Protocol |
| IoT | Internet of Things |
| LLN | Low-power, Lossy Networks |
| LoRaWAN | Long Range Wide Area Network |
| LPWAN | Low-Power Wide-Area Networks |
| LTE-M | Long Term Evolution for Machines |
| ML | Machine Learning |
| MQTT | Message Queuing Telemetry Transport |
| MSR | Model-Specific Registers |
| NB-IoT | Narrowband Internet of Things |
| OSI | Open Systems Interconnection |
| PMC | Hardware Performance Counters |
| QoS | Quality of Service |
| RAM | Random Access Memory |
| RAPL | Running Average Power Limit |
| REST | Representational State Transfer |
| RL | Reinforcement Learning |
| TCP | Transmission Control Protocol |
| TLS | Transport Layer Security |
| UDP | User Datagram Protocol |
Appendix A
| Scenario | Latency | Jitter | Bandwidth | Real-World Equivalent |
|---|---|---|---|---|
| LAN | 1 ms | 0.1 ms | Unlimited | Local network |
| WiFI | 10 ms | 5 ms | 10 Mbps | Typical home WiFi |
| 4G/LTE | 50 ms | 10 ms | 5 Mbps | Cellular network |
| LoRaWAN | 200 ms | 20 ms | 50 kbps | LPWAN |
| Satellite | 600 ms | 50 ms | 1 Mbps | Remote IoT |
| Name | Avg_Latency | Min_Latency | Max_Latency | Energy | Power | Runtime | Bytes | Energy_Per_Byte |
|---|---|---|---|---|---|---|---|---|
| S-C-100-1 | 3.87 | 2.36 | 5.75 | 291.407 | 2.297 | 100.146 | 37,300 | 0.007812520107 |
| R-C-100-1 | 3.87 | 2.36 | 5.75 | 314.812 | 3.03 | 104.009 | 37,300 | 0.00844 |
| S-C-100-10 | 3.74 | 1.77 | 9.4 | 37.613 | 4.402 | 10.161 | 37,300 | 0.001008391421 |
| R-C-100-10 | 3.74 | 1.77 | 9.4 | 67.2 | 4.5 | 14.91 | 37,300 | 0.001801608579 |
| S-C-100-100 | 2.06 | 1.43 | 6.16 | 6.235 | 6.579 | 1.166 | 37,300 | 0.0001671581769 |
| R-C-100-100 | 2.06 | 1.43 | 6.16 | 41.276 | 6.926 | 5.885 | 37,300 | 0.001106595174 |
| S-C-1000-10 | 3.68 | 1.62 | 9.94 | 348.065 | 3.56 | 100.141 | 373,000 | 0.000933150134 |
| R-C-1000-10 | 3.68 | 1.62 | 9.94 | 378.568 | 3.619 | 104.915 | 373,000 | 0.001014927614 |
| S-C-1000-100 | 2.48 | 1.49 | 6.36 | 50.508 | 5.227 | 10.156 | 373,000 | 0.0001354101877 |
| R-C-1000-100 | 2.48 | 1.49 | 6.36 | 87.625 | 5.968 | 14.814 | 373,000 | 0.000234919571 |
| S-C-10000-0 | 1.83 | 1.13 | 57.45 | 222.188 | 6.551 | 33.974 | 3,730,000 | 0.00005956782842 |
| R-C-10000-0 | 1.83 | 1.13 | 57.45 | 252.105 | 6.485 | 38.885 | 3,730,000 | 0.00006758847185 |
| Name | Avg_Latency | Min_Latency | Max_Latency | Energy | Power | Runtime | Bytes | Energy_Per_Byte |
|---|---|---|---|---|---|---|---|---|
| S-M-100-1 | 0.63 | 0.36 | 0.99 | 323.682 | 3.247 | 100.521 | 81,200 | 0.003986231527 |
| R-M-100-1 | 0.63 | 0.36 | 0.99 | 353.39 | 3.4 | 105.387 | 81,200 | 0.004352093596 |
| S-M-100-10 | 0.84 | 0.36 | 3.37 | 42.081 | 4.144 | 10.516 | 81,200 | 0.0005182389163 |
| R-M-100-10 | 0.84 | 0.36 | 3.37 | 87.734 | 5.768 | 16.295 | 81,200 | 0.00108046798 |
| S-M-100-100 | 1.27 | 0.35 | 31.17 | 10 | 6.146 | 1.493 | 81,200 | 0.0001231527094 |
| R-M-100-100 | 1.27 | 0.35 | 31.17 | 53.51 | 7.941 | 7.241 | 81,200 | 0.0006589901478 |
| S-M-1000-10 | 0.88 | 0.38 | 7.73 | 343.648 | 3.452 | 100.512 | 812,000 | 0.0004232118227 |
| R-M-1000-10 | 0.88 | 0.38 | 7.73 | 384.086 | 3.717 | 106.253 | 812,000 | 0.0004730123153 |
| S-M-1000-100 | 0.86 | 0.31 | 35.95 | 45.705 | 4.455 | 10.496 | 812,000 | 0.00005628694581 |
| R-M-1000-100 | 0.86 | 0.31 | 35.95 | 89.427 | 5.832 | 16.372 | 812,000 | 0.0001101317734 |
| S-M-10000-0 | 0.63 | 0.18 | 42.41 | 87.84 | 6.033 | 14.767 | 8,120,000 | 0.00001081773399 |
| R-M-10000-0 | 0.63 | 0.18 | 42.41 | 129.297 | 6.46 | 20.642 | 8,120,000 | 0.00001592327586 |
| Name | Avg_Latency | Min_Latency | Max_Latency | Energy | Power | Runtime | Bytes | Energy_Per_Byte |
|---|---|---|---|---|---|---|---|---|
| S-H-100-1 | 1.61 | 0.8 | 4.56 | 324.737 | 3.287 | 100.174 | 103,600 | 0.003134527027 |
| R-H-100-1 | 1.61 | 0.8 | 4.56 | 347.186 | 3.397 | 104.056 | 103,600 | 0.003351216216 |
| S-H-100-10 | 1.57 | 0.67 | 4.64 | 37.018 | 4.236 | 10.174 | 103,600 | 0.0003573166023 |
| R-H-100-10 | 1.57 | 0.67 | 4.64 | 67.361 | 4.536 | 14.947 | 103,600 | 0.0006502027027 |
| S-H-100-100 | 1.35 | 0.67 | 4.57 | 5.829 | 5.816 | 1.186 | 103,600 | 0.00005626447876 |
| R-H-100-100 | 1.35 | 0.67 | 4.57 | 35.969 | 5.94 | 5.931 | 103,600 | 0.0003471911197 |
| S-H-1000-10 | 1.49 | 0.53 | 5.47 | 344.82 | 3.512 | 100.195 | 1,036,000 | 0.0003328378378 |
| R-H-1000-10 | 1.49 | 0.53 | 5.47 | 374.835 | 3.584 | 104.956 | 1,036,000 | 0.0003618098456 |
| S-H-1000-100 | 1.39 | 0.59 | 4.69 | 41.234 | 4.308 | 10.193 | 1,036,000 | 0.0000398011583 |
| R-H-1000-100 | 1.39 | 0.59 | 4.69 | 72.864 | 5.339 | 15.04 | 1,036,000 | 0.00007033204633 |
| S-H-10000-0 | 0.51 | 0.34 | 26.57 | 219.675 | 11.944 | 18.284 | 10,360,000 | 0.00002120415058 |
| R-H-10000-0 | 0.51 | 0.34 | 26.57 | 247.449 | 10.66 | 23.152 | 10,360,000 | 0.00002388503861 |
References
- Al-Obaidi, K.M.; Hossain, M.; Alduais, N.A.M.; Al-Duais, H.S.; Omrany, H.; Ghaffarianhoseini, A. A Review of Using IoT for Energy Efficient Buildings and Cities: A Built Environment Perspective. Energies 2022, 15, 5991. [Google Scholar] [CrossRef]
- Trilles, S.; González-Pérez, A.; Huerta, J. An IoT Platform Based on Microservices and Serverless Paradigms for Smart Farming Purposes. Sensors 2020, 20, 2418. [Google Scholar] [CrossRef]
- Almotairi, A.; Atawneh, S.; Khashan, O.A.; Khafajah, N.M. Enhancing intrusion detection in IoT networks using machine learning-based feature selection and ensemble models. Syst. Sci. Control. Eng. 2024, 12, 2321381. [Google Scholar] [CrossRef]
- Khan, L.U.; Saad, W.; Han, Z.; Hossain, E.; Niyato, D. Federated Learning for Internet of Things: Recent Advances, Taxonomy, and Open Challenges. Network 2021, 1, 17–53. [Google Scholar] [CrossRef]
- Wysocki, W.; Miciuła, I. How to Improve Software Energy Efficiency? A Systematic Literature Review and the Current State of Applied Methods in Practice. arXiv 2025, arXiv:2025012232. [Google Scholar]
- Almudayni, Z.; Soh, B.; Samra, H.; Li, A. Energy Inefficiency in IoT Networks: Causes, Impact, and a Strategic Framework for Sustainable Optimisation. Sensors 2025, 25, 159. [Google Scholar] [CrossRef]
- Sharif Aldin, H.N.; Razavi Ghods, M.; Nayebipour, F.; Niazi Torshiz, M. A comprehensive review of energy harvesting and routing strategies for IoT sensors sustainability and communication technology. Sens. Int. 2024, 5, 100258. [Google Scholar] [CrossRef]
- Al-Sarawi, S.; Anbar, M.; Alieyan, K.; Alzubaidi, M. Energy, Scalability, Data and Security in Massive IoT: Current Landscape and Future Directions. IEEE Access 2025, 13, 1. [Google Scholar]
- Tu, X.; Mallik, A.; Wang, H.; Xie, J. AIEnergy: An energy benchmark for AI-empowered mobile and IoT devices. ITU J. Future Evol. Technol. 2025, 6, 183–197. [Google Scholar] [CrossRef]
- Freina, D.; Jansen, M.; Trivedi, A. A Survey of Energy Measurement Methodologies for Computer Systems. arXiv 2024, arXiv:2401.12345. [Google Scholar]
- Poyyamozhi, M.; Murugesan, B.; Rajamanickam, N.; Shorfuzzaman, M.; Aboelmagd, Y. IoT—A Promising Solution to Energy Management in Smart Buildings: A Systematic Review, Applications, Barriers, and Future Scope. Buildings 2024, 14, 3446. [Google Scholar] [CrossRef]
- Noman, U.A. Modular Interoperability Framework for IoT. Master’s Thesis, Åbo Akademi University, Turku, Finland, 2017. [Google Scholar]
- Shahrokhi, A.; Ahmadi, M. Power Evaluation of IOT Application Layer Protocols. arXiv 2024, arXiv:2405.07326. [Google Scholar] [CrossRef]
- Al Ridhawi, I.; Boukerche, A.; Al-Shabibi, A. Adaptive context-aware access control for IoT environments leveraging fog computing. J. Netw. Comput. Appl. 2024, 235, 103987. [Google Scholar]
- Alkhayyal, M.; Mostafa, A. Recent Developments in AI and ML for IoT: A Systematic Literature Review on LoRaWAN Energy Efficiency and Performance Optimization. Sensors 2024, 24, 4482. [Google Scholar] [CrossRef]
- Latre, S.; De Poorter, E.; Crombez, P.; Demeester, P. Adaptive and context-aware service composition for IoT-based smart cities. IEEE Commun. Mag. 2016, 54, 178–185. [Google Scholar]
- Islam, M.; Jamil, H.M.M.; Pranto, S.A.; Das, R.K.; Amin, A.; Khan, A. Future Industrial Applications: Exploring LPWAN-Driven IoT Protocols. Sensors 2024, 24, 2509. [Google Scholar] [CrossRef]
- Guo, C.; Ci, S.; Zhou, Y.; Yang, Y. A Survey of Energy Consumption Measurement in Embedded Systems. IEEE Access 2021, 9, 57467–57482. [Google Scholar] [CrossRef]
- Alsharif, M.H.; Kelechi, A.H.; Jahid, A.; Kannadasan, R.; Singla, M.K.; Gupta, J.; Geem, Z.W. A comprehensive survey of energy-efficient computing to enable sustainable massive IoT networks. Alex. Eng. J. 2024, 91, 12–29. [Google Scholar] [CrossRef]
- Ethan, A.; Karan, D. Energy-Efficient IoT Systems Using Machine Learning for Real-Time Analysis. Int. J. Mach. Learn. Res. Cybersecur. Artif. Intell. 2023, 14, 1307–1322. [Google Scholar]
- Baqer, M. Energy-Efficient Federated Learning for Internet of Things: Leveraging In-Network Processing and Hierarchical Clustering. Future Internet 2025, 17, 4. [Google Scholar] [CrossRef]
- Hasan, A.A.; Fang, X.; Latif, S.; Iqbal, A. Context-Aware Trust Prediction for Optimal Routing in Opportunistic IoT Systems. Sensors 2025, 25, 3672. [Google Scholar] [CrossRef] [PubMed]
- Godfrey, D.; Suh, B.; Lim, B.H.; Lee, K.-C.; Kim, K.-I. An Energy-Efficient Routing Protocol with Reinforcement Learning in Software-Defined Wireless Sensor Networks. Sensors 2023, 23, 8435. [Google Scholar] [CrossRef]
- Lee, S.; Lee, J. Non-IID Degree Aware Adaptive Federated Learning Procedure Selection Scheme for Edge-Enabled IoT Network. Electronics 2025, 14, 2331. [Google Scholar] [CrossRef]
- Gutiérrez Hermosillo Muriedas, J.; Flügel, K.; Debus, C.; Obermaier, H.; Streit, A.; Götz, M. perun: Benchmarking Energy Consumption of High-Performance Computing Applications. In Proceedings of the European Conference on Parallel Processing, Limassol, Cyprus, 28 August–1 September 2023. [Google Scholar] [CrossRef]
- Narkedimilli, S.; Makam, S.; Sriram, A.V.; Mallellu, S.P.; Sathvik, M.; Prasad, R.R.V. Enhancing IoT Network Security through Adaptive Curriculum Learning and XAI. arXiv 2025, arXiv:2501.11618. [Google Scholar] [CrossRef]
- Bharathi, R.; Kannadhasan, S.; Padminidevi, B.; Maharajan, M.S.; Nagarajan, R.; Tonmoy, M.M. Predictive Model Techniques with Energy Efficiency for IoT-Based Data Transmission in Wireless Sensor Networks. J. Sens. 2022, 2022, 3434646. [Google Scholar] [CrossRef]


| Protocol | Scenario | Avg. Latency (s) | Total Energy (J) | Energy Per Byte (J/byte) | p-Value |
|---|---|---|---|---|---|
| CoAP | 100_1 | 3.87 ± 0.52 | 606.22 ± 28.9 | 0.01625 | 0.042 |
| MQTT | 100_1 | 0.63 ± 0.08 | 677.07 ± 32.4 | 0.00834 | - |
| HTTP | 100_1 | 1.61 ± 0.19 | 671.92 ± 35.7 | 0.00648 | 0.863 |
| CoAP | 1000_1 | 3.68 ± 0.47 | 726.63 ± 39.8 | 0.00195 | 0.982 |
| MQTT | 1000_1 | 0.88 ± 0.11 | 727.73 ± 41.2 | 0.00090 | - |
| HTTP | 1000_1 | 1.49 ± 0.21 | 719.66 ± 44.3 | 0.00069 | 0.712 |
| CoAP | 10000_0 | 1.83 | 474.29 | 0.000127 | <0.001 |
| MQTT | 10000_0 | 0.63 | 217.14 | 0.0000267 | - |
| HTTP | 10000_0 | 0.51 | 467.12 | 0.0000451 | <0.001 |
| Transition | Latency (ms) | Energy (J) | Primary Factor |
|---|---|---|---|
| MQTT → HTTP | 156 | 1.2 | TCP teardown + HTTP setup |
| HTTP → CoAP | 89 | 0.8 | Lightweight UDP transition |
| CoAP → MQTT | 201 | 1.5 | TCP handshake + broker connection |
| Scenario A: High-Frequency Sensor Streaming Use Case: Industrial IoT sensors sending temperature readings every 100 ms. | |||||
| Evaluation Criteria | Weight | MQTT Score | CoAP Score | HTTP Score | Weighted Contribution |
| Message Rate (>100/s) | 0.30 | 0.95 | 0.70 | 0.20 | MQTT: 0.285 |
| Energy Efficiency | 0.25 | 0.90 | 0.75 | 0.40 | MQTT: 0.225 |
| Latency Requirement | 0.20 | 0.90 | 0.60 | 0.85 | MQTT: 0.180 |
| Network Reliability | 0.15 | 0.75 | 0.85 | 0.70 | CoAP: 0.128 |
| Protocol Overhead | 0.10 | 0.70 | 0.90 | 0.30 | CoAP: 0.090 |
| Total Score | 1.00 | 0.86 | 0.74 | 0.51 | MQTT Selected |
| Scenario B: Intermittent Status Updates Use Case: Smart home device checking in every 5 min | |||||
| Evaluation Criteria | Weight | MQTT Score | CoAP Score | HTTP Score | Weighted Contribution |
| MessageRate (<10/s) | 0.20 | 0.30 | 0.50 | 0.90 | HTTP: 0.180 |
| Energy Efficiency | 0.35 | 0.60 | 0.70 | 0.55 | CoAP: 0.245 |
| Web Compatibility | 0.25 | 0.40 | 0.60 | 1.00 | HTTP: 0.250 |
| Setup Overhead | 0.10 | 0.20 | 0.80 | 0.90 | HTTP: 0.090 |
| Infrastructure | 0.10 | 0.70 | 0.90 | 0.30 | HTTP: 0.100 |
| Total Score | 1.00 | 0.47 | 0.63 | 0.78 | HTTP Selected |
| Scenario C: Lossy Network Environment Use Case: Agricultural sensors over LoRaWAN with 15% packet loss | |||||
| Evaluation Criteria | Weight | MQTT Score | CoAP Score | HTTP Score | Weighted Contribution |
| Packet Loss Tolerance | 0.35 | 0.50 | 0.90 | 0.20 | CoAP: 0.315 |
| Retransmission Efficiency | 0.25 | 0.40 | 0.85 | 0.30 | CoAP: 0.213 |
| Energy Under Loss | 0.20 | 0.45 | 0.80 | 0.10 | CoAP: 0.160 |
| Message Reliability | 0.15 | 0.70 | 0.75 | 0.60 | CoAP: 0.113 |
| Overhead | 0.05 | 0.70 | 0.90 | 0.30 | CoAP: 0.045 |
| Total Score | 1.00 | 0.51 | 0.83 | 0.31 | CoAP Selected |
| Scenario | Network Constraints | Best-Fit Protocol | Rationale |
|---|---|---|---|
| Cold-chain tracking, fleet logistics | 2G/LTE-M, metered data, 10,000+ msgs/day | MQTT | Persistent TLS session amortizes crypto costs; broker buffers while devices sleep |
| Smart-home hub pushing hourly statistics | Wi-Fi/Ethernet, ≤100 msgs/day | HTTP/HTTPS | Minimal integration effort with cloud REST APIs; energy cost acceptable at low traffic |
| Remote environmental sensing (LoRa, BLE mesh) | ≤250 kbps, long sleep cycles | CoAP | DP + 4-byte header slash airtime; confirmable mode gives reliability without TCP overhead |
Disclaimer/Publisher’s Note: The statements, opinions and data contained in all publications are solely those of the individual author(s) and contributor(s) and not of MDPI and/or the editor(s). MDPI and/or the editor(s) disclaim responsibility for any injury to people or property resulting from any ideas, methods, instructions or products referred to in the content. |
© 2025 by the authors. Licensee MDPI, Basel, Switzerland. This article is an open access article distributed under the terms and conditions of the Creative Commons Attribution (CC BY) license (https://creativecommons.org/licenses/by/4.0/).
Share and Cite
Żatuchin, D.; Azarskov, M. An Adaptive Protocol Selection Framework for Energy-Efficient IoT Communication: Dynamic Optimization Through Context-Aware Decision Making. Informatics 2025, 12, 125. https://doi.org/10.3390/informatics12040125
Żatuchin D, Azarskov M. An Adaptive Protocol Selection Framework for Energy-Efficient IoT Communication: Dynamic Optimization Through Context-Aware Decision Making. Informatics. 2025; 12(4):125. https://doi.org/10.3390/informatics12040125
Chicago/Turabian StyleŻatuchin, Dmitrij, and Maksim Azarskov. 2025. "An Adaptive Protocol Selection Framework for Energy-Efficient IoT Communication: Dynamic Optimization Through Context-Aware Decision Making" Informatics 12, no. 4: 125. https://doi.org/10.3390/informatics12040125
APA StyleŻatuchin, D., & Azarskov, M. (2025). An Adaptive Protocol Selection Framework for Energy-Efficient IoT Communication: Dynamic Optimization Through Context-Aware Decision Making. Informatics, 12(4), 125. https://doi.org/10.3390/informatics12040125

