Determinants of ThaiMOOC Engagement: A Longitudinal Perspective on Adoption to Continuance
Abstract
1. Introduction
1.1. Problems in MOOC Research Context
1.2. Need of the MOOC Research in Thailand Context
2. Literature Review
2.1. Overview of MOOCs: Evolution, Benefits, and Challenges
2.1.1. Benefits of MOOCs
2.1.2. Challenges of MOOCs
2.2. MOOC Adoption Intention
2.3. MOOC Completion
2.4. Need of MOOC’s Actual Continued Usage (ACU)
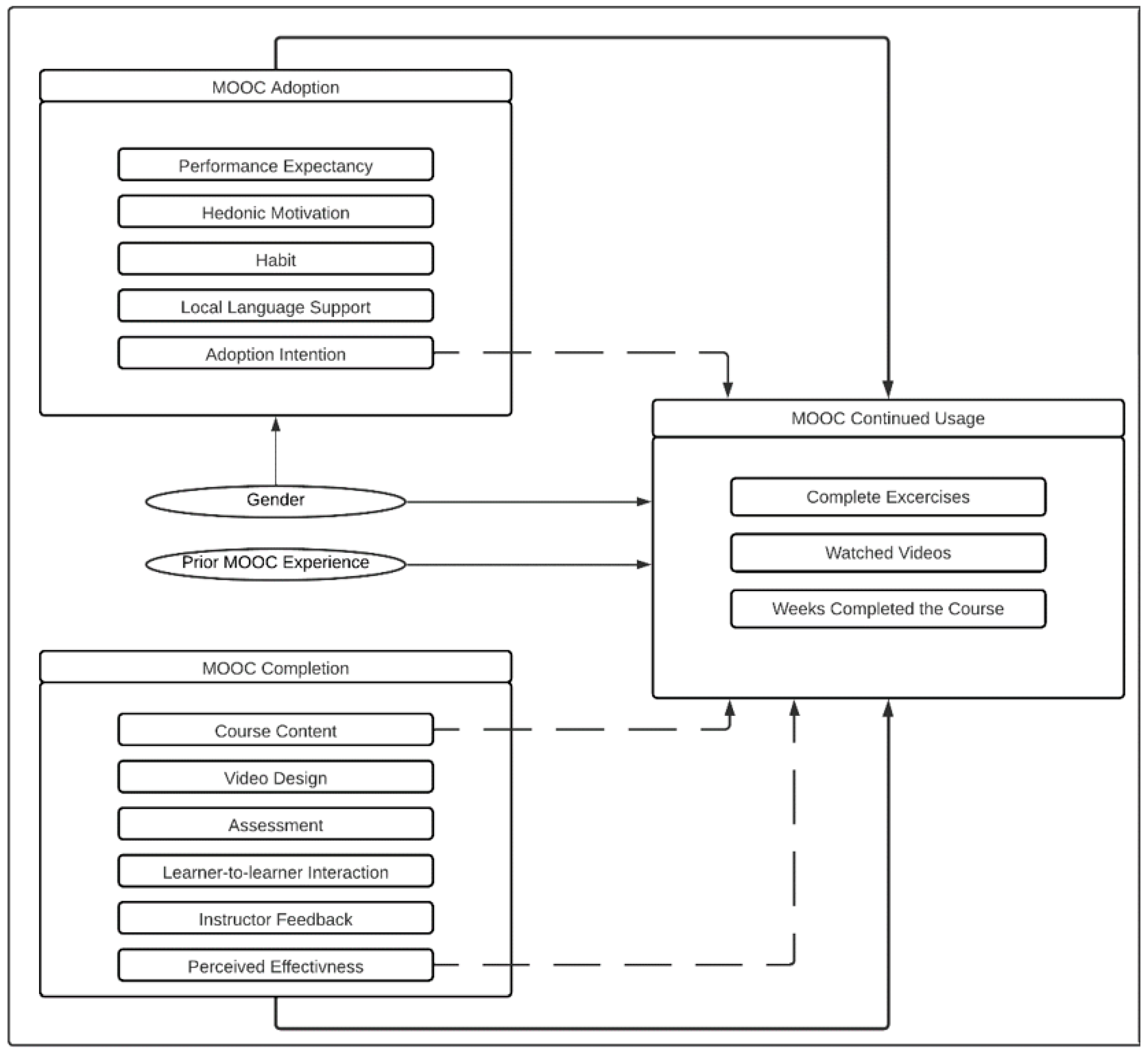
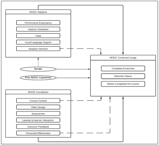
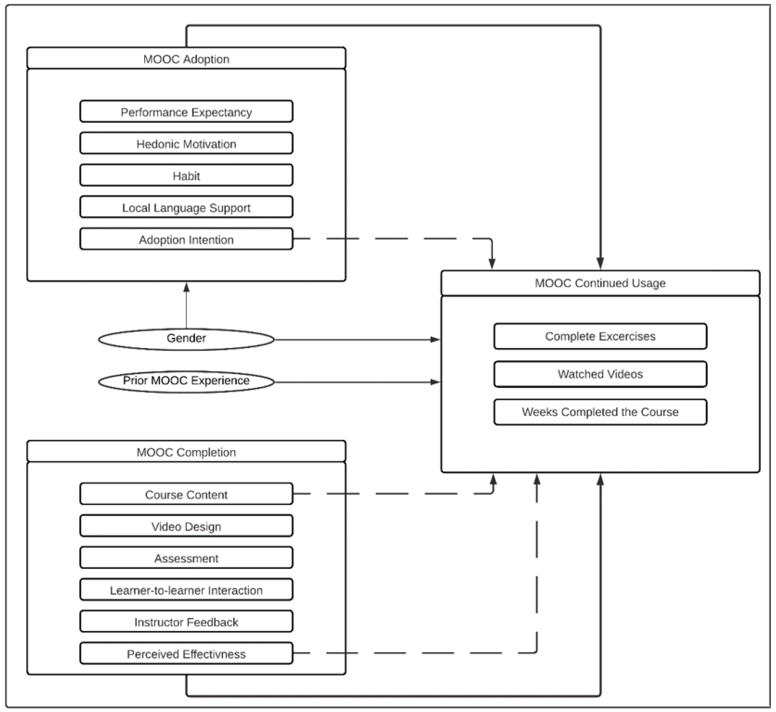
3. The Research Model
- Dependent Variable: Actual Continued Usage (ACU)
3.1. MOOC Adoption Predictors
- Performance Expectancy (PE)
- Effort Expectancy (EE)
- Social Influence (SI)
- Facilitating Conditions (FCs)
- Hedonic Motivation (HM)
- Habit (HA)
- Local Language Support (LLS)
- Adoption Intention (AI) and Completion
3.2. MOOC Completion Predictors
- Assessment (AS)
- Course Structure (CS)
- Course Content (CC)
- Video Design (VD)
- Interactivity
- Perceived Effectiveness (PEF)
- Demographic and Behavioral Usage Log File Predictors
4. Research Methodology
4.1. Survey Design
4.2. Sampling
4.3. The Procedure
4.4. Data Screening
- Removing 23 rows due to incomplete/incorrect information.
- Eliminating 86 non-engaged responses (identical answers across items).
- Removing 6 outliers (over-age data).
4.5. Data Analysis Method
5. Result
5.1. Descriptive
5.2. MOOC Learner Completion
5.3. Demographic Effects on Learner Completion and Continued Usage
5.4. Reliability and Validity
5.5. Logistic Regression
5.5.1. Model Evaluation
5.5.2. Performance of a Classification Model
5.5.3. The Odds Ratios and Tests of Hypotheses
5.6. Open-Text Responses
5.6.1. Open-Text Responses: The MOOC Adoption Model
“I found the course to be easier to comprehend.”(S21)
“Thai sound made explanation of case studies clearer and applicable!”(D14)
“It is quite intriguing to enroll in online courses that offer content in our local language.”(S35)
“The university should make the Thai language available for all new courses.”(D27)
“I was able to finish the enrolled course even though I got COVID-19 during the term.”(S12)
“I feel secure studying from home during the COVID-19 pandemic.”(D08)
“My parents are relieved I am not required to attend class in person.”(S30)
“Getting an answer from the online forum took too long.”(D18)
“My internet kept disconnecting as I attempted to take the online test.”(S26)
“I had no idea how to complete the ThaiMOOC course assignment.”(S31)
“The software on my tablet was not compatible with ThaiMOOC.”(D10)
5.6.2. Open-Text Responses of MOOC Completion
“The 2D & 3D graphics in the video enable more memorable and understandable content.”(S11, C)
“I anticipate that more programs will provide similar quality video content.”(D22, C)
“It felt like I was watching a YouTube channel with rich and well-structured video content.”(S17, C)
“I prefer concise and understandable video content that conveys the chapter’s main idea in a few minutes.”(D30, C)
“I like the content that provides current and practical usage in real business.”(D05, C)
“I gained skills and knowledge which improved my confidence to step into the employment market.”(S20, C)
“The assessment is an ideal preparation tool for the final exam.”(S15, C)
“I got more knowledgeable after completing each section’s assessment.”(D28, C)
“Assessment enhanced my understanding of a specific topic.”(S36, C)
“I prefer to pose inquiries through online forums rather than directly inquire in the classroom.”(S29, C)
“The online forum was useful for inquiring and sharing specific solutions with other students.”(D08, C)
“The online forum encourages competition between me and my friends, who will complete the lesson faster and with a higher score.”(S14, C)
“It took three days to get a response from the instructor.”(D07, NC)
“I required assistance from the instructional staff. I had no idea where to begin.”(S13, NC)
“Instructors did not provide sufficient assistance to meet the needs of students.”(D16, NC)
“It was more convenient to study at home during the COVID-19 pandemic.”(S10, NC)
“In my opinion, ThaiMOOC is a viable option for students during the COVID-19.”(D09, NC)
“I was afraid of university suspension during COVID-19, but ThaiMOOC provided the opportunity to continue studying with no transit problems.”(S18, NC)
6. Discussion
Key Findings
7. Practical Implications
8. Limitations and Future Research
9. Conclusions
Author Contributions
Funding
Institutional Review Board Statement
Informed Consent Statement
Data Availability Statement
Acknowledgments
Conflicts of Interest
Appendix A
| Factor | Questions | Citation | |
|---|---|---|---|
| Performance Expectancy | PE1 | I find ThaiMOOC useful for my learning | [35] |
| PE2 | Using ThaiMOOC helps me complete learning activities more quickly | ||
| PE3 | Using ThaiMOOC increases my productivity | ||
| PE4 | Using ThaiMOOC improves my chances of achieving a better grade | ||
| Effort Expectancy | EE1 | Learning how to use ThaiMOOC is easy for me | |
| EE2 | My interactions with ThaiMOOC are clear and understandable | ||
| EE3 | I find ThaiMOOC easy to use | ||
| EE4 | It is easy for me to become skilled at using ThaiMOOC | ||
| Social Influence | SI1 | People who are important to me, such as my family, believe that I should use ThaiMOOC | |
| SI2 | People who influence my behavior, such as my friends, think that I should use ThaiMOOC | ||
| SI3 | People whose opinions I value, such as my teachers, prefer that I use ThaiMOOC | ||
| SI4 | In general, my university supports the use of ThaiMOOC | ||
| Facilitating Conditions | FC1 | I have the necessary resources to use ThaiMOOC | |
| FC2 | I have the necessary knowledge to use ThaiMOOC | ||
| FC3 | ThaiMOOC is compatible with other technologies I use | ||
| FC4 | I can get help from others when I face difficulties using ThaiMOOC | ||
| Hedonistic Motivation | HM1 | Using ThaiMOOC is fun. | |
| HM2 | Using ThaiMOOC is enjoyable. | ||
| HM3 | Using ThaiMOOC is entertaining. | ||
| Habit | HA1 | Using ThaiMOOC has become a habit for me | |
| HA2 | I am in favor of using ThaiMOOC | ||
| HA3 | I feel the need to use ThaiMOOC | ||
| HA4 | Using ThaiMOOC feels natural to me | ||
| Local Language Support | LL1 | MOOC courses provided in the Thai language are easier to understand and learn | |
| LL2 | MOOC courses offered in Thai enhance my understanding of the course content | ||
| LL3 | Communicating with instructors and learners in ThaiMOOC using the Thai language is more convenient for me | [76] | |
| LL4 | I will face language difficulties when using an educational platform that does not support the Thai language | ||
| LL5 | Thai-language MOOC platforms benefit Thai students who are interested in learning | ||
| Adopting Intention | AI1 | I intend to continue using ThaiMOOC in the future | [35] |
| AI2 | I will make an effort to use ThaiMOOC in my daily life | ||
| AI3 | I plan to continue using ThaiMOOC frequently | ||
| Factors | Questions | Citation | |
|---|---|---|---|
| Instructor-to-Learner Interaction | ILI1 | I felt comfortable asking questions throughout this course | [94] |
| ILI2 | The instructor responded to my questions in a timely manner | ||
| ILI3 | The instructor was easily accessible | ||
| ILI4 | I felt free to express and explain my own views throughout this course | ||
| Instructor Support | IS1 | The instructor played an important role in facilitating learning | |
| IS2 | The instructor actively contributed to discussions in this course | ||
| IS3 | The instructor was helpful when students encountered problems | ||
| IS4 | I interacted with the instructor in this course | ||
| IS5 | The instructor emphasized the relationships between topics | ||
| Instructor Feedback | IF1 | The instructor was responsive to student concerns | |
| IF2 | The instructor provided timely feedback on assignments, exams, or projects | ||
| IF3 | The instructor provided helpful and timely feedback on assignments, exams, or projects | [136] | |
| IF4 | I felt that the instructor cared about my individual learning experience in this course | ||
| Learner-to- Learner Interaction | LLI1 | Group work contributed significantly to my learning experience | [94] |
| LLI2 | The group size was appropriate for the course objectives | ||
| LLI3 | Student interaction was an important part of the learning process in this course | ||
| LLI4 | This course provided opportunities to learn from other students | ||
| LLI5 | I had sufficient opportunities to interact with other students in this course | ||
| Course Content | CC1 | This course effectively challenged me to think critically | |
| CC2 | Course assignments were interesting and engaging | ||
| CC3 | This course was up-to-date with developments in the field | ||
| CC4 | Student evaluation methods, such as projects, assignments, and exams, aligned with the learning objectives | ||
| CC5 | This course included applied learning and problem-solving activities | ||
| Course Structure | CS1 | The structure of the course modules was well-prepared and organized | |
| CS2 | Projects and assignments were clearly explained | ||
| CS3 | I understood what was expected of me in this course | ||
| Assessment | AS1 | I could see how the assessable work aligned with the learning objectives | [95] |
| AS2 | The feedback on my assessable work helped me improve my learning and study strategies | ||
| AS3 | The feedback on my assessable work helped clarify concepts I had not fully understood | ||
| Video Design | VD1 | I found that shorter videos (less than 10 min) increased my engagement. | |
| VD2 | I found videos that interspersed an instructor’s talking with slides more engaging than slides alone | ||
| VD3 | I found that videos produced in a more informal setting were more engaging than those in a formal setting | [85] | |
| VD4 | I found that videos where instructors spoke at a slightly faster pace increased my engagement | ||
| VD5 | I found that videos where instructors spoke with high enthusiasm increased my engagement | ||
| Perceived Effectiveness | PER1 | I would recommend this course to my friends or colleagues | [94] |
| PER2 | I have learned a lot in this course | ||
| PER3 | I have enjoyed taking this course |
References
- UNESCO. When Schools Shut: Gendered Impacts of COVID-19 School Closures; UNESCO: Paris, France, 2021. [Google Scholar]
- Stukalo, N.; Simakhova, A. COVID-19 impact on Ukrainian higher education. Univers. J. Educ. Res. 2020, 8, 3673–3678. [Google Scholar] [CrossRef]
- Dhawan, S. Online learning: A panacea in the time of COVID-19 crisis. J. Educ. Technol. Syst. 2020, 49, 5–22. [Google Scholar] [CrossRef]
- Osei, H.V.; Kwateng, K.O.; Boateng, K.A. Integration of personality trait, motivation and UTAUT 2 to understand e-learning adoption in the era of COVID-19 pandemic. Educ. Inf. Technol. 2022, 27, 10705–10730. [Google Scholar] [CrossRef] [PubMed]
- World Economic Forum. 3 Ways the Coronavirus Pandemic Could Reshape Education. Available online: https://www.weforum.org/agenda/2020/03/3-ways-coronavirus-is-reshaping-education-and-what-changes-might-be-here-to-stay/ (accessed on 3 April 2023).
- El Said, G.R. How did the COVID-19 pandemic affect higher education learning experience? An empirical investigation of learners’ academic performance at a university in a developing country. Adv. Hum. Comput. Interact. 2021, 2021, 6649524. [Google Scholar] [CrossRef]
- Liliana, L.; Santosa, P.I.; Kusumawardani, S.S. Completion Factor in Massive Open Online Course in Developing Countries: A Literature Review in 2015–2021. World J. Educ. Technol. Curr. Issues 2022, 14, 456–472. [Google Scholar] [CrossRef]
- Suanpang, P.; Netwong, T.; Manisri, T.; Duantrakoonsil, W. The factors affecting learning outcome intention of MOOCs for an online learning platform. Psychol. Educ. 2021, 57, 451–455. [Google Scholar]
- Khan, M.A.; Nabi, M.K.; Khojah, M.; Tahir, M. Students’ perception towards e-learning during COVID-19 pandemic in India: An empirical study. Sustainability 2020, 13, 57. [Google Scholar] [CrossRef]
- Chen, H.; Zhang, K. Insight into the impact of the COVID-19 epidemic on tuberculosis burden in China. Eur. Respir. J. 2020, 56, 2002710. [Google Scholar] [CrossRef]
- Khalid, B.; Lis, M.; Chaiyasoonthorn, W.; Chaveesuk, S. Factors influencing behavioural intention to use MOOCs. Eng. Manag. Prod. Serv. 2021, 13, 83–95. [Google Scholar] [CrossRef]
- Irwanto, I.; Wahyudiati, D.; Saputro, A.D.; Lukman, I.R. Massive open online courses (MOOCs) in higher education: A bibliometric analysis (2012–2022). IJIET Int. J. Inf. Educ. Technol. 2023, 13, 223–231. [Google Scholar] [CrossRef]
- Fu, Q.; Gao, Z.; Zhou, J.; Zheng, Y. CLSA: A novel deep learning model for MOOC dropout prediction. Comput. Electr. Eng. 2021, 94, 107315. [Google Scholar] [CrossRef]
- Lemay, D.J.; Doleck, T. Predicting completion of massive open online course (MOOC) assignments from video viewing behavior. Interact. Learn. Environ. 2022, 30, 1782–1793. [Google Scholar] [CrossRef]
- Borrella, I.; Caballero-Caballero, S.; Ponce-Cueto, E. Taking action to reduce dropout in MOOCs: Tested interventions. Comput. Educ. 2022, 179, 104412. [Google Scholar] [CrossRef]
- Goopio, J.; Cheung, C. The MOOC dropout phenomenon and retention strategies. J. Teach. Travel Tour. 2021, 21, 177–197. [Google Scholar] [CrossRef]
- Reparaz, C.; Aznárez-Sanado, M.; Mendoza, G. Self-regulation of learning and MOOC retention. Comput. Hum. Behav. 2020, 111, 106423. [Google Scholar] [CrossRef]
- Ma, L.; Lee, C.S. Drivers and barriers to MOOC adoption: Perspectives from adopters and non-adopters. Online Inf. Rev. 2020, 44, 671–684. [Google Scholar] [CrossRef]
- Al-Adwan, A.S. Investigating the drivers and barriers to MOOCs adoption: The perspective of TAM. Educ. Inf. Technol. 2020, 25, 5771–5795. [Google Scholar] [CrossRef]
- Albelbisi, N.A.; AL-ADWAN, A.S.; HABIBI, A. A Qualitative Analysis of the Factors Influencing the Adoption of MOOC in Higher Education. Turk. Online J. Distance Educ. 2023, 24, 217–231. [Google Scholar] [CrossRef]
- Zhang, J.; Gao, M.; Zhang, J. The learning behaviours of dropouts in MOOCs: A collective attention network perspective. Comput. Educ. 2021, 167, 104189. [Google Scholar] [CrossRef]
- Diver, P.; Martinez, I. MOOCs as a massive research laboratory: Opportunities and challenges. Distance Educ. 2015, 36, 5–25. [Google Scholar] [CrossRef]
- Moore, R.L.; Blackmon, S.J. From the learner’s perspective: A systematic review of MOOC learner experiences (2008–2021). Comput. Educ. 2022, 190, 104596. [Google Scholar] [CrossRef]
- Mittal, A.; Mantri, A.; Tandon, U.; Dwivedi, Y.K. A unified perspective on the adoption of online teaching in higher education during the COVID-19 pandemic. Inf. Discov. Deliv. 2021, 50, 117–132. [Google Scholar] [CrossRef]
- Baber, H. Modelling the acceptance of e-learning during the pandemic of COVID-19-A study of South Korea. Int. J. Manag. Educ. 2021, 19, 100503. [Google Scholar] [CrossRef]
- Alamri, M.M. Investigating Students’ Adoption of MOOCs during COVID-19 Pandemic: Students’ Academic Self-Efficacy, Learning Engagement, and Learning Persistence. Sustainability 2022, 14, 714. [Google Scholar] [CrossRef]
- Gupta, K.P.; Maurya, H. Adoption, completion and continuance of MOOCs: A longitudinal study of students’ behavioural intentions. Behav. Inf. Technol. 2022, 41, 611–628. [Google Scholar] [CrossRef]
- Meet, R.K.; Kala, D. Trends and Future Prospects in MOOC Researches: A Systematic Literature Review 2013–2020. Contemp. Educ. Technol. 2021, 13, ep312. [Google Scholar] [CrossRef] [PubMed]
- Rawat, S.; Kumar, D.; Kumar, P.; Khattri, C. A systematic analysis using classification machine learning algorithms to understand why learners drop out of MOOCs. Neural Comput. Appl. 2021, 33, 14823–14835. [Google Scholar] [CrossRef]
- Vorobel, O. A systematic review of research on distance language teaching (2011–2020): Focus on methodology. System 2022, 105, 102753. [Google Scholar] [CrossRef]
- Usher, M.; Hershkovitz, A. Interest in educational data and barriers to data use among massive open online course instructors. J. Sci. Educ. Technol. 2022, 31, 649–659. [Google Scholar] [CrossRef]
- Barak, M.; Usher, M. Innovation in a MOOC: Project-based learning in the international context. In Active Learning in College Science: The Case for Evidence-Based Practice; Springer: Cham, Switzerland, 2020; pp. 639–653. [Google Scholar]
- Shah, J.; Khanna, M.; Patel, H. Technology Adoption and Continuance of MOOCs: A Systematic Literature Review, Synthesis and Future Research Agenda. J. Content Community Commun. 2021, 14, 106–132. [Google Scholar] [CrossRef]
- Venkatesh, V.; Morris, M.G.; Davis, G.B.; Davis, F.D. User Acceptance of Information Technology: Toward a Unified View. MIS Q. 2003, 27, 425–478. [Google Scholar] [CrossRef]
- Venkatesh, V.; Thong, J.Y.L.; Xu, X. Consumer Acceptance and Use of Information Technology: Extending the Unified Theory of Acceptance and Use of Technology. MIS Q. 2012, 36, 157–178. [Google Scholar] [CrossRef]
- Fianu, E.; Blewett, C.; Ampong, G.O.A.; Ofori, K.S. Factors affecting MOOC usage by students in selected Ghanaian universities. Educ. Sci. 2018, 8, 70. [Google Scholar] [CrossRef]
- Hu, S.; Laxman, K.; Lee, K. Exploring factors affecting academics’ adoption of emerging mobile technologies-an extended UTAUT perspective. Educ. Inf. Technol. 2020, 25, 4615–4635. [Google Scholar] [CrossRef]
- Altalhi, M. Toward a model for acceptance of MOOCs in higher education: The modified UTAUT model for Saudi Arabia. Educ. Inf. Technol. 2021, 26, 1589–1605. [Google Scholar] [CrossRef]
- Li, Y.; Zhao, M. A Study on the Influencing Factors of Continued Intention to Use MOOCs: UTAUT Model and CCC Moderating Effect. Front. Psychol. 2021, 12, 528259. [Google Scholar] [CrossRef]
- Tamilmani, K.; Rana, N.P.; Wamba, S.F.; Dwivedi, R. The extended Unified Theory of Acceptance and Use of Technology (UTAUT2): A systematic literature review and theory evaluation. Int. J. Inf. Manag. 2021, 57, 102269. [Google Scholar] [CrossRef]
- Badali, M.; Hatami, J.; Banihashem, S.K.; Rahimi, E.; Noroozi, O.; Eslami, Z. The role of motivation in MOOCs’ retention rates: A systematic literature review. Res. Pract. Technol. Enhanc. Learn. 2022, 17, 5. [Google Scholar] [CrossRef]
- Khalid, B.; Chaveesuk, S.; Chaiyasoonthorn, W. MOOCs Adoption in Higher education: A management perspective. Pol. J. Manag. Stud. 2021, 23, 239–256. [Google Scholar] [CrossRef]
- Hew, K.F.; Hu, X.; Qiao, C.; Tang, Y. What predicts student satisfaction with MOOCs: A gradient boosting trees supervised machine learning and sentiment analysis approach. Comput. Educ. 2020, 145, 103724. [Google Scholar] [CrossRef]
- Du, B. Research on the factors influencing the learner satisfaction of MOOCs. Educ. Inf. Technol. 2022, 28, 1935–1955. [Google Scholar] [CrossRef]
- Anand Shankar Raja, M.; Kallarakal, T.K. “COVID-19 and students perception about MOOCs” a case of Indian higher educational institutions. Interact. Technol. Smart Educ. 2021, 18, 450–474. [Google Scholar] [CrossRef]
- Kennedy, J. Characteristics of massive open online courses (MOOCS): A research review, 2009–2012. J. Interact. Online Learn. 2014, 13, 1–16. [Google Scholar]
- Fröberg, A.; Lundvall, S. Sustainable Development Perspectives in Physical Education Teacher Education Course Syllabi: An Analysis of Learning Outcomes. Sustainability 2022, 14, 5955. [Google Scholar] [CrossRef]
- Ossiannilsson, E. MOOCS for Lifelong Learning, Equity, and Liberation. In MOOC (Massive Open Online Courses); Cvetković, D.M., Ed.; IntechOpen: London, UK, 2021. [Google Scholar]
- Qiu, M.; Xu, Y. Assessing Learning Outcomes of a MOOC Incorporated Into an on-Campus Management Information Systems Class. J. Int. Technol. Inf. Manag. 2018, 27, 116–128. [Google Scholar] [CrossRef]
- Billón, M.; Crespo, J.; Lera-López, F. Do educational inequalities affect Internet use? An analysis for developed and developing countries. Telemat. Inform. 2021, 58, 101521. [Google Scholar] [CrossRef]
- Ning, Y.; Zhou, Y.; Cai, A.; Zhang, C. Analysis of The Characteristics of emotional Experience in MOOC Learning. J. Innov. Math. Learn. 2022, 5, 12–24. [Google Scholar] [CrossRef]
- Ouyang, Y.; Tang, C.; Rong, W.; Zhang, L.; Yin, C.; Xiong, Z. Task-technology Fit Aware Expectation-confirmation Model towards Understanding of MOOCs Continued Usage Intention. In Proceedings of the Hawaii International Conference on System Sciences, Hilton Waikoloa Village, HI, USA, 4–7 January 2017. [Google Scholar]
- Rohan, R.; Pal, D.; Funilkul, S. Mapping Gaming Elements with Gamification Categories: Immersion, Achievement, and Social in a MOOC Setting. In Proceedings of the 2020 14th International Conference on Innovations in Information Technology (IIT), Al Ain, United Arab Emirates, 17–18 November 2020; pp. 63–68. [Google Scholar]
- Suriyapaiboonwattana, K.; Hone, K. Exploring the Factors Affecting Learners’ Adoption Intention of MOOC in Higher Education during the COVID-19 Pandemic. In Proceedings of the 2023 IEEE 12th International Conference on Educational and Information Technology (ICEIT), Chongqing, China, 16–18 March 2023; pp. 214–222. [Google Scholar]
- Botero, G.G.I.; Questier, F.; Cincinnato, S.; He, T.; Zhu, C. Acceptance and usage of mobile assisted language learning by higher education students. J. Comput. High. Educ. 2018, 30, 426–451. [Google Scholar] [CrossRef]
- Hamdan, F.; Nordin, N.; Khalid, F.; Muslimin, M.S.; Norman, H. Technology Acceptance of Online Managerial Finance Training via Massive Open Online Courses for Lifelong Learning. Adv. Sci. Lett. 2018, 24, 2365–2369. [Google Scholar] [CrossRef]
- Raman, A.; Don, Y.; Khalid, R.; Hussin, F.; Omar Fauzee, M.S.; Ghani, M. Technology acceptance on smart board among teachers in Terengganu using UTAUT model. Asian Soc. Sci. 2014, 10, 84–91. [Google Scholar] [CrossRef]
- Thomas, T.; Singh, L.; Gaffar, K. The utility of the UTAUT model in explaining mobile learning adoption in higher education in Guyana. Int. J. Educ. Dev. Using Inf. Commun. Technol. 2013, 9, 71–85. [Google Scholar]
- Al-Azawei, A.; Alowayr, A. Predicting the intention to use and hedonic motivation for mobile learning: A comparative study in two Middle Eastern countries. Technol. Soc. 2020, 62, 101325. [Google Scholar] [CrossRef]
- Davis, F.D. Perceived usefulness, perceived ease of use, and user acceptance of information technology. MIS Q. 1989, 13, 319–340. [Google Scholar] [CrossRef]
- Zhenghao, C.; Alcorn, B.; Christensen, G.; Eriksson, N.; Koller, D.; Emanuel, E.J. Who’s benefiting from MOOCs, and why. Harv. Bus. Rev. 2015, 25, 2–8. [Google Scholar]
- Kolog, E.A.; Sutinen, E.; Vanhalakka-Ruoho, M.; Suhonen, J.; Anohah, E. Using unified theory of acceptance and use of technology model to predict students’ behavioral intention to adopt and use E-counseling in Ghana. Int. J. Mod. Educ. Comput. Sci. 2015, 7, 1–11. [Google Scholar]
- Abdullah, F.; Ward, R. Developing a General Extended Technology Acceptance Model for E-Learning (GETAMEL) by analysing commonly used external factors. Comput. Hum. Behav. 2016, 56, 238–256. [Google Scholar] [CrossRef]
- Dwivedi, Y.K.; Rana, N.P.; Jeyaraj, A.; Clement, M.; Williams, M.D. Re-examining the unified theory of acceptance and use of technology (UTAUT): Towards a revised theoretical model. Inf. Syst. Front. 2019, 21, 719–734. [Google Scholar] [CrossRef]
- Mehta, A.; Morris, N.P.; Swinnerton, B.; Homer, M. The influence of values on E-learning adoption. Comput. Educ. 2019, 141, 103617. [Google Scholar] [CrossRef]
- Meet, R.K.; Kala, D.; Al-Adwan, A.S. Exploring factors affecting the adoption of MOOC in Generation Z using extended UTAUT2 model. Educ. Inf. Technol. 2022, 27, 10261–10283. [Google Scholar] [CrossRef]
- Almahri, F.A.J.; Bell, D.; Merhi, M. Understanding student acceptance and use of chatbots in the United Kingdom universities: A structural equation modelling approach. In Proceedings of the 2020 6th International Conference on Information Management (ICIM), London, UK, 27–29 March 2020; pp. 284–288. [Google Scholar]
- Pillai, R.; Sivathanu, B. An empirical study on the online learning experience of MOOCs: Indian students’ perspective. Int. J. Educ. Manag. 2020, 34, 586–609. [Google Scholar] [CrossRef]
- Chaveesuk, S.; Khalid, B.; Bsoul-Kopowska, M.; Rostańska, E.; Chaiyasoonthorn, W. Comparative analysis of variables that influence behavioral intention to use MOOCs. PLoS ONE 2022, 17, e0262037. [Google Scholar] [CrossRef] [PubMed]
- Nikou, S.; Bouwman, H. Ubiquitous use of mobile social network services. Telemat. Inform. 2014, 31, 422–433. [Google Scholar] [CrossRef]
- Limayem, M.; Cheung, C.M. Predicting the continued use of Internet-based learning technologies: The role of habit. Behav. Inf. Technol. 2011, 30, 91–99. [Google Scholar] [CrossRef]
- Ma, L.; Lee, C.S. Investigating the adoption of MOOCs: A technology–user–environment perspective. J. Comput. Assist. Learn. 2019, 35, 89–98. [Google Scholar] [CrossRef]
- Shah, D. By The Numbers: MOOCs in 2021. Available online: https://www.classcentral.com/report/mooc-stats-2021/ (accessed on 14 April 2022).
- Jung, I.; Lee, J. The effects of learner factors on MOOC learning outcomes and their pathways. Innov. Educ. Teach. Int. 2020, 57, 565–576. [Google Scholar] [CrossRef]
- Liu, L. An Empirical Analysis of Chinese College Learners’ Obstacles to MOOC Learning in an English Context. Engl. Lang. Teach. 2017, 10, 136–150. [Google Scholar]
- Hakami, N.A.M. An investigation of the motivational factors influencing learners’ intentions to continue using Arabic MOOCs. Ph.D. Thesis, University of Southampton, University Library, Southampton, UK, 2018. [Google Scholar]
- Suriyapaiboonwattana, K.; Hone, K. Exploring the Factors Affecting Learning Satisfaction in MOOC: A Case Study of Higher Education in a Developing Country. In Proceedings of the International Conference on Human-Computer Interaction, Copenhagen, Denmark, 23–28 July 2023; pp. 551–569. [Google Scholar]
- Gaytan, J.; McEwen, B.C. Effective online instructional and assessment strategies. Am. J. Distance Educ. 2007, 21, 117–132. [Google Scholar] [CrossRef]
- Deng, R.; Benckendorff, P.; Gannaway, D. Linking learner factors, teaching context, and engagement patterns with MOOC learning outcomes. J. Comput. Assist. Learn. 2020, 36, 688–708. [Google Scholar] [CrossRef]
- El Said, G.R. Understanding how learners use massive open online courses and why they drop out: Thematic analysis of an interview study in a developing country. J. Educ. Comput. Res. 2017, 55, 724–752. [Google Scholar] [CrossRef]
- Hew, K.F.; Qiao, C.; Tang, Y. Understanding student engagement in large-scale open online courses: A machine learning facilitated analysis of student’s reflections in 18 highly rated MOOCs. Int. Rev. Res. Open Distrib. Learn. 2018, 19. [Google Scholar] [CrossRef]
- Henderikx, M.; Kreijns, K.; Kalz, M. A classification of barriers that influence intention achievement in MOOCs. In Proceedings of the Lifelong Technology-Enhanced Learning: 13th European Conference on Technology Enhanced Learning, EC-TEL 2018, Leeds, UK, 3–5 September 2018; Proceedings 13. Springer: Cham, Switzerland, 2018; pp. 3–15. [Google Scholar]
- Wang, Y.; Baker, R. Content or platform: Why do students complete MOOCs. Merlot J. Online Learn. Teach. 2015, 11, 17–30. [Google Scholar]
- Mubarak, A.A.; Ahmed, S.A.; Cao, H. MOOC-ASV: Analytical statistical visual model of learners’ interaction in videos of MOOC courses. Interact. Learn. Environ. 2021, 31, 3055–3070. [Google Scholar] [CrossRef]
- Guo, P.J.; Kim, J.; Rubin, R. How video production affects student engagement: An empirical study of MOOC videos. In Proceedings of the First ACM Conference on Learning@ Scale Conference, Atlanta, GA, USA, 4–5 March 2014; pp. 41–50. [Google Scholar]
- Huang, R.; Liu, D.; Tlili, A.; Knyazeva, S.; Chang, T.; Zhang, X.; Burgos, D.; Jemni, M.; Zhang, M.; Zhuang, R. Guidance on Open Educational Practices During School Closures: Utilizing OER Under COVID-19 Pandemic in Line with UNESCO OER Recommendation; Smart Learning Institute of Beijing Normal University: Beijing, China, 2020. [Google Scholar]
- Gomez-Zermeno, M.G.; de La Garza, L.A. Research analysis on MOOC course dropout and retention rates. Turk. Online J. Distance Educ. 2016, 17. [Google Scholar] [CrossRef]
- Tsai, Y.-H.; Lin, C.-H.; Hong, J.-C.; Tai, K.-H. The effects of metacognition on online learning interest and continuance to learn with MOOCs. Comput. Educ. 2018, 121, 18–29. [Google Scholar] [CrossRef]
- Chen, Z.; Liu, M.; Zhou, R. The more the better? How excessive content and online interaction hinder the learning effectiveness of high-quality MOOCs. Br. J. Educ. Technol. 2024. [Google Scholar] [CrossRef]
- Fesol, S.F.A.; Salam, A.; Shaarani, A.S. An evaluation of students’ perception on MOOC instructional design elements. J. Appl. Environ. Biol. Sci. 2017, 7, 173–179. [Google Scholar]
- Sujatha, R.; Kavitha, D. Learner retention in MOOC environment: Analyzing the role of motivation, self-efficacy and perceived effectiveness. Int. J. Educ. Dev. Using Inf. Commun. Technol. 2018, 14, 62–74. [Google Scholar]
- Veletsianos, G.; Collier, A.; Schneider, E. Digging deeper into learners’ experiences in MOOC s: Participation in social networks outside of MOOC s, notetaking and contexts surrounding content consumption. Br. J. Educ. Technol. 2015, 46, 570–587. [Google Scholar] [CrossRef]
- Sherimon, V.; Francis, L.; Pc, S.; Aboraya, W. Exploring the impact of learners’ demographic characteristics on course completion and dropout in massive open online courses. Int. J. Res. Granthaalayah 2022, 10, 149–160. [Google Scholar] [CrossRef]
- Peltier, J.W.; Drago, W.; Schibrowsky, J.A. Virtual communities and the assessment of online marketing education. J. Mark. Educ. 2003, 25, 260–276. [Google Scholar] [CrossRef]
- Palmer, S.R.; Holt, D.M. Examining student satisfaction with wholly online learning. J. Comput. Assist. Learn. 2009, 25, 101–113. [Google Scholar] [CrossRef]
- Menard, S. Applied Logistic Regression Analysis; Sage Publications: Thousand Oaks, CA, USA, 2002. [Google Scholar]
- Hsieh, H.-F.; Shannon, S.E. Three approaches to qualitative content analysis. Qual. Health Res. 2005, 15, 1277–1288. [Google Scholar] [CrossRef] [PubMed]
- Rust, R.T.; Cooil, B. Reliability measures for qualitative data: Theory and implications. J. Mark. Res. 1994, 31, 1–14. [Google Scholar] [CrossRef]
- Hair, J.F.; Ortinau, D.J.; Harrison, D.E. Essentials of Marketing Research; McGraw-Hill/Irwin: New York, NY, USA, 2010; Volume 2. [Google Scholar]
- Fornell, C.; Larcker, D.F. Structural equation models with unobservable variables and measurement error: Algebra and statistics. J. Mark. Res. 1981, 18, 382–388. [Google Scholar] [CrossRef]
- Fagerland, M.W.; Hosmer, D.W. A generalized Hosmer–Lemeshow goodness-of-fit test for multinomial logistic regression models. Stata J. 2012, 12, 447–453. [Google Scholar] [CrossRef]
- Paul, P.; Pennell, M.L.; Lemeshow, S. Standardizing the power of the Hosmer–Lemeshow goodness of fit test in large data sets. Stat. Med. 2013, 32, 67–80. [Google Scholar] [CrossRef]
- Usher, M.; Barak, M. Peer assessment in a project-based engineering course: Comparing between on-campus and online learning environments. Assess. Eval. High. Educ. 2018, 43, 745–759. [Google Scholar] [CrossRef]
- Ertmer, P.A.; Richardson, J.C.; Lehman, J.D.; Newby, T.J.; Cheng, X.; Mong, C.; Sadaf, A. Peer Feedback in a Large Undergraduate Blended Course: Perceptions of Value and Learning. J. Educ. Comput. Res. 2010, 43, 67–88. [Google Scholar] [CrossRef]
- Fanguy, M.; Costley, J.; Almusharraf, N.; Almusharraf, A. Online collaborative note-taking and discussion forums in flipped learning environments. Australas. J. Educ. Technol. 2023, 39, 142–158. [Google Scholar] [CrossRef]
- Shao, Z. Examining the Impact Mechanism of Social Psychological Motivations on Individuals’ Continuance Intention of MOOCs. Internet Res. 2018, 28, 232–250. [Google Scholar] [CrossRef]
- Eriksson, T.; Adawi, T.; Stöhr, C. “Time Is the Bottleneck”: A Qualitative Study Exploring Why Learners Drop Out of MOOCs. J. Comput. High. Educ. 2016, 29, 133–146. [Google Scholar] [CrossRef]
- Cheng, Y.M. How Different Categories of Gamified Stimuli Affect Massive Open Online Courses Continuance Intention and Learning Performance? Mediating Roles of Internal Experiences. Soc. Sci. Comput. Rev. 2022, 41, 495–527. [Google Scholar] [CrossRef]
- Zaremohzzabieh, Z.; Roslan, S.; Mohamad, Z.; Ismail, I.A.; Jalil, H.A.; Ahrari, S. Influencing Factors in MOOCs Adoption in Higher Education: A Meta-Analytic Path Analysis. Sustainability 2022, 14, 8268. [Google Scholar] [CrossRef]
- Purkayastha, N.; Sinha, M.K. Unstoppable study with MOOCs during covid 19 pandemic: A study. Libr. Philos. Pract. 2021, 4791, 1–12. [Google Scholar] [CrossRef]
- Ucha, C.R. Role of Course Relevance and Course Content Quality in MOOCs Acceptance and Use. Comput. Educ. Open 2023, 5, 100147. [Google Scholar] [CrossRef]
- Lee, D.; Watson, S.L.; Watson, W.R. The Influence of Successful MOOC Learners’ Self-Regulated Learning Strategies, Self-Efficacy, and Task Value on Their Perceived Effectiveness of a Massive Open Online Course. Int. Rev. Res. Open Distrib. Learn. 2020, 21, 81–98. [Google Scholar] [CrossRef]
- Dang, A.; Khanra, S.; Kagzi, M. Barriers towards the continued usage of massive open online courses: A case study in India. Int. J. Manag. Educ. 2022, 20, 100562. [Google Scholar] [CrossRef]
- Zhu, J.; Yuan, H.; Zhang, Q.; Huang, P.-H.; Wang, Y.; Duan, S.; Lei, M.; Lim, E.G.; Song, P. The impact of short videos on student performance in an online-flipped college engineering course. Humanit. Soc. Sci. Commun. 2022, 9, 327. [Google Scholar] [CrossRef]
- Lim, W.C.; Haslam, R.L.; Ashton, L.M.; Fenton, S.; Collins, C.E. Motivations of learners enrolled on a Massive Open Online Course—‘The Science of Weight Loss: Dispelling diet myths’. Health Educ. J. 2024, 83, 150–160. [Google Scholar] [CrossRef]
- Tseng, S.-F.; Tsao, Y.-W.; Yu, L.-C.; Chan, C.-L.; Lai, K.R. Who will pass? Analyzing learner behaviors in MOOCs. Res. Pract. Technol. Enhanc. Learn. 2016, 11, 8. [Google Scholar] [CrossRef]
- Bonafini, F.; Chae, C.; Park, E.; Jablokow, K. How much does student engagement with videos and forums in a MOOC affect their achievement? Online Learn. J. 2017, 21, 223–240. [Google Scholar] [CrossRef]
- Deng, R.; Gao, Y. Using Learner Reviews to Inform Instructional Video Design in MOOCs. Behav. Sci. 2023, 13, 330. [Google Scholar] [CrossRef]
- Alexandron, G.; Wiltrout, M.E.; Berg, A.; Ruipérez-Valiente, J.A. Assessment that matters: Balancing reliability and learner-centered pedagogy in MOOC assessment. In Proceedings of the Tenth International Conference on Learning Analytics & Knowledge, Frankfurt, Germany, 23–27 March 2020; pp. 512–517. [Google Scholar]
- Yelne, D.A. Impact of Online Education and Its Effective Practice. Int. J. Sci. Res. Eng. Manag. 2022. [Google Scholar] [CrossRef]
- Ogange, B.O.; Agak, J.O.; Okelo, K.O.; Kiprotich, P. Student Perceptions of the Effectiveness of Formative Assessment in an Online Learning Environment. Open Prax. 2018, 10, 29–39. [Google Scholar] [CrossRef]
- Tieman, J.; Miller-Lewis, L.; Rawlings, D.; Parker, D.; Sanderson, C. The contribution of a MOOC to community discussions around death and dying. Bmc Palliat. Care 2018, 17, 31. [Google Scholar] [CrossRef]
- Healy, P.A. Georgetown’s first six MOOCs: Completion, intention, and gender achievement gaps. Undergrad. Econ. Rev. 2017, 14, 1. [Google Scholar]
- Lu, Y.; Wang, B.; Lu, Y. Understanding key drivers of MOOC satisfaction and continuance intention to use. J. Electron. Commer. Res. 2019, 20, 105–117. [Google Scholar]
- Säde, M.; Suviste, R.; Luik, P. Measuring the Post-Impact of Programming MOOCs: Development and Validation of an Instrument. Educ. Sci. 2021, 11, 811. [Google Scholar] [CrossRef]
- Liyanagunawardena, T.R.; Adams, A.A.; Williams, S.A. MOOCs: A systematic study of the published literature 2008–2012. Int. Rev. Res. Open Distance Learn. 2013, 14, 202–227. [Google Scholar] [CrossRef]
- Çelik, B.; Çağıltay, K.; Çağıltay, N.E. An Analysis of Course Characteristics, Learner Characteristics, and Certification Rates in MITx MOOCs. Int. Rev. Res. Open Distrib. Learn. 2020, 21, 121–139. [Google Scholar] [CrossRef]
- Barba, P.D.; Kennedy, G.; Ainley, M. The Role of Students’ Motivation and Participation in Predicting Performance in a MOOC. J. Comput. Assist. Learn. 2016, 32, 218–231. [Google Scholar] [CrossRef]
- Greene, J.A.; Oswald, C.A.; Pomerantz, J. Predictors of retention and achievement in a massive open online course. Am. Educ. Res. J. 2015, 52, 925–955. [Google Scholar] [CrossRef]
- Henderikx, M.; Kreijns, K.; Kalz, M. Intention-Behavior Dynamics in MOOC Learning; What Happens to Good Intentions Along the Way? In Proceedings of the 2018 Learning with MOOCS (LWMOOCS), Madrid, Spain, 26–28 September 2018. [CrossRef]
- Wang, Y.; Dong, C.; Zhang, X. Improving MOOC Learning Performance in China: An Analysis of Factors from the TAM and TPB. Comput. Appl. Eng. Educ. 2020, 28, 1421–1433. [Google Scholar] [CrossRef]
- Castaño-Muñoz, J.; Kreijns, K.; Kalz, M.; Punie, Y. Does Digital Competence and Occupational Setting Influence MOOC Participation? Evidence From a Cross-Course Survey. J. Comput. High. Educ. 2016, 29, 28–46. [Google Scholar] [CrossRef]
- Moore, R.L.; Oliver, K.; Wang, C. Setting the Pace: Examining Cognitive Processing in MOOC Discussion Forums with Automatic Text Analysis. Interact. Learn. Environ. 2019, 27, 655–669. [Google Scholar] [CrossRef]
- Cui, Y.; Huang, S.; Liu, X.; Zhao, Q. Analysis of Chinese College Students’ Acceptance of Massive Open Online Courses. Lect. Notes Educ. Psychol. Public Media 2023, 6, 329–341. [Google Scholar] [CrossRef]
- Shao, M. Research on the Influence of MOOC Teaching on the Reform of Ideological and Political Education in Colleges and Universities. In Proceedings of the 2018 International Conference on Education, Psychology, and Management Science (ICEPMS 2018), Shenzhen, China, 21–22 January 2018. [Google Scholar]
- Eom, S.B.; Wen, H.J.; Ashill, N. The determinants of students’ perceived learning outcomes and satisfaction in university online education: An empirical investigation. Decis. Sci. J. Innov. Educ. 2006, 4, 215–235. [Google Scholar] [CrossRef]



| Demographic | Level | Number | Proportion (%) |
|---|---|---|---|
| Gender | Male | 220 | 26 |
| Female | 621 | 74 | |
| Living place | Campus | 137 | 16 |
| Live with Parent | 684 | 81 | |
| Private Rental | 20 | 3 | |
| High school grade | 2.00–2.50 | 31 | 4 |
| 2.51–3.00 | 206 | 24 | |
| 3.01–3.50 | 345 | 41 | |
| 3.51–4.00 | 259 | 31 | |
| Faculty | Science | 709 | 84 |
| Social Science | 132 | 16 | |
| MOOC experience | Yes | 243 | 29 |
| No | 598 | 71 |
| Detail | Measurement | Frequency | Proportion (%) |
|---|---|---|---|
| Proportion of exercise complete | |||
| All (80–100%) | 331 | 39 | |
| Most (60–79%) | 13 | 1 | |
| Around Half (40–59%) | 309 | 37 | |
| Few (20–39%) | 183 | 22 | |
| Rarely (0–19%) | 5 | 1 | |
| Proportion of content watched/read | |||
| All (80–100%) | 96 | 11 | |
| Most (60–79%) | 338 | 40 | |
| Around Half (40–59%) | 223 | 27 | |
| Few (20–39%) | 142 | 17 | |
| Rarely (0–19%) | 42 | 5 | |
| Proportion of course period complete | |||
| First few weeks (0–2) | 134 | 16 | |
| Towards the middle (3–6) | 240 | 29 | |
| Passed middle/before the end (7–10) | 305 | 36 | |
| Towards to the End (11–12) | 101 | 12 | |
| Not Completed | 61 | 7 |
| Detail | Categories | Number | Proportion (%) |
|---|---|---|---|
| Completed Course | Completed Course | 780 | 93 |
| Male | 193 | 25 | |
| Female | 587 | 75 | |
| Did Not Complete Course | 61 | 7 | |
| Male | 34 | 56 | |
| Female | 27 | 44 | |
| Completed Course | 780 | 93 | |
| MOOC Experience | 228 | 29 | |
| No Experience | 552 | 71 | |
| Did Not Complete Course | 61 | 7 | |
| MOOC Experience | 15 | 25 | |
| No Experience | 46 | 75 | |
| Completed Course | 780 | 93 | |
| Science | 659 | 84 | |
| Social Science | 121 | 16 | |
| Did Not Complete Course | 61 | 7 | |
| Science | 50 | 82 | |
| Social Science | 11 | 18 | |
| Actual Continued Usage | Enrolled Next Course | 679 | 81 |
| Male | 154 | 23 | |
| Female | 525 | 77 | |
| No Longer Enrolled | 162 | 19 | |
| Male | 66 | 41 | |
| Female | 96 | 59 | |
| Enrolled Next Course MOOC | 679 | 81 | |
| Experience | 210 | 31 | |
| No Experience | 469 | 69 | |
| No Longer Enrolled | 162 | 19 | |
| MOOC Experience | 33 | 20 | |
| No Experience | 129 | 80 | |
| Enrolled Next Course | 679 | 81 | |
| Science | 572 | 84 | |
| Social Science | 107 | 16 | |
| No Longer Enrolled | 162 | 21 | |
| Science | 137 | 85 | |
| Social Science | 25 | 15 |
| Items | Loading | Cronbach’s Alpha | AVE | Composite Reliability |
|---|---|---|---|---|
| Performance Expectancy | 0.913 | 0.723 | 0.912 | |
| PE1 | 0.849 | |||
| PE2 | 0.843 | |||
| PE3 | 0.889 | |||
| PE4 | 0.818 | |||
| Effort Expectancy (EE) | 0.906 | 0.705 | 0.905 | |
| EE1 | 0.829 | |||
| EE2 | 0.827 | |||
| EE3 | 0.858 | |||
| EE4 | 0.844 | |||
| Social Influence (SI) | 0.901 | 0.646 | 0.879 | |
| SI1 | 0.850 | |||
| SI2 | 0.854 | |||
| SI3 | 0.747 | |||
| SI4 | 0.759 | |||
| Facilitating Conditions (FCs) | 0.900 | 0.706 | 0.906 | |
| FC1 | 0.872 | |||
| FC2 | 0.864 | |||
| FC3 | 0.824 | |||
| FC4 | 0.800 | |||
| Hedonistic Motivation (HM) | 0.900 | 0.778 | 0.913 | |
| HM1 | 0.882 | |||
| HM2 | 0.873 | |||
| HM3 | 0.891 | |||
| Habit (HA) | 0.909 | 0.692 | 0.900 | |
| HA1 | 0.775 | |||
| HA2 | 0.911 | |||
| HA3 | 0.827 | |||
| HA4 | 0.809 | |||
| Local Language Support (LL) | 0.914 | 0.660 | 0.906 | |
| LL1 | 0.833 | |||
| LL2 | 0.832 | |||
| LL3 | 0.827 | |||
| LL4 | 0.707 | |||
| Adopting Intention (AI) | 0.896 | 0.742 | 0.896 | |
| AI1 | 0.831 | |||
| AI2 | 0.851 | |||
| AI3 | 0.900 | |||
| Items | Loading | Cronbach’s Alpha | AVE | Composite Reliability |
|---|---|---|---|---|
| Instructor-to-Learner Interaction | 0.888 | 0.666 | 0.888 | |
| ILI1 | 0.774 | |||
| ILI2 | 0.818 | |||
| ILI3 | 0.834 | |||
| ILI4 | 0.836 | |||
| Instructor Support | 0.917 | 0.668 | 0.910 | |
| IS1 | 0.816 | |||
| IS2 | 0.821 | |||
| IS3 | 0.819 | |||
| IS4 | 0.799 | |||
| IS5 | 0.831 | |||
| Instructor Feedback | 0.906 | 0.709 | 0.907 | |
| IF1 | 0.861 | |||
| IF2 | 0.803 | |||
| IF3 | 0.868 | |||
| IF4 | 0.835 | |||
| Learner-to-Learner Interaction | 0.892 | 0.620 | 0.890 | |
| LLI1 | 0.671 | |||
| LLI2 | 0.793 | |||
| LLI3 | 0.803 | |||
| LLI4 | 0.812 | |||
| LLI5 | 0.848 | |||
| Course Content | 0.907 | 0.665 | 0.908 | |
| CC1 | 0.823 | |||
| CC2 | 0.772 | |||
| CC3 | 0.848 | |||
| CC4 | 0.826 | |||
| CC5 | 0.805 | |||
| Course Structure | 0.886 | 0.724 | 0.887 | |
| CS1 | 0.851 | |||
| CS2 | 0.845 | |||
| CS3 | 0.856 | |||
| Assessment | 0.849 | 0.671 | 0.859 | |
| AS1 | 0.807 | |||
| AS2 | 0.884 | |||
| AS3 | 0.762 | |||
| Video Design | 0.906 | 0.663 | 0.908 | |
| VD1 | 0.759 | |||
| VD2 | 0.796 | |||
| VD3 | 0.837 | |||
| VD4 | 0.846 | |||
| VD5 | 0.830 | |||
| Perceived Effectiveness | 0.895 | 0.737 | 0.894 | |
| PE1 | 0.849 | |||
| PE2 | 0.870 | |||
| PE3 | 0.856 | |||
| Predicted | Correct | |||
|---|---|---|---|---|
| 0 | 1 | |||
| Actual Continued Usage | No | 110 | 52 | 67.90% |
| Yes | 20 | 659 | 97.05% | |
| Total | 91.44% | |||
| Coefficient B | Standard Error | z | p | Odds Ratio | 95% Conf. Interval | Hypotheses Result | |
|---|---|---|---|---|---|---|---|
| MOOC Adoption Predictors | |||||||
| Performance expectancy (H1) | 0.5 | 0.29 | 1.71 | 0.088 | 1.65 | 0.93–2.93 | Rejected |
| Effort expectancy (H2) | −0.29 | 0.3 | 0.96 | 0.337 | 0.75 | 0.41–1.35 | Rejected |
| Social influence (H3) | −0.2 | 0.33 | 0.6 | 0.547 | 0.82 | 0.43–1.56 | Rejected |
| Facilitating conditions (H4) | 0.21 | 0.33 | 0.63 | 0.528 | 1.23 | 0.65–2.34 | Rejected |
| Hedonic Motivation (H5) | −0.2 | 0.91 | 0.22 | 0.824 | 0.82 | 0.14–4.83 | Rejected |
| Habit (H6) | −0.15 | 1.11 | 0.13 | 0.895 | 0.86 | 0.1–7.65 | Rejected |
| Local Language (H7) | −0.18 | 0.37 | 0.48 | 0.633 | 0.84 | 0.4–1.73 | Rejected |
| Adoption Intention (H8) | 2.09 | 0.3 | 6.91 | <0.001 | 8.09 | 4.47–14.64 | Not Rejected |
| MOOC Completion Predictors | |||||||
| Assessment (H9) | −0.03 | 0.28 | 0.1 | 0.924 | 0.97 | 0.56–1.7 | Rejected |
| Course Structure (H10) | −0.21 | 0.31 | 0.66 | 0.51 | 0.81 | 0.44–1.5 | Rejected |
| Course Content (H11) | −1.26 | 0.43 | 2.91 | 0.004 | 0.28 | 0.12–0.66 | Not Rejected |
| Video Design (H12) | 0.5 | 0.36 | 1.4 | 0.161 | 1.66 | 0.82–3.35 | Rejected |
| Learner-to-Learner Interaction (H13) | −0.05 | 0.34 | 0.16 | 0.874 | 0.95 | 0.49–1.84 | Rejected |
| Instructor-to-Learner Interaction (H14) | −0.02 | 0.37 | 0.05 | 0.959 | 0.98 | 0.48–2.02 | Rejected |
| Instructor Support (H15) | 0.24 | 0.4 | 0.61 | 0.543 | 1.27 | 0.59–2.77 | Rejected |
| Instructor Feedback (H16) | −0.2 | 0.26 | 0.8 | 0.426 | 0.81 | 0.49–1.35 | Rejected |
| Perceived Effectiveness (H17) | 1.07 | 0.33 | 3.29 | 0.001 | 2.92 | 1.54–5.52 | Not Rejected |
| Demographic and Usage Log File | |||||||
| Gender (Male) (H18) | −0.67 | 0.32 | 2.08 | 0.037 | 0.51 | 0.28–0.96 | Not Rejected |
| Prior MOOC Experience (Y) (H19) | 0.88 | 0.35 | 2.54 | 0.011 | 2.42 | 1.22–4.78 | Not Rejected |
| Faculty (Social Science) (H20) | 0.44 | 0.42 | 1.04 | 0.297 | 1.55 | 0.68–3.5 | Rejected |
| Completed exercises (H21) | 0.47 | 0.06 | 8.07 | <0.001 | 1.6 | 1.43–1.80 | Not Rejected |
| Watched videos (H22) | 0.26 | 0.05 | 4.75 | <0.001 | 1.29 | 1.16–1.44 | Not Rejected |
| Weeks completed the course (H23) | 0.29 | 0.05 | 6.24 | <0.001 | 1.34 | 1.22–1.47 | Not Rejected |
Disclaimer/Publisher’s Note: The statements, opinions and data contained in all publications are solely those of the individual author(s) and contributor(s) and not of MDPI and/or the editor(s). MDPI and/or the editor(s) disclaim responsibility for any injury to people or property resulting from any ideas, methods, instructions or products referred to in the content. |
© 2025 by the authors. Licensee MDPI, Basel, Switzerland. This article is an open access article distributed under the terms and conditions of the Creative Commons Attribution (CC BY) license (https://creativecommons.org/licenses/by/4.0/).
Share and Cite
Suriyapaiboonwattana, K.; Hone, K. Determinants of ThaiMOOC Engagement: A Longitudinal Perspective on Adoption to Continuance. Informatics 2025, 12, 31. https://doi.org/10.3390/informatics12010031
Suriyapaiboonwattana K, Hone K. Determinants of ThaiMOOC Engagement: A Longitudinal Perspective on Adoption to Continuance. Informatics. 2025; 12(1):31. https://doi.org/10.3390/informatics12010031
Chicago/Turabian StyleSuriyapaiboonwattana, Kanitsorn, and Kate Hone. 2025. "Determinants of ThaiMOOC Engagement: A Longitudinal Perspective on Adoption to Continuance" Informatics 12, no. 1: 31. https://doi.org/10.3390/informatics12010031
APA StyleSuriyapaiboonwattana, K., & Hone, K. (2025). Determinants of ThaiMOOC Engagement: A Longitudinal Perspective on Adoption to Continuance. Informatics, 12(1), 31. https://doi.org/10.3390/informatics12010031

