FOXS-GSC—Fast Offset Xpath Service with HexagonS Communication
Abstract
1. Introduction
- Design and evaluation of a multi-hop communication protocol that enables even those vehicles far from a cloudlet to receive and send information about their routes.
- Design and evaluation of a system to detect traffic congestion and then calculate a new route based on traffic knowledge.
2. Related Work
3. Proposed Solution
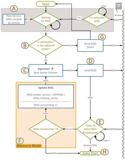
3.1. Overview
3.2. Sectorization of the Scenario
3.3. Neighborhood Knowledge Discovery
3.4. Dissemination Process
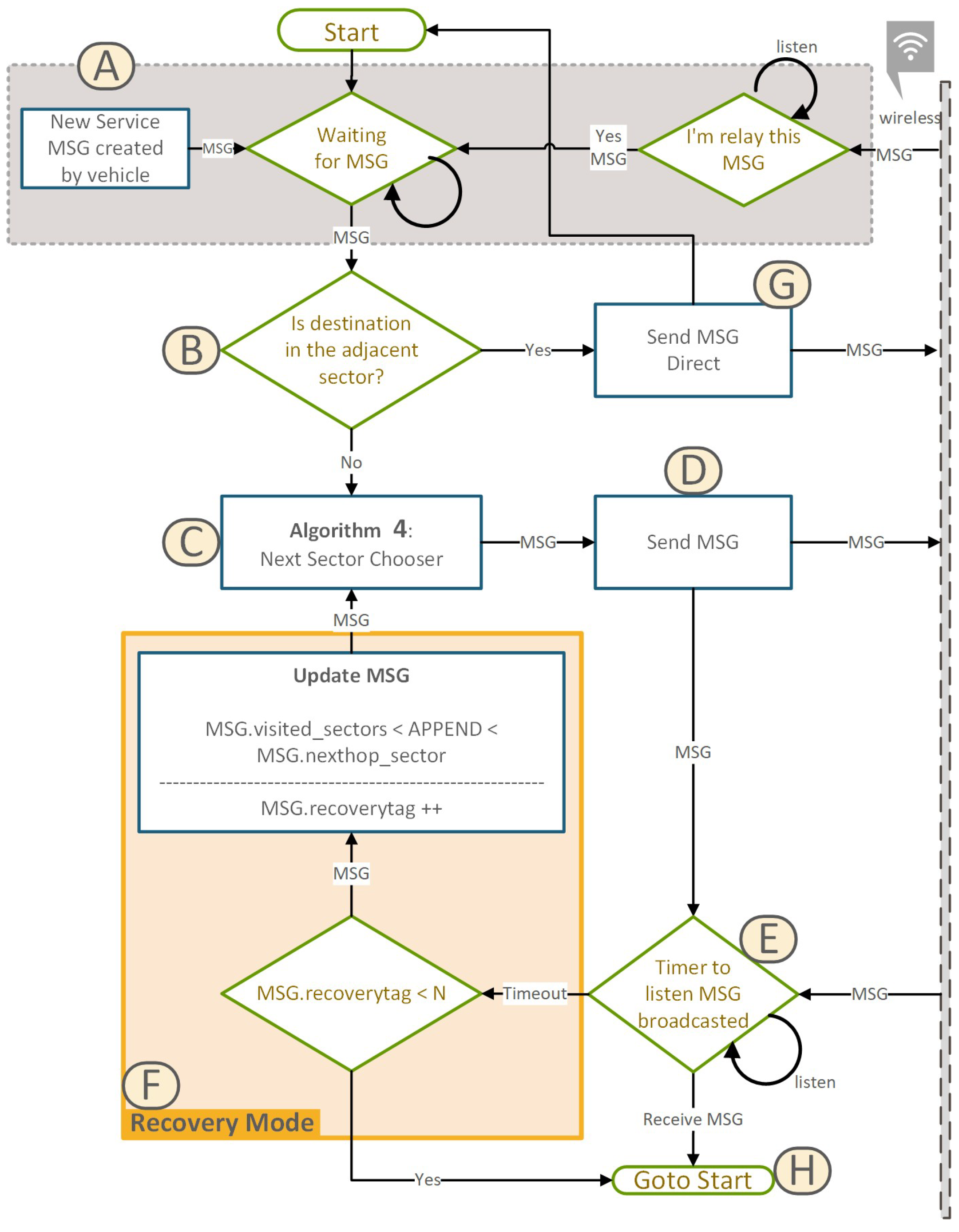
3.5. Message Routing Addressed to Cloudlet
| Algorithm 1: Next Sector Chooser |
![]() |
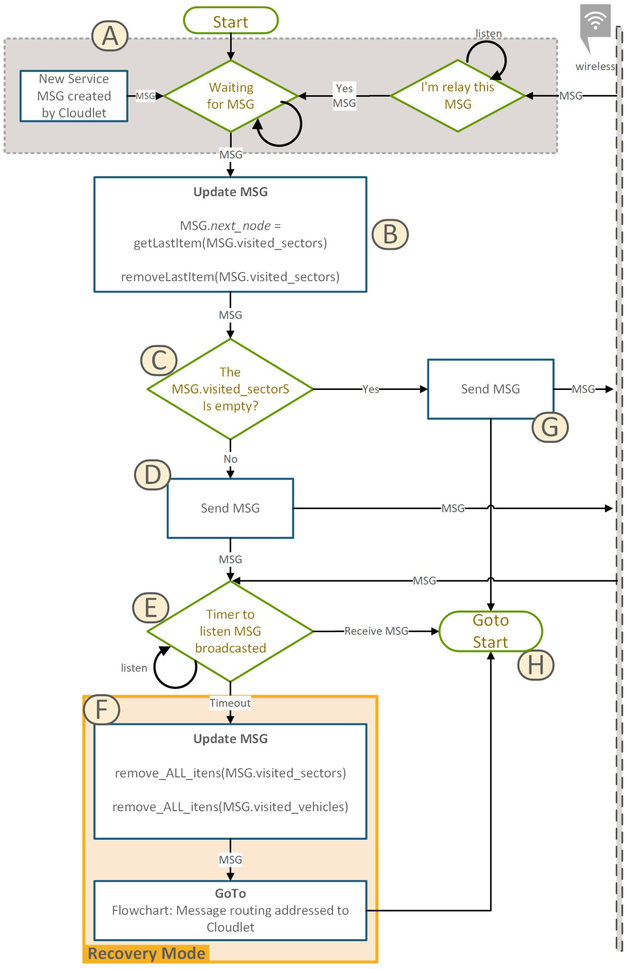
3.6. Response Message Routing
3.7. FOXS-GSC Route Service Operation
3.7.1. Data Gathering and Data Processing
3.7.2. Service Delivery
4. FOXS-GSC Performance Evaluation
- (i)
- The network communication experiment was used to evaluate the impact of different vehicle densities on FOXS-GSC and other solutions (Flooding, DESTINy [16]) from the literature.
- (ii)
- The scenario coverage evaluation analyzed FOXS-GSC with respect to the impact of scenario coverage by varying the number of RSUs and their relationship with the scenario density.
- (iii)
- The traffic efficiency evaluation assessed the traffic efficiency of FOXS-GSC by varying the scenario coverage.
4.1. Network Evaluation
4.1.1. Methodology
- Total number of packets re-transmitted: displays the number of retransmissions required to reach the destination.
- Number of collisions per vehicle: the total number of collisions per vehicle in the system.
- Receive coverage: the percentage of vehicles that receive an answer at least once during the simulation time.
- Percentage of messages received: the percentage of messages sent that were answered.
4.1.2. Results
4.2. Scenario Coverage Evaluation
4.2.1. Methodology
4.2.2. Results
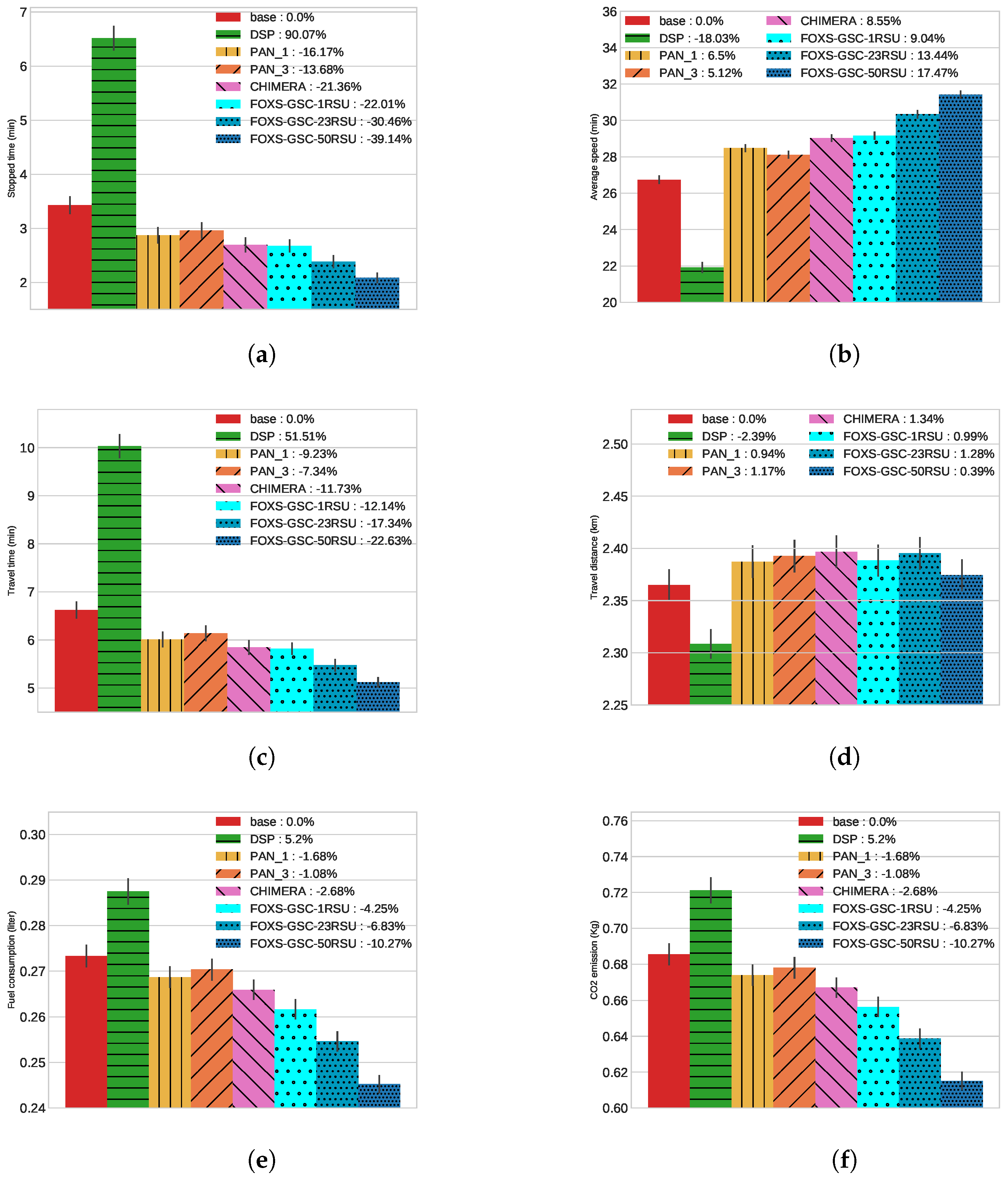
4.3. Traffic Efficiency Evaluation
4.3.1. Methodology
- Traveled time: the average travel time from the starting point to the destination of all vehicles.
- Stopped time: the average time spent stuck in traffic jams for all vehicles.
- Average speed: the average speed of all vehicles.
- Traveled distance: the average distance that all vehicles traveled.
- Fuel consumption: the average fuel consumption of all vehicles that traversed the whole route.
- CO2 emission: the average CO2 emissions for all vehicles during their trip.
- PTI: the reliability of the ratio of the 95% travel time to the ideal flow on the same path.
- Route compute location: the respective percentages of the location where the route was computed (i.e., vehicle or cloudlet).
4.3.2. Results
5. Conclusions
Author Contributions
Funding
Institutional Review Board Statement
Informed Consent Statement
Data Availability Statement
Conflicts of Interest
References
- Rodrigues, D.; Severino, J.N.; Cristiani, A.L.; Costa, F.T.M.; Nakamura, L.H.V.; Meneguette, R.I. A Low-Cost Vehicular Infrastructure of Monitoring and Communicating Information for Intelligent Transport Systems. J. Comput. Sci. 2019, 15, 930–943. [Google Scholar] [CrossRef]
- Meneguette, R.I. Intelligent Transport System in Smart Cities: Aspects and Challenges of Vehicular Networks and Cloud; Springer: Cham, Switzerland, 2018. [Google Scholar]
- World Health Organization. Global Status Report on Road Safety 2018: Summary; Technical report; World Health Organization: Geneva, Switzerland, 2018. [Google Scholar]
- Chen, S.; Kuhn, M.; Prettner, K.; Bloom, D.E. The global macroeconomic burden of road injuries: Estimates and projections for 166 countries. Lancet Planet. Health 2019, 3, e390–e398. [Google Scholar] [CrossRef] [PubMed]
- Instituto de Pesquisa Econômica Aplicada. Acidentes de Trânsito nas Rodovias Federais Brasileiras. Caracterização, Tendências e Custos Para a Sociedade; Instituto de Pesquisa Econômica Aplicada: Brasilia, Brazil, 2015.
- De Souza, A.M.; Brennand, C.A.; Yokoyama, R.S.; Donato, E.A.; Madeira, E.R.; Villas, L.A. Traffic management systems: A classification, review, challenges, and future perspectives. Int. J. Distrib. Sens. Netw. 2017, 13, 1550147716683612. [Google Scholar] [CrossRef]
- Correa, C.; Ueyama, J.; Meneguette, R.I.; Villas, L.A. VANets: An Exploratory Evaluation in Vehicular Ad Hoc Network for Urban Environment. In Proceedings of the 2014 IEEE 13th International Symposium on Network Computing and Applications, Cambridge, MA, USA, 21–23 August 2014; IEEE: Toulouse, France, 2014; pp. 45–49. [Google Scholar] [CrossRef]
- Brennand, C.A.R.L.; De Souza, A.M.; Maia, G.; Boukerche, A.; Ramos, H.; Loureiro, A.; Villas, L.A. An Intelligent Transportation System for Detection and Control of Congested Roads in Urban Centers. In Proceedings of the 2015 IEEE Symposium on Computers and Communications (ISCC), Larnaca, Cyprus, 6–9 July 2015; IEEE: Toulouse, France, 2015; pp. 476–481. [Google Scholar] [CrossRef]
- Allen, H.; Millard, K.; Stonehill, M. A summary of the proceedings from the united nations climate change conference in doha qatar and their significance for the land transport sector. In Proceedings of the Copenhagen: Bridging the Gap (BtG) Initiative, Doha, Qatar, 1 September 2013. [Google Scholar]
- Schrank, D.; Eisele, B.; Lomax, T.; Bak, J. 2015 Urban Mobility Scorecard, Mobility Report; Texas Transportation Institute: Bryan, TX, USA, 2015.
- Silva, T.H.; Viana, A.C.; Benevenuto, F.; Villas, L.; Salles, J.; Loureiro, A.; Quercia, D. Urban Computing Leveraging Location-Based Social Network Data: A Survey. ACM Comput. Surv. 2019, 52, 1–39. [Google Scholar] [CrossRef]
- Brennand, C.A.R.L.; Cunha, F.; Maia, G.; Cerqueira, E.; Loureiro, A.; Villas, L.A. FOX: A Traffic Management System of Computer-Based Vehicles FOG. In Proceedings of the 2016 IEEE Symposium on Computers and Communications (ISCC), Messina, Italy, 27–30 June 2016; IEEE: Toulouse, France, 2016; pp. 982–987. [Google Scholar] [CrossRef]
- Meneguette, R.I.; Boukerche, A.; Maia, G.; Loureiro, A.A.; Villas, L.A. A Self-Adaptive Data Dissemination Solution for Intelligent Transportation Systems. In Proceedings of the 11th ACM Symposium on Performance Evaluation of Wireless Ad Hoc, Sensor, & Ubiquitous Networks, PE-WASUN’14, Montreal, QC, Canada, 21–26 September 2014; ACM: New York, NY, USA, 2014; pp. 69–76. [Google Scholar] [CrossRef]
- Brennand, C.A.R.L.; Boukerche, A.; Meneguette, R.; Villas, L.A. A novel urban traffic management mechanism based on FOG. In Proceedings of the 2017 IEEE Symposium on Computers and Communications (ISCC), Heraklion, Greece, 3–6 July 2017; IEEE: Toulouse, France, 2017; pp. 377–382. [Google Scholar] [CrossRef]
- Brennand, C.A.R.L.; Filho, G.P.R.; Maia, G.; Cunha, F.; Guidoni, D.L.; Villas, L.A. Towards a Fog-Enabled Intelligent Transportation System to Reduce Traffic Jam. Sensors 2019, 19, 3916. [Google Scholar] [CrossRef] [PubMed]
- Lourenço, M.; Souza, F.S.; Silva, C.M.; Meneguette, R.I.; Guidoni, D.L. A Hybrid V2I and V2V Approach for Urban Traffic Management in Vehicular Networks. In Proceedings of the 2019 IEEE Latin-American Conference on Communications (LATINCOM), Salvador, Brazil, 11–13 November 2019; IEEE: Toulouse, France, 2019; pp. 1–6. [Google Scholar]
- de Souza, A.M.; Yokoyama, R.S.; Maia, G.; Loureiro, A.; Villas, L. Real-time path planning to prevent traffic jam through an intelligent transportation system. In Proceedings of the2016 IEEE Symposium on Computers and Communication (ISCC), Messina, Italy, 27–30 June 2016; IEEE: Toulouse, France, 2016; pp. 726–731. [Google Scholar]
- Pan, J.; Popa, I.S.; Zeitouni, K.; Borcea, C. Proactive vehicular traffic rerouting for lower travel time. IEEE Trans. Veh. Technol. 2013, 62, 3551–3568. [Google Scholar] [CrossRef]
- da Cunha, F.D.; Villas, L.; Boukerche, A.; Maia, G.; Viana, A.C.; Mini, R.A.F.; Loureiro, A.A.F. Data communication in VANETs: Protocols, applications and challenges. Ad Hoc Netw. 2016, 44, 90–103. [Google Scholar] [CrossRef]
- Tonguz, O.; Wisitpongphan, N.; Bai, F. DV-CAST: A distributed vehicular broadcast protocol for vehicular ad hoc networks. Wirel. Commun. IEEE 2010, 17, 47–57. [Google Scholar] [CrossRef]
- Schwartz, R.S.; Barbosa, R.R.; Meratnia, N.; Heijenk, G.; Scholten, H. A directional data dissemination protocol for vehicular environments. Comput. Commun. 2011, 34, 2057–2071. [Google Scholar] [CrossRef]
- Viriyasitavat, W.; Tonguz, O.; Bai, F. UV-CAST: An urban vehicular broadcast protocol. IEEE Commun. Mag. 2011, 49, 116–124. [Google Scholar] [CrossRef]
- Ros, F.; Ruiz, P.; Stojmenovic, I. Acknowledgment-Based Broadcast Protocol for Reliable and Efficient Data Dissemination in Vehicular Ad Hoc Networks. Mob. Comput. IEEE Trans. 2012, 11, 33–46. [Google Scholar] [CrossRef]
- Villas, L.A.; Boukerche, A.; Maia, G.; Pazzi, R.W.; Loureiro, A.A. DRIVE: An efficient and robust data dissemination protocol for highway and urban vehicular ad hoc networks. Comput. Netw. 2014, 75, 381–394. [Google Scholar] [CrossRef]
- da Costa, J.B.; de Souza, A.M.; Rosário, D.; Cerqueira, E.; Villas, L.A. Efficient data dissemination protocol based on complex networks’ metrics for urban vehicular networks. J. Internet Serv. Appl. 2019, 10, 15. [Google Scholar] [CrossRef]
- Meneguette, R.I.; Maia, G.; Madeira, E.R.; Loureiro, A.A.; Villas, L.A. Autonomic data dissemination in highway Vehicular Ad Hoc Networks with diverse traffic conditions. In Proceedings of the 2014 IEEE Symposium on Computers and Communications (ISCC), Funchal, Portugal, 23–26 June 2014; IEEE: Toulouse, France, 2014; pp. 1–6. [Google Scholar]
- Cunha, F.D.; Maia, G.G.; Viana, A.C.; Mini, R.A.; Villas, L.A.; Loureiro, A.A. Socially inspired data dissemination for vehicular ad hoc networks. In Proceedings of the 17th ACM International Conference on Modeling, Analysis and Simulation of Wireless and Mobile Systems, Montreal, QC, Canada, 21–26 September 2014; ACM: New York, NY, USA, 2014; pp. 81–85. [Google Scholar]
- Akabane, A.T.; Pazzi, R.W.; Madeira, E.R.; Villas, L.A. CARRO: A context-awareness protocol for data dissemination in urban and highway scenarios. In Proceedings of the 2016 8th IEEE Latin-American Conference on Communications (LATINCOM), Medellin, Colombia, 15–17 November 2016; IEEE: Toulouse, France, 2016; pp. 1–6. [Google Scholar]
- Singh, A.K.; Pamula, R.; Jain, P.K.; Srivastava, G. An efficient vehicular-relay selection scheme for vehicular communication. Soft Comput. 2023, 27, 3443–3459. [Google Scholar] [CrossRef]
- Rizwan, A.; Karras, D.A.; Dighriri, M.; Kumar, J.; Dixit, E.; Jalali, A.; Mahmoud, A. Simulation of IoT-based vehicular ad hoc networks (VANETs) for smart traffic management systems. Wirel. Commun. Mob. Comput. 2022, 2022, 3378558. [Google Scholar] [CrossRef]
- Ball, P. How honeycombs can build themselves. Nature 2013, 10, 1–5. [Google Scholar] [CrossRef]
- Li, T.; Xia, M.; Chen, J.; Gao, S.; De Silva, C. A hexagonal grid-based sampling planner for aquatic environmental monitoring using unmanned surface vehicles. In Proceedings of the 2017 IEEE International Conference on Systems, Man, and Cybernetics (SMC), Banff, AB, Canada, 5–8 October 2017; IEEE: Toulouse, France, 2017; pp. 3683–3688. [Google Scholar]
- Carr, D.B.; Littlefield, R.J.; Nicholson, W.L.; Littlefield, J.S. Scatterplot Matrix Techniques for Large N. J. Am. Stat. Assoc. 1987, 82, 424–436. [Google Scholar] [CrossRef]
- OMNET++. OMNeT++ Network Simulation Framework. Available online: http://omnetpp.org/ (accessed on 1 February 2023).
- Behrisch, M.; Bieker, L.; Erdmann, J.; Krajzewicz, D. SUMO—Simulation of Urban MObility: An Overview. In Proceedings of the International Conference on Advances in System Simulation (SIMUL’11), Barcelona, Spain, 23–29 October 2011; ThinkMind: Coimbatore, India, 2011; pp. 63–68. [Google Scholar]
- Sommer, C.; German, R.; Dressler, F. Bidirectionally Coupled Network and Road Traffic Simulation for Improved IVC Analysis. IEEE Trans. Mob. Comput. 2011, 10, 3–15. [Google Scholar] [CrossRef]
- Liu, Z.; Ma, J.; Weng, J.; Huang, F.; Wu, Y.; Wei, L.; Li, Y. LPPTE: A lightweight privacy-preserving trust evaluation scheme for facilitating distributed data fusion in cooperative vehicular safety applications. Inf. Fusion 2021, 73, 144–156. [Google Scholar] [CrossRef]
- Liu, Z.; Weng, J.; Guo, J.; Ma, J.; Huang, F.; Sun, H.; Cheng, Y. PPTM: A Privacy-Preserving Trust Management Scheme for Emergency Message Dissemination in Space–Air–Ground-Integrated Vehicular Networks. IEEE Internet Things J. 2021, 9, 5943–5956. [Google Scholar] [CrossRef]












| Work | Geolocation Routing | Story-Carry-Forward | Fault Recovery | Broadcast Suppression | Router Service Dedicated | Scenario |
|---|---|---|---|---|---|---|
| DV-CAST [20] | X | V | X | delay vehicle direction | X | highway |
| UV-CAST [22] | X | V | X | intersection vehicles | X | urban/highway |
| DRIVE [24] | X | X | X | delay sweet spot | X | urban/highway |
| ADDHV [26] | X | V | X | delay sweet spot | X | urban/highway |
| CARRO [28] | X | V | X | delay sweet spot | X | urban/highway |
| CC-DEGREE [27] | X | X | X | clustering coefficient | X | urban |
| DDRX [25] | X | X | X | complex network metrics | X | urban |
| DESTINy [16] | V | V | X | closeer destination vehicle | X | urban |
| Singh-VDTN [29] | X | V | X | controlled packet replicas | X | urban |
| DDP4V [30] | V | V | X | sections zones | X | urban/highway |
| FOXS-GSC | V | X | backtracking | populated sectors | V | urban/highway |
| Field | Description |
|---|---|
| origin_sector | sector that the initial node is within |
| origin_node | initial node id |
| destination_sector | sector that the destination node is within |
| destination_node | destination node id |
| nexthop_sector | next sector |
| nexthop_vehicle | next hop (relay) |
| visited_sectors | list of visited sectors |
| visited_vehicles | list of vehicle used as relay |
| recovery_tag | number of backtrack steps |
| Parameters | Values |
|---|---|
| Map | Manhattan downtown |
| Map Size | 1 km2 |
| Transmission power | 2.2 mW |
| Communication range | 300 m |
| Bit rate | 18 Mbit/s |
| Beacons | 4 s |
| Number of RSUs * | 1, 4, 8 |
| Confidence interval | 95% |
| Message sending period | 3 s |
| Parameters | Values |
|---|---|
| Map | Ottawa downtown |
| Map Size | 8 km2 |
| Transmission power | 2.2 mW |
| Communication range | 300 m |
| Bit rate | 18 Mbit/s |
| Beacons | 4 s |
| Route size factor | 25% |
| Alternative routes (k) | 3 |
| Number of RSUs * | 1, 23, 50 |
| AoK | 3 km |
| Confidence interval | 95% |
| Interval to request new route | 120 s |
Disclaimer/Publisher’s Note: The statements, opinions and data contained in all publications are solely those of the individual author(s) and contributor(s) and not of MDPI and/or the editor(s). MDPI and/or the editor(s) disclaim responsibility for any injury to people or property resulting from any ideas, methods, instructions or products referred to in the content. |
© 2023 by the authors. Licensee MDPI, Basel, Switzerland. This article is an open access article distributed under the terms and conditions of the Creative Commons Attribution (CC BY) license (https://creativecommons.org/licenses/by/4.0/).
Share and Cite
Brennand, C.A.R.L.; Meneguette, R.; Filho, G.P.R. FOXS-GSC—Fast Offset Xpath Service with HexagonS Communication. Informatics 2023, 10, 56. https://doi.org/10.3390/informatics10030056
Brennand CARL, Meneguette R, Filho GPR. FOXS-GSC—Fast Offset Xpath Service with HexagonS Communication. Informatics. 2023; 10(3):56. https://doi.org/10.3390/informatics10030056
Chicago/Turabian StyleBrennand, Celso A. R. L., Rodolfo Meneguette, and Geraldo P. Rocha Filho. 2023. "FOXS-GSC—Fast Offset Xpath Service with HexagonS Communication" Informatics 10, no. 3: 56. https://doi.org/10.3390/informatics10030056
APA StyleBrennand, C. A. R. L., Meneguette, R., & Filho, G. P. R. (2023). FOXS-GSC—Fast Offset Xpath Service with HexagonS Communication. Informatics, 10(3), 56. https://doi.org/10.3390/informatics10030056


