Relationships between Physical Activity Parenting Practices and Children’s Activity Measured by Accelerometry with Children’s Activity Style as a Moderator—A Cross Sectional Study
Abstract
:1. Introduction
2. Materials and Methods
2.1. Recruitment
2.2. Ethical Statement
2.3. Data Collection and Measures
2.3.1. Children’s Physical Activity and Sedentary Time
2.3.2. Children’s Anthropometry
2.3.3. Level of Education and Region of Birth
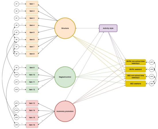
2.3.4. Physical Activity Parenting Practices and Children’s Activity Style
2.3.5. Data Analysis
3. Results
3.1. Descriptive Statistics
3.2. Model Development and Activity Style as Moderator
3.3. PAPP Domains and Children’s Activity Style
4. Discussion
5. Conclusions
Author Contributions
Funding
Institutional Review Board Statement
Informed Consent Statement
Data Availability Statement
Acknowledgments
Conflicts of Interest
References
- Guthold, R.; Stevens, G.A.; Riley, L.M.; Bull, F.C. Worldwide trends in insufficient physical activity from 2001 to 2016: A pooled analysis of 358 population-based surveys with 1.9 million participants. Lancet Glob. Health 2018, 6, e1077–e1086. [Google Scholar] [CrossRef] [Green Version]
- Janssen, I.; Leblanc, A.G. Systematic review of the health benefits of physical activity and fitness in school-aged children and youth. Int. J. Behav. Nutr. Phys. Act. 2010, 7, 40. [Google Scholar] [CrossRef] [Green Version]
- Strong, W.B.; Malina, R.M.; Blimkie, C.J.; Daniels, S.R.; Dishman, R.K.; Gutin, B.; Hergenroeder, A.C.; Must, A.; Nixon, P.A.; Pivarnik, J.M.; et al. Evidence based physical activity for school-age youth. J. Pediatrics 2005, 146, 732–737. [Google Scholar] [CrossRef]
- Telama, R.; Yang, X.; Viikari, J.; Välimäki, I.; Wanne, O.; Raitakari, O. Physical activity from childhood to adulthood: A 21-year tracking study. Am. J. Prev. Med. 2005, 28, 267–273. [Google Scholar] [CrossRef]
- Bull, F.C.; Al-Ansari, S.S.; Biddle, S.; Borodulin, K.; Buman, M.P.; Cardon, G.; Carty, C.; Chaput, J.P.; Chastin, S.; Chou, R.; et al. World Health Organization 2020 guidelines on physical activity and sedentary behaviour. Br. J. Sports Med. 2020, 54, 1451–1462. [Google Scholar] [CrossRef]
- Cooper, A.R.; Goodman, A.; Page, A.S.; Sherar, L.B.; Esliger, D.W.; van Sluijs, E.M.; Andersen, L.B.; Anderssen, S.; Cardon, G.; Davey, R.; et al. Objectively measured physical activity and sedentary time in youth: The International children’s accelerometry database (ICAD). Int. J. Behav. Nutr. Phys. Act. 2015, 12, 113. [Google Scholar] [CrossRef] [Green Version]
- Roman-Viñas, B.; Chaput, J.P.; Katzmarzyk, P.T.; Fogelholm, M.; Lambert, E.V.; Maher, C.; Maia, J.; Olds, T.; Onywera, V.; Sarmiento, O.L.; et al. Proportion of children meeting recommendations for 24-hour movement guidelines and associations with adiposity in a 12-country study. Int. J. Behav. Nutr. Phys. Act. 2016, 13, 123. [Google Scholar] [CrossRef] [Green Version]
- Abarca-Gómez, L.; Abdeen, Z.A.; Hamid, Z.A.; Abu-Rmeileh, N.M.; Acosta-Cazares, B.; Acuin, C.; Adams, R.J.; Aekplakorn, W.; Afsana, K.; Aguilar-Salinas, C.A.; et al. Worldwide trends in body-mass index, underweight, overweight, and obesity from 1975 to 2016: A pooled analysis of 2416 population-based measurement studies in 128·9 million children, adolescents, and adults. Lancet 2017, 390, 2627–2642. [Google Scholar] [CrossRef] [Green Version]
- Nishtar, S.; Gluckman, P.; Armstrong, T. Ending childhood obesity: A time for action. Lancet 2016, 387, 825–827. [Google Scholar] [CrossRef]
- Afshin, A.; Forouzanfar, M.H.; Reitsma, M.B.; Sur, P.; Estep, K.; Lee, A.; Marczak, L.; Mokdad, A.H.; Moradi-Lakeh, M.; Naghavi, M.; et al. Health Effects of Overweight and Obesity in 195 Countries over 25 Years. N. Engl. J. Med. 2017, 377, 13–27. [Google Scholar]
- Olds, T.; Maher, C.; Zumin, S.; Péneau, S.; Lioret, S.; Castetbon, K.; Bellisle; de Wilde, J.; Hohepa, M.; Maddison, R.; et al. Evidence that the prevalence of childhood overweight is plateauing: Data from nine countries. Int. J. Pediatric Obes. IJPO Off. J. Int. Assoc. Study Obes. 2011, 6, 342–360. [Google Scholar] [CrossRef]
- Rokholm, B.; Baker, J.L.; Sørensen, T.I. The levelling off of the obesity epidemic since the year 1999--a review of evidence and perspectives. Obes. Rev. 2010, 11, 835–846. [Google Scholar] [CrossRef]
- Li, X.; Memarian, E.; Sundquist, J.; Zöller, B.; Sundquist, K. Neighbourhood deprivation, individual-level familial and socio-demographic factors and diagnosed childhood obesity: A nationwide multilevel study from Sweden. Obes. Facts 2014, 7, 253–263. [Google Scholar] [CrossRef]
- Magnusson, M.; Sorensen, T.I.; Olafsdottir, S.; Lehtinen-Jacks, S.; Holmen, T.L.; Heitmann, B.L.; Lissner, L. Social Inequalities in Obesity Persist in the Nordic Region Despite Its Relative Affluence and Equity. Curr. Obes. Rep. 2014, 3, 1–15. [Google Scholar] [CrossRef] [Green Version]
- Bleich, S.N.; Vercammen, K.A.; Zatz, L.Y.; Frelier, J.M.; Ebbeling, C.B.; Peeters, A. Interventions to prevent global childhood overweight and obesity: A systematic review. Lancet Diabetes Endocrinol. 2018, 6, 332–346. [Google Scholar] [CrossRef]
- Brown, T.; Moore, T.H.; Hooper, L.; Gao, Y.; Zayegh, A.; Ijaz, S.; Elwenspoek, M.; Foxen, S.C.; Magee, L.; O’Malley, C.; et al. Interventions for preventing obesity in children. Cochrane Database Syst. Rev. 2019, 7, Cd001871. [Google Scholar] [CrossRef] [Green Version]
- Neil-Sztramko, S.E.; Caldwell, H.; Dobbins, M. School-based physical activity programs for promoting physical activity and fitness in children and adolescents aged 6 to 18. Cochrane Database Syst. Rev. 2021, 9, Cd007651. [Google Scholar]
- Love, R.; Adams, J.; van Sluijs, E.M.F. Are school-based physical activity interventions effective and equitable? A meta-analysis of cluster randomized controlled trials with accelerometer-assessed activity. Obes. Rev. 2019, 20, 859–870. [Google Scholar] [CrossRef]
- Davison, K.K.; Mâsse, L.C.; Timperio, A.; Frenn, M.D.; Saunders, J.; Mendoza, J.A.; Gobbi, E.; Hanson, P.; Trost, S.G. Physical activity parenting measurement and research: Challenges, explanations, and solutions. Child. Obes. 2013, 9 (Suppl. S1), S103–S109. [Google Scholar] [CrossRef] [Green Version]
- Hutchens, A.; Lee, R.E. Parenting Practices and Children’s Physical Activity: An Integrative Review. J. Sch. Nurs. Off. Publ. Natl. Assoc. Sch. Nurses 2018, 34, 68–85. [Google Scholar] [CrossRef]
- Darling, N.; Steinberg, L. Parenting style as context: An integrative model. Psychol. Bull. 1993, 113, 487–496. [Google Scholar] [CrossRef]
- Norman, A.; Berlin, A.; Sundblom, E.; Elinder, L.S.; Nyberg, G. Stuck in a vicious circle of stress. Parental concerns and barriers to changing children’s dietary and physical activity habits. Appetite 2015, 87, 137–142. [Google Scholar] [CrossRef] [PubMed]
- Mathiesen, K.S.; Tambs, K. The EAS temperament questionnaire--factor structure, age trends, reliability, and stability in a Norwegian sample. J. Child Psychol. Psychiatry Allied Discip. 1999, 40, 431–439. [Google Scholar] [CrossRef]
- Buss, A.H.; Plomin, R. Temperament: Early Developing Personality Traits; Lawrence Erlbaum: Hillsdale, NJ, USA, 1984. [Google Scholar]
- Beran, T.N.; Violato, C. Structural equation modeling in medical research: A primer. BMC Res. Notes 2010, 3, 267. [Google Scholar] [CrossRef] [Green Version]
- Elinder, L.S.; Patterson, E.; Nyberg, G.; Norman, A. A Healthy School Start Plus for prevention of childhood overweight and obesity in disadvantaged areas through parental support in the school setting—Study protocol for a parallel group cluster randomised trial. BMC Public Health 2018, 18, 459. [Google Scholar] [CrossRef]
- De Vries, S.I.; Bakker, I.; Hopman-Rock, M.; Hirasing, R.A.; van Mechelen, W. Clinimetric review of motion sensors in children and adolescents. J. Clin. Epidemiol. 2006, 59, 670–680. [Google Scholar] [CrossRef]
- Evenson, K.R.; Catellier, D.J.; Gill, K.; Ondrak, K.S.; McMurray, R.G. Calibration of two objective measures of physical activity for children. J. Sports Sci. 2008, 26, 1557–1565. [Google Scholar] [CrossRef]
- Trost, S.G.; Loprinzi, P.D.; Moore, R.; Pfeiffer, K.A. Comparison of accelerometer cut points for predicting activity intensity in youth. Med. Sci. Sports Exerc. 2011, 43, 1360–1368. [Google Scholar] [CrossRef]
- Cole, T.J.; Lobstein, T. Extended international (IOTF) body mass index cut-offs for thinness, overweight and obesity. Pediatric Obes. 2012, 7, 284–294. [Google Scholar] [CrossRef]
- Mâsse, L.C.; O’Connor, T.M.; Tu, A.W.; Hughes, S.O.; Beauchamp, M.R.; Baranowski, T.; Physical Activity Parenting Expert, G. Conceptualizing physical activity parenting practices using expert informed concept mapping analysis. BMC Public Health 2017, 17, 574. [Google Scholar] [CrossRef] [Green Version]
- Mâsse, L.C.; O’Connor, T.M.; Tu, A.W.; Watts, A.W.; Beauchamp, M.R.; Hughes, S.O.; Baranowski, T. Are the Physical Activity Parenting Practices Reported by US and Canadian Parents Captured in Currently Published Instruments? J. Phys. Act. Health 2016, 13, 1070–1078. [Google Scholar] [CrossRef]
- Mâsse, L.C.; O’Connor, T.M.; Lin, Y.; Carbert, N.S.; Hughes, S.O.; Baranowski, T.; Beauchamp, M.R. The physical activity parenting practices (PAPP) item Bank: A psychometrically validated tool for improving the measurement of physical activity parenting practices of parents of 5–12-year-old children. Int. J. Behav. Nutr. Phys. Act. 2020, 17, 134. [Google Scholar] [CrossRef]
- Boer, F.; Westenberg, P.M. The factor structure of the Buss and Plomin EAS Temperament Survey (parental ratings) in a Dutch sample of elementary school children. J. Personal. Assess. 1994, 62, 537–551. [Google Scholar] [CrossRef]
- Gasman, I.; Purper-Ouakil, D.; Michel, G.; Mouren-Siméoni, M.C.; Bouvard, M.; Perez-Diaz, F.; Jouvent, R. Cross-cultural assessment of childhood temperament. Eur. Child Adolesc. Psychiatry 2002, 11, 101–107. [Google Scholar] [CrossRef]
- Byrne, B.M. Structural Equation Modeling with AMOS: Basic Concepts, Applications, and Programming, 2nd ed.; Routledge, Taylor & Francis Group, LLC: New York, NY, USA, 2010. [Google Scholar]
- Bentler, P.M.; Wu, E.J. EQS 6.1 for Windows; Multivariate Software Inc.: Encino, CA, USA, 2005. [Google Scholar]
- Laukkanen, A.; Niemistö, D.; Finni, T.; Cantell, M.; Korhonen, E.; Sääkslahti, A. Correlates of physical activity parenting: The Skilled Kids study. Scand. J. Med. Sci. Sports 2018, 28, 2691–2701. [Google Scholar] [CrossRef]
- Rowe, D.C.; Plomin, R. Temperament in early childhood. J. Personal. Assess. 1977, 41, 150–156. [Google Scholar] [CrossRef]
- Gubbels, J.S.; Kremers, S.P.J.; Stafleu, A.; de Vries, S.I.; Goldbohm, R.A.; Dagnelie, P.C.; de Vries, N.K.; van Buuren, S.; Thijs, C. Association between parenting practices and children’s dietary intake, activity behavior and development of body mass index: The KOALA Birth Cohort Study. Int. J. Behav. Nutr. Phys. Act. 2011, 8, 18. [Google Scholar] [CrossRef] [Green Version]
- Song, M.; Corwyn, R.F.; Bradley, R.H.; Lumeng, J.C. Temperament and Physical Activity in Childhood. J. Phys. Act. Health 2017, 14, 837–844. [Google Scholar] [CrossRef]
- Janssen, J.A.; Kolacz, J.; Shanahan, L.; Gangel, M.J.; Calkins, S.D.; Keane, S.P.; Wideman, L. Childhood temperament predictors of adolescent physical activity. BMC Public Health 2017, 17, 8. [Google Scholar] [CrossRef] [Green Version]
- Yao, C.A.; Rhodes, R.E. Parental correlates in child and adolescent physical activity: A meta-analysis. Int. J. Behav. Nutr. Phys. Act. 2015, 12, 10. [Google Scholar] [CrossRef] [Green Version]
- Jaeschke, L.; Steinbrecher, A.; Luzak, A.; Puggina, A.; Aleksovska, K.; Buck, C.; Burns, C.; Cardon, G.; Carlin, A.; Chantal, S.; et al. Socio-cultural determinants of physical activity across the life course: A ‘Determinants of Diet and Physical Activity’ (DEDIPAC) umbrella systematic literature review. Int. J. Behav. Nutr. Phys. Act. 2017, 14, 173. [Google Scholar] [CrossRef] [Green Version]
- Xu, H.; Wen, L.M.; Rissel, C. Associations of parental influences with physical activity and screen time among young children: A systematic review. J. Obes. 2015, 2015, 546925. [Google Scholar] [CrossRef] [Green Version]
- Shi, D.; Lee, T.; Maydeu-Olivares, A. Understanding the Model Size Effect on SEM Fit Indices. Educ. Psychol. Meas. 2019, 79, 310–334. [Google Scholar] [CrossRef]
Domain | Constructs | Items | |||||
---|---|---|---|---|---|---|---|
Structure | Nondirective support | 1. Participate in any physical activity (such as playing ball or sports) with your child | |||||
2. Ask your child to exercise or be physically active with you | |||||||
3. Walk or bike with your child to go to places that are near your home(a few minutes away) even though it would be quicker to drive | |||||||
4. Keep track (in your head or writing down) whether your child did 60 min of physical activity or exercise every day | |||||||
5. I talk about my physical activity with my child | |||||||
Supportive expectation | 6. I make sure my child has the physical activity or sport equipment to use when they want to play outside (such as soccer balls, basketballs, or active outdoor toys) | ||||||
Restrict inside PA | 7. How often do you restrict active play (e.g., ball games, running, and wrestling) inside your home | ||||||
8. How often do you prevent your child from playing actively for fear of someone getting hurt | |||||||
Neglect/control | Coercive control | 9. I have to nag or constantly remind my child to be physically active in their free time | |||||
10. I threaten to take away privileges (e.g., TV or video game times) if my child does not spend time being physically active in their free time | |||||||
11. My child knows that I get upset and angry at them if they are not participating in physical activity in their free time | |||||||
12. To encourage my child to be physically active, I promise a sweet or salty treat (e.g., dessert) if they are active | |||||||
Autonomy promotion | Autonomy support | 13. Praise your child for being physically active or for participating in sports or physical activity classes | |||||
14. On the weekends, I encourage my child to play outside when the weather allows | |||||||
Guided Choice | 15. I provided my child with choices about the physical activity they do | ||||||
16. When I discuss with my child when they should be active, we can quickly agree on a solution we are both happy with |
Total | ||||
---|---|---|---|---|
n = 88 | ||||
Mean (SD) | ||||
Girls | 51.1% | |||
Mothers responded | 78.4% | |||
Family education level-low a | 35.2% | |||
Family born outside the Nordic region b | 31.8% | |||
Age (years) | 6.3 (0.3) | |||
Children with underweight c | 5.8% | |||
Children with normal weight c | 71.3% | |||
Children with overweight c | 14.9% | |||
Children with obesity c | 8.1% | |||
Activity style (0–5) | 3.6 (0.8) | |||
Physical activity parenting practices domains | ||||
Structure (0–40) | 27.3 (4.2) | |||
Neglect/Control (0–20) | 17.3 (2.9) | |||
Autonomy promotion (0–20) | 15.2 (2.5) | |||
Physical activity | ||||
MVPA, weekend | 60 (24) | |||
MVPA, non-school time weekdays | 22 (9) | |||
Sedentary, weekend | 416 (63) | |||
Sedentary, non-school time weekdays | 167 (36) |
Model | χ2/df | CFI | RMSEA (Lower;Upper) | SRMR |
---|---|---|---|---|
1 | 1.968 | 0.569 | 0.106 (0.088;0.123) | 0.131 |
2 | 1.905 | 0.579 | 0.102 (0.085;0.119) | 0.127 |
3 | 1.338 | 0.851 | 0.062 (0.038;0.083) | 0.110 |
b | se | p | β | ||||||
---|---|---|---|---|---|---|---|---|---|
Model 1 | |||||||||
Direct effects | |||||||||
Structure | on | MVPA non-school time weekdays | 17.32 | 24.22 | 0.47 | 0.16 | |||
MVPA weekend | 67.32 | 87.55 | 0.44 | 0.25 | |||||
SED non-school time weekdays | 49.22 | 76.12 | 0.52 | 0.12 | |||||
SED weekend | 42.73 | 96.83 | 0.66 | −0.06 | |||||
Neglect/control | on | MVPA non-school time weekdays | 4.00 | 3.95 | 0.31 | 0.12 | |||
MVPA weekend | 1.02 | 9.95 | 0.92 | 0.01 | |||||
SED non-school time weekdays | 4.27 | 15.36 | 0.78 | 0.03 | |||||
SED weekend | 12.33 | 26.85 | 0.65 | −0.06 | |||||
Autonomy promotion | on | MVPA non-school time weekdays | 6.65 | 6.47 | 0.30 | 0.14 | |||
MVPA weekend | 12.09 | 15.56 | 0.44 | −0.10 | |||||
SED non-school time weekdays | 15.24 | 23.38 | 0.52 | −0.08 | |||||
SED weekend | −7.71 | 38.88 | 0.84 | −0.03 | |||||
Model 2 | |||||||||
Direct effects | |||||||||
Structure | on | MVPA non-school time weekdays | 14.00 | 20.47 | 0.49 | 0.13 | |||
MVPA weekend | 63.61 | 82.56 | 0.44 | 0.24 | |||||
SED non-school time weekdays | 50.33 | 76.30 | 0.51 | 0.12 | |||||
SED weekend | 49.90 | 100.83 | 0.62 | −0.07 | |||||
Neglect/control | on | MVPA non-school time weekdays | 2.86 | 4.24 | 0.50 | 0.09 | |||
MVPA weekend | −1.05 | 10.97 | 0.92 | −0.01 | |||||
SED non-school time weekdays | 11.70 | 16.93 | 0.49 | 0.09 | |||||
SED weekend | −4.73 | 29.44 | 0.87 | −0.02 | |||||
Autonomy promotion | on | MVPA non-school time weekdays | 5.74 | 4.54 | 0.21 | 0.20 | |||
MVPA weekend | −8.39 | 11.19 | 0.45 | −0.11 | |||||
SED non-school time weekdays | −4.34 | 16.50 | 0.79 | −0.04 | |||||
SED weekend | 10.00 | 29.02 | 0.73 | 0.05 |
b | se | p | β | ||||||
---|---|---|---|---|---|---|---|---|---|
Direct Effects | |||||||||
Structure | on | MVPA non-school time weekdays | 18.17 | 28.99 | 0.53 | 0.14 | |||
MVPA weekend | 72.30 | 107.87 | 0.50 | 0.22 | |||||
SED non-school time weekdays | 77.39 | 121.70 | 0.53 | 0.16 | |||||
SED weekend | 51.60 | 119.68 | 0.67 | −0.06 | |||||
Neglect/control | on | MVPA non-school time weekdays | 2.43 | 3.87 | 0.53 | 0.08 | |||
MVPA weekend | −1.90 | 10.02 | 0.85 | −0.02 | |||||
SED non-school time weekdays | 10.17 | 15.39 | 0.51 | 0.08 | |||||
SED weekend | −1.81 | 26.96 | 0.95 | −0.01 | |||||
Autonomy promotion | on | MVPA non-school time weekdays | 4.83 | 3.22 | 0.13 | 0.17 | |||
MVPA weekend | −1.38 | 7.92 | 0.86 | −0.02 | |||||
SED non-school time weekdays | 12.51 | 12.36 | 0.31 | −0.11 | |||||
SED weekend | 14.88 | 21.54 | 0.49 | 0.08 |
Publisher’s Note: MDPI stays neutral with regard to jurisdictional claims in published maps and institutional affiliations. |
© 2022 by the authors. Licensee MDPI, Basel, Switzerland. This article is an open access article distributed under the terms and conditions of the Creative Commons Attribution (CC BY) license (https://creativecommons.org/licenses/by/4.0/).
Share and Cite
Malek, M.E.; Norman, Å.; Elinder, L.S.; Patterson, E.; Nyberg, G. Relationships between Physical Activity Parenting Practices and Children’s Activity Measured by Accelerometry with Children’s Activity Style as a Moderator—A Cross Sectional Study. Children 2022, 9, 248. https://doi.org/10.3390/children9020248
Malek ME, Norman Å, Elinder LS, Patterson E, Nyberg G. Relationships between Physical Activity Parenting Practices and Children’s Activity Measured by Accelerometry with Children’s Activity Style as a Moderator—A Cross Sectional Study. Children. 2022; 9(2):248. https://doi.org/10.3390/children9020248
Chicago/Turabian StyleMalek, Mahnoush Etminan, Åsa Norman, Liselotte Schäfer Elinder, Emma Patterson, and Gisela Nyberg. 2022. "Relationships between Physical Activity Parenting Practices and Children’s Activity Measured by Accelerometry with Children’s Activity Style as a Moderator—A Cross Sectional Study" Children 9, no. 2: 248. https://doi.org/10.3390/children9020248
APA StyleMalek, M. E., Norman, Å., Elinder, L. S., Patterson, E., & Nyberg, G. (2022). Relationships between Physical Activity Parenting Practices and Children’s Activity Measured by Accelerometry with Children’s Activity Style as a Moderator—A Cross Sectional Study. Children, 9(2), 248. https://doi.org/10.3390/children9020248