Understanding Knowledge Mobilisation between Community Champions and Parents: Evidence from a Community-Based Programme to Support Parents with Young Children
Abstract
1. Introduction
1.1. Early Interventions to Improve Child Health
1.2. Interventions Utilising Community Assets
1.3. The Current Study
- What are the differing contexts within which champions interact with parents in the community, what impact do they have on the sharing of evidence-based information, and why?
- What impact does the nature of the champion–parent relationship have on how much, and via what methods, evidence-based information is shared with parents?
- What are the individual traits and characteristics of effective community champions working with parents of young children (of which there has been limited research to date (e.g., [65]))?
2. Materials and Methods
2.1. Participant Selection
2.2. Data Collection
2.3. Data Analysis
- Professionals: champions encountering parents in a paid position, e.g., working in schools, childcare settings, local councils, charities, NHS, community development and public libraries, or foster care assessments;
- Group leaders: champions running community groups for babies/toddlers and parents (some paid, some volunteers);
- Peers: champions who encounter parents as other parents, qualified peer supporters (e.g., breastfeeding), or charity volunteers supporting families directly.
3. Results
3.1. Participant Characteristics
3.2. Themes
- Theme 1. Information sharing opportunities
‘I think being open, flexible, willing to just wait and slow down until there is the right moment … there isn’t a huge hurry as soon as you meet someone (to pass on information). Maybe we have the luxury of time whereas others wouldn’t … just being able to watch first and I guess feeling confident in dealing with whatever comes as a result of that conversation.’(Participant 2)
‘With childminding … I like the doorstep handovers because I think it’s more settling for the children to come in having said ‘goodbye’ at the door, but sometimes it is hard to talk to parents because you don’t get much time.’(Participant 7)
‘You start talking to them and quite often you find that people … with the family friendly cafes … they’re in on a particular day, so you make sure that you go in on said day. You always ask how they are and then eventually you start a bit more chatting.’(Participant 4)
- Theme 2. Information relevance
‘I think the most important thing is to be more aware of the person rather than the message you’re trying to pass on, otherwise I think you run the risk of putting people off by trying to force something onto them, and as much as you know it’s incredibly helpful and important, you have to make sure that your audience is receptive to it, and that it’s right for them.’(Participant 9)
‘It could be difficult or inappropriate to pass it on to people whose situation we don’t know.’(Anonymous)
‘The first week of baby massage I give them lots of factual information so I don’t tend to say much that week but get a good gauge of the parents and where they are, how confident they are with their babies, what dynamics might be going on and stuff.’(Participant 2)
- Theme 3. The nature of the champion–parent relationship
‘I was running the group for nearly four years, so some of them had been there with their first child and second child … they were definitely easier to chat to … I might be passing knowledge over without even realizing I was doing it … it was more natural.’(Participant 5)
‘If you do see that same parent again … you know you can open up the conversation again, and you feel more confident to do so because you’ve bonded before.’(Participant 13)
‘It’s important for them to know that you’re on the same page as them and have that experience too, because having small children is difficult and exhausting! I think knowing that the person that you’re talking to has children and understands that is helpful. You can be the perfect parent but sometimes your child is just going to have a meltdown in the middle of a supermarket.’(Participant 4)
‘I think it’s really important that parents feel comfortable with that person (the champion), so they can talk, and that person listens to what they’re saying. And I really do feel that it makes a difference. I think it’s important that that person is approachable and welcoming and friendly, and it’s the same every week.’(Participant 7)
‘Parents get a lot of (unwanted) advice which can be confusing. There has to be an element of trust to believe what you are saying.’(Anonymous)
- Theme 4. Interaction expectations
‘In work I’m already in that client-support worker role, so they expect me to be giving them some advice and having extra knowledge and stuff … and they’re ready to take it.’(Participant 8)
‘I think sometimes I struggle to find a window with people. I don’t always know if that is me, or whether someone is quite unapproachable and doesn’t want to know stuff. It’s always superficial and you don’t really get past that or have permission to, and it always tends to be the kind of people who need to hear it the most.’(Participant 2)
‘I’ve been trying to attune with the Mum and validate her feelings. It’s tricky, I find it much more difficult working with peer parents … When the anxious parent comes in, that’s where it’s really difficult … all I can do is just be the same with my daughter, let her explore the world and not tell her off, and then maybe she’ll see that nothing bad is happening and let her daughter do the same.’(Participant 8)
‘It’s about creating those situations … everything positive and reassuring, even if they’re not asking for it. Also, that can help me to bond with that mother as well.’(Participant 13)
- Theme 5. Champion confidence
‘Somebody who has confidence and feels quite passionately about those key messages, and I’d say good communication skills. It’s more about the individual than the experience or role.’(Participant 14)
‘I’ve been working with parents and talking to parents and broaching tricky subjects quite a long time … so it doesn’t faze me.’(Participant 7)
‘I guess one of your fears is that people will challenge you and you won’t know the answer … that’s a little bit the case with everything in life … there’s limitations on how much you know.’(Participant 11)
‘A lot of people I may be talking to at the groups that I’m supporting, I don’t know them, I don’t know their situation. I don’t want to be a trigger. I don’t want to make it look like I’m passing judgement either. If you say the wrong thing and that person is not going to be back for a week … you don’t want that sort of responsibility.’(Participant 13)
‘I feel more confident … I’ve built up ways to approach people about key topics … if it comes to sleeping or tantrums or being fussy with food, you have a little speech in your head that you can go to. The more you talk about the brain, the more examples you can bring in as well, from people that you’ve helped.’(Participant 6)
4. Discussion
4.1. Strengths and Limitations
4.2. Practice and Policy Implications
- -
- Building community capacity and investing in community champion programmes have the potential to successfully enable the sharing of information with parents from across the socio-economic spectrum, reaching families who often fail to engage with traditional parenting support programmes.
- -
- Programmes should aim to recruit and train both professionals and non-professionals who interact with parents to act as community champions and mobilise evidence-based information.
- -
- Champion recruitment should consider that champions who interact with the same parents regularly are more likely to be able to develop trusting relationships with parents; a factor which has been identified as key to successful information sharing, through providing a foundation from which to gradually pass on relevant information.
- -
- Hearing the same messages from multiple sources has been shown to increase the chance of parents taking information on board, making a case for community-wide strategies and the targeted training of multiple champions within the same locality for maximum impact.
- -
- Recruitment should also take into consideration the personal traits and characteristics of champions, as those who are friendly, approachable, and have greater confidence conversing with parents are most likely to pass on information effectively.
- -
- Professional and non-professional champions often share information with parents in different ways and have different requirements when it comes to training. This should be taken into account in programme design and implementation.
- -
- Champion training should include strategies for engaging parents as well as key points of evidence-based information to share with parents.
5. Conclusions
Author Contributions
Funding
Institutional Review Board Statement
Informed Consent Statement
Data Availability Statement
Conflicts of Interest
Appendix A. Online Survey for Community Champions of Building Babies’ Brains
- Consent to take part in the research study (Please tick each box)
- I confirm that I have read the information sheet dated 11 May 2022 (version 3.0) for the above project. I have had the opportunity to consider the information, ask questions and have had these answered satisfactorily.
- I understand I am free to withdraw from the survey up until the point of submitting my answers.
- I understand that should I withdraw participation from the interview after the data has been analysed, it may not be possible to remove anonymized data from the research report.
- I understand that all data will be collected, stored and processed in compliance with the Data Protection Act 1998.
- I understand that data collected during the study may be looked at by members of the research team from the University of Exeter, where it is relevant to my taking part in this research. It may also be accessed by individuals from the University of Exeter and regulatory authorities for audit purposes. I give permission for these individuals to have access to my information.
- I understand that I will not be able to be personally identified from any data or quotes used in dissemination of the results of this research.
- I understand that the anonymised data collected in the study may be used to support other research in the future, and may be shared with other researchers.
- I agree to take part in the above study.
- About you
- Please can you describe the ways in which you come into contact with parents in the community? (open text)
- Has this changed since you attended the training? If so, please describe your role at the time of the training. (open text)
- Do you participate in any other ‘champion’-type roles in the community? (Yes/no)
- ○
- If so, please describe this briefly
- Do you undertake any other kind of voluntary work in the community? (Yes/No)
- ○
- If so, please describe this briefly
- Have you previously taken part in a research interview about your role as a community champion following your training with Action for Children
- The training
- Please select the course that you attended. (list of dates and locations provided)
- How did you come to take part in the training? (Voluntary/nominated by workplace/other (describe))
- Why did you decide to volunteer as a Community Champion? (open text)
- How confident did you feel to pass on messages to parents in your community after attending the training? (Very confident/Confident/Somewhat confident/Not very confident/Not at all confident)
- ○
- Has this confidence reduced, increased or stayed the same over time? (reduced/increased/stayed the same)
Why?
- Your experience of Pass It On
- In the few months after the training, roughly how many parents did you pass messages on to in your community? (A lot (more than 20 parents), Quite a few (between 10 and 20), Some (between 6 and 10), A few (between 1 and 5), None (Unfortunately I did not find any opportunities to ‘pass it on’))
- Did the opportunity to ‘pass it on’ happen more or less than you thought it would? (More/Less)
- ○
- Why do you think this was? (open text)
- How important do you think the relationship a Champion has with a parent is in the ‘pass it on’ model? (Very important (the relationship is essential in how the message is received)/Important/Somewhat important/Not very important/ Not at all important (it is all about the message))
- ○
- Please explain your choice. (open text)
- Please could you provide an example of information that you passed on to parents? (open text)
- Sustainability
- More recently, how often have you ‘passed it on’ to parents in your community? (Very often (more than twice a week), Often (once a week), Occasionally (a couple of times a month), Rarely (once a month or less), Never (Unfortunately I did not find any opportunities to ‘pass it on’))
- ○
- If you have ‘passed it on’ less than you were, what is the reason for this? (My role in the community has changed/I have not had the opportunities to ‘pass it on’/I have forgotten much of the training and the key messages/I am not sure that ‘pass it on’ really makes much difference to parents/other)
- Has the way in which you pass on messages changed as time has moved on? Please explain. (open text)
- Is there anything that would be helpful for Champions to support them to keep passing on messages some time after attending training? (open text)
- Do you think that the BBB model of training champions in the community is a sustainable approach to supporting parents to change their behaviours? (yes/No/not sure)
- ○
- Please explain (open text)
- Final thoughts
- Do you think that passing it on works? Do you think that you are having, or that you had, an impact on/changing parent behaviours? (Please explain) (open text)
- Do you think there is anything that could increase the impact that champions have on parents in their community? (open text)
- Next steps
Appendix B. Topic Guide: Community Champions of Building Babies’ Brains
- Motivations for becoming a Community Champion
- 1.
- Could you start by telling me a little bit about how you got involved in the community thrive training?
- Training
- 2.
- When did you complete the training?Prompts: Have you attended any follow-up sessions or engaged with the Facebook group since the training finished? If so, how often? How recently?
- 3.
- Are you in the same role now as you were when you attended the training, relating to your proximity to parents?Prompts: If not, does your new role enable as much/more/less opportunity to pass on messages to parents? Has the dynamic changed in any way?
- 4.
- How prepared/confident did you feel to pass on messages and to be a champion after the training?Prompts: What do you feel are the key reasons for you feeling (un)prepared/(un)confident?
- Pass It On—experience, barriers and facilitators
- 5.
- Since the training, have you found opportunities to ‘pass it on’?
- 6.
- Can you describe a situation where you’ve passed these messages on?
- 7.
- What is your approach to passing it on?Prompts: How do you create/take those opportunities? Do you revisit that person after passing it on?
- 8.
- When you’ve not been able to pass on these messages, what has stopped you from ‘passing it on’?Prompts: What are the challenges? What is it about passing it on that is most challenging (the message, the setting, the person etc)?
- 9.
- Has the frequency or way in which you pass on messages changed as time has moved on?
- Role of relationships in PIO
- 10.
- What do you think are the most important characteristics of a successful community champion?Prompts: Is there anything specific about their personality? Their role in the community? Their personal or professional experience?
- 11.
- How do you think the relationship a champion has with a parent impacts on the way the message is received/taken on board?Prompts: How well do you think you have to know a parent to pass on messages to them? Does this differ depending on the nature of the messages you are passing on?
- 12.
- How can you tell if a parent is going to be open to messages—that is, hearing about evidence or strategies for parenting from a community champion?
- 13.
- Is there anything you do to create/develop relationships with parents to support PIO?Prompts: Is this different for each parent?
- Impact and sustainability
- 14.
- Do you think that passing it on works? Do you think that you are having some impact on/changing parent behaviours?
- 15.
- How do you think this model of champions passing on messages to parents could be sustained over time?Prompts: Is there any support that champions need?
- 16.
- Do you have any other comments you would like to add?
- 17.
- Thank you for your time today. Please could I just confirm that you are happy for us to use the information you have provided today anonymously, along with the responses from other champions, to help us in our research?
Appendix C. Coding Framework
| Initial Themes | Codes | Description |
| Champion role | Peer | Champions who encounter parents as other parents, qualified peer supporters (e.g., breastfeeding), or charity volunteers supporting families directly. |
| Group lead | Champions running community groups for babies/toddlers and parents (some paid, some volunteers). | |
| Professional | Champions encountering parents in a paid position, e.g., working in schools, childcare settings, local councils, charities, NHS, community development and public libraries, or foster care assessments. | |
| Information sharing opportunities | Regular interactions with the same parents | Champions regularly come into contact and can converse with the same parents. |
| Irregular interactions with parents | Champions do not interact with the same parents on a regular basis. | |
| Information sharing strategies | Parents ask champions questions directly | Parents approach champions to ask for advice or questions about child development and/or parenting strategies. |
| Sharing information in a group setting | Champions share evidence-based information with parents as a group, e.g., during a ‘baby massage’ class. | |
| Sharing information online | Champions post on social media or respond to questions from parents in online forums. | |
| Modelling behaviours | Champions model positive parenting behaviours and strategies in front of parents. | |
| Reinforcing behaviours | Champions actively reinforce positive parenting behaviours demonstrated by parents. | |
| Parent receptiveness | Methods of gauging parent receptiveness | Reference to specific methods used or clues looked for by champions when attempting to judge parent receptiveness for information. |
| Knowing the parent helps | Parents are likely to take information on board from a champion they know well. | |
| Confident champion helps | Parents are likely to take information on board from a champion who is confident. | |
| Champion–parent relationship | Views on the importance of a trusting relationship | Mention of how important the champion–parent relationship is for the sharing of information. |
| Pre-existing relationship | Champions and parents have a pre-existing relationship from which to share information. | |
| Greater ability to assess relevance of information for parents | Champions are better able to assess the relevance of information to share with parents they know well. | |
| Parents are expecting information to be given | Professional champions interact with parents in settings where information is expected. | |
| Strategies used to build relationships | Take time to get to know parents | Champions see parents regularly and get to know them over time. |
| Sharing personal information | Champions share information with parents about their personal lives and parenting journey. | |
| Champion personality/ characteristics considered important | Champion confidence | Mention of champion confidence (or lack of) in conversing with parents in the community. |
| Being friendly and approachable | Champions exhibit friendly characteristics and are approachable for parents. | |
| Having a shared experience and understanding | Champions demonstrate that they are also parents and share experiences and understanding with other parents. | |
| Challenges to sharing information | Difficulty steering the conversation | Champions find it difficult to steer conversations in order to share information. |
| Irregular interactions with parents | Champions do not interact with parents regularly. | |
| Champion lacking confidence | Champions report a lack of confidence in sharing the relevant information with parents. | |
| Unsure how to deal with challenges from parents | Champions are unsure how to respond to parents’ questions and challenges to the information shared. | |
| Some information is difficult to explain | Champions report struggling to share some of the more complex child development information when interacting with parents. | |
| Motivations to take part in training | Increasing knowledge | Champions want to learn about child development and parenting strategies. |
| Gaining confidence in approaching parents | Champions want to learn strategies for engaging parents and confidence in approaching them to share information. | |
| Impact of the approach | It works | Champions believe that the community champion approach works to support parents and children. Include why. |
| It does not work/not sure | Champions do not believe or are not sure if the community champion approach works to support parents and children. Include why. | |
| Examples of impact | Mention of examples where champions have witnessed or been told about the impact that information sharing has had on parents and/or children. | |
| Sustainability | Confidence over time | Mention of changes in champion confidence over time. |
| Top-up sessions/events | Champions suggested top-up sessions or celebration events would be useful. | |
| Resources for champions | Champions would welcome resources to take away or to hand out to parents. |
References
- Leadsom, A.; Field, F.; Burstow, P.; Lucas, C. The 1001 Critical Days: The Importance of the Conception to Age Two Period; Wave Trust: London, UK, 2014. [Google Scholar]
- Nelson, C.A.; Scott, R.D.; Bhutta, Z.A.; Harris, N.B.; Danese, A.; Samara, M. Adversity in childhood is linked to mental and physical health throughout life. BMJ 2020, 371, m3048. [Google Scholar] [CrossRef]
- Malekpour, M. Effects of Attachment on Early and Later Development. Br. J. Dev. Disabil. 2007, 53, 81–95. [Google Scholar] [CrossRef]
- Parsons, C.; Young, K.; Murray, L.; Stein, A.; Kringelbach, M. The functional neuroanatomy of the evolving parent–infant relationship. Prog. Neurobiol. 2010, 91, 220–241. [Google Scholar] [CrossRef]
- Bagdi, A.; Vacca, J. Supporting Early Childhood Social-Emotional Well Being: The Building Blocks for Early Learning and School Success. Early Child. Educ. J. 2005, 33, 145–150. [Google Scholar] [CrossRef]
- Shonkoff, J.; Richmond, J. Investment in early childhood development lays the foundation for a prosperous and sustainable society. In Encyclopedia on Early Childhood Development; CEECD: Montreal, QC, Canada, 2009; pp. 1–5. [Google Scholar]
- Bandura, A. Self-efficacy: Toward a unifying theory of behavioral change. Psychol. Rev. 1977, 84, 191–215. [Google Scholar] [CrossRef]
- Britto, P.; Ponguta, A.; Reyes, C.; Karnat, R. A Systematic Review of Parenting Programmes for Young Children; United Nations Children’s Fund: New York, NY, USA, 2015. [Google Scholar]
- Barlow, J.; Coren, E. The effectiveness of parenting programs: A review of Campbell reviews. Res. Soc. Work. Pract. 2018, 28, 99–102. [Google Scholar] [CrossRef]
- Gardner, F.; Leijten, P.; Harris, V.; Mann, J.; Hutchings, J.; Beecham, J.; Bonin, E.-M.; Berry, V.; McGilloway, S.; Gaspar, M.; et al. Equity effects of parenting interventions for child conduct problems: A pan-European individual participant data meta-analysis. Lancet Psychiatry 2019, 6, 518–527. [Google Scholar] [CrossRef]
- Berry, V.; Melendez-Torres, G.J.; Axford, N.; Axberg, U.; de Castro, B.O.; Gardner, F.; Gaspar, M.F.; Handegård, B.H.; Hutchings, J.; Menting, A.; et al. Does Social and Economic Disadvantage Predict Lower Engagement with Parenting Interventions? An Integrative Analysis Using Individual Participant Data. Prev. Sci. 2022, 24, 1447–1458. [Google Scholar] [CrossRef]
- Wadsworth, M.; Butterworth, S. Early Life. In Social Determinants of Health; Oxford University Press: Oxford, UK, 1999; pp. 44–63. [Google Scholar]
- Chaudry, A.; Wimer, C. Poverty is not just an indicator: The relationship between income, poverty, and child well-being. Acad. Paediatr. 2016, 16, S23–S29. [Google Scholar] [CrossRef]
- Barrett, H. The Delivery of Parent Skills Training Programmes Meta-Analytic Studies and Systematic Reviews of What Works Best; Family and Parenting Institute: London, UK, 2010. [Google Scholar]
- Academy of Medical Sciences. Prioritising Early Childhood; Academy of Medical Sciences: London, UK, 2024. [Google Scholar]
- Marmot, M.; Allen, J.; Boyce, T.; Goldblatt, P.; Morrison, J. Health Equity in England: The Marmot Review 10 Years on; Institute of Health Equity: London, UK, 2020. [Google Scholar]
- Stansfield, J.; South, J.; Mapplethorpe, T. What are the elements of a whole system approach to community-centred public health? A qualitative study with public health leaders in England’s local authority areas. BMJ Open 2020, 10, e036044. [Google Scholar] [CrossRef]
- NESTA. People Helping People: Peer Support That Changes Lives; NESTA: London, UK, 2013. [Google Scholar]
- Royal Society for Public Health. Tackling Health Inequalities: The Case for Investment in the Wider Public Health Workforce; Royal Society for Public Health: London, UK, 2014. [Google Scholar]
- Public Health England. Place-Based Approaches to Reducing Health Inequalities. Evaluation Report; Public Health England: London, UK, 2019. [Google Scholar]
- South, J.; Bagnall, A.-M.; A Stansfield, J.; Southby, K.J.; Mehta, P. An evidence-based framework on community-centred approaches for health: England, UK. Health Promot. Int. 2017, 34, 356–366. [Google Scholar] [CrossRef] [PubMed]
- South, J.; Raine, G.; White, J. Community Health Champions: Evidence Review; Centre for Health Promotion Research, Leeds Metropolitan University: Leeds, UK, 2010. [Google Scholar]
- South, J.; Meah, A.; Bagnall, A.; Kinslea, K.; Branney, P.; White, J.; Gamsu, M. People in Public Health—A Study of Approaches to Develop and Support People in Public Health Roles; NIHR Service Delivery and Organisation Programme: London, UK, 2010. [Google Scholar]
- Rhodes, R. Understanding Governance: Ten Years On. J. Health Hum. Serv. Adm. 2007, 28, 1243–1264. [Google Scholar] [CrossRef]
- Harris, J.; Springett, J.; Croot, L.; Booth, A.; Campbell, F.; Thompson, J.; Goyder, E.; Van Cleemput, P.; Wilkins, E.; Yang, Y. Can community-based peer support promote health literacy and reduce inequalities? A realist review. Public Health Res. 2015, 3. [Google Scholar] [CrossRef]
- Bandura, A. The social and policy impact of social cognitive theory. In Social Psychology and Evaluation; The Guilford Press: New York, NY, USA, 2011; pp. 31–71. [Google Scholar]
- Prochaska, J.O.; Velicer, W.F. The Transtheoretical Model of Health Behavior Change. Am. J. Health Promot. 1997, 12, 38–48. [Google Scholar] [CrossRef]
- Channell, K. The Social Mobilization Approach: A Participatory Model for Local Resource Mobilization. Can. J. Dev. Stud. 2000, 21, 479–493. [Google Scholar] [CrossRef]
- Rogers, E.M. Diffusion of Innovations. Free Press: New York, NY, USA, 1962. [Google Scholar]
- Kelly, J.A.; Lawrence, J.S.S.; E Diaz, Y.; Stevenson, L.Y.; Hauth, A.C.; Brasfield, T.L.; Kalichman, S.C.; Smith, J.E.; Andrew, M.E. HIV risk behavior reduction following intervention with key opinion leaders of population: An experimental analysis. Am. J. Public Health 1991, 81, 168–171. [Google Scholar] [CrossRef] [PubMed]
- Kelly, J. Popular opinion leaders and HIV prevention peer education: Resolving discrepant findings, and implications for the development of effective community programmes. AIDS Care 2004, 16, 139–150. [Google Scholar] [CrossRef]
- Elford, J.; Bolding, G.; Sherr, L. Peer education has no significant impact on HIV risk behaviours among gay men in London. AIDS 2001, 15, 535–538. [Google Scholar] [CrossRef]
- Flowers, P.; Hart, G.J.; Williamson, L.M.; Frankis, J.S.; Der, G.J. Does bar-based, peer-led sexual health promotion have a community-level effect amongst gay men in Scotland? Int. J. STD AIDS 2002, 13, 102–108. [Google Scholar] [CrossRef]
- Yusuf, H.; Wright, K.; Robertson, C. Evaluation of a pilot oral health promotion programme ‘Keep Smiling’: Perspectives from GDPs, health champions and school staff. Br. Dent. J. 2015, 218, 455–459. [Google Scholar] [CrossRef]
- Women’s Aid. Change That Lasts: Impact Briefing; Women’s Aid: Bristol, UK, 2018. [Google Scholar]
- Brown, E.; Porter, C. The Tackling FGM Initiative: Evaluation of the Second Phase (2013–2016); Options Consultancy Services Limited: London, UK, 2016. [Google Scholar]
- White, J.; South, J.; Woodall, J.; Kinsella, K. Altogether Better Thematic Evaluation—Community Health Champions and Empowerment; Centre for Health Promotion Research, Leeds Metropolitan University: Leeds, UK, 2010. [Google Scholar]
- Campbell, R.; Starkey, F.; Holliday, J.; Audrey, S.; Bloor, M.; Parry-Langdon, N.; Hughes, R.; Moore, L. An informal school-based peer-led intervention for smoking prevention in adolescence (ASSIST): A cluster randomised trial. Lancet 2008, 371, 1595–1602. [Google Scholar] [CrossRef] [PubMed]
- Ingram, J.; Rosser, J.; Jackson, D. Breastfeeding peer supporters and a community support group: Evaluating their effectiveness. Matern. Child Nutr. 2005, 1, 111–118. [Google Scholar] [CrossRef] [PubMed]
- Ure, C.; Burns, L.; Hargreaves, S.C.; Coffey, M.; Audrey, S.; Kenth, K.; Ardern, K.; A Cook, P. Mobilising communities to address alcohol harm: An Alcohol Health Champion approach. Perspect. Public Health 2020, 140, 88–90. [Google Scholar] [CrossRef] [PubMed]
- Curno, P.; Parker, R.; Prichard, J.; Sogi, P. Life Is Precious: Dudley Cancer Awareness Arts and Health Project Evaluation Report; Dudley Public Health Department: Dudley, UK, 2012. [Google Scholar]
- Mantovani, N.; Pizzolati, M.; Gillard, S. Engaging communities to improve mental health in African and African Caribbean groups: A qualitative study evaluating the role of community well-being champions. Health Soc. Care Community 2015, 25, 167–176. [Google Scholar] [CrossRef] [PubMed]
- South, J.; Woodall, J.; Kinsella, K.; White, J. Community Health Champions and Older People: A Review of the Evidence; Altogether Better: Leeds, UK, 2012. [Google Scholar]
- Hatamian, A.; Pearmain, D.; Golden, S. Outcomes of the Active at 60 Community Agent Programme: Research Report. Research Report No 808; Department for Work and Pensions: London, UK, 2012. [Google Scholar]
- Woodall, J.; White, J.; South, J. Improving health and well-being through community health champions: A thematic evaluation of a programme in Yorkshire and Humber. Perspect. Public Health 2012, 133, 96–103. [Google Scholar] [CrossRef] [PubMed]
- South, J.; Bagnall, A.; Jones, R.; Passey, A.; Woodall, J.; Gledhill, R.; Mapplethorpe, T.; Stansfield, J. Community Champions. A Rapid Scoping Review of Community Champion Approaches for the Pandemic Response and Recovery; Public Health England,: London, UK, 2021. [Google Scholar]
- South, J.; Woodall, J.; Stansfield, J.; Mapplethorpe, T.; Passey, A.; Bagnall, A.-M. A qualitative synthesis of practice-based learning from case studies on COVID community champion programmes in England, UK. BMC Public Health 2024, 24, 7. [Google Scholar] [CrossRef] [PubMed]
- Casiday, R.; Kinsman, E.; Fisher, C.; Bambra, C. Volunteering and Health; What Impact Does It Really Have? Volunteering England: London, UK, 2008. [Google Scholar]
- Visram, S.; Drinkwater, C. Health Trainers. A Review of the Evidence; The Primary Care Development Centre, University of Northumbria: Newcastle, UK, 2005. [Google Scholar]
- Andrews, J.O.; Felton, G.; Wewers, M.E.; Heath, J. Use of Community Health Workers in Research With Ethnic Minority Women. J. Nurs. Sch. 2004, 36, 358–365. [Google Scholar] [CrossRef]
- Fleury, J.; Keller, C.; Perez, A.; Lee, S.M. The Role of Lay Health Advisors in Cardiovascular Risk Reduction: A Review. Am. J. Community Psychol. 2009, 44, 28–42. [Google Scholar] [CrossRef]
- Medley, A.; Kennedy, C.; O’Reilly, K.; Sweat, M. Effectiveness of Peer Education Interventions for HIV Prevention in Developing Countries: A Systematic Review and Meta-Analysis. AIDS Educ. Prev. 2009, 21, 181–206. [Google Scholar] [CrossRef]
- Norris, S.L.; Chowdhury, F.M.; Van Le, K.; Horsley, T.; Brownstein, J.N.; Zhang, X.; Jack, L., Jr.; Satterfield, D.W. Effectiveness of community health workers in the care of persons with diabetes. Diabet. Med. 2006, 23, 544–556. [Google Scholar] [CrossRef]
- Bagnall, A.; Kinsella, K.; Trigwell, J.; South, J.; Shreiden, K.; Harden, A. Community Engagement—Approaches to Improve Health: Map of Current Practice Based on a Case Study Approach; Centre for Health Promotion Research, Institute for Health and Wellbeing, Leeds Beckett University: Leeds, UK, 2015. [Google Scholar]
- Bailey, T.M.; Delva, J.; Gretebeck, K.; Siefert, K.; Ismail, A. A Systematic Review of Mammography Educational Interventions for Low-Income Women. Am. J. Health Promot. 2005, 20, 96–107. [Google Scholar] [CrossRef]
- Lwembe, S. Health Champion Project Evaluation Report; NHS Hammersmith and Fulham: London, UK, 2011. [Google Scholar]
- Pérez-Escamilla, R.; Hromi-Fiedler, A.; Vega-López, S.; Bermúdez-Millán, A.; Segura-Pérez, S. Impact of Peer Nutrition Education on Dietary Behaviors and Health Outcomes among Latinos: A Systematic Literature Review. J. Nutr. Educ. Behav. 2008, 40, 208–225. [Google Scholar] [CrossRef]
- Swider, S.M. Outcome Effectiveness of Community Health Workers: An Integrative Literature Review. Public Health Nurs. 2002, 19, 11–20. [Google Scholar] [CrossRef]
- Winter, V. Diffusion of Innovations Theory: A Unifying Framework for HIV Peer Education. Am. J. Sex. Educ. 2013, 8, 228–245. [Google Scholar]
- Keller, J.; McDade, K. Attitudes of low-income parents toward seeking help with parenting: Implications for practice. Child Welf. 2000, 79, 285–312. [Google Scholar]
- Edwards, R.; Gillies, V. Support in Parenting: Values and Consensus concerning who to turn to. J. Soc. Policy 2004, 33, 627–647. [Google Scholar] [CrossRef]
- Barlow, J.; Stewart-Brown, S. Understanding parenting programmes: Parents’ views. Prim. Health Care Res. Dev. 2006, 2, 117–130. [Google Scholar] [CrossRef]
- Thomson, S.; Michelson, D.; Day, C. From parent to ‘peer facilitator’: A qualitative study of a peer-led parenting programme. Child Care Health Dev. 2014, 41, 76–83. [Google Scholar] [CrossRef]
- Dictionary.com, LLC. Available online: https://www.dictionary.com/ (accessed on 10 July 2024).
- Mills, C.F.; Lowrie, E.; Kinloch, K.; Hall, E. Community Connectors (CCx): The strategies employed by peer to peer connectors to foster relationships with early years caregivers to improve universal early child health and development. BMC Health Serv. Res. 2021, 21, 283. [Google Scholar] [CrossRef] [PubMed]
- Braun, V.; Clarke, V. To saturate or not to saturate? Questioning data saturation as a useful concept for thematic analysis and sample-size rationales. Qual. Res. Sport Exerc. Health 2019, 13, 201–216. [Google Scholar] [CrossRef]
- Braun, V.; Clarke, V. Conceptual and design thinking for thematic analysis. Qual. Psychol. 2022, 9, 3–26. [Google Scholar] [CrossRef]
- Pawson, R. Evidence-Based Policy: A Realist Perspective; SAGE Publications: London, UK, 2006. [Google Scholar]
- Wong, G.; Westhorp, G.; Manzano, A.; Greenhalgh, J.; Jagosh, J.; Greenhalgh, T. RAMESES II reporting standards for realist evaluations. BMC Med. 2016, 14, 1–18. [Google Scholar] [CrossRef]
- Pawson, R.; Tilley, N. An introduction to scientific realist evaluation. In Evaluation for the 21st Century: A Handbook; Sage Publications: London, UK, 1997; pp. 405–418. [Google Scholar]
- Government Statistical Service. Official Statistics: 2011 Rural Urban Classification. 13 September 2013. Available online: https://www.gov.uk/government/statistics/2011-rural-urban-classification (accessed on 1 May 2024).
- Office for National Statistics (ONS). Population and Household Estimates, England and Wales: Census 2021, Unrounded Data. 2 November 2022. Available online: https://www.ons.gov.uk/datasets/TS006/editions/2021/versions/4 (accessed on 1 May 2024).
- Trickett, E.J.; Beehler, S. The Ecology of Multilevel Interventions to Reduce Social Inequalities in Health. Am. Behav. Sci. 2013, 57, 1227–1246. [Google Scholar] [CrossRef]
- Mitchell, S.; Marks, G.; Lloyd, J. The role of community champions in place-based early years support: How can we successfully share knowledge and build parent confidence? Perspect. Public Health 2024, 144, 143–145. [Google Scholar] [CrossRef] [PubMed]
- Metz, A.; Jensen, T.; Farley, A.; Boaz, A. Is implementation research out of step with implementation practice? Pathways to effective implementation support over the last decade. Implement. Res. Pract. 2022, 3. [Google Scholar] [CrossRef]
- Metz, A.; Jensen, T.; Farley, A.; Boaz, A.; Bartley, L.; Villodas, M. Building trusting relationships to support implementation: A proposed theoretical model. Front. Health Serv. 2022, 2, 894599. [Google Scholar] [CrossRef]
- National Academy for Social Prescribing. A Whole Community Approach to Social Prescribing: Building a Successful Social Prescribing System. National Academy for Social Prescribing, 2023. Available online: https://socialprescribingacademy.org.uk/resources/wholecommunityapproach/ (accessed on 18 April 2024).
- Bonawitz, K.; Wetmore, M.; Heisler, M.; Dalton, V.K.; Damschroder, L.J.; Forman, J.; Allan, K.R.; Moniz, M.H. Champions in context: Which attributes matter for change efforts in healthcare? Implement. Sci. 2020, 15, 1–10. [Google Scholar] [CrossRef]
- George, E.R.; Sabin, L.L.; Elliott, P.A.; Wolff, J.A.; Osani, M.C.; Hong, J.M.; Berry, W.R. Examining health care champions: A mixed-methods study exploring self and peer perspectives of champions. Implement. Res. Pract. 2022, 3. [Google Scholar] [CrossRef] [PubMed]
- Fisher, R.; Fisher, P. Peer education and empowerment: Perspectives from young women working as peer educators with Home-Start. Stud. Educ. Adults 2018, 50, 74–91. [Google Scholar] [CrossRef]
- Abdi, F.; Simbar, M. The Peer Education Approach in Adolescents-Narrative Review Article. Iran. J. Public Health 2013, 42, 1200–1206. [Google Scholar]
- Kaks, P.; Malgvist, M. Peer support for disadvantaged parents: A narrative review of strategies used in home visiting health interventions in high-income countries. BMC Health Serv. Res. 2020, 20, 682. [Google Scholar] [CrossRef]
- Wong, T.S.M.; Shorey, S. Experiences of peer support amongst parents of children with neurodevelopmental disorders: A qualitative systematic review. J. Pediatr. Nurs. 2022, 67, e92–e99. [Google Scholar] [CrossRef] [PubMed]
- Shilling, V.; Morris, C.; Thompson-Coon, J.; Ukoumunne, O.; Rogers, M.; Logan, S. Peer support for parents of children with chronic disabling conditions: A systematic review of quantitative and qualitative studies. Dev. Med. Child Neurol. 2013, 55, 602–609. [Google Scholar] [CrossRef] [PubMed]
- Bray, L.; Carter, B.; Sanders, C.; Blakea, L.; Keegan, K. Parent-to-parent peer support for parents of children with a disability: A mixed method study. Patient Educ. Couns. 2017, 100, 1537–1543. [Google Scholar] [CrossRef]
- Arman, S. What are the effects of peer support interventions for parents and carers of children with complex needs? A Cochrane Review summary with commentary. Dev. Med. Child Neurol. 2022, 64, 1320–1322. [Google Scholar] [CrossRef] [PubMed]
- Topping, K. Peer Education and Peer Counselling for Health and Well-Being. Int. J. Environ. Res. Public Health 2022, 19, 6064. [Google Scholar] [CrossRef] [PubMed]
- Robinson, S.; Brownett, T. Educating public health champions. Health Educ. J. 2018, 77, 978–994. [Google Scholar] [CrossRef]
- White, J.; Woodward, J.; South, J. Addressing inequalities in health—What is the contribution of health trainers? Perspect. Public Health 2013, 133, 213–220. [Google Scholar] [CrossRef]
- Walugembe, D.R.; Sibbald, S.; Le Ber, M.J.; Kothari, A. Sustainability of public health interventions: Where are the gaps? Health Res. Policy Syst. 2019, 17, 8. [Google Scholar] [CrossRef]
- Tong, A.; Sainsbury, P.; Craig, J. Consolidated criteria for reporting qualitative research (COREQ): A 32-item checklist for interviews and focus groups. Int. J. Qual. Health Care 2007, 19, 349–357. [Google Scholar] [CrossRef]
- Tracy, S. Qualitative Quality: Eight “Big-Tent” Criteria for Excellent Qualitative Research. Qual. Inq. 2010, 16, 837–851. [Google Scholar] [CrossRef]

| Area of Devon (Date of Training; Number of Champions Trained) | Area Type [71] (Approx. Population [72]) | Number of Champions in Survey (n = 53) | Number of Champions in Interviews (n = 15) | |
|---|---|---|---|---|
| Site 1 | (7 November 2021) | Urban town (31,000) | 1 | 1 |
| Site 2 | (10 May 2019) | Rural town (5000) | 2 | 1 |
| Site 3 | (10 September 2018) | Rural town (8000) | 3 | - |
| Site 4 | (3 March 2022) | Mixed rural and urban district (151,000) | 2 | 1 |
| Site 5 | (12 February 2019) | Urban city (131,000) | 1 | - |
| Site 6 | (10 August 2021) | Urban town (12,000) | 3 | - |
| Site 7 | (11 November 2021) | Urban town (12,000) | 6 | 3 |
| Site 8 | (8 November 2018) | Urban town (27,000) | 3 | 3 |
| (9 May 2022) | 3 | |||
| Site 9 | (6 October 2020) | Urban town (13,000) | 3 | - |
| Site 10 | (9 February 2020) | Urban town (20,000) | 4 | - |
| Site 11 | (14 September 2019) | Rural town (6000) | 7 | 1 |
| Virtual | (11 January 2021) | Mixed rural and urban areas across Devon | 4 | 1 |
| (10 March 2021) | 2 | 1 | ||
| (10 April 2021) | 4 | 1 | ||
| (11 June 2021) | 5 | 2 | ||
| Role | Number (%) of Champions in Survey | Number of Champions in Interviews | Overarching Role Category |
|---|---|---|---|
| Runs groups with parents and children | 17 (32%) | 5 | Group Lead |
| Works in an early childcare setting | 10 (19%) | 1 | Professional |
| Works with parents and children in other capacities (e.g., via schools, local Councils, charities, the NHS, community development, public libraries) | 12 (23%) | 4 | Professional |
| Involved in foster care assessments | 6 (11%) | 1 | Professional |
| Peer supporter | 3 (6%) | 2 | Peer |
| Volunteers with families | 1 (2%) | 1 | Peer |
| Other | 4 (8%) | - | Peer |
| 53 | 14 |
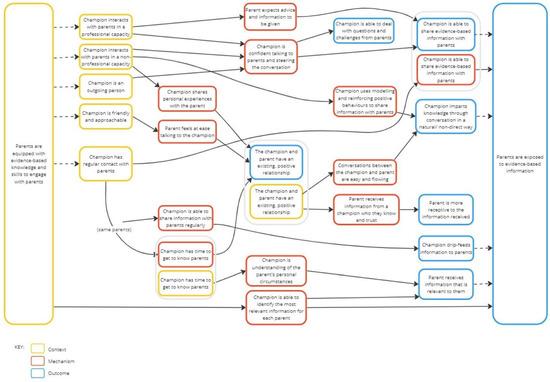
| Theme 1: Information sharing opportunities | |
| 1 | Where the position a champion holds in the community means that they encounter parents regularly (C), they will be able to share evidence-based information about parenting and child development (M), exposing the parents they encounter to this information (O). |
| 2 | Where the champion is knowledgeable about evidence-based information around parenting and child development (C) and they encounter the same parents on a regular basis (C), they will be able to talk to parents regularly (MRes), meaning that they are able to share information with parents gradually over time (O). |
| Theme 2: Information relevance | |
| 3 | Where the champion gets to know parents in the community over time (C), they are more aware of and understanding of the parent’s personal situations (M) and can choose information to share that is most relevant to each parent (O). |
| 4 | Where training provides adequate opportunity for the champion to acquire the necessary knowledge and skills to share evidence-based information with parents (C), they are able to understand and identify what information is most relevant to individual parents (M), and parents are more likely to receive information that is relevant and useful to them (O). |
| Theme 3: The nature of the champion–parent relationship | |
| 5 | Where the position a champion holds in the community means that they encounter the same parents on a regular basis (C), they will have time to chat and get to know each other (M) and will be able to develop a positive, trusting relationship as a result (O). |
| 6 | Where the champion is friendly and approachable (C), the parent feels at ease talking to them (M), which means the champion is able to get to know the parent and develop a positive, trusting relationship with them (O). |
| 7 | Where the champion and parent have an existing, positive relationship (C), they know and trust each other (M), and the parent will be more receptive to information shared by the champion (O). |
| 8 | Where the champion and parent have an existing, positive relationship (C), conversations are easy and flowing (M), allowing the champion to pass on information in a natural, non-direct way (O). |
| 9 | Where the champion interacts with parents in a non-professional capacity (C), they are able to share information about their own parenting journey as peers (M), developing a trust and connection between the parent and champion (O). |
| Theme 4: Interaction expectations | |
| 10 | Where the champion interacts with the parent in a professional capacity (C), the parent expects information and advice to be given (M), so the champion is more able to share evidence-based information (O). |
| 11 | Where the champion interacts with the parent in a non-professional capacity (C), they need to be confident steering conversations (M), so that evidence-based information can be shared with the parent (O). |
| 12 | Where the champion interacts with the parent in a non-professional capacity where there is no expectation that information and advice will be given (C), they use alternative ways to share information with the parent such as modelling and reinforcing positive parenting behaviours (M), enabling the sharing of evidence-based information in a more natural, non-direct way (O). |
| Theme 5: Champion confidence | |
| 13 | Where the champion interacts with the parent in a professional capacity (C), the champion is experienced and confident talking to parents (M) and so feels able to deal with questions or challenges from the parent about the evidence-based information that they are sharing (O). |
| 14 | Where the champion is an outgoing person (C), they are confident approaching people and initiating conversations (M), so they are more likely to interact with parents they encounter and share information during their conversations (O). |
| 15 | Where the champion interacts with parents regularly (C), they are confident talking to parents because of their experience (M), and so are able to share evidence-based information with parents during conversations (O). |
Disclaimer/Publisher’s Note: The statements, opinions and data contained in all publications are solely those of the individual author(s) and contributor(s) and not of MDPI and/or the editor(s). MDPI and/or the editor(s) disclaim responsibility for any injury to people or property resulting from any ideas, methods, instructions or products referred to in the content. |
© 2024 by the authors. Licensee MDPI, Basel, Switzerland. This article is an open access article distributed under the terms and conditions of the Creative Commons Attribution (CC BY) license (https://creativecommons.org/licenses/by/4.0/).
Share and Cite
Wilkinson, K.; Berry, V.; Lloyd, J.; Marks, G.; Lang, I. Understanding Knowledge Mobilisation between Community Champions and Parents: Evidence from a Community-Based Programme to Support Parents with Young Children. Children 2024, 11, 901. https://doi.org/10.3390/children11080901
Wilkinson K, Berry V, Lloyd J, Marks G, Lang I. Understanding Knowledge Mobilisation between Community Champions and Parents: Evidence from a Community-Based Programme to Support Parents with Young Children. Children. 2024; 11(8):901. https://doi.org/10.3390/children11080901
Chicago/Turabian StyleWilkinson, Kath, Vashti Berry, Jenny Lloyd, Georgina Marks, and Iain Lang. 2024. "Understanding Knowledge Mobilisation between Community Champions and Parents: Evidence from a Community-Based Programme to Support Parents with Young Children" Children 11, no. 8: 901. https://doi.org/10.3390/children11080901
APA StyleWilkinson, K., Berry, V., Lloyd, J., Marks, G., & Lang, I. (2024). Understanding Knowledge Mobilisation between Community Champions and Parents: Evidence from a Community-Based Programme to Support Parents with Young Children. Children, 11(8), 901. https://doi.org/10.3390/children11080901

