Frasier Syndrome: A 15-Year-Old Phenotypically Female Adolescent Presenting with Delayed Puberty and Nephropathy
Abstract
1. Introduction
2. Case Presentation
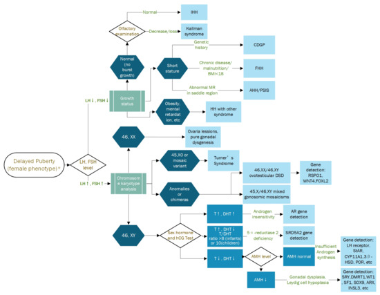
3. Discussion
4. Conclusions
Supplementary Materials
Author Contributions
Funding
Institutional Review Board Statement
Informed Consent Statement
Data Availability Statement
Acknowledgments
Conflicts of Interest
References
- Kohsaka, T.; Tagawa, M.; Koinuma, S.; Yamada, M. Frasier syndrome. Nihon Rinsho 2006, 2006 (Suppl. 2), 499–504. [Google Scholar]
- Gessler, M.; Konig, A.; Moore, J.; Qualman, S.; Arden, K.; Cavenee, W.; Bruns, G. Homozygous inactivation of WT1 in a Wilms’ tumor associated with the WAGR syndrome. Genes Chromosomes Cancer 1993, 7, 131–136. [Google Scholar] [CrossRef] [PubMed]
- Patek, C.E.; Little, M.H.; Fleming, S.; Miles, C.; Charlieu, J.P.; Clarke, A.R.; Miyagawa, K.; Christie, S.; Doig, J.; Harrison, D.J.; et al. A zinc finger truncation of murine WT1 results in the characteristic urogenital abnormalities of Denys-Drash syndrome. Proc. Natl. Acad. Sci. USA 1999, 96, 2931–2936. [Google Scholar] [CrossRef] [PubMed]
- Frasier, S.D.; Bashore, R.A.; Mosier, H.D. Gonadoblastoma Associated with Pure Gonadal Dysgenesis in Monozygous Twins. J. Pediatr. 1964, 64, 740–745. [Google Scholar] [CrossRef] [PubMed]
- Tsuji, Y.; Yamamura, T.; Nagano, C.; Horinouchi, T.; Sakakibara, N.; Ishiko, S.; Aoto, Y.; Rossanti, R.; Okada, E.; Tanaka, E.; et al. Systematic Review of Genotype-Phenotype Correlations in Frasier Syndrome. Kidney Int. Rep. 2021, 6, 2585–2593. [Google Scholar] [CrossRef]
- Li, J.; Zhao, D.; Ding, J.; Xiao, H.; Guan, N.; Fan, Q.; Zhang, H. WT1 mutation and podocyte molecular expression in a Chinese Frasier syndrome patient. Pediatr. Nephrol. 2007, 22, 2133–2136. [Google Scholar] [CrossRef]
- Yu, Z.; Yang, Y.; Feng, D. Discordant phenotypes in monozygotic twins with identical de novo WT1 mutation. Clin. Kidney J. 2012, 5, 221–222. [Google Scholar] [CrossRef]
- Yang, Y.; Feng, D.; Huang, J.; Nie, X.; Yu, Z. A child with isolated nephrotic syndrome and WT1 mutation presenting as a 46, XY phenotypic male. Eur. J. Pediatr. 2013, 172, 127–129. [Google Scholar] [CrossRef]
- Benoit, G.; Machuca, E.; Antignac, C. Hereditary nephrotic syndrome: A systematic approach for genetic testing and a review of associated podocyte gene mutations. Pediatr. Nephrol. 2010, 25, 1621–1632. [Google Scholar] [CrossRef]
- Barbaux, S.; Niaudet, P.; Gubler, M.C.; Grunfeld, J.P.; Jaubert, F.; Kuttenn, F.; Fekete, C.N.; Souleyreau-Therville, N.; Thibaud, E.; Fellous, M.; et al. Donor splice-site mutations in WT1 are responsible for Frasier syndrome. Nat. Genet. 1997, 17, 467–470. [Google Scholar] [CrossRef]
- Berta, P.; Morin, D.; Poulat, F.; Taviaux, S.; Lobaccaro, J.M.; Sultan, C.; Dumas, R. Molecular analysis of the sex-determining region from the Y chromosome in two patients with Frasier syndrome. Horm. Res. 1992, 37, 103–106. [Google Scholar] [CrossRef]
- Blanchet, P.; Daloze, P.; Lesage, R.; Papas, S.; Van Campenhout, J. XY gonadal dysgenesis with gonadoblastoma discovered after kidney transplantation. Am. J. Obstet. Gynecol. 1977, 129, 221–222. [Google Scholar] [CrossRef]
- Hashimoto, K.; Horibe, Y.U.; Ezaki, J.; Kanno, T.; Takahashi, N.; Akizawa, Y.; Matsui, H.; Yamamoto, T.; Shibata, N. Laparoscopically Removed Streak Gonad Revealed Gonadoblastoma in Frasier Syndrome. Anticancer Res. 2017, 37, 3975–3979. [Google Scholar]
- Schumacher, V.; Gueler, B.; Looijenga, L.H.J.; Becker, J.U.; Amann, K.; Engers, R.; Dotsch, J.; Stoop, H.; Schulz, W.; Royer-Pokora, B. Characteristics of testicular dysgenesis syndrome and decreased expression of SRY and SOX9 in Frasier syndrome. Mol. Reprod. Dev. 2008, 75, 1484–1494. [Google Scholar] [CrossRef]
- Anderson, E.; Aldridge, M.; Turner, R.; Harraway, J.; McManus, S.; Stewart, A.; Borzi, P.; Trnka, P.; Burke, J.; Coman, D. WT1 complete gonadal dysgenesis with membranoproliferative glomerulonephritis: Case series and literature review. Pediatr. Nephrol. 2022, 37, 2369–2374. [Google Scholar] [CrossRef]
- Denamur, E.; Bocquet, N.; Mougenot, B.; Da Silva, F.; Martinat, L.; Loirat, C.; Elion, J.; Bensman, A.; Ronco, P.M. Mother-to-child transmitted WT1 splice-site mutation is responsible for distinct glomerular diseases. J. Am. Soc. Nephrol. 1999, 10, 2219–2223. [Google Scholar] [CrossRef]
- Ezaki, J.; Hashimoto, K.; Asano, T.; Kanda, S.; Akioka, Y.; Hattori, M.; Yamamoto, T.; Shibata, N. Gonadal tumor in Frasier syndrome: A review and classification. Cancer Prev. Res. 2015, 8, 271–276. [Google Scholar] [CrossRef]
- Guaragna, M.S.; Lutaif, A.C.; Bittencourt, V.B.; Piveta, C.S.; Soardi, F.C.; Castro, L.C.; Belangero, V.M.; Maciel-Guerra, A.T.; Guerra-Junior, G.; Mello, M.P. Frasier syndrome: Four new cases with unusual presentations. Arq. Bras. Endocrinol. Metabol. 2012, 56, 525–532. [Google Scholar] [CrossRef]
- Zugor, V.; Zenker, M.; Schrott, K.M.; Schott, G.E. Frasier syndrome: A rare syndrome with WT1 gene mutation in pediatric urology. Aktuelle Urol. 2006, 37, 64–66. [Google Scholar] [CrossRef]
- Howard, S.R. The Genetic Basis of Delayed Puberty. Front. Endocrinol. 2019, 10, 423. [Google Scholar] [CrossRef]
- Sultan, C.; Gaspari, L.; Maimoun, L.; Kalfa, N.; Paris, F. Disorders of puberty. Best Pract. Res. Clin. Obstet. Gynaecol. 2018, 48, 62–89. [Google Scholar] [CrossRef] [PubMed]
- Trotman, G.E. Delayed puberty in the female patient. Curr. Opin. Obstet. Gynecol. 2016, 28, 366–372. [Google Scholar] [CrossRef] [PubMed]
- Howard, S.R.; Dunkel, L. Delayed Puberty-Phenotypic Diversity, Molecular Genetic Mechanisms, and Recent Discoveries. Endocr. Rev. 2019, 40, 1285–1317. [Google Scholar] [CrossRef] [PubMed]
- Ahmed, S.F.; Bashamboo, A.; Lucas-Herald, A.; McElreavey, K. Understanding the genetic aetiology in patients with XY DSD. Br. Med. Bull. 2013, 106, 67–89. [Google Scholar] [CrossRef] [PubMed]
- Bashamboo, A.; McElreavey, K. Human sex-determination and disorders of sex-development (DSD). Semin. Cell Dev. Biol. 2015, 45, 77–83. [Google Scholar] [CrossRef]
- Sinha, A.; Sharma, S.; Gulati, A.; Sharma, A.; Agarwala, S.; Hari, P.; Bagga, A. Frasier syndrome: Early gonadoblastoma and cyclosporine responsiveness. Pediatr. Nephrol. 2010, 25, 2171–2174. [Google Scholar] [CrossRef]
- Faul, C.; Donnelly, M.; Merscher-Gomez, S.; Chang, Y.H.; Franz, S.; Delfgaauw, J.; Chang, J.M.; Choi, H.Y.; Campbell, K.N.; Kim, K.; et al. The actin cytoskeleton of kidney podocytes is a direct target of the antiproteinuric effect of cyclosporine A. Nat. Med. 2008, 14, 931–938. [Google Scholar] [CrossRef]
- Peco-Antić, A.; Ozaltin, F.; Parezanović, V.; Milosevski-Lomić, G.; Zdravković, V. Proteinuria in Frasier syndrome. Srp. Arh. Za Celok. Lek. 2013, 141, 685–688. [Google Scholar] [CrossRef]
- Chiba, Y.; Inoue, C.N. Once-Daily Low-Dose Cyclosporine A Treatment with Angiotensin Blockade for Long-Term Remission of Nephropathy in Frasier Syndrome. Tohoku J. Exp. Med. 2019, 247, 35–40. [Google Scholar] [CrossRef]
- Pleskacova, J.; Hersmus, R.; Oosterhuis, J.W.; Setyawati, B.A.; Faradz, S.M.; Cools, M.; Wolffenbuttel, K.P.; Lebl, J.; Drop, S.L.; Looijenga, L.H. Tumor risk in disorders of sex development. Sex. Dev. 2010, 4, 259–269. [Google Scholar] [CrossRef]
- Dumić, M.; Jukić, S.; Batinica, S.; Ille, J.; Filipović-Grcić, B. Bilateral gonadoblastoma in a 9-month-old infant with 46,XY gonadal dysgenesis. J. Endocrinol. Investig. 1993, 16, 291–293. [Google Scholar] [CrossRef]
- Matsuoka, D.; Noda, S.; Kamiya, M.; Hidaka, Y.; Shimojo, H.; Yamada, Y.; Miyamoto, T.; Nozu, K.; Iijima, K.; Tsukaguchi, H. Immune-complex glomerulonephritis with a membranoproliferative pattern in Frasier syndrome: A case report and review of the literature. BMC Nephrol. 2020, 21, 362. [Google Scholar] [CrossRef]
- Merhi, Z.; Pollack, S.E. Pituitary origin of persistently elevated human chorionic gonadotropin in a patient with gonadal failure. Fertil. Steril. 2013, 99, 293–296. [Google Scholar] [CrossRef]
- Kitsiou-Tzeli, S.; Deligiorgi, M.; Malaktari-Skarantavou, S.; Vlachopoulos, C.; Megremis, S.; Fylaktou, I.; Traeger-Synodinos, J.; Kanaka-Gantenbein, C.; Stefanadis, C.; Kanavakis, E. Sertoli cell tumor and gonadoblastoma in an untreated 29-year-old 46,XY phenotypic male with Frasier syndrome carrying a WT1 IVS9+4C>T mutation. Hormones (Athens) 2012, 11, 361–367. [Google Scholar] [CrossRef]
- Mestrallet, G.; Bertholet-Thomas, A.; Ranchin, B.; Bouvier, R.; Frappaz, D.; Cochat, P. Recurrence of a dysgerminoma in Frasier syndrome. Pediatr Transplant 2011, 15, e53–e55. [Google Scholar] [CrossRef]
- Andrade, J.G.R.d.; Guaragna, M.S.; Soardi, F.C.; Guerra-Júnior, G.; Mello, M.P.d.; Maciel-Guerra, A.T. Clinical and genetic findings of five patients with WT1-related disorders. Arq. Bras. Endocrinol Metabol. 2008, 52, 1236–1243. [Google Scholar] [CrossRef]
- Aucella, F.; Bisceglia, L.; De Bonis, P.; Gigante, M.; Caridi, G.; Barbano, G.; Mattioli, G.; Perfumo, F.; Gesualdo, L.; Ghiggeri, G.M. WT1 mutations in nephrotic syndrome revisited. High prevalence in young girls, associations and renal phenotypes. Pediatr. Nephrol. 2006, 21, 1393–1398. [Google Scholar] [CrossRef]
- Chan, W.K.Y.; To, K.F.; But, W.M.; Lee, K.W. Frasier syndrome: A rare cause of delayed puberty. Hong Kong Med. J. 2006, 12, 225–227. [Google Scholar]
- Ito, S.-i.; Hataya, H.; Ikeda, M.; Takata, A.; Kikuchi, H.; Hata, J.-i.; Morikawa, Y.; Kawamura, S.; Honda, M. Alport syndrome-like basement membrane changes in Frasier syndrome: An electron microscopy study. Am. J. Kidney Dis. 2003, 41, 1110–1115. [Google Scholar] [CrossRef]
- Melo, K.F.S.; Martin, R.M.; Costa, E.M.F.; Carvalho, F.M.; Jorge, A.A.; Arnhold, I.J.P.; Mendonca, B.B. An unusual phenotype of Frasier syndrome due to IVS9 +4C>T mutation in the WT1 gene: Predominantly male ambiguous genitalia and absence of gonadal dysgenesis. J. Clin. Endocrinol. Metab. 2002, 87, 2500–2505. [Google Scholar] [CrossRef]
- Bönte, A.; Schröder, W.; Denamur, E.; Querfeld, U. Absent pubertal development in a child with chronic renal failure: The case of Frasier syndrome. Nephrol. Dial. Transplant. 2000, 15, 1688–1690. [Google Scholar] [CrossRef] [PubMed]
- Denamur, E.; Bocquet, N.; Baudouin, V.; Da Silva, F.; Veitia, R.; Peuchmaur, M.; Elion, J.; Gubler, M.C.; Fellous, M.; Niaudet, P.; et al. WT1 splice-site mutations are rarely associated with primary steroid-resistant focal and segmental glomerulosclerosis. Kidney Int. 2000, 57, 1868–1872. [Google Scholar] [CrossRef] [PubMed]
- Okuhara, K.; Tajima, S.; Nakae, J.; Sasaki, S.; Tochimaru, H.; Abe, S.; Fujieda, K. A Japanese case with Frasier syndrome caused by the splice junction mutation of WT1 gene. Endocr. J. 1999, 46, 639–642. [Google Scholar] [CrossRef] [PubMed]
- Demmer, L.; Primack, W.; Loik, V.; Brown, R.; Therville, N.; McElreavey, K. Frasier syndrome: A cause of focal segmental glomerulosclerosis in a 46,XX female. J. Am. Soc. Nephrol. 1999, 10, 2215–2218. [Google Scholar] [CrossRef]
- Barbosa, A.S.; Hadjiathanasiou, C.G.; Theodoridis, C.; Papathanasiou, A.; Tar, A.; Merksz, M.; Györvári, B.; Sultan, C.; Dumas, R.; Jaubert, F.; et al. The same mutation affecting the splicing of WT1 gene is present on Frasier syndrome patients with or without Wilms’ tumor. Hum. Mutat. 1999, 13, 146–153. [Google Scholar] [CrossRef]
- Kikuchi, H.; Takata, A.; Akasaka, Y.; Fukuzawa, R.; Yoneyama, H.; Kurosawa, Y.; Honda, M.; Kamiyama, Y.; Hata, J. Do intronic mutations affecting splicing of WT1 exon 9 cause Frasier syndrome? J. Med. Genet. 1998, 35, 45–48. [Google Scholar] [CrossRef]
- Jeanpierre, C.; Denamur, E.; Henry, I.; Cabanis, M.O.; Luce, S.; Cécille, A.; Elion, J.; Peuchmaur, M.; Loirat, C.; Niaudet, P.; et al. Identification of constitutional WT1 mutations, in patients with isolated diffuse mesangial sclerosis, and analysis of genotype/phenotype correlations by use of a computerized mutation database. Am. J. Hum. Genet. 1998, 62, 824–833. [Google Scholar] [CrossRef]



| Sex Hormones | Results 1 | Results 2 | Normal Range |
|---|---|---|---|
| PRL (ng/mL) | / | 39.60 | 6.0–29.9 |
| DHEAS (umol/L) | / | 1.310 | 1.77–9.99 |
| LH (IU/L) | 76.19 | 171.0 | 7.7–58.8 |
| FSH (IU/L) | 153.9 | >200.0 | 25.8–134.8 |
| E2 (pg/mL) | 5.3 | <5.0 | <138 |
| P (ng/mL) | 0.16 | 0.23 | <0.126 |
| T (ng/mL) | 0.06 | 0.025 | 0.03–0.27 |
| DHT (ng/mL) | / | 0.350 | / |
| AMH (ng/mL) | / | 1.05 | 2–6.8 |
Disclaimer/Publisher’s Note: The statements, opinions and data contained in all publications are solely those of the individual author(s) and contributor(s) and not of MDPI and/or the editor(s). MDPI and/or the editor(s) disclaim responsibility for any injury to people or property resulting from any ideas, methods, instructions or products referred to in the content. |
© 2023 by the authors. Licensee MDPI, Basel, Switzerland. This article is an open access article distributed under the terms and conditions of the Creative Commons Attribution (CC BY) license (https://creativecommons.org/licenses/by/4.0/).
Share and Cite
Shao, Q.; Xie, X.; Geng, J.; Yang, X.; Li, W.; Zhang, Y. Frasier Syndrome: A 15-Year-Old Phenotypically Female Adolescent Presenting with Delayed Puberty and Nephropathy. Children 2023, 10, 577. https://doi.org/10.3390/children10030577
Shao Q, Xie X, Geng J, Yang X, Li W, Zhang Y. Frasier Syndrome: A 15-Year-Old Phenotypically Female Adolescent Presenting with Delayed Puberty and Nephropathy. Children. 2023; 10(3):577. https://doi.org/10.3390/children10030577
Chicago/Turabian StyleShao, Qing, Xinglei Xie, Jia Geng, Xiaoling Yang, Wei Li, and Yuwei Zhang. 2023. "Frasier Syndrome: A 15-Year-Old Phenotypically Female Adolescent Presenting with Delayed Puberty and Nephropathy" Children 10, no. 3: 577. https://doi.org/10.3390/children10030577
APA StyleShao, Q., Xie, X., Geng, J., Yang, X., Li, W., & Zhang, Y. (2023). Frasier Syndrome: A 15-Year-Old Phenotypically Female Adolescent Presenting with Delayed Puberty and Nephropathy. Children, 10(3), 577. https://doi.org/10.3390/children10030577

