Targeting the FTO-ACSL4 Pathway: A Novel Mechanism for Sanguinarine Chloride-Induced Ferroptosis in Endometrial Cancer
Abstract
1. Introduction
2. Materials and Methods
2.1. Materials
2.2. Cell Lines and Cell Culture
2.3. Plasmid Construction and Transfection
2.4. Cell Viability Assay
2.5. Clonogenic Assays
2.6. 3D Matrigel Drop Invasion Assay
2.7. ROS Measurement
2.8. Annexin V-FITC/Propium Iodide Assay
2.9. Western Blotting (WB) Assay
2.10. Malondialdehyde (MDA) Assay
2.11. Mitochondrial Staining
2.12. Determination of Lipid Peroxidation
2.13. Animal Studies
2.14. Histopathologic Analyses
2.15. Statistical Analysis
3. Results
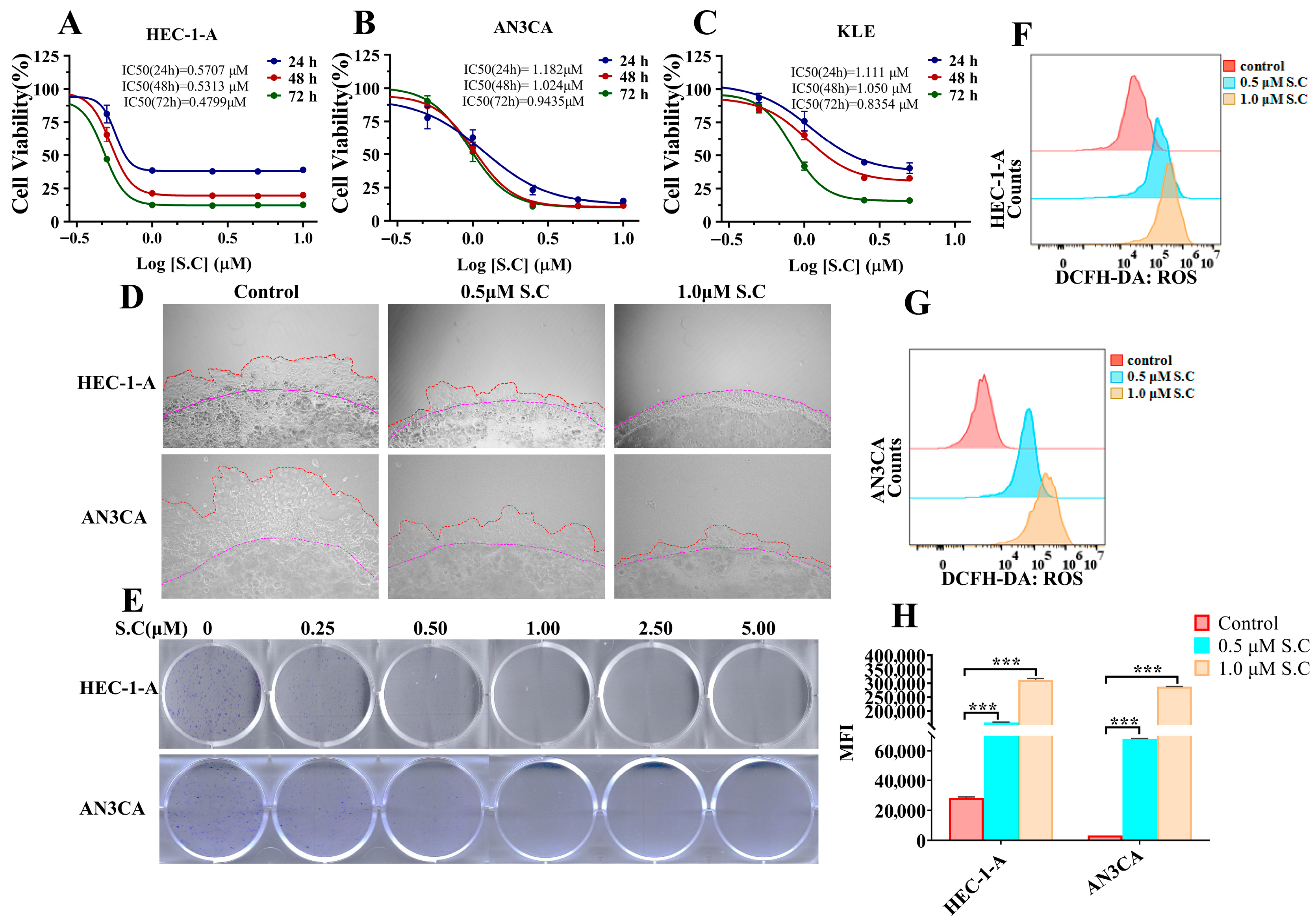
3.1. S.C Inhibits Proliferation and Invasion in Endometrial Cancer Cells
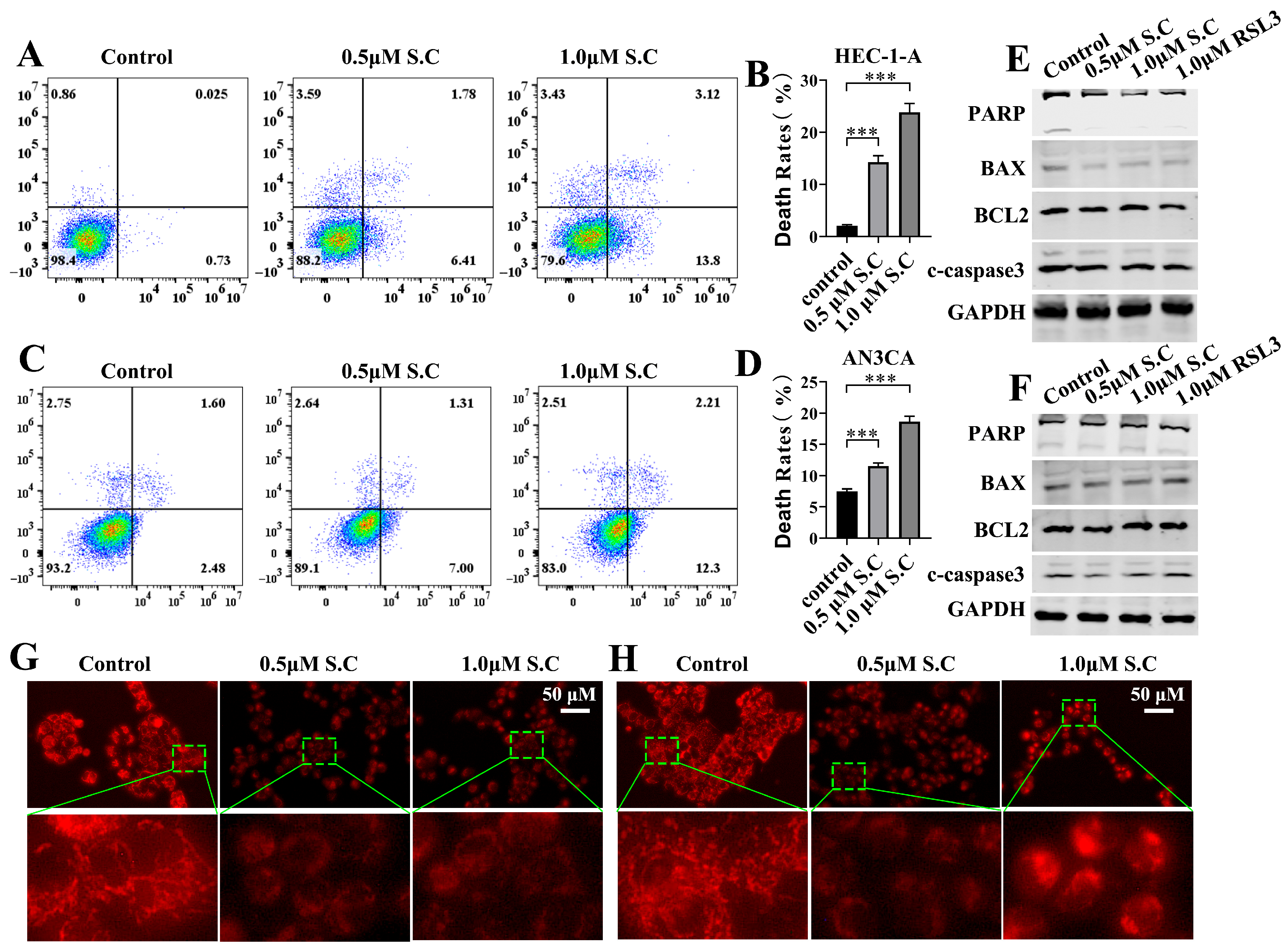
3.2. S.C Induces Cell Death and Mitochondrial Dysfunction in Endometrial Cancer Cells
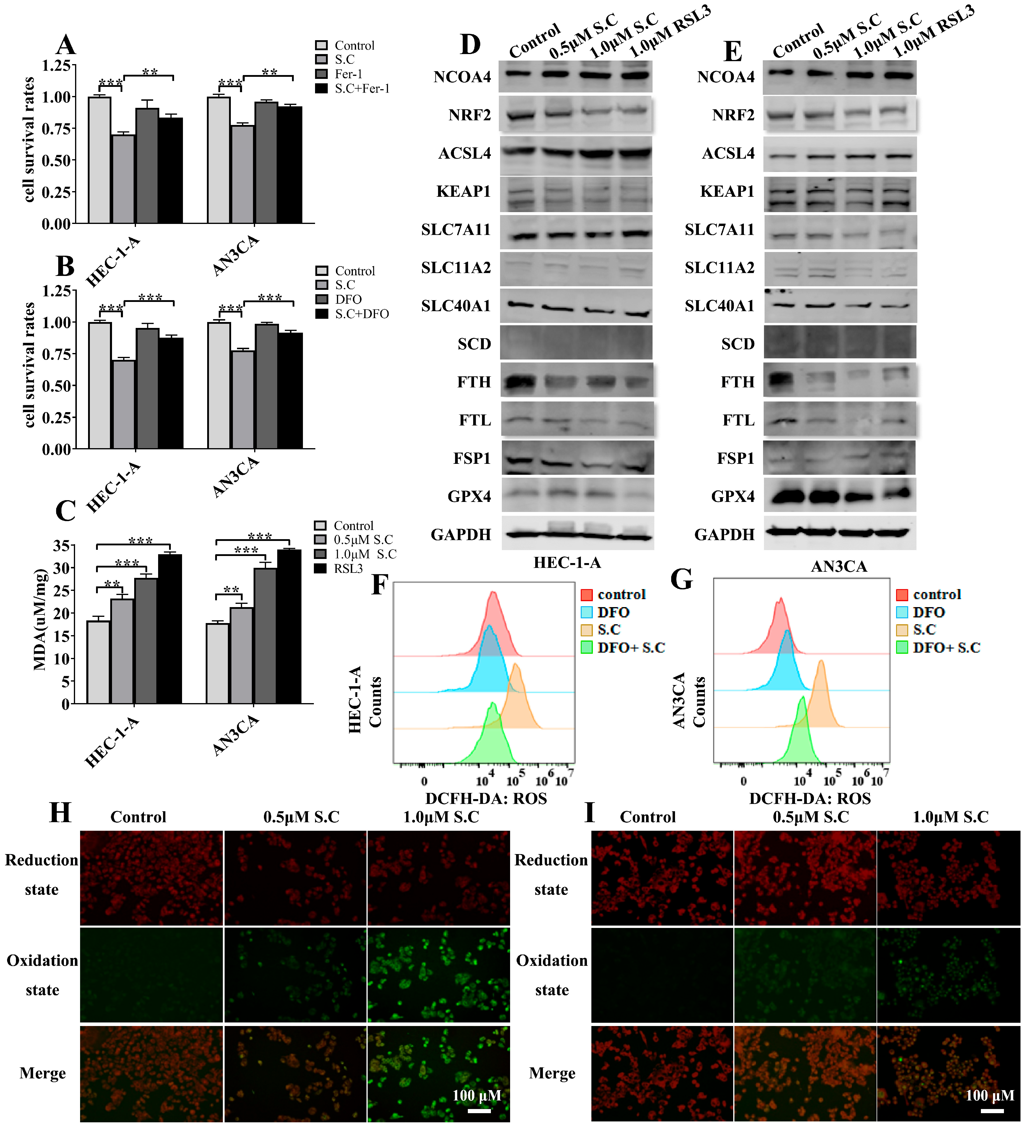
3.3. S.C Provokes Ferroptosis in Endometrial Cancer Cells
3.4. ACSL4 Mediates S.C-Induced Ferroptosis in Endometrial Cancer Cells
3.5. S.C Suppresses FTO to Upregulate ACSL4 and Promotes Lipid Peroxidation
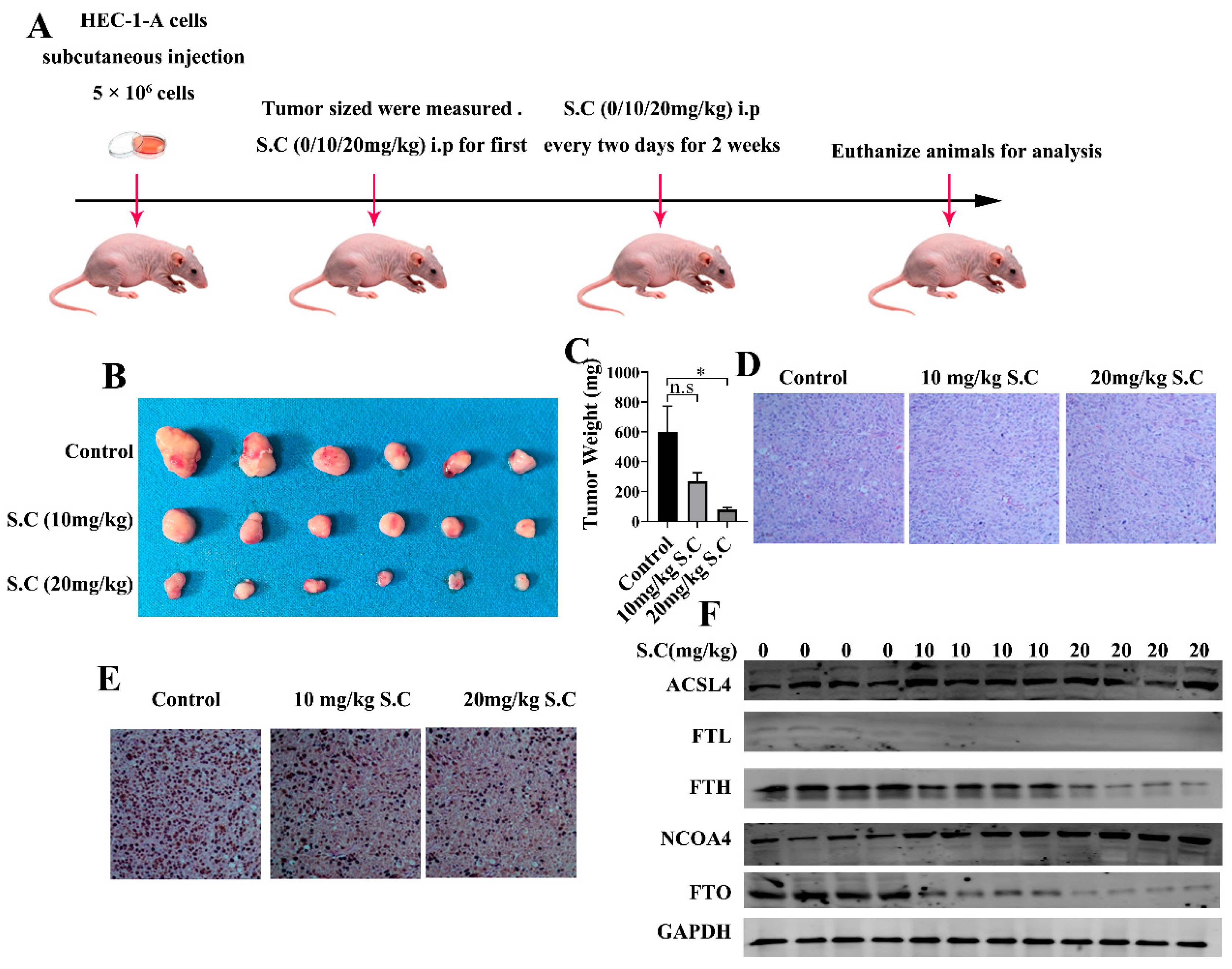
3.6. S.C Inhibits Endometrial Tumor Growth by Triggering Ferroptosis In Vivo
4. Discussion
5. Conclusions
Author Contributions
Funding
Institutional Review Board Statement
Informed Consent Statement
Data Availability Statement
Conflicts of Interest
Abbreviations
References
- Bray, F.; Laversanne, M.; Sung, H.; Ferlay, J.; Siegel, R.L.; Soerjomataram, I.; Jemal, A. Global cancer statistics 2022: GLOBOCAN estimates of incidence and mortality worldwide for 36 cancers in 185 countries. CA Cancer J. Clin. 2024, 74, 229–263. [Google Scholar] [CrossRef]
- Siegel, R.L.; Kratzer, T.B.; Giaquinto, A.N.; Sung, H.; Jemal, A. Cancer statistics, 2025. CA Cancer J. Clin. 2025, 75, 10–45. [Google Scholar] [CrossRef]
- Kanbergs, A.; Agusti, N.; Perkins, G.; Wu, C.F.; Viveros-Carreno, D.; Iniesta, M.D.; Barajas, K.; Melamed, A.; Rauh-Hain, J.A.; Wilke, R.N. Trends and Clinical Predictors in Ovarian Preservation in Patients with Low-Risk Endometrial Cancer. Am. J. Obstet. Gynecol. 2025, 234, 650–667. [Google Scholar] [CrossRef]
- Ramirez, S.P.; Fidalgo, A.P.; Ginesta, M.P.B.; De Juan Ferre, A.; Madrid, L.F.; Martinez, A.G.; Montosa, F.G.; Madariaga, A.; Gomez, T.M.; Gil-Martin, M. SEOM-GEICO clinical guidelines on endometrial cancer (2025). Clin. Transl. Oncol. 2025, 27, 4368–4380. [Google Scholar] [CrossRef] [PubMed]
- Berndt, C.; Alborzinia, H.; Amen, V.S.; Ayton, S.; Barayeu, U.; Bartelt, A.; Bayir, H.; Bebber, C.M.; Birsoy, K.; Bottcher, J.P.; et al. Ferroptosis in health and disease. Redox Biol. 2024, 75, 103211. [Google Scholar] [CrossRef]
- Chen, X.; Kang, R.; Kroemer, G.; Tang, D. Broadening horizons: The role of ferroptosis in cancer. Nat. Rev. Clin. Oncol. 2021, 18, 280–296. [Google Scholar] [CrossRef] [PubMed]
- Dixon, S.J.; Lemberg, K.M.; Lamprecht, M.R.; Skouta, R.; Zaitsev, E.M.; Gleason, C.E.; Patel, D.N.; Bauer, A.J.; Cantley, A.M.; Yang, W.S.; et al. Ferroptosis: An iron-dependent form of nonapoptotic cell death. Cell 2012, 149, 1060–1072. [Google Scholar] [CrossRef]
- Yang, W.S.; SriRamaratnam, R.; Welsch, M.E.; Shimada, K.; Skouta, R.; Viswanathan, V.S.; Cheah, J.H.; Clemons, P.A.; Shamji, A.F.; Clish, C.B.; et al. Regulation of ferroptotic cancer cell death by GPX4. Cell 2014, 156, 317–331. [Google Scholar] [CrossRef]
- Jiang, X.; Stockwell, B.R.; Conrad, M. Ferroptosis: Mechanisms, biology and role in disease. Nat. Rev. Mol. Cell Biol. 2021, 22, 266–282. [Google Scholar] [CrossRef] [PubMed]
- Stockwell, B.R. Ferroptosis turns; physiological functions; therapeutic applications. Cell 2022, 185, 2401–2421. [Google Scholar] [CrossRef]
- Shao, S.; Li, W.; Hong, Y.; Zeng, R.; Zhu, L.; Yi, L.; Li, Y.; Wang, Y.; Huang, H.; Jiang, X.; et al. ZDHHC2-Dependent Palmitoylation Dictates Ferroptosis and Castration Sensitivity in Prostate Cancer via Controlling ACSL4 Degradation and Lipid Peroxidation. Adv. Sci. 2025, 13, e14077. [Google Scholar] [CrossRef]
- Wei, R.S.; Liu, Y.P.; Gu, C.D.; Zhao, S.L.; Feng, L.; Yu, J.R. USP54 Promotes Ferroptosis in Non-Small Cell Lung Cancer by Mediating FOXA2 Deubiquitination and Enhancing ACSL4 Transcription. Kaohsiung J. Med. Sci. 2025, e70139. [Google Scholar] [CrossRef]
- Liu, S.; Tao, Y.; Wu, S.; Lin, J.; Fu, S.; Lu, J.; Zhang, J.; Fu, B.; Zhang, E.; Xu, J.; et al. Sanguinarine chloride induces ferroptosis by regulating ROS/BACH1/HMOX1 signaling pathway in prostate cancer. Chin. Med. 2024, 19, 7. [Google Scholar] [CrossRef]
- Lu, C.; Zhang, N.; Kou, S.; Gao, L.; Peng, B.; Dai, Y.; Zheng, J. Sanguinarine synergistically potentiates aminoglycoside-mediated bacterial killing. Microb. Biotechnol. 2022, 15, 2055–2070. [Google Scholar] [CrossRef] [PubMed]
- Duda-Madej, A.; Viscardi, S.; Szewczyk, W.; Topola, E. Natural Alkaloids in Cancer Therapy: Berberine, Sanguinarine and Chelerythrine against Colorectal and Gastric Cancer. Int. J. Mol. Sci. 2024, 25, 8375. [Google Scholar] [CrossRef]
- Feng, Z.; Luan, M.; Zhu, W.; Xing, Y.; Ma, X.; Wang, Y.; Jia, Y. Sanguinarine Inhibits Gastric Cancer Progression by Targeting the NOS2/SOD1 Axis to Promote Ferroptosis. Am. J. Chin. Med. 2025, 53, 1545–1571. [Google Scholar] [CrossRef]
- Messeha, S.S.; Zarmouh, N.O.; Antonie, L.; Soliman, K.F.A. Sanguinarine Inhibition of TNF-alpha-Induced CCL2, IKBKE/NF-kappaB/ERK1/2 Signaling Pathway, and Cell Migration in Human Triple-Negative Breast Cancer Cells. Int. J. Mol. Sci. 2022, 23, 8329. [Google Scholar] [CrossRef]
- Zhong, M.; Li, X.; Zhao, F.; Huang, Y.; Long, Y.; Chen, K.; Tian, X.; Liu, M.; Ma, X. Natural compound library screening identifies Sanguinarine chloride for the treatment of SCLC by upregulating CDKN1A. Transl. Oncol. 2022, 17, 101345. [Google Scholar] [CrossRef]
- Alakkal, A.; Thayyullathil, F.; Pallichankandy, S.; Subburayan, K.; Cheratta, A.R.; Galadari, S. Sanguinarine Induces H2O2-Dependent Apoptosis and Ferroptosis in Human Cervical Cancer. Biomedicines 2022, 10, 1795. [Google Scholar] [CrossRef] [PubMed]
- Xu, R.; Wu, J.; Luo, Y.; Wang, Y.; Tian, J.; Teng, W.; Zhang, B.; Fang, Z.; Li, Y. Sanguinarine Represses the Growth and Metastasis of Non-small Cell Lung Cancer by Facilitating Ferroptosis. Curr. Pharm. Des. 2022, 28, 760–768. [Google Scholar] [CrossRef] [PubMed]
- Zhang, Y.; Luo, Z.; Zhao, R.; Zhao, N.; Xu, Z.; Ao, D.; Cong, G.; Liu, X.; Zheng, H. Sanguinarine induces ferroptosis of colorectal cancer cells by upregulating STUB1 and downregulating GPX4. J. South. Med. Univ. 2024, 44, 1537–1544. [Google Scholar]
- Dinkic, C.; Kruse, A.; Zygmunt, M.; Schuetz, F.; Brucker, J.; Rom, J.; Sohn, C.; Fluhr, H. Influence of Paclitaxel and Heparin on Vitality, Proliferation and Cytokine Production of Endometrial Cancer Cells. Geburtshilfe Frauenheilkd. 2017, 77, 1104–1110. [Google Scholar] [CrossRef]
- Li, L.; Lu, J.; Fu, S.; Li, W.; Wang, Y.; Wang, K.; Tao, Y.; Liu, S. Evodiamine induces ferroptosis in prostate cancer cells by inhibiting TRIM26-mediated stabilization of GPX4. Chin. Med. 2025, 20, 71. [Google Scholar] [CrossRef] [PubMed]
- Tao, Y.; Lu, J.; Li, L.; Lu, L.; Fu, B.; Zhang, J.; Zhang, S.; Ma, R.; Ma, J.; Sun, J.; et al. Raltitrexed induces apoptosis through activating ROS-mediated ER stress by impeding HSPA8 expression in prostate cancer cells. Biochim. Biophys. Acta Mol. Cell Res. 2024, 1871, 119684. [Google Scholar] [CrossRef] [PubMed]
- Allgayer, H.; Mahapatra, S.; Mishra, B.; Swain, B.; Saha, S.; Khanra, S.; Kumari, K.; Panda, V.K.; Malhotra, D.; Patil, N.S.; et al. Epithelial-to-mesenchymal transition (EMT) and cancer metastasis: The status quo of methods and experimental models 2025. Mol. Cancer 2025, 24, 167. [Google Scholar] [CrossRef]
- Nakamura, H.; Takada, K. Reactive oxygen species in cancer: Current findings and future directions. Cancer Sci. 2021, 112, 3945–3952. [Google Scholar] [CrossRef]
- Nowacka, A.; Sniegocki, M.; Ziolkowska, E. Oxidative Stress and Antioxidants in Glioblastoma: Mechanisms of Action, Therapeutic Effects and Future Directions. Antioxidants 2025, 14, 1121. [Google Scholar] [CrossRef]
- Los, M.; Mozoluk, M.; Ferrari, D.; Stepczynska, A.; Stroh, C.; Renz, A.; Herceg, Z.; Wang, Z.Q.; Schulze-Osthoff, K. Activation and caspase-mediated inhibition of PARP: A molecular switch between fibroblast necrosis and apoptosis in death receptor signaling. Mol. Biol. Cell 2002, 13, 978–988. [Google Scholar] [CrossRef]
- Glover, H.L.; Schreiner, A.; Dewson, G.; Tait, S.W.G. Mitochondria and cell death. Nat. Cell Biol. 2024, 26, 1434–1446. [Google Scholar] [CrossRef] [PubMed]
- Poltorak, A. Cell death: All roads lead to mitochondria. Curr. Biol. 2022, 32, R891–R894. [Google Scholar] [CrossRef]
- Tian, C.; Liu, Y.; Li, Z.; Zhu, P.; Zhao, M. Mitochondria Related Cell Death Modalities and Disease. Front. Cell Dev. Biol. 2022, 10, 832356. [Google Scholar] [CrossRef]
- Wang, Y.; Zhang, G.; Gao, Y.; Zhang, X.; Qi, H. METTL3 promotes trophoblast ferroptosis in preeclampsia by stabilizing the ACSL4 m6 A modification. Exp. Cell Res. 2024, 437, 113990. [Google Scholar] [CrossRef]
- Zhou, J.; Tang, J.; Zhang, C.; Li, G.; Lin, X.; Liao, S.; Luo, J.; Yu, G.; Zheng, F.; Guo, Z.; et al. ALKBH5 targets ACSL4 mRNA stability to modulate ferroptosis in hyperbilirubinemia-induced brain damage. Free. Radic. Biol. Med. 2024, 220, 271–287. [Google Scholar] [CrossRef]
- Li, R.; Yan, X.; Xiao, C.; Wang, T.; Li, X.; Hu, Z.; Liang, J.; Zhang, J.; Cai, J.; Sui, X.; et al. FTO deficiency in older livers exacerbates ferroptosis during ischaemia/reperfusion injury by upregulating ACSL4 and TFRC. Nat. Commun. 2024, 15, 4760. [Google Scholar] [CrossRef]
- Cui, Z.; Sun, H.; Gao, Z.; Li, C.; Xiao, T.; Bian, Y.; Liu, Z.; Gu, T.; Zhang, J.; Li, T.; et al. TRIM21/USP15 balances ACSL4 stability and the imatinib resistance of gastrointestinal stromal tumors. Br. J. Cancer 2024, 130, 526–541. [Google Scholar] [CrossRef] [PubMed]
- Xu, X.; Mao, Y.; Feng, Z.; Dai, F.; Gu, T.; Zheng, J. SENP1 inhibits ferroptosis and promotes head and neck squamous cell carcinoma by regulating ACSL4 protein stability via SUMO1. Oncol. Rep. 2024, 51, 34. [Google Scholar] [CrossRef] [PubMed]
- Li, J.; Hu, J.; Yang, Y.; Zhang, H.; Liu, Y.; Fang, Y.; Qu, L.; Lin, A.; Luo, P.; Jiang, A.; et al. Drug resistance in cancer: Molecular mechanisms and emerging treatment strategies. Mol. Biomed. 2025, 6, 111. [Google Scholar] [CrossRef]
- Tufail, M.; Hu, J.J.; Liang, J.; He, C.Y.; Wan, W.D.; Huang, Y.Q.; Jiang, C.H.; Wu, H.; Li, N. Hallmarks of cancer resistance. iScience 2024, 27, 109979. [Google Scholar] [CrossRef] [PubMed]
- Vasan, N.; Baselga, J.; Hyman, D.M. A view on drug resistance in cancer. Nature 2019, 575, 299–309. [Google Scholar] [CrossRef]
- Zhang, X.; Li, X.; Xia, R.; Zhang, H.S. Ferroptosis resistance in cancer: Recent advances and future perspectives. Biochem. Pharmacol. 2024, 219, 115933. [Google Scholar] [CrossRef]






Disclaimer/Publisher’s Note: The statements, opinions and data contained in all publications are solely those of the individual author(s) and contributor(s) and not of MDPI and/or the editor(s). MDPI and/or the editor(s) disclaim responsibility for any injury to people or property resulting from any ideas, methods, instructions or products referred to in the content. |
© 2026 by the authors. Licensee MDPI, Basel, Switzerland. This article is an open access article distributed under the terms and conditions of the Creative Commons Attribution (CC BY) license.
Share and Cite
Li, W.; Liu, S.; Wang, K.; Lu, J.; Fu, S.; Li, L.; Tao, Y. Targeting the FTO-ACSL4 Pathway: A Novel Mechanism for Sanguinarine Chloride-Induced Ferroptosis in Endometrial Cancer. Biomedicines 2026, 14, 608. https://doi.org/10.3390/biomedicines14030608
Li W, Liu S, Wang K, Lu J, Fu S, Li L, Tao Y. Targeting the FTO-ACSL4 Pathway: A Novel Mechanism for Sanguinarine Chloride-Induced Ferroptosis in Endometrial Cancer. Biomedicines. 2026; 14(3):608. https://doi.org/10.3390/biomedicines14030608
Chicago/Turabian StyleLi, Wenyan, Shanhui Liu, Ke Wang, Jianzhong Lu, Shengjun Fu, Lanlan Li, and Yan Tao. 2026. "Targeting the FTO-ACSL4 Pathway: A Novel Mechanism for Sanguinarine Chloride-Induced Ferroptosis in Endometrial Cancer" Biomedicines 14, no. 3: 608. https://doi.org/10.3390/biomedicines14030608
APA StyleLi, W., Liu, S., Wang, K., Lu, J., Fu, S., Li, L., & Tao, Y. (2026). Targeting the FTO-ACSL4 Pathway: A Novel Mechanism for Sanguinarine Chloride-Induced Ferroptosis in Endometrial Cancer. Biomedicines, 14(3), 608. https://doi.org/10.3390/biomedicines14030608

